Submitted:
28 February 2026
Posted:
03 March 2026
You are already at the latest version
Abstract
Keywords:
1. Introduction
2. Underpinned Theories
3. The Hypotheses’ Development
3.1. Circular-Economy Transparency and Perceived Green Authenticity
3.2. Circular-Economy Transparency and Responsible Purchase Intention
3.3. Perceived Green Authenticity and Responsible Purchase Intention
3.4. Mediating Role of Perceived Green Authenticity
3.5. Moderating Role of Greenwashing Skepticism
4. Methods
4.1. Measures
4.2. Data Gathering Methods
| Category | Group | Frequency | % |
|---|---|---|---|
| Gender | Male | 206 | 51.5% |
| Female | 194 | 48.5% | |
| Age (years) | 18–24 | 120 | 30.0% |
| 25–34 | 155 | 38.8% | |
| 35–44 | 66 | 16.5% | |
| 45 and above | 59 | 14.8% | |
| Education | High school or less | 69 | 17.2% |
| Diploma | 81 | 20.2% | |
| Bachelor’s degree | 188 | 47.0% | |
| Postgraduate | 62 | 15.5% | |
| Monthly income (SAR) | Less than 3000 SAR | 72 | 18.0% |
| 3000–5999 SAR | 92 | 23.0% | |
| 6000–9999 SAR | 119 | 29.8% | |
| 10,000–14,999 SAR | 77 | 19.2% | |
| 15,000 SAR or more | 40 | 10.0% | |
| Electronics purchase frequency | Less than once a year | 71 | 17.8% |
| Once every 6 months | 100 | 25.0% | |
| Once every 3 months | 139 | 34.8% | |
| Once a month | 90 | 22.5% | |
| Nationality | Saudi (local) | 308 | 77.0% |
| Non-Saudi | 92 | 23.0% |
4.3. Statistical Methods

5. Results
5.1. Evaluation of Construct Validity and Reliability
5.2. Hypotheses and Model Testing (Structural Model Assessment)


6. Discussion
7. Conclusions
7.1. Theoretical Implications
7.2. Practical Implications
7.3. Study Limitations and Future Research
Appendix A. Scales of the Study Variables
| Circular-Economy Transparency (CET) (independent) |
| CET1: It’s easy to find out how the brand uses the circular economy (for example, by repairing, taking back, or recycling things). |
| CET2: Getting enough information about the brand’s circular-economy practices is simple. |
| CET3: This brand is open and honest about how its products affect the environment and society. |
| CET4: I trust that this brand will handle environmental and social problems that come up because of its products. |
| CET5: This brand really tries to lessen its impact on the environment and society by using circular-economy methods. |
| Perceived Green Authenticity (PGA) (Mediating) |
| PGA1: I think this brand’s efforts to be more environmentally friendly are for the greater good. |
| PGA2: I believe that the brand’s efforts to be more sustainable and circular are real. |
| PGA3: This brand really cares about the environment and society. |
| PGA4: I believe that the brand’s efforts to be more sustainable and part of the circular economy are not just for show. |
| PGA5: The brand’s efforts to be more environmentally friendly and to support the circular economy are real. |
| Greenwashing Skepticism (GWS) (Moderating) |
| GWS1 (R): Most of the claims that electronics brands make about being environmentally friendly or part of a circular economy (in ads, on product pages, or on labels) are true. |
| GWS2: Electronics brands often make exaggerated claims about sustainability or the circular economy. To protect consumers, these claims should not be made in ads, on product pages, or on labels. |
| GWS3: Most of the time, electronics brands use ads, product pages, and labels to make false claims about sustainability or the circular economy. |
| GWS4: I don’t believe most of the claims that electronics brands make about being environmentally friendly or using a circular economy. |
| Responsible Purchase Intention (RPI) (Dependent) |
| RPI1: I want to buy this brand/product because I care about the environment. |
| RPI2: The environmental and circular-economy performance of this brand would affect my decision to buy it. |
| RPI3: I feel good about buying this brand/product because it is good for the environment and follows the principles of a circular economy. |
References
- Jensen, S.F.; Kristensen, J.H.; Adamsen, S.; Christensen, A.; Waehrens, B.V. Digital Product Passports for a Circular Economy: Data Needs for Product Life Cycle Decision-Making. Sustain. Prod. Consum. 2023, 37, 242–255. [Google Scholar] [CrossRef]
- Rinaldi, F.R.; Di Bernardino, C.; Cram-Martos, V.; Pisani, M.T. Traceability and Transparency: Enhancing Sustainability and Circularity in Garment and Footwear. Sustain. Sci. Pract. Policy 2022, 18, 132–141. [Google Scholar] [CrossRef]
- Akerlof, G.A. The Market for “Lemons”: Quality Uncertainty and the Market Mechanism. Q. J. Econ. 1970, 84, 488. [Google Scholar] [CrossRef]
- Spence, M. Job Market Signaling. Q. J. Econ. 1973, 87, 355. [Google Scholar] [CrossRef]
- Boyer, R.H.W.; Hunka, A.D.; Linder, M.; Whalen, K.A.; Habibi, S. Product Labels for the Circular Economy: Are Customers Willing to Pay for Circular? Sustain. Prod. Consum. 2021, 27, 61–71. [Google Scholar] [CrossRef]
- Clemm, C.; Matsumoto, M.; Chinen, K.; Chun, Y.-Y.; Romadona, M. Circular Economy in Practice: The Influence of Second-Hand Stores on Used Electronics Consumption in Japan and Germany. J. Clean. Prod. 2025, 527, 146717. [Google Scholar] [CrossRef]
- Fu, S.; Liu, X.; Lamrabet, A.; Liu, H.; Huang, Y. Green Production Information Transparency and Online Purchase Behavior: Evidence from Green Agricultural Products in China. Front. Environ. Sci. 2022, 10, 985101. [Google Scholar] [CrossRef]
- Fu, H.; He, W.; Feng, K.; Guo, X.; Hou, C. Understanding Consumers’ Willingness to Pay for Circular Products: A Multiple Model-Comparison Approach. Sustain. Prod. Consum. 2024, 45, 67–78. [Google Scholar] [CrossRef]
- Jeganathan, K.; Szymkowiak, A. Bridging Digital Product Passports and In-Store Experiences: How Augmented Reality Enhances Decision Comfort and Reuse Intentions. J. Retail. Consum. Serv. 2025, 84, 104242. [Google Scholar] [CrossRef]
- European Parliament; Directorate General for Parliamentary Research Services. Digital Product Passport in the Textile Sector; Panel for the Future of Science and Technology (STOA); Scientific Foresight Unit (EPRS); European Parliament: Brussels, Belgium, 2024; ISBN 978-92-848-1818-1. [Google Scholar]
- Kanwar, S.; Sharma, M.; Gupta, Y. Antecedents of Circular Purchase Intention: Assessing the Moderating Effects of Gender and Type of Circular Clothing Using PLS-MGA. Res. J. Text. Appar. 2026, 1–19. [Google Scholar] [CrossRef]
- Pisitsankkhakarn, R.; Vassanadumrongdee, S. Enhancing Purchase Intention in Circular Economy: An Empirical Evidence of Remanufactured Automotive Product in Thailand. Resour. Conserv. Recycl. 2020, 156, 104702. [Google Scholar] [CrossRef]
- Sharkasi, N.; De Maeyer, P.; Lababdi, H.C.; AlMansoori, S.; Agag, G. A Sustainable Step Forward: Exploring Factors Influencing the Purchase Intentions towards Remanufactured Products Using fsQCA. J. Retail. Consum. Serv. 2025, 82, 104115. [Google Scholar] [CrossRef]
- Tari, A.; Trudel, R. Affording Disposal Control: The Effect of Circular Take-Back Programs on Psychological Ownership and Valuation. J. Mark. 2024, 88, 110–126. [Google Scholar] [CrossRef]
- Milios, L.; Dalhammar, C. Consumer Perceptions of Product Lifetimes and Labelling: Implications for Introducing a Durability Label. J. Circ. Econ. 2023, 1, 1–15. [Google Scholar] [CrossRef]
- Lv, J.; Liu, X.; Cheng, S. The Impact of Remanufactured Products’ Similarity on Purchase Intention of New Products. Sustainability 2021, 13, 1825. [Google Scholar] [CrossRef]
- McKie, E.C.; Sáez De Tejada Cuenca, A.; Agrawal, V. The Role of Information, Rewards, and Convenience in Take-Back Programs for Clothing. Manuf. Serv. Oper. Manag. 2025, msom.2023.0561. [Google Scholar] [CrossRef]
- Afzali, H.; Kim, S.S. Consumers’ Responses to Corporate Social Responsibility: The Mediating Role of CSR Authenticity. Sustainability 2021, 13, 2224. [Google Scholar] [CrossRef]
- Alyahia, M.; Azazz, A.M.S.; Fayyad, S.; Elshaer, I.A.; Mohammad, A.A.A. Greenwashing Behavior in Hotels Industry: The Role of Green Transparency and Green Authenticity. Sustainability 2024, 16, 1050. [Google Scholar] [CrossRef]
- Fang, Z. Greenwashing Versus Green Authenticity: How Green Social Media Influences Consumer Perceptions and Green Purchase Decisions. Sustainability 2024, 16, 10723. [Google Scholar] [CrossRef]
- Keilmann, J.; Koch, T. Little Green Lies: Greenwashing’s Detrimental Impact on Corporate Perception and the Interplay of Perceived Motives, Skepticism and Authenticity. Corp. Commun. Int. J. 2025, 31, 259–276. [Google Scholar] [CrossRef]
- Poulis, A.; Theodoridis, P.; Zacharatos, T. Green Branding in the Digital Era: The Role of Influencer Credibility and Greenwashing in Shaping Brand Authenticity, Trust and Purchase Intentions. Sustainability 2026, 18, 451. [Google Scholar] [CrossRef]
- Slaton, K. Company-Controlled vs. Seller-Controlled Resale Platforms: Consumer Trust, Risk, and Purchase Intention in Circular Fashion. Sustainability 2025, 17, 9847. [Google Scholar] [CrossRef]
- Wahyuni, A.; Zulfikar, R. The Role of Perceived Authenticity in Increasing Green Purchase Intention: Systematic Literature Review. RSF Conf. Ser. Bus. Manag. Soc. Sci. 2024, 4, 8–15. [Google Scholar] [CrossRef]
- Subagja, G.; Hartati, B.; Evrina, E. The Influence of Green Brand Authenticity on Consumer Purchase Intention: Mediating Role of Environmental Commitment. Brill. Int. J. Manag. Tour. 2025, 5, 231–238. [Google Scholar] [CrossRef]
- Zhu, Q.; Liu, W.; Liang, X.; Zhou, X. Effect of Public-Interest Live-Streaming Anchor’s Official Identity on Green Product Purchase Intention. Soc. Behav. Personal. Int. J. 2024, 52, 12. [Google Scholar] [CrossRef]
- Mehrabian, A.; Russell, J.A. An Approach to Environmental Psychology; The MIT Press: Cambridge, MA, USA, 1974; ISBN 0-262-13090-4. [Google Scholar]
- Ajzen, I. The Theory of Planned Behavior. Organ. Behav. Hum. Decis. Process. 1991, 50, 179–211. [Google Scholar] [CrossRef]
- Friestad, M.; Wright, P. The Persuasion Knowledge Model: How People Cope with Persuasion Attempts. J. Consum. Res. 1994, 21, 1–31. [Google Scholar] [CrossRef]
- Heider, F. The Psychology of Interpersonal Relations; John Wiley & Sons, Inc.: Hoboken, NJ, USA, 1958. [Google Scholar]
- Kelley, H.H. The Processes of Causal Attribution. Am. Psychol. 1973, 28, 107–128. [Google Scholar] [CrossRef]
- De Sio, S.; Zamagni, A.; Casu, G.; Gremigni, P. Green Trust as a Mediator in the Relationship between Green Advertising Skepticism, Environmental Knowledge, and Intention to Buy Green Food. Int. J. Environ. Res. Public Health 2022, 19, 16757. [Google Scholar] [CrossRef]
- Kim, Y.; Oh, K.W. Effects of Perceived Sustainability Level of Sportswear Product on Purchase Intention: Exploring the Roles of Perceived Skepticism and Perceived Brand Reputation. Sustainability 2020, 12, 8650. [Google Scholar] [CrossRef]
- Ulusoy, E.; Barretta, P.G. How Green Are You, Really? Consumers’ Skepticism toward Brands with Green Claims. J. Glob. Responsib. 2016, 7, 72–83. [Google Scholar] [CrossRef]
- Leonidou, C.N.; Skarmeas, D. Gray Shades of Green: Causes and Consequences of Green Skepticism. J. Bus. Ethics 2017, 144, 401–415. [Google Scholar] [CrossRef]
- Nguyen, T.T.H.; Yang, Z.; Nguyen, N.; Johnson, L.W.; Cao, T.K. Greenwash and Green Purchase Intention: The Mediating Role of Green Skepticism. Sustainability 2019, 11, 2653. [Google Scholar] [CrossRef]
- Nyilasy, G.; Gangadharbatla, H.; Paladino, A. Perceived Greenwashing: The Interactive Effects of Green Advertising and Corporate Environmental Performance on Consumer Reactions. J. Bus. Ethics 2014, 125, 693–707. [Google Scholar] [CrossRef]
- Barbosa, B.; Oliveira, Z.; Coelho, A.M.R. Perceived Greenwashing and Its Impact on Eco-Friendly Product Purchase. Tour. Manag. Stud. 2024, 20, 1–12. [Google Scholar] [CrossRef]
- Margariti, K.; Hatzithomas, L.; Boutsouki, C. Elucidating the Gap between Green Attitudes, Intentions, and Behavior through the Prism of Greenwashing Concerns. Sustainability 2024, 16, 5108. [Google Scholar] [CrossRef]
- Parguel, B.; Benoît-Moreau, F.; Larceneux, F. How Sustainability Ratings Might Deter ‘Greenwashing’: A Closer Look at Ethical Corporate Communication. J Bus Ethics 2011, 102, 15–28. [Google Scholar] [CrossRef]
- Chua, B.-L.; Kim, S.; Baah, N.G.; Moon, H.; Yu, J.; Han, H. When Hospitality Brands Go Green: The Role of Authenticity and Stereotypes in Building Customer-Green Brand Relationships. J. Sustain. Tour. 2024, 32, 1118–1141. [Google Scholar] [CrossRef]
- Rossi, C.; Rivetti, F. Young Consumers’ Purchase Behaviour of Sustainably-Labelled Food Products. What Is the Role of Scepticism? Food Qual. Prefer. 2023, 105, 104772. [Google Scholar] [CrossRef]
- Chebat, J.-C.; Slusarczyk, W. How Emotions Mediate the Effects of Perceived Justice on Loyalty in Service Recovery Situations: An Empirical Study. J. Bus. Res. 2005, 58, 664–673. [Google Scholar] [CrossRef]
- Cambier, F.; Poncin, I. Inferring Brand Integrity from Marketing Communications: The Effects of Brand Transparency Signals in a Consumer Empowerment Context. J. Bus. Res. 2020, 109, 260–270. [Google Scholar] [CrossRef]
- Yang, J.; Battocchio, A.F. Effects of Transparent Brand Communication on Perceived Brand Authenticity and Consumer Responses. J. Prod. Brand Manag. 2021, 30, 1176–1193. [Google Scholar] [CrossRef]
- Kim, N.L.; Kim, G.; Rothenberg, L. Is Honesty the Best Policy? Examining the Role of Price and Production Transparency in Fashion Marketing. Sustainability 2020, 12, 6800. [Google Scholar] [CrossRef]
- Li, J.; Sun, X.; Hu, C. The Role of Skepticism and Transparency in Shaping Green Brand Authenticity and Green Brand Evangelism. Sustainability 2022, 14, 16191. [Google Scholar] [CrossRef]
- Behre, B.; Cauberghe, V. Signaling Sustainability in Online Fashion Consumption: The Role of Credibility Induced by Certification Labels. Clean. Responsible Consum. 2025, 17, 100287. [Google Scholar] [CrossRef]
- Markovic, S.; Iglesias, O.; Qiu, Y.; Bagherzadeh, M. The CSR Imperative: How CSR Influences Word-of-Mouth Considering the Roles of Authenticity and Alternative Attractiveness. Bus. Soc. 2022, 61, 1773–1803. [Google Scholar] [CrossRef]
- Illia, L.; Ballester-Ripoll, R.; Clausen, A.K. Fabricating CSR Authenticity: The Illusory Truth Effect of CSR Communication on Social Media in the AI Era. Public Relat. Rev. 2025, 51, 102588. [Google Scholar] [CrossRef]
- Zhao, R.; Liu, C. Consumer Acceptance of Digital Product Passports: The Roles of Technological Awareness and Value Orientations. Sustainability 2025, 17, 10878. [Google Scholar] [CrossRef]
- Hina, M.; Islam, N.; Luo, X. (Robert) Towards Sustainable Consumption Decision-Making: Examining the Interplay of Blockchain Transparency and Information-Seeking in Reducing Product Uncertainty. Decis. Support Syst. 2025, 189, 114370. [Google Scholar] [CrossRef]
- Brans, L. “Who Made My Clothes?” How Transparency Apps Bring Politics to Cultural Fields. J. Consum. Cult. 2023, 23, 990–1016. [Google Scholar] [CrossRef]
- Nguyen, M.H.; Nguyen, D.H. How Do Transparency and Traceability Enhance Purchasing Behaviors via Consumer Trust? Insights for Food Supply Chains. J. Consum. Mark. 2025. [Google Scholar] [CrossRef]
- Doanh, D.C.; Tram, T.B.; Vu, P.Q.; Linh, L.T.N.; Huong, N.T.T. Blockchain-Based Food Traceability System and Green Brand Image: Enhancing Product Trust and Purchase Intentions for Online Agricultural Products. Clean. Responsible Consum. 2026, 20, 100368. [Google Scholar] [CrossRef]
- Bangakh, S.; Sohail, M.M.; Bashir, Z. Role of Ethical Obligation and Self-Identification in Green Purchase Intention of Quick Service Restaurants: The Mediating Role of Green Attitude. Int. J. Hosp. Tour. Adm. 2025, 1–21. [Google Scholar] [CrossRef]
- Hartanto, P.; Hurriyati, R.; Dirgantari, P.D. Pengaruh Green Perceived Value (GPV) Dan Green Brand Knowledge Terhadap Purchase Intention to Buying Green Product Melalui Attitude Toward Purchasing Green Products. J. Manaj. Organ. 2023, 14, 15–33. [Google Scholar] [CrossRef]
- Han, E.; Utama, L. Factors That Influence Consumers’ Intention to Purchase Environmentally Friendly Products. Int. J. Agric. Environ. Biotechnol. 2024, 2, 206–216. [Google Scholar] [CrossRef]
- Moazzam, M.; Ahmad, M.; Hussain, A.; Akram, M.A. Examining the Factors That Shape Green Purchase Behavior: The Role of Subjective Norms, Self-Efficacy, Attitude and Intention. Bull. Bus. Econ. BBE 2023, 12, 221–232. [Google Scholar] [CrossRef]
- Greenwald, A.G.; Leavitt, C. Audience Involvement in Advertising: Four Levels. J. Consum. Res. 1984, 11, 581. [Google Scholar] [CrossRef]
- Yu, W.; Zhou, J.; He, M.; Si, D. Does Brand Truth-Telling Yield Customer Participation? The Interaction Effects of CSR Strategy and Transparency Signaling. Behav. Sci. 2022, 12, 514. [Google Scholar] [CrossRef] [PubMed]
- Ahmed, H.A.M.; Abdelghani, A.A.A.; Fayyad, S.; Rashwan, K.A. From Commitment to Action: The Mediating Effect of Environmental Identity in Green Buying, with Eco-Conscious Behavior as a Moderator. Adm. Sci. 2025, 15, 303. [Google Scholar] [CrossRef]
- Alkhofaily, F.; Noureldin, A. Digital Sustainable Marketing and Green Consumer Choices in Saudi Arabia: A Dual-Path Mediation Model of Green Perceived Value and Green Scepticism. Sustainability 2026, 18, 1269. [Google Scholar] [CrossRef]
- Alotaibi, A.; Abbas, A. Islamic Religiosity and Green Purchase Intention: A Perspective of Food Selection in Millennials. J. Islam. Mark. 2023, 14, 2323–2342. [Google Scholar] [CrossRef]
- Lee, T.H.; Comello, M.L.G. Transparency and Industry Stigmatization in Strategic CSR Communication. Manag. Commun. Q. 2019, 33, 68–85. [Google Scholar] [CrossRef]
- Riva, F.; Magrizos, S.; Rizomyliotis, I.; Uddin, M.R. Beyond the Hype: Deciphering Brand Trust amid Sustainability Skepticism. Bus. Strat Env. 2024, 33, 6491–6506. [Google Scholar] [CrossRef]
- Kim, S.-B.; Kim, D.-Y. The Influence of Corporate Social Responsibility, Ability, Reputation, and Transparency on Hotel Customer Loyalty in the U.S.: A Gender-Based Approach. SpringerPlus 2016, 5, 1537. [Google Scholar] [CrossRef]
- Liu, H.; Jung, J.-S. The Effect of CSR Attributes on CSR Authenticity: Focusing on Mediating Effects of Digital Transformation. Sustainability 2021, 13, 7206. [Google Scholar] [CrossRef]
- Mohr, L.A.; Eroǧlu, D.; Ellen, P.S. The Development and Testing of a Measure of Skepticism Toward Environmental Claims in Marketers’ Communications. J. Consum. Aff. 1998, 32, 30–55. [Google Scholar] [CrossRef]
- Chen, Y.-S.; Chang, T.-W.; Li, H.-X.; Chen, Y.-R. The Influence of Green Brand Affect on Green Purchase Intentions: The Mediation Effects of Green Brand Associations and Green Brand Attitude. Int. J. Environ. Res. Public Health 2020, 17, 4089. [Google Scholar] [CrossRef]
- Nunnally, J.C.; Bernstein, I.H. Psychometric Theory, 3rd ed.; McGraw-Hill: New York, NY, USA, 1994. [Google Scholar]
- Podsakoff, P.M.; MacKenzie, S.B.; Podsakoff, N.P. Sources of Method Bias in Social Science Research and Recommendations on How to Control It. Annu. Rev. Psychol. 2012, 63, 539–569. [Google Scholar] [CrossRef]
- Harman, D. A Single Factor Test of Common Method Variance. J. Psychol. 1967, 35, 359–378. [Google Scholar]
- Hair, J.F.; Risher, J.J.; Sarstedt, M.; Ringle, C.M. When to Use and How to Report the Results of PLS-SEM. Eur. Bus. Rev. 2019, 31, 2–24. [Google Scholar] [CrossRef]
- Curran, P.J.; West, S.G.; Finch, J.F. The Robustness of Test Statistics to Nonnormality and Specification Error in Confirmatory Factor Analysis. Psychol. Methods 1996, 1, 16–29. [Google Scholar] [CrossRef]
- Hair, J.F.; Ringle, C.M.; Sarstedt, M. PLS-SEM: Indeed a Silver Bullet. J. Mark. Theory Pract. 2011, 19, 139–152. [Google Scholar] [CrossRef]
- Sarstedt, M.; Ringle, C.M.; Smith, D.; Reams, R.; Hair, J.F. Partial Least Squares Structural Equation Modeling (PLS-SEM): A Useful Tool for Family Business Researchers. J. Fam. Bus. Strategy 2014, 5, 105–115. [Google Scholar] [CrossRef]
- Fornell, C.; Larcker, D.F. Evaluating Structural Equation Models with Unobservable Variables and Measurement Error. J. Mark. Res. 1981, 18, 39–50. [Google Scholar] [CrossRef]
- Henseler, J.; Ringle, C.M.; Sarstedt, M. A New Criterion for Assessing Discriminant Validity in Variance-Based Structural Equation Modeling. J. Acad. Mark. Sci. 2015, 43, 115–135. [Google Scholar] [CrossRef]
- Gold, A.H.; Malhotra, A.; Segars, A.H. Knowledge Management: An Organizational Capabilities Perspective. J. Manag. Inf. Syst. 2001, 18, 185–214. [Google Scholar] [CrossRef]
- Cohen, J. Statistical Power Analysis for the Behavioral Sciences; Routledge: London, UK, 2013; ISBN 978-1-134-74270-7. [Google Scholar]


| Factors and Items | λ (>0.7) | VIF (<5) | M | SD | SK | KU |
|---|---|---|---|---|---|---|
| Circular-Economy Transparency (CET) (α = 0.888, CR = 0.918, AVE = 0.690) | ||||||
| CET1 | 0.822 | 2.100 | 3.217 | 0.912 | −0.140 | −0.276 |
| CET2 | 0.851 | 2.307 | 3.231 | 0.937 | −0.249 | −0.159 |
| CET3 | 0.842 | 2.226 | 3.267 | 0.895 | −0.170 | −0.318 |
| CET4 | 0.820 | 2.046 | 3.238 | 0.911 | 0.005 | −0.376 |
| CET5 | 0.818 | 2.026 | 3.214 | 0.919 | 0.006 | −0.394 |
| Greenwashing Skepticism (GWS) (α = 0.856, CR = 0.902, AVE = 0.697) | ||||||
| GWS1_rev | 0.757 | 1.710 | 2.952 | 0.922 | 0.003 | −0.443 |
| GWS2 | 0.878 | 2.287 | 3.081 | 0.953 | 0.003 | −0.329 |
| GWS3 | 0.866 | 2.091 | 3.093 | 0.922 | −0.167 | −0.257 |
| GWS4 | 0.834 | 1.962 | 3.038 | 0.915 | −0.019 | −0.206 |
| Perceived Green Authenticity (PGA) (α = 0.926, CR = 0.944, AVE = 0.772) | ||||||
| PGA1 | 0.887 | 3.062 | 3.157 | 1.007 | −0.094 | −0.342 |
| PGA2 | 0.886 | 3.002 | 3.162 | 1.081 | −0.133 | −0.564 |
| PGA3 | 0.876 | 2.821 | 3.200 | 1.036 | −0.150 | −0.451 |
| PGA4 | 0.867 | 2.684 | 3.171 | 1.021 | −0.093 | −0.508 |
| PGA5 | 0.878 | 2.851 | 3.217 | 1.041 | −0.049 | −0.573 |
| Responsible Purchase Intention (RPI) (α = 0.910, CR = 0.943, AVE = 0.848) | ||||||
| RPI1 | 0.922 | 3.106 | 3.281 | 1.103 | −0.092 | −0.739 |
| RPI2 | 0.927 | 3.271 | 3.252 | 1.141 | −0.121 | −0.798 |
| RPI3 | 0.913 | 2.842 | 3.219 | 1.082 | −0.139 | −0.636 |
| Construct | CET | PGA | RPI | GWS |
|---|---|---|---|---|
| CET | 0.831 | 0.605 | 0.610 | 0.054 |
| PGA | 0.549 | 0.879 | 0.735 | 0.237 |
| RPI | 0.549 | 0.675 | 0.921 | 0.316 |
| GWS | −0.049 | −0.219 | −0.284 | 0.835 |
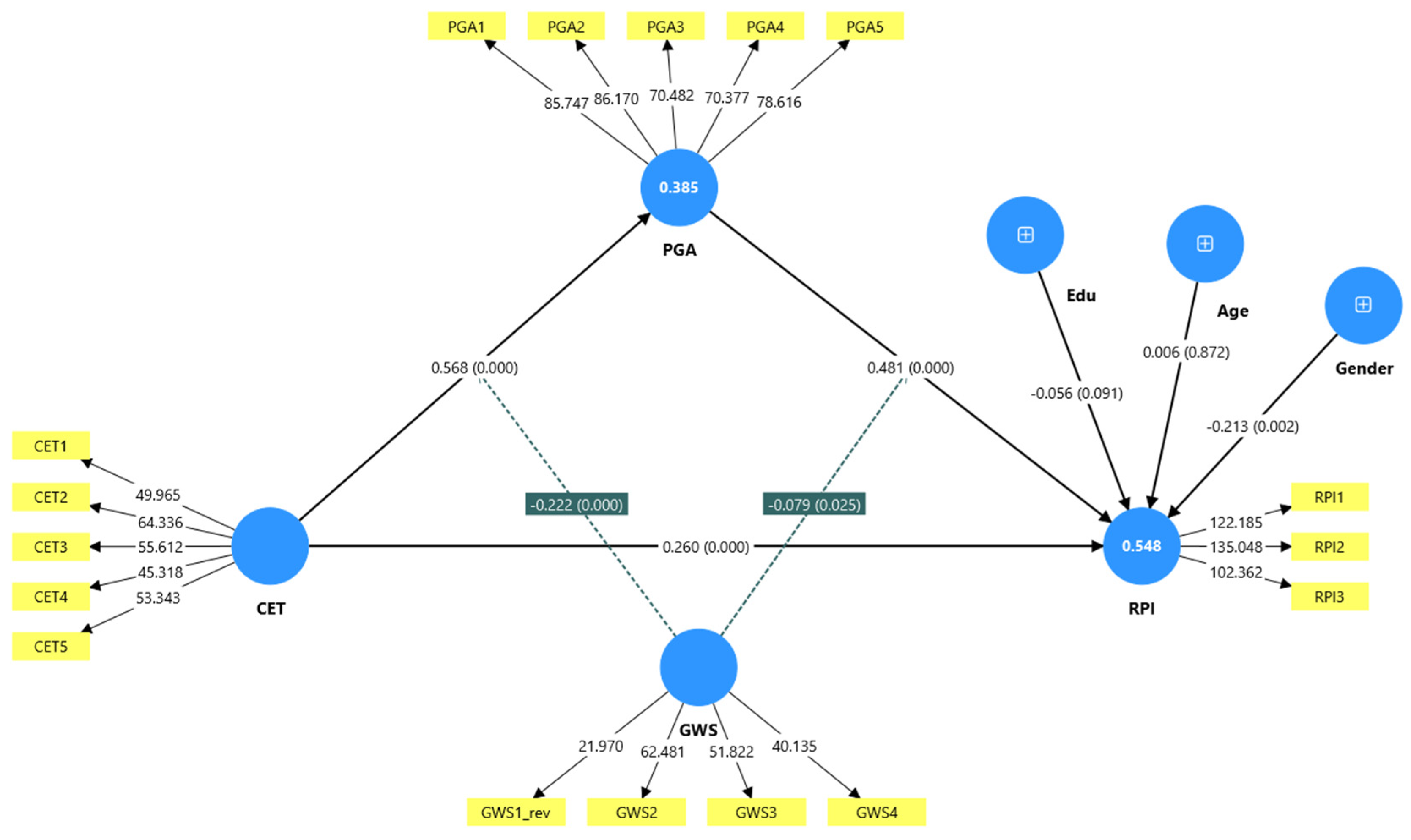
| Hypothesis/Path | β | t | p | f2 | Remark |
|---|---|---|---|---|---|
| Direct effects | |||||
| H1: CET → PGA | 0.568 | 17.488 | <0.001 | 0.514 | ✓ |
| H2: CET → RPI | 0.260 | 6.491 | <0.001 | 0.102 | ✓ |
| H3: PGA → RPI | 0.481 | 12.351 | <0.001 | 0.333 | ✓ |
| Indirect effect | |||||
| H4: CET → PGA → RPI | 0.273 | 9.835 | <0.001 | — | ✓ |
| Moderating effects | |||||
| H5: GWS × CET → PGA | −0.222 | 6.178 | <0.001 | 0.076 | ✓ |
| H6: GWS × PGA → RPI | −0.079 | 2.236 | 0.025 | 0.012 | ✓ |
| Moderated mediation | |||||
| H7: (GWS × CET) → PGA → RPI | −0.107 | 5.432 | <0.001 | — | ✓ |
| Control variables | |||||
| Age → RPI | 0.006 | 0.161 | 0.872 | 0.000 | X |
| Education → RPI | −0.056 | 1.692 | 0.091 | 0.007 | X |
| Gender → RPI | −0.213 | 3.116 | 0.002 | 0.025 | ✓ |
| Endogenous construct | R2 | R2 (adjusted) | |||
| PGA | 0.385 | 0.381 | |||
| RPI | 0.548 | 0.540 | |||
Disclaimer/Publisher’s Note: The statements, opinions and data contained in all publications are solely those of the individual author(s) and contributor(s) and not of MDPI and/or the editor(s). MDPI and/or the editor(s) disclaim responsibility for any injury to people or property resulting from any ideas, methods, instructions or products referred to in the content. |
© 2026 by the authors. Licensee MDPI, Basel, Switzerland. This article is an open access article distributed under the terms and conditions of the Creative Commons Attribution (CC BY) license (http://creativecommons.org/licenses/by/4.0/).