Preprint
Article

This version is not peer-reviewed.

Agility as the Missing Link: Integrating Information Sharing and Quality Management to Enhance Performance in Supply Chains

Submitted:

14 February 2026

Posted:

27 February 2026

You are already at the latest version

Abstract
The fashion industry’s business is becoming increasingly complicated and active. This industry is expected to be highly competitive, particularly in the retail sector. Therefore, this research aims to examine the impact of supply chain information sharing and quality management on firm performance, with supply chain agility as a mediating variable, in the Asian fashion industry. A total of 169 participants from the fashion sector in a developing country were surveyed. The proposed hypotheses were examined using a quantitative approach, employing Partial Least Squares Structural Equation Modeling (PLS-SEM) via SmartPLS to assess and validate the measurement model. The results indicate that supply chain information sharing and quality management have a significant impact on a firm’s performance. Similarly, the sharing of supply chain information and quality management has a significant impact on firm performance by mediating supply chain agility. The findings also suggest that supply chain agility enhances a firm’s financial and operational performance, including sales, market share, productivity, time-to-market, and customer satisfaction. The study offers actionable insights for managers in volatile fashion supply chains. Firms can enhance performance by sharing real-time demand and inventory information, strengthening key quality practices, and adopting flexible, data-driven production processes. Integrating information sharing, quality management, and agility enables faster responses to shifting consumer trends, thereby improving overall competitiveness in fast-fashion environments. This study offers valuable guidance for supply chain professionals seeking to enhance practices within their networks. The results underscore the strategic importance of information sharing and quality management in promoting agility, an essential capability for achieving a competitive advantage. Additionally, the insights generated are relevant to practitioners, policymakers, and industry leaders aiming to strengthen supply chain responsiveness and resilience.
Keywords: 
;  ;  ;  ;  ;  ;  ;  ;  

1. Introduction

The fashion industry has evolved into a highly dynamic and competitive sector, particularly within retail, where short product life cycles and rapidly shifting consumer preferences intensify operational pressures. As a cross-sector domain that spans apparel, brands, and trade channels, its complexity has heightened the need for robust supply chain capabilities (Mustafid et al., 2018). In this environment, supply chain agility has emerged as a critical capability, enabling firms to sense and respond to market fluctuations, reconfigure resources, and manage disruptions effectively (Kim, 2013; Lemieux et al., 2012). With global competition intensifying, organizations are adopting advanced supply chain practices, such as information sharing and quality management, to enhance responsiveness and mitigate risk (Bicocchi et al., 2019). Information integration helps coordinate activities across partners and strengthens competitive positioning (Mohanty & Shankar, 2019; Rashid et al., 2024a), while quality management supports customer retention, operational efficiency, and financial performance (Rasheed & Rashid, 2023; Powell, 1995).
Despite these developments, the fashion supply chain remains highly uncertain and irregular, with customer demand fluctuating frequently and unpredictably (Lo et al., 2008). Firms in turbulent markets such as Karachi, Pakistan, face unique challenges, including infrastructural constraints and inconsistent supply conditions, prompting them to adopt information-sharing practices to mitigate operational risks (Rashid, 2022; 2024). Although prior studies acknowledge that information sharing and quality management contribute to agility and performance (Barney, 1991; Sanchez, 1995; Li et al., 2008), “existing research has not jointly examined these two practices as parallel antecedents of supply chain agility and firm performance within the Asian fashion industry, nor has it evaluated how agility mediates their effects in a high-volatility market.” Studies have explored portions of this relationship—such as information sharing and agility (Alzoubi & Yanamandra, 2020), information visibility and collaboration (Baah et al., 2022), or information quality and performance (Marinagi et al., 2015) but a comprehensive model integrating information sharing, quality management, supply chain agility, and firm performance remains empirically underdeveloped, particularly in fashion markets of developing economies.
The novelty of this study lies in its integrated examination of information sharing and quality management as simultaneous antecedents of supply chain agility and firm performance within the Asian fashion industry, a context characterized by volatility, short product life cycles, and limited empirical attention. While prior studies have investigated information sharing in relation to operational performance or explored quality management in isolation, very few have jointly tested these constructs alongside supply chain agility as a mediating mechanism in a single comprehensive model. Existing research (e.g., Mustafid et al., 2018; Zhou & Li, 2020; Suifan et al., 2020) provides partial insights but does not address how the combined effects of information sharing and quality management translate into agility-driven performance outcomes, particularly in developing economies such as Pakistan. This gap motivated the present study, which extends the literature by empirically validating a holistic framework that explains how firms can enhance competitiveness through the interplay of information integration, quality practices, and agility capabilities in a highly dynamic market. Accordingly, this study aims to address these gaps by pursuing the following objectives:
  • RO1: To examine the direct effects of information sharing and quality management on supply chain agility and firm performance
  • RO2: To assess the effect of supply chain agility on firm performance, and to investigate whether supply chain agility mediates the relationships between information sharing, quality management, and firm performance in the fashion retail sector of Pakistan.
By doing so, the study provides a consolidated understanding of how firms can leverage operational practices and agility capabilities to enhance competitiveness in a rapidly changing fashion industry. Considering the problem and research objectives, the following research questions aim to offer thorough insights.
  • RQ1: To what extent does the information sharing affect SC agility?
  • RQ2: To what extent does the information sharing affect firm performance?
  • RQ3: To what extent does quality management affect SC agility?
  • RQ4: To what extent does quality management affect firm performance?
  • RQ5: To what extent does the SC’s agility affect firm performance?
  • RQ6: To what extent does SC agility mediate the relationship between information sharing and firm performance?
  • RQ7: To what extent does SC agility mediate the relationship between quality management and firm performance?
The following sections of this research are structured as follows: Section 2 comprises a review of literature drawing on prior studies. Section 3 outlines the methodology, while Section 4 covers the analysis and testing of both direct and indirect hypotheses using data. Section 5 concludes with discussions, research implications, and recommendations.

2. Literature Review

2.1. Theoretical Background

This study draws on information processing theory (IPT), quality management theory (QMT), and the resource-based view (RBV) to develop an integrated explanation of how information sharing and quality management jointly enhance supply chain agility and firm performance, particularly within the highly volatile fashion sector. IPT posits that organizations operating under high uncertainty must expand their information-processing capacity through relational mechanisms such as real-time information exchange and inter-organizational coordination (Tushman & Nadler, 1978; Devaraj et al., 2007; Cai et al., 2010). Fashion supply chains, characterized by short product life cycles, rapid trend turnover, and unpredictable demand patterns, require firms to acquire, interpret, and disseminate information far more rapidly than those in stable industries (Lo et al., 2008; Moon et al., 2014). Within this context, information sharing becomes a strategic necessity, enabling firms to reduce ambiguity, synchronize decisions with partners, and respond more effectively to shifting consumer preferences (Mohanty & Shankar, 2019; Rashid et al., 2024a; Yang & Yu, 2019).
QMT complements this logic by emphasizing that effective quality management practices establish the organizational discipline, process stability, and continuous improvement routines necessary to operationalize shared information (Kaynak, 2003; Kaynak & Hartley, 2005). Foundational work by Saraph et al. (1989) and Garvin (1983) highlighted how structured quality practices enhance consistency and reduce process variation, while contemporary studies show that QM strengthens supply chain performance, innovativeness, and ERP implementation success (Hoang et al., 2006; Kull & Wacker, 2010; Wu, 2015). In fast-moving fashion supply chains, such routines ensure that rapidly exchanged information translates into reliable execution, faster design cycles, and higher responsiveness—attributes essential in markets where production and replenishment windows are extremely narrow.
RBV provides the overarching conceptual lens connecting these constructs by arguing that organizations gain sustained competitive advantage when they accumulate and deploy valuable, rare, inimitable, and non-substitutable resources (Barney, 1991; Wernerfelt, 1984; Peteraf, 1993). Information sharing and quality management can be viewed as strategic resources that jointly enable the development of supply chain agility—a dynamic capability that allows firms to sense market shifts and respond with speed and flexibility (Braunscheidel & Suresh, 2009; Rashid & Rasheed, 2023). Prior research indicates that agility enables faster market responses, improved customer satisfaction, and enhanced operational performance across various industries (Kim, 2013; Chan et al., 2017; Mustafid et al., 2018). In fashion, these advantages are amplified because misalignment between supply and demand immediately leads to lost revenue or excess inventory.
By integrating IPT, QMT, and RBV into a unified narrative, this study makes a conceptual contribution beyond testing known relationships in a new context. It highlights that in industries with extreme demand volatility and short life cycles, such as fashion, information sharing and quality management are not independent operational practices but interdependent resources that jointly build agility capabilities. This distinguishes fashion from more stable sectors, where these practices may improve performance independently without requiring agility as a mediating mechanism. Thus, the study advances theory by explaining why the joint examination of IS and QM through agility is uniquely relevant to fashion supply chains and by positioning agility as the dynamic capability through which these resources translate into competitive performance.

2.2. Empirical Reviews

2.2.1. Information Sharing (IS)

Prior studies on information sharing and supply chain performance offer valuable insights, yet they also reveal inconsistencies and unresolved questions that justify further investigation. For example, Vafaei-Zadeh et al. (2020) demonstrated that information quality, security, and technology significantly enhance supply chain information integration, but their findings also show that only intentional information leakage—not accidental leakage—moderates the relationship with performance. This suggests that information does not uniformly improve performance; rather, its effects depend on the context and purpose for which it is shared. Similar nuances are evident in recent work, which shows that information capabilities do not always translate into performance unless supported by collaborative structures and technological readiness (Rashid et al., 2023b; Rashid et al., 2024c). Likewise, Gu et al. (2020) found that exploratory rather than exploitative IT usage plays a more critical role in building supplier and customer resilience, revealing divergent pathways through which information-related capabilities may influence outcomes. These differences indicate that information mechanisms may not consistently translate into performance benefits across supply chain settings.
Other studies highlight additional complexities. Bogetoft and Kromann (2018) observed that firms using electronic information sharing outperform matched firms that do not; however, their analysis also reveals significant heterogeneity across firms, suggesting that information sharing alone is insufficient unless complemented by other organizational capabilities. This aligns with studies showing that information-based practices often require complementary integrative or technological capabilities to generate meaningful performance outcomes (Rashid et al., 2024a; Rashid et al., 2024d). Experimental work by Srivathsan and Kamath (2017) illustrates that increasing levels of information sharing can reduce stockouts and improve system performance, but only to a point, beyond which diminishing returns emerge. Research in healthcare supply chains further underscores this tension: Kochan et al. (2017) demonstrated that cloud-based information sharing enhances visibility and reduces shortages; however, this improvement depends on hospitals’ ability to interpret and act on shared information, a capability that varies widely across institutions.
Taken together, these studies reveal a recurring pattern: information sharing improves supply chain outcomes, but its impact is neither uniform nor automatic. Performance gains materialize only when firms possess complementary capabilities, such as resilience, technological ambidexterity, or operational responsiveness that allow them to convert information into timely and effective action. Recent research supports this capability-based interpretation, showing that information does not create value unless firms can absorb, process, and operationalize it through dynamic or integrative mechanisms (Rashid & Rasheed, 2023; Rashid et al., 2024b; Rashid & Rashid, 2025b). This observation highlights a key tension in literature: while information sharing is often portrayed as a performance enhancer, empirical evidence suggests that information alone does not guarantee improved performance unless firms can rapidly sense, interpret, and respond to market shifts.
This tension directly motivates the current study. Despite extensive research on information sharing, very few studies have examined how information translates into firm performance in fast-paced industries, such as fashion, where agility—rather than resilience or visibility may serve as the critical conversion mechanism. This finding is consistent with emerging scholarship that emphasizes agility as a central capability for transforming information flows into a competitive advantage in turbulent markets (Rashid et al., 2024a; Rashid & Rasheed, 2025a). Existing research seldom addresses the joint influence of information sharing and quality management, nor does it fully explain whether supply chain agility mediates their impact, an important gap given that agility is uniquely relevant in sectors characterized by short product life cycles, high demand volatility, and constant trend changes.

2.2.2. Quality Management (QM)

Research on quality management (QM) within supply chains provides important insights, but it also reveals several tensions and unresolved issues that underscore the need for further investigation. Zaid and Baig (2020) observed that existing supply chain quality management literature insufficiently integrates both innovation and operational performance, despite both being central to firm competitiveness. Their work highlights the underexplored roles of QM competencies and knowledge transfer (KT) as foundational drivers of QM effectiveness, aligning with recent findings that show knowledge-related mechanisms mediate the impact of internal capabilities on firm performance (Rashid & Rasheed, 2023). However, while Zaid and Baig’s conceptual model demonstrates interconnected relationships among QM practices, QM skills, and KT, it remains unclear how these capabilities interact with broader supply chain mechanisms to influence firm performance under volatile conditions, a limitation particularly relevant for fast-changing sectors such as fashion.
Empirical evidence from Zhou and Li (2020) reinforces this inconsistency. Although their study found that QM and supply chain strategies significantly enhance market and innovation performance in Chinese SMEs, their results also show substantial regional and competitive variations. Firms in highly competitive environments were less willing to invest in supplier-specific initiatives, and QM benefits varied across geographies. This variation suggests that QM effects are sensitive to competitive intensity and contextual differences, complicating assumptions about their universal impact on performance. Hong et al. (2019) provide further nuance by demonstrating that QM practices indirectly influence operational performance through innovation capabilities, while exerting no direct operational impact. This contradicts classical QM perspectives that assume a direct link between quality practices and operational improvement. Their findings align with emerging research indicating that internal capabilities often influence performance indirectly through dynamic supply chain mechanisms (Rashid et al., 2024a; Rashid & Rashid, 2025b). Such contingency invites further exploration of intermediary capabilities, such as agility, that convert QM initiatives into performance gains in time-sensitive industries.
The literature also shows conflicting interpretations regarding the compatibility of QM with flexibility and responsiveness. Qamar et al. (2019) found an inverse relationship between quality and flexibility in the automotive sector, challenging the assumption that high-quality processes automatically promote adaptability. Their findings revealed that lean and agile business models generate distinct performance outcomes, suggesting that QM alone cannot ensure responsiveness in dynamic environments. This tension parallels contemporary insights that firms require complementary routines, including collaboration, integration, and technological enablement, to translate quality initiatives into agile responses (Rashid et al., 2024d; Rashid et al., 2025c). Studies linking QM with organizational culture and adaptability provide partial answers. Panuwatwanich and Nguyen (2017) demonstrated that TQM enhances performance only when aligned with supportive cultural dimensions; in hostile cultural or market conditions, its effects weaken. Similarly, Abuzaid (2015) empirically showed that QM enhances strategic agility in hospitals, with customer orientation and supplier management being the most influential QM dimensions, reinforcing the idea that certain quality practices are more agility-enabling than others.
Research by Pantouvakis and Bouranta (2015) further complicates the picture by showing that agility moderates, rather than mediates, the relationship between learning culture and customer relationship quality. This indicates that agility may operate differently across contexts, sometimes amplifying the impact of organizational factors rather than serving as a direct pathway to performance. In parallel, Pereira-Moliner et al. (2012) demonstrated that QM stimulates other capabilities—such as environmental management, which subsequently influence performance. These patterns resemble multi-capability chains observed in recent SCM studies, where QM strengthens other internal or external capabilities (e.g., green functions, digital readiness, resilience mechanisms) that ultimately shape performance (Rashid et al., 2024e; Rashid et al., 2024b; Rashid et al., 2025a).
While QM is widely recognized as beneficial, the mechanism through which it improves performance remains inconsistent, contingent, and context-dependent. Studies disagree on whether QM directly enhances operational performance, indirectly fosters innovation, or interacts with flexibility and cultural readiness. These contradictions are especially problematic in industries characterized by high uncertainty, such as fashion, where rapid responsiveness is essential, and the cost of misalignment is high. Despite extensive scholarship, existing research has not sufficiently examined how QM contributes to firm performance through a dynamic operational capability, such as supply chain agility, nor how QM interacts with other enablers, including information sharing, to support agility under short product life cycles and extreme demand volatility. This gap directly motivates the mediating role of agility in the present study.

2.2.3. Supply Chain Agility (SCA)

Research on supply chain agility (SCA) has grown substantially, yet important conceptual and empirical inconsistencies remain. Suifan et al. (2020), for example, demonstrated that agility mediates the relationship between information-sharing quality and long-term sustainability in humanitarian supply chains. Their work illustrates that agility enables organizations to translate information into improved operational outcomes. However, because humanitarian supply chains operate under donor-driven mandates and unpredictable emergency conditions, it is unclear whether similar mechanisms apply within commercial fashion supply chains, where volatility arises from rapidly shifting consumer trends and short product life cycles. This gap highlights the need to examine agility within environments driven by competitive pressures rather than humanitarian imperatives—an argument reinforced by recent work showing that agility-based mechanisms can differ substantively across industrial contexts (Rashid et al., 2024a; Rashid & Rasheed, 2025a).
In the fashion domain, specifically, Mustafid et al. (2018) proposed a conceptual framework that shows how agile information systems enhance competitiveness by improving market sensitivity and consumer responsiveness. While this framework emphasizes the importance of agility in fast-moving sectors, it remains largely diagnostic and does not empirically test how foundational practices, such as information sharing or quality management, contribute to the development of agility. Similar gaps appear in emerging studies suggesting that agility often results from the interplay of multiple organizational practices, including information processing routines, collaborative structures, and integrative mechanisms rather than from a single operational factor (Rashid et al., 2024d; Rashid et al., 2025c). Likewise, Kim and Chai (2017) found that supplier innovation strengthens both information sharing and agility; however, their results vary depending on the sourcing strategies employed. Local sourcing enhances these effects, whereas global sourcing weakens them. These findings show that agility does not emerge uniformly but depends on contextual factors, suggesting that information sharing alone may be insufficient without complementary internal capabilities, an argument echoed in studies emphasizing that agility requires internal absorptive, integrative, or dynamic capabilities (Liu et al., 2013; Rashid & Rashid, 2025b).
Other studies add further complexity. Tarafdar and Qrunfleh (2016) demonstrated that supply chain practices mediate the relationship between agile strategy and performance, and that the agility of information systems moderates this mediation. Their results reveal multilayered interactions among strategy, systems, and operational routines, highlighting the need to identify which organizational practices most effectively build agility in time-sensitive settings. At a broader strategic level, Gligor et al. (2016) argued that agility theory lacks a clear identification of firm-level antecedents, finding that while market orientation enhances agility, supply chain orientation is also necessary. This suggests that agility is contingent upon alignment across strategic intent, information flows, and organizational routines, an alignment reflected in recent findings showing that agility often emerges from coordinated internal and external capabilities (Rashid et al., 2024b; Rashid et al., 2025a).
Further ambiguity is reflected in Gligor et al. (2014), who demonstrated that agility improves both cost efficiency and customer effectiveness, but noted that its performance impact varies depending on environmental conditions, such as complexity and resource availability. This variation suggests that agility may not consistently translate into improved performance unless it is supported by additional organizational capabilities. These patterns align with recent evidence indicating that agility enhances performance only when combined with complementary digital, integrative, or collaborative capabilities (Rashid et al., 2024c; Rashid et al., 2024e).
Collectively, these studies reveal recurring tensions: the antecedents of agility are inconsistently defined across sectors; information sharing is beneficial but not universally sufficient; and the performance effects of agility appear to be contingent and context dependent. Although prior studies acknowledge agility’s mediating potential, very limited research empirically examines how information sharing and quality management jointly contribute to agility, particularly within fashion supply chains characterized by extreme demand volatility, compressed product cycles, and intense competitive pressures. Existing empirical work rarely tests agility as the mechanism through which these practices enhance performance in such rapidly changing environments. This gap provides the foundation for the present study, which investigates supply chain agility as the mediating link between information sharing and quality management and examines its impact on firm performance in the Asian fashion industry.

2.2.4. Firm Performance (FM)

Research linking technological capabilities, agility, and firm performance has expanded over the past decade, yet significant inconsistencies persist regarding how and under what conditions agility translates technology-driven insights into performance outcomes. Ashrafi et al. (2019) demonstrated that business analytics (BA) capabilities enhance agility by improving information quality and innovation capability; however, their results also revealed that environmental turbulence weakens the effect of agility on performance. This finding challenges the conventional assumption that agility uniformly benefits firms under uncertainty, suggesting that agility’s impact is contingent upon contextual and complementary organizational factors. Similar contingent effects have been documented in recent supply chain research, where digitalization, cloud adoption, and artificial intelligence contribute to resilience or performance only when paired with agile or responsive internal structures (Rashid et al., 2024b; Rashid & Rasheed, 2025a).
Similarly, research on Agile Manufacturing (AM) shows fragmented conclusions. Iqbal et al. (2018) found that while internal infrastructure and TQM positively influence AM in Pakistan’s garment export sector, neither TQM nor JIT directly improves operational performance. Instead, performance improvements emerge only when AM mediates the relationships. Their findings reinforce a recurring pattern in the literature: operational practices require an agility mechanism to unlock performance gains, particularly in dynamic industries. These outcomes parallel emerging studies showing that operational practices such as integration, collaboration, and people involvement often contribute to firm performance indirectly through agility-enhancing mechanisms rather than through direct effects (Rashid et al., 2023b; Rashid et al., 2024a).
IT capability research provides additional evidence that agility frequently functions as a necessary conversion mechanism. Liu et al. (2013) found that absorptive capacity and supply chain agility mediate the influence of IT skills on performance, indicating that technology investments alone do not generate outcomes unless firms possess the capacity to absorb, interpret, and apply new information. Parallel work by DeGroote and Marx (2013) demonstrated that IT enhances the supply chain’s ability to sense and respond to market conditions by improving decision speed and coordination across partners. Their findings confirm that agility substantially improves revenue, profitability, speed to market, and customer satisfaction, but only when IT-enabled information flows are complemented by organizational responsiveness. This aligns with contemporary research, which shows that IT and analytics capabilities contribute to supply chain performance primarily when bundled with integrative or flexible capabilities (Rashid et al., 2024c; Rashid et al., 2025b).
Across these studies, a consistent tension becomes evident: technological and operational capabilities improve performance only when organizations possess the agility to convert information into timely action. However, existing research still lacks clarity on which specific practices most effectively cultivate agility, especially in sectors where rapid demand shifts are the norm rather than the exception. The evidence suggests that agility functions as a mediator; however, prior studies have not examined how both information sharing and quality management jointly contribute to agility capabilities, nor how this mechanism operates in industries such as fashion, where compressed product life cycles and high volatility render agility particularly critical (Mustafid et al., 2018; Rashid et al., 2024d).
This underscores a clear research gap: although agility is repeatedly identified as a key intermediary capability, its mediating role has not been empirically tested in the context of simultaneous information sharing and quality management, particularly within fast-fashion supply chains in developing economies. Addressing this gap is essential for understanding how firms can transform operational practices into sustained performance advantages under conditions of extreme market dynamism—an issue further elevated by the growing digitalization and complexity of supply chains worldwide (Rashid et al., 2025c; Rashid & Rasheed, 2024).
Figure 1 illustrates the conceptual model with the direction of the hypothesis. A conceptual framework is an interlinked set of ideas about how a particular function is shared to its parts. The framework serves as the source for understanding the causal or correlational examples of interlinks across events, ideas, observations, concepts, knowledge, interpretations, and other experiential elements (Svinicki, 2010). The research framework consists of two independent variables, IS and QM, one mediator, SCA, and one dependent variable, FP.
Figure 1. Conceptual Model (source: authors’ own work).
Based on the research objectives, theoretical background, literature review, empirical reviews, and the conceptual model, below are the research hypotheses:
H1: 
IS significantly influences the SCA.
H2: 
IS significantly influences the FP.
H3: 
QM significantly influence the SCA.
H4: 
QM significantly influences the FP.
H5: 
SCA significantly influences the FP.
H6: 
SCA significantly mediates the relationship between IS and FP.
H7: 
SCA significantly mediates the relationship between QM and FP.

3. Methodology

This investigation employed a deductive strategy combined with a quantitative methodology to gather information from the designated population. The quantitative-deductive method is a widely recognized approach that involves numerical data and employs hypothesis testing to substantiate a theory. This mode of explanatory research enables the researcher to produce credible insights, provided that all parameters are well-defined and valid (Rashid et al., 2021). It effectively expounds upon theoretical concepts alongside empirical discoveries (Rasheed et al., 2023). As highlighted by Glymour et al. (2008), a causal research design permits hypothesis testing and the derivation of numerical outcomes. Consequently, this study adopted a causal methodology to ascertain causal relationships between the variables.

3.1. Data Collection

In this study, the firm served as the unit of analysis, and data were collected from managerial-level respondents who possessed direct knowledge of supply chain operations. This approach is consistent with prior research, which shows that managers involved in supply chain decision-making are suitable informants for evaluating organizational practices and performance (Rashid et al., 2024). The sampling frame for Pakistan’s textile and apparel sector was not publicly available; therefore, we employed a purposive sampling strategy to target supply chain managers, executives, and specialists who were best positioned to provide accurate and relevant information. This non-probability approach is appropriate when respondents must meet specific knowledge-based criteria (Rashid et al., 2020), and such expert-driven sampling aligns with similar empirical studies in supply chain management.
A total of 420 professionals were approached across various textile and apparel firms through industry networks, LinkedIn groups, and professional associations. Of these, 169 usable responses were obtained, yielding a response rate of approximately 40%. This rate is acceptable for manager-level surveys in operations and supply chain research. Following Hair et al. (2019) and Gefen et al. (2011), a minimum of 77 responses was required, given the study’s model complexity, desired power (0.80), and the presence of three predictors. The final sample size of 169, therefore, exceeds the recommended threshold, thereby strengthening the statistical power of the analysis.
A single knowledgeable respondent was selected per firm based on their involvement in supply chain planning, quality management, logistics, or coordination activities. This approach is widely accepted in SCM research because such individuals have access to cross-functional insights and can accurately represent organizational practices (Khan et al., 2023). To ensure instrument clarity and contextual fit, the survey was pre-tested with ten supply chain professionals, after which refinements were made. Data were collected through an online questionnaire distributed between February and July 2023, accompanied by assurances of confidentiality and voluntary participation.
All participants provided informed consent after receiving detailed explanations of the study’s objectives and data-handling procedures. As the research involved organizational perceptions rather than personal or sensitive data of human subjects, formal ethics committee approval was deemed unnecessary. The survey collected information on information sharing, quality management, supply chain agility, and firm performance within the textile and apparel industry, with humans serving only as informants, not as the focal point of the investigation.

3.2. Measurement Instrument

The instrument selected to gather data for this study was a questionnaire, as it supports the collection of numeric data. The tool employed in this study consisted of structured questions concerning the research variables designed for application with a relatively extensive participant pool (Kothari, 2004). The survey employed a five-point Likert scale, ranging from “strongly disagree” (1) to “strongly agree” (5), as outlined by Bell and Waters (2018). As suggested by these authors, utilizing pre-existing instruments is a plausible approach, either by adapting them for new elements or employing them directly. This study incorporated existing items, as they had undergone prior review and validation. In this study, the IS has five measures adapted from Zhou and Li (2020) and Sezen (2008), QM adapted five measures from Zhou and Li (2020), Pereira-Moliner et al. (2021). Similarly, SC agility and firm performance include five and four measures (respectively) from Gligor and Holcomb (2012).

4. Data Analysis

The choice to employ the PLS-SEM analysis technique stems from its capacity to deeply explore variance (Hair et al., 2019). Within PLS-SEM, the measurement model assesses the research instrument’s reliability, while the structural model tests hypothesis (Hair et al., 2019). Thus, Smart Partial Least Square (PLS) is selected alongside PLS-SEM due to concerns regarding its predictive purpose (Hair et al., 2019). As suggested by Cain et al. (2017), an analysis of multivariate skewness and kurtosis indicates slight deviations from normality in the data, justifying the use of Smart PLS as a non-parametric tool for data analysis.

4.1. Demographic Profile

The study analyzed the demographic attributes of the respondents using IBM SPSS version 22. The demographic analysis results are presented in Table 1, which illustrates that the age category is divided into four groups. The respondents are in the age group 1 (below 25 years) and have not participated, 5 (3.0 per cent) are in the age group 2 (25-30 years), 63 (37.3 per cent) are in the age group 3 (31-35 years), and 101 (59.8%) are in the age group 4 (after 35 years). Among the 169 responders, 151 (89.3%) were male and 18 (10.7%) were female. The responders had varying proportions of education. There are four groups of education in this category. Likewise, 0% of the participants belonged to education groups 1 and 3, i.e., bachelor’s and PhD, with no participation; 65 (38.5%) participants were from education group 2, i.e., Master’s, and 104 (61.5%) were from education group 4, i.e., others. The responders are classified at various designations. The designation level category is broken into four groups. Similarly, 94 (55.6%) of respondents are executives, 64 (37.3%) are senior executives, 7 (4.1%) are managers, and 4 (2.4%) are assistant managers. The respondents had varying amounts of job experience. The job experience category is broken into four groups. Table 1 indicates that 96.8% of respondents have less than three years of experience, 65.8% have 3-5 years of experience, 8 (4.7%) have 6-10 years of experience, and 0% have more than ten years of experience.

4.2. Common Method Bias

To address the potential for common method bias (CMB), a concern given that all variables were collected from a single respondent in a single survey, we implemented both procedural and statistical remedies consistent with Podsakoff et al. (2016). Procedurally, respondents were assured of anonymity and confidentiality and were informed that there were no right or wrong answers, reducing evaluation apprehension and response distortion (MacKenzie & Podsakoff, 2012). Items were also carefully worded to minimize ambiguity and reduce the likelihood of consistency motifs. Statistically, we employed multiple diagnostics. First, a full collinearity assessment was conducted following Kock (2015), and all variance inflation factor (VIF) values were well below the conservative threshold of 3.3, indicating that CMB was unlikely to threaten the model (Hair et al., 2017). Second, a Harman single-factor test was performed, and the first unrotated factor accounted for less than 40% of the variance, suggesting that no single factor dominated the dataset. Third, we used a marker-variable technique by including a theoretically unrelated construct in the model; the marker showed no significant correlations with the substantive variables, further confirming that CMB was not a systematic issue. Taken together, the procedural steps and multiple diagnostic tests provide strong evidence that common method bias does not materially affect the study’s results or interpretations.

4.3. Measurement Model

Given the study’s focus on predictive purposes, the acquisition of latent variable scores is necessary for further analysis. Employing Smart Partial Least Squares (Hair et al., 2019), the study aimed to establish the measurement model, necessitating two types of validities: convergent validity, ensuring that items measure specific constructs, and discriminant validity, confirming the distinctiveness of items for each construct. To achieve convergent validity for reflective measurement, loadings and average variance extracted (AVE) of ≥ 0.5, and composite reliability (CR) ≥ 0.7 are required (Hair et al., 2014; Rashid et al. 2022a). Analysis presented in Table 2 indicates that loadings, AVE, and CR values surpassed the thresholds set by Hair et al. (2014), suggesting no issues in establishing convergent validity in the study.
To establish discriminant validity, all Hetrotrait-Monotrait (HTMT) ratios need to be ≤ 0.9, as highlighted by Franke and Sarstedt (2019). The outcomes of the HTMT ratio assessment, presented in Table 3, spanned from 0.345 to 0.872. As all the recorded values were below 0.9, it indicates that the study successfully demonstrated discriminant validity.

4.4. Structural Model

Before conducting hypothesis testing, it was crucial to verify that multicollinearity was not a significant issue in the study. Accordingly, Variance Inflation Factor (VIF) values needed to be ≤ 3.3, as recommended by Diamantopoulos and Siguaw (2006). As all VIF values were below 3.3, this confirms that multicollinearity was not a concern. Subsequently, the study applied the bootstrapping technique with 5,000 resamples to verify hypotheses. This involved checking if the beta value aligned with the direction of the hypothesis, if the t-value was ≥ 1.645, if the p-value was ≤ 0.05, and ensuring no zero values within the lower level (LL) and upper level (UL) of the bias-corrected confidence interval (Rashid et al., 2022b).
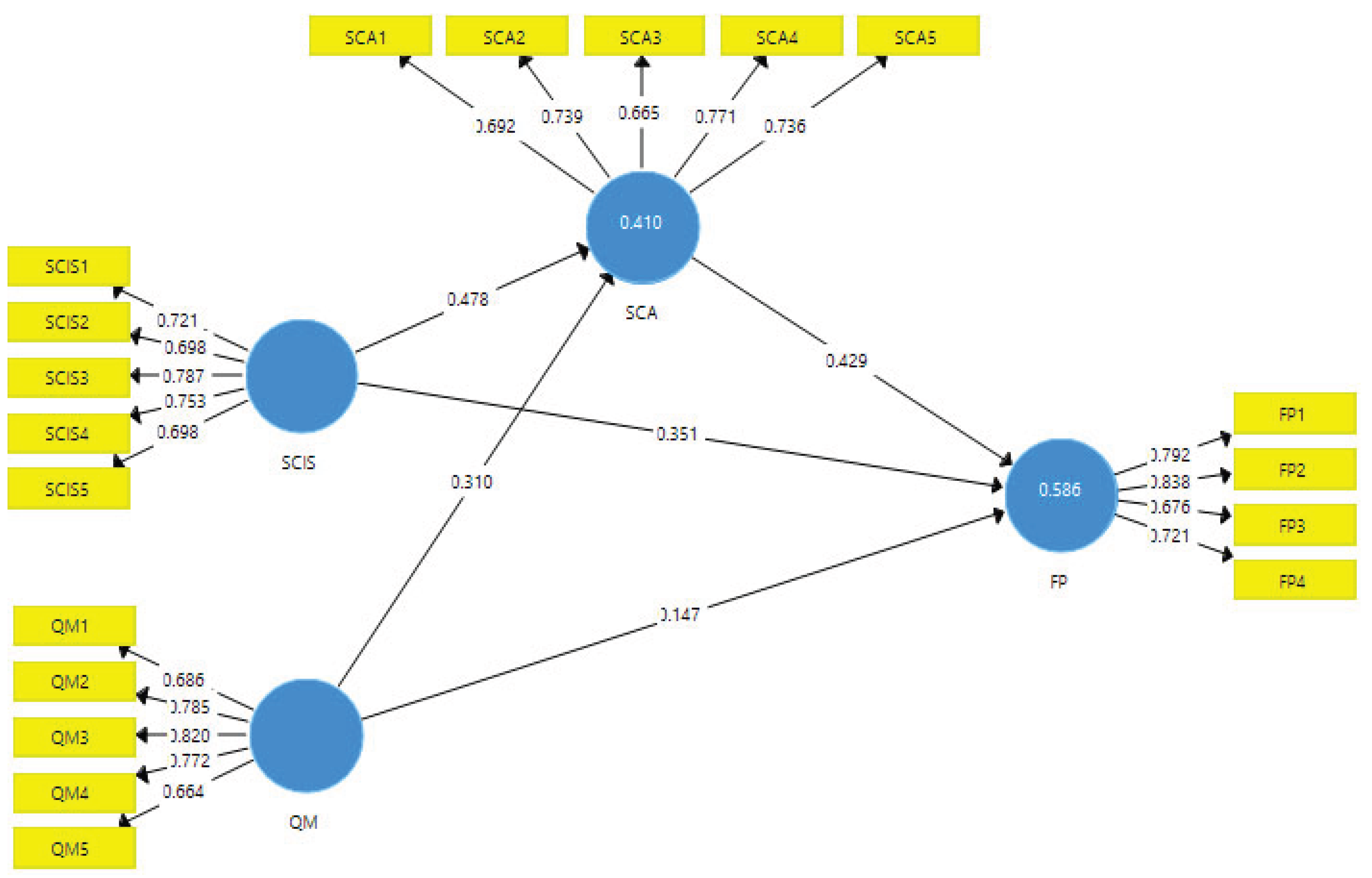
The study formulated five direct hypotheses and two mediation hypotheses. H1 proposed a positive relationship between Information Systems (IS) and Supply Chain Agility (SCA). The analysis demonstrated a significant positive effect of IS on SCA (β= 0.478, P ≤ 0.001), thereby supporting H1. Similarly, H2 suggested a positive association between IS and Firm Performance (FP). The analysis revealed a significant positive effect of IS on FP (β= 0.351; P ≤ 0.001), thus supporting H2. Moreover, the study indicated positive relationships between Quality Management (QM), SCA, and FP. Specifically, H3 posited a relationship between QM and SCA (β= 0.310, P ≤ 0.001), while H4 proposed a relationship between QM and FP (β= 0.147, P ≤ 0.05). Furthermore, the analysis confirmed a positive relationship between SCA and FP (β = 0.429, P ≤ 0.001), supporting Hypothesis 5. Table 4 demonstrates that only H6 exhibits a negligible effect size; the supported hypotheses exhibit high effect sizes.
The mediation analysis, following Preacher and Hayes (2008), involved bootstrapping the indirect effect to confirm the mediation effect. Both Hypotheses H6 and H7 were supported. SCA was found to positively mediate the relationship between IS and FP. The analysis revealed a significant indirect effect (β = 0.133, P ≤ 0.001, t-value = 3.665), with no zero values between the lower and upper levels of the bias-corrected confidence interval, indicating that SCA mediates the relationship between IS and FP. Similarly, for H7, the analysis demonstrated that SCA mediates the relationship between QM and FP. The results indicated a significant indirect effect (β = 0.205, P ≤ 0.001, t-value = 4.659), thereby supporting H7. Table 4 provides the results of the mediation hypotheses, while Figure 2 illustrates the structural model of the study.

4.5. R-Square and Blindfolding

The structural model assessment revealed that Information Sharing (IS) and Quality Management (QM) together accounted for 41% of the variance in Supply Chain Agility (SCA), indicating a substantial level of explanatory power. In turn, IS, QM, and SCA collectively accounted for 59% of the variance in Firm Performance (FP), demonstrating strong model relevance. To evaluate the practical importance of the predictors, effect sizes (f ²) were calculated following Cohen’s (1988) guidelines, where 0.02, 0.15, and 0.35 represent small, medium, and large effects, respectively. Among the supported relationships, SCA exhibited the largest f² value on FP, indicating that agility is the most influential predictor of firm performance. IS and QM showed small-to-medium effect sizes on SCA, suggesting that both contribute meaningfully to the development of agility, with IS exerting a comparatively stronger influence. Predictive relevance was assessed using (cross-validated redundancy) values for the two endogenous constructs. According to Tenenhaus et al. (2005), values greater than zero confirm predictive accuracy. The values obtained for SCA (0.200) and FP (0.320) were both positive and well above zero, indicating that the model possesses adequate predictive capability. Collectively, these statistics confirm not only the statistical significance but also the practical relevance and predictive strength of the structural model.

5. Discussion

The results of this study provide a deeper understanding of how information sharing, quality management, and supply chain agility collectively influence performance in Pakistan’s fashion supply chains, a context characterized by short product life cycles, intense price competition, and chronic supply chain volatility. The findings reinforce the view that these capabilities, while conceptually distinct, interact as an integrated system that enables firms to sense, interpret, and respond to rapidly shifting market requirements. This aligns with emerging evidence that organizational capabilities in supply chains are rarely independent, but instead form interdependent capability bundles that yield performance benefits when aligned (Rashid et al., 2024a; Rashid & Rasheed, 2025a; Rashid et al., 2025c).
The significant effect of quality management on agility (H1) demonstrates that structured routines, process discipline, and standardized quality systems help firms manage operational uncertainty and support rapid reconfiguration. In Karachi’s fashion industry—where supplier unreliability, variable lead times, and inconsistent fabric quality are common—QM strengthens process stability, enabling faster adjustments to production and sourcing schedules. This supports findings in related literature, which show that quality-oriented processes enhance firms’ ability to implement responsive actions and support agility-driven competitiveness (Hong et al., 2019; Wu, 2015). Moreover, recent work suggests that quality practices contribute to agility by enhancing coordination and reducing internal frictions that delay responses (Rashid et al., 2024d).
The effect of information sharing on agility (H2) emerged as the strongest antecedent, reflecting the centrality of information flows in the rapid fashion environment. Karachi fashion retailers often operate with limited formal forecasting systems and rely heavily on real-time sales data, customer feedback, and supplier communication to manage replenishment cycles. This explains why IS has a stronger influence than QM: information sharing enhances sensing capabilities, whereas QM enhances response execution. This distinction is consistent with dynamic capability theory, which emphasizes the role of sensing mechanisms in turbulent markets (Rashid et al., 2024c; Rashid & Rashid, 2025b). It also aligns with research indicating that agile supply chains heavily depend on information visibility and timely decision-making (DeGroote & Marx, 2013; Liu et al., 2013).
Supply chain agility’s strong and significant effect on performance (H3) reinforces its theoretical position as a pivotal dynamic capability. In Karachi’s fast-fashion segment, agility enables firms to shorten design-to-delivery timelines, switch suppliers quickly, and respond dynamically to fashion trends, which are critical advantages in environments where product windows are narrow and misalignment results in immediate revenue loss. These findings align with existing scholarship, which demonstrates that agility enhances revenue growth, customer satisfaction, and operational efficiency in volatile settings (Mustafid et al., 2018; Rashid et al., 2024a; Rashid & Rasheed, 2025a). The relative magnitude of the SCA → FP path suggests that agility serves as the primary means through which operational capabilities are translated into performance under dynamic conditions.
The direct effect of quality management on firm performance (H4), though significant, was weaker than the effects of IS and SCA. This suggests that while QM enhances reliability and reduces operational errors, its contribution to performance is partially indirect, dependent on the mediating role of agility. This pattern is consistent with findings that QM strengthens underlying operational capacities, enabling agility and subsequent performance (Rashid et al., 2025c; Hong et al., 2019). Similarly, the strong direct effect of information sharing on performance (H5) highlights the importance of accurate and timely information flows for decision-making in volatile consumer markets (Bogetoft & Kromann, 2018). In Karachi, where consumer preferences shift weekly and fashion cycles are compressed, information capability becomes a strategic asset for aligning supply with market demand.
The mediation results (H6 and H7) provide the study’s most compelling theoretical contribution. Both QM and IS influence performance not only directly but also through agility, confirming that agility serves as the key conversion mechanism that transforms foundational operational practices into market-oriented outcomes. This finding is consistent with recent research indicating that integrative, digital, and quality management capabilities enhance performance by strengthening agility, resilience, and flexibility mechanisms (Rashid et al., 2024b; Rashid et al., 2024c; Rashid et al., 2025d). The QM → SCA → FP mediation suggests that quality practices build the process stability required to support rapid reconfiguration and competitive responsiveness. The IS → SCA → FP mediation indicates that information richness enhances sensing capabilities, which in turn transform agility into effective operational and strategic actions.
Together, these findings deepen our theoretical understanding by showing that agility is not simply an operational outcome, but a dynamic capability that integrates sensing (information sharing) and responding (quality management) mechanisms into a coherent, performance-enhancing system. In volatile financial markets, particularly in developing economies where infrastructure and coordination challenges persist, agility emerges as the essential capability that enables firms to navigate uncertainty, capitalize on market opportunities, and sustain a competitive edge. This advances theoretical perspectives on supply chain agility, quality management, and information processing by illustrating why and how these capabilities interact under real-world conditions.

5.1. Research Implications

5.1.1. Theoretical Implications

This study offers several theoretical contributions by extending and integrating Information Processing Theory (IPT), Quality Management Theory (QMT), and the Resource-Based View (RBV) in the context of a rapidly changing fashion supply chain. First, the findings advance Information Processing Theory by demonstrating that information sharing enhances firm performance primarily when supply chain agility is present as a conversion mechanism. According to IPT, firms facing high uncertainty require greater information-processing capacity. Our results show that while information sharing strengthens sensing capabilities, agility is what allows firms to interpret, coordinate, and act on this information quickly. This clarifies why information alone may not yield performance gains in turbulent environments and supports recent arguments that information capabilities must be paired with dynamic processing routines to be effective. Second, the study contributes to Quality Management Theory by demonstrating that quality management practices not only support operational stability but also serve as a foundation for building agility. QMT traditionally emphasizes internal consistency, process control, and continuous improvement. Our findings reveal that these practices reduce process variability and enhance response readiness, enabling firms to rapidly reconfigure their operations when market preferences shift. This extends QMT by positioning quality management as an antecedent to dynamic capabilities, thereby helping to resolve inconsistencies in earlier studies regarding whether QM directly improves performance or operates indirectly through complementary capabilities. Third, the results enrich the Resource-Based View by demonstrating that information sharing and quality management function as valuable organizational resources whose effects on performance are unlocked through the dynamic capability of agility. RBV argues that firms gain a competitive advantage when they integrate valuable, rare, imperfectly imitable, and non-substitutable resources. This study shows that IS and QM alone do not automatically produce advantage; instead, agility acts as the capability that recombines these resources to generate superior performance. This provides empirical support for RBV-based arguments that static resources must be operationalized through dynamic capabilities to create sustained value, especially in industries with short product life cycles and unstable demand. Taken together, the study offers a unified theoretical explanation of how IPT, QMT, and RBV jointly contribute to understanding supply chain performance. By demonstrating how sensing (information sharing) and stabilizing (quality management) resources are transformed through agility into competitive outcomes, the research advances the theory of dynamic capability formation, supply chain agility, and operational excellence in volatile, emerging-market contexts.

5.1.2. Managerial Implications

The findings provide concrete and actionable guidance for managers operating in Karachi’s highly volatile and trend-sensitive fashion supply chains. Firms should prioritize targeted information-sharing practices rather than exchanging broad or generic data. For example, real-time sales trends from outlets in Saddar, Tariq Road, or Dolmen Mall can be shared directly with upstream suppliers to adjust fabric procurement or stitching volumes on a weekly basis. Short-term demand forecasts, such as expected surges before Eid seasons or the launch of winter apparel, should also be communicated early to avoid stockouts and overproduction. Likewise, rapid sharing of design changes (e.g., trending colors, embellishments, cuts) enables suppliers to adapt quickly without costly rework. Inventory visibility tools that display current stock at retail outlets, warehouse levels, and production lines enable all partners to make informed replenishment decisions. Digital enablers such as cloud-based dashboards, shared ERP modules, WhatsApp Business groups for urgent communication, and electronic data interchange (EDI) solutions can significantly speed up these information flows and reduce misalignment.
Quality management practices should also be more targeted at Karachi’s apparel production realities. Rigorous supplier audits can help identify recurring problems, such as fabric shade variation, stitching inconsistencies, or poor finishing issues, that frequently cause delays or consumer dissatisfaction in local markets. Standardizing cutting and sewing procedures across units in Korangi, Landhi, or SITE industrial zones reduces rework and speeds up throughput. Regular operator training, particularly for tasks involving complex stitching patterns or embellishment work, can help reduce defect rates and improve output consistency. Implementing daily quality huddles or feedback loops on the production floor ensures that issues are detected early, allowing for corrective actions before defects accumulate. These practices create operational stability, enabling firms to pivot quickly when consumer preferences shift toward new designs or categories.
To build agility, managers should focus on shortening production cycles through flexible manufacturing cells that can switch between shirt, kurti, and trouser styles within a single shift. Maintaining a roster of backup suppliers for fabrics, accessories, and packaging materials can prevent disruptions when primary vendors fail to deliver on time. Shifting from large seasonal orders to smaller, frequent replenishment cycles based on real-time sales analytics reduces the risk of overstocking unpopular items. Investments in demand-sensing tools, customer analytics, and trend-tracking algorithms can further strengthen forecasting accuracy. Encouraging cross-functional collaboration—such as weekly coordination meetings between design, sourcing, production, and retail teams—enhances the internal agility needed to respond cohesively to market shifts.
Importantly, information sharing, quality management, and agility should not be treated as isolated practices. Firms that utilize shared information to trigger immediate operational changes, such as adjusting sewing line allocations or revising production priorities, will respond more quickly than their competitors. Likewise, strong quality systems prevent bottlenecks and delays during rapid scale-up or style changes. When technology investments (such as ERP, analytics, and cloud tools) are aligned with agility goals, firms can synchronize their sensing and responding capabilities. Such integrated capability development is essential for sustaining competitiveness in Pakistan’s fast-fashion environment, where speed, reliability, and responsiveness are the primary sources of advantage.

5.2. Conclusions

This study investigated the impact of quality management and supply chain information sharing on supply chain agility, and how this, in turn, enhances firm performance in the fashion industry. The findings demonstrate that agility significantly enhances a firm’s ability to sense and respond to market fluctuations by improving information quality, facilitating timely decision-making, and facilitating coordinated actions across supply chain partners. Consistent with prior research (Ciarniene & Vienazindiene, 2014; Mustafid et al., 2018), our results confirm that agility is indispensable in fast-moving sectors where demand shifts rapidly and product life cycles are short. Moreover, the evidence shows that supply chain agility substantially boosts financial and operational outcomes, including sales growth, market share, productivity, time-to-market, and customer satisfaction, aligning with earlier findings by Chan et al. (2017) and DeGroote and Marx (2013).
The fashion industry’s supply chain is inherently unpredictable, requiring firms to anticipate demand fluctuations and continually adapt their operations. Our results support the argument that agility serves as a critical mechanism for managing uncertainty, satisfying evolving customer needs, and maintaining competitive advantage in time-sensitive markets. This finding reinforces earlier work by Suifan et al. (2020), who identified agility as a key mediator in enhancing supply chain outcomes under turbulent conditions.
Additionally, the study highlights the strategic value of integrated supply chain information systems (SCIS) in elevating firm performance. By improving visibility, coordination, and responsiveness, SCIS with agility features provides a practical solution for addressing the operational challenges inherent in dynamic fashion markets. While previous research has emphasized the role of quality management in improving long-term performance (Kull & Wacker, 2010; Hong et al., 2019), our study extends this literature by demonstrating how information sharing complements quality practices and jointly contributes to the improvement of agility-driven performance.
Whole, this study offers valuable implications for managers seeking to improve performance through enhanced operational practices. Managers should adopt a holistic perspective that integrates quality management, information sharing, and agility capabilities to remain competitive in volatile environments. Continuous improvement, proactive communication, and flexible decision-making structures are essential for sustaining superior performance in fashion supply chains. By offering empirical evidence from Pakistan’s fashion sector, this study contributes to the broader literature on agile supply chain management and provides a foundation for future research exploring similar models in other industries or regional contexts.

5.3. Limitations and Future Recommendations

The current study contains several limitations that should be acknowledged to contextualize the findings and guide future research. First, the data were collected through self-reported questionnaires, which may introduce common method bias and perceptual subjectivity. Although procedural and statistical remedies were applied, self-reported measures cannot fully eliminate the risk of inflated relationships among constructs. Second, the study was conducted exclusively within Pakistan’s fashion industry, which limits the generalizability of the results. Cultural, structural, and institutional differences across countries can influence the operation of quality management practices, information sharing processes, and agility capabilities within supply chains. Therefore, the relationships established in this context may not be fully applicable in developed economies or in industries with varying technological maturity levels. Third, the sample size and reliance on single-source data pose additional constraints. Data drawn from respondents belonging to similar hierarchical levels or functional roles may not capture the full complexity of supply chain dynamics, potentially limiting the robustness of the findings.
These limitations open several avenues for future research. First, researchers may expand the sample size and diversify the demographic and industrial contexts to verify whether the effects of quality management, supply chain information sharing, and agility remain consistent across regions and sectors. Comparative multi-country studies would provide deeper insights into how institutional differences shape supply chain capabilities and performance outcomes. Second, future studies should consider incorporating objective performance indicators, such as inventory turnover, lead time reduction, defect rates, or financial metrics, to complement perceptual data and strengthen construct validity. Third, employing multi-informant designs, where responses are collected from suppliers, buyers, managers, and operational staff, could provide a more nuanced understanding of supply chain relationships and reduce single-respondent bias. Moreover, longitudinal research designs would allow scholars to examine how the development of agility capabilities unfold over time and to observe causal relationships more definitively. Finally, future research could explore moderating or boundary conditions, such as digital transformation readiness, environmental turbulence, firm size, or technology adoption, that may influence the effectiveness of information sharing and quality management in developing supply chain agility.

Author Contributions Statement

Aamir Rashid: Conceptualization, data curation, formal analysis, methodology, validation, writing – original draft, and writing – review and editing. Rizwana Rasheed: Conceptualization, formal analysis, investigation, methodology, software, writing – original draft, and writing – review and editing. Syed Babar Ali: Formal analysis, project administration, writing – original draft,.

Disclosure of Interest

There are no financial/personal interests or beliefs that could affect the objectivity of this research. There are no potential conflicts of interest to declare.

Declaration of Funding

This research was not funded by any organization.

Data Availability Statement

The data is in the coded form on five point Likert scale. However, it could be made available upon a reasonable request.

References

  1. Abuzaid, A. N. Examination of the impact of total quality management practices in achieving strategic agility: an applied study on the Jordanian private hospitals. European Journal of Business and Management 2015, 7(27), 87–96. [Google Scholar]
  2. Agarwal, A.; Shankar, R.; Tiwari, M. K. Modelling the metrics of lean, agile and agile supply chain: An ANP-based approach. European journal of operational research 2006, 173(1), 211–225. [Google Scholar] [CrossRef]
  3. Alamsjah, F.; Yunus, E. N. Achieving supply chain 4.0 and the importance of agility, ambidexterity, and organizational culture: A Case of Indonesia. Journal of Open Innovation: Technology, Market, and Complexity 2022, 8(2), 83. [Google Scholar] [CrossRef]
  4. Alzoubi, H.; Yanamandra, R. Investigating the mediating role of information sharing strategy on agile supply chain. Uncertain Supply Chain Management 2020, 8(2), 273–284. [Google Scholar] [CrossRef]
  5. Ashrafi, A.; Ravasan, A. Z.; Trkman, P.; Afshari, S. The role of business analytics capabilities in bolstering firms’ agility and performance. International Journal of Information Management 2019, 47, 1–15. [Google Scholar] [CrossRef]
  6. Baah, C.; Opoku Agyeman, D.; Acquah, I. S. K.; Agyabeng-Mensah, Y.; Afum, E.; Issau, K.; Faibil, D. Effect of information sharing in supply chains: understanding the roles of supply chain visibility, agility, collaboration on supply chain performance. Benchmarking: An International Journal 2022, 29(2), 434–455. [Google Scholar]
  7. Baregheh, A.; Rowley, J.; Hemsworth, D. The effect of organizational size and age on position and paradigm innovation. Journal of Small Business and Enterprise Development, 2016.
  8. Barney, J. Firm resources and sustained competitive advantage. Journal of Management 1991, 17(1), 99–120. [Google Scholar] [CrossRef]
  9. Barney, J. B. Resource-based theories of competitive advantage: A ten-year retrospective on the resource-based view. Journal of Management 2001, 27(6), 643–650. [Google Scholar]
  10. Bayraktar, E.; Tatoglu, E.; Zaim, S. Measuring the relative efficiency of quality management practices in Turkish public and private universities. Journal of the Operational Research Society 2013, 64(12), 1810–1830. [Google Scholar] [CrossRef]
  11. Bicocchi, N.; Cabri, G.; Mandreoli, F.; Mecella, M. Dynamic digital factories for agile supply chains: An architectural approach. Journal of Industrial Information Integration 2019, 15, 111–121. [Google Scholar] [CrossRef]
  12. Bogetoft, P.; Kromann, L. Evaluating treatment effects using data envelopment analysis on matched samples: An analysis of electronic information sharing and firm performance. European Journal of Operational Research 2018, 270(1), 302–313. [Google Scholar] [CrossRef]
  13. Braunscheidel, M. J.; Suresh, N. C. The organizational antecedents of a firm’s supply chain agility for risk mitigation and response. Journal of Operations Management 2009, 27(2), 119–140. [Google Scholar]
  14. Bucar, E. M. Secular Fashion, Religious Dress, and Modest Ambiguity: The Visual Ethics of Indonesian Fashion-Veiling. Journal of Religious Ethics 2016, 44(1), 68–91. [Google Scholar] [CrossRef]
  15. Chan, A. T.; Ngai, E. W.; Moon, K. K. The effects of strategic and manufacturing flexibilities and supply chain agility on firm performance in the fashion industry. European Journal of Operational Research 2017, 259(2), 486–499. [Google Scholar] [CrossRef]
  16. Chin, W. W. How to write up and report PLS analyses. In Handbook of partial least squares; Springer; Berlin, Heidelberg, 2010; pp. 655–690. [Google Scholar]
  17. Čiarnienė, R.; Vienažindienė, M. Agility and responsiveness in managing the fashion supply chain. Procedia-Social and Behavioral Sciences 2014, 150, 1012–1019. [Google Scholar] [CrossRef]
  18. De Castro, J. O.; Chrisman, J. J. Order of market entry, competitive strategy, and financial performance. Journal of Business Research 1995, 33(2), 165–177. [Google Scholar] [CrossRef]
  19. DeGroote, S. E.; Marx, T. G. The impact of IT on supply chain agility and firm performance: An empirical investigation. International Journal of Information Management 2013, 33(6), 909–916. [Google Scholar] [CrossRef]
  20. Devaraj, S.; Krajewski, L.; Wei, J. C. Impact of eBusiness technologies on operational performance: the role of production information integration in the supply chain. Journal of Operations Management 2007, 25(6), 1199–1216. [Google Scholar] [CrossRef]
  21. Emerson, R. W. Convenience sampling, random sampling, and snowball sampling: How does sampling affect the validity of research? Journal of Visual Impairment & Blindness 2015, 109(2), 164–168. [Google Scholar] [CrossRef]
  22. Far, S. M.; Akbari, M.; Clarke, S. The Effect of IT Integration on Supply Chain Agility Towards Market Performance (A Proposed Study). Informing Science 2017, 20. [Google Scholar]
  23. Firmansyah, H. S.; Siagian, H. The Impact of Information Sharing on Supply Chain Performance through Supplier Quality Management, Supply Chain Agility, and Supply Chain Innovation. Petra International Journal of Business Studies 2022, 5(2), 119–131. [Google Scholar] [CrossRef]
  24. Fornell, C.; Larcker, D. F. Structural equation models with unobservable variables and measurement error: Algebra and statistics. 1981. [Google Scholar]
  25. Garvin, D. A. Spin-offs and the new firm formation process. California Management Review 1983, 25(2), 3–20. [Google Scholar] [CrossRef]
  26. Gefen, D.; Straub, D. A practical guide to factorial validity using PLS-Graph: Tutorial and annotated example. Communications of the Association for Information Systems 2005, 16(1), 5. [Google Scholar] [CrossRef]
  27. Gligor, D. M.; Esmark, C. L.; Holcomb, M. C. Performance outcomes of supply chain agility: When should you be agile? Journal of Operations Management 2015, 33, 71–82. [Google Scholar] [CrossRef]
  28. Gligor, D. M.; Holcomb, M. C.; Feizabadi, J. An exploration of the strategic antecedents of firm supply chain agility: The role of a firm’s orientations. International Journal of Production Economics 2016, 179, 24–34. [Google Scholar]
  29. Gong, Z. An economic evaluation model of supply chain flexibility. European Journal of Operational Research 2008, 184(2), 745–758. [Google Scholar] [CrossRef]
  30. Gu, M.; Yang, L.; Huo, B. Patterns of information technology use: Their impact on supply chain resilience and performance. International Journal of Production Economics 2020, 107956. [Google Scholar]
  31. Gürdür, D.; El-khoury, J.; Nyberg, M. Methodology for linked enterprise data quality assessment through information visualizations. Journal of Industrial Information Integration 2019, 15, 191–200. [Google Scholar] [CrossRef]
  32. Hair, J. F.; Ringle, C. M.; Sarstedt, M. PLS-SEM: Indeed, a silver bullet. Journal of Marketing Theory and Practice 2011, 19(2), 139–152. [Google Scholar] [CrossRef]
  33. Hair, J. F.; Ringle, C. M.; Sarstedt, M. Partial least squares: the better approach to structural equation modelling? Long range planning 2012, 45(5–6), 312–319. [Google Scholar] [CrossRef]
  34. Hashmi, A. R.; Amirah, N. A.; Yusof, Y. The mediating effect of integrated systems on the relationship between supply chain management practices and public healthcare performance: Structural Equation Modeling. International Journal of Management and Sustainability 2020, 9(3), 148–160. [Google Scholar] [CrossRef]
  35. Henseler, J.; Ringle, C. M.; Sinkovics, R. R. The use of partial least squares path modelling in international marketing. In New challenges to international marketing; Emerald Group Publishing Limited, 2009. [Google Scholar]
  36. Hoang, D. T.; Igel, B.; Laosirihongthong, T. The impact of total quality management on innovation: Findings from a developing country. International journal of quality & reliability management 2006. [Google Scholar]
  37. Hong, J.; Liao, Y.; Zhang, Y.; Yu, Z. The effect of supply chain quality management practices and capabilities on operational and innovation performance: Evidence from Chinese manufacturers. International Journal of Production Economics 2019, 212, 227–235. [Google Scholar] [CrossRef]
  38. Iqbal, T.; Huq, F.; Bhutta, M. K. S. Agile manufacturing relationship building with TQM, JIT, and firm performance: An exploratory study in apparel export industry of Pakistan. International Journal of Production Economics 2018, 203, 24–37. [Google Scholar] [CrossRef]
  39. Ismail, H. S.; Sharifi, H. A balanced approach to building agile supply chains. International Journal of Physical Distribution & Logistics Management 2006. [Google Scholar]
  40. Kaynak, H. The relationship between total quality management practices and their effects on firm performance. Journal of Operations Management 2003, 21(4), 405–435. [Google Scholar] [CrossRef]
  41. Kaynak, H.; Hartley, J. L. Exploring quality management practices and high-tech firm performance. The Journal of High Technology Management Research 2005, 16(2), 255–272. [Google Scholar] [CrossRef]
  42. Khan, S.; Rashid, A.; Rasheed, R.; Amirah, N. A. Designing a knowledge-based system (KBS) to study consumer purchase intention: the impact of digital influencers in Pakistan. Kybernetes 2023, 52(5), 1720–1744. [Google Scholar]
  43. Kim, B. Competitive priorities and supply chain strategy in the fashion industry. Qualitative Market Research: An International Journal 2013. [Google Scholar] [CrossRef]
  44. Kim, M.; Chai, S. The impact of supplier innovativeness, information sharing and strategic sourcing on improving supply chain agility: Global supply chain perspective. International Journal of Production Economics 2017, 187, 42–52. [Google Scholar] [CrossRef]
  45. Kochan, C. G.; Nowicki, D. R.; Sauser, B.; Randall, W. S. Impact of cloud-based information sharing on hospital supply chain performance: A system dynamics framework. International Journal of Production Economics 2018, 195, 168–185. [Google Scholar] [CrossRef]
  46. Kothari, C. R. Research methodology: Methods and techniques. New Age International 2004. [Google Scholar]
  47. Kull, T. J.; Wacker, J. G. Quality management effectiveness in Asia: The influence of culture. Journal of Operations Management 2010, 28(3), 223–239. [Google Scholar] [CrossRef]
  48. Lee, C. S. An analytical framework for evaluating e-commerce business models and strategies. Internet Research 2001. [Google Scholar] [CrossRef]
  49. Lemieux, A. A.; Pellerin, R.; Lamouri, S.; Carbone, V. A new analysis framework for agility in the fashion industry. International Journal of Agile Systems and Management 2012, 5(2), 175–197. [Google Scholar] [CrossRef]
  50. Li, Y.; Liu, Y.; Duan, Y.; Li, M. Entrepreneurial orientation, strategic flexibilities and indigenous firm innovation in transitional China. International journal of technology management 2008, 41(1–2), 223–246. [Google Scholar] [CrossRef]
  51. Liu, H.; Ke, W.; Wei, K. K.; Hua, Z. The impact of IT capabilities on firm performance: The mediating roles of absorptive capacity and supply chain agility. Decision support systems 2013, 54(3), 1452–1462. [Google Scholar] [CrossRef]
  52. Marinagi, C.; Trivellas, P.; Reklitis, P. Information quality and supply chain performance: The mediating role of information sharing. Procedia-Social and Behavioral Sciences 2015, 175, 473–479. [Google Scholar] [CrossRef]
  53. Mohanty, M.; Shankar, R. A hierarchical analytical model for performance management of integrated logistics. Journal of Management Analytics 2019, 6(2), 173–208. [Google Scholar] [CrossRef]
  54. Moon, K. K.; Mo, P. L.; Chan, R. L. Enterprise risk management: Insights from a textile-apparel supply chain. International Journal of Risk and Contingency Management (IJRCM) 2014, 3(2), 18–30. [Google Scholar] [CrossRef]
  55. Mustafid; Karimariza, S. A.; Jie, F. Supply chain agility information systems with key factors for fashion industry competitiveness. International Journal of Agile Systems and Management 2018, 11(1), 1–22. [Google Scholar] [CrossRef]
  56. Ni, Y.; Fan, F. A two-stage dynamic sales forecasting model for the fashion retail. Expert systems with applications 2011, 38(3), 1529–1536. [Google Scholar] [CrossRef]
  57. Östlund, U.; Kidd, L.; Wengström, Y.; Rowa-Dewar, N. Combining qualitative and quantitative research within mixed method research designs: a methodological review. International journal of nursing studies 2011, 48(3), 369–383. [Google Scholar] [CrossRef] [PubMed]
  58. Pantouvakis, A.; Bouranta, N. Agility, organizational learning culture and relationship quality in the port sector. Total Quality Management & Business Excellence 2017, 28(3–4), 366–378. [Google Scholar]
  59. Panuwatwanich, K.; Nguyen, T. T. Influence of total quality management on the performance of Vietnamese construction firms. Procedia Engineering 2017, 182, 548–555. [Google Scholar] [CrossRef]
  60. Pereira-Moliner, J.; Claver-Cortés, E.; Molina-Azorín, J. F.; Tarí, J. J. Quality management, environmental management and firm performance: direct and mediating effects in the hotel industry. Journal of Cleaner Production 2012, 37, 82–92. [Google Scholar] [CrossRef]
  61. Peteraf, M. A. The cornerstones of competitive advantage: a resource-based view. Strategic Management Journal 1993, 14(3), 179–191. [Google Scholar] [CrossRef]
  62. Powell, T. C. Total quality management as competitive advantage: a review and empirical study. Strategic Management Journal 1995, 16(1), 15–37. [Google Scholar] [CrossRef]
  63. Qamar, A.; Hall, M. A.; Chicksand, D.; Collinson, S. Quality and flexibility performance trade-offs between lean and agile manufacturing firms in the automotive industry. Production Planning & Control 2020, 31(9), 723–738. [Google Scholar]
  64. Qrunfleh, S.; Tarafdar, M. Supply chain information systems strategy: Impacts on supply chain performance and firm performance. International journal of production economics 2014, 147, 340–350. [Google Scholar] [CrossRef]
  65. Rasheed, R.; Rashid, R. Role of service quality factors in word of mouth through student satisfaction. Kybernetes 2023. In press. [Google Scholar] [CrossRef]
  66. Rasheed, R.; Rashid, A.; Amirah, N. A.; Afthanorhan, A. Quantifying the moderating effect of servant leadership between occupational stress and employee in-role and extra-role performance. Calitatea 2023, 24(195), 60–68. [Google Scholar]
  67. Ringle, C. M.; Sinkovics, R. R. The use of partial least squares path modelling in international marketing. Advances in International Marketing 2009, 20, 277–319. [Google Scholar]
  68. Sanchez, R. Strategic flexibility in product competition. Strategic management journal 1995, 16(S1), 135–159. [Google Scholar]
  69. Sitkin, S. B.; Sutcliffe, K. M.; Schroeder, R. G. Distinguishing control from learning in total quality management: a contingency perspective. Academy of Management Review 1994, 19(3), 537–564. [Google Scholar] [CrossRef]
  70. Sobh, R.; Perry, C. Research design and data analysis in realism research. European Journal of Marketing 2006. [Google Scholar]
  71. Srivathsan, S.; Kamath, M. Understanding the value of upstream inventory information sharing in supply chain networks. Applied Mathematical Modelling 2018, 54, 393–412. [Google Scholar] [CrossRef]
  72. Suifan, T.; Saada, R.; Alazab, M.; Sweis, R.; Abdallah, A.; Alhyari, S. Quality of information sharing, agility, and sustainability of humanitarian aid supply chains: an empirical investigation. International Journal of Supply Chain Management 2020, 9(5), 1–13. [Google Scholar]
  73. Tarafdar, M.; Qrunfleh, S. Agile supply chain strategy and supply chain performance: complementary roles of supply chain practices and information systems capability for agility. International Journal of Production Research 2017, 55(4), 925–938. [Google Scholar] [CrossRef]
  74. Tenenhaus, M.; Vinzi, V. E.; Chatelin, Y. M.; Lauro, C. PLS path modeling. Computational statistics & data analysis 2005, 48(1), 159–205. [Google Scholar]
  75. Tushman, M. L.; Nadler, D. A. Information processing as an integrating concept in organizational design. Academy of Management Review 1978, 3(3), 613–624. [Google Scholar] [CrossRef]
  76. Vafaei-Zadeh, A.; Ramayah, T.; Hanifah, H.; Kurnia, S.; Mahmud, I. Supply chain information integration and its impact on the operational performance of manufacturing firms in Malaysia. Information & Management 2020, 57(8), 103386. [Google Scholar] [CrossRef]
  77. Wu, S. J. The impact of quality culture on quality management practices and performance in Chinese manufacturing firms. International Journal of Quality & Reliability Management 2015. [Google Scholar]
  78. Yang, J.; Yu, K. The role of an integrated logistics and procurement service offered by a 3PL firm in the supply chain. Journal of Management Analytics 2019, 6(1), 49–66. [Google Scholar] [CrossRef]
  79. Zaid, A. A.; Baig, J. The Impact of Supply Chain Quality Management Practices, Supply Chain Quality Management Capabilities and Knowledge Transfer on Firm Performance: A Proposed Framework. The 5th NA International Conference on Industrial Engineering and Operations Management, Detroit, Michigan, USA; 2020. [Google Scholar]
  80. Zhang, R.; Wang, K. A multi-echelon global supply chain network design based on a transfer-pricing strategy. Journal of Industrial Integration and Management 2019, 4(01), 1850020. [Google Scholar] [CrossRef]
  81. Zhou, H.; Li, L. The impact of supply chain practices and quality management on firm performance: Evidence from China’s small and medium manufacturing enterprises. International Journal of Production Economics 2020, 230, 107816. [Google Scholar] [CrossRef]
Figure 2. Measurement model (source: SmartPLS graphics).
Figure 2. Measurement model (source: SmartPLS graphics).
Preprints 199058 g001
Table 1. Respondents’ profile.
Table 1. Respondents’ profile.
Variable Category Frequency Percentage
Age Below 25 years 0 0
25-30 years 5 3.0
31-35 years 63 37.3
Above 35 years 101 59.8
Total 169 100%
Gender Male 151 89.3
Female 18 10.7
Total 169 100%
Education Bachelors 0 0
Masters 65 38.5
PhD 0 0
Others 104 61.5
Total 169 100%
Designation Executives 94 55.6
Senior Executive 64 37.9
Assistant Manager 7 4.1
Manager 4 2.4
Total 169 100%
Job Experience Less than three years 96 56.8
3-5 years 65 38.5
6-10 years 8 4.7
Above ten years 0 0
Total 169 100%
Source: SPSS output
Table 2. Validity results.
Table 2. Validity results.
Construct Items Loadings CR AVE
Information System (IS) IS1: Exchange quality information with the supplier. 0.721 0.852 0.536
IS2: Exchange technical information with the supplier. 0.698
IS3: Exchange information in production and operations with the supplier. 0.787
IS4: Provides suppliers with demand forecast information. 0.753
IS5: Customers can easily monitor the status of their orders. 0.698
Quality Management (QM) QM1: Organizes different departments, and employees work together to resolve quality problems. 0.686 0.863 0.559
QM2: Company has a perfect quality information collection and evaluation system. 0.785
QM3: Quality control methods have been fully applied. 0.820
QM4: Improvements are identified in the service delivery process. 0.772
QM5: Firm knows the customers’ present and future needs. 0.664
Supply Chain Agility (SCA) SCA1: The company can flexibly reconfigure supply chain resources to respond to strategic opportunities/challenges. 0.692 0.844 0.521
SCA2: The company can detect strategic opportunities/challenges promptly (e.g., new competitor movement, new economic tendency, new technology, and new market). 0.739
SCA3: The company can detect changes in supply on time. 0.665
SCA4: The company can detect changes in demand promptly. 0.771
SCA5: The company can flexibly reconfigure supply chain resources to respond to changes in supply. 0.736
Firm Performance (FP) FP1: The company exchanges recommendations for continuous improvement. 0.792 0.844 0.576
FP2: The company delivers undamaged orders each time. 0.838
FP3: The company delivers accurate orders at all times. 0.676
FP4: The company consistently meets deadlines as promised. 0.721
Source: SmartPLS output
Table 3. Heterotrait-Monotrait (HTMT)Ratios.
Table 3. Heterotrait-Monotrait (HTMT)Ratios.
FP QM SCA IS
FP
QM 0.548
SCA 0.872 0.536
IS 0.821 0.345 0.715
Table 4. Path Coefficients.
Table 4. Path Coefficients.
Hypothesis Path Beta (β) t statistics p-values
H1 IS -> SCA 0.478 6.947 0.000
H2 IS -> FP 0.351 4.810 0.000
H3 QM -> SCA 0.310 4.609 0.000
H4 QM -> FP 0.147 2.820 0.005
H5 SCA -> FP 0.429 6.817 0.000
H6 QM -> SCA -> FP 0.133 3.665 0.000
H7 SCIS -> SCA -> FP 0.205 4.659 0.000
Disclaimer/Publisher’s Note: The statements, opinions and data contained in all publications are solely those of the individual author(s) and contributor(s) and not of MDPI and/or the editor(s). MDPI and/or the editor(s) disclaim responsibility for any injury to people or property resulting from any ideas, methods, instructions or products referred to in the content.
Copyright: This open access article is published under a Creative Commons CC BY 4.0 license, which permit the free download, distribution, and reuse, provided that the author and preprint are cited in any reuse.
Prerpints.org logo

Preprints.org is a free preprint server supported by MDPI in Basel, Switzerland.

Subscribe

Disclaimer

Terms of Use

Privacy Policy

Privacy Settings

© 2026 MDPI (Basel, Switzerland) unless otherwise stated