Preprint
Article

This version is not peer-reviewed.

An Intelligent Management Framework for Cooperative Digital Library Systems

Submitted:

11 February 2026

Posted:

11 February 2026

You are already at the latest version

Abstract
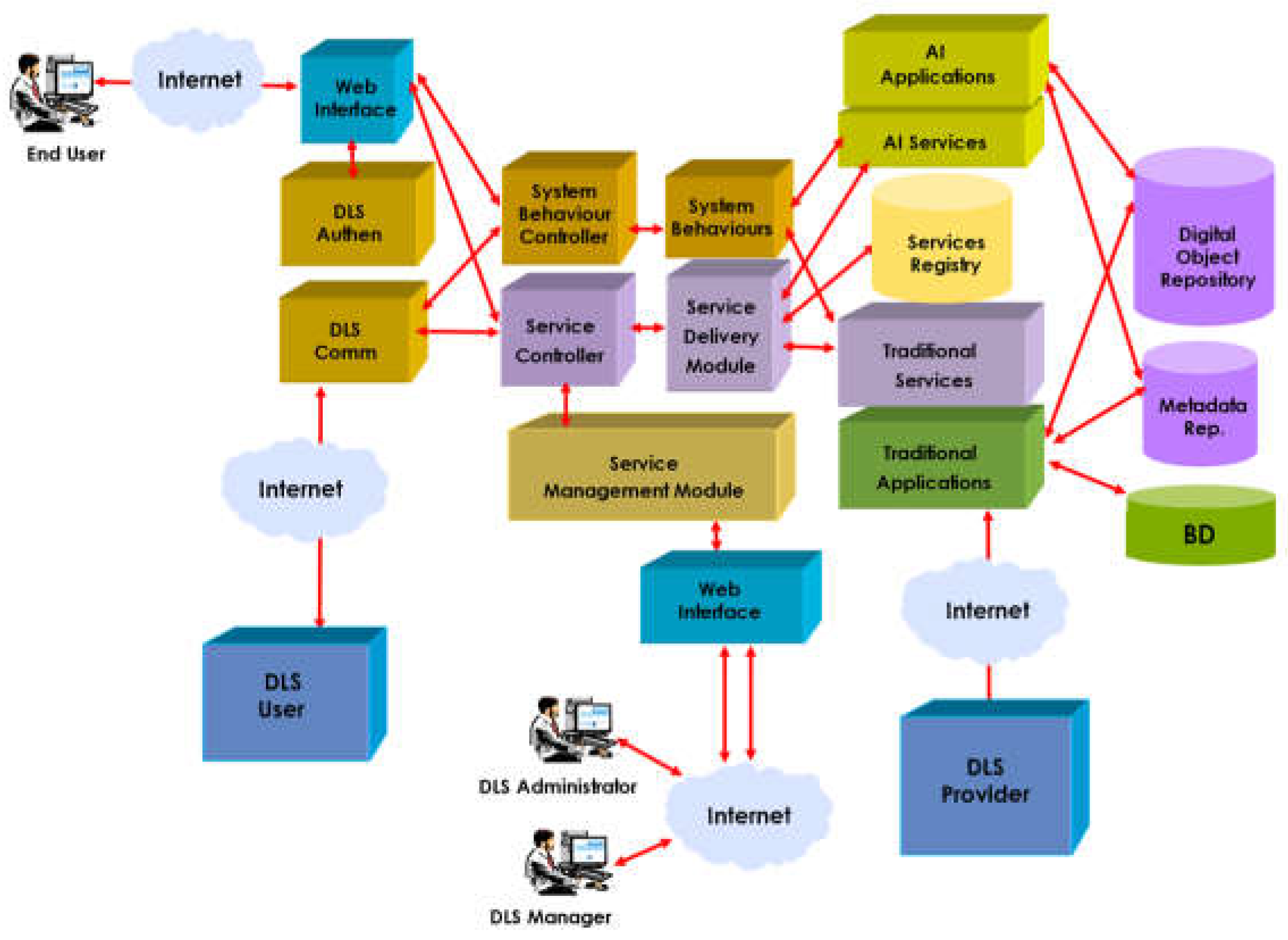
The development and operation of cooperative Digital Library Systems face management problems that do not always have a complete solution. These cooperative systems currently need to incorporate new Artificial Intelligence solutions to develop intelligent services for decision-making and recommendation mechanisms for which there is not an integral management solution. Indeed, the management of these intelligent services is outside the scope of traditional management systems for digital collections. This paper proposes using an Intelligent Management Framework to address these issues. Basically, we use a top-down design approach based on six abstractions and four refinement techniques to design a management model that integrates suitable cooperative models, system behaviours, software architecture and processes to manage cooperative Digital Library Systems that incorporate intelligent services. The approach is evaluated designing an Intelligent Management Framework for cooperative, intelligent Digital Library Systems used in a government organization for current digital transformations. Finally, a qualitative analysis methodology is used with this case study, collecting relevant data with a questionnaire, and showing and discussing these results.
Keywords: 
;  ;  ;  ;  ;  
Copyright: This open access article is published under a Creative Commons CC BY 4.0 license, which permit the free download, distribution, and reuse, provided that the author and preprint are cited in any reuse.
Prerpints.org logo

Preprints.org is a free preprint server supported by MDPI in Basel, Switzerland.

Subscribe

Disclaimer

Terms of Use

Privacy Policy

Privacy Settings

© 2026 MDPI (Basel, Switzerland) unless otherwise stated