Preprint
Article

This version is not peer-reviewed.

A Technique for Constructing Frequency Responses of Filters on Switched Capacitors by Comparative Modeling of Their Circuits in Micro-Cap and Delta Design Environments

Submitted:

05 February 2026

Posted:

09 February 2026

You are already at the latest version

Abstract
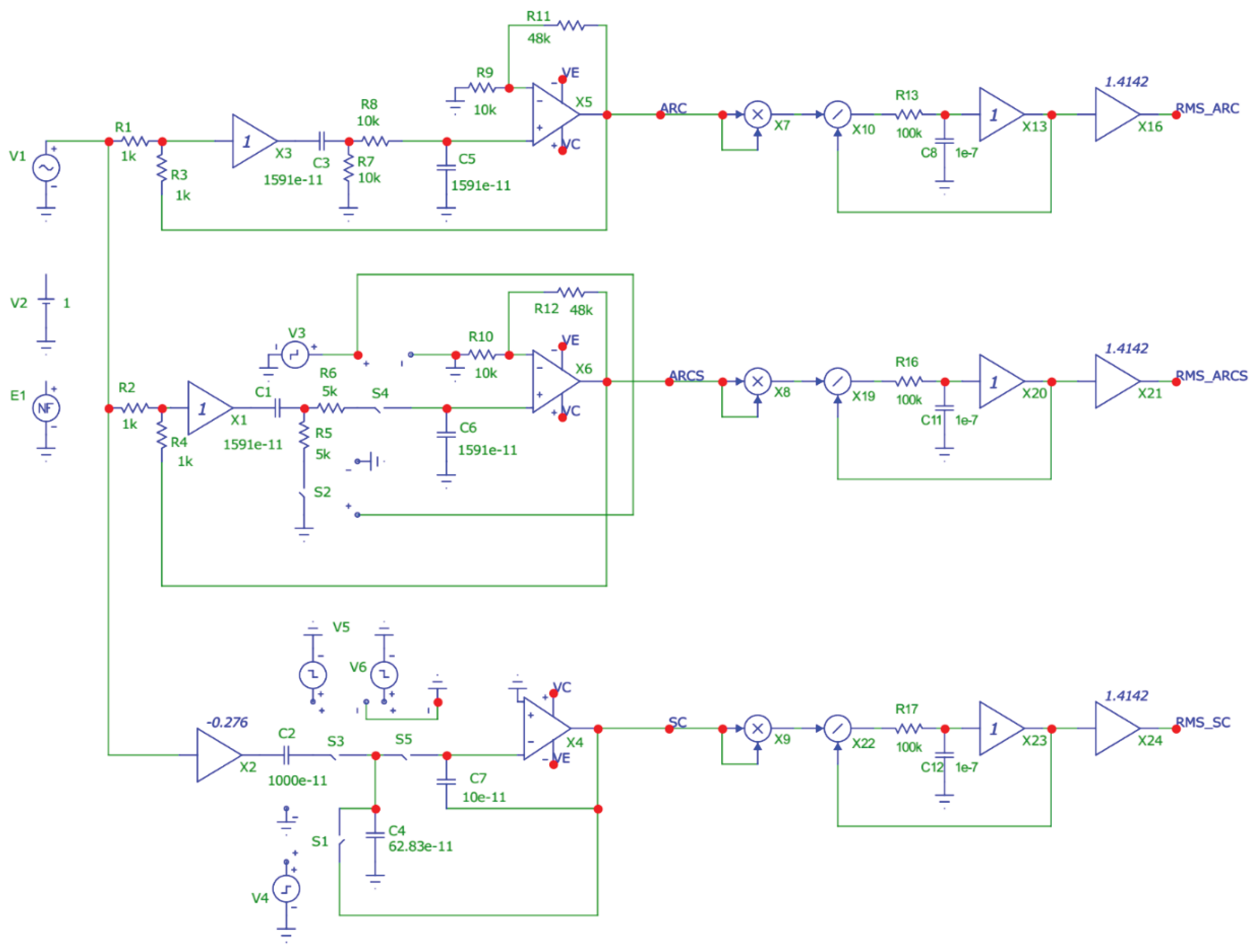
To solve the problem of constructing the frequency responses (FR) of filters on switched capacitors, which belong to the class of electronic circuits with a periodically changing structure, a method for modeling them in Micro-Cap and Delta Design environments is proposed. It allows you to evaluate the nature of changes in the FR of such filters in the time domain. As an example, a comparative analysis of the frequency response of a second-order analog bandpass filter, as well as two bandpass filter circuits with switching resistors and capacitors, is given. An assessment of the current state of EDA and trends in their development is given.
Keywords: 
;  ;  ;  ;  ;  ;  ;  ;  
Copyright: This open access article is published under a Creative Commons CC BY 4.0 license, which permit the free download, distribution, and reuse, provided that the author and preprint are cited in any reuse.
Prerpints.org logo

Preprints.org is a free preprint server supported by MDPI in Basel, Switzerland.

Subscribe

Disclaimer

Terms of Use

Privacy Policy

Privacy Settings

© 2026 MDPI (Basel, Switzerland) unless otherwise stated