Submitted:
27 January 2026
Posted:
28 January 2026
You are already at the latest version
Abstract
Keywords:
1. Introduction
2. Theoretical Background of Business Process Outsourcing (BPO)
2.1. Strategic and Relational Dimensions of BPO in Logistics
2.2. BPO as a Driver of Competitiveness
3. Methodology
3.1. Data Analysis and Statistical Methods

|
1 |
2 |
3 |
4 |
5 |
6 |
||
| N | Valid | 132 | 132 | 132 | 132 | 132 | 132 |
| Missing | 0 | 0 | 0 | 0 | 0 | 0 | |
| Mean | 2,36 | 4,30 | 2,24 | 2,58 | 2,05 | 1,63 | |
| Median | 2,00 | 5,00 | 2,00 | 3,00 | 2,00 | 2,00 | |
| Std. Deviation | 0,711 | 1,865 | 1,085 | 0,802 | 0,755 | 0,485 | |
| Skewness | -0,641 | -0,483 | 1,686 | -1,423 | 0,408 | -0,538 | |
| Std. Error of Skewness | 0,211 | 0,211 | 0,211 | 0,211 | 0,211 | 0,211 | |
| Kurtosis | -0,795 | -1,366 | 2,220 | 0,100 | -0,131 | -1,736 | |
| Std. Error of Kurtosis | 0,419 | 0,419 | 0,419 | 0,419 | 0,419 | 0,419 | |
| Minimum | 1 | 1 | 1 | 1 | 1 | 1 | |
| Maximum | 3 | 6 | 5 | 3 | 4 | 2 | |
| Sum | 311 | 567 | 296 | 340 | 271 | 215 | |

3.2. Sample and Data Collection
4. Research Results
4.1. Factor Analysis
| Extraction Sums of Squared Loadings | Rotation Sums of Squared Loadings | |||||
| Factor | Total | % of Variance | Cumulative % | Total | % of Variance |
Cumulative % |
| 1 | 15.998 | 45.703 | 45.703 | 5.270 | 15.059 | 15.059 |
| 2 | 3.118 | 8.908 | 54.610 | 5.220 | 14.913 | 29.972 |
| 3 | 1.398 | 3.994 | 58.575 | 5.217 | 14.904 | 44.876 |
| 4 | 1.057 | 3.021 | 61.596 | 3.308 | 9.451 | 54.328 |
| 5 | 0.921 | 2.632 | 84.228 | 2.582 | 7.377 | 61.704 |
| 6 | 0.730 | 2.086 | 86.314 | 1.613 | 4.609 | 66.314 |
4.2. Confidence Checks of Measurement Scales
| Cronbach’s Alpha | Cronbach’s Alpha based on standardized items | N of items | |
|
1- BPO RESPECTS AND PROTECTS |
0,919 | 0,924 | 6 |
| 2-STRATEGIC PARTNERSHIP ENABLES THE COMPANY | 0,907 | 0,911 | 8 |
| 3- REDUCTION OF OPERATING COSTS OF COMPANIES | 0,943 | 0,945 | 10 |
| 4- IMPLEMENTATION OF BPO SERVICES AFFECTS COMPETITIVENES |
0,897 | 0,898 | 4 |
| S | |||
| 5-BPO SERVICE AFFECTS COMPETITIVENES S THROUGH COMPETENCE | 0,838 | 0,836 | 4 |
| 6-BPO SERVICE IMPROVES | 0,819 | 0,818 | 3 |
4.3. Model Validation and Fit Measures
| Measure Name | Abbr. | Model Value | Recommended/Value | Fit |
| Chi-square | χ²/df | 2.805 | < 3.0 (for good fit) | Good |
| RMSEA | RMSEA | 0,041 | < 0.08 (acceptable) | Good |
| CFI | CFI | 0.911 | > 0.90 (acceptable) | Acceptable / Good |
| TLI | TLI | 0.902 | > 0.90 (acceptable) | Acceptable / Good |
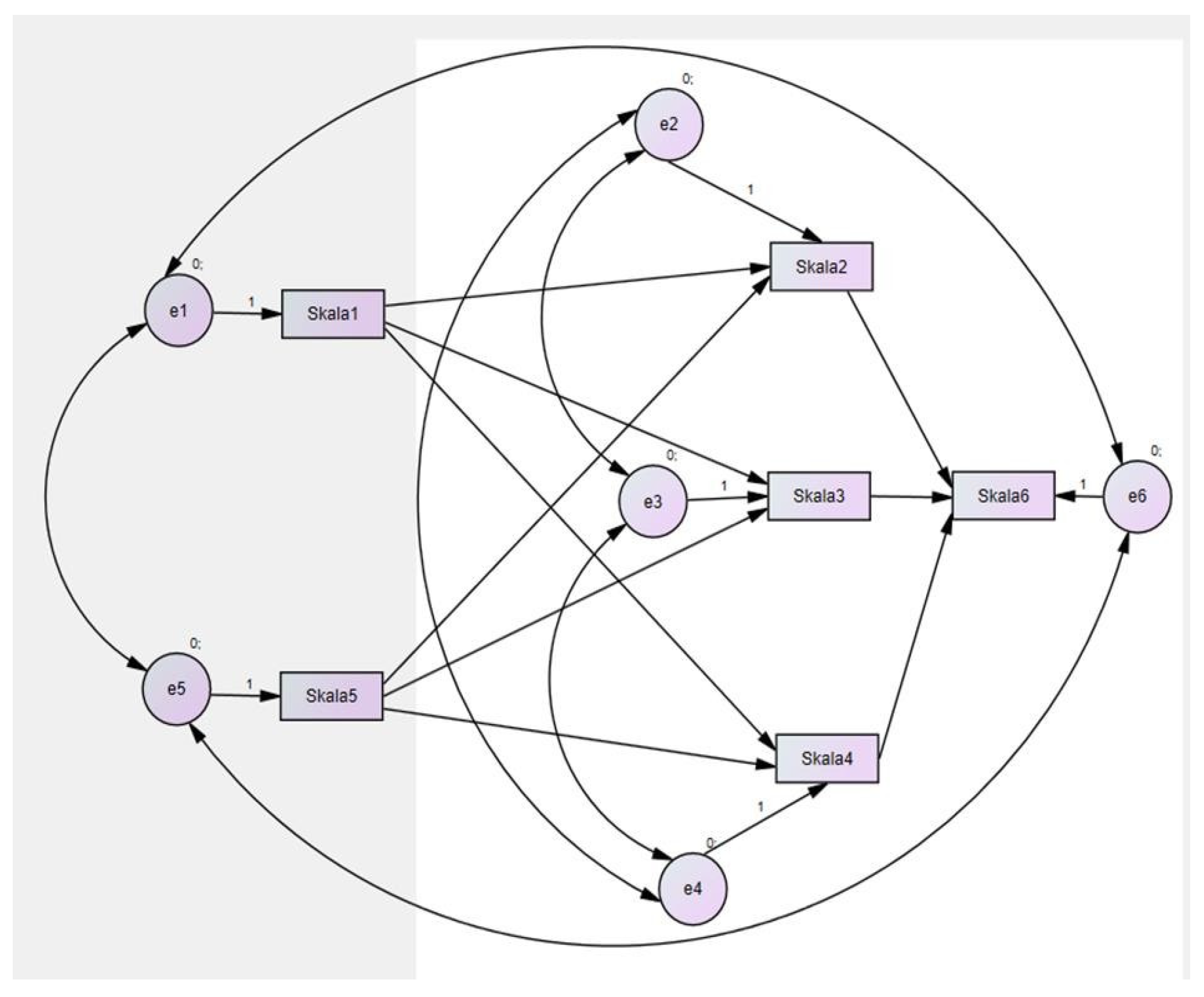
| Estimate | S.E. | C.R. | P | Label | |||
| Skala2 | <--- | Skala1 | 0,423 | 0,113 | 3,737 | *** | par_1 |
| Skala3 | <--- | Skala1 | 0,499 | 0,084 | 5,936 | *** | par_2 |
| Skala3 | <--- | Skala5 | 0,304 | 0,091 | 3,331 | *** | par_3 |
| Skala4 | <--- | Skala5 | 0,388 | 0,12 | 3,239 | 0,001 | par_4 |
| Skala4 | <--- | Skala1 | 0,569 | 0,11 | 5,153 | *** | par_7 |
| Skala2 | <--- | Skala5 | 0,29 | 0,123 | 2,362 | 0,018 | par_8 |
| Skala6 | <--- | Skala2 | 0,596 | 0,096 | 6,239 | *** | par_5 |
| Skala6 | <--- | Skala3 | -0,029 | 0,128 | -0,229 | 0,819 | par_9 |
| Skala6 | <--- | Skala4 | -0,048 | 0,102 | -0,467 | 0,641 | par_11 |
| Scale/Factor 3 |
132 | 4,30 | 0,798 | 2 | 5 |
| Scale/Factor 4 | 132 | 3,90 | 1,003 | 1 | 5 |
| Scale/Factor 5 | 132 | 4,61 | 0,707 | 2 | 5 |
4.4. Hypothesis Testing Results
| Hypothesis | Description | Result | Explanation |
|---|---|---|---|
| H1 | BPO implementation (Scale 1) has a significant positive impact on the overall competitiveness of logistics companies. | Confirmed | All relevant paths are statistically significant ( p<0.05p is less than 0.05 p<0.05 ). |
| H2a | BPO implementation enhances competitiveness primarily through the reduction of operating costs (Scale 3). | Not confirmed | The path from Scale 3 to competitiveness is statistically insignificant ( p=0.819p equals 0.819 p=0.819 ili p=0.214p equals 0.214 p=0.214 ovisno o tablici). |
| H2b | The expertise of BPO providers (Scale 5) and strategic partnership (Scale 2) have a stronger impact on competitiveness than cost reduction. | Confirmed | The path via Scale 2 is strong and significant ( β=0.596,p<0.001beta equals 0.596 comma p is less than 0.001 β=0.596,p<0.001 ), while Scale 3 is insignificant, confirming expertise as the dominant driver. |
5. Discussion
5.2. Link to Theoretical Frameworks
5.3. Theoretical and Practical Contributions
5.3.1. Theoretical Contributions
- Expanding the Strategic Role of BPO: The research moves beyond the traditional literature focus on cost reduction (TCE logic) and empirically confirms the shift toward a strategic function of building competitive advantage through expertise and dynamic capabilities (RBV logic).
- Regional Context of Emerging Economies: A significant gap in the literature regarding the impact of BPO in the specific regional context of Southeastern Europe is filled, offering new insights into the dynamics of BPO adoption in transition economies.
- Validation of Measurement Scales: The application and testing of specific scales (via EFA and SEM) to assess perceptions of cost, reliability, and agility provide validated instruments for future research in this field.
5.3.2. Practical Contributions and Business Recommendations
- Focus on Reliability and Agility: Managers are encouraged not to select BPO partners solely based on the lowest price. The results suggest that service reliability and quality are more critical for long-term competitiveness. Management should integrate clear agility and service quality metrics (Service Level Agreements - SLAs) into contracts.
- Building Strategic Partnerships: Firms may benefit from cultivating long-term relationships with BPO suppliers, treating them as strategic partners rather than transactional vendors. This includes knowledge sharing and potential joint investment in ICT solutions.
5.3.3. Implications for Policies and Industry Standards
6. Limitations and Future Research
- Longitudinal Research: This study is cross-sectional in nature. Future research should monitor the effects of BPO over a longer period (longitudinal approach) to determine the long-term sustainability of the identified competitive advantages.
- Objective Financial Indicators: While this research relies on perceptual data from managers, future studies could incorporate objective financial indicators (e.g., ROI, ROA, or exact cost savings) to triangulate the findings.
- Comparative Regional Studies: Expanding the geographical scope to include a comparative analysis of multiple CEE countries (e.g., a Slovenia–Croatia–Hungary comparison) would allow for a deeper understanding of how different institutional environments influence BPO outcomes.
Supplementary Materials
References
- Arvis, J. F.; Ojala, L.; Shepherd, B.; Saslavsky, D.; Busch, C.; Raj, A. Connecting to Compete: Trade Logistics in the Global Economy – The Logistics Performance Index and its Indicators; World Bank: Washington, DC, 2024. [Google Scholar]
- Bajec, P.; Zanne, M. The current status of the Slovenian logistics outsourcing market, its ability and potential measures to improve the pursuit of global trends. International Journal of Logistics Systems and Management 2014, 18(4), 436–448. [Google Scholar] [CrossRef]
- Barchard, K. A., Scott, J., Weintraub, D., & Pace, L. A. (2008). Better Data Entry: Double Entry is Superior to Visual Checking. Paper presented at the American Psychological Association Annual Convention, Boston, MA. doi.org.
- Bartlett, M. S. The Effect of Standardization on a χ2 Approximation in Factor Analysis. Biometrika 1951, 38(3/4), 337–344. [Google Scholar] [CrossRef]
- Boison, D.; Amedi, E.; Linda, A.; Asiedu, E. Assessing the impact of outsourcing on organizational performance: A case of Vodafone Ghana. Journal of Business and Management 2019, 1259–1267. [Google Scholar]
- Brown, T. Confirmatory Factor Analysis for Applied Research; The Guilford Press: New York, NY, 2006. [Google Scholar]
- Brown, D.; Wilson, S. The Black Book of Outsourcing: How to Manage the Changes, Challenges, and Opportunities; Wiley, 2005. [Google Scholar]
- Bühler, A.; Wallenburg, C. M.; Wieland, A. Accounting for external turbulence of logistics organizations via performance measurement systems. Supply Chain Management 2016, 21(6). [Google Scholar] [CrossRef]
- Chou, S. W.; Techatassanasoontorn, A. A.; Hung, I. H. Understanding commitment in business process outsourcing relationships. Information & Management 2015, 52(1), 30–43. [Google Scholar] [CrossRef]
- Dossani, R.; Dossani, S. Business Process Outsourcing. In International Encyclopedia of the Social & Behavioral Sciences, 2nd ed.; Elsevier, 2015; Vol. 3. [Google Scholar]
- Doxey, C. H. The New Accounts Payable Toolkit: Invoice Processing; Wiley / AP & P2P, 2021. [Google Scholar]
- Du, J.; Miao, L. Business Process Outsourcing (BPO): Current and Future Trends. International Research in Economics and Finance 2022, 6(3). [Google Scholar] [CrossRef]
- Dudė, U.; Žitkienė, R.; Jurevičienė, D.; Skvarciany, V.; Lapinskaite, I. Evaluation of Outsourcing Development in the Service Sector. Economies 2021, 9(2), 1–19. [Google Scholar] [CrossRef]
- Ejechi, J. O.; Oshodin, E. A. Business Process Outsourcing Strategy on Competitive Advantage and Organizational Performance. International Journal of Academic Research in Business and Social Sciences 2019, 9(6). [Google Scholar] [CrossRef] [PubMed]
- Garg, A. What is the true cost of processing a freight bill? Journal of Corporate Accounting & Finance 2002, 13(4), 15–20. [Google Scholar] [CrossRef]
- Hartmann, E. Outsourcing Logistics Functions. In International Encyclopedia of Transportation; 2021; pp. 102–106. [Google Scholar] [CrossRef]
- Helfat, C. E.; Raubitschek, R. S. Dynamic capabilities, ecosystems, and digital platforms: The strategic role of BPO in value creation. Strategic Management Journal 2023, 44(1). [Google Scholar]
- Ho, R. Handbook of univariate and multivariate data analysis and interpretation with SPSS; Chapman & Hall/CRC, 2006. [Google Scholar] [CrossRef]
- Kaiser, H. F. An Index of Factorial Simplicity. Psychometrika 1974, 39(1), 31–36. [Google Scholar] [CrossRef]
- Kalinzi, C. Outsourcing (Logistics) Services and Supply Chain Efficiency – A Critical Review of Outsourcing Function in Mukwano Group of Companies. Journal of Supply Chain Management Systems 2016. [Google Scholar] [CrossRef]
- Kimura, F. Subcontracting and the Performance of Small and Medium Firms in Japan. Small Business Economics 2002, 18(1–3), 163–175. [Google Scholar] [CrossRef]
- Kline, R. B. Principles and Practice of Structural Equation Modeling; The Guilford Press: New York, NY, 1998. [Google Scholar]
- Kogoh, Z. B. K. Effect of outsourcing on performance of logistics industry in Kenya. Thesis, 2015. [Google Scholar]
- Kolesnikov, M. V.; et al. IOP Conference Series: Materials Science and Engineering 2020, 918, 012031. [CrossRef]
- McIvor, R. Global Services Outsourcing; Cambridge University Press: New York, NY, 2010. [Google Scholar] [CrossRef]
- Miljko, L. Statistische Beratung: How to interpret SEM model fit results in AMOS. 2025. Available online: https://www.statistischedatenanalyse.de.
- Misura, I. The use of large data sets (Big Data) in the planning process of intercity passenger transport. Diploma thesis, University of Zagreb, Faculty of Transport Sciences, 2023. [Google Scholar]
- Özdemir, S.; Bayat, T.; Çetiner, B. The Role and Importance of Outsourcing in Logistics Enterprises. 19th International Logistics and Supply Chain Congress, Gaziantep, Turkey; 2021. [Google Scholar]
- Özkan, A.; Elma, O. Demand of Outsourcing in Turkey: An Empirical Study. Revista Produção e Desenvolvimento 2017, 3, 78–88. [Google Scholar] [CrossRef]
- Pavić, M. Uloga outsourcinga u povećanju konkurentnosti velikih hrvatskih poduzeća na međunarodnom tržištu. Poslovna izvrsnost - Business Excellence 2009, 3(2), 41–57. Available online: https://hrcak.srce.hr/50652.
- Prokopenko, O.; Dikiy, A.; Butenko, N.; Naumenko, M.; Dedilova, T.; Miroshnyk, R. Business process optimization based on logistics concepts and technologies. International Journal of Advanced Research in Engineering and Technology 2020, 11, 184–196. [Google Scholar] [CrossRef]
- Sako, M. Outsourcing and Offshoring: Implications for Productivity of Business Services. In Oxford Review of Economic Policy; 2006. [Google Scholar] [CrossRef]
- Seashore, S. E.; Yuchtman, E. Factorial analysis of organizational performance. Administrative Science Quarterly 1967, 12(3), 377–395. [Google Scholar] [CrossRef]
- Šarić, M. Eksternalizacija kao model restrukturiranja poduzeća. Tranzicija 2012, 14(29), 122–131. Available online: https://hrcak.srce.hr/86075.
- Šarić, M. Opravdanost privatizacije hrvatskog javnog sektora modelom outsourcinga. Zbornik radova Međimurskog veleučilišta u Čakovcu 2016, 7(2), 99–107. Available online: https://hrcak.srce.hr/172366.
- Tavakol, M.; Dennick, R. Making Sense of Cronbach’s Alpha. International Journal of Medical Education 2011, 2, 53–55. [Google Scholar] [CrossRef]
- Wenwen, Z.; Stephen, C. H. The role of outsourcing management process in improving the effectiveness of logistics outsourcing. International Journal of Production Economics 2017, 188, 29–40. [Google Scholar] [CrossRef]
- West, S. G.; Finch, J. F.; Curran, P. J. Structural equation models with nonnormal variables: Problems and remedies. In Structural equation modeling: Concepts, problems and applications; Hoyle, R. H., Ed.; 1995; pp. 56–75. [Google Scholar]
- Zadorozhnyi, Z. M.; Muravskyi, V.; Pochynok, N.; Hrytsyshyn, A. Innovation Management and Automated Accounting in the Chaotic Storage Logistics. Marketing and Management of Innovations 2020, 2, 313–323. [Google Scholar] [CrossRef]
- Zadorozhnyi, Z. M.; Muravskyi, V.; Shevchuk, O.; Sudyn, Y. Management accounting of logistics costs in the conditions of BPO integration. Economic Annals-XXI 2020, 185(9-10), 140–1. [Google Scholar]

| Responses | Respondent % | ||
| N | % | ||
| Data Entry | 34 | 10.6% | 25.8% |
| Invoice Processing | 28 | 8.7% | 21.2% |
| Freight Bill Processing | 21 | 6.5% | 15.9% |
| Logistics Accounting | 79 | 24.5% | 59.8% |
| Document Indexing | 28 | 8.7% | 21.2% |
| Data Management | 40 | 12.4% | 30.3% |
| Maintenance and Cleaning | 58 | 18.0% | 43.9% |
| IT | 4 | 1.2% | 3.0% |
| Market Research | 3 | .9% | 2.3% |
| Human Resources | 2 | .6% | 1.5% |
| Occupational Safety | 17 | 5.3% | 12.9% |
| Warehouse Worker Leasing | 1 | .3% | .8% |
| Payroll Processing | 1 | .3% | .8% |
| Legal Services | 2 | .6% | 1.5% |
| Ticket Sales | 1 | .3% | .8% |
| Collection of Port Fees | 1 | .3% | .8% |
| Representation of Foreign Shipowners | 1 | .3% | .8% |
| Freight Exchange | 1 | .3% | .8% |
| Total | 322 | 100.0% | 243.9% |
| Kaiser-Meyer-Olkin Measure of Sampling Adequacy. 0,920 |
| Bartlett’s Test of Sphericity Approx. Chi-Square 4155,618 |
| df 595 |
| Sig. 0,000 |
| Estimate | |
| Skala5 | 0 |
| Skala1 | 0 |
| Skala4 | 0,408 |
| Skala3 | 0,458 |
| Skala2 | 0,267 |
| Skala6 | 0,251 |
Disclaimer/Publisher’s Note: The statements, opinions and data contained in all publications are solely those of the individual author(s) and contributor(s) and not of MDPI and/or the editor(s). MDPI and/or the editor(s) disclaim responsibility for any injury to people or property resulting from any ideas, methods, instructions or products referred to in the content. |
© 2026 by the authors. Licensee MDPI, Basel, Switzerland. This article is an open access article distributed under the terms and conditions of the Creative Commons Attribution (CC BY) license (http://creativecommons.org/licenses/by/4.0/).