Preprint
Article

This version is not peer-reviewed.

Integrating AI and Blockchain in Supply Chains: An SDRT-Based Resilience Framework

Submitted:

08 December 2025

Posted:

10 December 2025

You are already at the latest version

Abstract
The convergence of Artificial Intelligence (AI) and Blockchain Technology (BCT) is transforming supply-chain ecosystems by enhancing transparency, intelligence, and automation. However, existing research lacks a unified theory explaining how these technologies jointly create resilience across organizational levels. This paper extends the Strategic–Decentralized Resilience Theory (SDRT), originally developed to guide effec-tive blockchain implementation, by integrating Agentic AI capabilities to form the SDRT–Agentic AI framework. The framework conceptualizes how predictive, adaptive, and agentic (autonomous) AI capabilities reinforce SDRT’s three pillars: Strategic, Or-ganizational, and Decentralized Resilience. The framework draws on three AI modali-ties—predictive AI for strategic foresight and agility, adaptive AI for organizational learning and flexibility, and agentic AI for self-governed, trustless coordination within blockchain ecosystems. Together, these mechanisms explain how intelligent and de-centralized systems co-evolve to generate dynamic, multi-level resilience. This con-ceptual paper develops a comprehensive model and propositions describing interac-tions between AI capabilities and blockchain-based organizational structures. It con-tributes to information systems and supply-chain research by unifying two fragmented domains, AI and blockchain, under a resilience-oriented mid-range theory. Practically, the framework provides managers with a roadmap to align AI investments with de-centralized governance mechanisms, enabling proactive decision-making, adaptability, and sustainable competitiveness in increasingly autonomous digital environments.
Keywords: 
;  ;  ;  ;  ;  

1. Introduction

Global supply chains operate in an era of continuous disruption driven by geopolitical instability, climate events, pandemics, volatile demand, and rapidly evolving technologies. Organizations are increasingly investing in digital technologies to strengthen agility and resilience [1]. Among these, Artificial Intelligence (AI) and Blockchain Technology (BCT) have emerged as transformative tools capable of improving supply-chain transparency, intelligence, and coordination [2].
Blockchain technology provides immutable and verifiable transaction records that enhance traceability and inter-organizational trust [3]. Such transparency supports resilience by improving information sharing and reducing opportunistic behavior. However, BCT by itself lacks the predictive and adaptive intelligence needed to anticipate and respond dynamically to disruptions.
In contrast, AI has evolved from performing isolated analytical tasks to enabling predictive analytics, adaptive learning, and autonomous decision-making. Recent studies show that AI improves supply-chain resilience through forecasting, anomaly detection, and optimized logistics, though most research remains application-driven rather than theory-driven [4]. Emerging work on agentic AI—autonomous, goal-oriented AI systems capable of interpreting information, generating decisions, and executing actions within digital ecosystems—reveals how intelligent agents can orchestrate supply-chain activities across connected platforms. When combined with blockchain, such agents can operate with trustworthy data, creating intelligent and auditable workflows [5].
Despite the progress, the AI-blockchain literature remains fragmented. Most integration studies emphasize technical architecture or performance outcomes rather than the organizational mechanisms through which these technologies jointly foster resilience [6]. Consequently, there is still no unified mid-range theory explaining how AI’s predictive, adaptive, and autonomous capabilities complement blockchain’s decentralization and transparency to generate resilient organizational systems.
The Strategic–Decentralized Resilience Theory (SDRT), developed through qualitative research on blockchain implementation in supply-chain organizations (Sekar, 2024), provides a strong foundation for such integration. SDRT conceptualizes resilience through three interrelated pillars: Strategic Resilience (leadership, strategic alignment, and foresight), Organizational Resilience (infrastructure readiness, training, and change management), and Decentralized Resilience (distributed governance, data integrity, and ecosystem vitality). Building on this empirically grounded theory, there is an opportunity to extend SDRT by incorporating AI and agentic intelligence as reinforcing mechanisms within each resilience dimension.
The current study aims to develop a theory-driven explanation of how Artificial Intelligence and blockchain technologies jointly shape resilience in modern supply chains. The original SDRT provides a strong foundation by identifying how strategic leadership, organizational readiness, and decentralized governance enable successful blockchain implementation and resilience. SDRT clarifies the socio-technical conditions under which blockchain can enhance transparency, trust, and coordination across distributed networks. However, SDRT does not incorporate the predictive, adaptive, and autonomous intelligence that now characterizes digital supply-chain ecosystems, nor does it explain how cognitive technologies interact with decentralized architectures to produce resilience dynamically. To address this gap, we integrate AI capabilities into SDRT, introducing the SDRT–Agentic AI framework, a unified model that links decentralized blockchain infrastructures with AI-driven cognition. The framework articulates how predictive, adaptive, and agentic AI augment each SDRT pillar, advancing socio-technical resilience theory and providing a structured set of propositions to guide future empirical testing and managerial design.
Accordingly, this paper aims to develop a unified conceptual framework, the SDRT–Agentic AI framework, that integrates Artificial Intelligence, particularly agentic AI capabilities, into SDRT to explain how AI and BCT together enhance strategic, organizational, and decentralized resilience in supply chains. This study adopts a conceptual theory-extension approach, synthesizing recent literature on AI, Agentic AI, blockchain technology, and organizational resilience to formulate theoretical propositions. The resulting framework advances Information Systems (IS) and supply chain scholarship by bridging two fragmented domains through a resilience-oriented mid-range theory. Practically, it provides managers with a roadmap for aligning AI investments with decentralized governance mechanisms to strengthen adaptability and competitiveness in increasingly autonomous digital supply-chain ecosystems.

2. Literature Background

2.1. Blockchain and Organizational Resilience

Blockchain technology (BCT) has been widely explored as an enabler of transparency, security, and traceability across distributed supply-chain networks. Recent systematic reviews show that BCT supports cyber-secure and resilient supply chains by ensuring traceability, immutability, and auditability of transactions across organizational tiers [7,8]. These characteristics allow partners to share information securely, reduce data asymmetry, and improve collaboration. In addition to data transparency, blockchain enables automated execution of predefined rules through smart contracts, which serve as programmable agreements that trigger actions when verified conditions are met.
In sector-specific contexts such as agri-food chains, blockchain enhances visibility and trust, allowing firms to verify product origin and safety and thereby reduce vulnerability to disruptions [9]. Blockchain’s mechanisms of security, traceability, and data integrity directly contribute to performance and risk-mitigation outcomes [10]. Nevertheless, the literature stresses that BCT’s benefits depend on organizational readiness and governance design. Without alignment between strategic intent, institutional structures, and stakeholder cooperation, blockchain may increase operational complexity rather than deliver meaningful improvements in transparency, trust, or resilience [7,8]. Consequently, blockchain should be understood as a resilience enabler that operates through proper governance and integration with complementary capabilities such as AI.

2.2. Artificial Intelligence and Supply-Chain Resilience

Artificial Intelligence (AI), in this context, refers to computational systems capable of analyzing data, identifying patterns, generating predictions, and supporting or automating decision-making processes. AI is now recognized as a strategic capability that allows organizations to detect environmental changes, learn from evolving conditions, and respond effectively [11]. Empirical research confirms that firm-level AI investment significantly strengthens supply chain resilience via mechanisms such as information transparency, innovative capacity, and absorptive capability [12].
Other studies frame AI as a driver of dynamic capabilities that enable organizations to absorb shocks and adapt to changes. AI-enabled analytics and machine-learning systems, for example, helped firms recover from COVID-19 disruptions by accelerating learning cycles and supporting evidence-based decisions [14]. This argument is further extended by examining the joint effect of AI and blockchain under the moderating role of change management, finding that AI-enabled automation amplifies digital technologies’ impact on resilience when transformation processes are well managed [13]. Practitioner commentary similarly positions AI as essential for predictive, prescriptive, and real-time decision support, enabling proactive responses to emerging risks [15]. Collectively, these studies suggest that AI should be viewed not merely as a tool but as a strategic and adaptive capability integral to organizational resilience—resonating with SDRT’s Strategic and Organizational pillars.

2.3. Agentic AI and Digital Ecosystems

Recent advances have shifted attention toward Agentic AI—autonomous, goal-directed AI capable of interpreting information, making independent decisions, and executing tasks within digital ecosystems. These analyses also characterize agentic AI as a pivotal development for business resilience, emphasizing its capacity to coordinate multi-agent workflows, automate compliance activities, and adapt to environmental volatility with minimal human oversight [16,17]. Complementary reports describe autonomous orchestration, in which AI agents embedded in enterprise systems use trusted data to execute decentralized operations in real time.
Integrating agentic AI with blockchain infrastructures creates new possibilities for resilience. When AI agents operate on blockchain-verified data and execute smart-contract rules, they achieve intelligence coupled with transparency and immutability. However, empirical and conceptual research on agentic AI remains scarce, and there is little theoretical explanation of how autonomous intelligence interacts with decentralized architectures. Addressing this gap requires an integrative framework that links intelligent agencies with governance and resilience principles.

2.4. Research Gap and Theoretical Integration

Despite extensive research on blockchain and growing interest in AI-enabled resilience, these two streams remain largely disconnected. Studies on blockchain focus on transparency, trust, and data integrity [7,9], whereas AI research emphasizes prediction, learning, and automation [11,12]. Few attempts have been made to theorize their joint effects on organizational resilience [13]. Moreover, agentic-AI discussions appear mostly in practitioner literature [16,18,19], offering little theoretical grounding.
Consequently, no mid-range theory currently explains how AI capabilities—predictive, adaptive, and autonomous—interact with blockchain infrastructures to reinforce strategic, organizational, and decentralized resilience. This paper addresses that void by extending the Strategic–Decentralized Resilience Theory (SDRT) [20] into the SDRT–Agentic AI framework, which conceptualizes the synergy between intelligent and decentralized technologies in cultivating resilient digital supply-chain ecosystems.

3. Theoretical Foundation: Strategic Decentralized Resilience Theory

The Strategic–Decentralized Resilience Theory (SDRT) explains how organizations build resilience when implementing blockchain technology in supply-chain management [20]. Drawing on grounded-theory analysis of sixteen expert interviews, SDRT identified twelve interrelated factors influencing blockchain implementation success: Strategic Leadership, Organizational Strategy, Future Readiness, Infrastructure Readiness, Supportive Ecosystem, Data Management Practices, Change Management, Training and Education, User Acceptance, Decentralized System Vitality, Decentralized Security and Encryption, and Decentralized Governance. These factors were grouped into three overarching pillars, Strategic Resilience, Organizational Resilience, and Decentralized Resilience, which collectively form a comprehensive view of how strategic foresight, organizational capabilities, and decentralized governance reinforce one another to sustain performance during technological change.

3.1. Strategic Resilience

The first pillar, Strategic Resilience, describes an organization’s ability to anticipate disruption and align blockchain initiatives with long-term strategic goals. It comprises Strategic Leadership, Organizational Strategy, and Future Readiness (Sekar, 2024). Strategic Leadership ensures top-management commitment and resource allocation, Organizational Strategy links blockchain investments with competitive positioning, and Future Readiness reflects the capability to anticipate technological and market shifts. Similar emphases appear in the broader digital-transformation literature, where strong leadership and strategic alignment are consistently associated with resilience in volatile environments [7,21].

3.2. Organizational Resilience

The second pillar, Organizational Resilience, represents the internal capabilities that enable an enterprise to withstand disruptions and reconfigure operations. It includes Infrastructure Readiness, Supportive Ecosystem, Data Management Practices, Change Management, Training and Education, and User Acceptance [20]. Infrastructure Readiness provides the technical backbone required for distributed systems, while a Supportive Ecosystem of partners and vendors sustains implementation momentum. Effective Data Management Practices maintain data integrity within blockchain networks, and people-centric factors such as Change Management and Training ensure that users understand and trust decentralized processes. Organizational learning and culture are central to digital resilience because they determine how quickly firms can recover and adapt after disruptions [14]. Similarly, it is also found that continuous learning and collaboration strengthen supply-chain resilience during digital transformation [21].

3.3. Decentralized Resilience

The third pillar, Decentralized Resilience, differentiates SDRT from earlier IS theories by focusing on the unique governance logic of blockchain systems. It includes Decentralized System Vitality, Decentralized Security and Encryption, and Decentralized Governance [20]. Decentralized System Vitality refers to the sustained health and scalability of distributed networks; Decentralized Security and Encryption capture cryptographic and consensus mechanisms that maintain data integrity; and Decentralized Governance concerns how smart-contract rules and voting mechanisms distribute authority. These dimensions reflect blockchain’s potential to eliminate single points of failure and promote transparency and accountability across network participants. Recent reviews reinforce this perspective, noting that blockchain’s resilience emerges from its secure, transparent, and collaboratively maintained data structures, which lessen dependence on central intermediaries [7].

3.4. Integrating the Three Pillars

SDRT posits that resilience emerges from the dynamic interaction of the three pillars rather than from any single one. SDRT depicts Strategic Resilience, Organizational Resilience, and Decentralized Technology as three interconnected components that exchange information and reinforce one another through bidirectional flows (Figure 1). Strategic Resilience defines the vision and direction; Organizational Resilience provides the capabilities required to operationalize that vision; and Decentralized Resilience ensures long-term transparency, integrity, and adaptability [20]. The model emphasizes that the pillars function as an integrated socio-technical system rather than independent constructs, mirroring the logic of the dynamic-capabilities perspective, which holds that firms sustain advantage through sensing opportunities, seizing them through reconfiguration, and maintaining robust infrastructures. In the present study, these interactions serve as the foundation for extending SDRT into the SDRT–Agentic AI framework, wherein predictive, adaptive, and autonomous AI capabilities reinforce the Strategic, Organizational, and Decentralized pillars of resilience.
Having established SDRT’s structure and internal logic, the next section introduces the SDRT–Agentic AI framework and explains how contemporary AI capabilities augment each pillar.

4. Conceptual Integration: The SDRT-Agentic AI Framework

Strategic Decentralized Resilience Theory (SDRT) emerged from a grounded theory study of blockchain implementation in supply chains. SDRT argues that resilient blockchain-enabled supply chains depend on the alignment of three interdependent pillars: strategic (e.g., strategic leadership and organizational strategy), organizational (e.g., change management, training, and user acceptance), and decentralized (e.g., decentralized system vitality, security and encryption, and governance) factors [20]. These pillars jointly shape an organization’s ability to deploy blockchain technology (BCT) in ways that enhance transparency, trust, and long-term supply chain resilience.
Parallel work on artificial intelligence (AI) in supply chains shows that AI can significantly strengthen resilience through predictive analytics, visibility, and autonomous decision-making. Recent conceptual and empirical studies demonstrate that AI improves disruption anticipation, risk identification, demand forecasting, and real-time response capabilities across global supply chains [4,7,14]. Systematic and conceptual reviews further show that AI-driven resilience involves integrated capabilities such as flexibility, visibility, collaboration, and adaptive learning, rather than isolated use cases [22,23,24].
Building on this literature, the SDRT–Agentic AI framework proposed in this paper conceptualizes how three AI capability modes—predictive, adaptive, and autonomous—reinforce SDRT’s three pillars of strategic, organizational, and decentralized resilience in blockchain-enabled supply chains. Predictive capabilities rely on machine learning and advanced analytics to forecast disruptions, demand swings, and network bottlenecks [14,23]. Adaptive capabilities use continuous learning, feedback loops, and optimization algorithms to reconfigure supply chain processes and policies in response to new information [4,22]. Autonomous capabilities leverage agentic AI systems and intelligent smart contracts to orchestrate transactions, enforce rules, and coordinate stakeholders with minimal human intervention [25,26,28].

4.1. Predictive AI and Strategic Resilience

The strategic pillar of SDRT emphasizes strategic leadership, organizational strategy, infrastructure readiness, and future readiness as prerequisites for successful blockchain implementation and resilient supply chain design (Sekar, 2024). Strategically resilient firms must scan their environment, anticipate disruptions, and align technology investments with long-term resilience goals
Predictive AI capabilities directly strengthen this pillar by enabling a forward-looking, data-driven strategy. Studies show that AI-based demand forecasting, risk analytics, and scenario simulation improve the ability of firms to anticipate disruptions, evaluate strategic options, and design more robust supply chain configurations [7,14]. A conceptual framework is proposed where predictive analytics and real-time data processing enhance risk management, visibility, and proactive decision-making, thereby embedding resilience considerations into strategic planning [4]. Similarly, AI approaches are mapped to a 4-C resilience model – context, capabilities, choices, and contingencies – showing how predictive tools inform strategic choices and contingency design for resilient supply chains [27].
Within the SDRT–Agentic AI framework, predictive AI operationalizes SDRT’s strategic pillar by:
  • Enabling strategic leadership to prioritize blockchain use cases (e.g., traceability, provenance, compliance) based on quantified risk and disruption scenarios.
  • Supporting future readiness through simulations of alternative blockchain governance and network configurations under different disruption conditions [4,27].
  • Informing resource allocation to AI and blockchain infrastructures that jointly maximize resilience rather than short-term efficiency [7,14].
From this perspective, SDRT’s strategic pillar is not only about having a blockchain roadmap – but about embedding AI-enabled predictive intelligence into that roadmap so that decentralized architectures are designed and governed with resilience as an explicit strategic outcome.

4.2. Adaptive AI and Organizational Resilience

The organizational pillar of SDRT stresses change management, training and education, and user acceptance as key conditions for successful blockchain implementation (Sekar, 2024). These local, human-centric factors determine whether new technologies are effectively integrated, routinized, and sustained in practice. Because organizations frequently encounter operational disruptions such as shipment delays, quality failures, and compliance breaches, their ability to learn from these events becomes a critical determinant of resilience.
AI research on supply chain resilience increasingly highlights organizational learning and adaptation as mediators between AI tools and resilience outcomes. Evidence shows that AI-driven resilience depends on capabilities such as flexibility, collaboration, and adaptive decision-making embedded in organizational routines, not just the existence of algorithms [22]. Research also shows that AI-based problem-solving approaches, predictive analytics, real-time monitoring, and autonomous systems enhance adaptability, responsiveness, and collaboration across logistics operations, especially when supported by appropriate training and stakeholder engagement [23]. A strategic AI framework for executives further emphasizes the importance of aligning AI adoption with organizational capabilities, culture, and change management to realize resilience benefits [24].
In the SDRT–Agentic AI framework, adaptive AI capabilities reinforce SDRT’s organizational pillar by:
  • Providing feedback-rich decision support systems that surface anomalies, performance trade-offs, and learning signals to managers and frontline users [22,23].
  • Enabling continuous learning loops where insights from disruptions (e.g., delays, quality issues, compliance breaches) are translated into updated blockchain rules, process workflows, and training content.
  • Supporting user-centric adaptation, where interfaces, alerts, and recommendations adapt to user roles and contexts, thereby lowering barriers to adoption and strengthening user acceptance [4,24].
Thus, adaptive AI serves as the dynamic engine of organizational resilience in SDRT, ensuring that blockchain-based solutions do not remain static infrastructures but evolve with the organization’s learning about risk, performance, and stakeholder needs.

4.3. Agentic AI and Decentralized Resilience

SDRT’s decentralized pillar emphasizes decentralized system vitality, security, and encryption, and decentralized governance as essential to sustainable blockchain implementation [20]. These factors enable distributed networks to operate securely, transparently, and fairly without depending on a single central authority.
Recent work suggests that autonomous and agentic AI can operate on top of blockchain infrastructures to create highly resilient, self-coordinating supply chains. The concept of intelligent smart contracts was introduced, which combines blockchain-based automation with AI-driven optimization to coordinate supply chain revenue sharing, trust, and collaboration without human intermediaries [25]. Building on this logic, emerging studies show how AI-enhanced blockchain networks can improve traceability, automate compliance, and support decentralized coordination across multi-stakeholder environments, providing a foundational mechanism for resilience in distributed supply chains. [28].
Parallel practitioner-oriented discussions highlight multi-agent AI systems capable of autonomously orchestrating data, constraints, and compliance logic across complex supply networks. These accounts also suggest that agentic AI can continuously monitor cross-domain sustainability and compliance constraints, acting as digital custodians of traceability, risk, and governance signals across supply chains [18]. Additional work outlines a progression from digital to adaptive to autonomous supply chains, in which AI systems increasingly assume decision-making responsibilities related to routing, inventory positioning, and disruption response – ultimately enabling autonomous supply chain orchestration [26].
In the SDRT–Agentic AI framework, autonomous/agentic AI capabilities reinforce the decentralized pillar by:
  • • Embedding algorithmic governance into intelligent smart contracts that execute and adapt rules for payments, penalties, and service-level agreements on blockchain networks [25].
  • • Enabling autonomous monitoring and enforcement of decentralized security and compliance policies, where AI agents detect anomalies, trigger on-chain audits, and recommend reconfiguration of node participation or consensus rules [18,28].
  • • Supporting self-organizing supply chain ecosystems, where AI agents negotiate, route, and allocate resources across multiple blockchain-connected firms to maintain service levels during disruptions [7,26].
This perspective positions decentralized resilience not only as a characteristic of the blockchain protocol (e.g., consensus, immutability), but as an emergent outcome of AI agents interacting over decentralized ledgers, advancing SDRT’s vision of resilient, governance-rich blockchain ecosystems.
While agentic AI represents the pinnacle of decentralized decision-making capability, its conceptual roots can be traced to earlier forms of rule-based automation found within blockchain systems. To clarify this evolution and its implications for resilience, it is essential to distinguish between smart contracts and agentic AI.

4.4. From Smart Contracts to Agentic AI: The Evolution of Decentralized Autonomy

Smart contracts represent the first generation of autonomous execution within blockchain systems. These digital agreements function as self-executing programs embedded within a blockchain that automatically enforce terms once predefined conditions are met. They eliminate intermediaries, reduce transaction uncertainty, and ensure transparency in distributed environments [29,30]. A smart contract is “a set of programs which are self-verifying, self-executing, and tamper resistant” [7]. However, despite their autonomy in procedural execution, smart contracts remain deterministic; they can only execute actions explicitly encoded in their logic and cannot learn or adapt to contextual changes [31]. Thus, they embody the first stage of decentralized automation but not intelligent autonomy.
As digital ecosystems become more interconnected and dynamic, deterministic automation alone is insufficient to sustain resilience and responsiveness. Agentic artificial intelligence (AI) extends the logic of smart contracts by incorporating cognitive capabilities such as learning, reasoning, and contextual awareness. Recent research distinguishes agentic AI from conventional AI agents by emphasizing persistent memory, adaptive goal formation, and multi-agent collaboration [32]. In this view, smart contracts serve as the precursors to agentic AI, providing the rule-based execution framework upon which adaptive intelligence can operate. The evolution from coded automation to goal-driven autonomy reflects a critical shift from systems that merely execute predefined tasks to those that actively interpret data, anticipate changes, and modify their own decision logic in real time.
Within the SDRT–AI Framework, this transition represents a fundamental leap in how organizations achieve strategic and decentralized resilience. Smart contracts operationalize decentralized trust by ensuring immutable, transparent, and enforceable transactions, while agentic AI layers cognitive intelligence on top of these foundations, enabling dynamic decision-making and self-optimization. Blockchain’s verifiable infrastructure provides the accountability and auditability necessary for AI systems to act autonomously yet responsibly [33]. Together, smart contracts and agentic AI create a continuum of digital agency – from deterministic automation to adaptive cognition – forming the core of Strategic–Decentralized Resilience, where systems evolve from being automated to genuinely intelligent, anticipatory, and self-correcting.

4.5. The SDRT–Agentic AI Framework

The preceding discussion demonstrates that predictive, adaptive, and agentic AI capabilities complement the three pillars of the Strategic–Decentralized Resilience Theory (SDRT). Yet, while SDRT explains how organizations build resilience through strategic alignment, organizational adaptability, and decentralized governance, it does not capture the intelligence and autonomy emerging from modern AI applications. The convergence of blockchain and AI represents a new socio-technical paradigm in which digital systems not only coordinate information but also learn, adapt, and operate autonomously.
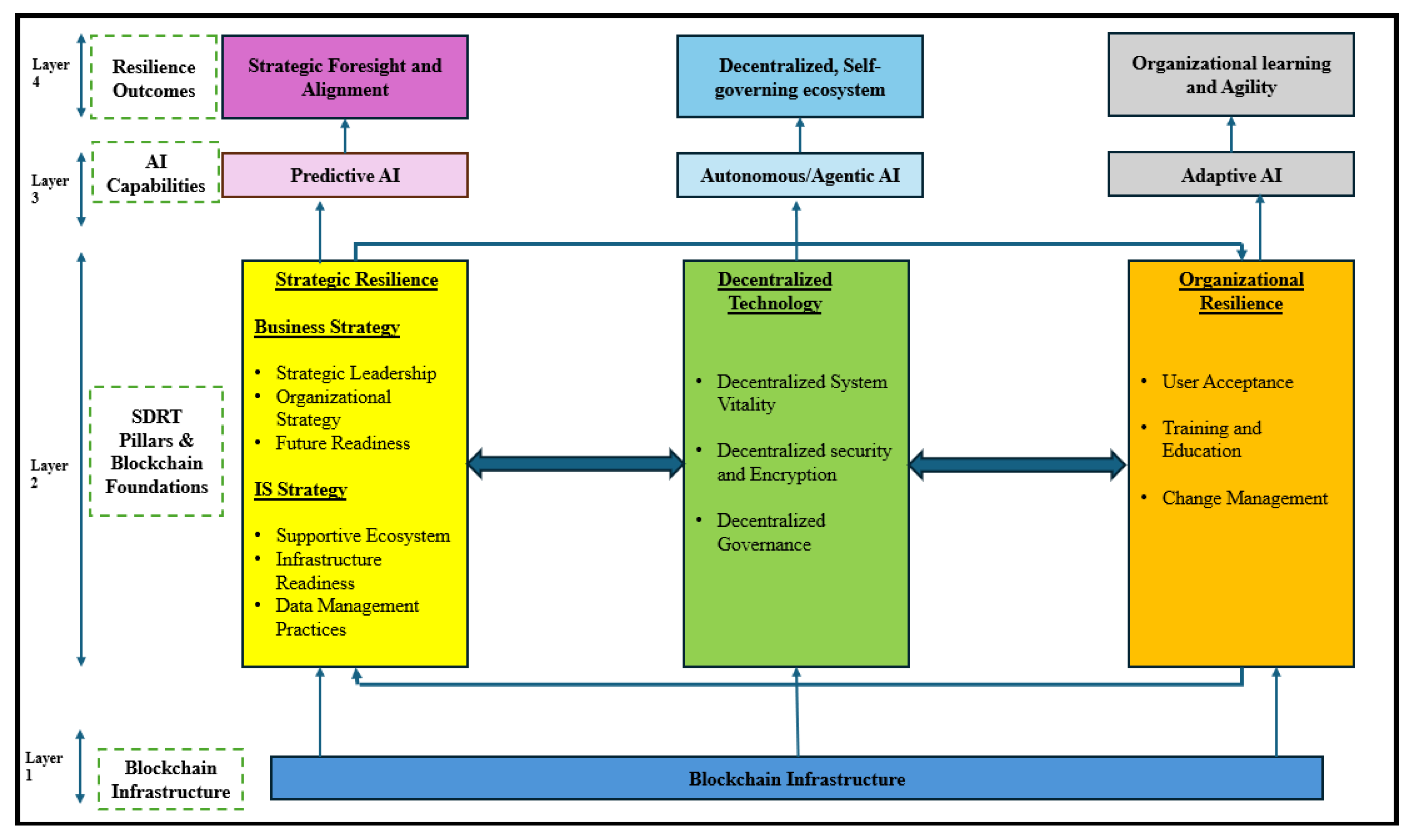
To address this gap, the SDRT–Agentic AI Framework (Figure 2) integrates AI’s predictive, adaptive, and agentic capabilities into the existing SDRT structure. This framework positions AI as a cognitive layer that transforms verified blockchain data into foresight, learning, and autonomous action. Specifically, predictive AI strengthens Strategic Resilience by improving foresight and decision alignment; adaptive AI enhances Organizational Resilience by enabling continuous learning and process reconfiguration; and agentic AI amplifies Decentralized Resilience through self-governing, transparent, and autonomous coordination among network participants.
The SDRT–Agentic AI Framework illustrates how predictive, adaptive, and agentic AI capabilities interact with blockchain’s decentralized data infrastructure to reinforce SDRT’s three pillars—Strategic, Organizational, and Decentralized Resilience—creating an intelligent–decentralized loop of sensing, learning, and autonomous governance. Figure 2 presents this integration as a four-layer architecture that reflects the sequential flow from data to organizational context, to intelligence, to resilience.
  • Layer 1 – Blockchain Infrastructure: the foundational layer providing verified, immutable, and decentralized data.
  • Layer 2 – SDRT Pillars: Represents the strategic, organizational, and decentralized dimensions that shape how blockchain capabilities are interpreted, governed, and embedded within the enterprise
  • Layer 3 – AI Capabilities: predictive, adaptive, and agentic intelligence acting upon blockchain data to generate insights and actions.
  • Layer 4 – Resilience Outcomes: strategic foresight, organizational learning, and decentralized governance emerging as outputs of this continuous data-to-intelligence-to-resilience cycle.
The upward arrows in Figure 2 represent the flow of information from blockchain data (Layer 1) through organizational structures (Layer 2) and AI cognition (Layer 3) to resilience outcomes (Layer 4), while feedback loops indicate constant sensing, adaptation, and governance refinement. Collectively, the SDRT–Agentic AI framework extends SDRT from a descriptive model of blockchain implementation to an integrative theory of intelligent-decentralized resilience—a state in which technological infrastructures, organizational capabilities, and autonomous cognitive systems co-evolve to enhance agility, trust, and sustainability in supply-chain ecosystems. This framework also provides the conceptual foundation for deriving propositions that can be empirically tested to validate the relationships among AI capabilities, SDRT dimensions, and resilience outcomes.

4.6. Propositions for Future Empirical Testing

Having established the SDRT–Agentic AI framework, the next step is to articulate propositions that capture how specific AI capabilities reinforce the three SDRT pillars. These propositions are not hypotheses to be tested immediately but conceptual statements intended to guide future empirical inquiry. Each proposition links one AI capability (predictive, adaptive, or agentic) to its corresponding resilience pillar (strategic, organizational, or decentralized), thus operationalizing the relationships illustrated in Figure 2.

4.6.1. Proposition 1 (Strategic–Predictive Integration)

Organizations with stronger predictive AI capabilities (e.g., AI-based risk and demand forecasting) experience a greater positive influence of the strategic pillar of SDRT on blockchain-enabled supply-chain resilience [4,14,27].

4.6.2. Proposition 2 (Organizational–Adaptive Integration)

Organizations with stronger adaptive AI capabilities (e.g., AI-driven learning loops, optimization, real-time monitoring) experience a greater positive influence of the organizational pillar of SDRT (change management, training, user acceptance) on supply-chain resilience outcomes. [22,23,24].

4.6.3. Proposition 3 (Decentralized–Autonomous Integration)

The more extensively autonomous and agentic AI capabilities (e.g., intelligent smart contracts, AI agents for orchestration) are embedded in blockchain-based supply chain networks, the stronger the relationship between SDRT’s decentralized pillar (decentralized governance, security, encryption) and overall supply chain resilience [25,26,28].
These propositions clarify the expected output of this paper as a conceptual contribution: a theory-driven explanation of how predictive, adaptive, and autonomous AI capabilities systematically reinforce SDRT’s three pillars, generating a unified SDRT–Agentic AI framework that can guide both empirical testing and managerial design of AI–blockchain–enabled resilient supply chains.

5. Theoretical and Managerial Implications

Building on the propositions derived from the SDRT–Agentic AI framework, this section elaborates on how the integration of blockchain technology and AI extends existing theories, opens new avenues for empirical investigation, and provides actionable guidance for managers and policymakers. The aim is to demonstrate how predictive, adaptive, and agentic AI capabilities, when aligned with the strategic, organizational, and decentralized pillars of SDRT, create a new form of intelligent, decentralized resilience within digital supply chains.

5.1. Theoretical Implications

Advancing the Strategic–Decentralized Resilience Theory (SDRT)
The SDRT–Agentic AI framework advances the original SDRT by embedding distinct forms of cognitive and autonomous intelligence into its three resilience pillars. Whereas SDRT conceptualized resilience as a structural alignment between strategic leadership, organizational readiness, and decentralized blockchain infrastructure, the extended framework reconceptualizes resilience as a dynamic, learning, and adaptive capability. In this integration, each SDRT pillar is reinforced by a specific AI capability: predictive AI strengthens the strategic pillar through foresight and enhanced sensing; adaptive AI supports the organizational pillar through continuous learning and flexible reconfiguration; and agentic AI augments the decentralized pillar through autonomous coordination and distributed decision-making. This targeted mapping transforms SDRT from a static coordination model into an intelligent system that evolves through iterative feedback among technology, data, and organizational behavior. In doing so, the SDRT–Agentic AI framework positions resilience not as a fixed state but as an emergent process shaped by the interaction of decentralized infrastructures and AI-driven cognition.
Bridging AI and Blockchain Research
Although prior studies have separately examined AI for decision intelligence [4] and blockchain for transparency and trust [34], few have provided a unified theoretical lens explaining how these technologies co-create resilience. The SDRT–Agentic AI framework fills this gap by demonstrating how blockchain’s trust infrastructure and AI’s cognitive capabilities operate symbiotically. Blockchain supplies immutable, distributed data; AI interprets and acts upon that data; and the resulting feedback enhances both technological and organizational adaptability. This interaction produces what this paper terms intelligent-decentralized resilience—a state where decision authority and learning are distributed rather than centralized yet coordinated through algorithmic governance and transparent data.
Extending Dynamic-Capabilities Theory
Dynamic-capabilities theory describes how firms sense, seize, and reconfigure resources in turbulent environments [35]. The SDRT–Agentic AI framework operationalizes this triad within decentralized digital ecosystems:
  • Predictive AI embodies sensing capability, scanning blockchain data for weak signals of disruption.
  • Adaptive AI corresponds to seizing, enabling real-time learning and process reconfiguration.
  • Agentic AI represents reconfiguring, autonomously adjusting network interactions through smart contracts and multi-agent negotiation.
Thus, the framework extends dynamic-capabilities logic from firm-centric contexts to ecosystem-level, AI-driven coordination.
Contributing to Digital-Resilience Theory in Information Systems
Within IS scholarship, resilience is increasingly conceptualized as a socio-technical capability. The SDRT–Agentic AI framework contributes to this discourse by explaining how cognition (AI) and decentralization (blockchain) jointly generate resilience. It moves beyond deterministic views of technology adoption to a coevolutionary perspective where human, organizational, and algorithmic agents collectively construct adaptive capacity. This opens a pathway for IS theory to embrace agentic autonomy and machine-to-machine collaboration as legitimate components of organizational resilience.

5.2. Managerial Implications

The framework also offers actionable insights for executives designing AI- and blockchain-enabled supply chains.
Strategic Layer: Building Predictive Intelligence
Managers should integrate predictive AI tools with blockchain-verified data to achieve end-to-end visibility and risk forecasting. Predictive dashboards drawing on immutable supply-chain data can enable leadership teams to identify vulnerabilities, run scenario simulations, and align strategic decisions with real-time market dynamics [15]. This fosters a proactive, foresight-driven culture rather than reactive crisis management.
Organizational Layer: Enabling Adaptive Learning
Organizations should treat AI not merely as an analytical add-on but as a learning partner. Adaptive AI applications, such as reinforcement-learning schedulers or AI-assisted training modules, can institutionalize continuous learning loops. This aligns with SDRT’s emphasis on change management and user acceptance [22]. By linking AI recommendations to blockchain-validated performance outcomes, managers can reinforce trust in data-driven decisions while nurturing a culture of evidence-based adaptation.
Governance Layer: Implementing Agentic AI for Decentralization
At the network level, organizations can deploy agentic AI systems that act as digital intermediaries—autonomous agents negotiating, monitoring, and enforcing contracts on blockchain networks. These systems reduce dependency on central authorities, enhance transparency, and ensure compliance in real time [25,28]. However, successful implementation requires clear governance protocols, ethical guidelines, and human-in-the-loop supervision to avoid algorithmic opacity.
Ecosystem Layer: Collaborating for Collective Resilience
Because resilience emerges from the network, not the individual firm, managers should pursue cross-organizational collaboration in data-sharing standards, AI interoperability, and joint blockchain governance. The SDRT–Agentic AI framework implies that resilience becomes a shared digital asset, co-created across supply-chain partners through integrated cognitive and decentralized systems.

5.3. Policy and Societal Implications

At a broader level, policymakers and standard-setting bodies can draw on this framework to craft guidelines for responsible AI–blockchain integration. Ensuring transparency in algorithmic decisions, setting audit requirements for agentic AI agents, and promoting open standards for interoperable blockchains can strengthen systemic resilience across industries. Moreover, understanding resilience as an intelligent-decentralized property can inform national digital-infrastructure strategies aimed at balancing innovation with accountability.

5.4. Directions for Future Research

The framework offers several directions for future empirical studies:
Operationalizing AI–SDRT Constructs
Researchers can develop scales or indicators for predictive, adaptive, and agentic AI capabilities (e.g., level of AI-driven forecasting, learning algorithms, autonomous agents) and examine how these interact with SDRT constructs such as leadership, training, and decentralized governance.
Testing the Propositions Across Contexts
Future research could apply survey-based structural equation modeling (SEM), multi-level analysis, or comparative case-study designs to examine the three propositions across industries such as logistics, manufacturing, and healthcare. These sectors differ in data criticality, coordination structures, and network complexity, offering a valuable basis for testing whether the relationships proposed in the SDRT–Agentic AI framework generalize across contexts.
Examining Governance and Ethics of Agentic AI
The framework highlights the rise of autonomous agents executing smart contracts. Future research should explore how governance mechanisms, accountability frameworks, and ethical boundaries are maintained when decision-making shifts from humans to AI agents [18,26].
Longitudinal Studies on Learning Loops
Because the model entails ongoing feedback between blockchain data, AI-driven learning, and organizational change, longitudinal designs would be well-suited to examine how these loops develop and strengthen resilience over time.
Comparative Studies of Centralized vs. Decentralized Intelligence
Empirical comparisons between centralized AI systems and agentic-AI ecosystems would clarify the trade-offs between control and adaptability, further refining the boundaries of intelligent-decentralized resilience. By empirically examining these paths, scholars can transform the SDRT–Agentic AI framework from a conceptual contribution into a validated mid-range theory explaining resilience in intelligent digital ecosystems.

6. Discussion

This paper developed the Strategic–Decentralized Resilience Theory–Agentic AI (SDRT–Agentic AI) framework, which integrates artificial-intelligence capabilities with blockchain-enabled resilience. Drawing on the foundations of SDRT, the framework advances the argument that supply-chain resilience is no longer a static capability rooted solely in strategy, structure, and technology; instead, it is an intelligent–decentralized process driven by continuous sensing, learning, and autonomous decision-making. By merging blockchain’s decentralization with AI’s cognition, the study proposes a new theoretical perspective on how organizations build and sustain resilience in volatile environments.

6.1. Discussion of Key Insights

The discussion centers on three major insights emerging from the SDRT–Agentic AI framework.
  • The framework redefines strategic resilience as an AI-augmented foresight capability. Predictive AI, when layered upon verified blockchain data, enables decision-makers to detect weak signals of disruption, model risk scenarios, and align long-term strategies with real-time intelligence. This extension transforms strategy from a planning function into a living, data-driven process.
  • The framework reframes organizational resilience as a continuous learning system. Adaptive AI enables organizations to reconfigure workflows, adjust inventory policies, and refine training programs based on feedback loops captured in blockchain records. The result is an organization that not only reacts to change but evolves through it.
  • The framework reimagines decentralized resilience as an autonomous coordination system. Agentic AI adds an active layer to blockchain networks: AI agents monitor compliance, execute smart contracts, and negotiate resources autonomously. This convergence of AI agency and blockchain transparency introduces a new governance logic, algorithmic self-coordination, that could transform how multi-firm supply-chain ecosystems function.
Together, these insights shift the locus of resilience from human-centric control to human–machine collaboration within decentralized networks.

6.2. Theoretical Contributions

The SDRT–Agentic AI framework offers three primary theoretical contributions.
  • Extending SDRT toward cognitive resilience. It adds intelligence and autonomy as micro foundations to strategic, organizational, and decentralized resilience, expanding SDRT from structural alignment to dynamic cognition.
  • Unifying AI and blockchain under a single resilience theory. Prior research treated these technologies separately; the present framework provides an integrated lens explaining how they co-evolve to generate trustworthy and adaptive ecosystems.
  • Bridging information systems and operations perspectives. By linking IS theories of digital resilience with supply chain management concepts of robustness and flexibility, the framework positions resilience as both a technological architecture and an organizational capability.

6.4. Practical Contributions

For practitioners, the framework clarifies how to operationalize intelligent-decentralized resilience:
  • • Strategic level: use predictive analytics on blockchain data for foresight and proactive risk management.
  • • Operational level: embed adaptive AI to learn from disruptions and automate improvement cycles.
  • • Governance level: deploying agentic AI for transparent, rule-based coordination across partners.
For policymakers, it highlights the importance of AI-governance standards and interoperability protocols that preserve accountability in agentic systems. Regulatory bodies should ensure traceability of algorithmic actions and ethical oversight in autonomous decision environments.

6.5. Limitations and Future Research

As a conceptual study, this paper does not empirically validate the SDRT–Agentic AI propositions. Future research should operationalize each construct, predictive, adaptive, and agentic AI capabilities, and empirically test their relationships with resilience outcomes across industries. Mixed-method designs, longitudinal case studies, or simulation modeling could explore how learning loops and algorithmic coordination evolve over time. Moreover, ethical and governance challenges surrounding agentic AI warrant deeper investigation, particularly regarding trust, accountability, and human oversight in decentralized systems.

7. Conclusion

In an era characterized by volatility, systemic interdependence, and digital autonomy, the ability of supply-chain ecosystems to sense, learn, and self-organize increasingly determines competitive resilience. The SDRT–Agentic AI framework provides a theoretical lens to understand and design such ecosystems. It positions AI and blockchain technology not as separate innovations but as complementary forces that together enable the next generation of intelligent-decentralized systems. By articulating how predictive, adaptive, and agentic AI capabilities reinforce the strategic, organizational, and decentralized pillars of SDRT, this study advances both academic theory and managerial practice. Ultimately, it offers a foundation for future empirical work and practical experimentation toward building resilient, ethical, and self-governing digital supply chains.
Author Contributions:: Conceptualization, A.S.; D.T.; and C.N.; methodology, A.S., validation, A.S., D.T., and C.N.; formal analysis, A.S.; investigation, A.S.; resources, A.S.; data curation, A.S.; writing—original draft preparation, A.S.; writing—review and editing, A.S., D.T., C.N.; visualization, A.S.; supervision, D.T., C.N.; project administration, A.S., D.T., C.N. All authors have read and agreed to the published version of the manuscript.

Funding

This research received no external funding

Institutional Review Board Statement

Not applicable.

Informed Consent Statement

Not applicable.

Data Availability Statement

No new data were created

Conflicts of Interest

The authors declare no conflicts of interest

References

  1. Capgemini. (2023). Where are organizations investing in 2023? Supply chains and tech are top of the list. Capgemini. https://www.capgemini.com/news/press-releases/where-are-organizations-investing-in-2023brsupply-chains-and-tech-are-top-of-the-list/.
  2. KPMG International. (2023). Ai-blockchain-and-iot-transform-supply-chains. KPMG. https://kpmg.com/xx/en/our-insights/operations/ai-blockchain-transform-supply-chain-performance.html.
  3. Patel, A. S., Brahmbhatt, M. N., Bariya, A. R., Nayak, J. B., & Singh, V. K. (2023). “Blockchain technology in food safety and traceability concern to livestock products.” Heliyon, 9(6), e16526. [CrossRef]
  4. Riad, M., Naimi, M., & Okar. (n.d.). Enhancing Supply Chain Resilience Through Artificial Intelligence: Developing a Comprehensive Conceptual Framework for AI Implementation and Supply Chain Optimization. Retrieved November 6, 2025, from https://www.mdpi.com/2305-6290/8/4/111.
  5. World Economic Forum. (2025, November 3). Autonomous orchestration key to supply chain management. World Economic Forum. https://www.weforum.org/stories/2025/11/autonomous-orchestration-next-frontier-supply-chain-management/.
  6. Verma, A. (2024). Integration of Blockchain and Artificial Intelligence in Supply Chain Management: A Bibliometric and Network Analysis.
  7. Kumar Singh, R., Mishra, R., Gupta, S., & Mukherjee, A. A. (2023). Blockchain applications for secured and resilient supply chains: A systematic literature review and future research agenda. Computers & Industrial Engineering, 175, 108854.
  8. Sultana, J., Teoh, S. Y., & Karanasios, S. (2022). The Impact of Blockchain on Supply Chains: A systematic Review. Australasian Journal of Information Systems, 26. [CrossRef]
  9. Ellahi, R. M., Wood, L. C., & Bekhit, A. E.-D. A. (2024). Blockchain-Driven Food Supply Chains: A Systematic Review for Unexplored Opportunities. Applied Sciences, 14(19), 8944. [CrossRef]
  10. Karaduman, Ö., & Gülhas, G. (2025). Blockchain-Enabled Supply Chain Management: A Review of Security, Traceability, and Data Integrity Amid the Evolving Systemic Demand. Applied Sciences, 15(9), 5168. [CrossRef]
  11. Beta, K., Nagaraj, S. S., & Weerasinghe, T. D. B. (2025). The role of artificial intelligence on supply chain resilience. Journal of Enterprise Information Management, 38(3), 950–973. [CrossRef]
  12. Lin, L., & Zhang, X. (2025). Research on the Impact of Enterprise Artificial Intelligence on Supply Chain Resilience: Empirical Evidence from Chinese Listed Companies. Sustainability, 17(19), 8576. [CrossRef]
  13. Ceptureanu, E. G., Ferraro, G., Ceptureanu, S. I., Lazar, R., Florescu, M., & Matei, A. (2025). Impact of artificial intelligence and blockchain on supply chain resilience under influence of change management. Soft Computing, 29(7), 3617–3625. [CrossRef]
  14. Modgil, S., Singh, R. K., & Hannibal, C. (2021). Artificial intelligence for supply chain resilience: Learning from Covid-19. The International Journal of Logistics Management, 33(4), 1246–1268. [CrossRef]
  15. Cohen, M. C., & Tang, C. S. (2024, February 5). The Role of AI in Developing Resilient Supply Chains | GJIA. Georgetown Journal of International Affairs. https://gjia.georgetown.edu/2024/02/05/the-role-of-ai-in-developing-resilient-supply-chains/.
  16. Malhotra, G., & Abielmona, A. (2025.). Revolutionizing global supply chains with agentic AI. Retrieved November 5, 2025, from https://www.ey.com/en_us/insights/supply-chain/revolutionizing-global-supply-chains-with-agentic-ai.
  17. IBM. (2025, April 8). Scaling supply chain resilience: Agentic AI for autonomous operations. IBM. https://www.ibm.com/thought-leadership/institute-business-value/en-us/report/supply-chain-ai-automation-oracle.
  18. Mehta, M. (2025, September 15). Why agentic AI presents a turning point for business resilience. World Economic Forum. https://www.weforum.org/stories/2025/09/agentic-ai-and-business-resilience/.
  19. Metzger. (2025). Autonomous orchestration key to supply chain management | World Economic Forum. https://www.weforum.org/stories/2025/11/autonomous-orchestration-next-frontier-supply-chain-management/.
  20. Sekar, A. (2024). Factors Influencing Blockchain Implementation in Supply Chain Management: An Exploratory Study. Masters Theses & Doctoral Dissertations. https://scholar.dsu.edu/theses/468.
  21. amani, E. D., Smyth, C., Gupta, S., & Dennehy, D. (2023). Artificial intelligence and big data analytics for supply chain resilience: A systematic literature review. Annals of Operations Research, 327(2), 605–632. [CrossRef]
  22. Alsakhen, I., Buics, L., & Süle, E. (2024). AI-driven resilience in revolutionizing supply chain management: A systematic literature review. Journal of Infrastructure, Policy and Development, 8(16), 9474. [CrossRef]
  23. Attah, R. U., Garba, B. M. P., Gil-Ozoudeh, I., & Iwunayanwu, O. (2024). Enhancing supply chain resilience through artificial intelligence: Analyzing problem-solving approaches in logistics management. International Journal of Management & Entrepreneurship Research, 6(12), 3883–3901. [CrossRef]
  24. Suresh, S. (2024). Enhancing Supply Chain Resilience through Artificial Intelligence: A Strategic Framework for Executives. Emerging Science Journal, 8(4), 1462–1473. [CrossRef]
  25. Bottoni, P., Gessa, N., Massa, G., Pareschi, R., Selim, H., & Arcuri, E. (2020). Intelligent Smart Contracts for Innovative Supply Chain Management. Frontiers in Blockchain, 3. [CrossRef]
  26. Gieger, B., & Metzger, D. (2025, March 3). Harnessing AI technology to build autonomous supply chains. World Economic Forum. https://www.weforum.org/stories/2025/03/harnessing-ai-technology-to-build-autonomous-supply-chains/.
  27. Sunmola, F., & Baryannis, G. (2024). Artificial Intelligence Opportunities for Resilient Supply Chains. IFAC-PapersOnLine, 58(19), 813–818. [CrossRef]
  28. Sunmola, F., Baryannis, G., Tan, A., Co, K., & Papadakis, E. (2025). Holistic Framework for Blockchain-Based Halal Compliance in Supply Chains Enabled by Artificial Intelligence. Retrieved November 6, 2025, from https://www.mdpi.com/2079-8954/13/1/21.
  29. Morkunas, V. J., Paschen, J., & Boon, E. (2019). How blockchain technologies impact your business model. Business Horizons, 62(3), 295–306. [CrossRef]
  30. Wang, S., Ouyang, L., Yuan, Y., Ni, X., Han, X., & Wang, F.-Y. (2019). Blockchain-Enabled Smart Contracts: Architecture, Applications, and Future Trends. IEEE Transactions on Systems, Man, and Cybernetics: Systems, 49(11), 2266–2277. [CrossRef]
  31. Scarpulla, S., Newman, B., & Cass. (2023). Blockchain, Smart Contracts, Crypto, and Web 3.0 for Business Lawyers. Retrieved November 12, 2025, from https://www.americanbar.org/groups/business_law/resources/business-law-today/2023-may/blockchain-smart-contracts/.
  32. Sapkota, R., Roumeliotis, K. I., & Karkee, M. (2026). AI Agents vs. Agentic AI: A Conceptual Taxonomy, Applications and Challenges. Information Fusion, 126, 103599. [CrossRef]
  33. Blockchain Council. (2025). How Blockchain Supports Agentic AI Systems. https://www.blockchain-council.org/blockchain/how-blockchain-supports-agentic-ai-systems/.
  34. Singh, R. K., Modgil, S., & Shore, A. (2023). Building artificial intelligence enabled resilient supply chain: A multi-method approach | Journal of Enterprise Information Management | Emerald Publishing. Retrieved November 6, 2025, from https://www.emerald.com/jeim/article-abstract/37/2/414/1237704/Building-artificial-intelligence-enabled-resilient?redirectedFrom=fulltext.
  35. Teece, D. J. (2007). Explicating dynamic capabilities: The nature and microfoundations of (sustainable) enterprise performance. Retrieved November 7, 2025, from https://sms.onlinelibrary.wiley.com/doi/10.1002/smj.640.
Figure 1. The Strategic–Decentralized Resilience Theory (SDRT) Model. (Adapted from Sekar, 2024).
Figure 1. The Strategic–Decentralized Resilience Theory (SDRT) Model. (Adapted from Sekar, 2024).
Preprints 188715 g001
Figure 2. The Strategic Decentralized Resilience Theory–Agentic AI (SDRT–Agentic AI) Framework.
Figure 2. The Strategic Decentralized Resilience Theory–Agentic AI (SDRT–Agentic AI) Framework.
Preprints 188715 g002
Disclaimer/Publisher’s Note: The statements, opinions and data contained in all publications are solely those of the individual author(s) and contributor(s) and not of MDPI and/or the editor(s). MDPI and/or the editor(s) disclaim responsibility for any injury to people or property resulting from any ideas, methods, instructions or products referred to in the content.
Copyright: This open access article is published under a Creative Commons CC BY 4.0 license, which permit the free download, distribution, and reuse, provided that the author and preprint are cited in any reuse.
Prerpints.org logo

Preprints.org is a free preprint server supported by MDPI in Basel, Switzerland.

Subscribe

Disclaimer

Terms of Use

Privacy Policy

Privacy Settings

© 2026 MDPI (Basel, Switzerland) unless otherwise stated