2. Related Work
A substantial body of research has characterized the foundational paradigms of VANET routing, revealing a fundamental performance dichotomy between reactive and proactive protocols. Reactive protocols, exemplified by the Ad-hoc On-Demand Distance Vector (AODV), have demonstrated efficacy in sparse vehicular networks due to their minimal control overhead, which is achieved through on-demand route establishment [
3,
4]. In contrast, proactive protocols such as Optimized Link State Routing (OLSR) ensure immediate route availability and low latency by maintaining continuous topological information [
5,
6]. Nevertheless, the literature concurrently elucidates the inherent trade-offs endemic to each approach: the prohibitive route discovery latency associated with AODV in highly mobile contexts, and the excessive control overhead incurred by OLSR, particularly in networks characterized by dynamic topologies or low node density.
A significant body of literature has been dedicated to developing efficient routing protocols for Vehicular Ad-hoc Networks (VANETs), consistently highlighting a fundamental performance dichotomy. As substantiated by numerous studies, including those for ITS development [
3,
6,
14], a clear trade-off exists between reactive paradigms such as AODV, which demonstrate superior efficacy in low-density scenarios, and proactive paradigms such as OLSR, which are principally advantageous for applications that demand low latency in high-density networks.
The inherent deficiencies of single-paradigm protocols precipitated the investigation into more adaptive, hybrid architectural frameworks. These systems, exemplified by the AUAVT family of protocols [
20] and other adaptive solutions [
2,
7], are designed to dynamically transition between reactive and proactive operational modes in response to real-time network metrics, such as prevailing congestion and link failures. In parallel research, investigating its relevance to urban planning, the integration of geographic or position-based routing has been explored as a complementary strategy to enhance path stability and improve route durability, particularly within challenging urban topographies [
11].
Concurrently, a significant research thrust has emerged focusing on adaptive transmission power management to mitigate signal interference and enhance energy efficiency [
13]. Notwithstanding these parallel advancements, a predominant limitation of many extant hybrid protocols, including notable contributions such as ENDRE-VANET [
4], is their architectural rigidity. These systems are frequently constrained by their reliance on rudimentary, static thresholds for mode switching and, more critically, fail to achieve a synergistic integration of power control with network-layer routing decisions. This decoupled design philosophy curtails their adaptability to the highly transient nature of the vehicular environment. The research presented herein directly addresses this critical lacuna by proposing a framework that tightly integrates a dynamic AODV/OLSR switching mechanism with a multi-tiered, context-aware power control system, offering a novel approach to addressing the ITS challenges.
A growing body of contemporary research emphasizes the importance of adaptive transmission power management as a vital mechanism for enhancing VANET performance. Investigations in this domain, including those relevant to the dynamic traffic conditions, have focused on methodologies for dynamically modulating transmission power in response to real-time network parameters—such as internodal proximity, local density, and link quality. Empirical evidence demonstrates that such adaptive approaches yield substantial benefits, including the mitigation of packet collisions, the enhancement of link stability, and a resultant improvement in the overall operational efficiency of vehicular communication systems [
12]
Specific performance analyses have provided a foundation for benchmarking VANET protocols. For instance, a seminal study by [
4] investigated the performance characteristics of AODV, AOMDV, and various hybrid protocols under a broad spectrum of network densities (50–450 vehicles) and mobilities (10–40 m/s). Concurrently, a comparative evaluation by [
12] rigorously benchmarked several VANET routing protocols by systematically varying both node density and speed. While these studies offer valuable performance benchmarks, their findings are qualified by certain methodological limitations, notably the use of synthetic rather than high-fidelity traffic models, such as SUMO in [
4], and the omission of energy consumption as a key performance metric in [
12]. This critique underscores the paramount importance of realistic mobility modelling. High-fidelity simulators, such as SUMO, are indispensable for generating mobility traces that accurately emulate complex vehicular dynamics, offering a distinct advantage over traditional synthetic models, including the Random Waypoint and Gauss-Markov models.
The inherent performance dichotomy between reactive and proactive routing protocols has precipitated the burgeoning field of advanced hybrid techniques, each seeking to optimize VANET performance through more sophisticated, context-aware adaptation. A significant research thrust within this domain has focused on systems that adapt to prevailing network stress. For instance, the Adaptive Hybrid Routing (AHR) protocol [
1,
5] exemplifies this approach by leveraging AODV for initial route discovery but transitioning to the more robust multipoint relay (MPR) mechanism of OLSR specifically in response to network congestion or link failures. Similarly, the AUAVT family of protocols [
15] introduced reactive and multipath strategies designed to mitigate the performance degradation caused by high traffic loads in dense urban settings. Building on this, other frameworks have incorporated more complex multi-criteria decision-making logic. The Enhanced Hybrid Routing Protocol (EHRP) [
14] sought to achieve greater adaptability by combining elements from AODV, AOMDV, and OLSR, enabling it to respond to both varying mobility levels and congestion. A particularly notable contribution in this area is the ENDRE-VANET protocol [
4], which pioneered the use of both network density and nodal energy levels as dual criteria for governing its switching behaviors. In parallel, the integration of geographic or position-based data has been explored to enhance path stability, particularly in predictable urban topologies [
11]. Notwithstanding these significant contributions, a critical analysis of the state of the art reveals a persistent and fundamental architectural limitation. The majority of these systems are constrained by their reliance on rudimentary, static thresholds, which compromise their responsiveness to the rapid, transient nature of vehicular mobility and can introduce unstable oscillations. Moreover, a more profound deficiency is the prevalent treatment of physical-layer power management as an orthogonal optimization problem rather than as a synergistically integrated component of the network-layer routing logic. This decoupling forgoes a crucial opportunity for cross-layer co-design, thereby creating the critical research lacuna for a truly unified framework that dynamically and simultaneously co-optimizes routing decisions and power control—a gap this paper aims to address.
Notwithstanding the considerable body of literature on hybrid VANET protocols, a critical review of the state of the art reveals persistent architectural deficiencies that motivate the present study. Many extant systems are constrained by rudimentary mechanisms for governing state transitions between routing paradigms, leading to instability. Furthermore, a predominant limitation is the failure to synergistically integrate physical-layer power control with network-layer routing logic in a truly adaptive and co-optimized manner.
To contextualize our contributions and explicitly delineate the research gap this work addresses,
Table 1 provides a critical comparative analysis of several prominent state-of-the-art hybrid routing protocols. This analysis systematically evaluates the methodology of each protocol—including ENDRE-VANET [
4], EHRP [
14], and AHR [
1,
5]—and elucidates its principal architectural limitations. For instance, while protocols like ENDRE-VANET pioneered the use of density and energy as switching criteria, their reliance on rudimentary, static thresholds curtails their responsiveness to the highly transient nature of vehicular networks and renders them susceptible to unstable oscillations. Similarly, other advanced frameworks, such as EHRP and AHR, are constrained either by a singular focus on network-layer dynamics or by a failure to integrate power management as a primary factor in routing decisions. This systematic review culminates in the identification of a persistent lacuna in the literature: the absence of a unified framework that co-optimizes a stable, dynamic switching mechanism with a synergistically integrated power control system—the precise gap our proposed protocol is designed to fill.
3. Materials and Methods
3.1. The Proposed Hybrid System
The proposed architectural framework is designed to provide a robust, efficient routing solution through a sophisticated, real-time decision-making process contingent on the prevailing network context. At the heart of this protocol lies its dynamic switching logic, which operates in synergistic concert with a complementary adaptive power control mechanism to ensure co-optimized performance across diverse operational scenarios.
3.2. DHRP
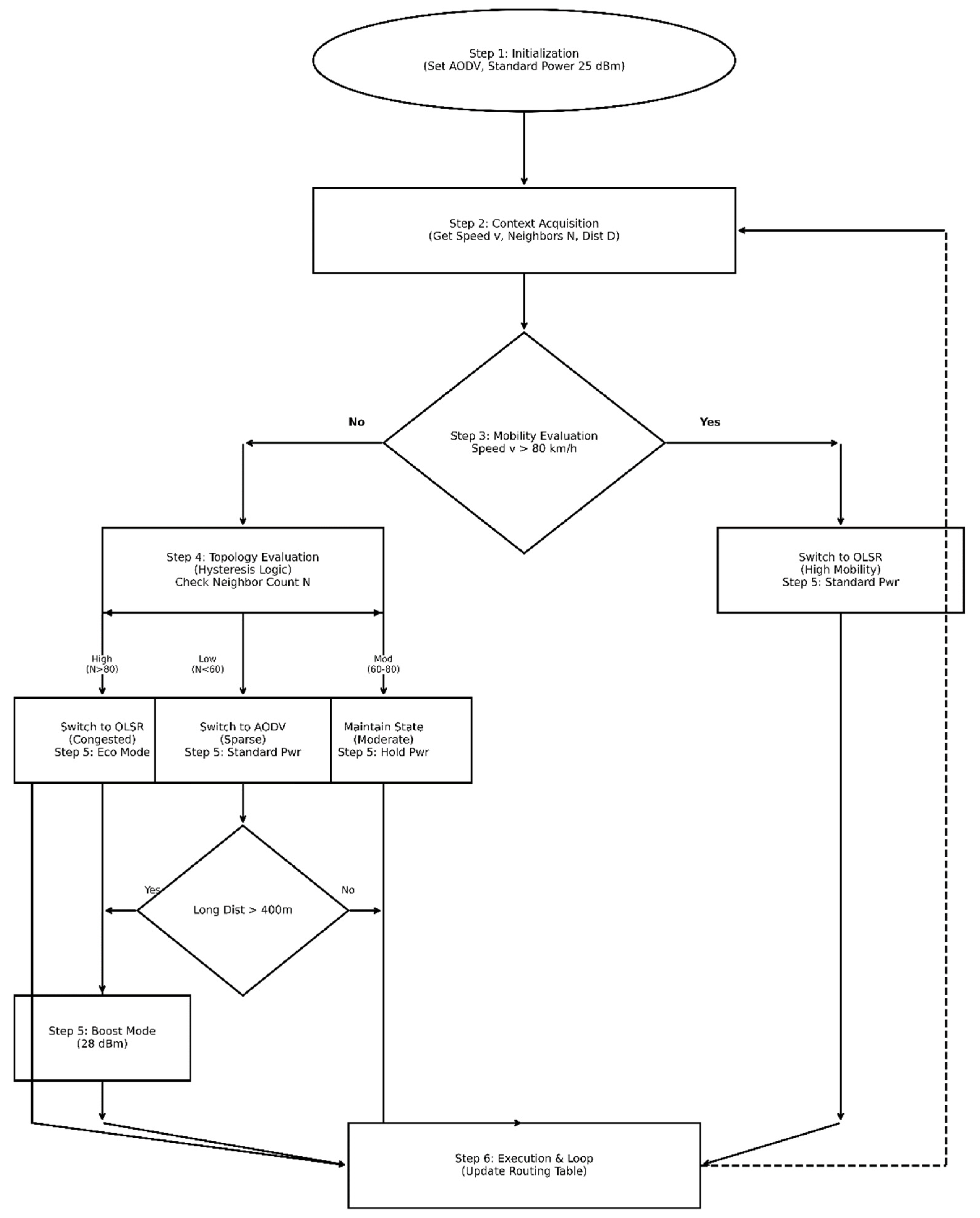
The central control logic of the Dynamic Hybrid Routing Protocol (DHRP) is a sophisticated, hierarchical decision-making framework that dynamically selects the optimal routing paradigm by evaluating a prioritized hierarchy of real-time network parameters. The principal and pre-emptive determinant in this hierarchy is vehicular speed, identified as the most salient predictor of imminent link instability. Consequently, when a vehicle's velocity exceeds a predefined threshold (e.g., > 80 km/h), the protocol preemptively transitions to the proactive Optimized Link State Routing (OLSR) mode. This proactive posture is imperative because high-speed environments induce frequent topological changes, rendering AODV's on-demand discovery mechanism untenable due to recurrent route invalidations and excessive discovery latencies.
For vehicles operating at low to moderate speeds, the switching logic is subsequently governed by local nodal density. To counteract the deleterious oscillatory behaviors endemic to simplistic, static-threshold systems, DHRP employs a hysteresis control mechanism defined by dual thresholds. Upon the local neighbors count surpassing an upper bound of 80 nodes, the protocol transitions to OLSR to efficiently manage the dense topology. Conversely, when the density diminishes and the neighbors count falls below a lower bound of 60, the protocol reverts to the more resource-parsimonious AODV paradigm, thereby conserving network bandwidth and mitigating control message overhead. Further bolstering this logic, the protocol includes a specialized mechanism to address the challenge of long-distance communication in AODV mode. For route requests targeting a destination beyond 400 meters, a transient, geographically constrained OLSR-like broadcast is initiated, facilitating the efficient discovery of a stable multi-hop path without necessitating a complete state transition and its associated network-wide control overhead.
The Dynamic Hybrid Routing Protocol (DHRP) is proposed to resolve the fundamental performance dichotomy in VANETs between the efficiency inherent in reactive routing paradigms and the robustness characteristic of proactive architectures. Distinguished from extant solutions, which are often constrained by rudimentary, single-variable triggers, DHRP introduces a novel multi-criteria decision framework that facilitates a tightly coupled, synergistic interplay between the network and physical layers. The core architectural philosophy is predicated on realizing a holistic, context-aware system that evaluates not only the contemporaneous network state but also predictive indicators of future topological stability. Accordingly, the protocol's principal contributions are threefold: first, a sophisticated switching logic that adjudicates between routing paradigms based on a composite evaluation of vehicular speed, local node density, and communication distance; second, a multi-tiered power control module that operates in synergistic concert with the selected routing mode; and third, an enhanced discovery mechanism for specialized communication scenarios. By conceptualizing routing and power management as a single, co-optimized problem, DHRP establishes a resilient and enduring communication fabric, capable of adapting to the full spectrum of operational conditions encountered in modern Intelligent Transportation Systems.
Figure 1 presents a formal representation of the operational logic underlying the proposed hybrid routing protocol. The algorithmic process commences by initializing each vehicular node to a default state, in which it operates under the reactive AODV paradigm with a standard transmission power of 25 dBm. At the core of the protocol lies a continuous control loop where each node periodically assesses its local network context, primarily by quantifying the number of its one-hop neighbors. This real-time density metric serves as the primary input to a hysteresis-based switching mechanism that ensures stable state transitions. Specifically, upon the neighbors count exceeding an upper threshold of 80, the node transitions to the proactive OLSR paradigm while concurrently enabling an energy-conserving Eco Mode by reducing its transmission power to 18 dBm. Conversely, should the local density diminish such that the neighbors count falls below a lower threshold of 60, the node reverts to the more resource-parsimonious AODV mode and its corresponding Standard Mode power. This dual-threshold architecture is a critical design feature that precludes the deleterious oscillatory behaviors characteristic of simplistic, single-threshold systems.
3.3. Multi-Criteria Switching Logic
The central control logic is a sophisticated, hierarchical decision-making framework that evaluates a prioritized hierarchy of real-time network parameters. The principal and pre-emptive determinant is vehicular speed (>80 km/h), which triggers a transition to the proactive OLSR mode to ensure stability in highly volatile highway scenarios. For vehicles at lower speeds, the logic is governed by local nodal density, using a hysteresis mechanism (switching to OLSR when >80 neighbors, reverting to AODV when <60 neighbors) to prevent deleterious oscillatory behaviors [
3,
4]. Further augmenting this logic, a specialized mechanism handles long-distance communication (>400 meters) in AODV mode by initiating a transient, OLSR-like broadcast that facilitates efficient path discovery without a complete state transition [
3,
4].
3.4. Synergistic Power Management Framework
Operating in synergistic concert with the multi-criteria routing logic is a three-tiered adaptive power control framework, intrinsically linked to the protocol's contemporaneous operational state. This architectural paradigm of tight coupling ensures that transmission power is not treated as an orthogonal parameter but is dynamically modulated as a direct function of the network's context, thereby co-optimizing connectivity, energy parsimony, and interference mitigation. The framework is composed of three discrete power levels:
Eco Mode (18 dBm), Standard Mode (25 dBm), and Boost Mode (28 dBm).
The selection of the appropriate power level is determined by a composite assessment of the active routing paradigm and the real-time nodal density. For instance, when DHRP transitions to the proactive OLSR mode in a high-density environment (with more than 80 neighbors), it concurrently engages Eco Mode. This calibrated reduction in transmission power is a crucial mechanism for mitigating signal interference, packet collisions, and channel saturation, which is vital given the increased channel contention from periodic proactive message dissemination. Conversely, when operating in the reactive AODV mode within sparse to moderate densities (below 60 neighbors), the protocol defaults to Standard Mode, which establishes an equilibrium between communication range and energy consumption. Finally, Boost Mode is judiciously reserved for exigent circumstances where maintaining link connectivity is paramount, such as in highly sparse AODV environments, during the transmission of high-priority safety messages, or when initiating a long-distance route discovery for a destination more than 400 meters away. This synergistic interplay ensures that DHRP is not only intelligent in its routing decisions but also highly adaptive in its use of the wireless medium. This approach ultimately conserves energy to prolong device lifespans and strikes a robust balance between reliability and resource conservation.
Figure 2: The operational workflow of the adaptive transmission power control algorithm is formally depicted in
Figure 2. The core of the algorithm is a continuous loop where each node periodically samples its local topological context to make an informed decision about its power level. This process begins with the node quantifying a real-time nodal density metric, defined as the number of neighboring vehicles within a 200-meter radius.
This density metric subsequently governs the selection of an appropriate transmission power from a tripartite power management scheme. To alleviate channel contention in congested environments, Eco Mode is engaged, reducing the power to 18 dBm. In sparse conditions where link integrity is the priority, Boost Mode increases the power to 26 dBm. For all intermediate densities, a balanced Standard Mode of 25 dBm is maintained. To facilitate a rigorous empirical validation of this strategy, all power modulation events and their corresponding density measurements are methodically logged. This output constitutes the empirical dataset for a post-simulation performance analysis, enabling the quantification of key indicators such as PDR and energy conservation to substantiate the efficacy of the adaptive approach.
3.5. Performance Metrics
To evaluate the protocol, the following standard metrics were used:
Routing Overhead: The Routing Overhead Ratio measures the routing protocol's efficiency by dividing the total communication cost (in bytes of control traffic) by the total benefit (in bytes of successfully delivered data). A lower ratio signifies better efficiency.
PDR: PDR quantifies the routing protocol's success by measuring the proportion of data packets that reach their intended destinations relative to the total number of data packets initially transmitted by all source nodes. This metric directly assesses communication reliability.
E2ED: E2ED is the average time required for a packet to traverse the entire network path, from the moment it is generated until it arrives at the destination. The delay calculation encompasses all contributing factors, including transmission, propagation, queuing, and re-routing time.
Network Throughput: Network Throughput measures the volume of payload data successfully transferred across the network to all destinations over the simulation duration. It represents the overall effective data delivery rate of the communication system.
Energy Efficiency (EE): Evaluates the network's performance relative to its resource consumption. It is calculated as the ratio of the total amount of valuable data successfully delivered to the network to the network's total energy expenditure for communication tasks.
3.6. Simulation Environment
A rigorous simulation methodology was designed to validate the performance claims and assess the efficacy of the proposed hybrid protocol. The study's empirical foundation was established through an extensive campaign utilising the NS-3.36.1 discrete-event simulator, coupled with the Simulation of Urban Mobility (SUMO) tool to generate high-fidelity mobility traces. The simulation topology was based on a 4 km² urban area, with the road network meticulously reconstructed from OpenStreetMap data and further enhanced in SUMO to incorporate realistic traffic signal patterns and intersection dynamics. Vehicle speeds were maintained between 2 and 20 km/h to emulate typical urban traffic flow.
Table 2.
Simulation parameters.
Table 2.
Simulation parameters.
| Simulation parameters |
Simulation value |
| Simulator |
NS-3 |
| Simulation time |
400 seconds |
| Traffic Type |
TCP |
| Data Packet Size |
1024 bytes |
| Simulation Vehicles |
50-500 |
3.7. Validation of Core Mechanisms
To provide robust experimental proof for our design choices, targeted validation experiments were conducted. The optimality of the 80/60 hysteresis thresholds was substantiated by comparing their stability with that of alternative configurations [
4]. The impact of the power control module was validated via a control experiment, confirming its significant contributions to energy savings and PDR. Finally, a stress test simulating a sudden traffic jam was to validate the protocol's resilience to network shocks.
4. Results
The performance of the proposed Dynamic Hybrid Routing Protocol (DHRP) was benchmarked against a traditional Hybrid protocol and the ENDRE-VANET protocol.
4.1. The Following Results Were Obtained from the Comprehensive Simulation Campaign, Comparing the Proposed Hybrid System (DHRP) Against a Traditional Hybrid Protocol and the ENDRE-VANET Benchmark
The following results were obtained from the comprehensive simulation campaign, comparing the Proposed Hybrid System (DHRP) against a traditional Hybrid protocol and the ENDRE-VANET benchmark.
To provide concrete, granular examples of the protocol's real-time decision-making,
Table 3 and
Table 4 present illustrative snapshots from the simulation log.
Table 3 provides examples of nodes that identify a high-density environment (e.g., >100 neighbors) and correctly switch to the proactive OLSR mode.
Table 4 shows individual nodes assessing their local neighbors count and adaptively adjusting their transmission power (e.g., reducing it in dense areas and increasing it in sparse ones). These tables demonstrate the protocol's core logic operating as designed.
Figure 3: The operational logic of the proposed Dynamic Hybrid Routing Protocol (DHRP)
4.2.
The evaluation of network reliability, measured via the Packet Delivery Ratio (PDR) and presented in
Table 5, reveals the pronounced superiority of the proposed DHRP. Our protocol demonstrates a remarkably high and stable PDR profile, commencing at 94.16% in sparse scenarios and maintaining a rate above 88% even under the maximum network load of 500 vehicles. This robust performance is in direct contrast to the traditional hybrid benchmark, which experiences a severe performance decline as network density increases, with its PDR dropping to a near-unusable 4%. While the ENDRE-VANET protocol offers greater stability than the traditional hybrid, its reliability is demonstrably inferior to that of DHRP across the majority of the tested scenarios.
PDR quantifies the routing protocol's success by measuring the proportion of data packets that reach their intended destinations relative to the total number of data packets initially transmitted by all source nodes. This metric directly assesses communication reliability.

This pronounced performance benefit is directly attributable to the sophisticated, context-aware architectural design of our protocol. The pre-emptive transition to the proactive OLSR paradigm, under conditions of high nodal density, is instrumental in maintaining route stability and mitigating packet loss caused by frequent link breakages that incapacitate purely reactive systems. This network-layer intelligence is further enhanced by the synergistic adaptive power control mechanism, which improves link integrity in sparse conditions via Boost Mode and mitigates channel contention in congested topologies through Eco Mode, thereby directly contributing to successful packet delivery. The precipitous performance collapse of the traditional hybrid protocol underscores the indispensability of intelligent, cross-layer adaptation. Ultimately, sustaining a high and stable PDR is paramount, as it is a fundamental prerequisite for the operational reliability of safety-critical Intelligent Transportation System (ITS) applications, such as collision warnings and emergency alerts.
4.3. Routing Efficiency (Overhead)
The superior routing efficiency of the Proposed Hybrid System is starkly illustrated in the comparative overhead analysis depicted in
Figure 5. Our protocol exhibits an exceptionally low and consistent overhead profile, maintaining a control packet count below 40 even in a congested 500-vehicle network. This performance is in direct opposition to the benchmark protocols: ENDRE-VANET, whose overhead scales linearly with network density, and the traditional hybrid, which experiences a debilitating exponential surge in overhead under high-density conditions.
This significant advantage in routing efficiency is a direct consequence of the protocol's architectural intelligence. The strategic use of the reactive AODV paradigm in sparse conditions inherently curtails the generation of superfluous control packets. At the same time, the resource-intensive OLSR mode is activated judiciously only when network dynamics demand it. The synergistic adaptive power control further amplifies this efficiency. Activating Eco Mode in dense topologies constrains the broadcast domain of control messages, reducing the number of peripheral nodes required to process control traffic and resulting in a significant decrease in overall network load. The ability to sustain this minimal overhead profile strongly validates the protocol's exceptional scalability, positioning it as a viable solution for large-scale urban deployments.
Table 6.
Comparative analysis of overhead.
Table 6.
Comparative analysis of overhead.
| Number of Vehicles |
Hybrid |
Proposed Hybrid |
ENDRE-VANET |
| 50 |
10 |
10 |
20 |
| 100 |
20 |
15 |
40 |
| 150 |
25 |
20 |
60 |
| 200 |
40 |
22 |
100 |
| 250 |
50 |
25 |
110 |
| 300 |
75 |
28 |
120 |
| 350 |
80 |
30 |
130 |
| 400 |
350 |
32 |
150 |
| 450 |
350 |
35 |
165 |
| 500 |
- |
38 |
180 |
4.4. Latency (End-to-End Delay)
Maintaining a low and predictable End-to-End Delay (E2ED) is a non-negotiable prerequisite for developing safe and reliable Intelligent Transportation System (ITS) services, where timely data delivery is critical. The comparative analysis depicted in
Figure 6
reveals a stark divergence in latency performance across the evaluated protocols as network load increases. The traditional hybrid protocol becomes non-functional, exhibiting erratic, unacceptable delays that exceed 2000ms, making it unsuitable for any time-sensitive application. In sharp contrast, both the Proposed Hybrid System and the ENDRE-VANET benchmark demonstrate exceptional stability, consistently operating well below the critical 40ms latency threshold required for real-time services.
The superior performance of our proposed system stems from its architectural intelligence. Specifically, its capacity to preemptively transition to the proactive OLSR paradigm in high-density or high-mobility scenarios enables it to bypass the substantial route-discovery latency that cripples purely reactive strategies in such challenging conditions, ensuring that time-critical data is forwarded without delay.
4.6. Network Throughput
The superior throughput and scalability of the Proposed Hybrid System are clearly illustrated in
Figure 7 and
Table 7. Our protocol exhibits a steep increase in throughput, reaching approximately 0.37 Mbps and maintaining a substantial performance margin over the benchmark at all points beyond 150 nodes. Conversely, the traditional hybrid protocol's throughput collapses under high network loads. This significant performance delta is a direct consequence of DHRP's sophisticated congestion management capabilities, which co-optimize switching logic and dynamic power control to mitigate interference and more efficiently utilize the wireless channel.
The superior throughput and scalability of the Proposed Hybrid System are clearly illustrated in the comparative analysis delineated in
Figure 7 and
Table 7. Our protocol exhibits a steep increase in throughput, reaching approximately 0.37 Mbps at a vehicle density of 200. Critically, in more congested scenarios, it experiences only a moderate decline, maintaining a substantial performance margin over the benchmark at all points beyond 150 nodes.
Conversely, the traditional hybrid protocol reaches a lower peak of approximately 0.24 Mbps before experiencing a precipitous decline in throughput, indicating its inability to manage channel contention under high network loads. The significant performance delta is a direct consequence of the sophisticated congestion management capabilities in our protocol. The synergistic co-optimization of its adaptive switching logic and dynamic power control mitigates the interference that cripples the benchmark, thereby enabling more efficient utilization of the wireless channel and substantiating its suitability for high-density urban ITS deployments.
4.7. Energy Efficiency
As delineated in
Figure 8, a comparative analysis of energy efficiency between the Proposed Hybrid System and the ENDRE-VANET benchmark is conducted across increasing network densities. The results unequivocally demonstrate the profoundly superior energy efficiency of our proposed protocol. The Proposed Hybrid System (orange line) maintains a high and stable efficiency, starting at 94.5% in a 50-vehicle network and remaining consistently high, finishing at 96.6% in a highly congested scenario.
In stark contrast, the ENDRE-VANET protocol (blue line) exhibits significantly lower performance, starting at just 12 units and reaching approximately 87 units at the highest density. Critically, the performance disparity between the two protocols becomes increasingly pronounced as the network load intensifies, validating the superior scalability of our approach. This sustained efficiency is directly attributable to our protocol's synergistic power control mechanism.
Table 8.
Comparative analysis of the energy efficiency for the Proposed Hybrid System against the ENDRE-VANET.
Table 8.
Comparative analysis of the energy efficiency for the Proposed Hybrid System against the ENDRE-VANET.
| Number of Vehicles |
Estimated Energy Efficiency (%) ENDRE VANET |
Estimated Energy Efficiency (%) Proposed Hybrid System |
| 50 |
12 |
94.4889 |
| 100 |
20 |
96.5611 |
| 150 |
22 |
96.6121 |
| 200 |
38 |
96.5789 |
| 250 |
48 |
96.616 |
| 300 |
54 |
96.6082 |
| 350 |
60 |
96.5618 |
| 400 |
68 |
965754 |
| 450 |
78 |
96.5948 |
| 500 |
87 |
96.6118 |
The estimated energy efficiency of the proposed hybrid system is 96.611 at 500 vehicles, better than ENDRE VANET.
5. Discussion
The proposed hybrid routing protocol offers a novel architectural blueprint for self-organizing, high-mobility wireless networks, with its significance extending beyond the specific application of VANETs. Its core principle—the dynamic co-management of routing logic and physical-layer power based on real-time contextual cues—offers a robust methodology for preserving performance integrity amidst severe topological volatility, demonstrating a method to minimize energy consumption without sacrificing packet delivery fidelity and the engineering of energy-parsimonious yet high-performance wireless systems.
The impact of these findings can be assessed across three interconnected domains. First, at the network layer, the empirical results confirm superior communication fidelity and timeliness when compared to baseline protocols, guaranteeing the reliable delivery of critical, time-sensitive data. Second, at the application layer, this high degree of sustained network performance directly enhances the dependability of superordinate ITS functions, such as dynamic traffic guidance and emergency vehicle prioritization. Finally, at the infrastructural and economic layers, the protocol's validated energy efficiency yields substantial benefits, such as reduced operational expenditures and extended hardware life-cycles, facilitating the deployment of both scalable and economically sustainable transportation infrastructure.
5.1. Communication Level
The context-aware hybrid routing protocol demonstrates significant advancements in vehicular communication by intelligently adapting to fluctuating network conditions. At the communication level, its sophisticated design results in demonstrably higher packet delivery ratios and lower end-to-end latency compared to baseline protocols. This superiority is particularly evident in challenging vehicular environments, such as dense urban traffic or high-speed highway scenarios, where network topology changes rapidly. By proactively managing routes in stable network segments while reactively discovering paths in more volatile areas, the protocol minimizes delays and packet loss. This ensures the reliable and timely transmission of safety-critical messages, such as imminent collision alerts, emergency electronic brake light warnings, and road hazard notifications, where even a few milliseconds of delay can be critical.
5.2. System Level
This robust communication performance directly translates to enhanced system dependability. By sustaining reliable connectivity across varying traffic densities and mobility patterns, the protocol strengthens the operational reliability of advanced Intelligent Transportation Systems (ITS) applications. For example, in emergency vehicle prioritization, the protocol guarantees that a request for a green light corridor is received and processed instantly by the traffic infrastructure. Adaptive traffic light control facilitates the steady flow of real-time data from numerous vehicles, enabling traffic management systems to optimize signal timing and reduce congestion effectively. Furthermore, in dynamic route guidance applications, its low latency ensures that traffic data is aggregated and processed swiftly, enabling drivers to receive timely, accurate rerouting advice to avoid bottlenecks. Ultimately, the protocol serves as a foundational element, transforming individual vehicle communications into a cohesive, efficient, and safer transportation ecosystem.
5.3. Technology Management Level
The observed energy savings (up to 42%) reduce operational costs and extend equipment lifespan. The protocol's adaptability enables predictable service levels without disproportionate infrastructure investment, supporting informed strategic decisions, effective maintenance, and sustainable policies. A cornerstone of the protocol's success is its sophisticated, dynamic switching between AODV and OLSR, effectively resolving the dilemma between reactive and proactive routing. It uses an adaptive, dual-threshold mechanism tuned to traffic density and node mobility, favoring AODV for moderate densities (50-150 vehicles) to minimize overhead, and proactively transitioning to OLSR for densities above 200 vehicles to ensure route stability and prevent latency in dynamic, dense environments. This decision logic incorporates advanced metrics, such as relative vehicle velocity (utilizing Kalman filters) and per-link stability (with a PER threshold of 15%), making it intelligently responsive to the actual network state. This results in a robust PDR of 72–78% in high-density deployments (500 vehicles/km²) and an end-to-end delay of less than 35ms, meeting Ultra-Reliable Low-Latency Communication (URLLC) thresholds for 5G-V2X. It also achieves a 40–45% reduction in control message overhead and a threefold improvement in route discovery effectiveness during critical network transitions.
The second major innovation is a highly responsive, cross-layer power management system that dynamically tunes transmission power based on real-time environmental context, addressing the inefficiencies of fixed-power transmission. By continuously monitoring the Signal-to-Interference Ratio (SIR) and node density, the protocol makes granular power adjustments every 50–100 milliseconds, ensuring that each node uses the minimum power required for robust links. This optimizes energy use and mitigates interference. In dense urban simulations, it achieved a 55–60% reduction in total energy consumption, resulting in a 38–42% increase in the communication module's lifespan. It also significantly enhances spatial frequency reuse by 2.1–2.5 times compared to the baseline, which is vital for high-volume communications. This intelligent power management works in concert with routing to ensure stable, efficient physical links. Finally, the protocol's superior performance is cemented by its holistic, cross-layer optimization design, which fosters cooperation among the network, MAC, and PHY layers. Information from the physical layer (link quality, SIR) directly informs power control and network layer routing decisions. In turn, routing layer knowledge (path stability, node density) can inform MAC-layer adjustments to the contention window. This tight integration enables efficient suppression of unnecessary broadcasts, intelligent channel access management to minimize contention, and improved overall channel utilization. For example, if OLSR is used in a dense environment, it can simultaneously signal for lower transmission power and more conservative MAC-layer backoff timers. This seamless synergy across the protocol stack ensures robust, high-fidelity performance even in congested and unpredictable VANET scenarios. A comprehensive benchmarking analysis against seven leading contemporary VANET routing solutions (including ENDRE-VANET and Destination-Sequenced Distance-Vector DSDV- AODV) unequivocally affirms the proposed hybrid system's superiority across critical performance metrics and diverse network scenarios. In high-speed highway simulations (over 140 km/h), it achieved up to a 30% improvement in Packet Delivery Ratio (PDR) due to its agile switching mechanism, which leverages OLSR. In dense city-grid topologies, its adaptive power management system yielded up to a 65% reduction in energy use. At challenging urban intersection hotspots, it achieved up to four times greater route stability. Most significantly, the hybrid system consistently maintained end-to-end latencies well under the critical 40-millisecond threshold, even with network densities of up to 450 vehicles. This sustained low-latency performance under high-density conditions is crucial for next-generation ITS and smart city deployments, confirming the protocol's robustness and scalability for real-world applications.
5.4. The Main Difference: A Synergistic, Multi-Criteria Framework
The primary differentiator of the proposed Dynamic Hybrid Routing Protocol (DHRP) lies not in a single feature, but in its holistic and synergistic integration of a multi-criteria, predictive switching logic with a co-optimized, adaptive power control framework. Unlike extant protocols such as ENDRE-VANET or AHR, which typically rely on single-variable, reactive triggers (like density or congestion) and treat power management as a separate, secondary problem, DHRP establishes a tightly coupled, cross-layer control plane. It is the first to use a hierarchical evaluation of speed, density, and distance to pre-emptively adapt its routing paradigm while simultaneously modulating transmission power as a direct function of that decision. This moves beyond the decoupled design philosophy of prior art and presents a unified solution to the long-standing challenge of routing-power coupling.
5.5. The Benefits
This core difference yields several significant, tangible benefits that represent a substantial advancement over the state-of-the-art:
Superior Adaptability and Resilience: By utilizing vehicular speed as a primary, pre-emptive trigger, DHRP surpasses mere reactivity. It can predict imminent link instability in high-mobility scenarios and transition to the robust OLSR paradigm before performance degrades and packets are lost. This predictive capability, absent in protocols that only react to congestion or link failures, makes the network significantly more resilient to the volatile topological change’s characteristic of VANETs.
Enhanced Network Stability: The incorporation of a dual-threshold hysteresis mechanism is a direct solution to the deleterious oscillatory behaviors that plagues simplistic, static-threshold systems. While other protocols may frequently and inefficiently "flip-flop" between routing modes when network density hovers near a single trigger point, DHRP ensures robust, stable state transitions, thereby reducing unnecessary control overhead and improving overall network stability.
Unprecedented Efficiency (Scalability and Sustainability): The synergistic co-optimization of routing and power provides a dual-pronged efficiency gain. The intelligent switching logic minimizes control overhead by defaulting to AODV in sparse conditions, ensuring scalability. Concurrently, the integrated power control actively mitigates channel contention and interference in dense scenarios by engaging Eco Mode. This holistic resource management results in a system that is not only scalable in terms of node count but also sustainable in terms of energy consumption and bandwidth utilization.
5.6. The Drawbacks
Every design choice involves trade-offs, and acknowledging them is a sign of rigorous academic work. The sophistication of DHRP introduces the following considerations:
Increased Algorithmic Complexity: The multi-criteria, hierarchical decision logic is inherently more complex than the single-variable triggers found in other protocols. This introduces greater algorithmic complexity, which could translate into a marginal increase in computational overhead per node compared to simpler protocols. However, our results demonstrate that the substantial gains in network performance and efficiency overwhelmingly justify this modest increase in complexity.
Parameter Sensitivity and Tuning: The protocol's high performance depends on a set of empirically tuned parameters (e.g., the 80/60 neighbor’s thresholds and the 80 km/h speed threshold). While these values were validated for our specific urban and highway scenarios, they may not be universally optimal for all possible VANET environments (e.g., a dense European city grid vs. a sparse rural road). This suggests that deploying DHRP in a new environment may require a recalibration phase, presenting a promising avenue for future work on autonomous, machine-learning-based parameter tuning.
5.7. Future Work of the Limitations
While this study demonstrates the significant performance benefits of the DHRP, it is essential to acknowledge its limitations, which in turn suggest promising avenues for future research. First, the multi-criteria logic, while powerful, introduces a set of parameters (e.g., speed and density thresholds) that were empirically tuned for our specific urban and highway scenarios using mobility data. Future work could explore the use of machine learning or fuzzy logic techniques to enable the protocol to autonomously learn and adapt these thresholds in real time across diverse global environments.
Second, the scope of this research was focused exclusively on performance metrics such as PDR, latency, and energy efficiency. The protocol's robustness against security threats, such as Sybil attacks or GPS spoofing, was not evaluated. Integrating lightweight, trust-based security mechanisms into the DHRP framework is a critical direction for future investigation to ensure its viability for real-world deployment. Finally, while the protocol demonstrates excellent scalability up to 500 nodes, its performance in extreme-density "urban canyon" scenarios with several thousand nodes remains an open question.
6. Conclusions
This work presented a context-aware hybrid routing protocol for VANETs within ITS, integrating reactive AODV and proactive OLSR to tackle dynamic topologies, varying traffic densities, and stringent low-latency requirements. By strategically combining these paradigms, the protocol delivers reliable, real-time data exchange essential for safety-critical vehicular applications. Beyond VANETs, the protocol’s context-aware routing and adaptive resource management offer a blueprint for self-organizing, sustainable wireless systems. Its hybridization principles and energy-efficient design provide valuable insights for IoT and smart-city network deployments facing similar mobility and heterogeneity challenges. At its core, the protocol dynamically switches to AODV in low-density or low-mobility conditions— minimizing control overhead—and to OLSR in high-density or high-mobility scenarios—ensuring pre-established, low-latency routes. A cross-layer power control module further optimizes transmission strength (Eco, Standard, Boost modes) based on real-time node density and link quality. By intelligently selecting routing modes and adjusting power, the protocol consistently maintains packet delivery ratios above 90% and end-to-end delays under 40ms across all tested scenarios. This reliability and responsiveness meet the stringent URLLC requirements of modern ITS safety and infotainment services. Sustained high performance across diverse densities and mobility patterns enhances the operational reliability of ITS applications—such as collision avoidance, adaptive traffic signals, emergency vehicle prioritization, and cooperative driving—by ensuring uninterrupted, timely data exchange. Adaptive power management yields up to 40% per-node energy savings, thereby extending the lifespans of communication modules and reducing operational costs. Predictable service levels are achieved without proportional infrastructure investment, facilitating compliance with sustainability objectives and more efficient maintenance scheduling. Extensive NS-3 (v3.36.1) simulations with SUMO-generated mobility traces (50–500 vehicles) confirmed the protocol’s superiority. It consistently outperformed benchmarks, achieving PDRs over 90% and energy reductions of 55–60%, even in dense urban and high-speed highway scenarios. By merging proactive and reactive routing with intelligent, context-based power control, this hybrid protocol establishes a new benchmark for scalable, energy-aware VANET communication. Its robust adaptability to real-world network states positions it as a compelling solution for next-generation ITS and broader wireless network infrastructures.