Submitted:
27 October 2025
Posted:
28 October 2025
Read the latest preprint version here
Abstract
Keywords:
1. Introduction
- Precise and reliable measurement and control of various low-temperature-related sensors and actuators;
- The overall architecture of the measurement and control for the large low-temperature platform, such as communication, software and hardware, was determined;
- The core controllers and other components were determined through iterative evaluation. Compared with the 1kW@2K test platform, the 12kW@2K system has significantly improved in terms of volume, equipment distribution distance, liquid helium pressure, flow rate, automation of temperature rise and drop, and other core parameters. The following mainly conducts relevant research and discussions based on the current debugging and operation situation [2,3].
2. Design of SHINE Cryogenic Control System
2.1. Layout of Cryogenic System
2.2. Network Architecture of Cryogenic Control System
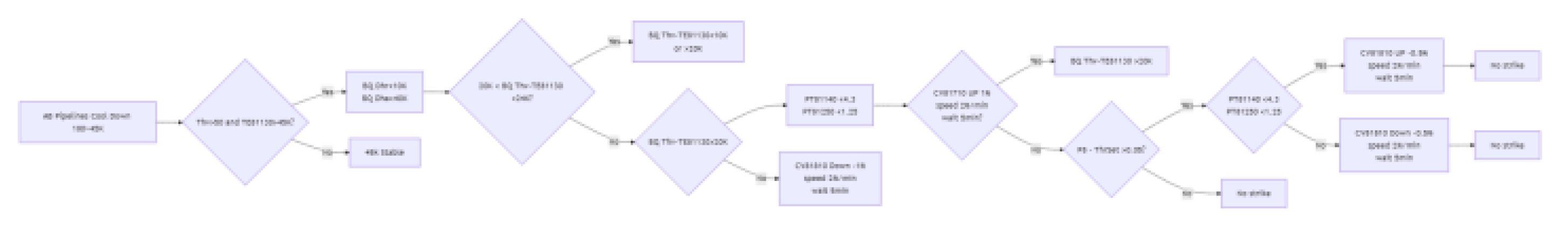
2.3. Automatic Cooling Process
- Stage 1 (300 K–160 K): Conventional cooling using a mixture of 300 K and 35 K helium. Safety thresholds include a radial temperature difference K in Tank B and an axial temperature difference K in Tube B, with a vacuum level Pa and a thermal vacuum interlock at 10 Pa;
- Stage 2 (160 K–45 K): Hydrogen poisoning zone. The cooling rate is controlled at 10–20 K/h, preferably around 15 K/h, with a total duration h. During the hydrogen poisoning phase (150 K–70 K), the cooling duration is limited to 8 h, maintaining a radial temperature difference K and axial temperature difference K in Tube B;
- Stage 3 (45 K–4.5 K): Rapid cooling using 4.5 K helium. The cooling rate is controlled at 10 K/min or 30 g/s. After rapid cooling, each module is maintained at 1 g/s flow to stabilize at 4.5 K;
- Stage 4 (4.5 K–2 K): Pressure reduction cooling to achieve the 2 K superconducting state for experimental operation.


2.4. Key Equipment and Technology
| No. | Cavity Voltage(V) | Pdiss(W) |
|---|---|---|
| 1 | 1.023220486 | 0.342239325 |
| 2 | 1.334997106 | 0.592865608 |
| 3 | 1.664134838 | 0.897569204 |
| 4 | 1.984953704 | 1.25327587 |
| 5 | 2.334707755 | 1.659393987 |
| 6 | 2.662398727 | 2.110436411 |
| 7 | 2.98864294 | 2.605574227 |
| 8 | 3.331163194 | 3.147402664 |
| 9 | 3.698278356 | 3.148961412 |
| 10 | 4.067563657 | 3.734590039 |
| 11 | 4.425636574 | 4.365135565 |
| 12 | 4.839771412 | 5.06258134 |
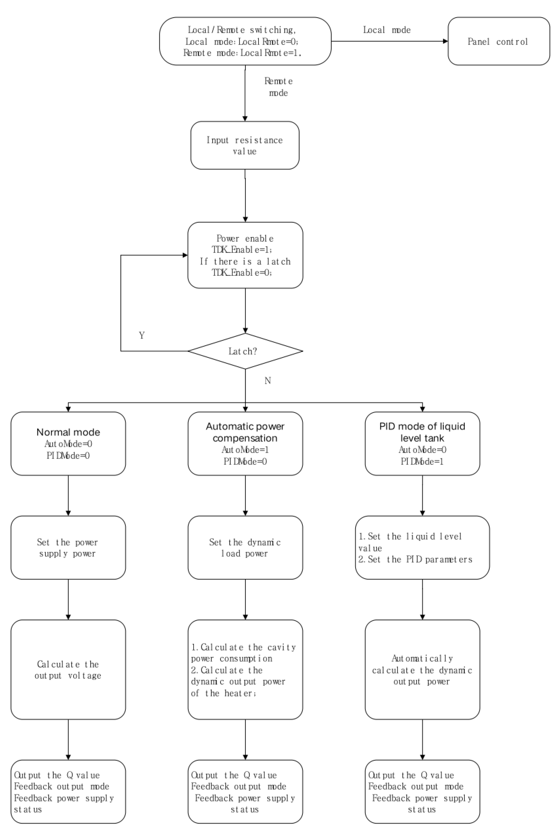
- Local Control Mode: When set to local control, power output is manually adjusted via the power supply’s control panel;
- Remote Control Mode: Primarily used during experiments, this mode requires inputting each heater’s resistance value. Power is enabled only if no interlocks are triggered. After enabling, the power control method is divided into three stages: heater normal operation mode, superconducting cavity heater auto-compensation mode, and liquid level heater PID mode.

3. Commissioning and Operation of Cryogenic System
3.1. Automatic Cooling Experiment
- 300K–35K: Mixed helium cools the cold shield, helium container, and superconducting cavity to 80 K, ensuring uniform cooling;
- 45K–4.5K: Liquid helium flow >30 g/s for uniform cooling;
- 4.5K–2K: J-T valve and cryopump control rapid uniform cooling to 2 K, maintaining liquid level stability. From November 24 to December 20, 2024, the injector section underwent a new round of superconducting cavity cooling tests. Automatic valve adjustment based on pressure and temperature achieved reliable cooling. The 300–45 K automatic cooling process met module requirements, with the complete cooling curve shown in Figure 10. The entire process took approximately 42 hours, with a smooth curve validating the system’s effectiveness.
3.2. 2K Liquid Level Stability
3.3. Dynamic Power Compensation Experiment


4. Conclusions
Author Contributions
Funding
Data Availability Statement
Acknowledgments
Conflicts of Interest
References
- Jiang G, Ni Q , Wang S ,et al. The cryogenic control system of SHINE[J]. SpringerOpen 2021, 1. [CrossRef]
- Norihiro,Nishimoto,Nobuyuki,et al.Study of active controlled tocilizumab monotherapy for rheumatoid arthritis patients with an inadequate response to methotrexate (SATORI): significant reduction in disease activity and serum vascular endothelial growth factor by IL-6 receptor inhibition th[J].Modern Rheumatology, 2009. [CrossRef]
- Li S , Liu Y , Yuan Q .A System Control and Waveform Acquisition Framework for the Kicker System at SHINE[J].Electronics (2079-9292), 2025, 14(2). [CrossRef]
- Xiang Y , Wolff S , Petersen B ,et al.Numerical simulation of two-phase Helium II stratified flow in cryogenic units of TESLA[J].Applied Superconductivity IEEE Transactions on, 2002, 12(1):1368-1373. [CrossRef]
- Xiang Y , Wolff S , Petersen B ,et al. Numerical simulation of two-phase Helium II stratified flow in cryogenic units of TESLA[J].Applied Superconductivity IEEE Transactions on, 2002, 12(1):1368-1373. [CrossRef]
- Ishimoto J , Kamijo K. Numerical simulation of cavitating flow of liquid helium in venturi channel[J].Cryogenics, 2003, 43(1):9-17. [CrossRef]
- Yu, Xiang, Wolff, et al. Numerical Simulation of Two-Phase Helium II Stratified Flow in Cryogenic Units of TESLA.[J].IEEE Transactions on Applied Superconductivity, 2002.










| Parameter | Line | Pressure(bar) | Temperature(K) | Cooling Capacity(kW) | Flow Rate(g/s) |
|---|---|---|---|---|---|
| 2K Loop | A | 3 | 4.5 | 4kW@2K | 188 |
| B | 0.026 | 3.8 | |||
| Intermediate Shield Loop | C | 3 | 4.5 | 1.5kW4.52K | 37.2 |
| D | 2 | 8 | |||
| Thermal Shield Loop | E | 5.5 | 35 | 15kW@40K | 143.1 |
| F | 4.5 | 35 |
| Name | Location | PLC Quantity |
|---|---|---|
| VB80000 Injection Valve Box Control | Shaft 1 | 1 |
| VB81000 Distribution Valve Box Control | Shaft 1 | 1 |
| VB82000 Distribution Valve Box Control | Shaft 1 | 1 |
| VB83000 Distribution Valve Box Control | Shaft 2 | 1 |
| Interlock Control | Shaft 2 | 1 |
| Vacuum Liquid Nitrogen Control | Shaft 1 | 1 |
| Vacuum Liquid Nitrogen Control | Shaft 2 | 1 |
| VB80000 Superconducting Module Control | Tunnel | 39 |
| No. | Eacc(MV/m) | Q0 | Qt | Pt(W) | Pt-Meter(dBm) | Pdiss(W) |
|---|---|---|---|---|---|---|
| 1 | 1.384955 | 25363638046 | 1.50706E+12 | 0.001324 | -29.6192 | 0.078649 |
| 3 | 2.006491 | 26298450221 | 1.50706E+12 | 0.002778 | -26.3992 | 0.159213 |
| 4 | 3.000685 | 27361875032 | 1.50706E+12 | 0.006214 | -22.9035 | 0.342239 |
| 5 | 4.008049 | 28180243289 | 1.50706E+12 | 0.011086 | -20.3892 | 0.592866 |
| 6 | 5.004257 | 29016579679 | 1.50706E+12 | 0.017282 | -18.4611 | 0.897569 |
| 7 | 6.000295 | 29876758664 | 1.50706E+12 | 0.024846 | -16.884 | 1.253276 |
| 8 | 6.999059 | 30701864352 | 1.50706E+12 | 0.033805 | -15.5471 | 1.659394 |
| 9 | 8.000774 | 31544720703 | 1.50706E+12 | 0.044174 | -14.3853 | 2.110436 |
| 10 | 9.003478 | 32355798141 | 1.50706E+12 | 0.055941 | -13.3597 | 2.605574 |
| 11 | 10.009006 | 33086399710 | 1.50706E+12 | 0.069133 | -12.4401 | 3.148962 |
| 12 | 11.005173 | 33727625355 | 1.50706E+12 | 0.083579 | -11.616 | 3.73459 |
| 13 | 11.994967 | 34279567253 | 1.50706E+12 | 0.09929 | -10.8679 | 4.365135 |
| 14 | 13.00749 | 34757612645 | 1.50706E+12 | 0.11676 | -10.164 | 5.062581 |
| 15 | 14.004966 | 35120670803 | 1.50706E+12 | 0.135354 | -9.5223 | 5.808129 |
| 16 | 15.007056 | 35382126640 | 1.50706E+12 | 0.155416 | -8.922 | 6.619757 |
| 17 | 16.019542 | 35559923862 | 1.50706E+12 | 0.177095 | -8.354 | 7.505408 |
| 18 | 17.025288 | 35566029956 | 1.50706E+12 | 0.20003 | -7.826 | 8.475952 |
| 19 | 18.006101 | 35515110821 | 1.50706E+12 | 0.223741 | -7.3395 | 9.494261 |
| 20 | 19.006043 | 35323662985 | 1.50706E+12 | 0.249281 | -6.8703 | 10.63537 |
| 21 | 20.005948 | 35059133994 | 1.50706E+12 | 0.2762 | -6.424 | 11.87277 |
Disclaimer/Publisher’s Note: The statements, opinions and data contained in all publications are solely those of the individual author(s) and contributor(s) and not of MDPI and/or the editor(s). MDPI and/or the editor(s) disclaim responsibility for any injury to people or property resulting from any ideas, methods, instructions or products referred to in the content. |
© 2025 by the authors. Licensee MDPI, Basel, Switzerland. This article is an open access article distributed under the terms and conditions of the Creative Commons Attribution (CC BY) license (http://creativecommons.org/licenses/by/4.0/).