Submitted:
09 October 2025
Posted:
10 October 2025
You are already at the latest version
Abstract
Keywords:
1. Introduction
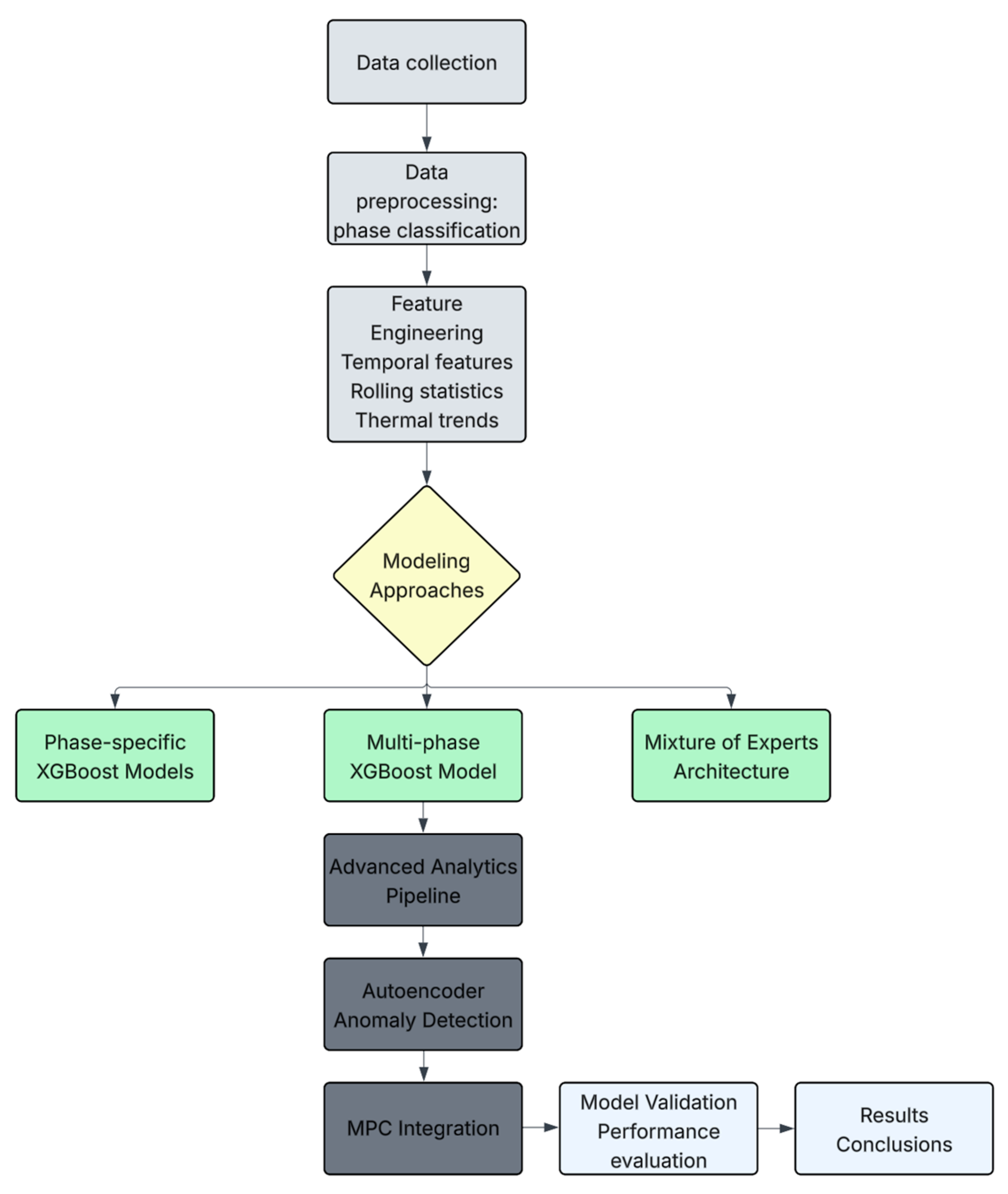
2. Materials and Methods
3. Results
3.1. Dataset Characterization and Phase Classification
3.2. Kinematic and Thermal Behavior Analysis
3.3. Model Creation
| Algorithm 1. Code implementation - mixture of experts core algorithm |
| def mixture_predict(df, expert_models, feature_cols): |
| """ |
| Mixture of Experts prediction with phase-based routing |
| Optimized for real-time automotive applications |
| """ |
| preds = np.zeros(len(df)) |
| confidence_scores = np.zeros(len(df)) |
| for phase, model in expert_models.items(): |
| phase_mask = df['phase'] == phase |
| if phase_mask.any(): |
| # Phase-specific prediction |
| phase_features = df.loc[phase_mask, feature_cols] |
| phase_preds = model.predict(phase_features) |
| preds[phase_mask] = phase_preds |
| # Calculate prediction confidence (optional) |
| if hasattr(model, 'predict_proba'): |
| confidence_scores[phase_mask] = np.max( |
| model.predict_proba(phase_features), axis=1 |
| ) |
| return preds, confidence_scores |
3.4. Advanced Analytics and Real-Time Applications
3.4.1. Performance of the Anomaly Detection System
3.4.2. Model Predictive Control Validation
- Urban: horizon=3 s, dt=1.0 s, acceleration range ±3 m/s², weights = (nox: 3.0, comfort: 0.05, fuel: 0.1)
- Highway: horizon=8 s, dt=1.0 s, acceleration range ±4 m/s², weights = (nox: 2.5, comfort: 0.05, fuel: 0.1)
- Eco: horizon=6 s, dt=1.0 s, acceleration range ±4 m/s², weights = (nox: 2.5, comfort: 0.02, fuel: 0.1)
3.4.3. Potential Use of the Model for Microsimulation Purposes
4. Discussion
5. Conclusions
- A
- systematic phase classification methodology that divides operation into cold (< 70 °C coolant), hot low-speed (≥ 70 °C & ≤ 90 km/h) and hot high-speed (≥ 70 °C & > 90 km/h) regimes, validated by distinct kinematic clusters and thermal–emission relationships.
- A
- Superior predictive performance of the Mixture of Experts (MoE) architecture, achieving an overall R² of 0.918 and a 58% reduction in RMSE compared to unified models.
- A
- Real-time inference latencies below 1.5 ms, demonstrating feasibility for embedded On-Board Monitoring systems.
- A
- Effective anomaly detection with 95.2% sensitivity to abnormal emission events.
- A
- Integration of predictive control models yields 11-13 % NOₓ reductions across urban, highway, and eco-driving scenarios.
- A
- Successful embedding of the surrogate NOₓ model within traffic microsimulation, enabling spatially resolved emission mapping without proprietary engine data.
Funding
Data Availability Statement
Conflicts of Interest
Abbreviations
| MoE | Mixture of Experts |
| MPC | Model Predictive Control |
| PEMS | Portable Emissions Measurement System |
| RDE | Real Driving Emissions |
| SCR | Selective Catalytic Reduction |
| DOC | Diesel Oxidation Catalyst |
| DPF | Diesel Particulate Filter |
| t-SNE | t-Distributed Stochastic Neighbor Embedding |
| XGBoost | Extreme Gradient Boosting |
| hp | Horsepower |
| RWD | Rear-Wheel Drive |
| CVT | Continuously Variable Transmission |
| PGU | Power Generation Unit |
| TPU | Tensor Processing Unit |
| WCSS | Within-Cluster Sum of Squares |
| OBD | On-Board Diagnostics |
| RMSE | Root Mean Squared Error |
| MAE | Mean Absolute Error |
| R² | Coefficient of Determination |
References
- Pielecha, J.; Gis, W. Testing Exhaust Emissions of Plug-In Hybrid Vehicles in Poland. Energies 2024, 17, 6288. [Google Scholar] [CrossRef]
- Ziółkowski, P.; Głuch, S.; Ziółkowski, P.J.; Badur, J. Compact high efficiency and zero-emission gas-fired power plant with oxy-combustion and carbon capture. Energies 2022, 15, 2590. [Google Scholar] [CrossRef]
- Wijeyakulasuriya, S.; Kim, J.; Probst, D.; Srivastava, K.; Yang, P.; Scarcelli, R.; Senecal, P.K. Enabling powertrain technologies for Euro 7/VII vehicles with computational fluid dynamics. Transportation Engineering 2022, 9, 100127. [Google Scholar] [CrossRef]
- Mądziel, M.; Campisi, T. Predictive Artificial Intelligence Models for Energy Efficiency in Hybrid and Electric Vehicles: Analysis for Enna, Sicily. Energies 2024, 17, 4913. [Google Scholar] [CrossRef]
- Krobot, Z.; Kopilakova, B.; Stodola, P.; Stodola, J. (2023, May). Analysis of the Euro 7 emission standard. In 2023 International Conference on Military Technologies (ICMT) (pp. 1–4). IEEE.
- Mamakos, A.; Rose, D.; Melas, A.; Gioria, R.; Suarez-Bertoa, R.; Giechaskiel, B. Diesel particle filter requirements for Euro 7 technology continuously regenerating Heavy-Duty applications. Vehicles 2023, 5, 1634–1655. [Google Scholar] [CrossRef]
- Pielecha, J.; Skobiej, K.; Gis, M.; Gis, W. Particle number emission from vehicles of various drives in the RDE tests. Energies 2022, 15, 6471. [Google Scholar] [CrossRef]
- Mądziel, M. Predictive methods for CO2 emissions and energy use in vehicles at intersections. Sci Rep 2025, 15, 6463. [Google Scholar] [CrossRef]
- Gunja, R.; Wancura, H.; Raser, B.; Weißbäck, M. Euro 7/VII concepts in the interaction with OBD/OBM. MTZ worldwide 2022, 83, 44–51. [Google Scholar] [CrossRef]
- Kontses, D.; Papageorgiou-Koutoulas, A.; Samaras, Z. (2024, April). On-Board Monitoring of Exhaust Emissions for Euro 7: Effect of System's Tolerances on Monitoring Performance. In Transport Research Arena Conference (pp. 51–57). Cham: Springer Nature Switzerland.
- Moon, S.; Lee, J.; Kim, H.J.; Kim, J.H.; Park, S. Study on CO2 emission assessment of heavy-duty and ultra-heavy-duty vehicles using machine learning. International Journal of Automotive Technology 2024, 25, 651–661. [Google Scholar] [CrossRef]
- Puškár, M.; Kopas, M. System based on thermal control of the HCCI technology developed for reduction of the vehicle NOX emissions in order to fulfil the future standard Euro 7. Science of the Total Environment 2018, 643, 674–680. [Google Scholar] [CrossRef] [PubMed]
- Mulholland, E.; Miller, J.; Bernard, Y.; Lee, K.; Rodríguez, F. The role of NOx emission reductions in Euro 7/VII vehicle emission standards to reduce adverse health impacts in the EU27 through 2050. Transportation Engineering 2022, 9, 100133. [Google Scholar] [CrossRef]
- Ximinis, J.; Massaguer, A.; Massaguer, E. NOx emissions below the prospective EURO VII limit on a retrofitted heavy-duty vehicle. Applied Sciences 2022, 12, 1189. [Google Scholar] [CrossRef]
- Götschl, P.; Klumaier, K. (2024). On-Board Monitoring (OBM) for EU7–Challenges and possible approaches. In Internationaler Motorenkongress (pp. 195–207). Wiesbaden: Springer Fachmedien Wiesbaden.
- Pan, W.; Gong, S.; Lu, K.; Zhang, L.; Xie, S.; Liu, Y. . & Zhang, Y. Multi-scale analysis of the impacts of meteorology and emissions on PM2. 5 and O3 trends at various regions in China from 2013 to 2020 3. Mechanism assessment of O3 trends by a model. Science of The Total Environment 2023, 857, 159592. [Google Scholar]
- Cheng, H.; Tang, X.; Yi, H.; Pan, R.; Zhang, J.; Gao, F.; Yu, Q. Application progress of small-pore zeolites in purifying NOx from motor vehicle exhaust. Chemical Engineering Journal 2022, 449, 137795. [Google Scholar] [CrossRef]
- Chen, Z.; Liu, Q.; Liu, H.; Wang, T. Recent advances in SCR systems of heavy-duty diesel vehicles—low-temperature NOx reduction technology and combination of SCR with remote OBD. Atmosphere 2024, 15, 997. [Google Scholar] [CrossRef]
- Tang, D.; Zhang, Z.; Hua, L.; Pan, J.; Xiao, Y. Prediction of cold start emissions for hybrid electric vehicles based on genetic algorithms and neural networks. Journal of Cleaner Production 2023, 420, 138403. [Google Scholar] [CrossRef]
- Lukas, D.; Michael, M.; Gert, B.; Andreas, K. Modelling of the NOx storage behaviour during cold start of modern zeolite SCR catalysts. Automotive and Engine Technology 2022, 7, 353–368. [Google Scholar] [CrossRef]
- Petrillo, A.; Prati, M.V.; Santini, S.; Tufano, F. Improving the NOx reduction performance of an Euro VI d SCR System in real-world condition via nonlinear model predictive control. International Journal of Engine Research 2023, 24, 823–842. [Google Scholar] [CrossRef]
- Willems, F.; Cloudt, R. Experimental demonstration of a new model-based SCR control strategy for cleaner heavy-duty diesel engines. IEEE Transactions on Control Systems Technology 2010, 19, 1305–1313. [Google Scholar] [CrossRef]
- Chung, J.W.; Lee, B.H.; Lee, S.W.; Choi, S.H.; Kim, D.J. Development of prediction model for CO2 and NOx emissions for diesel engine vehicles by considering real road driving environment. International Journal of Automotive Technology 2022, 23, 541–554. [Google Scholar] [CrossRef]
- Yang, Z.; Han, K.; Liao, L.; Wu, J. Using Multi-Source data to identify high NOx emitting Heavy-Duty diesel vehicles. Transportation Research Part D: Transport and Environment 2024, 134, 104332. [Google Scholar]
- Morgan, C.; Goodwin, J. Impact of the proposed Euro 7 regulations on exhaust aftertreatment system design: new Euro standards of global importance to the automotive industry. Johnson Matthey Technology Review 2023, 67, 239–245. [Google Scholar]
- Saarikoski, S.; Järvinen, A.; Markkula, L.; Aurela, M.; Kuittinen, N.; Hoivala, J.; Rönkkö, T. Towards zero pollution vehicles by advanced fuels and exhaust aftertreatment technologies. Environmental Pollution 2024, 347, 123665. [Google Scholar] [CrossRef]
- Clairotte, m. , Tutuianu, m., Ferrarese, c., Gruening, c., Franzetti, j., Loos, r., Bonnel, P. (2023). Real Driving Emissions testing: A game-changer for NOx to promote cleaner vehicles in the EU.
- Sala, R.; Bielaczyc, P.; Brzezanski, M. Concept of vaporized urea dosing in selective catalytic reduction. Catalysts 2017, 7, 307. [Google Scholar] [CrossRef]
- Kim, H.S.; Kasipandi, S.; Kim, J.; Kang, S.H.; Kim, J.H.; Ryu, J.H.; Bae, J.W. Current catalyst technology of selective catalytic reduction (SCR) for NOx removal in South Korea. Catalysts 2020, 10, 52. [Google Scholar] [CrossRef]
- Giechaskiel, B.; Melas, A.; Broekaert, S.; Gioria, R.; Suarez-Bertoa, R. Solid Particle Number (SPN) Portable Emission Measurement Systems (PEMS) for Heavy-Duty Applications. Applied Sciences 2024, 14, 654. [Google Scholar] [CrossRef]
- Chen, J.; Li, Y.; Meng, Z.; Feng, X.; Wang, J.; Zhou, H.; Wang, S. Study on Emission Characteristics and Emission Reduction Effect for Construction Machinery under Actual Operating Conditions Using a Portable Emission Measurement System (Pems). International Journal of Environmental Research and Public Health 2022, 19, 9546. [Google Scholar] [CrossRef] [PubMed]
- Zavala, B.; McCarthy Jr, J.E.; Matheaus, A.; Sharp, C. Fast diesel aftertreatment heat-up using CDA and an electrical heater between 1.2 and 5.0 kW. Frontiers in Mechanical Engineering 2022, 8, 918003. [Google Scholar] [CrossRef]
- Matheaus, A.; Neely, G.; Sharp, C.; Hopkins, J.; McCarthy Jr, J. (2021). Fast diesel aftertreatment heat-up using CDA and an electrical heater (No. 2021-01-0211). SAE Technical Paper.
- Hossain, M.B.; Kong, Y.; Posada-Quintero, H.F.; Chon, K.H. Comparison of electrodermal activity from multiple body locations based on standard EDA indices’ quality and robustness against motion artifact. Sensors 2022, 22, 3177. [Google Scholar] [CrossRef]
- Willems, F.; Cloudt, R. Experimental demonstration of a new model-based SCR control strategy for cleaner heavy-duty diesel engines. IEEE Transactions on Control Systems Technology 2010, 19, 1305–1313. [Google Scholar]
- Wattenberg, M.; Viégas, F.; Johnson, I. How to use t-SNE effectively. Distill 2016, 1, e2. [Google Scholar] [CrossRef]
- Platzer, A. Visualization of SNPs with t-SNE. PloS one 2013, 8, e56883. [Google Scholar] [CrossRef]
- Tumminello, M.L.; Macioszek, E.; Granà, A. Insights into simulated smart mobility on roundabouts: achievements, lessons learned, and steps ahead. Sustainability 2024, 16, 4079. [Google Scholar] [CrossRef]
- Tumminello, M.L.; Macioszek, E.; Granà, A.; Giuffrè, T. Evaluating traffic-calming-based urban road design solutions featuring cooperative driving technologies in energy efficiency transition for smart cities. Energies 2023, 16, 7325. [Google Scholar]
- Mądziel, M. State of Charge Prediction for Li-Ion Batteries in EVs for Traffic Microsimulation. Energies 2025, 18, 4992. [Google Scholar] [CrossRef]
- Mądziel, M. Impact of Weather Conditions on Energy Consumption Modeling for Electric Vehicles. Energies 2025, 18, 1994. [Google Scholar] [CrossRef]
- Barbier, A.; Salavert, J.M.; Palau, C.E.; Guardiola, C. Analysis of the Euro 7 on-board emissions monitoring concept with real-driving data. Transportation Research Part D: Transport and Environment 2024, 127, 104062. [Google Scholar]
- Dennis, R.; Long III, H.A.; Jesionowski, G. A literature review of NOx emissions in current and future state-of-the-art gas turbines. Journal of Engineering for Gas Turbines and Power 2024, 146, 030801. [Google Scholar]
- Mulholland, E.; Miller, J.; Bernard, Y.; Lee, K.; Rodríguez, F. The role of NOx emission reductions in Euro 7/VII vehicle emission standards to reduce adverse health impacts in the EU27 through 2050. Transportation Engineering 2022, 9, 100133. [Google Scholar] [CrossRef]
- Wen, X.; Li, K.; Wang, J. NOx emission predicting for coal-fired boilers based on ensemble learning methods and optimized base learners. Energy 2023, 264, 126171. [Google Scholar] [CrossRef]
- Pachauri, N. An emission predictive system for CO and NOx from gas turbine based on ensemble machine learning approach. Fuel 2024, 366, 131421. [Google Scholar] [CrossRef]
- Chen, H.; Lou, S.; Lv, C. Hybrid physics-data-driven online modelling: Framework, methodology and application to electric vehicles. Mechanical Systems and Signal Processing 2023, 185, 109791. [Google Scholar] [CrossRef]
- Vishal K Walhekar, Dinesh Kumar Pushparaj, 2025, Shaping the Future of Automotive Emissions: A Comprehensive Study of Euro 7, BS-7 and CAFE 3 Norms, INTERNATIONAL JOURNAL OF ENGINEERING RESEARCH & TECHNOLOGY (IJERT) Volume 14, Issue 03 (March 2025).
- Mądziel, M. Quantifying Emissions in Vehicles Equipped with Energy-Saving Start–Stop Technology: THC and NOx Modeling Insights. Energies 2024, 17, 2815. [Google Scholar] [CrossRef]
- Mądziel, M. Modelling CO2 Emissions from Vehicles Fuelled with Compressed Natural Gas Based on On-Road and Chassis Dynamometer Tests. Energies 2024, 17, 1850. [Google Scholar] [CrossRef]
- Mądziel, M. Instantaneous CO2 emission modelling for a Euro 6 start-stop vehicle based on portable emission measurement system data and artificial intelligence methods. Environ Sci Pollut Res 2024, 31, 6944–6959. [Google Scholar] [CrossRef]
- Mądziel, M. Modeling Exhaust Emissions in Older Vehicles in the Era of New Technologies. Energies 2024, 17, 4924. [Google Scholar] [CrossRef]















| Model Architecture | R² Score | RMSE [g/s] | MAE [g/s] | Training Time [s] | Application Domain |
|---|---|---|---|---|---|
| Phase-Specific (Cold) | 0.300 | 0.002042 | 0.001456 | 12.3 | Cold-start optimization |
| Phase-Specific (Hot Low-Speed) | 0.511 | 0.002125 | 0.001378 | 28.7 | Urban driving conditions |
| Phase-Specific (Hot High-Speed) | 0.738 | 0.004004 | 0.002156 | 18.4 | Highway driving conditions |
| Multi-Phase Unified XGBoost | 0.545 | 0.004357 | 0.002234 | 45.2 | General-purpose deployment |
| Random Forest Unified | 0.492 | 0.004821 | 0.002567 | 67.8 | Baseline comparison |
| Mixture of Experts | 0.918 | 0.001825 | 0.000892 | 59.4 | High-accuracy multi-phase |
| Scenario | Mean NOₓ [mg/s] | Std NOₓ [mg/s] | Std a_cmd [m/s²] | V_min–V_max [km/h] |
|---|---|---|---|---|
| Urban | 2.130 ± 0.560 | 0.768 ± — | 0.5131 ± — | 0–28.8 |
| Highway | 1.783 ± 1.522 | 1.882 ± — | 0.3319 ± — | 50–77.0 |
| Eco | 1.041 ± 1.299 | 1.434 ± — | 0.4250 ± — | 20–57.8 |
Disclaimer/Publisher’s Note: The statements, opinions and data contained in all publications are solely those of the individual author(s) and contributor(s) and not of MDPI and/or the editor(s). MDPI and/or the editor(s) disclaim responsibility for any injury to people or property resulting from any ideas, methods, instructions or products referred to in the content. |
© 2025 by the authors. Licensee MDPI, Basel, Switzerland. This article is an open access article distributed under the terms and conditions of the Creative Commons Attribution (CC BY) license (http://creativecommons.org/licenses/by/4.0/).