Submitted:
01 October 2025
Posted:
02 October 2025
You are already at the latest version
Abstract
Keywords:
1. Introduction
2. Materials and Methods
2.1. Materials Introduction
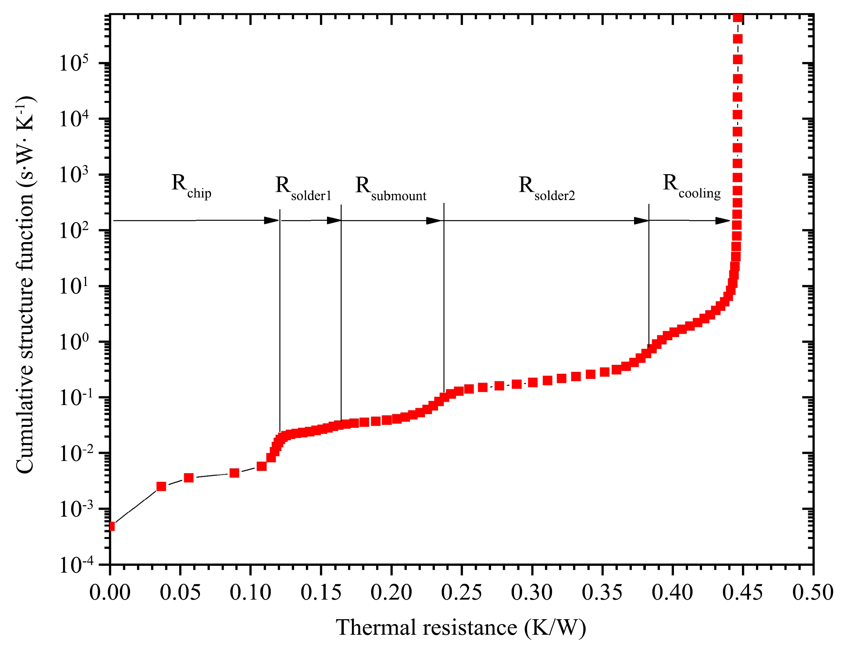
2.2. Structural Function Method
2.3. Spectroscopy Method
3. Results and Discussion
3.1. The Thermal Resistance Analysis by Structure Function Method
3.2. The Thermal Resistance Analysis by Spectroscopy Method
4. Conclusions
Author Contributions
Funding
Institutional Review Board Statement
Informed Consent Statement
Data Availability Statement
Acknowledgments
Conflicts of Interest
References
- Liu J, Zhao F, Tang Z, et al. Advances in high-power vertical-cavity surface-emitting lasers[J]. Journal of Physics D: Applied Physics, 2024, 57(35): 353001. [CrossRef]
- Li Y, Li C, Wei X, et al. High-power 786nm VCSEL-pumped Tm: YAG laser[C]//Solid State Lasers XXXIV: Technology and Devices. SPIE, 2025, 13341: 254-260. [CrossRef]
- Li J Y, Yang J, Wang H, et al. Compact temperature-insensitive high-energy VCSEL side-pumped Nd: YAG laser with a VRM output coupler[J]. Applied Optics, 2025, 64(5): 1134-1138. [CrossRef]
- Lei C, Choquette K D, Zhou D, et al. Progress on high-power high-brightness VCSELs and applications[J]. Vertical-Cavity Surface-Emitting Lasers XIX; SPIE: Bellingham, WA, USA, 2015.
- Wang C, Li C, Wang Z. Analysis of optical and thermal properties of 940-nm vertical-cavity surface-emitting lasers[J]. Optical and Quantum Electronics, 2022, 54(7): 438. [CrossRef]
- Filipchuk A, Nechay K, Ulkuniemi R, et al. Thermal management optimization in high-power 3D sensing VCSELs[C]//Components and Packaging for Laser Systems VIII. SPIE, 2022, 11982: 84-89.
- Wang J, Yuan C, Li Y, et al. Direct-to-chip immersion liquid cooling for high-power vertical-cavity surface-emitting laser (VCSEL)[J]. Applied Thermal Engineering, 2025, 269: 126137. [CrossRef]
- Yuan C, Li Y, Wang Y, et al. Thermal management of high-power vertical-cavity surface-emitting laser arrays[J]. IEEE Transactions on Electron Devices, 2023, 70(12): 6421-6426. [CrossRef]
- Seurin J F, Xu G, Miglo A, et al. High-power vertical-cavity surface-emitting lasers for solid-state laser pum**[C]//Vertical-Cavity Surface-Emitting Lasers XVI. SPIE, 2012, 8276: 64-73.
- Filipchuk A, Nechay K, Ulkuniemi R, et al. Thermal management optimization in high-power 3D sensing VCSELs[C]//Components and Packaging for Laser Systems VIII. SPIE, 2022, 11982: 84-89.
- Mimura M, Miyamoto T. Thermal conductivity reduction effect of thin layer on thermal resistance of vertical cavity surface emitting lasers[J]. Japanese Journal of Applied Physics, 2018, 57(8S2): 08PD02. [CrossRef]
- Qi Y, Li W, Liu S, et al. Optimized arrangement of vertical cavity surface emitting laser arrays to improve thermal characteristics[J]. Journal of Applied Physics, 2019, 126(19). [CrossRef]
- Namvar B, Uusitalo T, Virtanen H, et al. Improving p-doped DBRs operation at cryogenic temperatures: Investigating different mirror geometry[J]. IEEE Photonics Journal, 2024, 16(4): 1-9. [CrossRef]
- Wang Q, Zhou Y, Lu X, et al. Thermal resistance optimization of GaN-on-Si materials for RF HEMTs based on structure function method and static-pulsed I–V measurements[J]. Applied Physics Letters, 2025, 126(14). [CrossRef]
- Guo C, Cui S, Tsai W, et al. Measuring double-sided thermal resistance of press-pack IGBT modules based on ratio of double-sided heat dissipation[J]. IEEE Transactions on Electron Devices, 2023, 70(4): 1776-1781. [CrossRef]
- Górecki P, Górecki K, Kisiel R, et al. Investigations of an influence of the assembling method of the die to the case on thermal parameters of IGBTs[J]. IEEE Transactions on Components, Packaging and Manufacturing Technology, 2021, 11(11): 1988-1996. [CrossRef]
- Hwang W J, Lee T H, Choi J H, et al. Thermal investigation of GaN-based laser diode package[J]. IEEE Transactions on components and packaging technologies, 2007, 30(4): 637-642. [CrossRef]
- Electronic Industries Association.Integrated circuit thermal measurement method-electrical test method.EIA/JEDEC Standard, JESD51-1,1995.
- Feng S, Xie X, Lu C, et al. The thermal characterization of packaged semiconductor device[C]//Sixteenth Annual IEEE Semiconductor Thermal Measurement and Management Symposium (Cat. No. 00CH37068). IEEE, 2000: 220-226.
- Székely V, Van Bien T. Fine structure of heat flow path in semiconductor devices: a measurement and identification method[J]. Solid-state electronics, 1988, 31(9): 1363-1368.
- Yuezong Z, Shiwei F, Xuesong X, et al. Study of thermal characteristics of semiconductor light-emitting devices[J]. Journal of Semiconductors, 2006, 27(2): 350-353.
- Feng M X, Zhang S M, Jiang D S, et al. Thermal characterization of GaN-based laser diodes by forward-voltage method[J]. Journal of Applied Physics, 2012, 111(9).
- Zhang G C, Feng S W, Zhou Z, et al. Evaluation of thermal resistance constitution for packaged AlGaN/GaN high electron mobility transistors by structure function method[J]. Chinese Physics B, 2011, 20(2): 027202.
- Shieh, Brian, et al. "Empirical Modeling and measurement of the Pulsed Junction Temperature of VCSEL." 2019 20th International Conference on Electronic Packaging Technology (ICEPT). IEEE, 2019. [CrossRef]
- Liu X, Wang J, Wei P. Study of the mechanisms of spectral broadening in high power semiconductor laser arrays[C]//2008 58th Electronic Components and Technology Conference. IEEE, 2008: 1005-1010. [CrossRef]
- Jimenez J, Tomm J W. Spectroscopic Analysis of optoelectronic semiconductors[M]. Switzerland: Springer, 2016.












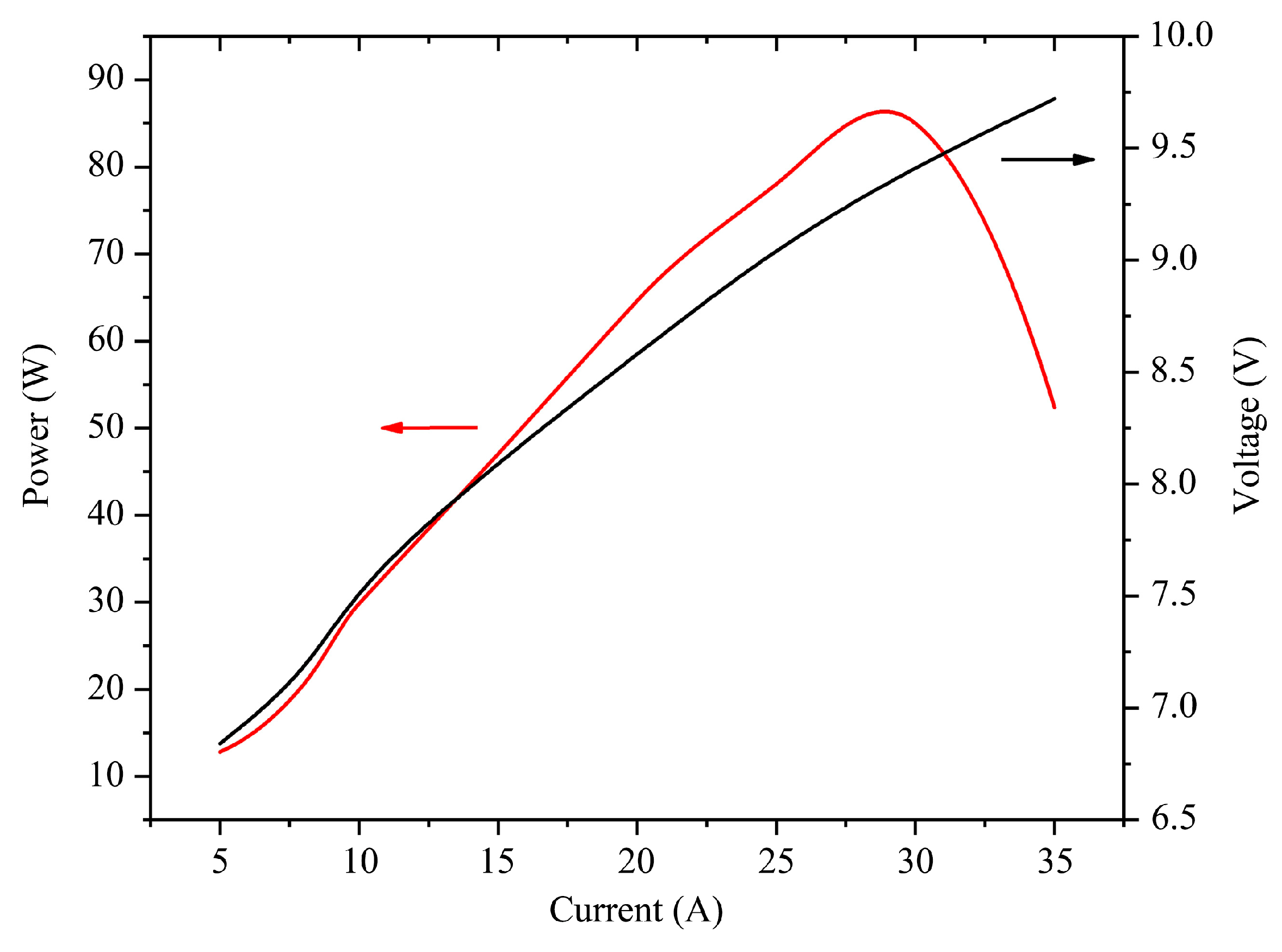
| Current(A) | Voltage(V) | Laser power(W) | Wavelength(nm) | Thermal power(W) |
|---|---|---|---|---|
| 5 | 6.84 | 12.8 | 803.16 | 21.4 |
| 8 | 7.14 | 20.5 | 803.41 | 36.6 |
| 10 | 7.56 | 29.8 | 803.50 | 45.8 |
| 15 | 8.10 | 47.0 | 803.78 | 74.5 |
| 20 | 8.58 | 64.6 | 804.67 | 107.0 |
| 25 | 9.06 | 82.2 | 805.90 | 144.3 |
| 30 | 9.42 | 85.0 | 807.13 | 197.6 |
| 35 | 9.72 | 52.4 | 809.58 | 287.8 |
Disclaimer/Publisher’s Note: The statements, opinions and data contained in all publications are solely those of the individual author(s) and contributor(s) and not of MDPI and/or the editor(s). MDPI and/or the editor(s) disclaim responsibility for any injury to people or property resulting from any ideas, methods, instructions or products referred to in the content. |
© 2025 by the authors. Licensee MDPI, Basel, Switzerland. This article is an open access article distributed under the terms and conditions of the Creative Commons Attribution (CC BY) license (http://creativecommons.org/licenses/by/4.0/).