Submitted:
10 September 2025
Posted:
12 September 2025
Read the latest preprint version here
Abstract
Keywords:
1. Introduction
2. Optimization in Optical Wireless Communication Systems
3. Optical Wireless Communication System Model
- Dᵀᴿ represents the distance between transmission and reception points.
- Aᴿ is the photosensitive or reflecting element area, affecting signal capture efficiency.
- FOVᴿ, the PD’s field of view, is set at 170° to maximize reception. When the receiving point is a reflecting surface, FOVᴿ defaults to 1.
- rect(x) serves as a bounding function, equaling 1 for x ≤ 1 and 0 otherwise.

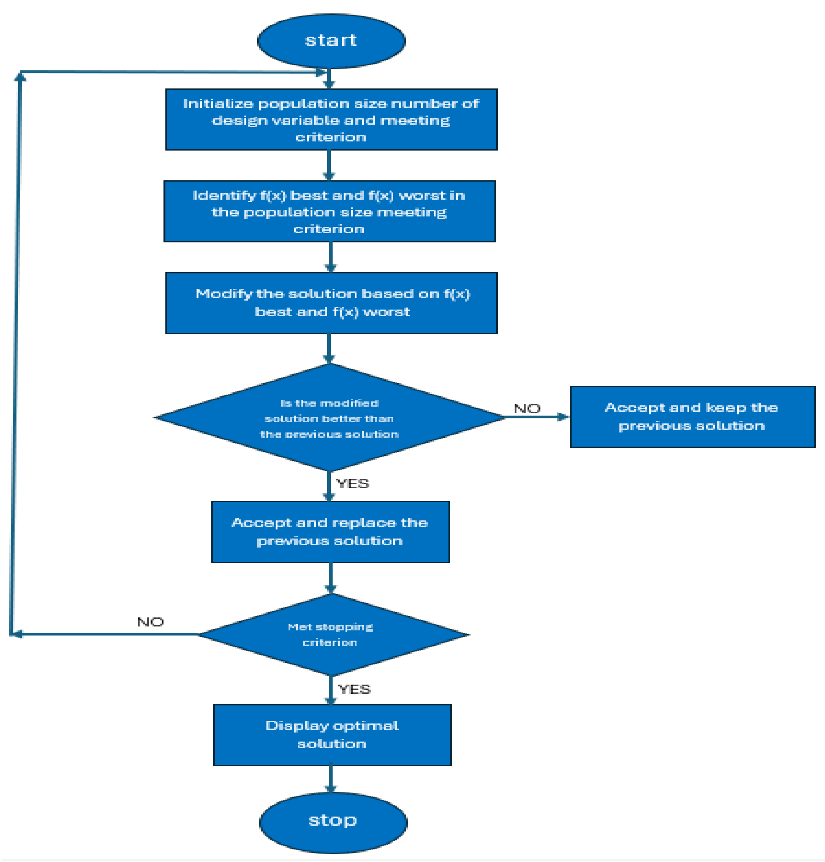
- Initialize the population size (IPZ), design variables, and fitness function evaluation count (FFE).
- Assess the fitness function value for each candidate solution.
- Set FEE = NP (initial evaluation count).
-
While FEE < Max_FEE, repeat the following steps:
- Select the best candidate (xbest) and the worst candidate (xworst) from the population.
- For i = 1 to NP, evaluate the fitness function value for the updated candidate.
- Increment FEE = FEE + 1.
- Accept the new solution only if it outperforms the previous one.
- End iteration once optimal criteria are met.
4. Results and Discussion
4.1. Noise and Transmission Sources
4.2. Optimization Scenarios
- Scenario P: The eight diffuse spots were uniformly arranged along the perimeter of a 0.5m radius circle, creating a structured and predictable transmission pattern.
- Scenario Q: The eight diffuse spots were randomly distributed within the room, generating a more dynamic and unpredictable transmission environment.
4.3. Noise and Transmission Sources
4.4. Optimization Scenarios
- Scenario P: The eight diffuse spots were uniformly arranged along the perimeter of a 0.5m radius circle, creating a structured and predictable transmission pattern.
- Scenario Q: The eight diffuse spots were randomly distributed within the room, generating a more dynamic and unpredictable transmission environment.
4.5. Impact of Delay Spread and Optimized DiS Configurations
4.6. Optimized DiS Placement and Intensity Distributions
- Figure 3a – Circular Arrangement: Rxs 1 and 4 experience the highest susceptibility to noise due to their proximity to multiple noise sources. Conversely, Rxs 2 and 3 are less affected since each is near only one noise source, leading to improved signal reception and reduced interference.
- Figure 3b – Scattered Distribution: The intensity allocation reveals a significant power concentration in DiS 8, which exceeds the output of other DiSs. This is because DiS 8 is tasked with simultaneously serving two receivers (Rxs 1 and 3), with Rx 3 positioned farther away. To ensure reliable signal transmission at greater distances, DiS 8 must emit higher power, compensating for signal attenuation over the propagation path.
4.7. Optimized Diffuse Spot Placement and Performance Analysis
- S2 and S3 align near Rx3, optimizing coverage.
- S1, S6, and S7 cluster around Rx2, reinforcing signal stability.
- S4 and S8 support Rx4, mitigating interference.
- S5 targets Rx1, optimizing transmission efficiency.
4.8. Intensity Distribution and Signal Optimization
4.9. Comparative Performance Analysis
- Scenario 1 – Initial unoptimized configuration.
- Scenario 2 – Optimized DiS placement for refined signal transmission.
- Scenario X – Centrally positioned DiSs with uniform power distribution.
- Scenario Y – JAYA-optimized DiS distribution for maximum efficiency.
-
Optimized Center Placement (JAYA vs. PSO):
- ○
- JAYA’s center-based optimization yielded a 23.26% improvement in average SNR and a 28.87% improvement in SNR standard deviation over PSO.
- ○
- Average DS improved by 19.7%, indicating better temporal signal distribution compared to Scenario 1’s unoptimized layout.
- ○
- AYA also demonstrated faster convergence and better delay spread control, though Scenario 1 exhibited slightly better standard deviations for SNR and DS.
-
Optimized Locations & Intensities (Scenario 2):
- ○
- Refining both placement and intensity of randomly distributed DiSs in Scenario 2 led to a 1.76% increase in average SNR and a 12% reduction in average DS relative to Scenario 1.
- ○
- JAYA’s optimization outperformed PSO in DS standard deviation, though reference [8] reported slightly superior DS standard deviation results.
4.10. Impact of Variable Count on Optimization
| Optimized Scenarios |
Average Delay Spread (sec) |
STD of DS |
Average SNR (dB) |
STD of SNR |
|
Scenario X (Eltokhey et al., 2019) |
1.0270×10-9 | 0.8462×10-9 | 17.9881 | 3.5656 |
|
Scenario Y (Eltokhey et al., 2019) |
0.9528×10-9 | 0.5833×10-9 | 19.4327 | 1.1508 |
| Scenario 1 | 0.90296 x 10-9 | 0.5095 x 10-9 | 19.8667 | 1.0781 |
| Scenario 2 | 0.85615 x 10-9 | 0.4880 x 10-9 | 22.7776 | 0.9974 |
| Optimized Scenarios |
Average Delay Spread (sec) |
STD of DS |
Average SNR (dB) |
STD of SNR |
| Scenario 1 | 0.8284 x 10-9 | 0.395 x 10-9 | 24.6022 | 0.9422 |
| Scenario 2 | 0.7306 x 10-9 | 0.3595 x 10-9 | 25.042 | 0.8990 |
4.11. Analysis of SNR and Delay Spread Across Optimization Scenarios
4.11.1. Scenario 1 vs. Scenario 2: Performance Trade-Offs
- 1.76% increase in average SNR
- 12% reduction in average DS
4.11.2. Variable Count and System Adaptability
4.11.3. Evaluating SNR Stability (Figure 5 - SNR Bar Chart)
- Scenario Y (Jaya optimization) improves minimum and average SNR, reducing the difference between max/min SNR, leading to a more stable SNR standard deviation (Table 2).
- Scenario 1 exhibits higher max, min, and average SNR than Scenario A, but its standard deviation is higher due to greater disparity between max/min SNR values.
- Scenario 2 shows broad improvements in average, min, and max SNR, yet displays a 2.8 dB gap between max/min SNR values. This difference suggests that while average SNR improves, the variation across receivers increases, impacting stability.
4.11.4. Eye Safety Considerations in Real-World Applications
- DiS placement,
- Number of transmitters, and
- Lambertian reflection properties,
4.12. Focus on Signal-to-Noise Ratio (SNR) Optimization
5. Conclusions
- Significant Performance Gains: The Jaya algorithm demonstrated its effectiveness by achieving up to a 29% improvement in SNR and a 23.3% reduction in delay spread, reinforcing its superiority in signal refinement.
- Enhanced Stability: The optimization process contributed to better standard deviations in SNR (up to 5%) and delay spread (up to 9.9%), ensuring greater consistency in performance despite challenges such as ambient light interference and multipath dispersion.
- Hybridization and Increased Variable Count: The study highlights the advantages of combining optimization algorithms while expanding the number of adjustable variables. This approach enhances the adaptability of diffuse spots, allowing them to dynamically adjust to environmental conditions, ultimately boosting overall system efficiency and communication reliability.
Author Contributions
Funding
Acknowledgments
Conflicts of Interest
References
- Agiwal, M. , Roy, A., & Saxena, N. (2016). Next generation 5G wireless networks: A comprehensive survey. IEEE Communications Surveys & Tutorials, 18(3), 1617-1655. [CrossRef]
- Alsulami, O. , Hussein, A. T., Alresheedi, M. T., & Elmirghani, J. M. H. (2018). Optical wireless communication systems: A survey. IEEE Transactions on Communications. [CrossRef]
- Arfaoui, M. A. , Soltani, M. D., Tavakkolnia, I., & Ghrayeb, A. (2020). Measurements-based channel models for indoor LiFi systems. IEEE Access. [CrossRef]
- Chowdhury, M. Z. , & Hasan, M. K. (2019). The role of optical wireless communication technologies in 5G/6G and IoT solutions. IEEE Transactions on Wireless Communications. [CrossRef]
- Javaid, F. , et al. (2021). Characteristic study of visible light communication and influence of coal dust particles in underground coal mines. Optical Wireless Communication Journal. [CrossRef]
- Khalighi, M. A., et al. (2021). Optical wireless communications for emerging connectivity requirements. IEEE Open Journal of the Communications Society, 2, 82–86. [CrossRef]
- Kirrbach, R. , Faulwaßer, M., Jakob, B., Schneider, T., & Noack, A. (2019). Li-Fi for augmented reality glasses: A proof of concept. In 2019 IEEE International Symposium on Mixed and Augmented Reality Adjunct (ISMAR-Adjunct) (pp. 263-268). IEEE. [CrossRef]
- Lebaka, M. (2006). Optimization of spot pattern in indoor diffused optical wireless systems. IEEE Photonics Technology Letters. [CrossRef]
- Manousiadis, P. , et al. (2020). Organic semiconductors for visible light communications. Journal of Photonic Research. [CrossRef]
- Stassen, M. , & Colak, S. B. (2020). Infrared communication channel optimization for quasi-diffuse multi-spot wireless indoor networking. IEEE Transactions on Wireless Communications.
- Switching, Optical. (2019). Optimization of intensities and locations of diffuse spots in indoor optical wireless communications. IEEE Transactions on Wireless Communications. [CrossRef]
- Wong, D. W. K. , & Chen, G. C. K. (2005). Optimization of spot pattern in indoor diffuse optical wireless local area networks. IEEE Journal of Selected Areas in Communications.
- Wu, D. , et al. (2020). Hybrid LiFi and WiFi networks: A survey. IEEE Transactions on Wireless Communications. [CrossRef]
- Chen, X., Li, C., Chen, L., Wang, H., Zang, Y., & Yao, W. (2020). Influence of different structure and specification parameters on the propagation characteristics of optical signals generated by GIL partial discharge. Energies, 13(12), 3241. [CrossRef]




| S/No | Parameter | Values |
|---|---|---|
| 1 |
PSO Algorithm Nos of Iteration Nos of Particles Nos of Evaluations |
100 50 5000 |
| 2 |
Jaya Algorithm population size, N Dimension, D |
100 4 |
| Room dimension | 4 x 4 x 3 | |
| Reflectivity of the wall | 0.8 | |
| Reflectivity of the ceiling | 0.8 | |
| Reflectivity of the wall | 0.3 | |
| Receivers locations | (1.6,2.1,1), (4.8,4.5.1), (3.3,0.7,1), (0.4,2.2,1) | |
| Noise source location | (1.1.3), (1,2,3), (1,3,3), (1,4,3), (4,1,3), (4,2,3), (4,3,3), (4,4,3) | |
| Photodetector (PIN) responsivity | 0.5 A/W | |
| Bit rate | 100Mbps | |
| Receiver bandwidth | 70Mhz |
Disclaimer/Publisher’s Note: The statements, opinions and data contained in all publications are solely those of the individual author(s) and contributor(s) and not of MDPI and/or the editor(s). MDPI and/or the editor(s) disclaim responsibility for any injury to people or property resulting from any ideas, methods, instructions or products referred to in the content. |
© 2025 by the authors. Licensee MDPI, Basel, Switzerland. This article is an open access article distributed under the terms and conditions of the Creative Commons Attribution (CC BY) license (http://creativecommons.org/licenses/by/4.0/).