Submitted:
29 July 2025
Posted:
30 July 2025
You are already at the latest version
Abstract

Keywords:
1. Introduction
2. Literature Review
2.1. AI and Smart Technology in Hospitality
2.2. Insights from Emerging Hospitality Markets
2.3. Toward a Tri-Lens Framework: Integrating TOE, TAM, and DOI
3. Materials and Methods
3.1. Theoretical Framework and Research Design
3.2. Instrument Development and Operationalization of Constructs
| TAM Construct | Survey Items | Description |
|---|---|---|
| Perceived Usefulness (PU) | P44_1, P44_2, P44_3, P48_1 | Belief that technology improves operational efficiency, reduces costs, and enhances the customer experience. |
| Perceived Ease of Use (PEOU) | P34_2, P34_3, P34_5 | Belief that AI and smart technology are easy to understand and use. |
| Attitude Toward Using (ATU) | P35, P36, P37 | Respondents' attitude toward investing in AI technology for personalization, automation, and monitoring. |
| Behavioral Intention (BI) | P40, P48_2, P48_3, P48_5 | Intention to invest in future AI-based technology for service automation and guest experience enhancement. |
| Actual Usage (AU) | P6, P8, P10, P12, P14, P16, P18, P20, P22, P23, P24, P25, P27, P29 | Current use of core systems such as PMS, CRM, Website Builders, Booking Engines, Keyless Entry, Room Control, etc. |
| TOE Dimension | Sub-Dimension | Survey Items | Description |
|---|---|---|---|
| Technological | Existing Technology Use | P6–P8, P10–P12, P14–P16, P18–P20, P22–P25, P27, P29–P33 | Use of smart systems like PMS, CRM, Channel Manager, sensors, plugs, BMS, etc. |
| Innovation Readiness | P35–P40 | Willingness to adopt AI and smart technology for automation, control, and optimization. | |
| Organizational | Size and Resources | Q1, P4, P41 | Structure size (number of rooms), accommodation type, and available budget for tech investment. |
| Internal Capabilities | P34_2, P34_5, P44_4, P48_4 | Internal limitations related to expertise, staff training, and internal improvement needs. | |
| Environmental | Competitive Pressure | P18, P27, P45_1–P45_3, P47_3, P48_6 | Security, reputation management, and the pressure to enhance performance and customer trust. |
| Regulatory & Infrastructure | P34_6, P34_7, P43 | Barriers caused by weak infrastructure, data privacy concerns, and lack of centralized integration. |
3.3. Data Collection and Sampling
3.4. Analytical Strategy
4. Results
4.1. Descriptive Statistics: Adoption, Benefits, and Barriers
4.1.1. Adoption of Core Technologies
4.1.2. Adoption of AI and Smart Technology
4.1.3. Perceived Benefits of AI and Smart Technology
4.1.4. Perceived Barriers to Integration of AI and Smart Technology
4.2. Exploratory Factor Analysis and Adoption Segmentation
4.2.1. Exploratory Factor Analysis (EFA)
4.2.2. Cluster Analysis
4.3. Structural Equation Modeling (SEM)
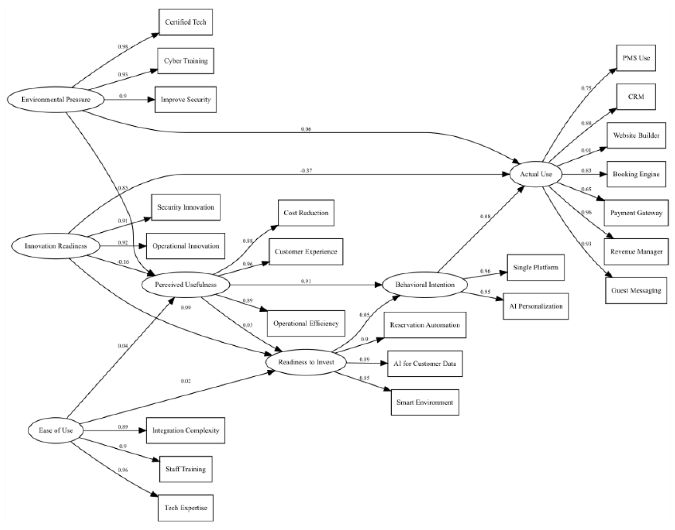
4.3.1. Model Specification and Fit
4.3.2. Measurement Model
4.3.3. Structural Model Findings
5. Discussion
5.1. Operational Digitalization vs. Strategic AI Readiness
5.2. High Perceived Benefits, Strong Structural Constraints
5.3. Segmentation Reveals Divergent Digital Pathways
5.4. Innovation Readiness and Environmental Pressure Drive Adoption
5.5. Policy and Practice Implications
6. Conclusions
Supplementary Materials
Author Contributions
Funding
Informed Consent Statement
Data Availability Statement
Acknowledgments
Conflicts of Interest
Abbreviations
| AI | Artificial Intelligence |
| ATU | Attitude Toward Using |
| AU | Actual Usage |
| BI | Behavioral Intention |
| CFI | Comparative Fit Index |
| DOI | Diffusion of Innovations |
| EFA | Exploratory Factor Analysis |
| ICT | Information and Communication Technology |
| INSTAT | Albanian Institute of Statistics |
| KMO | Kaiser–Meyer–Olkin |
| ML1 | Environmental Control & Data Security |
| ML2 | Operational & Staff Automation |
| OTA | Online Travel Agency |
| PEOU | Perceived Ease of Use |
| PMS | Property Management System |
| PU | Perceived Usefulness |
| RMSEA | Root Mean Square Error of Approximation |
| RMSR | Root Mean Square Residual |
| ROI | Return on Investment |
| SEM | Structural Equation Modeling |
| SI | Strategic Intent |
| SMHEs | Small and Medium-sized Hospitality Enterprises |
| SRMR | Standardized Root Mean Square Residual |
| TAM | Technology Acceptance Model |
| TLI | Tucker–Lewis Index |
| TOE | Technology–Organization–Environment |
| AI | Artificial Intelligence |
| ATU | Attitude Toward Using |
| AU | Actual Usage |
| BI | Behavioral Intention |
| CFI | Comparative Fit Index |
| DOI | Diffusion of Innovations |
| EFA | Exploratory Factor Analysis |
| ICT | Information and Communication Technology |
| INSTAT | Albanian Institute of Statistics |
| KMO | Kaiser–Meyer–Olkin |
| ML1 | Environmental Control & Data Security |
| ML2 | Operational & Staff Automation |
| OTA | Online Travel Agency |
| PEOU | Perceived Ease of Use |
| PMS | Property Management System |
| PU | Perceived Usefulness |
| RMSEA | Root Mean Square Error of Approximation |
| RMSR | Root Mean Square Residual |
| ROI | Return on Investment |
| SEM | Structural Equation Modeling |
| SI | Strategic Intent |
| SMHEs | Small and Medium-sized Hospitality Enterprises |
| SRMR | Standardized Root Mean Square Residual |
| TAM | Technology Acceptance Model |
| TLI | Tucker–Lewis Index |
| TOE | Technology–Organization–Environment |
Appendix A
| Yes (%) | No (%) | Technology |
|---|---|---|
| 37.21 | 62.79 | PMS System |
| 51.28 | 48.72 | Channel Manager |
| 7.87 | 92.13 | CRM System |
| 14.83 | 85.17 | Website Builder |
| 24.97 | 75.03 | Booking Engine |
| 23.44 | 76.56 | Payment Gateway |
| 6.81 | 93.19 | Revenue Manager |
| 5.45 | 94.55 | Guest Messaging |
| 8.63 | 91.37 | Reputation System |
| Yes (%) | No (%) | Technology |
|---|---|---|
| 6.41 | 93.59 | Self Check-in |
| 1.89 | 98.11 | Upsell System |
| 13.22 | 86.78 | Reputation Management |
| 21.60 | 78.40 | Smart Lighting & Thermostat Control |
| 69.38 | 30.62 | Security Cameras & Motion Sensors |
| 1.97 | 98.03 | Cleaning Robots |
| 8.91 | 91.09 | Virtual Assistants / Chatbots |
| 29.70 | 70.30 | Keyless Door Management |
| 3.38 | 96.62 | Building Management System (BMS) |
| 6.93 | 93.07 | Smart Plugs for Device Control |
| 26.55 | 73.45 | Energy-saving Sensors |
| 12.20 | 87.80 | Water & Energy Monitoring |
| 11.66 | 88.34 | Air Quality Management |
| Construct | No | Yes |
|---|---|---|
| Data security | 35.69 | 64.31 |
| Energy sustainability | 27.61 | 72.39 |
| Future orientation | 36.57 | 63.43 |
| Guest experience | 39.42 | 60.58 |
| Integration readiness | 37.00 | 63.00 |
| Operational efficiency | 31.76 | 68.24 |
| Yes (%) | No (%) | Barrier |
|---|---|---|
| 73.06 | 26.94 | High implementation and maintenance costs |
| 63.43 | 36.57 | Lack of technical expertise |
| 67.50 | 32.50 | Complexity of integration with existing systems |
| 71.49 | 28.51 | Lack of financial resources for initial investments |
| 59.03 | 40.97 | Difficulties in staff training |
| 49.54 | 50.46 | Data security and privacy concerns |
| 62.83 | 37.17 | Limitations of existing infrastructure |
| MSA | Chi_Square | p_value | df |
|---|---|---|---|
| 0.9356 | 9891.646 | 0 | 15 |
| X | |
|---|---|
| 1 | 4.644703078 |
| 2 | 0.063521379 |
| 3 | 0.017492325 |
| 4 | -0.010249528 |
| 5 | -0.026412613 |
| 6 | -0.044338337 |
| ML1 | ML2 | |
|---|---|---|
| P35 | 0.699808946 | 0.552202707 |
| P36 | 0.490956489 | 0.829174966 |
| P37 | 0.65972855 | 0.55243769 |
| P38 | 0.764063402 | 0.457576166 |
| P39 | 0.773001455 | 0.455379784 |
| P40 | 0.767841266 | 0.438929547 |
| Item | Description | Communality |
|---|---|---|
| P35 | Willingness to invest in AI systems for customer data analysis and personalization | 0.795 |
| P36 | Willingness to invest in automated lighting and temperature control systems | 0.929 |
| P37 | Willingness to invest in automation of booking and customer service processes | 0.740 |
| P38 | Willingness to invest in intelligent security monitoring solutions | 0.793 |
| P39 | Willingness to invest in staff and operational process optimization technologies | 0.805 |
| P40 | Willingness to invest in AI-based systems for demand forecasting and resource planning | 0.782 |
| Construct | Cronbach's Alpha | RMSR |
|---|---|---|
| ML1: Environmental Control & Data Security | 0.915 | 0.0053 |
| ML2: Operational and Staff Automation | 0.92 | 0.0053 |
| ClusterLabel | ML1 mean | ML1 sd | ML2 mean | ML2 sd |
|---|---|---|---|---|
| Tech Leaders | -0.770886157 | 0.678627566 | 1.363419457 | 0.739512631 |
| Budget-Cautious | 0.963529923 | 0.671737491 | 0.158933928 | 0.792195232 |
| Skeptics | -0.596191436 | 0.501358872 | -0.757469491 | 0.377752324 |
| Cluster Label | ML1 mean | ML1 se | ML1 lower | ML1 upper | ML2 mean | ML2 se | ML2 lower | ML2 upper |
|---|---|---|---|---|---|---|---|---|
| Tech Leaders | -0.770886157 | 0.038794556 | -0.846922089 | -0.694850225 | 1.363419457 | 0.042275123 | 1.280561738 | 1.446277176 |
| Budget-Cautious | 0.963529923 | 0.025893577 | 0.912779443 | 1.014280402 | 0.158933928 | 0.030536882 | 0.099082739 | 0.218785118 |
| Skeptics | -0.596191436 | 0.019058805 | -0.633546007 | -0.558836866 | -0.757469491 | 0.014359989 | -0.785614551 | -0.72932443 |
| Comparison | Z | P.unadj | P.adj | Factor |
|---|---|---|---|---|
| Budget-Cautious - Skeptics | 30.05155568 | 2.0835E-198 | 6.2504E-198 | ML1 |
| Budget-Cautious - Tech Leaders | 25.01464513 | 4.2362E-138 | 1.2709E-137 | ML1 |
| Skeptics - Tech Leaders | 1.424159869 | 0.154400199 | 0.463200597 | ML1 |
| Budget-Cautious - Skeptics | 21.27344245 | 2.0005E-100 | 6.0014E-100 | ML2 |
| Budget-Cautious - Tech Leaders | -13.78776359 | 3.01977E-43 | 9.05931E-43 | ML2 |
| Skeptics - Tech Leaders | -30.62344886 | 5.9661E-206 | 1.7898E-205 | ML2 |
| Latent Variable | Indicator | Standardized Loading |
|---|---|---|
| Perceived Usefulness | Operational Efficiency | 0.895 |
| Perceived Usefulness | Cost Reduction | 0.878 |
| Perceived Usefulness | Customer Experience | 0.956 |
| Ease of Use | Tech Expertise | 0.963 |
| Ease of Use | Integration Complexity | 0.889 |
| Ease of Use | Staff Training | 0.896 |
| Readiness to Invest | AI for Customer Data | 0.892 |
| Readiness to Invest | Smart Environment | 0.853 |
| Readiness to Invest | Reservation Automation | 0.899 |
| Behavioral Intention | Single Platform | 0.963 |
| Behavioral Intention | AI Personalization | 0.948 |
| Actual Use | PMS Use | 0.751 |
| Actual Use | CRM | 0.881 |
| Actual Use | Website Builder | 0.914 |
| Actual Use | Booking Engine | 0.831 |
| Actual Use | Payment Gateway | 0.645 |
| Actual Use | Revenue Manager | 0.961 |
| Actual Use | Guest Messaging | 0.927 |
| Innovation Readiness | Security Innovation | 0.912 |
| Innovation Readiness | Operational Innovation | 0.92 |
| Environmental Pressure | Improve Security | 0.897 |
| Environmental Pressure | Certified Tech | 0.976 |
| Environmental Pressure | Cyber Training | 0.925 |
References
- Alsharif, A., Isa, S. M., & Alqudah, M. N. (2024). Smart Tourism, Hospitality, and Destination: A Systematic Review and Future Directions. Journal of Tourism and Services, 15(29), 72–110. [CrossRef]
- Brown, T. A. (2015). Confirmatory factor analysis for applied research (Second edition). The Guilford Press.
- Buhalis, D., & Leung, R. (2018). Smart hospitality—Interconnectivity and interoperability towards an ecosystem. International Journal of Hospitality Management, 71, 41–50. [CrossRef]
- Byrne, B. M. (2016). Structural Equation Modeling With AMOS: Basic Concepts, Applications, and Programming, Third Edition (0 ed.). Routledge. [CrossRef]
- Chen, Y., Hu, Y., Zhou, S., & Yang, S. (2023). Investigating the determinants of performance of artificial intelligence adoption in hospitality industry during COVID-19. International Journal of Contemporary Hospitality Management, 35(8), 2868–2889. [CrossRef]
- Costello, A. B., & Osborne, J. (n.d.). Best practices in exploratory factor analysis: Four recommendations for getting the most from your analysis. [CrossRef]
- Davis, F. D. (1989). Perceived Usefulness, Perceived Ease of Use, and User Acceptance of Information Technology. MIS Quarterly, 13(3), 319. [CrossRef]
- Dillman, D. A., Smyth, J. D., & Christian, L. M. (2014). Internet, phone, mail, and mixed-mode surveys: The tailored design method (4th edition). Wiley.
- Gajić, T., Vukolić, D., Bugarčić, J., Đoković, F., Spasojević, A., Knežević, S., Đorđević Boljanović, J., Glišić, S., Matović, S., & Dávid, L. D. (2024). The Adoption of Artificial Intelligence in Serbian Hospitality: A Potential Path to Sustainable Practice. Sus-tainability, 16(8), 3172. [CrossRef]
- Gentle, J. E., Kaufman, L., & Rousseuw, P. J. (1991). Finding Groups in Data: An Introduction to Cluster Analysis. Biometrics, 47(2), 788. [CrossRef]
- Gursoy, D., Li, Y., & Song, H. (2023). ChatGPT and the hospitality and tourism industry: An overview of current trends and future research directions. Journal of Hospitality Marketing & Management, 32(5), 579–592. [CrossRef]
- Guttentag, D. (2015). Airbnb: Disruptive innovation and the rise of an informal tourism accommodation sector. Current Issues in Tourism, 18(12), 1192–1217. [CrossRef]
- Hair, J. F. (2023). Multivariate data analysis (8th ed). Cengage Learning India.
- Ifinedo, P. (2012). Technology Acceptance by Health Professionals in Canada: An Analysis with a Modified UTAUT Model. 2012 45th Hawaii International Conference on System Sciences, 2937–2946. [CrossRef]
- INSTAT. (2024). Tourism Statistics. https://www.instat.gov.al/en/themes/industry-trade-and-services/tourism-statistics/#tab3.
- Ionescu, A.-M., & Sârbu, F. A. (2024). Exploring the Impact of Smart Technologies on the Tourism Industry. Sustainability, 16(8), 3318. [CrossRef]
- Ivanov, S., Webster, C., Berezina, K. (2022). Robotics in Tourism and Hospitality. In: Xiang, Z., Fuchs, M., Gretzel, U., Höpken, W. (eds) Handbook of e-Tourism. Springer, Cham. [CrossRef]
- Ivanov, S., & Webster, C. (2020). Robots in tourism: A research agenda for tourism economics. Tourism Economics, 26(7), 1065–1085. [CrossRef]
- Khang, A., Dutta, P. K., Gupta, S., Ayedee, N., & Chatterjee, S. (2024). Revolutionizing the AI-Digital Landscape: A Guide to Sustainable Emerging Technologies for Marketing Professionals (1st ed.). Productivity Press. [CrossRef]
- Kim, H., So, K. K. F., Shin, S., & Li, J. (2025). Artificial Intelligence in Hospitality and Tourism: Insights From Industry Practices, Research Literature, and Expert Opinions. Journal of Hospitality & Tourism Research, 49(2), 366–385. [CrossRef]
- Kline, R. B. (2016). Principles and practice of structural equation modeling (Fourth edition). The Guilford Press.
- Majid, G. M., Tussyadiah, I., Kim, Y. R., & Pal, A. (2023). Intelligent automation for sustainable tourism: A systematic review. Journal of Sustainable Tourism, 31(11), 2421–2440. [CrossRef]
- Mariani, M. (2019). Big Data and analytics in tourism and hospitality: A perspective article. Tourism Review, 75(1), 299–303. [CrossRef]
- Muça, E., Boboli, I., Kapaj, I., & Kapaj Mane, A. (2022). Smart Technology Effecting Tourism Development in Albania. Journal of Environmental Management and Tourism, 13(8), 2113. [CrossRef]
- Nikopoulou, M., Kourouthanassis, P., Chasapi, G., Pateli, A., & Mylonas, N. (2023). Determinants of Digital Transformation in the Hospitality Industry: Technological, Organizational, and Environmental Drivers. Sustainability, 15(3), 2736. [CrossRef]
- Nunnally, J. C., & Bernstein, I. H. (20). Psychometric theory (3. ed., [Nachdr.]). McGraw-Hill.
- Patil, V. H., Singh, S. N., Mishra, S., & Todd Donavan, D. (2008). Efficient theory development and factor retention criteria: Abandon the ‘eigenvalue greater than one’ criterion. Journal of Business Research, 61(2), 162–170. [CrossRef]
- Pergelova, A., Beck, S., Zwiegelaar, J., & Stylos, N. (2024). Smart technologies use by SMEs in the hospitality industry: Implications for customer interactions and organizational resilience. In N. Stylos, R. Rahimi, & P. Robinson (Eds.), Contemporary marketing management for tourism and hospitality (pp. xx–xx). Palgrave Macmillan. [CrossRef]
- Peng, X., Zhang, L., Lee, S., Song, W., & Shou, K. (2025). Navigating hospitality innovation (1995–2023): A bibliometric review and forward outlook. Journal of Hospitality and Tourism Technology, 16(1), 91–123. [CrossRef]
- Porsdam Mann, S., Vazirani, A. A., Aboy, M., Earp, B. D., Minssen, T., Cohen, I. G., & Savulescu, J. (2024). Guidelines for ethical use and acknowledgement of large language models in academic writing. Nature Machine Intelligence, 6(11), 1272–1274. [CrossRef]
- Rogers, E. M. (2003). Diffusion of innovations (Fifth edition). Free Press.
- Šakytė-Statnickė, G., & Budrytė-Ausiejienė, L. (2025). Application of Artificial Intelligence in the Tourism Sector: Benefits and Challenges of AI-Based Digital Tools in Tourism Organizations of Lithuania, Latvia, and Sweden. Tourism and Hospitality, 6(2), 67. [CrossRef]
- Sánchez, E., Calderón, R., & Herrera, F. (2025). Artificial Intelligence Adoption in SMEs: Survey Based on TOE–DOI Framework, Primary Methodology and Challenges. Applied Sciences, 15(12), 6465. [CrossRef]
- Schumacker, R. E., & Lomax, R. G. (2015). A Beginner’s Guide to Structural Equation Modeling: Fourth Edition (0 ed.). Routledge. [CrossRef]
- Shin, H., Ryu, J., & Jo, Y. (2025). Navigating artificial intelligence adoption in hospitality and tourism: Managerial insights, workforce transformation, and a future research agenda. International Journal of Hospitality Management, 128, 104187. [CrossRef]
- Sigala, M. (2020). Tourism and COVID-19: Impacts and implications for advancing and resetting industry and research. Journal of Business Research, 117, 312–321. [CrossRef]
- Tibshirani, R., Walther, G., & Hastie, T. (2001). Estimating the Number of Clusters in a Data Set Via the Gap Statistic. Journal of the Royal Statistical Society Series B: Statistical Methodology, 63(2), 411–423. [CrossRef]
- To, W. M., & Yu, B. T. W. (2025). Artificial Intelligence Research in Tourism and Hospitality Journals: Trends, Emerging Themes, and the Rise of Generative AI. Tourism and Hospitality, 6(2), 63. [CrossRef]
- Tornatzky, Louis G. & Fleischer, Mitchell. (1990). The Processes of Technological Innovation. Lexington Books.
- Trai, D. V., Tien, N. H., & Quyet, N. X. (2025). The impact of digital transformation on tourism sustainable development: A case of SMEs in Vietnam. International Journal of Entrepreneurship and Small Business, 1(1). [CrossRef]
- Venkatesh, V., & Davis, F. D. (2000). A Theoretical Extension of the Technology Acceptance Model: Four Longitudinal Field Studies. Management Science, 46(2), 186–204. [CrossRef]
- Wong, I. A., Zhang, T., Lin, Z. (Cj), & Peng, Q. (2023). Hotel AI service: Are employees still needed? Journal of Hospitality and Tourism Management, 55, 416–424. [CrossRef]















| Fit Index | Value |
|---|---|
| CFI | 0.997 |
| TLI | 0.996 |
| RMSEA | 0.029 |
| SRMR | 0.057 |
| χ²/df | 2.71 |
| From | To | Std.Path |
|---|---|---|
| PEOU | PU | 0.043 |
| Innovation_Red | PU | -0.162 |
| Env_CompPress | PU | 0.849 |
| PU | ATU | 0.034 |
| PEOU | ATU | 0.021 |
| Innovation_Red | ATU | 0.993 |
| PU | BI | 0.913 |
| ATU | BI | 0.053 |
| BI | AU | 0.077 |
| Innovation_Red | AU | -0.368 |
| Env_CompPress | AU | 0.059 |
Disclaimer/Publisher’s Note: The statements, opinions and data contained in all publications are solely those of the individual author(s) and contributor(s) and not of MDPI and/or the editor(s). MDPI and/or the editor(s) disclaim responsibility for any injury to people or property resulting from any ideas, methods, instructions or products referred to in the content. |
© 2025 by the authors. Licensee MDPI, Basel, Switzerland. This article is an open access article distributed under the terms and conditions of the Creative Commons Attribution (CC BY) license (http://creativecommons.org/licenses/by/4.0/).