Submitted:
28 July 2025
Posted:
04 August 2025
You are already at the latest version
Abstract
Keywords:
1. Introduction
2. Subjects and Methods
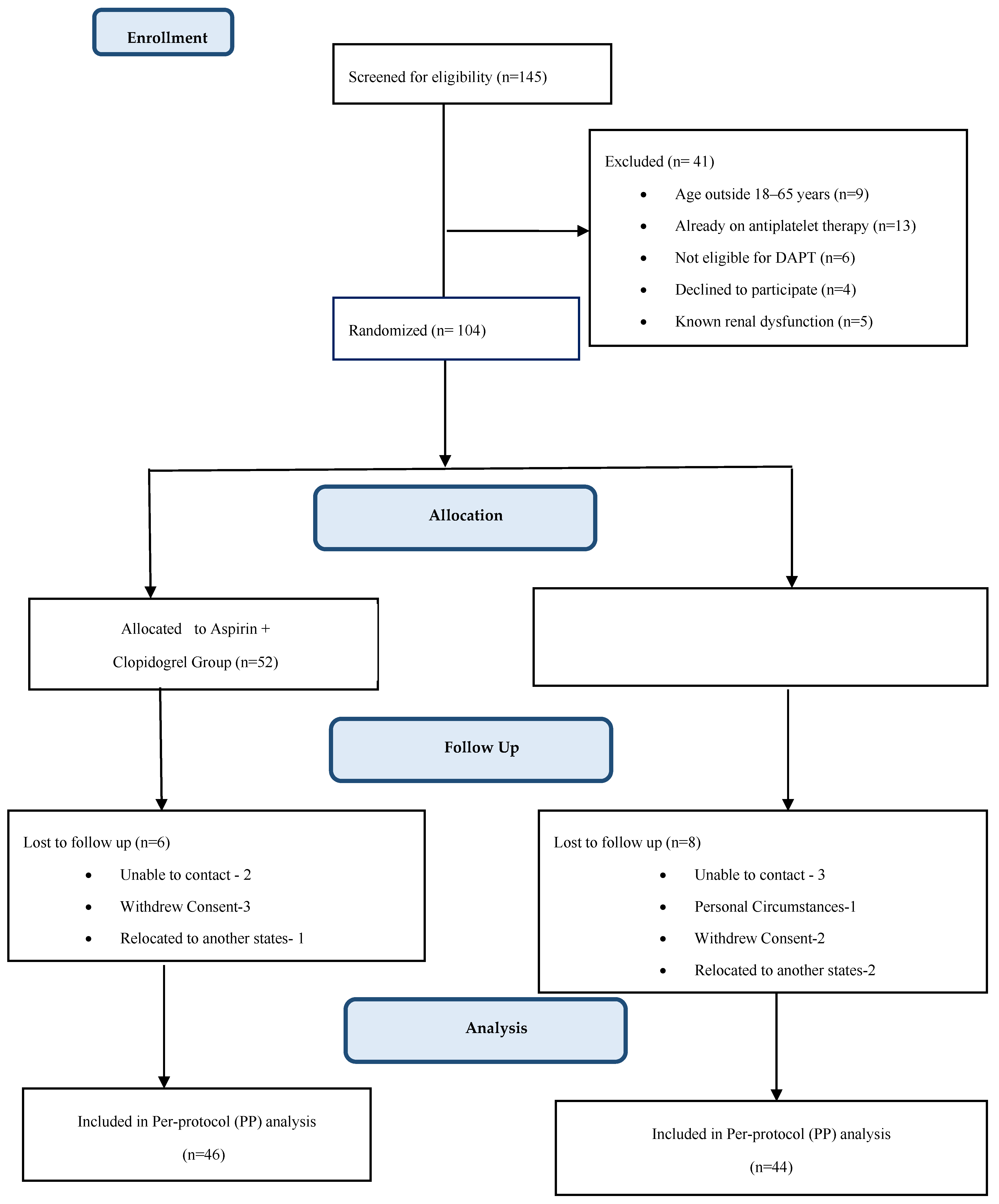
2.1. Study Design and Setting
2.2. Study Participants
2.3. Study Interventions
2.4. Study Objectives
2.5. Estimation of Inflammatory and Oxidative Stress Markers
2.6. Sample Size Calculation
2.7. Statistical Analysis
2.8. Ethical Statement
3. Results
4. Discussion
5. Conclusions
Author Contributions
Funding
Institutional Review Board Statement
Informed Consent Statement
Data Availability Statement
Conflicts of Interest
Abbreviations
| DAPT | Dual antiplatelet therapy |
| ACS | Acute coronary syndromes |
| CAD | Coronary artery disease |
| PCI | percutaneous coronary intervention |
| hs-CRP | high sensitivity C reactive protein |
| TOAC | total antioxidant capacity |
| PP | per-protocol |
| ADP | adenosine diphosphate |
| TIA | transient ischemic attack |
| IL-6 | interleukin-6 |
| TNF-α | tumor necrosis factor-alpha |
| ROS | Reactive oxygen species |
| CTRI | Clinical trial registry of India |
| ACC/AHA | American College of Cardiology/American Heart Association |
| PCV | packed cell volume |
| BARC | Bleeding Academic Research Consortium |
References
- Brunton, L., & Knollmann, B. (2023). Goodman and Gilman’s the pharmacological basis of therapeutics (14th ed.). McGraw Hill Professional.
- Rao, S.V.; O’dOnoghue, M.L.; Ruel, M.; Rab, T.; Tamis-Holland, J.E.; Alexander, J.H.; Baber, U.; Baker, H.; Cohen, M.G.; Cruz-Ruiz, M.; et al. 2025 ACC/AHA/ACEP/NAEMSP/SCAI Guideline for the Management of Patients With Acute Coronary Syndromes: A Report of the American College of Cardiology/American Heart Association Joint Committee on Clinical Practice Guidelines. Circulation 2025, 151. [CrossRef]
- Vrints, C., Andreotti, F., Koskinas, K. C., Rossello, X., Adamo, M., Ainslie, J., et al. (2024). 2024 ESC guidelines for the management of chronic coronary syndromes. European Heart Journal, 45(36), 3415–3537.
- Kumbhani, D.J.; Cibotti-Sun, M.; Moore, M.M. 2025 Acute Coronary Syndromes Guideline-at-a-Glance. Circ. 2025, 85, 2128–2134. [CrossRef]
- Marchio, P.; Guerra-Ojeda, S.; Vila, J.M.; Aldasoro, M.; Victor, V.M.; Mauricio, M.D. Targeting Early Atherosclerosis: A Focus on Oxidative Stress and Inflammation. Oxid. Med. Cell Longev. 2019, 2019, 8563845. [CrossRef]
- Tsirebolos, G.; Tsoporis, J.N.; Drosatos, I.-A.; Izhar, S.; Gkavogiannakis, N.; Sakadakis, E.; Triantafyllis, A.S.; Parker, T.G.; Rallidis, L.S.; Rizos, I. Emerging markers of inflammation and oxidative stress as potential predictors of coronary artery disease. Int. J. Cardiol. 2023, 376, 127–133. [CrossRef]
- Mangiacapra, F.; Di Gioia, G.; Pellicano, M.; Di Serafino, L.; Bressi, E.; Peace, A.J.; Bartunek, J.; Wijns, W.; De Bruyne, B.; Barbato, E. Effects of Prasugrel Versus Clopidogrel on Coronary Microvascular Function in Patients Undergoing Elective PCI. Circ. 2016, 68, 235–237. [CrossRef]
- Oprescu, N.; Micheu, M.M.; Scafa-Udriste, A.; Popa-Fotea, N.-M.; Dorobantu, M. Inflammatory markers in acute myocardial infarction and the correlation with the severity of coronary heart disease. Ann. Med. 2021, 53, 1042–1048. [CrossRef]
- Theofilis, P., Sagris, M., Oikonomou, E., Antonopoulos, A. S., Tsioufis, K., &Tousoulis, D. (2022). Factors associated with platelet activation—Recent pharmaceutical approaches. International Journal of Molecular Sciences, 23(6), 3301.
- Silvestrini, A.; Meucci, E.; Ricerca, B.M.; Mancini, A. Total Antioxidant Capacity: Biochemical Aspects and Clinical Significance. Int. J. Mol. Sci. 2023, 24, 10978. [CrossRef]
- Eikelboom, J. W., Hirsh, J., Spencer, F. A., Baglin, T. P., & Weitz, J. I. (2012). Antiplatelet drugs. CHEST Journal, 141(2), e89S–e119S.
- Ben-Yehuda O, Redfors B. Validation of the bleeding academic research consortium bleeding definition: towards a standardized bleeding score (2016). J Am Coll Cardiol, 67(18), 2145-2147.
- Hajsadeghi, S.; Chitsazan, M.; Chitsazan, M.; Salehi, N.; Amin, A.; Bidokhti, A.A.; Babaali, N.; Bordbar, A.; Hejrati, M.; Moghadami, S. Prasugrel Results in Higher Decrease in High-Sensitivity C-Reactive Protein Level in Patients Undergoing Percutaneous Coronary Intervention Comparing to Clopidogrel. Clin. Med. Insights: Cardiol. 2016, 10, CMC.S32804–55. [CrossRef]
- Schnorbus, B.; Daiber, A.; Jurk, K.; Warnke, S.; Koenig, J.; Lackner, K.J.; Münzel, T.; Gori, T. Effects of clopidogrel vs. prasugrel vs. ticagrelor on endothelial function, inflammatory parameters, and platelet function in patients with acute coronary syndrome undergoing coronary artery stenting: a randomized, blinded, parallel study. Eur. Hear. J. 2020, 41, 3144–3152. [CrossRef]
- Antonino, M.J.; Mahla, E.; Bliden, K.P.; Tantry, U.S.; Gurbel, P.A. Effect of Long-Term Clopidogrel Treatment on Platelet Function and Inflammation in Patients Undergoing Coronary Arterial Stenting. Am. J. Cardiol. 2009, 103, 1546–1550. [CrossRef]
- Ramadan, R., Dhawan, S. S., Syed, H., Pohlel, F. K., Binongo, J. N., Ghazzal, Z. B., et al. (2014). Effects of clopidogrel therapy on oxidative stress, inflammation, vascular function and progenitor cells in stable coronary artery disease. Journal of Cardiovascular Pharmacology, 63(4), 369.
- Haque, R.; Hafiz, F.B.; Habib, A.; Radeen, K.R.; Islam, L.N. Role of complete blood count, antioxidants, and total antioxidant capacity in the pathophysiology of acute coronary syndrome. Afr. J. Biol. Sci. 2022, 4. [CrossRef]
- Willoughby, S.R.; Luu, L.-J.; Cameron, J.D.; Nelson, A.J.; Schultz, C.D.; Worthley, S.G.; Worthley, M.I. Clopidogrel Improves Microvascular Endothelial Function in Subjects with Stable Coronary Artery Disease. Hear. Lung Circ. 2014, 23, 534–541. [CrossRef]




| Characteristic |
AC group (n=46) |
AP group (n=44) |
P-value |
| Age (years) (Mean ± SD) | 51.4 ± 8.7 | 48.7 ± 9.4 | 0.36 |
| Males; n (%) | 37 (80.4) | 34 (77.2) | >0.99 |
| BMI (kg/m2) (Mean ± SD) | 29.04± 4.19 | 31.02 ± 4.27 | 0.15 |
CVD Risk Factors, n (%)
|
31 (67.39) 21 (45.65) 28 (60.86) 30 (65.21) |
28 (63.63) 16 (36.36) 25 (56.82) 23 (52.27) |
>0.99 0.54 >0.99 0.31 |
| Family history of CVD, n (%) | 18 (39.13) | 17 (38.63) |
>0.99 |
Diagnosis, n (%)
|
20 (43.5) 11 (23.9) 15 (32.6) |
23 (52.3) 10 (22.7) 11 (25) |
0.43 >0.99 0.51 |
Hemogram; (Mean ± SD)
|
12.97 ± 2.15 39.44 ± 7.80 1.69 ± 0.54 91.01 ± 10.66 31.42 ± 3.87 2.27 ± 0.74 |
12.70 ± 2.46 38.90 ± 7.64 4.37 ± 0.66 87.82 ± 16.56 34.82 ± 7.11 2.63 ± 0.75 |
0.55 0.72 <0.001 0.24 0.003 0.01 |
| High sensitivity C reactive protein (mg/dl), (Median (IQR) |
11.27 (6.05, 13.17) | 12.45 (7.65, 15.6) | 0.06 |
| Total antioxidant capacity (µmol/L), (Median (IQR) |
293.19 (255.91, 368.93) | 355.11 (304.42, 454.44) | 0.07 |
Disclaimer/Publisher’s Note: The statements, opinions and data contained in all publications are solely those of the individual author(s) and contributor(s) and not of MDPI and/or the editor(s). MDPI and/or the editor(s) disclaim responsibility for any injury to people or property resulting from any ideas, methods, instructions or products referred to in the content. |
© 2025 by the authors. Licensee MDPI, Basel, Switzerland. This article is an open access article distributed under the terms and conditions of the Creative Commons Attribution (CC BY) license (http://creativecommons.org/licenses/by/4.0/).