Submitted:
14 July 2025
Posted:
15 July 2025
You are already at the latest version
Abstract

Keywords:
1. Introduction
2. Materials and Methods
2.1. Preparation of ECFCs and Cell Culture
2.2. Preparation of P. oceanica Leaf Extract (POE)
2.2.1. Determination of Total Polyphenol Content and Antioxidant Activity of POE
2.3. Cellular Viability
2.4. Immunofluorescence Analysis
2.5. Scratch Assay
2.6. Invasion Assay with Transwell Chambers
2.7. In Vitro Capillary Morphogenesis
2.8. ROS Detection Assay for Evaluating Oxidative Stress
2.9. RNA Extraction, Quantitative PCR
2.10. Western Blot Analysis
2.11. Statistical Analysis
3. Results
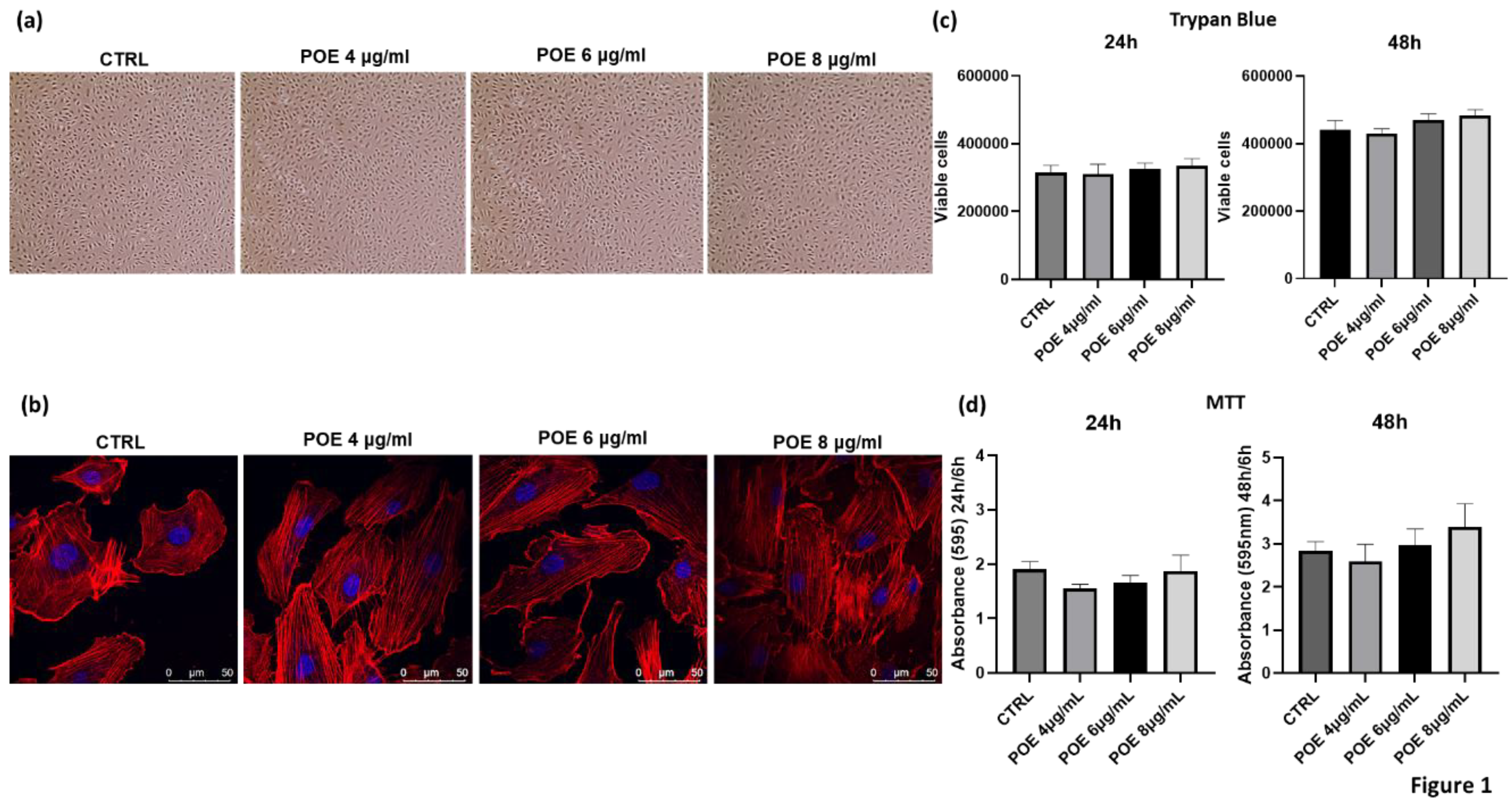
3.1. Effect of POE on Endothelial Colony-Forming Cells (ECFC) Viability and Cell Morphology
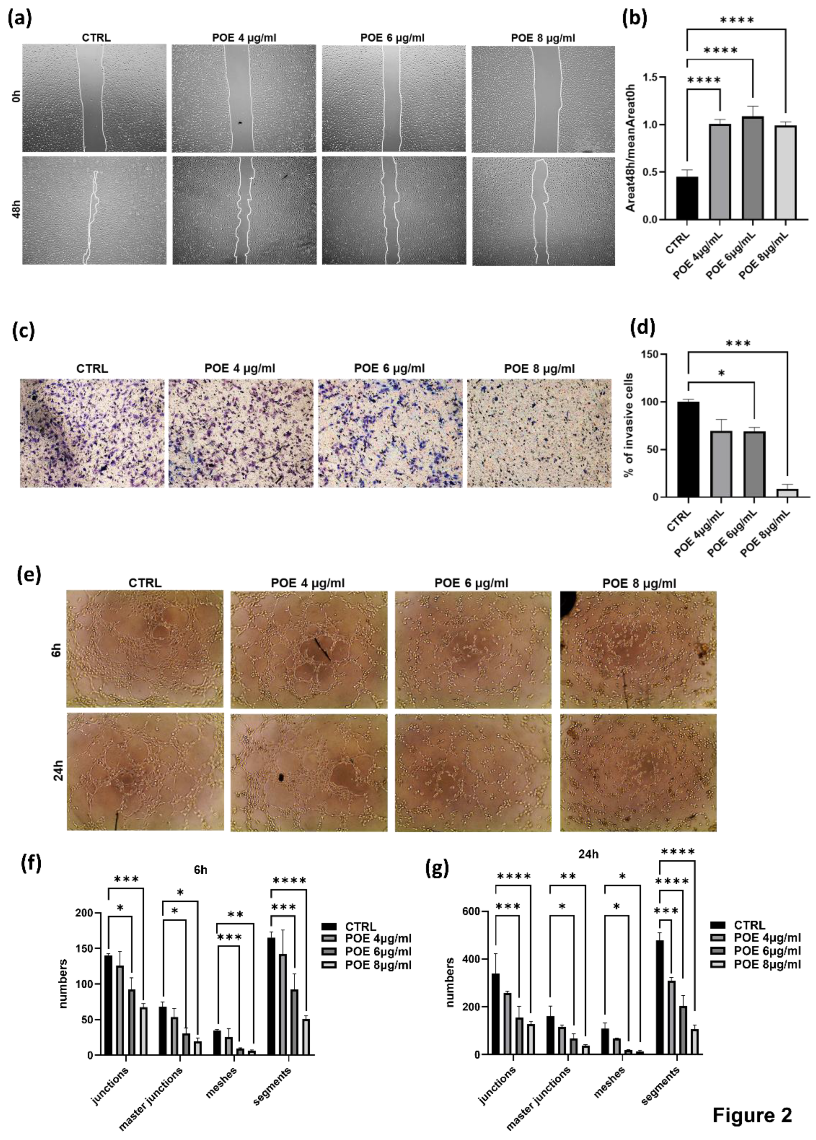
3.2. Effect of POE on ECFC Migration, Invasion and Angiogenic Capacity
3.3. Antioxidant Properties of POE in VEGF-Stimulated ECFCs
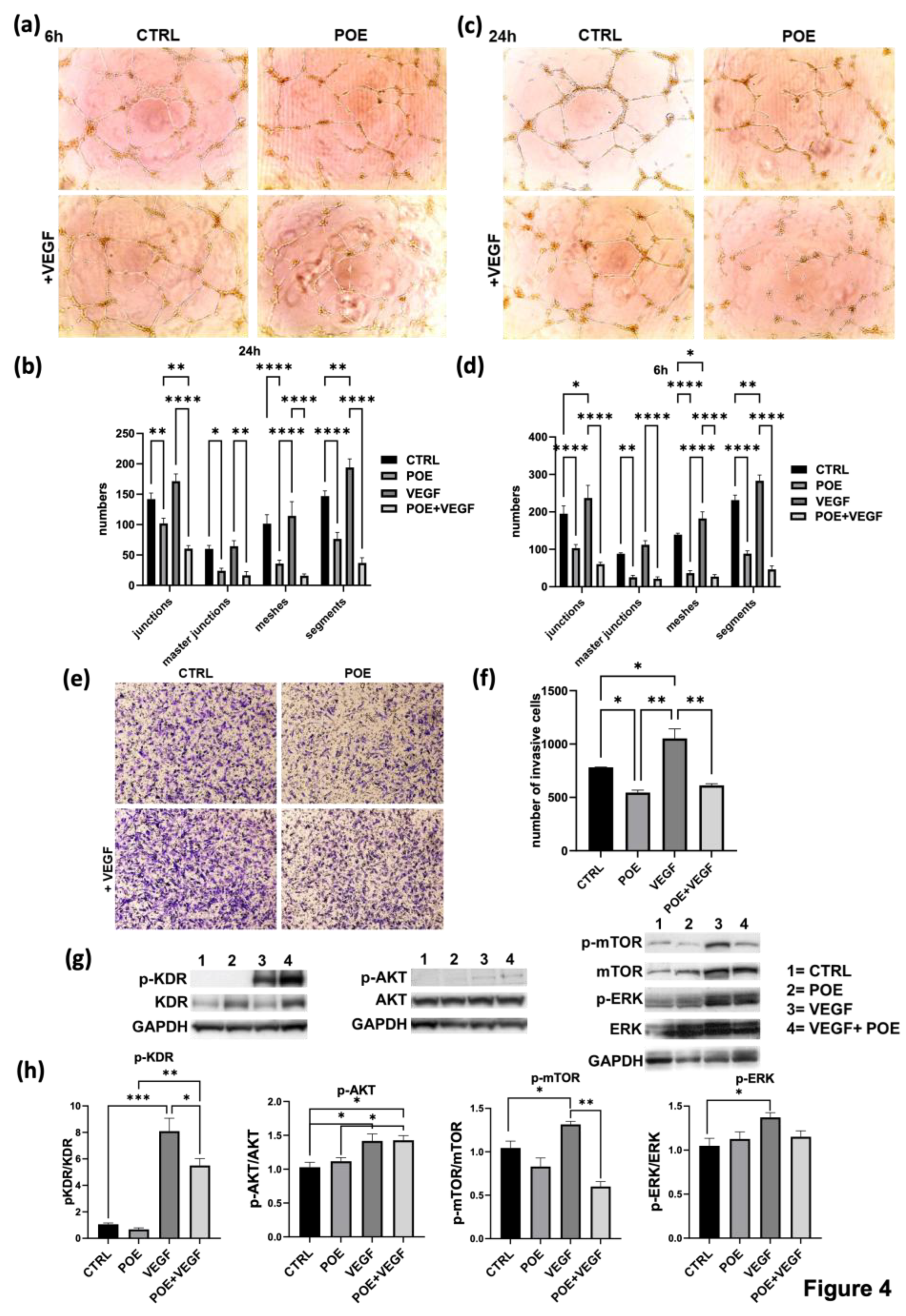
3.4. Anti-Invasive and Anti-Angiogenic Properties of POE in VEGF-Stimulated ECFCs
3.5. Effect of POE on Endothelial Activation
4. Discussion
Author Contributions
Funding
Institutional Review Board Statement
Data Availability Statement
Acknowledgments
Conflicts of Interest
Abbreviations
| AKR1B10 | Aldo-Keto Reductase Family 1 Member B10 |
| AKR1C1 | Aldo-Keto Reductase Family 1 Member C1 |
| AKT | Protein Kinase B |
| AMD | Age-Related Macular Degeneration |
| DAPI | 4′,6-Diamidino-2-Phenylindole |
| DMEM | Dulbecco’s Modified Eagle Medium |
| DMSO | Dimethyl Sulfoxide |
| ECFC | Endothelial Colony-Forming Cell |
| ECM | Extracellular Matrix |
| EGM-2 | Endothelial Growth Medium-2 |
| ERK | Extracellular Signal-Regulated Kinase |
| EtOH | Ethanol |
| FBS | Fetal Bovine Serum |
| GAPDH | Glyceraldehyde-3-Phosphate Dehydrogenase |
| H₂O₂ | Hydrogen Peroxide |
| HTRX1/2 | Human Thioredoxin 1/2 |
| ICAM-1 | Intercellular Adhesion Molecule 1 |
| KDR | Kinase Insert Domain Receptor (VEGFR2) |
| LPS | Lipopolysaccharide |
| MAPKs | Mitogen-Activated Protein Kinases |
| MMP 2/9 | Matrix Metalloproteinases 2 and 9 |
| mTOR | Mechanistic Target of Rapamycin |
| MTT | 3-(4,5-Dimethylthiazol-2-yl)-2,5-Diphenyltetrazolium Bromide |
| NF-κB | Nuclear Factor kappa-light-chain-enhancer of activated B cells |
| NO | Nitric Oxide |
| PBS | Phosphate-Buffered Saline |
| p-AKT | Phosphorylated AKT |
| PCR | Polymerase Chain Reaction |
| p-ERK | Phosphorylated ERK |
| p-KDR | Phosphorylated KDR |
| POE | Posidonia oceanica Extract |
| PRDX2 | Peroxiredoxin 2 |
| p-MTOR | Phosphorylated mTOR |
| ROS | Reactive Oxygen Species |
| TF | Tissue Factor |
| TNF-α | Tumor Necrosis Factor Alpha |
| TP | Total Polyphenol |
| UCB | Umbilical Cord Blood |
| ULEX | Ulex Europaeus Agglutinin |
| VCAM-1 | Vascular Cell Adhesion Molecule 1 |
| VEGF | Vascular Endothelial Growth Factor |
| VEGFR | Vascular Endothelial Growth Factor Receptor |
| vWF | von Willebrand Factor |
References
- Folkman, J. Angiogenesis. Annu Rev Med 2006, 57, 1–18. [CrossRef]
- Dudley, A.C.; Griffioen, A.W. Pathological Angiogenesis: Mechanisms and Therapeutic Strategies. Angiogenesis 2023, 26, 313–347. [CrossRef]
- Cao, Y.; Langer, R.; Ferrara, N. Targeting Angiogenesis in Oncology, Ophthalmology and Beyond. Nat Rev Drug Discov 2023, 22, 476–495. [CrossRef]
- Kim, Y.-W.; Byzova, T. V. Oxidative Stress in Angiogenesis and Vascular Disease. Blood 2014, 123, 625–631. [CrossRef]
- Ushio-Fukai, M. VEGF Signaling through NADPH Oxidase-Derived ROS. Antioxid Redox Signal 2007, 9, 731–739. [CrossRef]
- Al-Abd, A.M.; Alamoudi, A.J.; Abdel-Naim, A.B.; Neamatallah, T.A.; Ashour, O.M. Anti-Angiogenic Agents for the Treatment of Solid Tumors: Potential Pathways, Therapy and Current Strategies - A Review. J Adv Res 2017, 8, 591–605. [CrossRef]
- Gacche, R.N. Changing Landscape of Anti-Angiogenic Therapy: Novel Approaches and Clinical Perspectives. Biochimica et Biophysica Acta (BBA) - Reviews on Cancer 2023, 1878, 189020. [CrossRef]
- Wang, L.; Liu, W.-Q.; Broussy, S.; Han, B.; Fang, H. Recent Advances of Anti-Angiogenic Inhibitors Targeting VEGF/VEGFR Axis. Front Pharmacol 2024, 14. [CrossRef]
- Gammone, M.A.; Danese, A.; D’Orazio, N. Anti-Angiogenetic Agents from the Sea: A New Potential Preventive and Therapeutic Wave? Anticancer Agents Med Chem 2020, 20, 2005–2011. [CrossRef]
- Abdollah, M.R.A.; Ali, A.A.; Elgohary, H.H.; Elmazar, M.M. Antiangiogenic Drugs in Combination with Seaweed Fucoidan: A Mechanistic in Vitro and in Vivo Study Exploring the VEGF Receptor and Its Downstream Signaling Molecules in Hepatic Cancer. Front Pharmacol 2023, 14. [CrossRef]
- Mushtaq, S.; Abbasi, B.H.; Uzair, B.; Abbasi, R. Natural Products as Reservoirs of Novel Therapeutic Agents. EXCLI J 2018, 17, 420–451. [CrossRef]
- Lu, X.; Friedrich, L.J.; Efferth, T. Natural Products Targeting Tumour Angiogenesis. Br J Pharmacol 2025, 182, 2094–2136. [CrossRef]
- Vasarri, M.; De Biasi, A.M.; Barletta, E.; Pretti, C.; Degl’Innocenti, D. An Overview of New Insights into the Benefits of the Seagrass Posidonia Oceanica for Human Health. Mar Drugs 2021, 19, 476. [CrossRef]
- Punginelli, D.; Catania, V.; Abruscato, G.; Luparello, C.; Vazzana, M.; Mauro, M.; Cunsolo, V.; Saletti, R.; Di Francesco, A.; Arizza, V.; et al. New Bioactive Peptides from the Mediterranean Seagrass Posidonia Oceanica (L.) Delile and Their Impact on Antimicrobial Activity and Apoptosis of Human Cancer Cells. Int J Mol Sci 2023, 24. [CrossRef]
- Vasarri, M.; Degl’Innocenti, D. News and Updates from 2022 on Antioxidant and Anti-Inflammatory Properties of Marine Products. Mar Drugs 2022, 21. [CrossRef]
- Gokce, G.; Haznedaroglu, M.Z. Evaluation of Antidiabetic, Antioxidant and Vasoprotective Effects of Posidonia Oceanica Extract. J Ethnopharmacol 2008, 115, 122–130. [CrossRef]
- Ammar, N.M.; Hassan, H.A.; Mohammed, M.A.; Serag, A.; Abd El-Alim, S.H.; Elmotasem, H.; El Raey, M.; El Gendy, A.N.; Sobeh, M.; Abdel-Hamid, A.-H.Z. Metabolomic Profiling to Reveal the Therapeutic Potency of Posidonia Oceanica Nanoparticles in Diabetic Rats. RSC Adv 2021, 11, 8398–8410. [CrossRef]
- Morresi, C.; Vasarri, M.; Bellachioma, L.; Ferretti, G.; Degl Innocenti, D.; Bacchetti, T. Glucose Uptake and Oxidative Stress in Caco-2 Cells: Health Benefits from Posidonia Oceanica (L.) Delile. Mar Drugs 2022, 20. [CrossRef]
- Micheli, L.; Vasarri, M.; Degl’Innocenti, D.; Di Cesare Mannelli, L.; Ghelardini, C.; Emiliano, A.; Verdelli, A.; Caproni, M.; Barletta, E. Posidonia Oceanica (L.) Delile Is a Promising Marine Source Able to Alleviate Imiquimod-Induced Psoriatic Skin Inflammation. Mar Drugs 2024, 22. [CrossRef]
- Vasarri, M.; Leri, M.; Barletta, E.; Pretti, C.; Degl’Innocenti, D. Posidonia Oceanica (L.) Delile Dampens Cell Migration of Human Neuroblastoma Cells. Mar Drugs 2021, 19, 579. [CrossRef]
- Leri, M.; Ramazzotti, M.; Vasarri, M.; Peri, S.; Barletta, E.; Pretti, C.; Degl’Innocenti, D. Bioactive Compounds from Posidonia Oceanica (L.) Delile Impair Malignant Cell Migration through Autophagy Modulation. Mar Drugs 2018, 16, 137. [CrossRef]
- Barletta, E.; Ramazzotti, M.; Fratianni, F.; Pessani, D.; Degl’Innocenti, D. Hydrophilic Extract from Posidonia Oceanica Inhibits Activity and Expression of Gelatinases and Prevents HT1080 Human Fibrosarcoma Cell Line Invasion. Cell Adh Migr 2015, 9, 422–431. [CrossRef]
- Melero-Martin, J.M. Human Endothelial Colony-Forming Cells. Cold Spring Harb Perspect Med 2022, 12. [CrossRef]
- Jia, J.; Ma, B.; Wang, S.; Feng, L. Therapeutic Potential of Endothelial Colony Forming Cells Derived from Human Umbilical Cord Blood. Curr Stem Cell Res Ther 2019, 14, 460–465. [CrossRef]
- Margheri, F.; Chillà, A.; Laurenzana, A.; Serratì, S.; Mazzanti, B.; Saccardi, R.; Santosuosso, M.; Danza, G.; Sturli, N.; Rosati, F.; et al. Endothelial Progenitor Cell–Dependent Angiogenesis Requires Localization of the Full-Length Form of UPAR in Caveolae. Blood 2011, 118, 3743–3755. [CrossRef]
- Chillà, A.; Anceschi, C.; Frediani, E.; Scavone, F.; Del Rosso, T.; Pelagio, G.; Tufaro, A.; De Palma, G.; Del Rosso, M.; Fibbi, G.; et al. Inhibition of MMPs Supports Amoeboid Angiogenesis Hampering VEGF-Targeted Therapies via MLC and ERK 1/2 Signaling. J Transl Med 2023, 21, 102. [CrossRef]
- Ushio-Fukai, M.; Urao, N. Novel Role of NADPH Oxidase in Angiogenesis and Stem/Progenitor Cell Function. Antioxid Redox Signal 2009, 11, 2517–2533. [CrossRef]
- Salzano, S.; Checconi, P.; Hanschmann, E.-M.; Lillig, C.H.; Bowler, L.D.; Chan, P.; Vaudry, D.; Mengozzi, M.; Coppo, L.; Sacre, S.; et al. Linkage of Inflammation and Oxidative Stress via Release of Glutathionylated Peroxiredoxin-2, Which Acts as a Danger Signal. Proceedings of the National Academy of Sciences 2014, 111, 12157–12162. [CrossRef]
- Lugrin, J.; Rosenblatt-Velin, N.; Parapanov, R.; Liaudet, L. The Role of Oxidative Stress during Inflammatory Processes. Biol Chem 2014, 395, 203–230. [CrossRef]
- Laurenzana, A.; Fibbi, G.; Margheri, F.; Biagioni, A.; Luciani, C.; Rosso, M.; Chilla, A. Endothelial Progenitor Cells in Sprouting Angiogenesis: Proteases Pave the Way. Curr Mol Med 2015, 15, 606–620. [CrossRef]
- Laurenzana, A.; Margheri, F.; Chillà, A.; Biagioni, A.; Margheri, G.; Calorini, L.; Fibbi, G.; Del Rosso, M. Endothelial Progenitor Cells as Shuttle of Anticancer Agents. Hum Gene Ther 2016, 27, 784–791. [CrossRef]
- Li, R.; Song, X.; Guo, Y.; Song, P.; Duan, D.; Chen, Z.-S. Natural Products: A Promising Therapeutics for Targeting Tumor Angiogenesis. Front Oncol 2021, 11. [CrossRef]
- Vasarri, M.; Leri, M.; Barletta, E.; Ramazzotti, M.; Marzocchini, R.; Degl’Innocenti, D. Anti-Inflammatory Properties of the Marine Plant Posidonia Oceanica (L.) Delile. J Ethnopharmacol 2020, 247, 112252. [CrossRef]
- Vasarri, M.; De Marchi, L.; Pretti, C.; Barletta, E.; Degl’Innocenti, D. Antioxidant and Anti-Inflammatory Properties of Four Native Mediterranean Seagrasses: A Review of Bioactive Potential and Ecological Context. Mar Drugs 2025, 23, 206. [CrossRef]
- Watson, N.; Al-Samkari, H. Thrombotic and Bleeding Risk of Angiogenesis Inhibitors in Patients with and without Malignancy. J Thromb Haemost 2021, 19, 1852–1863. [CrossRef]
- Yang, Y.; Long, P.; Tuo, Y.; Wang, X. Assessing Hemorrhagic Risks in Combination Therapy: Implications of Angiogenesis Inhibitors and Immune Checkpoint Inhibitors. Front Immunol 2025, 16. [CrossRef]





| Gene | Forward | Reverse |
|---|---|---|
| 18S | 5′-CCAGTAAGTGCGGGTCATAAG-3′ | 5′- GCCTCACATAACCATCCAATC-3′ |
| hTRX1 | 5’-CTGCTTTTCAGGAAGCCTTG-3’ | 5’-TGTTGGCATGCATTTGACTT-3’ |
| hTRX2 | 5’AGCCCGGACAATATACACCA -3’ | 5’-AATATCCACCTTGGCCATCA -3’ |
| PRDX2 | 5’-GTCCTTCGCCAGATCACTGTT-3’ | 5’-CATGCTGGTCTGTGTACTGGA -3’ |
| AKR1C1 | 5’-TGCATAATGCCTGGGCTATCTT-3’ | 5’-AGGCCATGACAGTGTTTGAG-3’ |
| AKR1B10 | 5’- CCAAGTCTGTGACACCAGCA -3’ | 5’-CGTTACAGGCCCTCCAGTTT-3’ |
| VCAM | 5′- GGCGCCTATACCATCCGAAA -3 | 5′-GAGCACGAGAAGCTCAGGAGAA-3′ |
| ICAM | 5’-CTACCTCTGTCGGGCCAGGA-3’ | 5’-AGGCCTGCAGTGCCCATTA -3’ |
| TF | 5′-CCCGAACAGTTAACCGGAAGA -3’ | 5′- GGAGTTCTCCTTCCAGCTCTGC-3′ |
Disclaimer/Publisher’s Note: The statements, opinions and data contained in all publications are solely those of the individual author(s) and contributor(s) and not of MDPI and/or the editor(s). MDPI and/or the editor(s) disclaim responsibility for any injury to people or property resulting from any ideas, methods, instructions or products referred to in the content. |
© 2025 by the authors. Licensee MDPI, Basel, Switzerland. This article is an open access article distributed under the terms and conditions of the Creative Commons Attribution (CC BY) license (http://creativecommons.org/licenses/by/4.0/).