Submitted:
29 June 2025
Posted:
30 June 2025
You are already at the latest version
Abstract
Keywords:
1. Introduction
1.1. Evolution of Digital Twin Technology
1.2. Importance of Digital Twins in Various Sectors
1.3. Objectives of the Review
- What conceptual and architectural models define a digital twin across domains and how can they be tailored to livestock systems?
- How are digital twins implemented in agricultural and livestock contexts, particularly for nutrition and health prediction?
- What are the current technical limitations in dairy nutrition modeling?
- What are the key technical, infrastructural and ethical challenges in deploying digital twins on commercial dairy farms?
- What future opportunities exist for integrating AI, edge computing and simulation technologies into next generation dairy digital twins?
2. Methodology
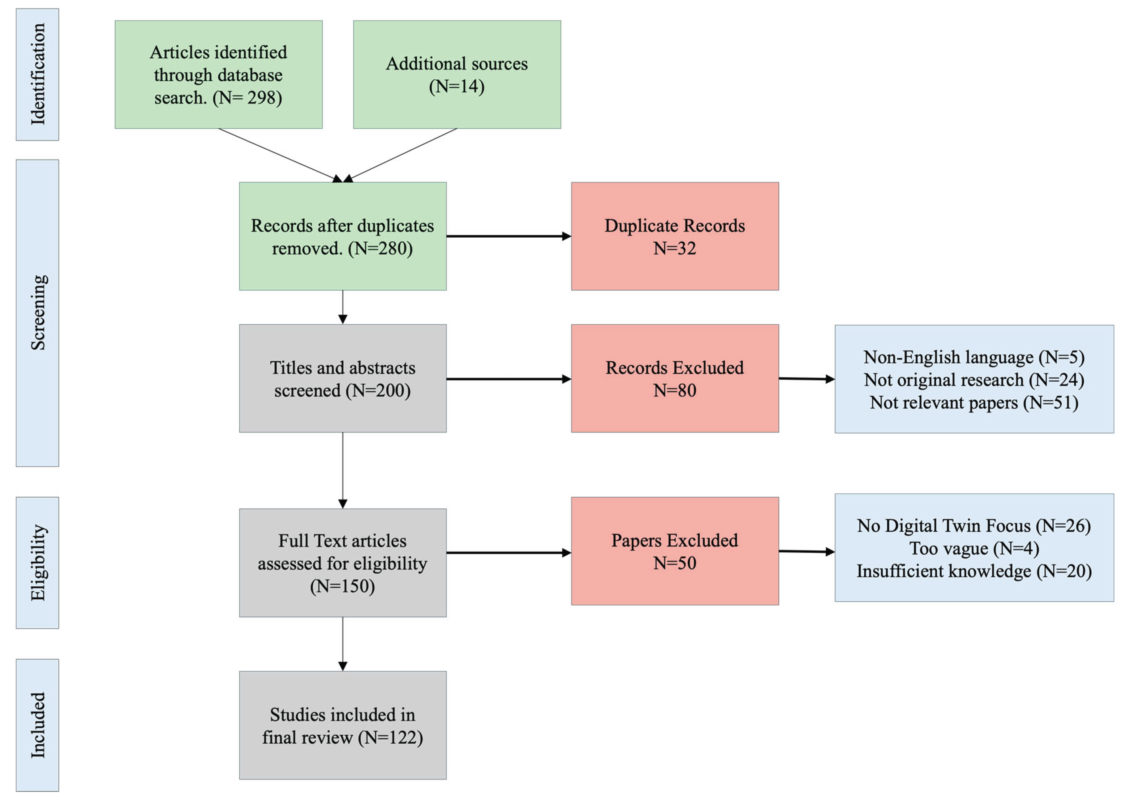
2.1. Literature Classification Approach
2.2. Search Strategy for Identifying Relevant Papers
2.3. Overview of the Data Sources
3. Digital Twin Architecture
3.1. Overview of DT Architecture
3.2. Components of Dairy Nutrition Digital Twin
3.3. Computational Requirements of a Dairy Digital Twin System
3.4. Communication, Middleware and Standards
3.5. Integration with AI, Cloud, Edge and Big Data
3.6. Strengths and Limitations of Current DT Architectures
4. Computational Methods in Precision Dairy Digital Twins
4.1. Rumination and Feeding Behavior Recognition
4.2. Metabolic Modeling Techniques
4.3. Optimization Algorithms for Feed Formulation
4.4. Edge Computing and Real-Time Infrastructure
4.5. System Integration and Middleware Design
5. Digital Twin Integration Framework for Farm Management System
6. Validation Methodologies for Precision Dairy Nutrition Digital Twins
6.1. Benchmark Datasets and Performance Metrics
6.2. Comparative Evalaution Protocols
6.3. Cross Validation with Biological Variability
6.4. Continuous Model Improvement Frameworks
7. Applications of Digital Twin
7.1. Industrial Applications
7.2. Healthcare Applications
7.3. Urban Planning and Smart Cities
7.4. Agricultural Applications
8. Challenges and Limitations
8.1. Data Privacy and Security Concerns
8.2. Real-time Data Processing and Analysis
8.3. Integration with Legacy Systems
8.4. High Cost and Complexity
8.5. Model Interpretability and Stakeholder Trust
9. Ethical Considerations
10. Current Trends and Future Directions
10.1. The Role of Artificial Intelligence and Machine Learning
10.2. Edge Computing in Digital Twins
10.3. Advanced Simulation Techniques
10.4. Industry 4.0 and the Future of Digital Twin Systems
11. Conclusions
Author Contributions
Funding
Institutional Review Board Statement
Informed Consent Statement
Data Availability Statement
Conflicts of Interest
Abbreviations
| AI | Artificial Intelligence |
| CNN | Convolutional Nueral Network |
| DDS | Data Distribution Service |
| DT | Digital Twin |
| DTaaS | Digital Twin as a Service |
| ETL | Extract Transform and Load |
| FMS | Farm Management Systems |
| GAN | Generative Adversarial Network |
| GECA | Global Edge Computing Architecture |
| GPU | Graphics Processing Unit |
| IoT | Internet of Things |
| KPI | Key Performance Indicators |
| LMIC | low-and middle-income countries |
| LP | Linear Programming |
| LSTM | Long Short-Term Memory |
| ML | Machine Learning |
| MQTT | Message Queuing Telemetry Transport |
| NLP | Natural Language Processing |
| NMB | normalized mean bias |
| OPC-UA | Open Platform Communications - Unified Architecture |
| RAM | Random Access Memory |
| RDF | Resource Description Framework |
| RL | Reinforcement Learning |
| RMSE | root mean square error |
| SVM | Support Vector Machine' |
| VFA | Volatile Fatty Acid |
| VIL | Vehicle-in-the-loop |
| WAN | Wide Area Network |
| WSN | Wireless Sensor Networks |
| XAI | Explainable Artificial Intelligence |
| XGBoost | Extreme Gradient Boost |
References
- Fuller, A.; Fan, Z.; Day, C.; Barlow, C. Digital Twin: Enabling Technologies, Challenges and Open Research. IEEE Access 2020, 8, 108952–108971. [Google Scholar] [CrossRef]
- Minerva, R.; Lee, G.M.; Crespi, N. Digital Twin in the IoT Context: A Survey on Technical Features, Scenarios, and Architectural Models. Proc. IEEE 2020, 108, 1785–1824. [Google Scholar] [CrossRef]
- Wanasinghe, T.; Wroblewski, L.; Petersen, B.; Gosine, R.; James, L.; De Silva, O.; Mann, G.K.I.; Warrian, P. Digital Twin for the Oil and Gas Industry: Overview, Research Trends, Opportunities, and Challenges. IEEE Access 2020, 8, 104175–104197. [Google Scholar] [CrossRef]
- Khajavi, S.H.; Motlagh, N.H.; Jaribion, A.; Werner, L.C.; Holmstrom, J. Digital Twin: Vision, Benefits, Boundaries, and Creation for Buildings. IEEE Access 2019, 7, 147406–147419. [Google Scholar] [CrossRef]
- Jeon, S.M.; Schuesslbauer, S. Digital Twin Application for Production Optimization. In Proceedings of the 2020 IEEE International Conference on Industrial Engineering and Engineering Management (IEEM), Singapore, Singapore, 14–17 December 2020; pp. 542–545. [Google Scholar] [CrossRef]
- Grieves, M.; Vickers, J. Digital Twin: Mitigating Unpredictable, Undesirable Emergent Behavior in Complex Systems. In Transdisciplinary Perspectives on Complex Systems. In Transdisciplinary Perspectives on Complex Systems; Kahlen, J., Flumerfelt, S., Alves, A., Eds.; Springer: Cham, Switzerland, 2017; pp. 85–113. [Google Scholar] [CrossRef]
- Kritzinger, W.; Karner, M.; Traar, G.; Henjes, J.; Sihn, W. Digital Twin in Manufacturing: A Categorical Literature Review and Classification. IFAC-PapersOnLine 2018, 51, 1016–1022. [Google Scholar] [CrossRef]
- Negri, E.; Fumagalli, L.; Macchi, M. A Review of the Roles of Digital Twin in CPS-Based Production Systems. Procedia Manufacturing 2017, 11, 939–948. [Google Scholar] [CrossRef]
- Jeong, D.-Y.; Baek, M.-S.; Lim, T.-B.; Kim, Y.-W.; Kim, S.-H.; Lee, Y.-T.; Jung, W.-S.; Lee, I.-B. Digital Twin: Technology Evolution Stages and Implementation Layers With Technology Elements. IEEE Access 2022, 10, 52609–52620. [Google Scholar] [CrossRef]
- Wu, C.; Zhou, Y.; Pereia Pessôa, M.V.; Peng, Q.; Tan, R. Conceptual Digital Twin Modeling Based on an Integrated Five-Dimensional Framework and TRIZ Function Model. J. Manuf. Syst. 2021, 58, 79–93. [Google Scholar] [CrossRef]
- Grieves, M. Origins of the Digital Twin Concept. 2016. [CrossRef]
- Neethirajan, S.; Kemp, B. Digital Twins in Livestock Farming. Animals 2021, 11, 1008. [Google Scholar] [CrossRef]
- Qi, Q.; Tao, F.; Zuo, Y.; Zhao, D. Digital Twin Service towards Smart Manufacturing. Procedia CIRP 2018, 72, 237–242. [Google Scholar] [CrossRef]
- Kamel Boulos, M.N.; Zhang, P. Digital Twins: From Personalised Medicine to Precision Public Health. J. Pers. Med. 2021, 11, 745. [Google Scholar] [CrossRef] [PubMed]
- Xie, H.; Chen, Y.; Xing, X.; Lin, J.; Xu, X. PsyDT: Using LLMs to Construct the Digital Twin of Psychological Counselor with Personalized Counseling Style for Psychological Counseling. arXiv 2024, arXiv:2412.13660. https://arxiv.org/abs/2412.13660. [Google Scholar]
- Jones, D.; Snider, C.; Nassehi, A.; Yon, J.; Hicks, B. Characterising the Digital Twin: A Systematic Literature Review. CIRP J. Manuf. Sci. Technol. 2020, 29, 36–52. [Google Scholar] [CrossRef]
- Qi, Q.; Tao, F.; Hu, T.; Anwer, N.; Liu, A.; Wei, Y.; Wang, L.; Nee, A.Y.C. Enabling Technologies and Tools for Digital Twin. J. Manuf. Syst. 2021, 58, 3–21. [Google Scholar] [CrossRef]
- Vu, H.; Prabhune, O.; Raskar, U.; Panditharatne, D.; Chung, H.; Choi, C.Y.; Kim, Y. MmCows: A Multimodal Dataset for Dairy Cattle Monitoring. In Proceedings of the 37th Conference on Neural Information Processing Systems (NeurIPS 2024); Globerson, A., Mackey, L., Belgrave, D., Fan, A., Paquet, U., Tomczak, J., Zhang, C., Eds.; Curran Associates, Inc.: Red Hook, NY, USA, 2024; Volume 37, pp. 59451–59467. [Google Scholar]
- Youssef, A.; Vodorezova, K.; Aarts, Y.; Agbeti, W.E.K.; Palstra, A.P.; Foekema, E.; Aguilar, L.; da Silva Torres, R.; Grübel, J. IUMENTA: A Generic Framework for Animal Digital Twins within the Open Digital Twin Platform. arXiv 2024, arXiv:2411.10466. https://arxiv.org/abs/2411.10466. [Google Scholar]
- Zhang, Y.; Zhang, Y.; Gao, M.; Dai, B.; Kou, S.; Wang, X.; Fu, X.; Shen, W. Digital Twin Perception and Modeling Method for Feeding Behavior of Dairy Cows. Comput. Electron. Agric. 2023, 214, 108181. [Google Scholar] [CrossRef]
- Angin, P.; Anisi, M.H.; Göksel, F.; Gürsoy, C.; Büyükgülcü, A. AgriLoRa: A Digital Twin Framework for Smart Agriculture. J. Wirel. Mob. Netw. Ubiquitous Comput. Dependable Appl. 2020, 11, 77–96. [Google Scholar] [CrossRef]
- Verdouw, C.; Kruize, J.W. Digital Twins in Farm Management: Illustrations from the FIWARE Accelerators SmartAgriFood and Fractals. 2017. https://edepot.wur. 4400. [Google Scholar]
- Tao, F.; Xiao, B.; Qi, Q.; Cheng, J.; Ji, P. Digital Twin Modeling. J. Manuf. Syst. 2022, 64, 372–389. [Google Scholar] [CrossRef]
- Zhang, Q. (Ed.) Encyclopedia of Digital Agricultural Technologies, 1st ed.; Springer: Cham, Switzerland, 2023; ISBN 978-3-031-24860-3. [Google Scholar] [CrossRef]
- Samak, T.V.; Samak, C.V.; Kandhasamy, S.; Krovi, V.; Xie, M. AutoDRIVE: A Comprehensive, Flexible and Integrated Digital Twin Ecosystem for Enhancing Autonomous Driving Research and Education. Robotics 2023, 12, 77. [Google Scholar] [CrossRef]
- Rangaswamy, C.; Monisha, K.; Rajini, H.S.; Rakshitha, B.A. Automation of Cattle Livestock. In Proceedings of the 2024 International Conference on Knowledge Engineering and Communication Systems (ICKECS), Chikkaballapur, India; 2024; pp. 1–6. [Google Scholar] [CrossRef]
- Tylutki, T.P.; Fox, D.G.; Durbal, V.M.; Tedeschi, L.O.; Russell, J.B.; Van Amburgh, M.E.; Overton, T.R.; Chase, L.E.; Pell, A.N. Cornell Net Carbohydrate and Protein System: A Model for Precision Feeding of Dairy Cattle. Anim. Feed Sci. Technol. 2008, 143, 174–202. [Google Scholar] [CrossRef]
- National Academies of Sciences, Engineering, and Medicine. Nutrient Requirements of Beef Cattle: Eighth Revised Edition; The National Academies Press: Washington, DC, USA, 2016. [Google Scholar] [CrossRef]
- Tao, F.; Zhang, H.; Liu, A.; Nee, A.Y.C. Digital Twin in Industry: State-of-the-Art. IEEE Trans. Ind. Inform. 2019, 15, 2405–2415. [Google Scholar] [CrossRef]
- Schleich, B.; Anwer, N.; Mathieu, L.; Wartzack, S. Shaping the Digital Twin for Design and Production Engineering. CIRP Ann. Manuf. Technol. 2017, 66, 141–144. [Google Scholar] [CrossRef]
- Quilodrán-Casas, C.; Silva, V.L.S.; Arcucci, R.; Heaney, C.E.; Guo, Y.; Pain, C.C. C. Digital Twins Based on Bidirectional LSTM and GAN for Modelling the COVID-19 Pandemic. Neurocomputing 2022, 470, 11–28. [Google Scholar] [CrossRef]
- Wang, Y.; Zhang, T.; Guo, X.; Shen, Z. Gradient Based Feature Attribution in Explainable AI: A Technical Review. 2024. [CrossRef]
- Hao, Y.; Yuan, T.; Yang, Y.; Gupta, A.; Wieland, M.; Birman, K.; Basran, P. AI-Based Teat Shape and Skin Condition Prediction for Dairy Management. arXiv 2024, arXiv:2412.17142. [Google Scholar] [CrossRef]
- Zhang, Y.; Zhang, Y.; Jiang, H.; Du, H.; Xue, A.; Shen, W. New Method for Modeling Digital Twin Behavior Perception of Cows: Cow Daily Behavior Recognition Based on Multimodal Data. Comput. Electron. Agric. 2024, 226, 109426. [Google Scholar] [CrossRef]
- Jeong, D.Y.; Jo, S.K.; Lee, I.B.; Shin, H.; Kim, J.G. Digital Twin Application: Making a Virtual Pig House Toward Digital Livestock Farming. IEEE Access 2023, 11, 121592–121602. [Google Scholar] [CrossRef]
- VanDerHorn, E.; Mahadevan, S. Digital Twin: Generalization, Characterization and Implementation. Decis. Support Syst. 2021, 145, 113524. [Google Scholar] [CrossRef]
- Han, X.; Lin, Z.; Clark, C.; Vucetic, B.; Lomax, S. AI Based Digital Twin Model for Cattle Caring. Sensors 2022, 22, 7118. [Google Scholar] [CrossRef]
- Tzachor, A. Transforming Agrifood Production Systems and Supply Chains with Digital Twins. NPJ Sci. Food 2022, 6, 62. [Google Scholar] [CrossRef]
- Menges, D.; Stadtmann, F.; Jordheim, H.; Rasheed, A. Predictive Digital Twin for Condition Monitoring Using Thermal Imaging. arXiv 2024, arXiv:2411.05887. https://arxiv.org/abs/2411.05887. [Google Scholar]
- Atıcı, E.; Elen, A. Optimization of Feed Ration Cost in Dairy Cattle by Genetic Algorithm. Mühendislik Bilimleri ve Araştırma Dergisi 2024, 6, 65–76. [Google Scholar] [CrossRef]
- Muñoz-Tamayo, R.; Giger-Reverdin, S.; Sauvant, D. Mechanistic Modelling of In Vitro Fermentation and Methane Production by Rumen Microbiota. Anim. Feed Sci. Technol. 2016, 220, 1–21. [Google Scholar] [CrossRef]
- Arulmozhi, E.; Deb, N.C.; Tamrakar, N.; Kang, D.Y.; Kang, M.Y.; Kook, J.; Basak, J.K.; Kim, H.T. From Reality to Virtuality: Revolutionizing Livestock Farming Through Digital Twins. Agriculture 2024, 14, 2231. [Google Scholar] [CrossRef]
- Mashaly, M. Connecting the Twins: A Review on Digital Twin Technology and Its Networking Requirements. Procedia Comput. Sci. 2021, 184, 299–305. [Google Scholar] [CrossRef]
- Samak, C.V.; Samak, T.V. Autonomy Oriented Digital Twins for Real2Sim2Real Autoware Deployment. arXiv 2024, arXiv:2402.14739. https://arxiv.org/abs/2402.14739. [Google Scholar]
- Li, S.; Zhang, M.; Ji, Y.; Zhang, Z.; Cao, R.; Chen, B.; Li, H.; Yin, Y. Agricultural Machinery GNSS/IMU-Integrated Navigation Based on Fuzzy Adaptive Finite Impulse Response Kalman Filtering Algorithm. Comput. Electron. Agric. 2021, 191, 106524. [Google Scholar] [CrossRef]
- McNamara, J.P. Models in Nutritional Research. In Reference Module in Food Science; Elsevier: Amsterdam, The Netherlands, 2022. [Google Scholar] [CrossRef]
- Johnson, H.; Maas, J.; Calvert, C.; Baldwin, R. Use of Computer Simulation to Teach a Systems Approach to Metabolism. J. Anim. Sci. 2008, 86, 483–499. [Google Scholar] [CrossRef]
- Kebreab, E.; Mills, J.A.N.; Crompton, L.A.; Bannink, A.; Dijkstra, J.; Gerrits, W.J.J.; France, J. An Integrated Mathematical Model to Evaluate Nutrient Partition in Dairy Cattle between the Animal and Its Environment. Anim. Feed Sci. Technol. 2004, 112, 131–154. [Google Scholar] [CrossRef]
- Kebreab, E.; Clark, K.; Wagner-Riddle, C.; France, J. Methane and Nitrous Oxide Emissions from Canadian Animal Agriculture: A Review. Can. J. Anim. Sci. 2006, 86, 135–157. [Google Scholar] [CrossRef]
- González, J.P.; Sanchez-Londoño, D.; Barbieri, G. A Monitoring Digital Twin for Services of Controlled Environment Agriculture. IFAC-Pap. Online 2022, 55, 85–90. [Google Scholar] [CrossRef]
- Shen, W.; Sun, Y.; Zhang, Y.; Fu, X.; Hou, H.; Kou, S.; Zhang, Y. Automatic Recognition Method of Cow Ruminating Behaviour Based on Edge Computing. Comput. Electron. Agric. 2021, 191, 106495. [Google Scholar] [CrossRef]
- Alonso, R.S.; Sittón-Candanedo, I.; García, Ó.; Prieto, J.; Rodríguez-González, S. An Intelligent Edge-IoT Platform for Monitoring Livestock and Crops in a Dairy Farming Scenario. Ad Hoc Netw. 2020, 98, 102047. [CrossRef]
- Dizdarević, J.; Carpio, F.; Jukan, A.; Masip-Bruin, X. A Survey of Communication Protocols for Internet of Things and Related Challenges of Fog and Cloud Computing Integration. ACM Comput. Surv. 2019, 51, 116. [Google Scholar] [CrossRef]
- Treiber, M.; Höhendinger, M.; Rupp, H.; Schlereth, N.; Bauerdick, J.; Bernhardt, H. Connectivity for IoT Solutions in Integrated Dairy Farming in Germany. In Proceedings of the ASABE Annual International Meeting, Boston, MA, USA, 7–10 July 2019. [Google Scholar] [CrossRef]
- Ding, L.; Lv, Y.; Jiang, R.; Zhao, W.; Li, Q.; Yang, B.; Yu, L.; Ma, W.; Gao, R.; Yu, Q. Predicting the Feed Intake of Cattle Based on Jaw Movement Using a Triaxial Accelerometer. Agriculture 2022, 12, 899. [Google Scholar] [CrossRef]
- Ellis, J.L.; Jacobs, M.; Dijkstra, J.; van Laar, H.; Cant, J.P.; Tulpan, D.; Ferguson, N. Review: Synergy between Mechanistic Modelling and Data-Driven Models for Modern Animal Production Systems in the Era of Big Data. Animal 2020, 14 (Suppl. 2), s223–s237. [Google Scholar] [CrossRef]
- González, L.A.; Kyriazakis, I.; Tedeschi, L.O. Review: Precision Nutrition of Ruminants: Approaches, Challenges and Potential Gains. Animal 2018, 12, s246–s261. [Google Scholar] [CrossRef] [PubMed]
- Chaurasia, N.; Kumar, P. A Comprehensive Study on Issues and Challenges Related to Privacy and Security in IoT. e-Prime Adv. Electr. Eng. Electron. Energy 2023, 4, 100158. [Google Scholar] [CrossRef]
- Sicari, S.; Rizzardi, A.; Grieco, L.A.; Coen-Porisini, A. Security, Privacy and Trust in Internet of Things: The Road Ahead. Comput. Netw. 2015, 76, 146–164. [Google Scholar] [CrossRef]
- Kondaveeti, H.K.; Sai, G.B.; Athar, S.A.; Vatsavayi, V.K.; Mitra, A.; Ananthachari, P. Federated Learning for Smart Agriculture: Challenges and Opportunities. In Proceedings of the 2024 Third International Conference on Distributed Computing and Electrical Circuits and Electronics (ICDCECE), Ballari, India; 2024; pp. 1–7. [Google Scholar] [CrossRef]
- Thames, L.; Schaefer, D. Software-Defined Cloud Manufacturing for Industry 4.0. Procedia CIRP 2016, 52, 12–17. [Google Scholar] [CrossRef]
- Lugaresi, G.; Gangemi, S.; Gazzoni, G.; Matta, A. Online Validation of Digital Twins for Manufacturing Systems. Comput. Ind. 2023, 150, 103942. [Google Scholar] [CrossRef]
- Yang, L.; Fu, S.; Luo, Y.; Wang, Y.; Zhao, W. A Clustering Method of Encrypted Video Traffic Based on Levenshtein Distance. In Proceedings of the 2021 IEEE International Conference on Mobile Ad Hoc and Sensor Networks (MSN), Exeter, UK, 13–15 December 2021; pp. 77–82. [Google Scholar] [CrossRef]
- Li, B.; Thompson, M.; Partridge, T.; Xing, R.; Cutler, J.; Alhnaity, B.; Meng, Q. AI-Powered Digital Twin for Sustainable Agriculture and Greenhouse Gas Reduction. In Proceedings of the 21st International Conference on High Capacity Optical Networks and Enabling/Emerging Technologies (HONET), Islamabad, Pakistan, 26–28 February 2024; pp. 55–60. [Google Scholar] [CrossRef]
- Hua, E.; Lazarova-Molnar, S.; Francis, D. Validation of Digital Twins: Challenges and Opportunities. In Proceedings of the 2022 Winter Simulation Conference (WSC), Singapore, 11–14 December 2022; pp. 2192–2203. [Google Scholar] [CrossRef]
- Barbieri, G.; Bertuzzi, A.; Capriotti, A.; Macchi, M.; Matta, A. A Virtual Commissioning Based Methodology to Integrate Digital Twins into Manufacturing Systems. Prod. Eng. Res. Devel. 2021, 15, 397–412. [Google Scholar] [CrossRef]
- Lu, Y.; Liu, C.; Wang, K.; Huang, H.; Xu, X. Digital Twin-Driven Smart Manufacturing: Connotation, Reference Model, Applications and Research Issues. Robot. Comput. Integr. Manuf. 2019, 61, 101837. [Google Scholar] [CrossRef]
- Brandtstädter, H.; Ludwig, C.; Hubner, L.; Tsouchnika, E.; Jungiewicz, A.; Wever, U. Digital Twins for Large Electric Drive Trains. In Proceedings of the 2018 IEEE International Conference on Power Electronics, Intelligent Control and Energy Systems (ICPEICES), Delhi, India, 22–24 October 2018; pp. 1–5. [Google Scholar] [CrossRef]
- Billey, A.; Wuest, T. Energy Digital Twins in Smart Manufacturing Systems: A Literature Review. Manuf. Lett. 2023, 35 (Suppl.), 1318–1325. [Google Scholar] [CrossRef]
- Soori, M.; Arezoo, B.; Dastres, R. Digital Twin for Smart Manufacturing: A Review. Sustain. Manuf. Serv. Econ. 2023, 2, 100017. [Google Scholar] [CrossRef]
- Jafari, M.; Kavousi-Fard, A.; Chen, T.; Karimi, M. A Review on Digital Twin Technology in Smart Grid, Transportation System and Smart City: Challenges and Future. IEEE Access 2023, PP, 1–1. [Google Scholar] [CrossRef]
- Zhang, L.; Zhou, L.; Horn, B.K.P. Building a Right Digital Twin with Model Engineering. J. Manuf. Syst. 2021, 59, 151–164. [Google Scholar] [CrossRef]
- Sharma, A.; Kosasih, E.; Zhang, J.; Brintrup, A.; Calinescu, A. Digital Twins: State of the Art Theory and Practice, Challenges, and Open Research Questions. J. Ind. Inf. Integr. 2022, 30, 100383. [Google Scholar] [CrossRef]
- Dembski, F.; Wössner, U.; Letzgus, M.; Ruddat, M.; Yamu, C. Urban Digital Twins for Smart Cities and Citizens: The Case Study of Herrenberg, Germany. Sustainability 2020, 12, 2307. [Google Scholar] [CrossRef]
- Ochoa Guevara, N.; Díaz, C.; Davila Sguerra, M.; Herrera Martínez, M.; Acosta, O.; Rios Suarez, J.; Munar Rodríguez, A.; Acuña, G.; López, A. Towards the Design and Implementation of a Smart City in Bogota, Colombia. Rev. Fac. Ing. Univ. Antioq. 2019, 93, 1–10. [Google Scholar] [CrossRef]
- Zheng, O.; Abdel-Aty, M.; Yue, L.; Abdelraouf, A.; Wang, Z.; Mahmoud, N. CitySim: A Drone-Based Vehicle Trajectory Dataset for Safety-Oriented Research and Digital Twins. Transp. Res. Rec. 2023, 2678, 606–621. [Google Scholar] [CrossRef]
- Hosamo, H.; Imran, A.; Cardenas-Cartagena, J.; Svennevig, P.; Svidt, K.; Nielsen, H. A Review of the Digital Twin Technology in the AEC-FM Industry. Adv. Civ. Eng. 2022, 2022, 1–17. [Google Scholar] [CrossRef]
- White, G.; Zink, A.; Codecá, L.; Clarke, S. A Digital Twin Smart City for Citizen Feedback. Cities 2021, 110, 103064. [Google Scholar] [CrossRef]
- Kantaros, A.; Piromalis, D. Setting up a Digital Twin Assisted Greenhouse Architecture. Am. J. Eng. Appl. Sci. 2022, 15, 230–238. [Google Scholar] [CrossRef]
- Postolache, S.; Sebastião, P.; Viegas, V.; Postolache, O. Instrumentation and Measurement Systems: Digital Twin for Horticulture Farm: Concept and Requirements. IEEE Instrum. Meas. Mag. 2025, 28, 14–22. [Google Scholar] [CrossRef]
- Manivasagam, V.S. From Bytes to Farm: Transferability of Industrial Digital Twins in Agricultural Systems. J. Biosyst. Eng. 2025, 50, 130–144. [Google Scholar] [CrossRef]
- Guerra-Zubiaga, D.; Moser, S.; Fyfe, M.; Desarzens, S.; Donato, L. Digital Twin Using Siemens PLCS and PLM Software: A Manufacturing Material System Case Study. In Proceedings of the International Mechanical Engineering Congress & Exposition (IMECE 2018), Pittsburgh, PA, USA, 9–15 November 2018; ASME: New York, NY, USA, ; 9 pp, 2019. [Google Scholar]
- Lan, H.-Y.; Ubina, N.A.; Cheng, S.-C.; Lin, S.-S.; Huang, C.-T. Digital Twin Architecture Evaluation for Intelligent Fish Farm Management Using Modified Analytic Hierarchy Process. Appl. Sci. 2023, 13, 141. [Google Scholar] [CrossRef]
- Haag, S.; Anderl, R. Digital Twin – Proof of Concept. Manuf. Lett. 2018, 15, 64–66. [Google Scholar] [CrossRef]
- Wolfert, S.; Ge, L.; Verdouw, C.; Bogaardt, M.-J. Big Data in Smart Farming – A Review. Agric. Syst. 2017, 153, 69–80. [Google Scholar] [CrossRef]
- Kamilaris, A.; Kartakoullis, A.; Prenafeta-Boldú, F.X. A Review on the Practice of Big Data Analysis in Agriculture. Comput. Electron. Agric. 2017, 143, 23–37. [Google Scholar] [CrossRef]
- Botín-Sanabria, D.M.; Mihaita, A.-S.; Peimbert-García, R.E.; Ramírez-Moreno, M.A.; Ramírez-Mendoza, R.A.; Lozoya-Santos, J.d.J. Digital Twin Technology Challenges and Applications: A Comprehensive Review. Remote Sens. 2022, 14, 1335. [Google Scholar] [CrossRef]
- Nie, J.; Wang, Y.; Li, Y.; Chao, X. Artificial Intelligence and Digital Twins in Sustainable Agriculture and Forestry: A Survey. Turk. J. Agric. For. 2022, 46, 5. [Google Scholar] [CrossRef]
- Jiang, X.; Jiang, M.; Gou, Y.; Li, Q.; Zhou, Q.; Zhou, Q. Forestry Digital Twin with Machine Learning in Landsat 7 Data. Front. Plant Sci. 2022, 13, 916900. [Google Scholar] [CrossRef]
- Akshay, M.J.; Premasudha, B.G.; Hegde, S.B. IoT to Digital Twin: A Futuristic Smart Farming. Proceedings of the 2024 International Conference on Smart Systems for Applications in Electrical Sciences (ICSSES), 2024. [Google Scholar] [CrossRef]
- Alves, R.G.; Souza, G.; Maia, R.; Tran, A.; Kamienski, C.; Soininen, J.-P.; Aquino Junior, P.; Lima, F. A Digital Twin for Smart Farming. In Proceedings of the 2019 IEEE Global Humanitarian Technology Conference (GHTC), Seattle, WA, USA, 17–20 October 2019; pp. 1–6. [Google Scholar] [CrossRef]
- Verdouw, C.; Tekinerdogan, B.; Beulens, A.; Wolfert, S. Digital Twins in Smart Farming. Agricultural Systems 2021, 189, 103046. [Google Scholar] [CrossRef]
- Yao, Y.; Tian, X.; Tang, Z.; Biswas, S.; Lei, H.; Gedeon, T.; Zheng, L. Training with Product Digital Twins for AutoRetail Checkout. arXiv 2023, arXiv:2308.09708. [Google Scholar] [CrossRef]
- Angaraj, A.; Rajyalakshmi, C.; Reddy, M.; Narendra, B.; Kumar Rao, B.N. Enabling Smart Farming Through Edge Artificial Intelligence (AI). In Handbook of Research on Deep Learning Techniques for Cloud-Based Industrial IoT; IGI Global: Hershey, PA, USA, 2024. [Google Scholar] [CrossRef]
- Meijer, C.; Uh, H.-W.; el Bouhaddani, S. Digital Twins in Healthcare: Methodological Challenges and Opportunities. J. Pers. Med. 2023, 13, 1522. [Google Scholar] [CrossRef] [PubMed]
- Jox, D.; Hummel, D.; Hinrichs, J.; Krupitzer, C. A Conceptual Framework for Predictive Digital Dairy Twins: Integrating Explainable AI and Hybrid Modeling. Proceedings of the 10th International Food Operations & Processing Simulation Workshop, 2024. [Google Scholar] [CrossRef]
- Debauche, O.; Saïd, M.; Mahmoudi, S.; Manneback, P.; Bindelle, J.; Lebeau, F. Edge Computing for Cattle Behavior Analysis. In Proceedings of the 2020 International Conference on Edge Computing and IoT: Systems, Management and Security (EDiS); IEEE, 2020; pp. 1–6. [Google Scholar] [CrossRef]
- Liu, N.; Qi, J.; An, X.; Wang, Y. A Review on Information Technologies Applicable to Precision Dairy Farming: Focus on Behavior, Health Monitoring, and the Precise Feeding of Dairy Cows. Agriculture 2023, 13, 1858. [Google Scholar] [CrossRef]
- Kalyani, Y.; Bermeo, N.V.; Collier, R. Digital Twin Deployment for Smart Agriculture in Cloud-Fog-Edge Infrastructure. Int. J. Parallel Emerg. Distrib. Syst. 2023, 38, 461–476. [Google Scholar] [CrossRef]
- de Oliveira, F.M.; Ferraz, G.A.e.S.; André, A.L.G.; Santana, L.S.; Norton, T.; Ferraz, P.F.P. Digital and Precision Technologies in Dairy Cattle Farming: A Bibliometric Analysis. Animals 2024, 14, 1832. [Google Scholar] [CrossRef]
- Manning, L.; Brewer, S.; Craigon, P.J.; Frey, J.; Gutierrez, A.; Jacobs, N.; Kanza, S.; Munday, S.; Sacks, J.; Pearson, S. Artificial Intelligence and Ethics within the Food Sector: Developing a Common Language for Technology Adoption across the Supply Chain. Trends Food Sci. Technol. 2022, 125, 33–42. [Google Scholar] [CrossRef]
- Sparrow, R.; Howard, M.; Degeling, C. Managing the Risks of Artificial Intelligence in Agriculture. NJAS Impact Agric. Life Sci. 2021, 93, 172–196. [Google Scholar] [CrossRef]
- Samek, W.; Wiegand, T.; Müller, K.-R. Explainable Artificial Intelligence: Understanding, Visualizing and Interpreting Deep Learning Models. arXiv 2017, arXiv:1708.08296. [Google Scholar] [CrossRef]
- Phillips, P.W.B.; Relf-Eckstein, J.A.; Jobe, G.; Wixted, B. Configuring the New Digital Landscape in Western Canadian Agriculture. NJAS Wageningen J. Life Sci. 2019, 90–91, 1–11. [Google Scholar] [CrossRef]
- Silva, J.V.; Reidsma, P.; Baudron, F.; Laborte, A.G.; Giller, K.E.; van Ittersum, M.K. How Sustainable Is Sustainable Intensification? Assessing Yield Gaps at Field and Farm Level across the Globe. Glob. Food Secur. 2021, 30, 100552. [Google Scholar] [CrossRef]
- Yi, S.; Li, C.; Li, Q. A Survey of Fog Computing: Concepts, Applications and Issues. In Proceedings of the 2015 Workshop on Mobile Big Data (Mobidata '15), Hangzhou, China, 2015; Association for Computing Machinery: New York, NY, USA, pp. 37–42. pp. 37–42. [CrossRef]
- Lin, Y.-J.; Lan, C.-B.; Huang, C.-Y. A Realization of Cyber-Physical Manufacturing Control System through Industrial Internet of Things. Procedia Manuf. 2019, 39, 287–293. [Google Scholar] [CrossRef]
- Liu, X.; David, I. AI Simulation by Digital Twins: Systematic Survey of the State of the Art and a Reference Framework. In Proceedings of the ACM/IEEE 27th International Conference on Model Driven Engineering Languages and Systems; ACM: New York, NY, USA, 2024; pp. 401–412. [Google Scholar] [CrossRef]
- Pan, X.; Charron, N.; Yang, Y.; Peters, S.; Whelan, T.; Kong, C.; Parkhi, O.; Newcombe, R. ; Carl; Ren. Aria Digital Twin: A New Benchmark Dataset for Egocentric 3D Machine Perception. arXiv 2023, arXiv:2306. [Google Scholar] [CrossRef]
- Singh, M.; Srivastava, R.; Fuenmayor, E.; Kuts, V.; Qiao, Y.; Murray, N.; Devine, D. Applications of Digital Twin across Industries: A Review. Appl. Sci. 2022, 12, 5727. [Google Scholar] [CrossRef]
- Purcell, W.; Neubauer, T.; Mallinger, K. Digital Twins in Agriculture: Challenges and Opportunities for Environmental Sustainability. Curr. Opin. Environ. Sustain. 2023, 61, 101252. [Google Scholar] [CrossRef]
- Yakovenko, Y.; Shaptala, R. Study of Digital Twins as the Driving Force of Digital Transformation and Achieving the Goals of Sustainable Development. Technol. Audit Prod. Reserv. 2024, 2, 11–20. [Google Scholar] [CrossRef]





| Reference | Model Type | Application Domain |
Purpose of DT |
|---|---|---|---|
| [31] | BiLSTM + GAN | Public Health | Time-Series prediction of disease spread |
| [33] | CNN | Animal Husbandry | Feature extraction from images |
| [37] | XGBoost | Smart Farming | Feed conversion Prediction |
| [34] | GAN | Behavioural Modeling | Generate training data for rare events |
| [21] | RL (Q- learning) | Crop and Livestock | Optimize irrigation and feeding |
| [4] | Physics + ML | Manufacturing | Fault detection and predictive control |
| Component | Computational Complexity | Data Volume | Processing Location |
Memory Requirements |
Update Frequency |
References |
|---|---|---|---|---|---|---|
| Feeding Behavior Analysis | O(n) for basic metrics O(n2) for pattern recognition |
100MB-1GB/cow/day from accelerometers |
Edge devices with ML capabilities |
250MB RAM for real-time processing |
Every 5-15 minutes | [20,34] |
| Metabolic State Estimation | O(nlogn) for multi-parameter integration | 10–50MB/cow/day from ruminal sensors |
Farm server with dedicated GPU | 2-4GB RAM for model execution | Hourly updates | [41] |
| Feed Optimization Engine | O(n3) for multi-constraint optimization |
5MB/day for nutritional databases | Cloud service with distributed computing |
8GB RAM for population-level modeling | Daily or on-demand | [40] |
| Environmental Integration Module |
O(n) for sensor fusion O(nlogn) for correlative analysis |
1GB/day for farm-level environmental data | Hybrid edge-cloud architecture | 1GB RAM for contextual processing | Environmental triggers | [42] |
| Health Monitoring & Alerting | CNN & rule-based alerting | Biometric + behavior indicators (~500MB/day) | Edge + central DB sync | 1-2GB RAM | Continuous/triggered | [39] |
| Modeling Approach |
Mathematical Foundation | Data Requirements | Computational Efficiency | Prediction Accuracy | Interpretability | Implementation Complexity | References |
|---|---|---|---|---|---|---|---|
| Physics-based Metabolic Models |
Differential equations, Compartmental models | Moderate: Feed intake, pH, Temperature, milk yield |
Moderate to High (depends on simulation resolution) | 70-80% R2 for energy balance | High: Clear causal relationships and biologically grounded | Medium: Requires biological expertise and parameter calibration | [41] |
| Machine Learning (Neural Networks) | CNN for behavior, LSTM for temporal patterns, SVM | High: Labeled accelerometer & intake data; image/video streams |
Low for training Fast during inference |
Up to 94% for intake prediction; 85-93 % for behaviour classification | Low: Black-box predictions | High: Requires ML expertise for tuning and substantial labeled training data | [51,55] |
| Hybrid Models | Combined empirical and mechanistic | Moderate-High: sensor, historical data | Medium: Modular Components | 85-90% under stable conditions (NIR+ regression) | Moderate | High (multi-model integration) | [48,56] |
| Agent-Based Simulations | Individual cow agents with decision rules | Moderate: Behavioral observations and historical patterns | Low for large herds; scales poorly | 60-75% for individual behavior (better for aggregate patterns) | High: Emergent behavior from clear rules | Medium: Conceptually straightforward but difficult to parameterize accurately | [50,57] |
| Framework | Focus Area | Species/Crop | Key Features |
|---|---|---|---|
| IUMENTA | Animal Behaviour | Cow, Pig | Modular, sensor agnostic, real-time |
| SmartCow Data | Behaviour Modeling | Dairy Cows | Annotated data for ML training |
| AgriLoRa | Feed and Integration | Dairy, Crops | RL + LoRa based decision support |
| Digital Pig House | Housing Optimization | Swine | Simulated barn layout and climate |
| Horticulture DT | Root zone analysis | Greenhouse crops | Multi-sensor plant health DT |
| Bytes to Farm | Transferability | All | Industry-to-farm digital twin migration |
| Sector | Key Functions | Representative Works | Data Sources | Unique Challenges |
|---|---|---|---|---|
| Manufacturing | Predictive maintenance, virtual commissioning, optimization |
Siemens DT [82], AutoDRIVE [25], Virtual Commissioning |
Sensors (vibration, temp), PLCs, SCADA logs |
Integration with legacy systems, Cost of setup |
| Healthcare | Personalized medicine, mental health simulation, public health forecasting | PsyDT [15], COVID-19 DT [31], Precision Public Health |
Wearables, EHRs, genomics, chat logs |
Privacy, Interpretability, Regulation |
| Smart Cities | Traffic simulation, infrastructure monitoring, citizen feedback | CitySim [75], Herrenberg DT [74], Bogotá Smart City[75] |
Drones, GIS, sensor grids, BIM |
Data heterogeneity, real-time latency |
| Agriculture | Precision feeding, animal behaviour modeling, crop forecasting | IUMENTA[19], AgriLoRa [21], SmartAgriFood [22] |
RFID, GPS, bolus sensors, weather, s oil data |
Rural connectivity, sensor failures, low-cost needs |
| Deployment Type | Initial Investment (USD) | Required Infrastructure | Scalability |
|---|---|---|---|
| Basic IoT Feed Sensors | $1,000–$4,000 | Local data logger, wireless sensors | High |
| Cloud-based DT System | $10,000–$18,000 | Cloud API, stable internet, SaaS | Medium |
| Edge-AI Hybrid System | $15,000–$25,000 | Edge device, local inference | High |
| Open-source Modular DT | $2,500–$6,000 | On-premises CPU, MQTT, OSS pipelines | Medium |
| Technical Barrier | Impact on System Performance | Current Solutions | Technical Limitations | Research Opportunities | Reference |
|---|---|---|---|---|---|
| Rural Connectivity Limitations | Delayed model synchronization, loss of real-time actuation signals | Edge computing, LoRaWAN based networks, Asynchronous update scheduling | Limited ML computing capabilities at edge, Fragmented data, Unreliable sync |
Federated edge inference, adaptive compression protocols, DT aware synchronization | [97,98] |
| Sensor Data Quality Issues | False alarms, inaccurate behaviour detection, temporal misalignment | Multi-sensor fusion, Anomaly detection algorithms, Sensor calibration pipeline | Sensor drift, energy limits, coverage variability | Transfer learning for sensor profiles, calibration on the fly mechanisms | [20,37] |
| Computational Resource Constraints | Inability to run complex models locally, latency in cloud only setups | Model compression, Hardware accelerated edge devices, Scheduled analytics | Energy limits on devices, cloud cost, training offline | Lightweight CNN deployment, GPU virtualization for farms, Modular DL runtimes | [39,97] |
| Data Integration Heterogeneity | Errors in multi modal fusion, inability to scale across farms | Semantic data layers (RFD, OWL), Open APIs, ETL pipeline |
Lack of standards, vendor specific schemas, high maintenance | Auto-schema matching, distributed linked data infrastructure, blockchain-backed audit trails | [65,99] |
| Biological Variability Modeling | Poor generalizability of models across cows or herds | Baseline calibration per cow, Hierarchical Bayesian models, Dynamic parameter adjustment |
Slow convergence, requires large initial dataset | Real time Bayesian correction, embedded ensemble learning, biologically informed explainable AI | [100] |
| Legacy System Compatibility | DT cannot access historical or infrastructure bound datasets | API wrappers, Middleware bridges like MQTT, FIWARE adapters |
Inconsistent metadata, slow update cycles, proprietary lock in | Plug and play adapters, NLP bases data harmonization | [42] |
Disclaimer/Publisher’s Note: The statements, opinions and data contained in all publications are solely those of the individual author(s) and contributor(s) and not of MDPI and/or the editor(s). MDPI and/or the editor(s) disclaim responsibility for any injury to people or property resulting from any ideas, methods, instructions or products referred to in the content. |
© 2025 by the authors. Licensee MDPI, Basel, Switzerland. This article is an open access article distributed under the terms and conditions of the Creative Commons Attribution (CC BY) license (http://creativecommons.org/licenses/by/4.0/).