Submitted:
12 June 2025
Posted:
16 June 2025
You are already at the latest version
Abstract

Keywords:
1. Introduction


1.1. Background: The Imperative of Manufacturing FDI for Malaysia's Economy



1.2. The Challenge: Navigating Tariff Exemption Complexity
1.3. Research Aim and Objectives
1.4. Research Questions
1.5. Scope and Delimitations
1.6. Significance of the Study
2. Literature review
2.1. FDI Incentives and Manufacturing Growth in Malaysia

2.2. The Critical Role of Tax Administration in FDI Facilitation

2.3. Manual Processes in Public Administration: Bottlenecks and Risks
2.4. OCR Technology: From Document Digitization to Intelligent Data Capture
2.5. Large Language Models (LLMs) in Regulatory Technology (RegTech): Focus on Google's Gemini
2.6. AI Adoption in Global Customs and Tax Modernization: Trends and Case Studies

2.7. Research Gap
3. Methodology
3.1. Research Paradigm and Approach
3.2. Research Design
3.3. Data Sources and Collection
3.4. Data Analysis and Framework Development
3.5. Ensuring Rigor and Trustworthiness
3.6. Ethical Considerations
3.7. Limitations of the Methodology
4. The Current Landscape of Tariff Exemption Administration in the National Context
4.1. Overview of Tariff Exemptions for Manufacturing FDI in Malaysia
4.2. Key Administrative Bodies and Their Roles: RMCD and MIDA
4.3. Current Workflow for Tariff Exemption Application and Verification
4.4. Identified Challenges and Bottlenecks in the Current System

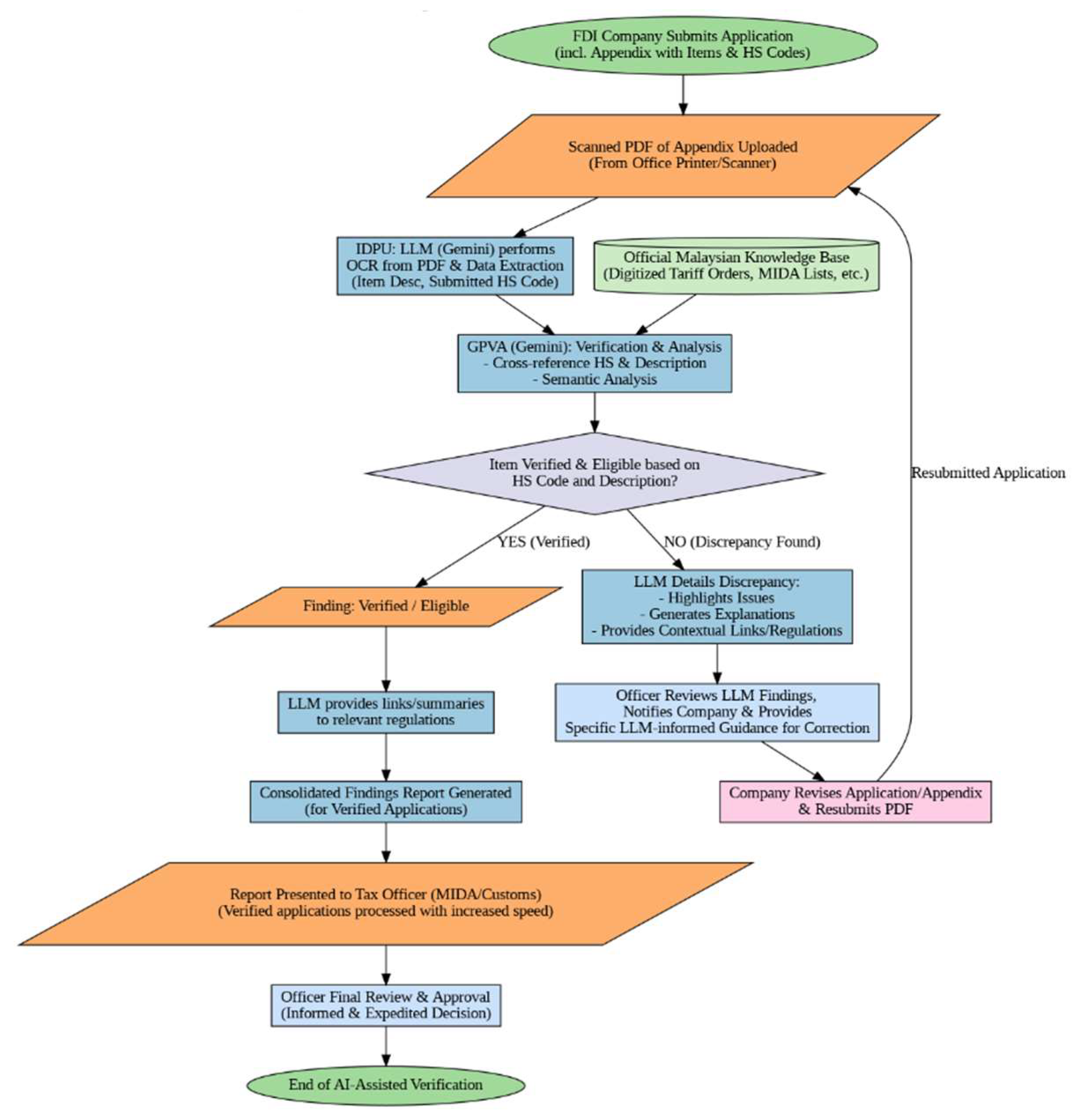
5. Conceptual OCR/Gemini LLM-Powered System for National Tax Administration
5.1. Design Philosophy: AI as a "Co-pilot" for National Tax Administration Officers


5.2. System Architecture and Core Modules


5.3. Operational Workflow: How Officers Interact with the Gemini-Powered GPVA
5.4. Data Management, Security, and Ethical Considerations for using Gemini within Government
6. Benefits, Strategic Considerations, and Broader Implications
6.1. Direct Benefits for Malaysian Tax Administration (RMCD & MIDA) through Gemini Implementation
6.2. Positive Outcomes for FDI Companies
6.3. Impact on Malaysia's Investment Climate and Ease of Doing Business
6.4. Implementation Challenges and Mitigation Strategies for a Gemini-based solution
7. Conclusion
7.1. Recapitulation of Research: Google's LLM as a Catalyst for Modern Tax Administration in Malaysia
7.2. Key Findings: The Transformative Potential of OCR Integrated with Gemini for Tariff Verification
7.3. Recommendations
7.4. Limitations of the Study
7.5. Avenues for Future Research
Appendix


References
- Aarons, G. A., Hurlburt, M., & Horwitz, S. M. (2011). Advancing a conceptual model of evidence-based practice implementation in public service sectors. Administration and Policy in Mental Health and Mental Health Services Research, 38(1), 4-23. [CrossRef]
- Abdullah, N., & Zolkornain, Z. (2021). The Impact of Foreign Direct Investment on Economic Growth: The Case of Malaysia. Journal of Asian Finance, Economics and Business, 8(3), 1075-1083.
- Acemoglu, D., & Restrepo, P. (2019). Automation and new tasks: How technology displaces and reinstates labor. Journal of Economic Perspectives, 33(2), 3-30. [CrossRef]
- Adadi, A., & Berrada, M. (2018). Peeking inside the black-box: A survey on explainable artificial intelligence (XAI). IEEE Access, 6, 52138-52160. [CrossRef]
- Aggarwal, C. C. (2018). Neural Networks and Deep Learning: A Textbook. Springer.
- Al-Hashimi, M., & Kim, D. J. (2021). Factors affecting the adoption of artificial intelligence in the public sector: A systematic literature review. Government Information Quarterly, 38(4), 101613.
- AlRyalat, M., Al-Hawari, M. A., & Al-Omari, M. K. (2021). Data governance in the era of big data: A systematic literature review. Journal of Big Data, 8(1), 1-31.
- Alavi, M., & Leidner, D. E. (2001). Review: Knowledge management and knowledge management systems: Conceptual foundations and research issues. MIS Quarterly, 25(1), 107-136. [CrossRef]
- Alford, J., & Hughes, O. (2008). Public value pragmatism as the next phase of public management. The American Review of Public Administration, 38(2), 130-148. 38(2), 130–148. [CrossRef]
- Allen, B., & Gichoya, D. (2020). Building AI capacity in African governments: A framework for action. AI and Society, 35(4), 827-839.
- Amershi, S., Weld, D., Vorvoreanu, M., Fourney, A., Nushi, B., Collisson, P.,... & Teevan, J. (2019). Guidelines for human-AI interaction. Proceedings of the 2019 CHI conference on human factors in computing systems, 1-13.
- Ariely, D. (2008). Predictably Irrational: The Hidden Forces That Shape Our Decisions. HarperCollins.
- Ariffin, A. S., & Ahmad, F. (2023). Regulating Artificial Intelligence in Malaysia: Legal and Ethical Challenges. Journal of Malaysian and Comparative Law, 50(2), 29-55.
- Arun, S., & Heeks, R. (2019). Digital development: A research agenda. Information Technology for Development, 25(1), 1-19.
- Athukorala, P. C. (2019). FDI and Development: The Case of Malaysia. Asian Development Review, 36(2), 93-119.
- Autor, D. H. (2015). Why are there still so many jobs? The history and future of workplace automation. Journal of Economic Perspectives, 29(3), 3-30. [CrossRef]
- Barcevičius, E., Cibaitė, G., & Codagnone, C. (2019). Exploring the Evolving Normal of AI in Public Services: A Typology of AI Applications. Publications Office of the European Union.
- Batura, O., & Lin, M. (2022). AI governance in ASEAN: Navigating between innovation, ethics, and geopolitics. The Pacific Review, 35(5), 789-816.
- Benartzi, S., Beshears, J., Milkman, K. L., Sunstein, C. R., Thaler, R. H., Shankar, M.,... & Galing, S. (2017). Should governments invest more in nudging? Psychological Science, 28(8), 1041-1055.
- Benbasat, I., & Lim, J. (2000). Information technology support for decision making: From “what-is” to “what-should-be”. In the Blackwell handbook of principles of organizational behavior (pp. 421-438). Blackwell.
- Bird, R. M. (2015). Tax Administration and Tax Reform: Reflections on Thirty Years of International Experience. In J. Alm & J. Martinez-Vazquez (Eds.), The Challenges of Tax Reform in a Globalized World (pp. 29-56). Emerald Group Publishing Limited.
- Bommasani, R., Hudson, D. A., Adeli, E., Altman, R., Arora, S., von Arx, S.,... & Liang, P. (2021). On the opportunities and risks of foundation models. arXiv:2108.07258.
- Bostrom, R. P., & Heinen, J. S. (1977). MIS problems and failures: A socio-technical perspective. Part I: The causes. MIS Quarterly, 1(3), 17-32. [CrossRef]
- Brown, T. B., Mann, B., Ryder, N., Subbiah, M., Kaplan, J., Dhariwal, P.,... & Amodei, D. (2020). Language models are few-shot learners. Advances in neural information processing systems, 33, 1877-1901.
- Brynjolfsson, E., & McAfee, A. (2017). Machine, Platform, Crowd: Harnessing Our Digital Future. W. W. Norton & Company.
- Bryson, J. M., Crosby, B. C., & Bloomberg, L. (2014). Public value governance: A new paradigm for public management. Public Administration Review, 74(4), 445-452.
- Buchanan, B. (2019). The Cybersecurity Dilemma: Hacking, Trust and Fear Between Nations. Oxford University Press.
- Cabinet Office & Government Digital Service, UK. (2023). A guide to using artificial intelligence in the public sector.
- Chaisse, J. (2022). Artificial Intelligence and International Economic Law: A New Frontier for Theory and Practice. Hart Publishing.
- Chalkidis, I., Fergadiotis, M., Malakasiotis, P., Aletras, N., & Androutsopoulos, I. (2020). LEGAL-BERT: The Muppets straight out of law schooll. arXiv preprint. arXiv:2010.02559.
- Choudrie, J., Islam, M. S., Wahid, F., & Bass, J. M. (2020). Information and communication technologies for development (ICT4D) research: A comprehensive literature review. Information Technology for Development, 26(3), 417-434.
- Coiera, E. (2004). Four rules for the new IT. BMJ, 328(7449), 1147-1148.
- Comiter, M. (2019). Attacking Artificial Intelligence: AI's Security Vulnerability and What Policymakers Can Do About It. Belfer Center for Science and International Affairs, Harvard Kennedy School.
- Corteva, L. (2023). Artificial intelligence in customs: A game changer for trade facilitation and compliance? World Customs Journal, 17(1), 55-68.
- Creswell, J. W., & Poth, C. N. (2016). Qualitative inquiry and research design: Choosing among five approaches. Sage publications.
- Criado, J. I., & Gil-Garcia, J. R. (2019). Creating public value through smart technologies and strategies: From digital government to smart government and beyond. International Journal of Public Sector Management, 32(5), 438-450.
- Damschroder, L. J., Aron, D. C., Keith, R. E., Kirsh, S. R., Alexander, J. A., & Lowery, J. C. (2009). Fostering implementation of health services research findings into practice: a consolidated framework for advancing implementation science. Implementation Science, 4(1), 50. [CrossRef]
- Dawes, S. S. (2009). Governance in the age of digital government: A research agenda. Journal of Public Administration Research and Theory, 19(1), 1-12.
- De Witte, K., & Geys, B. (2011). Evaluating the efficiency of public service provision: A coherent and robust DEA-based methodology. European Journal of Operational Research, 209(1), 92-101.
- Dignum, V. (2019). Responsible Artificial Intelligence: How to Develop and Use AI in a Responsible Way. Springer.
- Dodge, J., Sap, M., Marasović, A., Agnew, W., Ilharco, G., Groeneveld, D.,... & Gardner, M. (2020). Documenting the state of the art in language modeling. arXiv preprint. arXiv:2010.00102.
- Doshi-Velez, F., & Kim, B. (2017). Towards a rigorous science of interpretable machine learning. arXiv:1702.08608.
- Dwivedi, Y. K., Hughes, L., Ismagilova, E., Aarts, G., Coombs, C., Crick, T.,... & Williams, M. D. (2021). Artificial Intelligence (AI): Multidisciplinary perspectives on emerging challenges, opportunities, and agenda for research, practice and policy. International Journal of Information Management, 57, 101994. [CrossRef]
- El-Haddadeh, R., Weerakkody, V., & Osmani, M. (2019). The impact of digital government transformation on citizen services: A systematic literature review. Information Polity, 24(2), 101-120.
- Eloundou, T., Manning, S., Mishkin, P., & Rock, D. (2023). GPTs are GPTs: An Early Look at the Labor Market Impact Potential of Large Language Models. OpenAI.
- Endsley, M. R. (2017). Toward a theory of situation awareness in dynamic systems. Human Factors, 37(1), 32-64. [CrossRef]
- Eom, S. B. (2009). Decision support systems research: current state and trends. International Journal of Information and Decision Sciences, 1(3), 213-235.
- European Commission's High-Level Expert Group on, AI. (2019). Ethics Guidelines for Trustworthy AI.
- Fedi, L. (2018). Artificial intelligence and legal interpretation: a focus on customs tariff classification. Global Trade and Customs Journal, 13(7/8), 311-318.
- Felbermayr, G., Teti, F., & Yalcin, E. (2021). On the complex relationship between tariff-classification uncertainty and international trade. European Economic Review, 131, 103602.
- Floridi, L. (2019). Establishing the rules for building trustworthy AI. Nature Machine Intelligence, 1(6), 261-262. [CrossRef]
- Floridi, L., Cowls, J., Beltramini, M., Saunders, D., & Vayena, E. (2018). An ethical framework for a good AI society: opportunities, risks, principles, and recommendations. AI and Society, 33(4), 689-707.
- Flyverbom, M., Deibert, R., & Matzner, T. (2019). The governance of digital technology: The contested Rrglobal landscape. Global Policy, 10(4), 529-540.
- Frey, C. B., & Osborne, M. A. (2017). The future of employment: How susceptible are jobs to computerization? Technological Forecasting and Social Change, 114, 254-280.
- Fullan, M. (2006). Change theory: A force for school improvement. Centre for Strategic Education.
- Grudin, J. (2009). AI and HCI: Two fields divided by a common focus. IEEE Intelligent systems, 24(5), 48-57.
- Guidotti, R., Monreale, A., Ruggieri, S., Turini, F., Giannotti, F., & Pedreschi, D. (2018). A survey of methods for explaining black box models. ACM Computing Surveys (CSUR), 51(5), 1-42. [CrossRef]
- Gururangan, S., Marasović, A., Swayamdipta, S., Lo, K., Beltagy, I., Downey, D., & Smith, N. A. (2020). Don't stop pretraining: Adapt language models to domains and tasks. Proceedings of the 58th Annual Meeting of the Association for Computational Linguistics, 8342-8360.
- Hartley, J. (2013). The creation and capture of public value: A new research agenda for public management. International Journal of Public Sector Management, 26(1), 61-72.
- Heeks, R. (2006). Implementing and managing eGovernment: An international text. Sage Publications.
- Helbing, D. (2019). Societal, economic, ethical and legal challenges of the digital revolution: From big data to deep learning, artificial intelligence, and manipulative technologies. In Towards digital enlightenment (pp. 47-72). Springer, Cham.
- Hendrycks, D., Burns, C., Kadavath, S., Arora, A., Basart, S., Tang, E.,... & Steinhardt, J. (2021). Measuring massive multitask language understanding. Proceedings of the International Conference on Learning Representations (ICLR).
- Hollnagel, E., & Woods, D. D. (2005). Joint Cognitive Systems: Foundations of Cognitive Systems Engineering. CRC Press.
- Holzinger, A., Carrington, A., & Müller, H. (2020). Measuring the quality of explanations: The system causability scale (SCS). KI-Künstliche Intelligenz, 34, 193-198. [CrossRef]
- Howard, J., & Ruder, S. (2018). Universal language model fine-tuning for text classification. Proceedings of the 56th Annual Meeting of the Association for Computational Linguistics (Volume 1: Long Papers), 328-339.
- Janssen, M., van der Voort, H., & Wahyudi, A. (2017). Factors influencing data governance in the public sector. Information Polity, 22(2-3), 143-158.
- Jobin, A., Ienca, M., & Vayena, E. (2019). The global landscape of AI ethics guidelines. Nature Machine Intelligence, 1(9), 389-399. [CrossRef]
- Katzenbach, C., & Ulbricht, L. (2019). Algorithmic governance. Internet Policy Review, 8(4), 1-18.
- Keen, M. Keen, M., & Slemrod, J. (2017). Optimal Tax Administration. Journal of Public Economics, 152, 133-142.
- Klanrit, P. Klanrit, P., Lee, W. Y., & Kim, H. (2023). A Survey on Deep Learning for Legal Document Analytics. ACM Computing Surveys, 55(8), 1-38.
- Klein, G. (2008). Naturalistic decision making. Human Factors, 50(3), 456-460.
- Klievink, B., Veeneman, W. W. (2018). Creating value with big data analytics in public administration: A framework for aligning purposes, capabilities, and context. Government Information Quarterly, 35(3), 470-479.
- Koh, C. E., Ryan, S., & Prybutok, V. R. (2005). Creating value through managing knowledge in an e-government to constituency (G2C) environment. Journal of Computer Information Systems, 45(4), 32-41.
- Kuziemsky, C. E., & Varpio, L. (2022). The Use of Artificial Intelligence in Public Administration: A Systematic Literature Review. Government Information Quarterly, 39(3), 101693.
- Lewis, M., Liu, Y., Goyal, N., Ghazvininejad, M., Mohamed, A., Levy, O.,... & Zettlemoyer, L. (2020). BART: Denoising sequence-to-sequence pre-training for natural language generation, translation, and comprehension. arXiv preprint. arXiv:1910.13461.
- Liang, P., Bommasani, R., Lee, T., Tsipras, D., Soylu, D., Yasunaga, M.,... & Koreeda, Y. (2022). Report on the 2021 Workshop on Large Language Models: Invited Talks and Discussion Panels. Stanford University Human-Centered Artificial Intelligence (HAI).
- Liao, G., He, Q., Gao, M., Li, Z., & Chua, T. S. (2023). Specialized Large Language Models: A Survey. arXiv preprint. arXiv:2310.09188.
- Malaysian Administrative Modernisation and Management Planning Unit (MAMPU). (2021). Pelan Strategik Pendigitalan Sektor Awam 2021-2025 (Public Sector Digitalisation Strategic Plan 2021-2025).
- Meadows, D. H. (2008). Thinking in Systems: A Primer. Chelsea Green Publishing.
- Medaglia, R., & Zheng, L. (2017). Public value creation by ICT in public sector: A research and practice agenda. Government Information Quarterly, 34(2), 167-171.
- Mehr, H. (2017). Artificial Intelligence for Citizen Services and Government. Ash Center for Democratic Governance and Innovation, Harvard Kennedy School.
- Miles, M. B., Huberman, A. M., & Saldaña, J. (2018). Qualitative data analysis: A methods sourcebook. Sage publications.
- Miller, T. (2019). Explanation in artificial intelligence: Insights from the social sciences. Artificial Intelligence, 267, 1-38. [CrossRef]
- Ministry of Investment, Trade and Industry (MITI). (2023). New Industrial Master Plan 2030 (NIMP 2030). MITI.
- Moore, M. H. (1995). Creating Public Value: Strategic Management in Government. Harvard University Press.
- Mori, S., Suen, C. Y., & Yamamoto, K. (1992). Historical review of OCR research and development. Proceedings of the IEEE, 80(7), 1029-1058. [CrossRef]
- Mumford, E. (2006). The story of socio-technical design: reflections on its successes, failures and potential. Information Systems Journal, 16(4), 317-342.
- Ndung'u, B., & Waema, T. M. (2019). Digital Transformation of Public Services in Africa. Routledge.
- Nonaka, I. (1994). A dynamic theory of organizational knowledge creation. Organization Science, 5(1), 14-37. [CrossRef]
- O'Dell, C., & Hubert, C. (2011). The New Edge in Knowledge: How Knowledge Management is Changing the Way We Do Business. John Wiley & Sons.
- OECD. (2019). Artificial Intelligence in Society. OECD Publishing.
- OpenAI. (2023). GPT-4 Technical Report. https://arxiv.org/abs/2303.08774.
- Parasuraman, R., Sheridan, T. B., & Wickens, C. D. (2000). A model for types and levels of human interaction with automation. IEEE Transactions on systems, man, and cybernetics-Part A: Systems and Humans, 30(3), 286-297. [CrossRef]
- Pauwelyn, J. (2020). The End of IIAs as We Know Them? How AI and Big Data are (Quietly) Reshaping International Investment Law and Arbitration. Journal of International Economic Law, 23(3), 557-585.
- Piccinini, E., Hanelt, A., Gregory, R. W., & Kolbe, L. M. (2015). Transforming industrial business: the impact of digital transformation on automotive manufacturers. In Proceedings of the International Conference on Information Systems (ICIS), Article 1.
- Pohle, J., & Thiel, T. (2020). Digital sovereignty. Internet Policy Review, 9(4), 1-11. 9(4), 1–11.
- Polanyi, M. (1966). The Tacit Dimension. University of Chicago Press.
- Puthucheary, S. D., & Sivanathan, S. S. (2022). Data Governance in Malaysia: An Overview of the Legal Framework. Asian Journal of Law and Governance, 4(1), 1-14.
- Rai, A. (2020). Explainable AI: from black box to glass box. Journal of the Academy of Marketing Science, 48(1), 137-141.
- Rose, J., Persson, J. S., & Heeager, L. T. (2015). How ideal-types of IS projects impact project management. Project Management Journal, 46(5), 46-59.
- Rowland, C., & Podnar, I. (Eds.). (2021). Cybersecurity for Artificial Intelligence. Springer.
- Rudin, C. (2019). Stop explaining black box machine learning models for high stakes decisions and use interpretable models instead. Nature Machine Intelligence, 1(5), 206-215. [CrossRef]
- Russell, S. J., & Norvig, P. (2020). Artificial Intelligence: A Modern Approach (4th ed.). Pearson.
- Sawyer, A. J. (Ed.). (2018). Taxation in ASEAN and China: A Guide for the Tax Practitioner and Business Executive (5th ed.). CCH Asia Pte Ltd.
- Shneiderman, B. (2020). Human-centered AI: Reliable, safe & trustworthy. International Journal of Human–Computer Interaction, 36(6), 495-504.
- Smith, R. (2007). An overview of the Tesseract OCR engine. Proceedings of the Ninth International Conference on Document Analysis and Recognition (ICDAR 2007) (Vol. 2, pp. 629-633). IEEE.
- Souza, L. A., Batista, F., & Silva, T. P. (2021). Intelligent document processing: A systematic literature review. Expert Systems with Applications, 183, 115335.
- Sterman, J. D. (2000). Business Dynamics: Systems Thinking and Modeling for a Complex World. Irwin/McGraw-Hill.
- Sunstein, C. R. (2016). The Ethics of Nudging. Yale University Press.
- Susser, D., Roessler, B., & Nissenbaum, H. (2019). Online manipulation: Hidden influences in a digital world. Georgetown Law Technology Review, 4(1), 1-45.
- Taleb, N. N. (2012). Antifragile: Things That Gain from Disorder. Random House.
- Thaler, R. H., & Sunstein, C. R. (2008). Nudge: Improving Decisions About Health, Wealth, and Happiness. Yale University Press.
- Twizeyimana, J. D., & Andersson, A. (2019). The public value of E-Government – A literature review. Government Information Quarterly, 36(2), 167-178. [CrossRef]
- Veale, M., & Borgesius, F. Z. (2021). Demystifying the Draft EU Artificial Intelligence Act. Computer Law Review International, 22(4), 97-112. [CrossRef]
- Venkatesh, V., Morris, M. G., Davis, G. B., & Davis, F. D. (2003). User acceptance of information technology: Toward a unified view. MIS Quarterly, 27(3), 425-478.
- Wagner, B. (2018). Digital sovereignty: The new frontier for state power. Carr Center for Human Rights Policy Discussion Paper Series. Harvard Kennedy School.
- Walker, R. M., Damanpour, F., & Devece, C. A. (2010). Management innovation and organizational performance: The mediating effect of performance management. Journal of Public Administration Research and Theory, 21(2), 367-386. [CrossRef]
- Wang, D., Govindarajulu, U. S., Kankanhalli, A., & Siau, K. L. (2021). Explainable AI in Human-AI Decision-Making: A Moderated Mediation Model of Explanation Type, System Trust, and Task Complexity. Information Systems Research, 32(4), 1221-1242.
- Waugh, L. R. (1997). The linguistic structure of the Harmonized System. Terminology. International Journal of Theoretical and Applied Issues in Specialized Communication, 4(1), 47-68.
- Wolf, T., Debut, L., Sanh, V., Chaumond, J., Delangue, C., Moi, A.,... & Rush, A. M. (2020). Transformers: State-of-the-art natural language processing. Proceedings of the 2020 Conference on Empirical Methods in Natural Language Processing: System Demonstrations, 38-45.
- Yin, R. K. (2017). Case study research and applications: Design and methods. Sage publications.
- Zhao, W. X., Zhou, K., Li, J., Tang, T., Wang, X., Hou, Y.,... & Wen, J. R. (2023). A survey of large language models. arXiv preprint. arXiv:2303.18223.
- Zhong, H., Cui, L., Zhang, Y., Wang, C., & Huang, S. (2020). How does NLP benefit legal system: A summary of legal artificial intelligence. arXiv preprint. arXiv:2004.07031.
- van den Hoven, J., Vermaas, P. E., & van de Poel, I. (Eds.). (2015). Handbook of ethics, values, and technological design. Springer.
Disclaimer/Publisher’s Note: The statements, opinions and data contained in all publications are solely those of the individual author(s) and contributor(s) and not of MDPI and/or the editor(s). MDPI and/or the editor(s) disclaim responsibility for any injury to people or property resulting from any ideas, methods, instructions or products referred to in the content. |
© 2025 by the authors. Licensee MDPI, Basel, Switzerland. This article is an open access article distributed under the terms and conditions of the Creative Commons Attribution (CC BY) license (http://creativecommons.org/licenses/by/4.0/).