Submitted:
09 June 2025
Posted:
10 June 2025
You are already at the latest version
Abstract
Keywords:
1. Introduction
2. Variational Principle in Lagrangian Formalism
3. Discrete Lagrangian Mechanics
- Energy ,
- Angular Momentum ,
- LRL Vector .
- The inverse of the radial distance is given by ;
- The period of the orbit is ;
- The areal velocity is conserved, i.e., .
- ,
- ,
- , .
4. Modified Equations for Variational Integrator
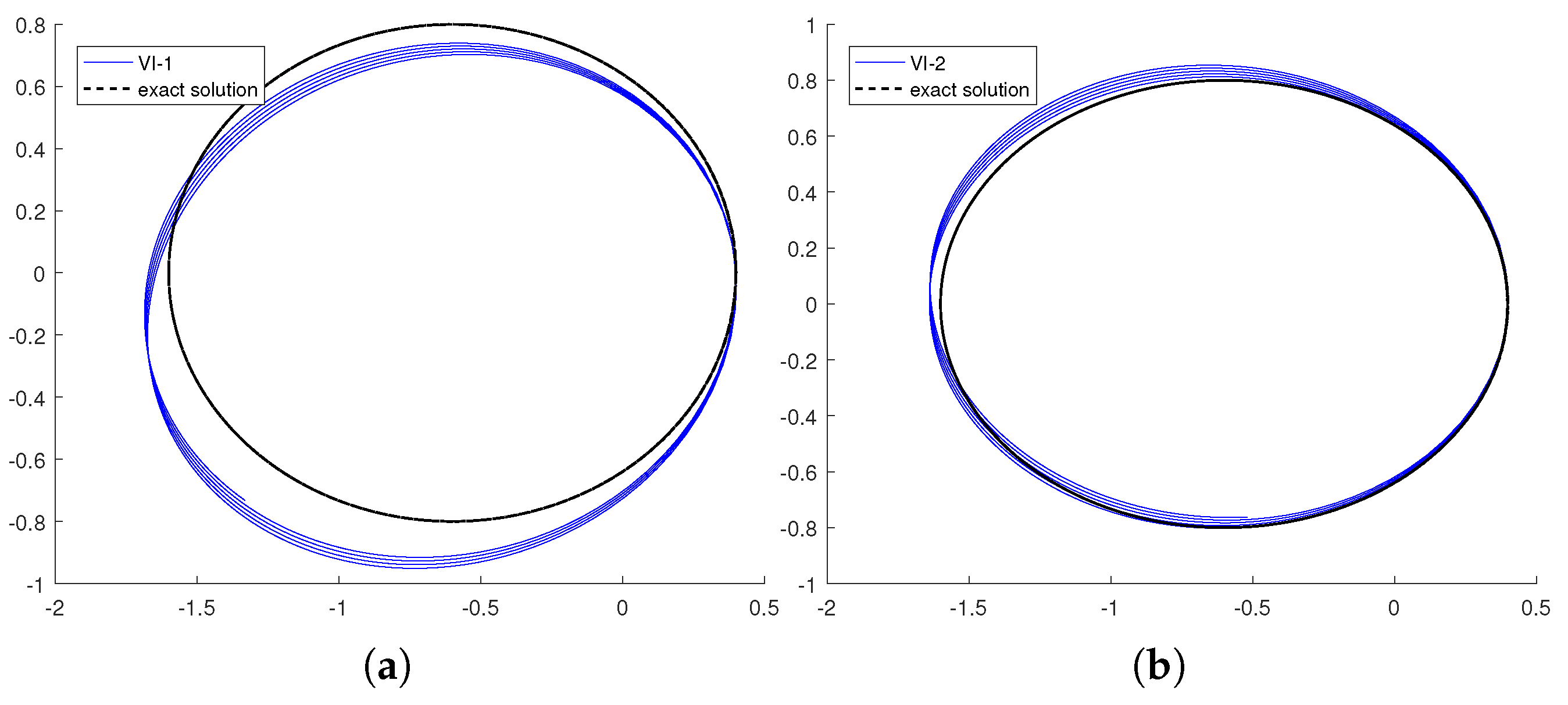
5. Numerical Experiments
6. Concluding Remarks
Author Contributions
Funding
Data Availability Statement
Conflicts of Interest
Abbreviations
| PDEs | partial differential equations |
| LRL | Laplace–Runge–Lenz vector |
| Sym-Euler | Symplectic Euler method |
| SV | Störmer–Verlet method |
| VI | Variational integrator |
Appendix A. Modified Equations of Linear Second Order Systems
References
- Feng, K. Collected Works II; National Defense Industry Press: Beijing, 1995. [Google Scholar]
- Hairer, E.; Lubich, C.; Wanner, G. Geometric Numerical Integration, 2nd ed.; Springer-Verlag: Berlin, 2006. [Google Scholar]
- Feng, K.; Qin, M. Symplectic Geometric Algorithms for Hamiltonian Systems; Springer: Heidelberg, 2010. [Google Scholar]
- Vainberg, M.M. Variational Methods for the Study of Nonlinear Operators; Holden-Day: San Francisco, 1964. [Google Scholar]
- Santilli, R.M. Foundations of Theoretical Mechanics I; Springer-Verlag: New York-Heidelberg, 1978. [Google Scholar]
- Olver, P.J. Applications of Lie Groups to Differential Equations, 2nd ed.; Springer-Verlag: New York, 1993. [Google Scholar]
- Marsden, J.E.; West, M. Discrete mechanics and variational integrators. Acta Numer. 2001, 10, 357–514. [Google Scholar] [CrossRef]
- Marsden, J.E.; Pareick, G.W.; Shkoller, S. Multisymplectic Geometry, Variational Integrators, and Nonlinear PDEs. Commun. Math. Phys. 1998, 199, 351–395. [Google Scholar] [CrossRef]
- Sun, Y.; Qin, M. Construction of multisymplectic schemes of any finite order for modified wave equations. J. Math. Phys. 2000, 41, 7854–7868. [Google Scholar] [CrossRef]
- Qin, H.; Guan, X. Variational symplectic integrator for long-time simulations of the guiding-center motion of charged particles in general magnetic fields. Phys. Rev. Lett. 2008, 100, 035006. [Google Scholar] [CrossRef] [PubMed]
- Xiao, J.; Qin, H. Explicit high-order gauge-independent symplectic algorithms for relativistic charged particle dynamics. Comput. Phys. Commun. 2019, 241, 19–27. [Google Scholar] [CrossRef]
- Hairer, E.; Lubich, C. Long-term analysis of a variational integrator for charged-particle dynamics in a strong magnetic field. Numer. Math. 2020, 144, 699–728. [Google Scholar] [CrossRef]
- Hairer, E.; Lubich, C.; Shi, Y. Leapfrog methods for relativistic charged-particle dynamics. SIAM J. Numer. Anal. 2023, 61, 2844–2858. [Google Scholar] [CrossRef]
- Kraus, M.; Maj, O. Variational integrators for nonvariational partial differential equations. Phys. D 2015, 310, 37–71. [Google Scholar] [CrossRef]
- Xiao, J.; Qin, H.; Liu, J. Structure-preserving geometric particle-in-cell methods for Vlasov–Maxwell systems. Plasma Sci. Technol. 2018, 20, 110501. [Google Scholar] [CrossRef]
- Sanz-Serna, J.M. Backward error analysis of symplectic integrators. Fields Inst. Commun. 1996, 10, 193–205. [Google Scholar]
- Hairer, E. Variable time step integration with symplectic methods. Appl. Numer. Math. 1997, 25, 219–227. [Google Scholar] [CrossRef]
- Reich, S. Backward error analysis for numerical integrators. SIAM J. Numer. Anal. 1999, 36, 1549–1570. [Google Scholar] [CrossRef]
- Vermeeren, M. Modified equations for variational integrators. Numer. Math. 2017, 137, 1001–1037. [Google Scholar] [CrossRef]
- Sharma, H.; Borggaard, J.; Patil, M.; Woolsey, C. Performance assessment of energy-preserving, adaptive time-step variational integrators. Commun. Nonlinear Sci. Numer. Simul. 2022, 114, 106646. [Google Scholar] [CrossRef]
- McLachlan, R.I.; Offen, C. Backward error analysis for variational discretisations of PDEs. J. Geom. Mech. 2022, 14, 447–471. [Google Scholar] [CrossRef]
- Oliver, M.; Vasylkevych, S. A new construction of modified equations for variational integrators. arXiv 2024, arXiv:2403.17585. [Google Scholar]
- Chin, S.A. Symplectic integrators from composite operator factorizations. Phys. Lett. A 1997, 226, 344–348. [Google Scholar] [CrossRef]
- Minesaki, Y.; Nakamura, Y. A new discretization of the Kepler motion which conserves the Runge-Lenz vector. Phys. Lett. A 2002, 306, 127–133. [Google Scholar] [CrossRef]
- Minesaki, Y.; Nakamura, Y. A new conservative numerical integration algorithm for the three-dimensional Kepler motion based on the Kustaanheimo-Stiefel regularization theory. Phys. Lett. A 2004, 324, 282–292. [Google Scholar] [CrossRef]
- Kozlov, R. Conservative discretizations of the Kepler motion. J. Phys. A 2007, 40, 4529–4539. [Google Scholar] [CrossRef]
- Arnold, V.I. Mathematical Methods of Classical Mechanics, 2nd ed.; Springer-Verlag: New York, 1989. [Google Scholar]
- Goldstein, H.; Poole, C.P.; Safko, J.L. Classical Mechanics; Pearson Education India, 2011. [Google Scholar]
- Noether, E. Invariante Variationsprobleme. Nachrichten von der Gesellschaft der Wissenschaften zu Göttingen, Mathematisch-Physikalische Klasse, 1918; 235–257. [Google Scholar]
- Vermeeren, M. Numerical precession in variational discretizations of the Kepler problem, Cham, 2018; Vol. 267, Springer Proc. Math. Stat., pp. 333–348.







Disclaimer/Publisher’s Note: The statements, opinions and data contained in all publications are solely those of the individual author(s) and contributor(s) and not of MDPI and/or the editor(s). MDPI and/or the editor(s) disclaim responsibility for any injury to people or property resulting from any ideas, methods, instructions or products referred to in the content. |
© 2025 by the authors. Licensee MDPI, Basel, Switzerland. This article is an open access article distributed under the terms and conditions of the Creative Commons Attribution (CC BY) license (http://creativecommons.org/licenses/by/4.0/).