Preprint
Article

This version is not peer-reviewed.

Prevalence, Management Practices and Behavioral Characteristics of Rice-Eating in the Three Rice Producing Regions of Uganda

Submitted:

26 May 2025

Posted:

28 May 2025

You are already at the latest version

Abstract
Many studies have proposed a number of bird-pest management techniques to prevent birds from damaging cereal crops, which include the use of acoustic devices, motion detection, image recognition and ultrasonic waves. The efficacy of these techniques however falls short of their ability to adapt their functions to the behavior of the birds, which are generally considered intelligent. The objective of this study is to understand the species prevalence and behavioral characteristics of rice-eating birds to aid the development of an intelligent system, which can detect and deter bird pests from de-stroying the rice fields. The study was conducted during the second rice season, (Aug – Dec 2023) in the three leading rice-producing regions of Uganda. Our findings show that, village weavers, bronze manikins, red-billed quelea and redheaded quelea are the most common and destructive species in the three regions. However, village weaver and bronze mannikins were distributed through the three regions while red-billed and redhead quelea birds were prevailing Tororo district. Our results, further shows, the average loss caused by bird pests in terms of kilograms and cost when birds are man-aged well. Additionally, farmers has knowledge on behavioral characteristics of these birds in terms of feeding patterns, way of communication, predator detection among others.
Keywords: 
;  ;  ;  

1. Introduction

Background

Agriculture remains the main source of livelihood for majority of the population in Uganda [1], employing approximately 65% of the working population and of this, 63% are youth [2]. In regards to Uganda’s economy, agriculture contributes significantly to national income, generating 24% of its Gross Domestic Product (GDP), and accounting for 54% of the country’s export earnings [3]. The major cereal crops grown in Africa include; maize, sorghum, pearl millet, finger millet, wheat, and rice [4]. The total production of rice in Uganda is estimated at 238,000 metric tons while the total rice consumption is estimated at 346,309 metric tons giving the deficit of 103,309 metric tons per year, which is made up through importation [5]. Rice has been considered as a highly strategic and priority commodity for food security in Africa and its demand is expected to increase by 30 million metric tons by the year 2035, a value equivalent to 130% increase in rice consumption [6]. This projection is due to the high population growth, which is expected to increase to 48% by 2030, rapid urbanization and changes in population eating habits [7]. In 2006, the Abuja Food Security Summit, organized by the African Union, declared rice as a region-wide strategic commodity and noted its importance in Africa’s agricultural sector [8]. Globally, rice gained popularity over the past years and became one of the world’s most important cereal crop and hence, playing a significant role in achieving global food security [9,10].
Oerke [11], highlighted that, 15% of global rice production is lost to animal pests (arthropods, nematodes, rodents, birds, slugs and snails). Furthermore, the Global Rice Science Partnership (GRiSP) identified birds as the second most important biotic constraint in African’s rice production industry after weeds [12]. These birds mostly feed on rice during the milking stage by sucking all the sugary semi-liquid substance in pods leaving them completely empty [13]. The “milking” stage refers to the period, usually lasting around two weeks after flowering, when the grains are being filled out by a milky white substance. The red-billed quelea (Quelea quelea) have been cited as the most notorious pest bird species in the world, causing massive damage to rice crops and gathers in flocks of million birds [14]. These are the most abundant species worldwide with their population totaling to about 1.5 billion at the end of the breeding seasons [15,16]. The Food Agriculture Organization (FAO) estimated the losses contributed by the quelea birds annually in Africa alone at about US$50 million [17]. The Uganda National Rice Development Strategy (UNRDS) was formed in 2008 to improve rice productivity through modern rice cultivation, utilization of fertilizers, and minimizing post-harvest losses among other interventions [18].
In the rice production cycle, bird pests management has been given limited attention, and this neglect by has led farmers to maintain the traditional, tedious and laborious way of deterring birds from rice fields [19]. Traditional and low-cost methods used to minimize damage by birds on the rice crop are categorized as preventive or protective methods. Preventive methods aim at controlling the birds from being attracted to the rice field while protective methods focus on protecting the rice crops from being damaged by birds [20]. The Preventive methods are sub-divided into lethal and non-lethal techniques, where lethal techniques aim at suppressing bird populations such as manual nest destruction, killing of birds, and use of explosives. Non-lethal techniques on the other hand include agronomic practices such as vegetation management, weed management practices, proper planning of the planting seasons and choosing bird-resistant rice varieties among others[20]. Protective methods include use of repellents (chemical substances), protecting fields with nets, and manual bird-scaring efforts [21]. Traditional protective methods such as manual bird scaring, flags and scarecrows provide satisfactory protection on small-scale or privately owned fields when number of birds are relatively low. However, as the number of birds increases, these methods become ineffective [22]. These traditional practices employ the efforts of women and children to manually scare the birds, hence, additional burden to women’s domestic activities and children suffer from increased school absenteeism and dropout [23]. In 2020, Pallisa district in Uganda registered a high percentage (60%) of pupil’s absenteeism and school dropout during rice milking and harvesting periods due to substituting children for cheap labor in rice fields [23] which led to poor performance in the respective schools. In 2013, the Ministry of Agriculture, Animal Industry and Fisheries (MAAIF) under Desert Locust Control Organization for East Africa (DLCO-EA) used an aircraft to spray quelea birds with Fenthion avicide in Kibimba rice scheme in Bugiri district, Uganda, which killed over 2 million quelea birds [24]. This intervention violated Uganda National Environment Management Authority’s (NEMA) guidelines on environment and human health impact assessment, which prohibits the spraying and killing of birds as a means to bird pest management practice [25]. The traditional bird management practices are summarized (Figure 1).
However, with recent technologies, systems have been developed to deter birds from cereal crop fields, while using sound, video, image and motion, body-heat detection mechanisms. Steen et al [27], developed a disruptive stimuli tool that successfully reduced the presence of geese at a distance of 200 meters away from the scaring device using distress calls. A real time image processing bird repellent system using video cameras for motion detection of objects flying over or passing by the protected area was proposed [28,29,30]. Ezeonu et al. [29] developed an ultrasonic bird repellent system, which used ultrasonic waves to generate varying frequencies between 15 kHz and 25 kHz, to give an impression to birds that many birds are captured, and injured. However, according to Gilsdorf [31], many devices that use sound to deter birds cause serious conflicts among the habitants and birds can easily adapt to a given sound over a period of time hence no longer scare them.
The efficacy of these systems is still questionable due to the intelligence of the birds characterized by their adaptation to the environments and rendering the available interventions ineffective. A thorough understanding of the behavior of these birds is key to improve the efficacy of the management practices employed. To our knowledge, no studies have been made towards understanding the behaviors of these pests in order to tailor the systems to their characteristics. In this paper therefore, we studied the behaviors of the bird pests with an aim of understanding their implication on the design of the systems that detect and deter the bird pests with no human intervention.
The study sought to achieve the following objectives
  • To explore bird pest management practices employed by local communities in the three selected rice-growing regions
  • To assess the prevalence of bird species in the three rice growing regions of Uganda.
  • To synthesize the current approaches used to manage bird pests in rice growing areas in Uganda.
  • To design a model for an optimal bird pest management strategy
To achieve the above objectives, key questions were asked to guide the research survey:
  • Which type of birds are the most common and destructive in the rice fields?
  • What are the common methods used to manage bird pests in rice growing regions in Uganda.
  • What is the observable characteristics of these birds?

2. Materials and Methods

2.1. Description of the Study Area

The study was carried out in the major three rice-growing regions of Uganda (Tororo District (Eastern), Kikuube District (Western) and Nwoya District (Northern), (Figure 2). These districts were selected based on the report from Uganda Bureau of Statistics (UBOS’s) [32,33], which highlighted that, over 90% of the national rice output is produced from three sub-regions largely under rain fed and irrigated systems. Rice is widely grown in Eastern and Northern Uganda due to the presence of lowland with high moisture content throughout the two seasons, while Western Uganda grow upland rice [34].
According to the 2024 population census data [35], Tororo district was considered as one of most populated districts in Uganda with population of 609,939, and population density approximated at 535.8 people/km², which is a threat to wetlands where rice grown. The average distance (in kms) from home states to rice gardens is approximately 1–2 Kilo meters, average rice fields sizes is 1-5 acres, and few farmers owning (6-10) and (10–20) acres of land respectively. In Nwoya district, the population stands at 220,593, with population density estimated at 67.17 people/km² and it is among lowest populated districts in Uganda. Rice farmers own (1– 5) acres of garden size because of the land tenure system in the northern region. In Western Uganda (Kikuube district), population stands at 379,547 and population density is estimated at 197.5 people/km². This region is where upland rice is commonly grown, distance from the rice fields to home states is averagely at less than one kilo meters (1<) and average size of fields is between (1- 5) acres.
The common birds pests found in the rice growing region during the 2nd season included village weavers (Ploceus cucullatus), bronze manikins (Spermestes cucullata). The red-billed quelea (Quelea quelea) and red-headed quelea (Quelea erythrops) were few because most had migrated to other parts of Africa and to return in 1st season in big numbers (Table 1).

2.2. Research Approach

In this study, we used an inductive research approach to understand the behaviors of rice-eating birds in terms of feeding patterns, communication calls and type of calls, to aid in understanding the requirements needed to build a voice recognition model for rice-eating birds.

2.3. Research Strategy

Literature survey topics, farmers and key informant interviews, surveys (field visits), were used to design the baseline tools to collect the research data. A total number of 214 respondents were cross-examined from three districts; Tororo (93), Nwoya (63) and Kikuube (58). The probability sampling method was used to select the population sample space. A cluster sampling technique was employed to select population’s elements because the areas under study were widely spread over a big geographical area.

2.4. Techniques and Procedures

2.4.1. Literature Survey

A systematic literature review was conducted to gain deeper insights on bird’s behaviors, management approaches; loss realized due to bird pests, pattern of feeding, communications calls among others. Different reviews were conducted which included, (17) books were reviewed, (82) peer-reviewed journal articles, (24) Conference proceedings papers, (8) Government documents, (6) newspaper articles and online multimedia, (3) reports and (18) websites articles.
We conducted a systematic literature review, which sought to answer the research questions we formulated. Based on the questions, we retrieved the all related published articles, conference articles and books from digital libraries including Scopus, Web of Science, and Google Scholar with a focus on articles in the field of birds. The searches were done in English and keywords used to search included; “what are common rice-eating birds in Africa”, “ magnitude of loses caused by birds in rice”, “current methods used to manage bird pests in Uganda”, and “challenges of managing bird pests in rice fields”. The script used during the search of articles was string of words and sometimes concatenating with other words to increase the accuracy on the search criteria. The search for articles was guided by an inclusion and exclusion criteria (Table 2).
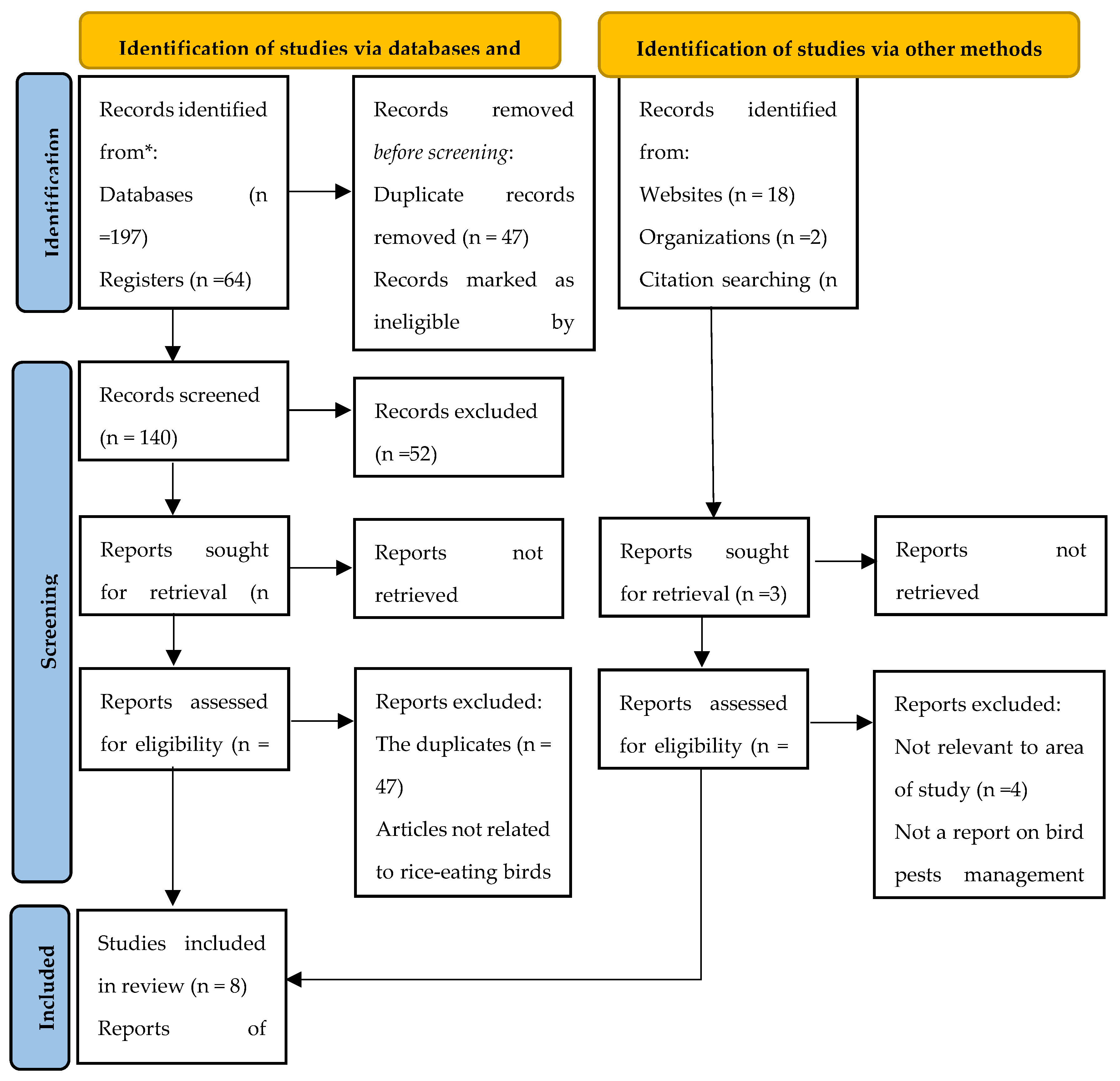
The search from digital libraries’ databases resulted 197 articles; however, not all articles downloaded were relevant to our area of study. Through a grey literature, 120 articles were collected which included newspapers, website pages, project reports and government’s technical / annual reports. A PRISMA flow diagram was adopted to identify, screen and include the relevant articles [37] (Figure 2). At the identification stage, 216 articles were searched from different databases, registers, websites, government reports, search engines, project reports and 64 records from registers. Before screening, 52 records were removed due to duplication and five records were removed due to improper citations. This resulted into 140 records undertaking a manual screening, from which 52 records were excluded due to lack of relevance. Out of the 88 reports subjected for evaluation, 52 reports were not accessible because of restrictions on access. Of the remaining reports, 36 were eligible; however, 47 reports were excluded because of duplication, five reports not related to our area of study, and 8 reports had improper citations. Other methods used to identify the records included; 18 websites were visited, 2 organization websites and 12 records through other search engines such as Google, 3 reports were retrieved using other search methods and 1 report was not retrieved. Of the accessed reports, 3 were eligible / relevant in the area of study and 4 reports were excluded due to irrelevant and 5 reports were not related to bird pest management or rice fields. Lastly, eight studies were reviewed and 10 reports were included in the systematic literature review, having met all the selection criteria. The screening process involved reviewing titles, abstracts, and full texts based on predefined inclusion and exclusion criteria (Table 2).
Figure 2. PRISMA flow diagram for selection of potential articles.
Figure 2. PRISMA flow diagram for selection of potential articles.
Preprints 161129 g003

2.4.2. Interviews

Questionnaires were used to collect data from rice farmers, key informants such as ornithologists, districts production officers and sub-county agricultural officers in three districts and six sub-counties. The questionnaires were pre-tested for reliability, clarity, validity and suitability to meet the intended objective of the study. The questionnaires (Interviews) were done in English language with help of local interpreters to translate the questionnaires from English to local languages (runyoro, acholi and jopadhola) for respondents who didn’t understand English. All respondents (farmers were interviewed individually orally) with guiding questions for positive feedback and no conflict of interests. The questions asked included; farmer’s information, type of rice-eating birds, their behaviors, methods used manage bird pests (Appendix). The key informants were comprised of two (2) experts in birds (ornithologists), eight (8) experts in rice chain value (large-scale rice farmers, district production officers, and sub-county agriculture officers). These were selected based on their expertise in cereal crops, pest management, and crop production. Interviews were conducted through questionnaires face to face, online meetings (zoom) and phone calls (for ornithologists).

2.4.3. Observation

This involved observing how birds are practically managed in the rice fields using the locally made materials, making alarms, throwing sticks and stones, etc. However, it was observed that, most rice fields in the 3 regions were surrounded by Eucalyptus forests and trees, which harbors bird pests (Figure 3).

2.5. Statistical Methods

Quantitative datasets were analyzed and interpreted using descriptive statistical methods such as mean, standard deviation, frequencies and ranges. The qualitative datasets were analyzed and interpreted using inferential statistical methods such as chi-square tests. The chi-square tests examined the relationship between the categorical variables by comparing the observed results against the expected results.

3. Results

3.1. Social Demographic Characteristics

Of the 216 respondents who participated in the study, 109 were men and 105 were women. The Youth (26–35 years) represented the biggest number of the respondents, followed by early middle age group (36-45 years) and late middle age (46-55 years) respectively (Table 3).

3.2. Bird Pest Species and Their Effect

3.2.1. Prevalence of Bird Pests in the Three Rice-Growing Regions

The village weavers were the most abundant rice-eating birds in the three districts and the overall calculated chi-square yielded significant results (X2(4)) =13.71, N=178 and p=0.01, which indicated the highest presence of village weaverbirds across the three districts. The red-billed quelea birds were high abundance in Tororo District (28), averagely abundance (distributed) in Kikuube and less abundance in Nwoya district. A chi-square test of independence was performed to assess the relationship between the presence of red-billed quelea across the three districts, X2(4) = 11, N=128 and p=0.03. The results show the presence of red-billed quelea birds were the same across the three districts. Furthermore, there was a high presence of red-headed quelea birds in Tororo (67), followed by Nwoya district (41) and Kikuube district (33). The calculated chi-square X2(4) = 6.98, N = 141 and p = 0.14, showed that, there was no statistical significance relationship between the red-headed quelea birds in the three districts. The bronze mannikins were high abundance in Tororo district (38), followed by Kikuube district (30) and Nwoya district (25) (Table 3). However, based on the calculated chi-square X2(4) = 8.85, sample size N=93 and p=0.06, (p > 0.05), indicates that the presence of bronze mannikins were less the common across the three districts (Table 4).

3.2.2. Degree of Destruction

To evaluate the relationship between the level of rice destruction and type of rice-eating birds, a descriptive statistics and chi-square test of independence were performed (Table 5). It was observed that, village weavers were the most destructive birds across the three districts. The level of rice destruction by the village weavers was less the same throughout the three districts from the calculated chi-square X2(4, N=175) = 4.46, p=0.35, (p > 0.05). The observable frequencies show that, red-billed quelea birds were very destructive in Tororo district, averagely Kikuube and Nwoya districts respectively. The calculated chi-square X2 (4, N=134) = 2.35, p = 0.67, shows that, the association between red-billed quelea birds and degree of rice destruction is not the same across the three districts. The red-headed quelea birds (Quelea erythrops) were more destructive in Tororo (35) and Nwoya districts (17) and less destructive in Kikuube district (14) (Table 5). The calculated chi-square X2(4, N = 144) = 9.29, p = 0.05 show that, the degree of rice destruction by red-headed quelea was significant across the three districts. For the bronze manikins, the calculated chi-square X2(4, N = 93) = 3.19, p=0.53, show there is no statistical relationship between the degree of destruction and this type of birds, hence destruction was less likely to be the same throughout the three districts

3.3. Bird Pest Management Practices

3.3.1. Losses Caused by Bird Pests

The average loss caused by birds in 2nd season was estimated at 134.46 Kgs per acre, when bird pests’ management practices were employed. The calculated standard deviation affirms the loss due to the values clustering around the mean value. The average garden sizes for majority of farmers across the three regions was estimated at 1.98 acres (Table 6).
These averages were calculated when bird management practices were used to reduce the damage made birds on rice grains
The total cost Tc in a season will be equivalent to
Tc= Loss incurred in Kgs in an acre * Cost of rice per Kg (1)
From (Table 6),
Average garden size is 1.98 acre (2)
Average loss caused by birds is 134.46Kgs. (3)
Therefore,
In 1.98 acres losses realized was 134.46Kgsm
1 acre the loss observed is   134.46 1.98 = 68kgs
The cost of rice per Kg in Uganda is $1.32
From (1), Tc = 68kgs * $1.32 = $90
Total cost of rice lost to birds per acre is $90
Note: This is total loss cost of rice grains, when birds are managed well.

3.3.2. Farmer Bird Pest Management Practices

The methods used were clustered into four categories visual techniques, chemical techniques, ecological practices and exclusion (Table 7). From the calculated standard deviation, hiring people, hanging of rags and flags, use of chemicals and vegetation management were consistently used by farmers as their standard deviations were clustered around their means (Table 7). Unlike the scarecrows, use of cassette/video tapes, use of dogs and use of nets approaches, their usage were inconsistent and their standard deviation were far away from their means

3.4. Behavioral Characteristics of Bird Pests

The section describes behavioral characteristics of the rice eating birds’ in terms of feeding patterns, communications, deterring techniques and farmer’s knowledge on bird’s behaviors, which are critical parameters for developing a sound recognition model

3.4.1. Knowledge of Rice Farmers on Bird’s Behaviors

The assessment of the understanding bird’s feeding patterns amongst the farmers gave diverging perceptions on farmers’ awareness on the feeding patterns rice-eating birds. Responses from farmers show that, all the bird species liked feeding in the morning and evening hours (Table 8). A chi-square X2(4, N =457) = 5.69, p = 0.2, (p > 0.05), was used to test the farmer’s hypothesis. The test result indicate that, there was no significant relationship between the bird type and time of feeding across all the three districts.
From the observations (field visits) and farmers’ perception on behavioral characteristics of rice-eating birds. The responses shows, 63.6% agreed, and 29.6% disagreed while 6.8% of responses were not sure (Table 9). A non-parametric test (chi-square) was calculated X2(4, N = 855) = 79.44, p=0.0001, which confirmed that, there was a strong significant relationship between bird’s conversation and activity being done. The statistical test approved birds communicate among themselves when feeding, searching for food, scared, resting among others.

3.4.2. Birds Characteristics in Respect to Scaring Techniques

Bird’s behavioral characteristics are crucial to the design of efficient techniques for bird pest deterrence. The diversity of the bird species that feed on the rice grains may also affect the effectiveness of the deterring techniques used. Hence, in this section, we detail the common characteristics, while highlighting the features, that affect the effectiveness of the methods currently employed. As confirmed statistically (sections 3.4.1), birds communicate to each other using different sound calls like threat calls, feeding calls, searching for food calls, courtship calls, resting calls, etc. After identifying the feeding area, birds alert others by making forging calls about the presence of food in the area, upon others hearing the call, whether resting or flying, they respond with acknowledgment call. They flock the rice garden and feed while making feeding calls (chirping) as well as camouflaging with the grass, making it hard to identify them, (Figure 4).
The identified rice eating birds fly in a group and in a particular pattern formation. The flocks spend the early mornings and evenings in feeding, gathers and rest in tree sheds during afternoons (hot hours). The presence of trees and sheds around the rice fields offers resting places for flocks of birds (Figure 3). These flocks sometimes split into smaller flocks, which re-gather at feeding locations to create bigger flocks. A study to understand the behavior of quelea birds categorized their movements into three types including drifting, synchronization and escaping [38]. Drifting is characterized by a continuous chatter during feeding, synchronized movements involve flocks continuously divide and join each other, while escape movements occur if members of the flocks sense danger at the same time. Upon detecting the predator, rice-eating birds communicate to each other through threat calls and silently take nearest cover under the rice stems or fly away in big number. Bird’s behaviors can render the management practices ineffective if not well understood in order to tailor the practices to solving them.

4. Discussion

This section discusses the results of the study and shows that, bird pests is a biggest challenge in rice production industry in Uganda with yield losses ranging from 30% - 100% depending on time of planting and how birds are managed [17,39]. If not managed properly, birds can massively destroy rice fields leading to severe pre-harvest losses [40]. However, many studies cited the red-billed and red-headed quelea species as the most destructive bird pests in Sub-Saharan Africa [14,41,42,43]. However, our findings show that, village weaverbirds and bronze manikins are the most abundant bird species in Tororo, Kikuube and Nwoya during the second rice-growing season (August-December) while the queleas are high abundant in 1st season Feb - July.
Our results indicated that, youth (26-35 Years) were engaged in rice production as aligned in National Strategy for Youth Employment in Agriculture (NSYEA) [2] which encourages youth engage in agriculture, hence reducing unemployment challenges among the youths in Uganda. The results further indicates that, early middle age (36–45 years) and middle age (45–55 years) farmers grew rice purposely for income, with little for home consumption. However, a number of young youth (15-25 years) also engaged in rice production activities across the three districts, yet this age group was supposed to be in school as highlighted [17,18], hence contributing to increase in school dropouts and absenteeism in rice producing districts in Uganda.
The presence of village weavers (Ploceus cucullatus) were highly observed in all three rice-growing districts, simply because they are residential birds. This specie is the most common, widespread weaver species and larger than most weavers, with red eyes in both sexes and heavy black bill [44] (Table 1). They are widely distributed in sub-Saharan Africa apart from arid south-west and north-east Africa [45] and mostly inhabits in bushy savanna, riverine woodlands, rural village and cultivated areas. They frequently feed on seeds such as grass seeds as well as cultivated cereals, nector and insects [43]. Village weavers forage and roost in large groups, often with other weaver species and move periodically along fixed routes. The village weaver nests in colonies and are very active during the breeding seasons while making a lot of noise to the surroundings and their sexes. It was observed that, village weaver prefer constructing their nests near human habitation such as compounds, near gardens basically for protection against predators and make varying vocal calls such as short-distance contact call, cries of distress / alarm call, threat calls, calls of mixed motivation, courtship calls and song of male. All these calls have varying frequencies and distance cover [46].
Red-billed quelea (quelea quelea) are very abundant in Tororo district (Eastern Uganda) compared to Nwoya and Kikuube districts, this was due to Tororo district boards Kenya on the east, and most quelea birds migrate to and fro Kenya and Uganda in search for food. Red-billed quelea normally establish their colonies in 6 – 8 weeks after the main rains have started and make their colonies at a distance of 30 Kms and beyond from human population. In the infant stage, male and female queleas resemble each other with dark brown eyes, bright red beak and legs; and dull orange/yellow feet [47]. The red-billed quelea (Quelea quelea) are considered as the most notorious pest bird species in the world and cause a massive damage to rice grains because they gathers in flocks of million birds [14], and are the most abundant species worldwide with their population totaling to about 1.5 billion at the end of the breeding seasons [15,16].
Furthermore, the red-headed queleas are small weaver birds found in scattered localities throughout Africa. The male in breeding plumage have a bright red head while the female have a yellowish face and super cilium with a white throat [48]. The presence of red-headed quelea was observed across the three districts, these are highly outgoing birds, and oftenly flocks in big numbers (over 1000s), and their is mainly grass seeds, and insects, though are serious pests in rice growing areas [49]. The bronze manikins presence was highly observed across all three district. These are tiny outgoing birds which feeds mainly on seeds, including wild grass seeds, millet, rice grains and usually visit water bodies before nightfall [50]. The bronze mannikin inhabit in different places such as dry thorn-bush country, cultivated farmland, grasslands, river banks, lake and stream edges, parks and gardens [47]
The magnitude of rice destruction was evaluated to understand the number of kilo grams lost to bird pests in a given season. During the 2nd rice growing season (Aug – Dec), when the survey was conducted, village weavers were the most destructive bird pests across the three districts. However, farmers highlighted that, quelea birds are the most destructive birds in Tororo district (Eastern Uganda) mostly in 1st season ( Feb - July), because they come in big numbers from other parts of Africa [51]. If bird pests are not managed well, they can eat up to 25 - 100% of the potential harvest [39]. During the survey, farmers employed different approaches to protect their rice grains from bird pests. Most farmers are using the traditional methods to manage birds as highlighted [19] and described in (Table 5). However, these approaches have a number of setbacks such as birds adopting to a given method after a longer period without changing. These traditional protective methods provides satisfactory protection on small-scale, or privately owned fields when number of birds are relatively low. However, as the number of birds increases, these methods becomes ineffective [22]. This calls for a smarter or intelligent bird pest management approach, which requires to learn bird’s behaviors and deter them before landing in the rice field and deployable in a large of rice field. In turn, this will reduce on the number of hours farmers spend in garden scaring birds and due to intelligent aspect, birds will not familiarize this method due to the changing predator calls.
The farmer’s knowledge on bird’s behaviors was tested against feeding patterns and results shows that, rice-eating birds like feeding in the morning and evening hours of the day. According to Allan’s [43] findings, grain-eating birds becomes active for about 30 minutes before sunrise (morning), and leave the roost in large flocks towards a drinking place, if the weather is hot. They return to the feeding grounds 2-3 hours before sunset (evening) to repeat the morning feeding pattern the following day. In our findings, birds also returns in the afternoon to feed. While visual techniques were employed in the rice farms, their efficacy were hampered by the surrounding trees, which acted as resting grounds for the birds (Figure 3). Furthermore, the large size of the rice fields warrant means of replicating the methods to reach all edges of the field. Moreover, majority of these fields are set up in swampy areas making them unreachable to humans and animals.

Study Limitations

During the study, a number of limitations were encountered which included; farmers faced a challenge of differentiating between red-billed and red-headed queleas. Farmers interchanged these species during the data collection stage, even, when clear color images were provided. Majority of farmers interview were small-scale farmers and grow rice on small farm sizes (1-5 acres) due to land tenure system in Uganda and we could not quantify the losses caused by birds on large farm sizes. This is because large farms are owned by big agricultural companies and not accessible.

5. Conclusions

A number of bird pest management approaches (lethal and non-lethal) have been employed to prevent birds from damaging cereal crops in Uganda. However, Government of Uganda, through Uganda Wildlife Authority (UWA) and National Environment Management Authority (NEMA) prohibited rice farmers from using lethal methods to suppress the bird population because they contribute to country’s national income through tourism sector. Rice farmers are encouraged to use non-lethal methods to prevent birds from landing in the rice gardens such as use of laser lights, gunshots, bioacoustics, ultrasonic and high intensity sound, vegetation management, alternative feeding areas and setting up lure crops and sacrificial crops. However, some of these approaches are not applicable in Uganda’s arrangement because of high population density in rice growing areas. In addition, most of sound generating methods ause a lot noise nuisance to the public and costly to deploy. A number of predators were identified that threatens rice-eating birds and these include; eagle, hawks, kite and snakes. Upon hearing the sound of predators, grain-eating birds quickly run away in large groups or quietly hide under the rice stems. However, it is very impossible to prevent birds from eating rice grains, but with Artificial Intelligent methods in place can minimize significantly losses made by birds. This study therefore, identified key behavioral characteristics of rice-eating birds that will aid the designing of a smart bird repellent system to detect and deter birds from rice fields.

Author Contributions

The main author (Jacob) conceived the idea for his academic research work in discussion with co-authors (Mary, Drake and Steven). Jacob and Mary were involved in writing the manuscript while Drake and Steven reviewed of the manuscript.

Acknowledgments

I acknowledge Regional Universities Forum for Capacity Building in Agriculture (RUFORUM) for the research funds on data collection and manuscript publication. Dr. Bernard Oba, through UniCARSSA Project for the support on respondent’s identification in Tororo district. A vote of thanks goes to rice farmers, farmer leaders, sub-county agriculture officers and district production officers in the districts of Kikuube, Nwoya and Tororo for availing us with required information.

Conflicts of Interest

All authors of this manuscript titled “Prevalence, management practices and behavioral characteristics of rice-eating in the three rice producing regions of Uganda’, discloses that, there is no financial conflict regarding this research work.

References

  1. MAAIF. Agriculture Sector Development Strategy and Investment Plan: 2010/11-2014/15. 2010.
  2. MAAIF. National Strategy for Youth Employment in Agriculture (NSYEA). Ministry of Agriculture Animal Industry and Fisheries, Ed.; Entebbe: Uganda, 2017. [Google Scholar]
  3. Bank, W. Republic of Uganda Agriculture Sector Public Expenditure Review; World Bank: 2019.
  4. Macauley, H.; Ramadjita, T. Cereal crops: Rice, maize, millet, sorghum, wheat. 2015. [Google Scholar]
  5. A.I. a. F. M. he Ministry of Agriculture. (2019, 19th May). Enhancing National Food Security through Increased Rice Production Project. Available online: https://www.agriculture.go.ug/enhancing-national-food-security-through-increased-rice-production-project/.
  6. Seck, P.A.; Diagne, A.; Mohanty, S.; Wopereis, M.C. Crops that feed the world 7: Rice. Food security 2012, 4, 7–24. [Google Scholar] [CrossRef]
  7. Seck, P.; Toure, A.; Coulibaly, J.; Diagne, A.; Wopereis, M. Impact of rice research on income, poverty and food security in Africa: an ex-ante analysis. Realizing Africa’s Rice Promise, CAB International, Wallingford. [CrossRef]
  8. FAO. (2016, 5 May). FAO Regional Strategic Framework for Africa. 2010-2015. Available online: http://www.fao.org/3/am054e/am054e00.pdf.
  9. Awika, J.M. Major cereal grains production and use around the world. In Advances in cereal science: implications to food processing and health promotion; ACS Publications: 2011; pp. 1-13.
  10. de Mey, Y.; Demont, M. 19 Bird Damage to Rice in Africa: Evidence and Control. Realizing Africa's rice promise, 2013; 241. [Google Scholar]
  11. Oerke, E. Crop losses to pests. The Journal of Agricultural Science 2006, 144, 31–43. [Google Scholar] [CrossRef]
  12. A. IRRI. CIAT (2010) Global Rice Science Partnership (GRiSP). CGIAR Thematic Area 2010, 3.
  13. USAID-MARKETS. Improved Package Practices for Rice Production; Nigeria, Abuja, 2010; p. 16.
  14. Manikowski, S. ; A. N'Diaye; Tréca, B. Manuel de protection des cultures contre les dégats d'oiseaux. 1991. [Google Scholar]
  15. Elliott, C.C.; Bruggers, R. The pest status of the quelea. Main title, 1989. [Google Scholar]
  16. Houinsou, F.S. Protect your rice crop against birds. ed. Africa Rice Center (AfricaRice), 2009. Available online: http://scripts.farmradio.fm/radio-resource-packs/package-89/protect-your-rice-crop-against-birds/.
  17. MAAIF. Environmental and Social Management Framework-ESMF, Pest Management Plan and Climate Change Risk Analysis and GHG. M. o. Agriculture, Ed., ed. Uganda, 2019, pp. 116 -117.
  18. MAAIF. Uganda National Rice Development Strategy (UNRDS). A. I. a. F. Ministry of Agriculture, Ed., ed. 2009: Government of Uganda, 2009.
  19. Ejiogu, A.; Okoli, V. Bird scaring technologies in rice production: The need for policies prohibiting participation of women and children. Journal of Food Science and Technology 2012, 1, 31. [Google Scholar]
  20. De Mey, Y.; Demont, M. Bird damage to rice in Africa: Evidence and control. Realizing Africa’s rice promise. Center for Agricultural in science International, Oxford, 2013. [Google Scholar]
  21. Bishop, J.; McKay, H.; Parrott, D.; Allan, J. Review of international research literature regarding the effectiveness of auditory bird scaring techniques and potential alternatives. Food and Rural Affairs, London.
  22. Bruggers, R.L. The situation of grain-eating birds in Somalia. In Proceedings of the Vertebrate Pest Conference; 1980. [Google Scholar]
  23. Kolyangha, M. 6 of 10 Pallisa pupils drop out of primary school. in Monitor Publication, ed. Kampa Uganda: Monitor Publication, 2020.
  24. Magara, E. (2013, 11th February). Over 1.8 million pest birds killed in eastern Uganda [News Paper]. Available: https://www.monitor.co.ug/uganda/news/national/over-1-8-million-pest-birds-killed-in-eastern-uganda-1548444.
  25. Isaac, A. Its not the Quelea birds we should worry about. in Uganda's New Vision, ed. Kampala, Uganda: New Vision, 2013.
  26. Mohapatra, R.R.S., AfricaRice. (2012, 22/August). AfricaRice feature: Trouble from the sky. Available: https://www.youtube.com/watch?v=PqLT8aKJuNQ. /: https.
  27. Steen, K.A.; Therkildsen, O.R.; Karstoft, H.; Green, O. An adaptive scaring device. International Journal of Sustainable Agricultural Management and Informatics 2015, 1, 130–141. [Google Scholar] [CrossRef]
  28. Arowolo, O.; Adekunle, A.A.; Ade-Omowaye, J.A. A Real Time Image Processing Bird Repellent System Using Raspberry Pi. FUOYE Journal of Engineering and Technology 2020, 5. [Google Scholar] [CrossRef]
  29. Ma, X.; Chen, C. An Intelligent Bird-repellent Device Based on Raspberry Pi. in 7th International Conference on Education, Management, Information and Mechanical Engineering (EMIM 2017), 2017, pp. 645-649.
  30. Marcoň, P.; Janoušek, J.; Pokorný, J.; Novotný, J.; Hutová, E.V.; Širůčková, A.; et al. A System Using Artificial Intelligence to Detect and Scare Bird Flocks in the Protection of Ripening Fruit. Sensors 2021, 21, 4244. [Google Scholar] [CrossRef]
  31. Gilsdorf, J.M.; Hygnstrom, S.E.; VerCauteren, K.C. Use of frightening devices in wildlife damage management. Integrated Pest Management Reviews 2002, 7, 29–45. [Google Scholar] [CrossRef]
  32. UBOS. UGANDA BUREAU OF STATISTICS. 2017.
  33. UBOS. Annual Agriculture Survey (AAS) Report," Uganda Bureau of Statistics (UBOS), Kampala, Uganda, 2022.
  34. Hong, S.; Hwang, S.; Lamo, J.; Nampamya, D.; Park, T.-S. The current status of opportunities for rice cultivation in Uganda. J. Korean Soc. Int. Agric 2021, 33. [Google Scholar] [CrossRef]
  35. U. B. O. STATISTICS. National Housing and Population Census 2024. ed. Uganda, 2024.
  36. Alibu, S.; Otim, M.H.; Okello, S.E.; Lamo, J.; Ekobu, M.; Asea, G. Farmer’s knowledge and perceptions on rice insect pests and their management in Uganda. Agriculture 2016, 6, 38. [Google Scholar] [CrossRef]
  37. Page, M.J.; McKenzie, J.E.; Bossuyt, P.M.; Boutron, I.; Hoffmann, T.C.; Mulrow, C.D.; et al. Updating guidance for reporting systematic reviews: development of the PRISMA 2020 statement. Journal of clinical epidemiology 2021, 134, 103–112. [Google Scholar] [CrossRef] [PubMed]
  38. Crook, J.H. Studies on the social behaviour of Quelea q. quelea (Linn.) in French West Africa. Behaviour, 1960; 1–55. [Google Scholar]
  39. Barungi, M.; Odokonyero, T. Understanding the rice value chain in Uganda-opportunities and challenges to increased production. 2016. [Google Scholar]
  40. Mbowa, S.; Odokonyero, T. Understanding the rice value chain in Uganda-opportunities and challenges to increased production. 2016. [Google Scholar]
  41. Molo, R. Pest status of bird species of rice in Doho Rice Scheme, Uganda. Entomologist Newsletter (Uganda) 1991.
  42. Bruggers, R.L.; Elliott, C.C. Quelea quelea: Africa's bird pest. 1989. [Google Scholar]
  43. Allan, R. The grain-eating birds of Sub-Saharan Africa: Identification, biology and management; Natural Resources Institute: 1996.
  44. International, B. (2018, 07/02). Village Weaver Ploceus cucullatus.
  45. Urban, E.K.; Fry, C.H.; Keith, S. The Birds of Africa: Volume V; Bloomsbury Publishing: 2020.
  46. Collias, N.E. Vocal signals of the Village Weaver: a spectrographic key and the communication code. The Condor 2000, 102, 60–80. [Google Scholar] [CrossRef]
  47. Withers, M.B.; Hosking, D. Common Birds of East Africa; HarperCollins: 1996.
  48. Oschadleus, D. (2017, 28/04). Weaver species, Red-headed Quelea Quelea erythrops Available: https://weavers.adu.org.za/sp.php?spp=806. /: https.
  49. Keith, S. The Birds of Africa: Volume VII; Bloomsbury Publishing: 2020.
  50. Swainson, W. The Natural History of the Birds of Western Africa vol. 17: WH Lizars,... S. Highley,... London; and W. Curry, jun. and Company Dublin., 1837.
  51. Ward, P.; Jones, P. Pre-migratory fattening in three races of the Red-billed quelea Quelea quelea (Aves: Ploceidae), an intra-tropical migrant. Journal of Zoology 1977, 181, 43–56. [Google Scholar] [CrossRef]
Figure 1. The current methods used to manage bird pests in rice fields in Uganda.
Figure 1. The current methods used to manage bird pests in rice fields in Uganda.
Preprints 161129 g001
Figure 2. The map shows major rice production regions in Uganda. Adopted from Alibu et al [36].
Figure 2. The map shows major rice production regions in Uganda. Adopted from Alibu et al [36].
Preprints 161129 g002
Figure 3. The environment surrounding the rice field.
Figure 3. The environment surrounding the rice field.
Preprints 161129 g004
Figure 4. The communication cycle for birds inviting others about the presence of food.
Figure 4. The communication cycle for birds inviting others about the presence of food.
Preprints 161129 g005
Table 1. Key features of rice–eating birds.
Table 1. Key features of rice–eating birds.
Type common birds Behavioral Characteristics
size Type of sound Pattern of Feeding
Village Weaver Preprints 161129 i001 17– 25cm
  • Short distance
  • Contact call
  • Threat calls
  • Mixed motivation calls
  • Courtship calls
Morning and evening hours
Red-headed Quelea Preprints 161129 i002 11 cm
  • Display calls
  • Contact calls
  • Alarm call
  • Chattering & sharpcalls
  • Repetitive churring call - Male
Morning and evening hours
Red-billed Quelea Preprints 161129 i003 12 cm
  • Contact calls
  • Aggressive calls
  • Special mobilizing call
  • Extreme distress call
Morning and evening hours
Bronze Mannikins Preprints 161129 i004 9 -10cm Territorial call Throughout the day
Table 2. Inclusion and exclusion criteria.
Table 2. Inclusion and exclusion criteria.
No Inclusion Criteria Exclusion Criteria
1. Only focused on common and rice destructive birds (red-billed / red-headed quelea, village weaver and bronze manikins) Other birds which feed on rice grain
2. Rice crop Other Cereal crops ( millet, maize, wheat and sorghum)
3. Articles published by world recognized journals houses and indexed in Google scholar Articles published by predatory, international or national unrecognized journals.
4. All the publications published on how birds and animal pests are prevented from damaging rice crops Publications on nematodes, insects, snails and other invertebrates pests
Table 3. Respondents’ Demographics.
Table 3. Respondents’ Demographics.
The age of respondents Total
15 - 25 26 - 35 36 - 45 46 - 55 56 - 65 66 - 75 < 70
Gender Men 16 40 20 17 9 5 2 109
Women 17 37 22 18 9 2 0 105
Total 33 77 42 35 18 7 2 214
Table 4. The common rice eating birds in three districts.
Table 4. The common rice eating birds in three districts.
Districts
Type of birds Presence Tororo Kikuube Nwoya Total %ges
Village weaver low abundance 6 1 1 8 4.5
average abundance 13 3 15 31 17.4
high abundance 52 49 38 139 78.1
Total 71 53 54 178 100.0
Red-billed quelea low abundance 15 12 16 43 33.6
average abundance 19 14 9 42 32.8
high abundance 28 10 5 43 33.6
Total 62 36 30 128 100.0
Red-headed quelea low abundance 21 15 10 46 32.6
average abundance 17 11 11 39 27.7
high abundance 29 7 20 56 39.7
Total 67 33 41 141 100.0
Bronze mannikins low abundance 3 1 4 8 8.6
average abundance 16 5 7 28 30.1
high abundance 19 24 14 57 61.3
Total 38 30 25 93
1. High abundance – (seen daily); 2. Average abundance (seen a few times in a day); 3. Low abundance (may not be seen in days or weeks).
Table 5. The level of destruction of cereal crops in three districts.
Table 5. The level of destruction of cereal crops in three districts.
Districts
Types of bird Level of Destruction Tororo Kikuube Nwoya Total %ges
Village weaver low destructive 7 1 5 13 7.4
medium destructive 9 4 7 20 11.4
very destructive 54 46 42 142 81.2
Total 70 51 54 175 100.0
Red-billed quelea Low destructive 18 14 12 44 32.8
medium destructive 22 15 14 51 38.1
high destructive 22 9 8 39 29.1
Total 62 38 34 134 100.0
Red-headed quelea low destructive 17 14 12 43 29.9
medium destructive 14 14 13 41 28.5
high destructive 35 8 17 60 41.6
Total 66 36 42 144 100.0
Bronze mannikins low destructive 1 2 3 6 6.7
medium destructive 13 7 5 25 28.1
High destructive 24 18 16 58 65.2
Total 38 27 24 89 100.0
1. Low destructive- Destruction of less than 20 kilos of rice grains in an hour per acre; 2. Medium destructive – Destruction of more than a 20 kilo of rice grains in an hour per acre; 3. High destructive - Destruction of more than a 100 kilos of rice grains in an hour per acre.
Table 6. The average loss caused by birds per acre and average of rice garden sizes across the 3 districts.
Table 6. The average loss caused by birds per acre and average of rice garden sizes across the 3 districts.
N Minimum Maximum Sum Mean Std. Deviation
Statistic Statistic Statistic Statistic Statistic Std. Error Statistic
Average loss caused by birds (Kgs) 191 1 600 25681 134.46 8.925 123.344
Average garden size (acres) 214 1 4 424 1.98 .032 .474
Table 7. Bird pest management methods currently employed by farmers across the three districts.
Table 7. Bird pest management methods currently employed by farmers across the three districts.
Categories Responses (Districts)
Current methods Tororo Nwoya Kikuube Total Mean Std
Visual Techniques Scarecrows 36 27 6 69 23.00 12.57
Hiring people 45 9 7 61 1.67 1.70
Hanging rags and flags 44 13 13 70 20.33 17.46
Use of video tapes 30 4 9 43 23.33 14.61
Use of dogs 2 0 0 2 14.33 11.26
Chemicals Techniques Use of chemicals 9 2 2 13 0.67 0.94
Ecological Practices Vegetation management 28 22 19 69 4.33 3.30
Exclusion Use of nets 4 1 0 5 23.00 3.74
Total 198 78 56 332
Table 8. Feeding patterns of rice-eating birds.
Table 8. Feeding patterns of rice-eating birds.
Village Weaver Red-billed Quelea Red-headed Quelea Bronze Mannikins Total
Time of Feeding Morning hours 131 38 58 23 227
Afternoon hours 57 18 21 45 96
Evening hours 93 18 23 31 134
Total 281 74 102 99 457
Table 9. Communication patterns of rice-eating birds.
Table 9. Communication patterns of rice-eating birds.
Bird activities
Make noise Feeding Searching scared Resting Total %age
Yes 131 135 119 159 544 63.6%
No 80 76 56 41 253 29.6%
Not sure 3 3 38 14 58 6.8%
Total 214 214 214 214 855 100.0%
Disclaimer/Publisher’s Note: The statements, opinions and data contained in all publications are solely those of the individual author(s) and contributor(s) and not of MDPI and/or the editor(s). MDPI and/or the editor(s) disclaim responsibility for any injury to people or property resulting from any ideas, methods, instructions or products referred to in the content.
Copyright: This open access article is published under a Creative Commons CC BY 4.0 license, which permit the free download, distribution, and reuse, provided that the author and preprint are cited in any reuse.
Prerpints.org logo

Preprints.org is a free preprint server supported by MDPI in Basel, Switzerland.

Subscribe

Disclaimer

Terms of Use

Privacy Policy

Privacy Settings

© 2026 MDPI (Basel, Switzerland) unless otherwise stated