Submitted:
17 July 2025
Posted:
18 July 2025
Read the latest preprint version here
Abstract
Keywords:
1. Introduction
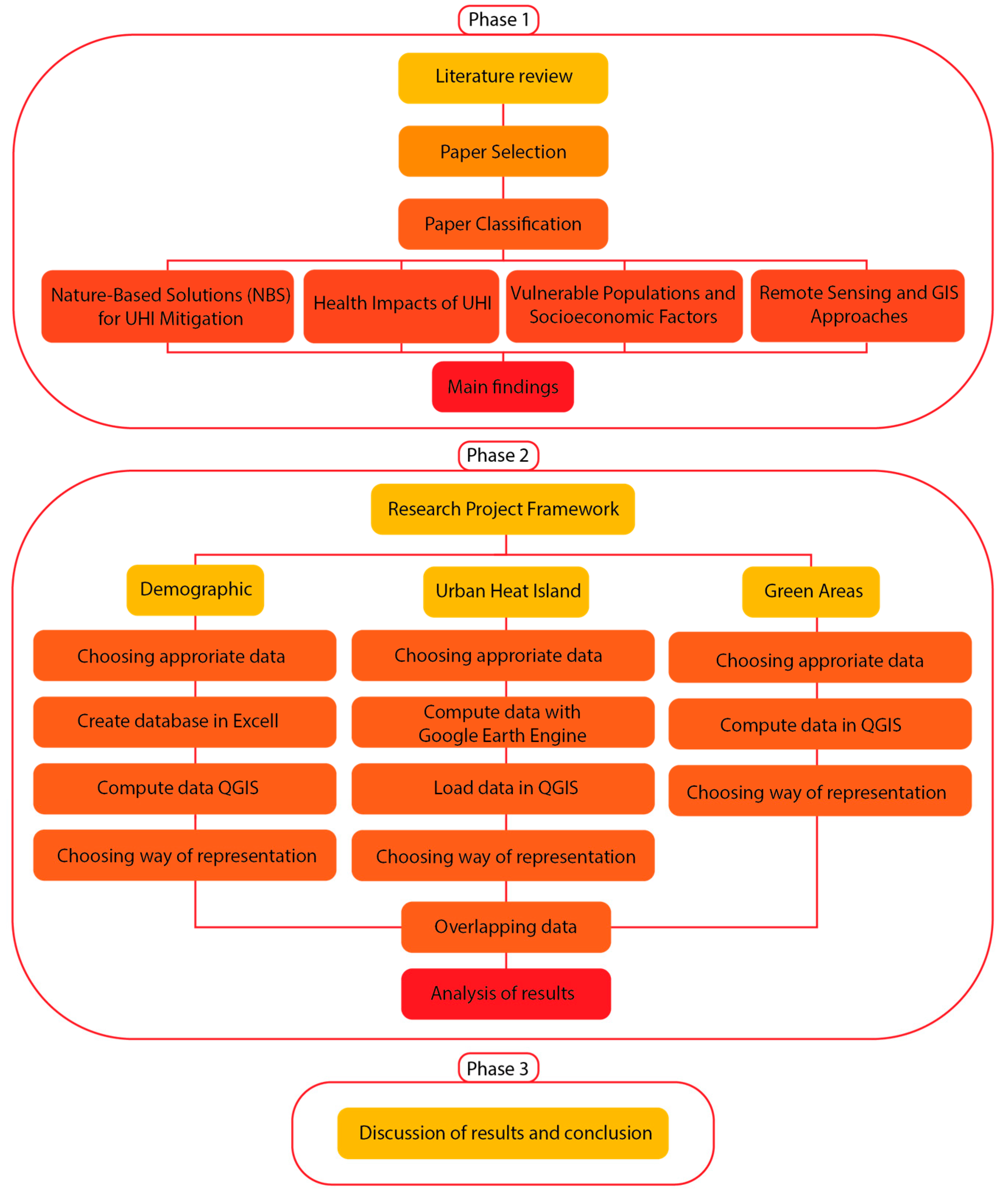
2. Materials and Methods

- -
- Nature-Based Solutions (NBS) for UHI Mitigation:
- -
- Health Impacts of UHI:
- -
- Remote Sensing and GIS Approaches:
- -
- Vulnerable Populations and Socioeconomic Factors:
The Selection of the Optimal Heatwave Observation Date
The Humidex Calculation for the Selected Date and Time
The Selection of the Geographical Unit for the Analysis
Selection of Green Infrastructure Data

3. Results
4. Discussion
5. Conclusions
6. Limitations and Further Developments
Abbreviations
| UHI | Urban Heat Island |
| LST | Land Surface Temperature |
| GEE | Google Earth Engine |
| GIS | Geographic Information Systems |
| NBS | Nature-Based Solutions |
| NIL | Nuclei di Identità Locale |
References
- Grilo, F.; et al. «Using green to cool the grey: Modelling the cooling effect of green spaces with a high spatial resolution». Sci. Total Environ. 2020, 724, 138182. [Google Scholar] [CrossRef] [PubMed]
- Kalantari, Z.; Ferreira, C.S.S.; Pan, H.; Pereira, P. «Nature-based solutions to global environmental challenges». Sci. Total Environ. 2023, 880, 163227. [Google Scholar] [CrossRef] [PubMed]
- Vasconcelos, L.; Langemeyer, J.; Cole, H.V.S.; Baró, F. «Nature-based climate shelters? Exploring urban green spaces as cooling solutions for older adults in a warming city». Urban For. Urban Green. 2024, 98, 128408. [Google Scholar] [CrossRef]
- Xu, Z.; et al. «Climate Change and Children’s Health—A Call for Research on What Works to Protect Children». Int. J. Environ. Res. Public. Health 2012, 9, 3298–3316. [Google Scholar] [CrossRef]
- Capari, L.; Wilfing, H.; Exner, A.; Höflehner, T.; Haluza, D. «Cooling the City? A Scientometric Study on Urban Green and Blue Infrastructure and Climate Change-Induced Public Health Effects». Sustainability 2022, 14, 4929. [Google Scholar] [CrossRef]
- Mosca, F.; Sani, G.M.D.; Giachetta, A.; Perini, K. «Nature-Based Solutions: Thermal Comfort Improvement and Psychological Wellbeing, a Case Study in Genoa, Italy». Sustainability 2021, 13, 11638. [Google Scholar] [CrossRef]
- Aznarez, C.; Kumar, S.; Marquez-Torres, A.; Pascual, U.; Baró, F. «Ecosystem service mismatches evidence inequalities in urban heat vulnerability». Sci. Total Environ. 2024, 922, 171215. [Google Scholar] [CrossRef]
- Gianfredi, V.; et al. «Urban Green Spaces and Public Health Outcomes: a systematic review of literature». Eur. J. Public Health 2021, 31 (Suppl. 3). [Google Scholar] [CrossRef]
- Nations, U. «Ageing». United Nations. Consultato: 6 maggio 2025. [Online]. Available online: https://www.un.org/en/global-issues/ageing.
- Van Der Hoeven, F.; Wandl, A. «Amsterwarm: Mapping the landuse, health and energy-efficiency implications of the Amsterdam urban heat island». Build. Serv. Eng. Res. Technol. 2015, 36, 67–88. [Google Scholar] [CrossRef]
- Alied, M.; Huy, N.T. «A reminder to keep an eye on older people during heatwaves». Lancet Healthy Longev. 2022, 3, e647–e648. [Google Scholar] [CrossRef]
- Sánchez, C.S.-G.; Peiró, M.N.; González, F.J.N. Madrid». In Sustainable Development and Renovation in Architecture, Urbanism and Engineering; Mercader-Moyano, P., Ed.; Springer International Publishing: Cham, Switzerland, 2017; pp. 3–13. [Google Scholar] [CrossRef]
- Oppio, A.; Caprioli, C.; Dell’Ovo, M.; Bottero, M. «Assessing Ecosystem Services through a multimethodological approach based on multicriteria analysis and cost-benefits analysis: A case study in Turin (Italy)». J. Clean. Prod. 2024, 472, 143472. [Google Scholar] [CrossRef]
- Fradelos, E.; Papathanasiou, I.; Mitsi, D.; Tsaras, K.; Kleisiaris, C.; Kourkouta, L. «Health Based Geographic Information Systems (GIS) and their Applications». Acta Inform. Med. 2014, 22, 402. [Google Scholar] [CrossRef] [PubMed]
- Khashoggi, B.F.; Murad, A. «Issues of Healthcare Planning and GIS: A Review». ISPRS Int. J. Geo-Inf. 2020, 9, 352. [Google Scholar] [CrossRef]
- Lauwaet, D.; et al. «High resolution modelling of the urban heat island of 100 European cities». Urban Clim. 2024, 54. [Google Scholar] [CrossRef]
- Nawaro, J.; Gianquintieri, L.; Pagliosa, A.; Sechi, G.M.; Caiani, E.G. «Neighborhood determinants of vulnerability to heat for cardiovascular health: a spatial analysis of Milan, Italy». Popul. Environ. 2024, 46, 25. [Google Scholar] [CrossRef]
- Isola, F.; Leone, F.; Pittau, R. «Evaluating the urban heat island phenomenon from a spatial planning viewpoint. A systematic review». TeMA J. Land Use Mobil. Environ. 2023, 2, 75–93. [Google Scholar] [CrossRef]
- Buchin, O.; Hoelscher, M.-T.; Meier, F.; Nehls, T.; Ziegler, F. «Evaluation of the health-risk reduction potential of countermeasures to urban heat islands». Energy Build. 2016, 114, 27–37. [Google Scholar] [CrossRef]
- Ampatzidis, P.; Kershaw, T. «A review of the impact of blue space on the urban microclimate». Sci. Total Environ. 2020, 730, 139068. [Google Scholar] [CrossRef]
- Coombes, M.A.; Viles, H.A. «Integrating nature-based solutions and the conservation of urban built heritage: Challenges, opportunities, and prospects». Urban For. Urban Green. 2021, 63, 127192. [Google Scholar] [CrossRef]
- Olivieri, F.; Sassenou, L.-N.; Olivieri, L. «Potential of Nature-Based Solutions to Diminish Urban Heat Island Effects and Improve Outdoor Thermal Comfort in Summer: Case Study of Matadero Madrid». Sustainability 2024, 16, 2778. [Google Scholar] [CrossRef]
- Arellano, B.; Roca, J. «EFFECTS OF URBAN GREENERY ON HEALTH. A STUDY FROM REMOTE SENSING». Int. Arch. Photogramm. Remote Sens. Spat. Inf. Sci. 2022. [Google Scholar] [CrossRef]
- Zendeli, D.; et al. «From heatwaves to ‘healthwaves’: A spatial study on the impact of urban heat on cardiovascular and respiratory emergency calls in the city of Milan». Sustain. Cities Soc. 2025, 124, 106181. [Google Scholar] [CrossRef]
- Alexander, C. «Influence of the proportion, height and proximity of vegetation and buildings on urban land surface temperature». Int. J. Appl. Earth Obs. Geoinformation 2021, 95, 102265. [Google Scholar] [CrossRef]
- Alfano, F.R.D.M.R.S.O.; Palella, B.I.; Riccio, G. «Thermal Environment Assessment Reliability Using Temperature —Humidity Indices». Ind. Health 2011, 49, 95–106. [Google Scholar] [CrossRef]
- Vieira, J.; et al. «Green spaces are not all the same for the provision of air purification and climate regulation services: The case of urban parks». Environ. Res. 2018, 160, 306–313. [Google Scholar] [CrossRef]
- Anders, J.; Schubert, S.; Maronga, B.; Salim, M. «Simplifying heat stress assessment: Evaluating meteorological variables as single indicators of outdoor thermal comfort in urban environments». Build. Environ. 2025, 274, 112658. [Google Scholar] [CrossRef]
- Middel, A.; AlKhaled, S.; Schneider, F.A.; Hagen, B.; Coseo, P. «50 Grades of Shade». Bull. Am. Meteorol. Soc. 2021, 102, E1805–E1820. [Google Scholar] [CrossRef]




Disclaimer/Publisher’s Note: The statements, opinions and data contained in all publications are solely those of the individual author(s) and contributor(s) and not of MDPI and/or the editor(s). MDPI and/or the editor(s) disclaim responsibility for any injury to people or property resulting from any ideas, methods, instructions or products referred to in the content. |
© 2025 by the authors. Licensee MDPI, Basel, Switzerland. This article is an open access article distributed under the terms and conditions of the Creative Commons Attribution (CC BY) license (http://creativecommons.org/licenses/by/4.0/).