Submitted:
05 May 2025
Posted:
06 May 2025
You are already at the latest version
Abstract
Keywords:
1. Introduction
2. Materials and Methods
2.1. Animals
2.2. Echocardiography
2.3. Myocardial Fibrosis Evaluation
2.4. Cardiomyocyte Cross-Sectional Area
2.5. RNA Isolation and Quantitative Real-Time Polymerase Chain Reaction
2.6. Western Blots.
2.7. Statistical Analysis
3. Results
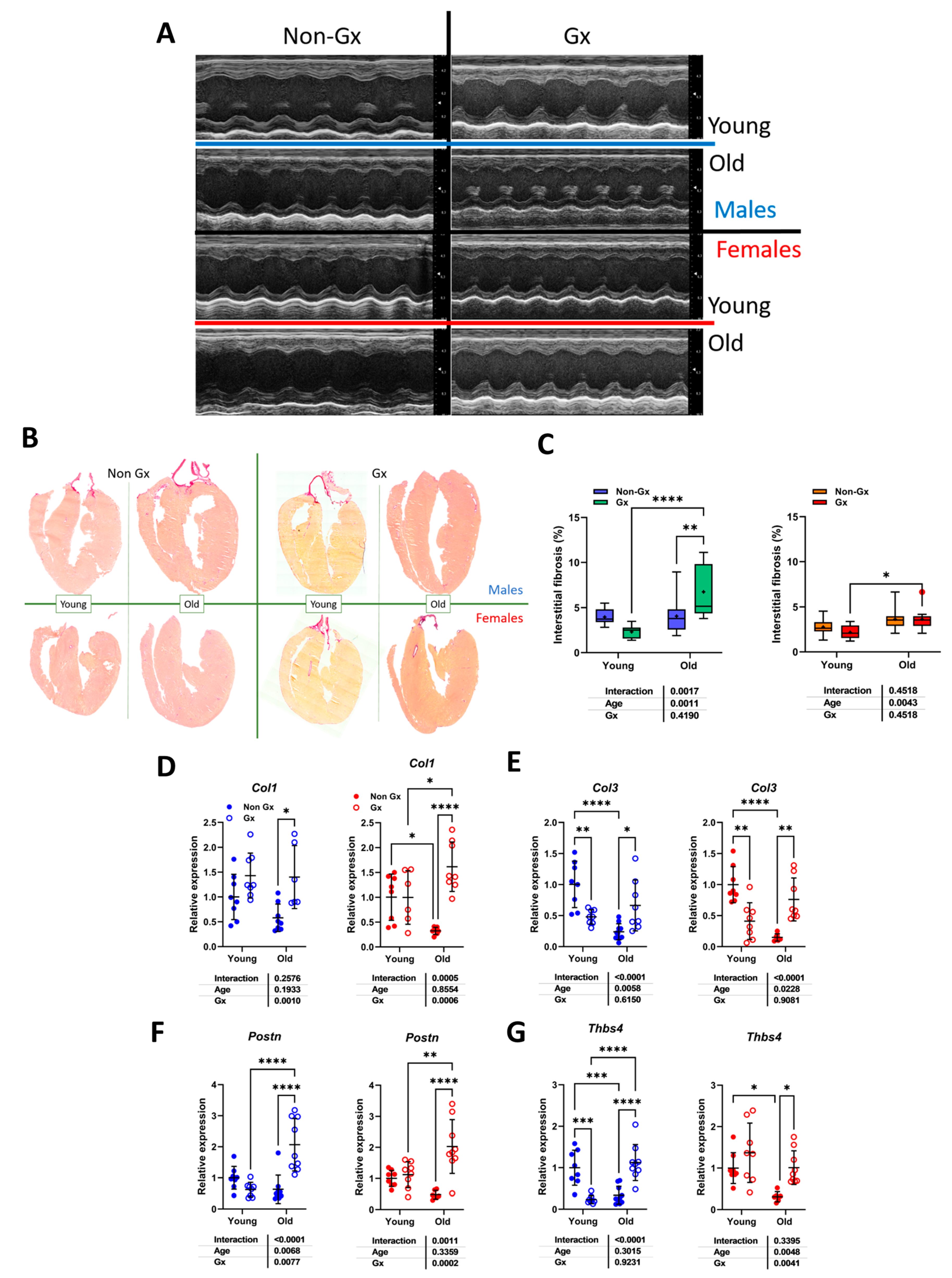
3.1. Short and Long-Term Effects on Cardiac Morphology and Function in Male and Female Mice.
3.2. Aging in Female Mice Is Associated with a Circulatory Inflammation Profile.
3.3. The Effects of Metabolic-Hypertensive Stress (MHS) Are Similar in Mice Regardless of Age, Sex, or Gx.
3.4. In Young Female Mice, the MHS Induced a Circulatory Inflammation Profile Similar to Aging.
3.5. Modulation of Myocardial Hypertrophy and Fibrosis Marker Genes by MHS
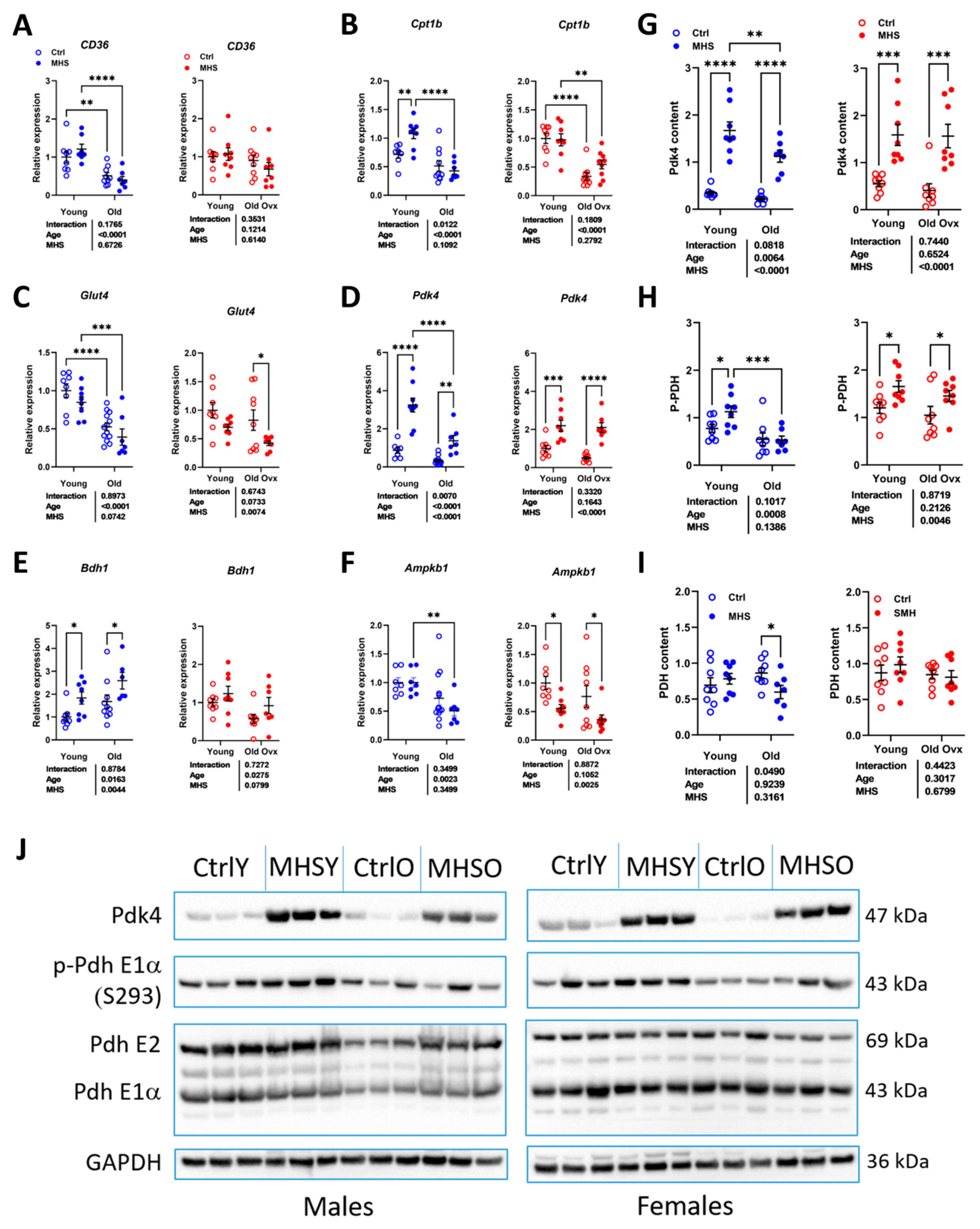
3.6. The MHS Increases the Pyruvate Dehydrogenase Kinase 4 (PDK4) Protein Content in Young and Old HFpEF Male and Female Mice.
3.7. Loss of Testosterone Rescues LV Systolic Function in Old Males.
4. Discussion
Study Limitations
5. Conclusions
Supplementary Materials
Author Contributions
Data Availability Statement
Abbreviations
| AngII | Angiotensin II |
| HFpEF | Heart failure with preserved ejection fraction |
| HFrEF | Heart failure with reduced ejection fraction |
| MHS | Metabolic and hypertensive stress (AngII + HFD) |
| HFD | High-fat diet |
| LA | Left atrial or left atrium |
| LV | Left ventricle |
| Gx | Gonadectomized |
| Ovx | Ovariectomized or ovariectomy |
| Ocx | Orchiectomized or orchiectomy |
| CH | Cardiac hypertrophy |
| EF | Ejection fraction |
| FCG | Four core genotypes |
| ECM | Extracellular matrix |
| EDD | End-diastolic diameter |
| ESD | End-systolic diameter |
| RWT | Relative wall thickness |
| SV | Stroke volume |
| CO | Cardiac output |
| BW | Body weight |
| CSA | Cross-sectional area |
| VE | Voluntary exercise |
| VCD | Vinylcyclohexene dioxide |
| L-NAME | L-NG-Nitroarginine Methyl Ester |
| HRT | Hormonal replacement therapy |
| EDV | End-diastolic volume |
| ESV | End-systolic volume |
| Nppa | Atrial natriuretic peptide |
| Nppb | Brain natriuretic peptide |
| Col1a | Pro-collagen1 alpha |
| Col3a | Pro-collagen3 alpha |
| Postn | Periostin |
| Thbs4 | Thrombospondin 4 |
| CD36/FAT | CD36/Fatty acid transporter |
| Cpt1b | Carnitine palmitoyl transferase 1b |
| Glut4 | Glucose transporter 4 |
| Pdk4 | Pyruvate dehydrogenase kinase 4 |
| PDH | Pyruvate dehydrogenase |
| Bdh1 | 3-Hydroxybutyrate Dehydrogenase 1 |
| AMPK1b | Adenosyl monophosphate kinase 1b |
| GAPDH | Glyceraldehyde 3-phosphate dehydrogenase |
| PW | Posterior wall |
| IVSW | Interventricular septal wall |
| SEM | Standard error of the mean |
References
- Hamo CE, DeJong C, Hartshorne-Evans N, Lund LH, Shah SJ, Solomon S, Lam CSP. Heart failure with preserved ejection fraction. Nat Rev Dis Primers. 2024 Aug 14;10(1):55. [CrossRef]
- Radakrishnan A, Agrawal S, Singh N, Barbieri A, Shaw LJ, Gulati M, Lala A. Underpinnings of Heart Failure With Preserved Ejection Fraction in Women - From Prevention to Improving Function. A Co-publication With the American Journal of Preventive Cardiology and the Journal of Cardiac Failure. J Card Fail. 2025 Feb 10:S1071-9164(25)00037-5. Epub ahead of print. PMID: 39971643. [CrossRef]
- Ketema EB, Lopaschuk GD. The Impact of Obesity on Cardiac Energy Metabolism and Efficiency in Heart Failure With Preserved Ejection Fraction. Can J Cardiol. 2025 Jan 30:S0828-282X(25)00099-6. Epub ahead of print. PMID: 39892611. [CrossRef]
- Triposkiadis F, Giamouzis G, Parissis J, Starling RC, Boudoulas H, Skoularigis J, Butler J, Filippatos G. Reframing the association and significance of co-morbidities in heart failure. Eur J Heart Fail. 2016 Jul;18(7):744-58. Epub 2016 Jun 30. PMID: 27358242. [CrossRef]
- Aidara ML, Walsh-Wilkinson É, Thibodeau SÈ, Labbé EA, Morin-Grandmont A, Gagnon G, Boudreau DK, Arsenault M, Bossé Y, Couët J. Cardiac reverse remodeling in a mouse model with many phenotypical features of heart failure with preserved ejection fraction: effects of modifying lifestyle. Am J Physiol Heart Circ Physiol. 2024 Apr 1;326(4):H1017-H1036. Epub 2024 Feb 16. PMID: 38363584. [CrossRef]
- Morin-Grandmont A, Walsh-Wilkinson É, Labbé EA, Thibodeau SÈ, Dupont É, Boudreau DK, Arsenault M, Bossé Y, Couet J. Biological sex, sex steroids and sex chromosomes contribute to mouse cardiac aging. Aging (Albany NY). 2024 May 13;16(9):7553-7577. Epub 2024 May 13. PMID: 38742935; PMCID: PMC11131996. [CrossRef]
- Withaar C, Meems LMG, Markousis-Mavrogenis G, Boogerd CJ, Silljé HHW, Schouten EM, Dokter MM, Voors AA, Westenbrink BD, Lam CSP, de Boer RA. The effects of liraglutide and dapagliflozin on cardiac function and structure in a multi-hit mouse model of heart failure with preserved ejection fraction. Cardiovasc Res. 117:2108-2124, 2021. [CrossRef]
- Walsh-Wilkinson É, Aidara ML, Morin-Grandmont A, Thibodeau SÈ, Gagnon J, Genest M, Arsenault M, Couet J. Age and sex hormones modulate left ventricle regional response to angiotensin II in male and female mice. Am J Physiol Heart Circ Physiol. 2022 Oct 1;323(4):H643-H658. Epub 2022 Aug 19. PMID: 35984762. [CrossRef]
- Morin-Grandmont A, Walsh-Wilkinson E, Thibodeau SÈ, Boudreau DK, Arsenault M, Bossé Y, Couet J. A murine model of hypertensive heart disease in older women. PeerJ. 2024 May 23;12:e17434. PMID: 38799057; PMCID: PMC11128216. [CrossRef]
- Walsh-Wilkinson E, Arsenault M, Couet J. Segmental analysis by speckle-tracking echocardiography of the left ventricle response to isoproterenol in male and female mice. PeerJ. 2021 Mar 12;9:e11085. PMID: 33763310; PMCID: PMC7958899. [CrossRef]
- Labbé EA, Thibodeau SE, Walsh-Wilkinson E, Chalifour M, Sirois PO, Leblanc J, Arsenault M, Couet J. Relative contributions of correcting the diet and voluntary exercise to myocardial recovery in a two-hit murine model of heart failure with preserved ejection fraction. bioRxiv 2025.02.03.636256. [CrossRef]
- Troy AM, Normukhamedova D, Grothe D, Momen A, Zhou YQ, McFadden M, Hussain M, Billia F, Cheng HM. Impact of ovary-intact menopause in a mouse model of heart failure with preserved ejection fraction. Am J Physiol Heart Circ Physiol. 2024 Mar 1;326(3):H522-H537. Epub 2024 Jan 5. PMID: 38180450; PMCID: PMC11221814. [CrossRef]
- Methawasin M, Strom J, Marino VA, Gohlke J, Muldoon J, Herrick SR, van der Piji R, Konhilas JP, Granzier H. An ovary-intact postmenopausal HFpEF mouse model; menopause is more than just estrogen deficiency. Am J Physiol Heart Circ Physiol. 2025 Apr 1;328(4):H719-H733. Epub 2025 Feb 18. [CrossRef]
- Brenes-Castro D, Castillo EC, Vázquez-Garza E, Torre-Amione G, García-Rivas G. Temporal Frame of Immune Cell Infiltration during Heart Failure Establishment: Lessons from Animal Models. Int J Mol Sci. 2018 Nov 22;19(12):3719. PMID: 30467294; PMCID: PMC6321195. [CrossRef]
- Wang D, Weng X, Yue W, Shang L, Wei Y, Clemmer JS, Xu Y, Chen Y. CD8 T cells promote heart failure progression in mice with preexisting left ventricular dysfunction. Front Immunol. 2024 Sep 11;15:1472133. PMID: 39324134; PMCID: PMC11422781. [CrossRef]
- Smolgovsky S, Bayer AL, Kaur K, Sanders E, Aronovitz M, Filipp ME, Thorp EB, Schiattarella GG, Hill JA, Blanton RM, Cubillos-Ruiz JR, Alcaide P. Impaired T cell IRE1α/XBP1 signaling directs inflammation in experimental heart failure with preserved ejection fraction. J Clin Invest. 2023 Dec 15;133(24):e171874. PMID: 37874641; PMCID: PMC10721145. [CrossRef]
- Huang S, Kang Y, Liu T, Xiong Y, Yang Z, Zhang Q. The role of immune checkpoints PD-1 and CTLA-4 in cardiovascular complications leading to heart failure. Front Immunol. 2025 Apr 4;16:1561968. PMID: 40255399; PMCID: PMC12006013. [CrossRef]
- Zhao Z, Qi D, Zhang Z, Du X, Zhang F, Ma R, Liang Y, Zhao Y, Gao Y, Yang Y. Prognostic Value of Inflammatory Cytokines in Predicting Hospital Readmissions in Heart Failure with Preserved Ejection Fraction. J Inflamm Res. 2024 May 14;17:3003-3012. PMID: 38764501; PMCID: PMC11102073. [CrossRef]
- Baumhove L, Bomer N, Tromp J, van Essen BJ, Dickstein K, Cleland JG, Lang CC, Ng LL, Samani NJ, Anker SD, Metra M, van Veldhuisen DJ, van der Meer P, Voors AA. Clinical characteristics and prognosis of patients with heart failure and high concentrations of interleukin-17D. Int J Cardiol. 2024 Feb 1;396:131384. Epub 2023 Sep 21. PMID: 37739044. [CrossRef]
- Huang L. The role of IL-17 family cytokines in cardiac fibrosis. Front Cardiovasc Med. 2024 Oct 22;11:1470362. PMID: 39502194; PMCID: PMC11534612. [CrossRef]
- Miao Y, Yan T, Liu J, Zhang C, Yan J, Xu L, Zhang N, Zhang X. Meta-analysis of the association between interleukin-17 and ischemic cardiovascular disease. BMC Cardiovasc Disord. 2024 May 16;24(1):252. PMID: 38750443; PMCID: PMC11097571. [CrossRef]
- Alogna A, Koepp KE, Sabbah M, Espindola Netto JM, Jensen MD, Kirkland JL, Lam CSP, Obokata M, Petrie MC, Ridker PM, Sorimachi H, Tchkonia T, Voors A, Redfield MM, Borlaug BA. Interleukin-6 in Patients With Heart Failure and Preserved Ejection Fraction. JACC Heart Fail. 2023 Nov;11(11):1549-1561. Epub 2023 Aug 9. PMID: 37565977; PMCID: PMC10895473. [CrossRef]
- Albar Z, Albakri M, Hajjari J, Karnib M, Janus SE, Al-Kindi SG. Inflammatory Markers and Risk of Heart Failure With Reduced to Preserved Ejection Fraction. Am J Cardiol. 2022 Mar 15;167:68-75. Epub 2022 Jan 3. PMID: 34986991. [CrossRef]
- Fleury MA, Clavel MA. Sex and Race Differences in the Pathophysiology, Diagnosis, Treatment, and Outcomes of Valvular Heart Diseases. Can J Cardiol. 2021 Jul;37(7):980-991. Epub 2021 Feb 11. PMID: 33581193. [CrossRef]
- Sun Q, Güven B, Wagg CS, Almeida de Oliveira A, Silver H, Zhang L, Chen B, Wei K, Ketema EB, Karwi QG, Persad KL, Vu J, Wang F, Dyck JRB, Oudit GY, Lopaschuk GD. Mitochondrial fatty acid oxidation is the major source of cardiac adenosine triphosphate production in heart failure with preserved ejection fraction. Cardiovasc Res. 120:360-371, 2024. [CrossRef]
- Güven B, Sun Q, Wagg CS, Almeida de Oliveira A, Silver H, Persad KL, Onay-Besikci A, Vu J, Oudit GY, Lopaschuk GD. Obesity Is a Major Determinant of Impaired Cardiac Energy Metabolism in Heart Failure with Preserved Ejection Fraction. J Pharmacol Exp Ther. 388:145-155. [CrossRef]
- Cai Z, Fang L, Jiang Y, Liang M, Wang J, Shen Y, Wang Z, Liang F, Huo H, Pan C, Shen L, He B. Angiotensin II Promotes White Adipose Tissue Browning and Lipolysis in Mice. Oxid Med Cell Longev. 2022:6022601, 2022. [CrossRef]
- Srinivas B, Alluri K, Peng H, Ortiz PA, Xu J, Sabbah HN, Rhaleb NE, Matrougui K. Unveiling the vulnerability of C57BL/6J female mice to HFpEF and its related complications. J Mol Cell Cardiol Plus. 7:100062, 2024. [CrossRef]
- Yoshii A, McMillen TS, Wang Y, Zhou B, Chen H, Banerjee D, Herrero M, Wang P, Muraoka N, Wang W, Murry CE, Tian R. Blunted Cardiac Mitophagy in Response to Metabolic Stress Contributes to HFpEF. Circ Res. 2024 Oct 25;135(10):1004-1017. Epub 2024 Sep 27. Erratum in: Circ Res. 2024 Dec 6;135(12):e154. DOI :10.1161/RES.0000000000000702. PMID: 39328167; PMCID: PMC11502249. [CrossRef]









Disclaimer/Publisher’s Note: The statements, opinions and data contained in all publications are solely those of the individual author(s) and contributor(s) and not of MDPI and/or the editor(s). MDPI and/or the editor(s) disclaim responsibility for any injury to people or property resulting from any ideas, methods, instructions or products referred to in the content. |
© 2025 by the authors. Licensee MDPI, Basel, Switzerland. This article is an open access article distributed under the terms and conditions of the Creative Commons Attribution (CC BY) license (http://creativecommons.org/licenses/by/4.0/).