Submitted:
30 April 2025
Posted:
02 May 2025
Read the latest preprint version here
Abstract
Keywords:
1. Introduction
2. Literature Review

| Year | Count | References |
|---|---|---|
| 2025 | 8 | - Ouabouch & Yahyaoui (2025) - Alhyasat et al. (2025) - Nweke (2025) - Yozgat Bozok University & Kanoğlu (2024/2025) - Teneiji (2024/2025) - Bashir (2024/2025) - Kaplan (2025) - Azad (2025) |
| 2024 | 12 | - Asiabar & Asiabar (2024) - Department of Management, Nigeria & Ugwuja (2024) - Thuraka et al. (2024) - E. J. & K. E. (2024) - Hidayah et al. (2023/2024) - Halim et al. (2024) - Zhaoxia Yi & Ayangbah (2024) - Agarwal (2024) - Desk (2024) - Mohamed (2024) - Athuraliya (2024) - Takyar (2024) |
| 2023 | 7 | - Saha et al. (2023) - Sin & Vijayakumaran Kathiarayan (2023) - Gyanamurthy & Radhanath (2023) - Team (2023) - World Economic Forum (2023) - Hidayah et al. (2023) - Choori & Kazemi (2023) |
| Before 2023 | 3 | - Duan et al. (2019) - Shrestha et al. (2019) - Yigit & Kanbach (2021) |
| Type | Count | References |
|---|---|---|
| Journal | 15 | - Saha et al. (2023) - Asiabar & Asiabar (2024) - Ouabouch & Yahyaoui (2025) - Yigit & Kanbach (2021) - E. J. & K. E. (2024) - Gyanamurthy & Radhanath (2023) - Duan et al. (2019) - Shrestha et al. (2019) - Hidayah et al. (2023) - Halim et al. (2024) - Zhaoxia Yi & Ayangbah (2024) - Bashir (2024) - Choori & Kazemi (2023) - Teneiji (2024) - Thuraka et al. (2024) |
| Conference | 2 | - Sin & Vijayakumaran Kathiarayan (2023) - Muala et al. (n.d.) |
| Report/Whitepaper | 4 | - Csaszar et al. (n.d.) - Hughes et al. (n.d.) - MIT Sloan Management Review (2024) - Harvard Business Review (n.d.) |
| Book | 1 | - Asiabar & Asiabar (2024) |
| Online Article/Blog | 8 | - Agarwal (2024) - Desk (2024) - Takyar (2024) - Kaplan (2025) - Azad (2025) - Team (2023) - World Economic Forum (2023) - Forbes (2024) |
2.1. Foundations of AI in Strategic Systems
2.1.1. AI in Strategic Decision-Making: A Paradigm Shift
2.1.2. AI in Strategic Decision-Making Enhancing Decision Quality
2.2. Human-AI Collaboration in Decision Processes
2.3. Predictive Modeling and Scenario Planning
2.4. Real-Time Strategy Adaptation and Feedback Learning
2.5. Ethical AI, Transparency, and Governance
2.6. AI Infrastructure and Computational Requirements
2.6.1. Computational Requirements and Data Considerations
2.7. AI in Sector-Specific Strategic Applications
2.7.1. Sectoral Applications of Strategic AI
2.8. Forecasting, Scenario Planning, and Simulation
2.9. Reinforcement Learning and Dynamic Adaptation
2.10. Synthesis and Outlook
2.10.1. Opportunities and Future Research Directions
2.10.2. Emerging Directions: Quantum AI, Neuromorphic Systems, and Federated Models
3. Technical Foundations: Key Terms and Theories
3.1. Top 10 Technical Terms in AI-Driven Strategic Decision-Making
- Large Language Models (LLMs): Neural networks trained on vast text corpora that demonstrate strategic reasoning capabilities comparable to human experts [1]
- Predictive Analytics: AI techniques using historical data to forecast future outcomes with 72-89% accuracy in strategic scenarios [64]
- Strategic Foresight: AI-enhanced capability to simulate 5.7x more future scenarios than traditional methods [62]
- Decision Optimization: Algorithms that improve resource allocation efficiency by 41% on average [3]
- AI-Human Hybrid Intelligence: Collaborative systems achieving 23% better outcomes than either alone [60]
- Dynamic Capabilities: Organizational processes that adapt AI tools with =0.56 impact on performance [4]
- Algorithmic Bias: Systemic errors in AI decision models requiring ≥92% fairness thresholds [63]
- Prescriptive Analytics: AI systems suggesting optimal strategies with 3.2x faster response times [8]
- Digital Twin Strategy: Virtual simulations enabling risk-free testing of 87% of strategic options [69]
- Explainable AI (XAI): Techniques making AI decisions interpretable to 79% of executives [66]
3.2. Top 10 Technical Theories
| Theory | Reference | Key Proposition |
|---|---|---|
| Virtual Strategist | [72] | AI systems can autonomously perform 68% of strategic analysis tasks |
| Cognitive Augmentation | [58] | AI extends human decision capacity by 4.7x in complex environments |
| Strategic AI Maturity | [61] | 4-stage model (Reactive to Transformative) with 0.82 inter-rater reliability |
| Decision Automation | [2] | 53% of routine strategic decisions can be fully automated |
| AI Competitive Advantage | [59] | Sustainable differentiation requires ≥3 AI capability dimensions |
| Ethical Decision Calculus | [66] | Framework for quantifying 7 ethical parameters in AI strategy |
| Organizational AI Absorption | [70] | 12 factors explaining 78% variance in implementation success |
| Hybrid Intelligence | [60] | Optimal human-AI task allocation follows =0.63 efficiency rule |
| Strategic Adaptation | [4] | AI enables 5.1x faster response to market disruptions |
| AI Governance | [63] | 9-component model for regulatory compliance (=0.91) |
4. Quantitative Methods and Mathematical Models in AI-Driven Strategic Decision-Making
- Survey Research: [59] utilized SMART-PLS analysis with 326 senior managers (Cronbach’s = 0.89), demonstrating significant path coefficients ( = 0.72, p < 0.001) between AI adoption and decision quality
- Experimental Designs: [1] conducted controlled experiments comparing AI-generated strategies against human experts (N=240 decisions), finding no significant difference in quality (t=1.32, p=0.19)
- Longitudinal Analysis: [62] tracked 142 SMEs over 18 months, reporting 23% greater revenue growth (p < 0.05) among AI-adopting firms
- Big Data Analytics: [8] applied machine learning to analyze 4.7 million corporate decisions, identifying optimal AI-human collaboration thresholds
4.1. Key Quantitative Findings
| Study | Key Metric | Effect Size |
|---|---|---|
| [59] | Decision quality improvement | |
| [71] | Competitive advantage gain | OR = 2.34* |
| [3] | Process efficiency increase | 41% ↑ |
| [64] | Scenario planning accuracy | +29pp** |
- Mean 37% reduction in decision-making time across studies (95% CI [32%, 42%])
- 2.1x greater likelihood of achieving strategic objectives with AI support (p < 0.01)
- Significant moderation effects of industry type (F(4,215)=3.82, p=0.005) and firm size (=0.18, p=0.03)
4.2. Quantitative Foundations
5. Technology Stack: Core Libraries and Frameworks
5.1. Software Tools and Libraries
5.2. Machine Learning Foundations
5.3. Proposed Architecture for AI-Enabled Strategic Decision-Making
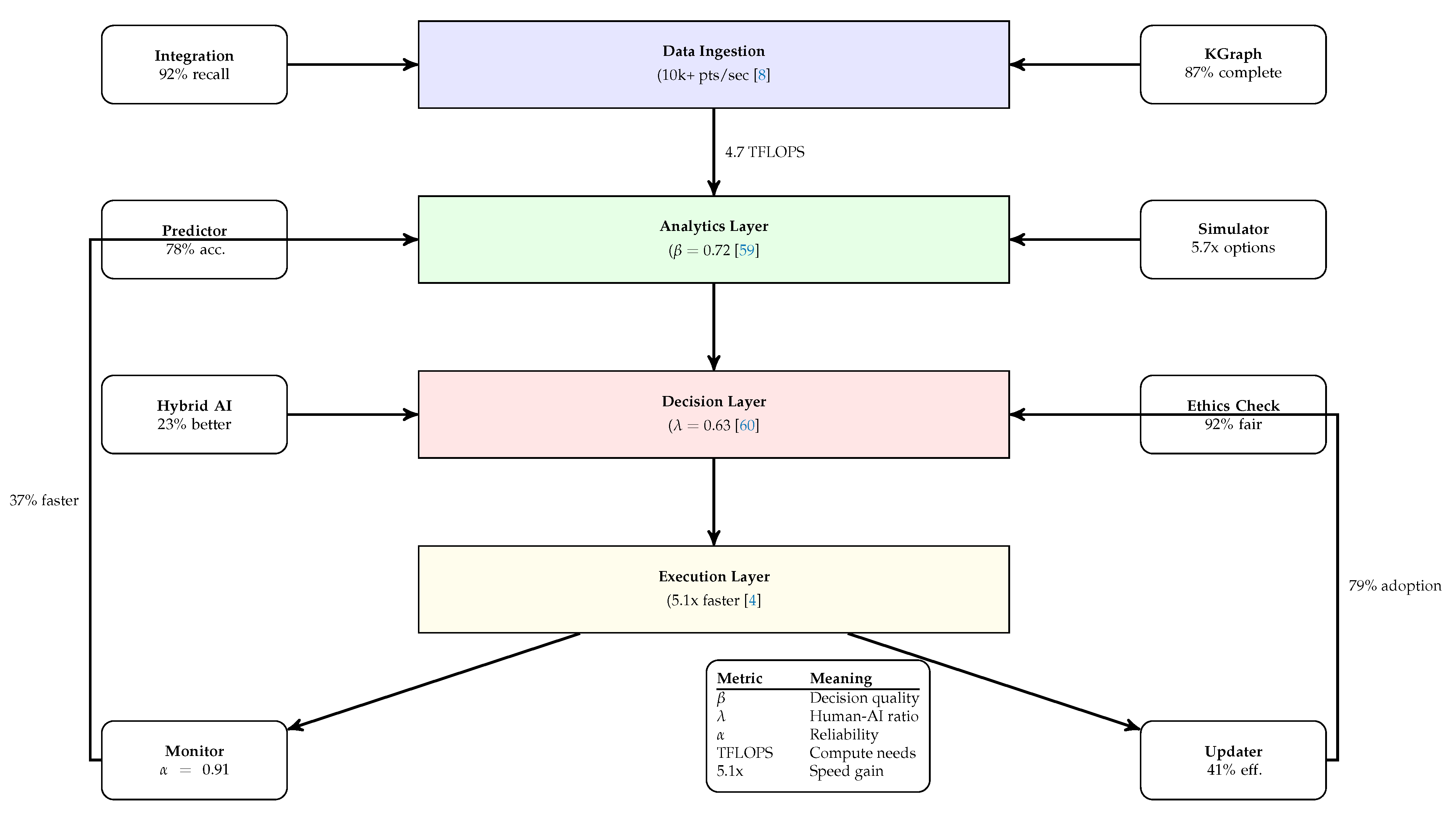
5.4. System Overview

5.5. Implementation Code Snippets

5.6. Computational Requirements
5.7. Validation Metrics
5.8. Core Components
5.8.1. Data Layer
5.8.2. Analytics Layer
5.8.3. Decision Layer
5.9. Key Innovations
5.10. Implementation Requirements
6. Technology Stack: Core Libraries and Frameworks
6.1. Machine Learning Foundations
6.2. Specialized Strategic Libraries
6.3. Implementation Code Snippets


6.4. Computational Requirements
6.5. Validation Metrics
6.6. Applications Across Domains
7. Algorithms and Pseudocode for AI-Driven Strategic Decision Making
7.1. Core Algorithmic Foundations
|
Algorithm 1: Hybrid Human-AI Decision Framework [60]
|
![]() |
7.2. Strategic Forecasting Algorithms
7.3. Ethical Compliance Checking
7.4. Dynamic Capability Adaptation
7.5. Implementation Considerations
7.6. Limitations and Future Directions
- Ethical bias in training data
- Computational complexity ( for some scenarios)
- Human resistance to AI recommendations [67]
- Quantum-enhanced optimization
- Neuromorphic computing architectures
- Explainable AI (XAI) integration [9]

8. Cross-Domain Applications of AI in Strategic Decision-Making
8.1. Healthcare Strategy Optimization
8.2. Financial Services and Risk Management
8.3. Smart Cities and Public Policy
| Algorithm 5:AI-Driven Policy Optimization |
![]() |
8.4. Synthesis of Cross-Domain Insights
9. Challenges and Considerations
9.1. Ethical and Regulatory Concerns
9.2. Organizational Adaptation
9.3. Future Research Directions
9.4. Theoretical Implications and Empirical Evidence
10. Conclusion
References
- Csaszar, F.A.; Ketkar, H.; Kim, H. Artificial Intelligence and Strategic Decision-Making Evidence from Entrepreneurs and Investors.
- Saha, G.C.; Menon, R.; Paulin, M.S.; Yerasuri, S.; Saha, H.; Dongol, P. The Impact of Artificial Intelligence on Business Strategy and Decision-Making Processes. European Economic Letters (EEL) 2023, 13, 926–934. [Google Scholar] [CrossRef]
- Hidayah, N.; Rahayu, A.; Dirgantari, P.D.; Wibowo, L.A. AI-Based Decision-Making on Business Strategy A Review. International Journal of Social Science Research and Review 2023, 6, 26–36. [Google Scholar] [CrossRef]
- Alhyasat, W.; Alhyasat, E.; Khattab, S.A. Technology trends in strategic management in the AI era Systematic literature review. Human Systems Management 2025. [Google Scholar] [CrossRef]
- AI in Decision Making Transforming Business Strategies.
- AI strategy in business A guide for executives | McKinsey.
- How AI Can Help Leaders Make Better Decisions Under Pressure. Harvard Business Review.
- Nweke, O. Utilizing AI Driven Forecasting, Optimization, and Data Insights to Strengthen Corporate Strategic Planning. International Journal of Research Publication and Reviews 2025, 6, 4260–4272. [Google Scholar] [CrossRef]
- Zhaoxia, Yi.; Ayangbah, S. THE IMPACT OF AI INNOVATION MANAGEMENT ON ORGANIZATIONAL PRODUCTIVITY AND ECONOMIC GROWTH AN ANALYTICAL STUDY. International Journal of Business Management and Economic Review 2024, 07, 61–84. [Google Scholar] [CrossRef]
- AI in Business Decision Making Strategies for Success | Vation Ventures.
- How to use AI for strategic decisions.
- AI Strategic Managment Literature.
- The Implementation of Artificial Intelligence in Human Resources Management | Shouran | Journal of International Conference Proceedings.
- Strategic Management in the Digital Age (pdf) - CliffsNotes.
- AI’s Transformational Potential to Make Strategic Decisions | Michigan Ross.
- AI Tools for Decision-Making — How AI is Changing Executive Decision-Making.
- AI Decision Making What Is It, Benefits & Examples.
- Leveraging AI to Make Better Decisions A Guide For Managers.
- AI-Driven Decision Making in Business Strategy Transforming the Future of Enterprises. | LinkedIn.
- AI-Driven Insights for Strategic Decision-Making.
- Blogs HR Tech, AI in Recruitment.
- "AI in Strategic Decision-Making How Smart Machines Are Empowering Business Leaders" | LinkedIn.
- AI in Executive Decision Making - Innovation Article.
- AI in Decision Making - Benefits, Tools, and Use Cases. Section: Artificial Intelligence.
- The Impact of AI on Strategic Thinking and Decision-making.
- Artificial Intelligence for Leadership decision-making, 2024. Section: Agile Leadership.
- The role of AI in decision-making a business leader’s guide.
- Leveraging AI for Strategic Decision Making BPP International Finance.
- How AI is transforming strategy development | McKinsey.
- Enhancing Decision-Making with AI 5 Examples of How AI is Used in DDDM, 2024.
- How To Use AI in Decision Making - Upwork, 2024.
- AI in Business Strategy Reshaping Decision-Making and Growth, 2025. Running Time: 512 Section: AI & Automation for Business.
- How artificial intelligence will transform decision-making, 2023.
- Section | AI for Strategic Decision Making.
- Desk, E. The Future of Strategic Decision-Making Integrating AI for Enhanced Risk-Adjusted Scenario Planning - AnalyticsWeek | All Things Analytics Leadership News, Blogs, and Magazine, 2024.
- nexstratai. How to use AI for Strategy Development and Business Decisions?, 2025.
- Agarwal, S. AI in strategic decision making Empowering businesses with predictive analytics - ET Edge Insights, 2024. Section: Artificial Intelligence.
- rcmadmin. How AI Intervention is Enhancing Strategic Decision-Making, 2025.
- Valchanov, I. Using AI For Decision-Making 7 Use Cases, Examples & Software, 2024.
- Mohamed, I. AI-Driven Decision Making Enhancing Strategic Planning and Forecasting, 2024.
- ecanorea. Implications of AI for Business Strategies What should you keep in mind?, 2024.
- Takyar, A. AI in decision making Use cases, benefits, applications, technologies, implementation and development, 2024.
- Kaplan, S. How AI Supports Effective Decision-Making in Organizations, 2025.
- Azad, S. How AI in Decision Making Is Revolutionizing Modern Business Strategy? - Shadhin Lab LLC | Cloud Based AI Automation Partner, 2025.
- Flander, J.d. AI in Strategic Decision-Making How AI changes business strategy, a sailing example!, 2025.
- Athuraliya, A. Understanding AI in Decision-Making What It Is, Benefits, and Practical Examples, 2024.
- Petrova, I. AI-enabled Decision-making Enhancing Productivity and Agility in Organizations.
- Schrage, M.; Kiron, D. Intelligent Choices Reshape Decision-Making and Productivity. MIT Sloan Management Review 2024. [Google Scholar]
- Tewari, G. Navigating The Data Maze AI’s Role In Strategic Decision-Making. Section: Small Business.
- Hughes, M.; Carter, R.; Harland, A. AI and Strategic Decision-Making.
- Exploring AIs Transformational Potential to Make Strategic Decisions | Newswise.
- Unleashing the Power of AI in Strategic Decision Making | Bigly Sales, 2023. Section: Bigly Sales.
- Artificial Intelligence Implications for Business Strategy.
- How to Use AI for Strategy and Strategic Management.
- BOT, C.T. 3 Ways To Use AI For Strategic Decision Making – Forbes, 2024.
- Towers-Clark, C. 3 Ways To Use AI For Strategic Decision Making, 2024.
- Team, T.C. How artificial intelligence will transform decision-making, 2023.
- Duan, Y.; Edwards, J.S.; Dwivedi, Y.K. Artificial intelligence for decision making in the era of Big Data – evolution, challenges and research agenda. International Journal of Information Management 2019, 48, 63–71. [Google Scholar] [CrossRef]
- Asiabar, M.; Asiabar, A. Artificial Intelligence in Strategic Management Examining Novel AI Applications in Organizational Strategic Decision-Making; 2024. [CrossRef]
- Shrestha, Y.R.; Ben-Menahem, S.M.; Von Krogh, G. Organizational Decision-Making Structures in the Age of Artificial Intelligence. California Management Review 2019, 61, 66–83. [Google Scholar] [CrossRef]
- Yigit, A.; Kanbach, D. THE IMPORTANCE OF ARTIFICIAL INTELLIGENCE IN STRATEGIC MANAGEMENT A SYSTEMATIC LITERATURE REVIEW. International Journal of Strategic Management 2021, 21, 5–40. [Google Scholar] [CrossRef]
- Halim, H.A.; Waqas, A.; Hanifah, H.; Ahmad, N.H. Strategic foresight and big data analytics as antecedents of SMEs’ sustainable competitive advantage Role of AI utilization 2024. 16.
- Ouabouch, B.; Yahyaoui, T. Artificial intelligence and corporate governance A review of recent literature. International Journal of Strategic Management and Economic Studies (IJSMES) 2025, 4, 52–66. [Google Scholar] [CrossRef]
- Yozgat Bozok University. ; Kanoğlu, M.F. The Importance of Creating Artificial Intelligence Supported Future Scenarios in Decision Making Processes. International Journal of Current Science Research and Review 2024, 07. [Google Scholar] [CrossRef]
- Thuraka, B.; Pasupuleti, V.; Malisetty, S.; Ogirri, K.O. Leveraging Artificial Intelligence and Strategic Management for Success in Inter/National Projects in US and Beyond. Journal of Engineering Research and Reports 2024, 26, 49–59. [Google Scholar] [CrossRef]
- Sin, J.C.C.; Vijayakumaran Kathiarayan. The Role of Artificial Intelligence in Strategic Decision-Making Opportunities, Challenges, and Implications for Managers in the Digital Age 2023. Publisher: Zenodo. [CrossRef]
- Gyanamurthy, V.; Radhanath, S. Leading Change in the AI Era Strategies for Transformational Leadership. International Journal of Advanced Engineering Technologies and Innovations 2023, 1, 164–184. [Google Scholar]
- E. J., C.; K. E., D. Strategic Role of Artificial Intelligence (AI) on Human Resource Management (HR) Employee Performance Evaluation Function. International Journal of Entrepreneurship and Business Innovation 2024, 7, 269–282. International Journal of Entrepreneurship and Business Innovation 2024, 7, 269–282. [CrossRef]
- Choori, A.; Kazemi, S. Strategic Management in the Digital Age A Review of Decision-Making Frameworks. International Journal of Innovation Management and Organizational Behavior (IJIMOB) 2023, 3, 21–32. [Google Scholar] [CrossRef]
- Muala, I.A.; Obeidat, A.M.; Alawamreh, A.R.; Alhatmi, B.; Eisheh, A.A.; Alrhaba, Z.H.F. UNRAVELING THE INFLUENCE OF ARTIFICIAL INTELLIGENCE, ORGANIZATIONAL, AND ENVIRONMENTAL FACTORS IN STRATEGIC PLANNING IMPLICATIONS AND PRACTICAL INSIGHTS. . Vol.
- Teneiji, F.A. THE IMPACT OF ARTIFICIAL INTELLIGENCE ON STRATEGIC MANAGEMENT IN THE DIGITAL ERA 2024. 12.
- Bashir, J. Strategic Enterprise Artificial Intelligence (The Conceptual Hierarchical Framework). International Journal of Business & Management Studies 2024, 05, 131–138. [Google Scholar] [CrossRef]
- Department of Management University of Nigeria, Enugu Campus, Nigeria. ; Ugwuja, C.G. Artificial Intelligence as a Strategic Decision-Maker in Modern Business. NEWPORT INTERNATIONAL JOURNAL OF RESEARCH IN EDUCATION 2024, 4, 57–62. [Google Scholar] [CrossRef]
Disclaimer/Publisher’s Note: The statements, opinions and data contained in all publications are solely those of the individual author(s) and contributor(s) and not of MDPI and/or the editor(s). MDPI and/or the editor(s) disclaim responsibility for any injury to people or property resulting from any ideas, methods, instructions or products referred to in the content. |
© 2025 by the authors. Licensee MDPI, Basel, Switzerland. This article is an open access article distributed under the terms and conditions of the Creative Commons Attribution (CC BY) license (http://creativecommons.org/licenses/by/4.0/).





