Submitted:
30 April 2025
Posted:
30 April 2025
Read the latest preprint version here
Abstract
Keywords:
1. Introduction
1.1. The Carbonate-Silicate Cycle
1.1.1. Earth
1.1.2. Mars
2. Bayesian Inference: The San Andreas Fault

2.1. The Inverse Problem: Why MCMC?
2.2. Single Fault Model
2.3. Data
2.4. Defining Log-Likelihood and Log-Prior
2.5. Bayesian Context
2.6. Log-Prior, Single Fault
2.7. Random Walk Metropolis Sampler : Markov Chain Monte Carlo (MCMC)
2.8. Applying MCMC: Single Fault Model Analysis
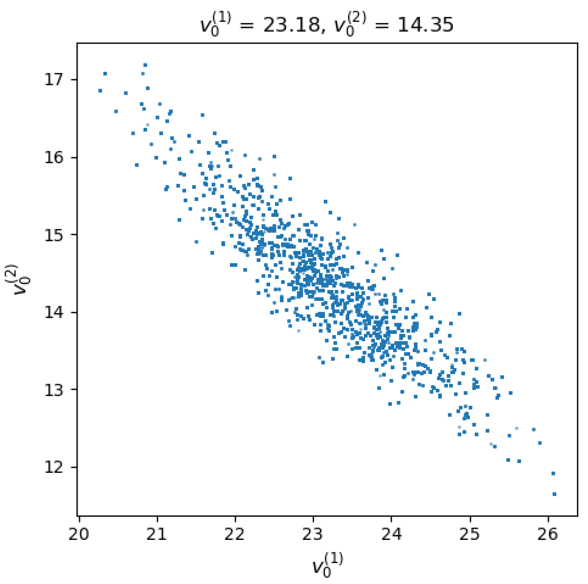
2.9. Posterior Samples VS Data
2.10. RMSE and the Two-Fault Model
2.11. The Two-Fault Model




2.12. Fault Analysis: Discussion
2.13. Bayesian Hypothesis Testing
3. Anthropogenic Seismicity
References
- Turcotte, D.L.; Malamud, B.D. Earthquakes as a complex system. In International Geophysics; Elsevier, 2002; Vol. 81, pp. 209–cp1.
- Sieh, K.; Stuiver, M.; Brillinger, D. A more precise chronology of earthquakes produced by the San Andreas fault in southern California. Journal of Geophysical Research: Solid Earth 1989, 94, 603–623. [Google Scholar] [CrossRef]
- Carpenter, B.; Marone, C.; Saffer, D. Weakness of the San Andreas Fault revealed by samples from the active fault zone. Nature Geoscience 2011, 4, 251–254. [Google Scholar] [CrossRef]
- Collettini, C.; Niemeijer, A.; Viti, C.; Marone, C. Fault zone fabric and fault weakness. Nature 2009, 462, 907–910. [Google Scholar] [CrossRef] [PubMed]
- Moore, D.E.; Rymer, M.J. Talc-bearing serpentinite and the creeping section of the San Andreas Fault. Nature 2007, 448, 795–797. [Google Scholar] [CrossRef]
- Scholz, C.H. Evidence for a strong San Andreas Fault. Geology 2000, 28, 163–166. [Google Scholar] [CrossRef]
- Vilarrasa, V.; Carrera, J.; Olivella, S.; Rutqvist, J.; Laloui, L. Induced seismicity in geologic carbon storage. Solid Earth 2019, 10, 871–892. [Google Scholar]
- Walker, J.C.; Hays, P.; Kasting, J.F. A negative feedback mechanism for the long-term stabilization of Earth’s surface temperature. Journal of Geophysical Research: Oceans 1981, 86, 9776–9782. [Google Scholar] [CrossRef]
- Penman, D.E.; Caves Rugenstein, J.K.; Ibarra, D.E.; Winnick, M.J. Silicate weathering as a feedback and forcing in Earth’s climate and carbon cycle. Earth-Science Reviews 2020, 209, 103298. [Google Scholar] [CrossRef]
- Archer, D. Fate of fossil fuel CO2 in geologic time. Journal of geophysical research: Oceans 2005, 110. [Google Scholar] [CrossRef]
- Archer, D.; Eby, M.; Brovkin, V.; Ridgwell, A.; Cao, L.; Mikolajewicz, U.; Caldeira, K.; Matsumoto, K.; Munhoven, G.; Montenegro, A.; et al. Atmospheric lifetime of fossil fuel carbon dioxide. Annual review of earth and planetary sciences 2009, 37, 117–134. [Google Scholar] [CrossRef]
- Colbourn, G.; Ridgwell, A.; Lenton, T. The time scale of the silicate weathering negative feedback on atmospheric CO2. Global Biogeochemical Cycles 2015, 29, 583–596. [Google Scholar] [CrossRef]
- Meissner, K.J.; McNeil, B.I.; Eby, M.; Wiebe, E.C. The importance of the terrestrial weathering feedback for multimillennial coral reef habitat recovery. Global Biogeochemical Cycles 2012, 26. [Google Scholar] [CrossRef]
- Keeling, C.D.; Piper, S.C.; Bacastow, R.B.; Wahlen, M.; Whorf, T.P.; Heimann, M.; Meijer, H.A. Exchanges of atmospheric CO2 and 13CO2 with the terrestrial biosphere and oceans from 1978 to 2000. I. Global aspects. SIO Reference Series 01-06, Scripps Institution of Oceanography, San Diego, 2001.
- Church, J.A.; White, N.J.; Konikow, L.F.; Domingues, C.M.; Cogley, J.G.; Rignot, E.; Gregory, J.M.; van den Broeke, M.R.; Monaghan, A.J.; Velicogna, I. Revisiting the Earth’s sea-level and energy budgets from 1961 to 2008. Geophysical Research Letters 2011, 38. [Google Scholar] [CrossRef]
- University of Hawaii Sea Level Center. UHSLC – University of Hawaii Sea Level Center, 2025. Accessed: 2025-04-27.
- Met Office Hadley Centre and Climatic Research Unit. HadCRUT5: Global historical surface temperature anomalies dataset, 2025. Version HadCRUT.5.0.2.0, Accessed: 2025-04-27.
- Batalha, N.E.; Kopparapu, R.K.; Haqq-Misra, J.; Kasting, J.F. Climate cycling on early Mars caused by the carbonate–silicate cycle. Earth and Planetary Science Letters 2016, 455, 7–13. [Google Scholar] [CrossRef]
- Laine, M. Adaptive MCMC methods with applications in environmental and geophysical models; Finnish Meteorological Institute, 2008.
- Malinverno, A. Parsimonious Bayesian Markov chain Monte Carlo inversion in a nonlinear geophysical problem. Geophysical Journal International 2002, 151, 675–688. [Google Scholar] [CrossRef]
- Menke, W. Geophysical data analysis: Discrete inverse theory; Academic Press, 2018.
- Sambridge, M.; Mosegaard, K. Monte Carlo methods in geophysical inverse problems. Reviews of Geophysics 2002, 40, 3–1. [Google Scholar] [CrossRef]
- Trotta, R. Bayes in the sky: Bayesian inference and model selection in cosmology. Contemporary Physics 2008, 49, 71–104. [Google Scholar] [CrossRef]
- Rahemi, R. Variation in electron work function with temperature and its effect on the Young’s modulus of metals. Scripta materialia 2015, 99, 41–44. [Google Scholar] [CrossRef]
- Chang, J.; Nikolaev, P.; Carpena-Núñez, J.; Rao, R.; Decker, K.; Islam, A.E.; Kim, J.; Pitt, M.A.; Myung, J.I.; Maruyama, B. Efficient closed-loop maximization of carbon nanotube growth rate using Bayesian optimization. Scientific reports 2020, 10, 9040. [Google Scholar] [CrossRef]
- Uncertainty quantification of pollutant source retrieval: comparison of Bayesian methods with application to the Chernobyl and Fukushima Daiichi accidental releases of radionuclides 2017. 143, 2886–2901.
- Cluff, L. Photo Credit. Getty Images.
- Menke, W. Geophysical data analysis: Discrete inverse theory; Academic Press, 2018.
- Li, A. Topics In Data Science: Data Analysis In Physics Lectures; Halıcıoğlu Data Science Institute: La Jolla, California, 2025. [Google Scholar]
- Savage, J.C.; Burford, R.O. Geodetic determination of relative plate motion in central California. Journal of Geophysical Research 1973, 78, 832–845. [Google Scholar] [CrossRef]
- Tong, X.; Sandwell, D.; Smith-Konter, B. High-resolution interseismic velocity data along the San Andreas Fault from GPS and InSAR. Journal of Geophysical Research: Solid Earth 2013, 118, 369–389. [Google Scholar] [CrossRef]
- IGPP. Instituge Of Geophysics and Planatary Physics; 2024.
- MORZFELD, M. Geophysical Data Analysis SIOG223- Class Notes; 2024.
- Anderson, D.L. The San Andreas fault. Scientific American 1971, 225, 52–71. [Google Scholar] [CrossRef]
- Brune, J.N.; Henyey, T.L.; Roy, R.F. Heat flow, stress, and rate of slip along the San Andreas Fault, California. Journal of Geophysical Research 1969, 74, 3821–3827. [Google Scholar] [CrossRef]
- Von Toussaint, U. Bayesian inference in physics. Reviews of Modern Physics 2011, 83, 943–999. [Google Scholar]
- Biot, M.A. General theory of three-dimensional consolidation. Journal of applied physics 1941, 12, 155–164. [Google Scholar] [CrossRef]
- Hill, R.G.; Weingarten, M.; Rockwell, T.K.; Fialko, Y. Major southern San Andreas earthquakes modulated by lake-filling events. Nature 2023, 618, 761–766. [Google Scholar] [CrossRef]
- Human-Induced Earthquake Database (HiQuake). Induced Earthquakes, 2025. Accessed: 2025-04-27.
- Talwani, P. On the nature of reservoir-induced seismicity. Pure and applied Geophysics 1997, 150, 473–492. [Google Scholar] [CrossRef]
- Deng, F.; Dixon, T.H.; Xie, S. Surface deformation and induced seismicity due to fluid injection and oil and gas extraction in western Texas. Journal of Geophysical Research: Solid Earth 2020, 125, e2019JB018962. [Google Scholar] [CrossRef]
| 1 | Prior Knowledge, or simply the prior: Initial probability distribution assigned to a parameter or hypothesis before observing new data |









| 23 ± 1 | |
| 14 ± 1 | |
| - | 0.4 ± 0.8 |
| 49 ± 1 | |
| 14 ± 1 | |
| 12 ± 1 |
| 45.5 ± 0.6 | |
| 18.3 ± 0.4 | |
| D | 36 ± 1.1 |
Disclaimer/Publisher’s Note: The statements, opinions and data contained in all publications are solely those of the individual author(s) and contributor(s) and not of MDPI and/or the editor(s). MDPI and/or the editor(s) disclaim responsibility for any injury to people or property resulting from any ideas, methods, instructions or products referred to in the content. |
© 2025 by the authors. Licensee MDPI, Basel, Switzerland. This article is an open access article distributed under the terms and conditions of the Creative Commons Attribution (CC BY) license (http://creativecommons.org/licenses/by/4.0/).