Preprint
Article

This version is not peer-reviewed.

MPFM-VC:A Voice Conversion Algorithm Based Multi-Dimensional Perception Flow Matching

A peer-reviewed article of this preprint also exists.

Submitted:

16 April 2025

Posted:

17 April 2025

Read the latest preprint version here

Abstract
Voice conversion (VC) is a cutting-edge technology that enables the transformation of raw speech into high-quality audio resembling a target speaker, while preserving the original linguistic content and prosodic patterns.In this paper, we propose a novel voice conversion algorithm, Multi-Dimensional Perception Flow Matching (MPFM-VC).Unlike traditional approaches that directly generate waveform outputs, MPFM-VC models the evolutionary trajectory of mel-spectrograms through a flow matching framework, and incorporates a multi-dimensional feature perception network to enhance the stability and quality of speech synthesis. Additionally, we introduce a content perturbation method during training to improve the model’s generalization ability and reduce inference-time artifacts. To further increase speaker similarity, an adversarial training mechanism on speaker embeddings is employed to achieve effective disentanglement between content and speaker identity representations, thereby enhancing the timbre consistency of the converted speech. Experimental results on both speech and singing voice conversion tasks demonstrate that MPFM-VC outperforms existing state-of-the-art VC models in both subjective and objective evaluation metrics. The synthesized speech exhibits significantly improved naturalness, clarity, and timbre fidelity, validating the effectiveness of the proposed approach.
Keywords: 
;  ;  ;  ;  

1. Introduction

Voice conversion (VC) [53] is an advanced speech processing technique that transforms a source speaker’s voice into that of a target speaker, while preserving the original linguistic content and prosody. This technology has gained significant traction in applications such as personalized speech synthesis, voice editing for film and television, and speech anonymization.
Recent advances in voice conversion (VC) have largely been built upon the development of text-to-speech (TTS) frameworks [2,2,2,2,2]. Current VC models can be broadly classified into two categories.The first category includes end-to-end systems[2,9,9], which directly map input speech to output speech within a unified architecture. These systems typically outperform traditional models[10] in terms of speaker similarity and robustness.The second category follows a cascaded architecture, in which automatic speech recognition (ASR) models [11,12,13] are used to extract content features. Then transfer these characteristics to the acoustic model based on generate neural network [14,15,16,17,18] to produce a mel-spectrogram, This is subsequently converted to a waveform [19,20,21] by a neural vocoder. While cascaded models often achieve superior audio quality than end-to-end systems, they are generally more vulnerable to noise and less robust under domain-shift conditions.
Despite the progress, several challenges remain, particularly in real-world applications. First, VC systems are highly sensitive to noise, especially when handling low-quality or degraded speech inputs. Second, distributional shifts between the training data and inference environment can lead to severe performance degradation. Third, many current methods struggle to disentangle speaker identity from linguistic content, resulting in feature entanglement and information leakage that can compromise speaker anonymity or target similarity.
To address these limitations, we propose MPFM-VC, a novel Multi-dimensional Perception Flow Matching-based Voice Conversion algorithm. Instead of directly generating speech features or waveforms, MPFM-VC explicitly models the dynamic distribution transfer of speech representations, thereby improving robustness and audio quality in mismatched or noisy conditions. Specifically, MPFM-VC introduces the following core innovations:
  • Multi-dimensional feature flow matching. We leverage ordinary differential equations (ODE) to model the dynamic transformation between latent and acoustic spaces, incorporating diverse speech features for adaptive perception and enhancing generation stability.
  • Content perturbation training. A robustness-aware training scheme is introduced by injecting controlled noise into the content representation, which improves generalization to out-of-distribution data and mitigates artifacts such as abnormal plosives during inference.
  • Voiceprint disentanglement via adversarial learning. An adversarial training strategy is employed to decouple voiceprint features from linguistic content, reducing cross-feature interference and enhancing target timbre consistency in multi-speaker conversion tasks.
We evaluate MPFM-VC on both speech and singing voice conversion tasks using a combination of objective metrics and subjective listening tests. Experimental results demonstrate that our model achieves significant improvements in speech quality, robustness, and speaker similarity compared to existing variational and diffusion-based VC methods.

2. Related Work

As shown in Figure 1, recent VC models typically follow a general architecture [53] that comprises a content front-end, an acoustic model, and a vocoder. The content front-end extracts linguistic features from the input speech, which are then transformed into a mel-spectrogram by the acoustic model. Finally, the vocoder synthesizes the speech waveform based on the mel-spectrogram.

2.1. End-to-End VC Based on Variational Auto-Encoder

End-to-end VC approaches integrate all stages of the speech generation pipeline (content front-end, acoustic, and vocoder) into a unified architecture. Recent studies have increasingly adopted the variational auto-encoder (VAE) framework as the foundation for such models. A major breakthrough in this direction was the introduction of VITS by SK Telecom [22,23], which unified VAE-based representation learning, stochastic duration modeling, and adversarial training into a single architecture. This integration eliminated the need for explicit alignments and significantly improved synthesis quality, efficiency, and style transfer.
Building upon the VAE framework, FreeVC [24] enhances alignment strategies to achieve higher-quality voice conversion, while Glow-WaveGAN2 [25] improves prosodic control and timbre consistency. DINO-VITS [26] incorporates semi-supervised learning to boost robustness under low-resource conditions. The effectiveness of VITS-based models has been validated in various competitive benchmarks. For instance, in the 2023 Singing Voice Conversion Challenge [27,28,29], models based on the VITS architecture achieved top rankings in both naturalness and similarity evaluations. Despite their robustness and controllability, current VAE-based systems still face challenges in capturing fine-grained timbral variations and complex semantic representations when compared to natural human speech.

2.2. Cascaded VC with Diffusion Models

With the rapid advancement of diffusion models in the field of generative modeling, they have become one of the mainstream acoustic models within cascaded VC frameworks. DiffWave, introduced by Huawei in 2020 [30], pioneered the use of denoising diffusion probabilistic models (DDPMs) for waveform generation from Gaussian noise. Grad-TTS [31] extended this approach to TTS tasks by applying the diffusion process to spectrum generation, achieving notable improvements in naturalness, prosody control, and temporal variability.
Building upon this foundation, Diff-VC [32] employed diffusion-based denoising to enhance speech naturalness and timbral accuracy, while DDDM-VC [33] further improved clarity and stylistic consistency. ComoSpeech [34] integrated conditional diffusion with a hybrid autoregressive/non-autoregressive decoding strategy, allowing for finer control over emotional expression, prosodic variation, and speaking rate. Models derived from ComoSpeech, including our improved variant, have demonstrated human-comparable performance in subjective evaluations.
Despite these advancements, diffusion-based VC models still face several limitations compared to variational approaches. These include high computational complexity, slower inference speed, and reduced robustness under distribution shifts.

2.3. Emerging Flow Matching Models

A novel generative paradigm—flow matching—was recently introduced in image synthesis [35] and has gained attention for its efficiency and robustness. Conceptually related to diffusion models, flow matching solves ordinary differential equations (ODE) to map input noise to output features, enabling faster and more stable generation without iterative sampling. Unlike diffusion processes that rely on stepwise denoising, flow matching enables linear evolution of features along a predefined trajectory, significantly improving inference speed and reducing computational overhead. Its applicability to multimodal generation—including audio and text—has opened up new opportunities for efficient, high-fidelity speech synthesis.
Recently, the field of speech generation has also begun to explore the application of flow matching in speech generation [36,37,38,39]. Among them, Meta AI proposes Voicebox[36], which is the first speech synthesis system based on non-autoregressive generation combined with flow matching generation strategy. Voicebox has demonstrated excellent high robustness, fast inference, cross-lingual generalization ability in speech synthesis tasks, and the flexibility to modify audio segments without re-synthesizing the entire speech in speech editing tasks.
In this work, we explore the potential of flow matching in voice conversion by integrating it into a cascaded VC architecture. Specifically, we incorporate flow-based dynamic transformation into a mel-spectrogram mapping pipeline, aiming to combine the high quality of diffusion models with improved robustness and inference efficiency.

3. Methods

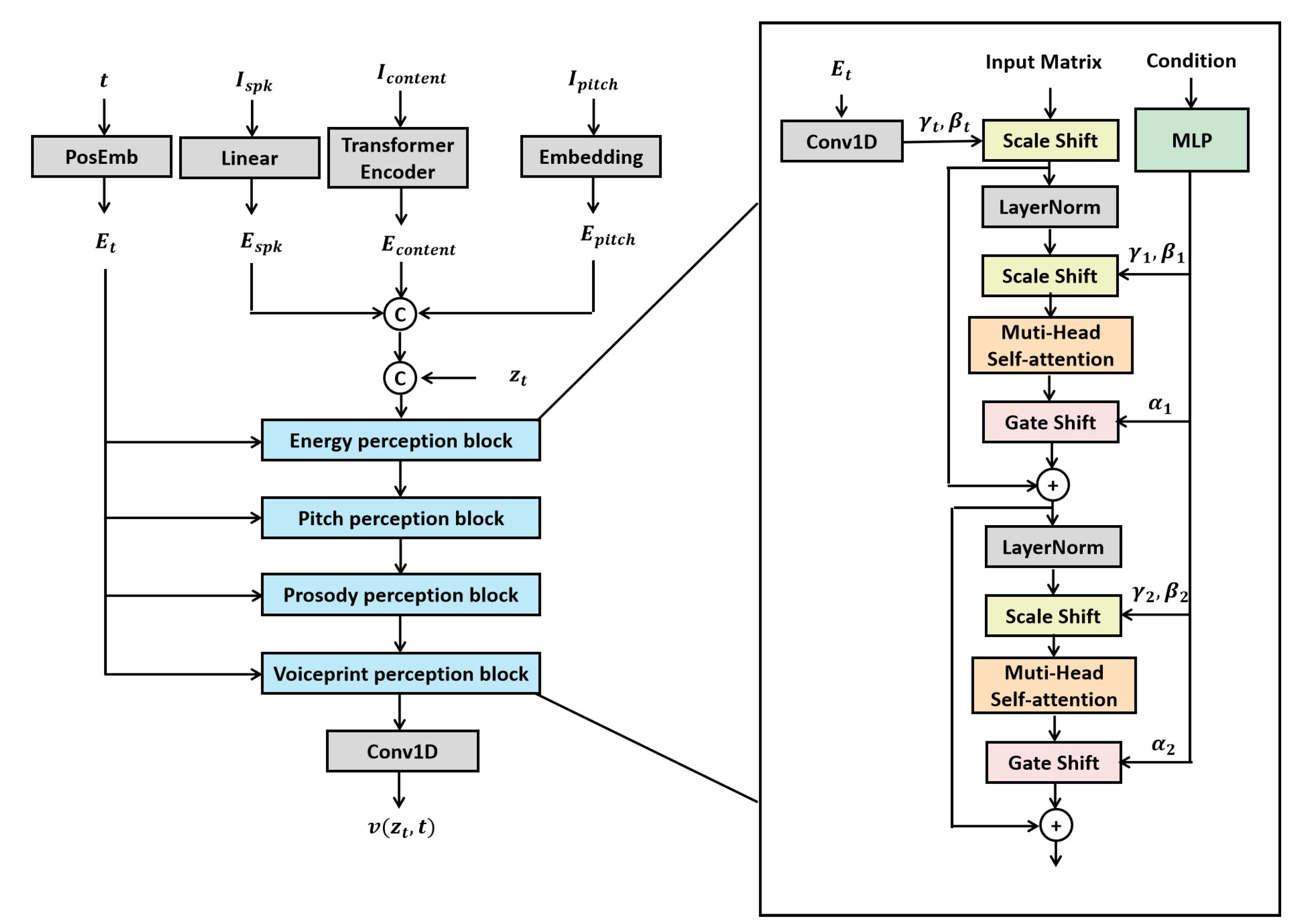
This chapter introduces the proposed Multi-Dimensional Perception Flow Matching Voice Conversion algorithm. The overall architecture of the MPFM-VC model is illustrated in Figure 2. In addition to the content features I c o n t e n t extracted from the input speech, the model also incorporates auxiliary features such as pitch I p i t c h , energy I e n e r g y , and prosody I p r o s o d y to generate the target mel-spectrogram O m e l that corresponds to the speaker’s voiceprint I s p k .
This section provides a detailed explanation of the core components of the proposed model, including the flow matching for multi-dimensional perception, the multi-dimensional perception network, content perturbation-based training enhancement method, and adversarial training mechanism based on voiceprint.

3.1. Flow Matching for Multi-Dimensional Perception

As illustrated in Figure 3, this study adopts a conditionally guided flow matching method based on optimal transport to learn the distribution of mel-spectrograms and generate samples from this distribution conditioned on a set of acoustic features. Compared to diffusion probabilistic models [18], the proposed optimal transport-based conditional flow matching approach eliminates the need for reverse processes and complex mathematical derivations. Instead, it generates speech by learning a direct linear mapping between distributions, achieving results comparable to diffusion models. This method not only offers better generation performance but also provides a simpler gradient formulation, improved training efficiency, and significantly faster inference speed.
In this work, data representations are denoted as z 0 p 0 and z 1 p 1 , where p 0 and p 1 represent the prior distribution and the target mel-spectrogram distribution, respectively. The subscripts indicate temporal positions, with 0 denoting the starting point and 1 denoting the endpoint. In the flow matching framework, a continuous path of probability densities is constructed from the initial prior distribution p 0 ( z z 0 ) = N ( z 0 , 1 ) to the mel-spectrogram distribution p 1 ( z z 1 ) . Notably, the prior distribution in this formulation differs from that of many existing flow matching models, in that it is independent of any acoustic-related features. Instead, it is randomly initialized from a standard normal distribution. This acoustically agnostic initialization helps mitigate entanglement between feature representations within the dataset. The entire process can be formally described by the ordinary differential equation (ODE) shown in Equation 1.
d z t d t = v ( z t , t )
Here, t [ 0 , 1 ] denotes the normalized time, and z t represents the data point at time t. The function v ( z t , t ) is a vector field that defines the direction and magnitude of change for each data point in the state space over time. In the flow matching framework, this vector field is parameterized and predicted by a neural network.
Once the predicted vector field v ( z t , t ) is obtained, a continuous transformation path from the initial distribution z 0 p 0 to the target distribution z 1 p 1 can be constructed by solving the corresponding ordinary differential equation (ODE). This ODE can be numerically solved using the Euler method, as shown in Equation 2.
z t + Δ t = z t + Δ t · v z t , t
Here, Δ t = 1 / N denotes the step size, t is the sampled time point, N is the total number of discretization steps, and z t represents the approximate solution at time t.
Overall, the core idea of flow matching lies in enforcing consistency between the predicted vector field and the ground-truth vector field corresponding to the target mel-spectrogram. This ensures that the transformed probability distribution accurately aligns with the desired mel-spectrogram distribution.The optimization objective can be formulated as the following loss function:
L F M ( θ ) = v t ( z ) u t ( z ) 2
where θ denotes the parameters of the neural network, t [ 0 , 1 ] , and z 1 p 1 ( z ) represents a sample from the target mel-spectrogram distribution. u t ( z ) = z 1 z 0 denotes the ground-truth vector field, while v t ( z ) represents the predicted vector field to be learned.

3.2. Multi-Dimensional Perception Network

Existing flow matching models typically adopt a U-Net architecture to predict the vector field [40]. In this work, we propose a novel Multi-Dimensional Feature Perception Network, as illustrated in Figure 4, which enhances the model’s ability to handle diverse acoustic conditions. Prior to being fed into the proposed feature perception blocks, all inputs undergo an encoding process as follows: First, a Transformer[17]-based sinusoidal positional encoding layer is introduced to generate time embeddings E t . Second, speaker identity features I s p k are projected into a latent space via a linear layer to produce speaker embeddings E s p k . For the complex content representation I c o n t e n t , a Transformer encoder is employed to obtain the content embedding E c o n t e n t . Simultaneously, pitch sequences I p i t c h are processed through a Transformer embedding layer to yield pitch embeddings E p i t c h . Additionally, at each time step t in the flow matching process, the intermediate sample z t is computed using linear interpolation: z t = z 0 · t + z 1 · ( 1 t ) . Finally, the above multimodal embeddings are concatenated along the feature dimension and used as input to the feature perception block.
The multi-dimensional perception network proposed in this paper adopts a modular architecture composed of multiple feature-awareness blocks. While all blocks share the same structural design, they utilize distinct condition matrices to capture diverse contextual information. Each block integrates conditional information through two complementary mechanisms:
(1) Scale Shift, defined in Equation 4, modulates the feature distribution by applying a learnable scaling and bias transformation.
(2) Gated Shift, formulated in Equation 5, employs a gated unit to dynamically regulate the flow of information through adaptive feature reweighting.
The computations of these mechanisms are given by:
S c a l e S h i f t ( x ) = x γ + β
G a t e S h i f t ( x ) = x ( 1 + α ) + α
where α , γ , and β are learnable parameters of the network, and x denotes the input matrix.
Specifically, the embedding of conditional information is carried out through a hierarchical processing mechanism. First, the time encoding is transformed by a one-dimensional convolutional layer to produce two learnable parameters, ( γ t , β t ) , which are used for time-specific feature modulation. Next, the condition matrix is passed through a multi-layer perceptron (MLP) and mapped to six adaptive parameters ( α 1 , γ 1 , β 1 , α 2 , γ 2 , β 2 ) , enabling conditional feature encoding. The network then executes the following steps sequentially:(1) apply layer normalization to the input feature matrix followed by conditional feature modulation;(2) perform cross-dimensional feature interaction via a multi-head self-attention mechanism; (3) apply a gated control mechanism to regulate the flow of information. To ensure training stability, a residual connection is introduced at the end of the block. This not only preserves the original feature information but also effectively mitigates issues related to gradient instability.
In the proposed multi-dimensional perception network, the condition matrix is used to embed auxiliary information, including energy ( I e n e r g y ), prosody ( I p r o s o d y ), pitch ( I p i t c h ), and speaker voiceprint ( I s p k ). These conditioning features are incorporated into different feature-awareness blocks, each responsible for modeling a specific type of information. Specifically, the first feature-awareness block utilizes the energy embedding E e n e r g y to inject energy-related information; the second block employs the pitch embedding E p i t c h to capture pitch dynamics; the third block uses the prosody embedding E p r o s o d y for prosodic modeling; and the final block integrates speaker characteristics using the speaker embedding E s p k . These encoded features are fused through a one-dimensional convolutional layer and are ultimately used to predict the vector field v ( z t , t ) . The core design principle behind this structure is that: the closer a block is to the output layer, the stronger its sensitivity to conditional information. Therefore, in acoustic modeling tasks, speaker timbre should be assigned greater importance, while energy-related information can be considered relatively less influential. Nonetheless, each feature-awareness block is capable of adaptively learning and adjusting its sensitivity to various types of conditioning through dynamic parameterization, enabling the model to flexibly control the contribution of each feature and optimize feature fusion strategies based on task-specific requirements.
In conventional flow matching models, the vector field v t ( z ) is typically trained uniformly across all time steps. However, in practice, predictions at intermediate time steps tend to be more challenging. Specifically, when t approaches 0, the optimal prediction tends to align with the mean of the target distribution p 1 , while for t close to 1, it tends to align with the mean of the prior distribution p 0 . In contrast, predictions around the midpoint ( t 0.5 ) are often more ambiguous and unstable due to increased distributional uncertainty. To more accurately learn the ground-truth vector field u t ( z ) = z 1 z 0 , we introduce a log-normal weighting scheme in the time dimension to reweight the loss function within the optimal transport-based flow matching framework. This adjustment emphasizes the more difficult training samples at intermediate time steps, thereby improving the learning of vector dynamics during these transitions. The weighted loss function is defined as follows:
L F M L o g ( θ ) = 1 2 π 1 t ( 1 t ) e x p log t 1 t 2 v ( z ( t ) , t ) ( z 1 z 0 ) 2
The log-normal distribution assigns lower loss weights to intermediate time steps, making them easier to optimize during training. In contrast, higher loss weights are assigned to time steps near 0 and 1, encouraging the model to converge more rapidly to optimal solutions in those regions.

3.3. Content Perturbation-Based Training Enhancement Method

Due to distributional discrepancies between the training data and the inference environment, the model may produce degraded audio quality during inference, such as unnatural artifacts or plosive distortions. To improve generalization and robustness, we propose a content perturbation-based training enhancement method. This method is designed to enhance the model’s contextual generalization capability and improve its stability in real-world deployment scenarios.
As illustrated in Figure 5, random perturbations are applied to the input content representations during the training phase to enhance model robustness. Given an input content representation vector I c o n t e n t , a certain proportion of its dimensions is randomly selected and masked. The selected dimensions are replaced with blank tokens, and the perturbation strategy is defined as follows:
I c o n t e n t = M I c o n t e n t + ( 1 M ) I b l a n k
Here, M 0 , 1 d denotes a binary masking vector, where a subset of elements is randomly set to 0 according to a predefined masking ratio, while the remaining elements are set to 1. I b l a n k refers to the blank token used for replacement during perturbation. The blank token I b l a n k is generated based on a roulette-wheel sampling strategy. Specifically, the value distribution of the content representation is first estimated from the training data by computing the frequency of each value within the embedding space. Then, values are randomly sampled in proportion to their observed frequencies to construct the blank representation used for masking.
Through this training strategy, the model is expected to generate high-quality speech even when partial content representations are missing. This enables the model to maintain strong robustness and generalization during inference, particularly in scenarios involving incomplete feature inputs or noise-corrupted conditions, thereby ensuring stable and natural speech synthesis.

3.4. Adversarial Training Mechanism Based on Voiceprint

In VC models, the primary objective of the content encoder is to extract speaker-independent content representations. However, during training, since the target and reference speakers are often the same, the content encoder inevitably captures speaker-specific information. This leakage results in synthesized speech that still carries residual timbral characteristics of the reference speaker, thereby degrading the naturalness and quality of the generated audio. To address this issue, we introduce an adversarial training strategy that employs a gradient reversal layer (GRL) to explicitly disentangle speaker identity information from the content representation, promoting the generation of speaker-independent content features.
As illustrated in Figure 6, the overall adversarial training framework consists of three main components: the content encoder E c o n t e n t from the flow matching module, a gradient reversal layer (GRL), and a speaker classifier C l a s s i f i e r s p k . Specifically, within the acoustic model, the input content representation I c o n t e n t is first processed by the content encoder E n c o d e r c o n t e n t to generate a speaker-independent content embedding:
E c o n t e n t = E n c o d e r c o n t e n t ( I c o n t e n t )
To disentangle speaker-related information from the content encoder, we design a speaker classifier composed of three linear layers with ReLU activation functions. This classifier aims to predict the speaker identity P s p k from the content embedding E c o n t e n t , and guides the training process by comparing the prediction with the ground-truth speaker embedding I s p k .
To enforce feature disentanglement, a gradient reversal layer (GRL) is inserted before the speaker classifier. During forward propagation, the GRL passes the content representation unchanged. However, during backpropagation, it reverses the gradient direction and scales it by a tunable adversarial coefficient λ :
L s p k I c o n t e n t λ · L s p k I c o n t e n t
Here, λ denotes the adversarial coefficient, which controls the strength of gradient reversal.
Through this mechanism, the speaker classifier C l a s s i f i e r s p k is optimized to accurately predict the speaker identity by minimizing the loss L s p k , while the content encoder E n c o d e r c o n t e n t is trained adversarially to maximize this loss—effectively preventing the classifier from extracting speaker-specific cues. This adversarial game facilitates the disentanglement of speaker information from content embeddings. The final training objective is defined as:
min E n c o d e r c o n t e n t max C l a s s i f i e r s p k L s p k = P s p k · I s p k | P s p k | × | I s p k |

3.5. The Training and Inference Process of MPFM-VC

Algorithm 1: The inference process of MPFM-VC
Require:  M P F M ( θ ) ; V o c o d e r ( θ ) ; Input speech I v ; voiceprint I s p k and the maximum number of sampling steps N m a x .
  1:
  Initial time step t = 0 , time step Δ t = 1 / N m a x
  2:
Extracted from the original speech ( I c o n t e n t , I p i t c h , I e n e r g y , I p r o s o d y )
  3:
Samples z 0 from a random normal distribution N ( 0 , 1 )
  4:
for  i = 1 , 2 , , N m a x do
  5:
     z t + Δ t = z t + Δ t · M P F M ( z t , t , I c o n t e n t , I s p k , I p i t c h , I e n e r g y , I p r o s o d y )
  6:
     t = t + Δ t
  7:
end for
  8:
O m e l = z 1
  9:
O v = V o c o d e r ( O m e l , I p i t c h )
10:
return  O v
Algorithm 2: The training process of MPFM
Require:  M P F M ( θ ) ; Dataset D t r a i n = { ( I c o n t e n t , I s p k , I p i t c h , I e n e r g y , I p r o s o d y , T m e l ) } m = 1 M ; Number of training rounds N i t e r ; Learning rate η ;
  1:
for  i = 1 , 2 , , N i t e r do
  2:
    From D t r a i n sample ( I c o n t e n t , I s p k , I p i t c h , I e n e r g y , I p r o s o d y , T m e l )
  3:
    Randomly sample t from [ 0 , 1 ]
  4:
    Samples z 0 from a random normal distribution N ( 0 , 1 )
  5:
    Calculate z t = z 0 + ( z 1 z 0 ) t
  6:
    Content perturbation training augmentation method:
I c o n t e n t = M I c o n t e n t + ( 1 M ) I b l a n k
  7:
    Forward propagation: v ( z t , t ) , P s p k = M P F M ( z t , t , I c o n t e n t , I s p k , I p i t c h , I e n e r g y , I p r o s o d y )
  8:
    Calculates the loss function: L t o t a l = L F M L o g L s p k
  9:
    Backward propagation: Calculate the gradient θ L t o t a l
10:
    Take gradient descent step on θ θ η · θ L t o t a l
11:
end for
12:
return  M P F M ( θ )

4. Results

4.1. Dataset

To evaluate the effectiveness of the proposed method in both speech and singing voice conversion tasks, we conduct experiments on a Mandarin multi-speaker speech dataset and a Mandarin multi-singer singing dataset. The two primary datasets used in this study are AISHELL-3[41] and M4Singer[42].
(1) AISHELL-3
AISHELL-3 is a high quality multi-speaker Mandarin speech synthesis dataset released by AISHELL Foundation. It contains 218 speakers (male to female ratio is balanced), more than 85000 speech sentences are collected in the dataset, the total duration is about 85 hours, and the sampling rate is 44.1kHz. 16-bit, professional recording environment, clear sound quality. In order to construct the speech test set, this paper randomly selects 10 of the speakers not to participate in the training, and randomly selects 10 speech samples from each speaker, totaling 100 speech samples.
(2) M4Singer
M4Singer is a large-scale Chinese singing voice dataset with multiple styles and multiple singers released by Tsinghua University. The dataset contains 30 professional singers (male to female ratio balanced), a total of 16000 singing sentences, 18.8 hours in total time, sampling rate of 44.1kHz, 16-bit, clean and noise-free recording environment. Covers pop, folk, rock and other styles. To construct the singing test set, 10 singers who did not participate in the training were also randomly selected, and 10 singing samples were selected for each singer, totaling 100 singing songs.

4.2. Data Processing

In this study, multiple key features are extracted from the original speech data, including content representation ( I c o n t e n t ), speaker voiceprint ( I s p k ), pitch ( I p i t c h ), energy ( I e n e r g y ), prosody ( I p r o s o d y ), and the target mel-spectrogram. The content representation I c o n t e n t is extracted using a pre-trained automatic speech recognition model, SenseVoice[43], which provides high-precision linguistic features. Speaker identity features I s p k are obtained using the pre-trained speaker verification model Camplus[44], which captures speaker-dependent characteristics. Pitch information I p i t c h is extracted using the pre-trained neural pitch estimation model RMVPE[45], which directly derives pitch features from raw audio, ensuring high accuracy and robustness. Energy I e n e r g y is calculated as the root mean square (RMS) energy of each frame in the speech signal. Prosodic features I p r o s o d y are extracted using the neural prosody encoder HuBERT-Soft[46], which captures rhythm, intonation, and other prosodic cues in speech. The target mel-spectrogram is computed through a standard signal processing pipeline consisting of pre-emphasis, framing, windowing, Short-Time Fourier Transform (STFT), power spectrum calculation, and mel-filterbank projection. The configuration details are as follows: sampling rate of 32,000 Hz, pre-emphasis coefficient of 0.97, frame length of 1024, frame shift of 320, Hann window function, and 100 mel filterbank channels.

4.3. Model Parameters

Regarding feature input parameters, the speaker voiceprint I s p k has a dimension of 192 and is first projected into a 100-dimensional speaker embedding E s p k via a linear layer. The content representation I c o n t e n t is a one-dimensional sequence of length T with a vocabulary size of 4096. It is embedded into a 512-channel matrix through an embedding layer, and then fed into a Transformer-based encoder consisting of 6 blocks. Each block contains 8 attention heads and a feed-forward layer with a hidden dimension of 2048. The output is the content embedding E c o n t e n t . The pitch feature I p i t c h is first mapped to a discrete sequence with a vocabulary size of 256, which is then transformed into a 512-channel matrix using an embedding layer. Energy ( I e n e r g y ) and prosody ( I p r o s o d y ) features are both projected into 100-dimensional embeddings ( E e n e r g y and E p r o s o d y , respectively) using linear layers.
In the multi-dimensional perception network, the time encoding is processed by a one-dimensional convolutional layer with an output size of 512 × 2 to generate the two modulation parameters γ t and β t . The multi-head self-attention module uses 4 attention heads with a hidden dimension of 400. The conditional embedding network consists of a multi-layer perceptron with two linear layers: the hidden layer has a dimensionality of 400, and the output layer has a size of 400 × 6 , producing six conditional parameters: α 1 , γ 1 , β 1 , α 2 , γ 2 , β 2 . Finally, the entire multi-dimensional feature perception network outputs a 100-dimensional predicted vector field v ( z t , t ) via a one-dimensional convolutional layer.

4.4. Training Setup

The experiments are conducted on both speech and singing datasets, with training and testing performed separately for speech conversion and singing voice conversion tasks. The model is trained for 100 epochs using the Adam optimizer, until full convergence is achieved. A dynamic batch size strategy is adopted, where the batch size is determined based on the total frame length of the content representation I c o n t e n t , with a maximum limit of 10,000 frames per batch. The learning rate is scheduled using a warm-up strategy, with an initial learning rate l r i = 0.001 and a warm-up step count of 2,500. The learning rate at step t is computed as follows:
l r = l r i w a r m u p 0.5 m i n ( s t e p 0.5 , s t e p w a r m u p 1.5 )

4.5. Baseline Model and Evaluation Metrics

(1) Baseline model:
1) Free-VC[24] (2022, ICASSP) : A voice conversion model that adopts the variational autoencoder architecture of VITS for high-quality waveform reconstruction, which is widely used in voice conversion tasks due to its efficient feature modeling capabilities.
2) Diff-VC[32] (2022, ICLR) : Diffusion model-based voice conversion method, which can generate high-quality converted speech through noise reconstruction, is the representative work of diffusion model in VC tasks.
3) DDDM-VC[33] (2024, AAAI) : A newly proposed feature decoupling speech conversion method based on diffusion model, which improves the quality of converted speech and speaker consistency while maintaining the consistency of speech features.
(2) Evaluation index:
1) Mean Opinion Score (MOS) : The naturalness of the synthesized speech is evaluated by 10 students with good Mandarin and sound sense as the audience.
2) Mel Cepstral Distortion (MCD) : It measures the spectral distance between the converted speech and the target speech, where a lower value indicates a higher quality conversion.
3) Word Error Rate (WER) : Intelligibility of converted speech is evaluated by automatic speech recognition, where lower WER indicates higher intelligibility of speech.
4) Speaker Mean Opinion Score (SMOS) : Listeners score the timbre similarity of the synthesized speech, and 10 students with good Mandarin and sound sense are used as listeners to measure the subjective similarity of the timbre after speech conversion.
5) Speaker Embedding Cosine Similarity (SECS) : The cosine similarity between the original speech and the converted speech is calculated based on the speaker coding, which is used to objectively measure the degree of timbre preservation. The higher the value, the closer the converted speech is to the target timbre.

4.6. Experimental Results

(1) Quality evaluation of voice conversion
The primary goal of the voice conversion (VC) task is to transform the speaker’s timbre while preserving the original linguistic content, and to maximize the naturalness and intelligibility of the generated speech. To this end, we evaluate the proposed method on the speech test set using both subjective and objective metrics. Subjective evaluation is conducted via Mean Opinion Score (MOS) tests, while objective performance is quantified using Mel-Cepstral Distortion (MCD) and Word Error Rate (WER). This combination provides a comprehensive assessment of the effectiveness of different voice conversion approaches.
As shown in Table 1, the proposed MPFM-VC demonstrates superior performance in the voice conversion task, achieving the highest scores in terms of naturalness, audio fidelity, and speech clarity. Compared to existing methods, MPFM-VC exhibits stronger stability across multiple evaluation metrics, indicating its ability to maintain high-quality synthesis under varying data conditions. Specifically, MPFM-VC achieves an 11.57% improvement in MOS over Free-VC, showing significant advantages in speech continuity and prosody control, and effectively avoiding the distortion issues commonly observed in traditional end-to-end VITS-based frameworks. In comparison with diffusion-based models such as Diff-VC and DDDM-VC, MPFM-VC achieves the lowest MCD (6.23) and lowest WER (4.23%), which suggests that it better preserves the semantic content of the target speaker during conversion, thereby enhancing the intelligibility and clarity of the generated speech. These results highlight that the integration of multi-dimensional feature perception modeling and content perturbation-based training augmentation significantly improves the model’s ability to adapt to various speech features. Consequently, MPFM-VC delivers consistent and high-quality voice synthesis across different speakers and speaking contexts.
(2) Timbre similarity evaluation of voice conversion
The goal of speaker similarity evaluation is to assess a voice conversion method’s ability to preserve the timbre consistency of the target speaker. In this study, we adopt two metrics for analysis: Subjective MOS for Similarity (SMOS) and Speaker Embedding Cosine Similarity (SECS).
As shown in Table 2 and Figure 7, MPFM-VC demonstrates strong speaker consistency in the speaker similarity evaluation task, achieving the highest SMOS (3.83) and SECS (0.84) scores. This indicates that MPFM-VC is more effective at preserving the timbral characteristics of the target speaker during conversion. Compared to Free-VC, MPFM-VC enhances the model’s adaptability to target speaker embeddings through multi-dimensional feature perception modeling, thereby improving post-conversion timbre similarity. Although Diff-VC benefits from diffusion-based generation, which improves overall audio quality to some extent, it fails to sufficiently disentangle speaker identity features, resulting in residual characteristics from the source speaker in the converted speech. While DDDM-VC introduces feature disentanglement mechanisms that improve speaker similarity, it still falls short of MPFM-VC. These findings suggest that the combination of flow matching modeling and adversarial training on speaker embeddings in MPFM-VC effectively suppresses unwanted speaker information leakage during conversion. As a result, the synthesized speech is perceptually closer to the target speaker’s voice, while maintaining naturalness and improving controllability and stability in voice conversion tasks.
(3) Quality evaluation of singing voice conversion
In the context of voice conversion, singing voice conversion is generally more challenging than standard speech conversion due to its inherently richer pitch variations, timbre stability, and prosodic complexity. To comprehensively evaluate the performance of different models on the singing voice conversion task, we adopt the same set of evaluation metrics used in speech conversion, including subjective Mean Opinion Score (MOS) and objective indicators such as Mel-Cepstral Distortion (MCD) and Word Error Rate (WER).
As shown in Table 3, MPFM-VC also demonstrates outstanding performance in the singing voice conversion task, achieving a MOS of 4.12, MCD of 6.32, and WER of 4.86Through multi-dimensional feature perception modeling, MPFM-VC effectively adapts to melodic variations and pitch fluctuations inherent in singing voices, resulting in converted outputs that are more natural and fluent, while maintaining high levels of audio quality and clarity. Compared to Free-VC, MPFM-VC further improves the naturalness of generated singing voices by leveraging flow matching, which enhances the modeling of dynamic acoustic features during conversion. In contrast to diffusion-based methods such as Diff-VC and DDDM-VC, MPFM-VC avoids the timbre over-smoothing often introduced by diffusion models, which can lead to the loss of fine-grained acoustic details. As a result, the synthesized singing voices generated by MPFM-VC exhibit greater depth, expressiveness, and structural richness.
Additionally, we randomly selected a singing voice segment for spectrogram comparison, as shown in Figure 8. The proposed MDFM-VC produces the clearest and most well-defined spectrogram, benefiting from the additional feature inputs of the multi-dimensional perception network, which allow the model to reconstruct finer acoustic details such as vibrato and tail articulations more accurately. In contrast, although DDDM-VC and Diff-VC are also capable of generating spectrograms with strong intensity and clarity, their outputs tend to suffer from over-smoothing, which results in the loss of important contextual and prosodic information—diminishing the expressive detail in the converted singing voice.
(4) Timbre similarity evaluation of singing voice conversion
Timbre similarity in singing voice is a critical metric for evaluating a model’s ability to preserve the target singer’s vocal identity during conversion. Compared to normal speech, singing voice involves more complex pitch variations, formant structures, prosodic patterns, and timbre continuity, which pose additional challenges for accurate speaker similarity modeling. In this study, we perform a comprehensive evaluation using both subjective SMOS (Similarity MOS) and objective SECS (Speaker Embedding Cosine Similarity) to assess the effectiveness of different methods in capturing and preserving timbral consistency in singing voice conversion.
As shown in Table 4 and Figure 9, MPFM-VC achieves superior performance in singing voice timbre similarity evaluation. It outperforms traditional methods on both SMOS (3.79) and SECS (0.81), indicating its ability to more accurately preserve the target singer’s timbral identity. In singing voice conversion, Free-VC and Diff-VC fail to sufficiently disentangle content and speaker representations, leading to perceptible timbre distortion and poor alignment with the target voice. Although the diffusion-based DDDM-VC partially alleviates this issue, it still suffers from timbre over-smoothing, resulting in synthesized singing voices that lack distinctiveness and individuality. In contrast, MPFM-VC incorporates an adversarial speaker disentanglement strategy, which effectively suppresses residual source speaker information and ensures that the converted singing voice more closely resembles the target singer’s timbre. Additionally, through a multi-dimensional feature-aware flow matching mechanism, MPFM-VC enables fine-grained modeling of timbral variation, leading to improved timbre stability and consistency throughout the conversion process.
(5) Robustness Evaluation under Low-Quality Conditions
In real-world applications, voice conversion systems must exhibit robustness to low-quality input data in order to maintain reliable performance under adverse conditions such as background noise, limited recording hardware, or unclear articulation from the speaker. To assess this capability, we additionally collected a set of 30 low-quality speech samples that incorporate common noise-related challenges, including: mumbling, background reverberation, ambient noise, signal clipping, and low-bitrate encoding.
As shown in Table 5 and the spectrograms in Figure 10, the proposed MPFM-VC demonstrates strong performance even under low-quality speech conditions. The generated spectrograms remain sharp and well-defined, indicating high-fidelity synthesis, whereas other voice conversion systems exhibit significantly degraded robustness—resulting in reduced naturalness and timbre consistency in the converted outputs. In particular, diffusion-based models such as Diff-VC and DDDM-VC suffer from substantial performance degradation in noisy environments, with spectrograms appearing blurry and incomplete. This suggests that diffusion models have limited stability under extreme data conditions and are less effective at handling perturbations introduced by low-quality inputs. Moreover, Diff-VC performs the worst on both MCD and WER metrics, indicating a large mismatch between its generated mel-spectrograms and the target speech, as well as a severe decline in speech intelligibility. These results reveal that Diff-VC is highly sensitive to input noise, making it less suitable for real-world applications where input quality cannot be guaranteed.
It is worth noting that although Free-VC showed relatively weaker performance in previous experiments, it still outperforms diffusion-based architectures under low-quality speech conditions. Its generated spectrograms appear only slightly blurred, indicating that the end-to-end variational autoencoder (VAE)-based modeling approach offers a certain degree of robustness to noise. However, its SECS score remains significantly lower than that of MPFM-VC, suggesting persistent inaccuracies in timbre matching.
In contrast, MPFM-VC consistently maintains superior speech quality and speaker consistency even under low-quality input conditions. It achieves the best performance across all evaluation metrics—including MOS, MCD, WER, and SMOS—and its spectrograms remain sharp and vibrant. This advantage can be attributed to the multi-dimensional feature-aware flow matching mechanism, which enables fine-grained modeling of speech features under varying noise conditions. Additionally, the content perturbation-based training augmentation strategy allows the model to adapt to incomplete or degraded inputs during training, resulting in greater robustness during inference. Furthermore, the adversarial training on speaker embeddings enhances timbre preservation under noisy conditions, allowing MPFM-VC to significantly outperform other methods in SECS, and more accurately retain the target speaker’s timbral characteristics.

4.7. Ablation Experiments

(1) Content perturbation-based training enhancement method
In the voice conversion task, the content perturbation-based training augmentation strategy is designed to improve model generalization by introducing controlled perturbations to content representations during training. This approach aims to reduce inference-time artifacts such as unexpected noise and improve the overall stability of the converted speech. To validate the effectiveness of this method, we conduct an ablation study by removing the content perturbation mechanism and observing its impact on speech conversion performance. A test set consisting of 100 out-of-distribution audio samples with varying durations is used to simulate real-world scenarios under complex conditions. The following evaluation metrics are collected:MOS, MCD, WER, SMOS, SECS and the frequency of plosive artifacts per 10 seconds in converted speech (Badcase).
As shown in Table 6, the content perturbation-based training augmentation strategy plays a crucial role in improving the stability and robustness of the voice conversion model. Specifically, after removing this module, the Badcase rate increases significantly—from 0.39 to 1.52 occurrences per 10 seconds—indicating a higher frequency of artifacts such as plosive noise, interruptions, or other unexpected distortions in complex, real-world conditions. In addition, both MCD and WER show slight increases, suggesting a decline in the acoustic fidelity and intelligibility of the converted speech.
Interestingly, a minor improvement is observed in MOS, which may be attributed to the model’s tendency to overfit the training distribution when not exposed to adversarial or perturbed inputs. As a result, the model performs better on in-domain evaluation sets, but suffers from reduced generalization and greater output variability when tested on more challenging, out-of-distribution audio samples with varying durations. It is also worth noting that SMOS and SECS remain largely unchanged, implying that content perturbation primarily contributes to improving speech stability, rather than influencing timbre consistency.
In summary, the proposed content perturbation strategy effectively reduces unexpected artifacts and enhances the stability and generalization capability of the voice conversion system. These findings confirm that incorporating this method is critical for maintaining high speech quality under diverse and noisy input conditions, and thus holds significant practical value in real-world deployment scenarios.
(2) Adversarial training mechanism based on voiceprint
In the voice conversion task, the adversarial training strategy on speaker embeddings is designed to enhance the timbre similarity to the target speaker, while suppressing residual speaker identity information from the source speaker. This ensures that the converted speech better matches the target speaker’s voice without compromising overall speech quality. To evaluate the effectiveness of this strategy, we conduct an ablation study by removing the adversarial training module and comparing its impact on timbre similarity and overall speech quality in the converted outputs.
As shown in Table 7, the adversarial training strategy on speaker embeddings plays a critical role in improving timbre matching in the voice conversion task. Specifically, after removing this module, both SMOS and SECS scores drop significantly—SMOS decreases from 3.83 to 3.62, and SECS drops from 0.84 to 0.73. This indicates a notable decline in target timbre consistency, as the converted speech becomes more susceptible to residual characteristics from the source speaker, leading to suboptimal conversion performance.
On the other hand, MOS and MCD remain largely unchanged, suggesting that adversarial training primarily enhances timbre similarity without significantly affecting overall speech quality. Interestingly, WER shows a slight improvement, implying that removing the adversarial mechanism may enhance intelligibility and clarity. However, this improvement likely comes at the cost of timbre fidelity—in other words, while the output speech may sound clearer, it deviates more from the target speaker’s vocal identity, resulting in less precise conversion.
Overall, the speaker adversarial training strategy ensures accurate timbre alignment by suppressing residual speaker identity from the source, making the converted speech more consistent with the desired voice. Although some quality metrics slightly improve when the module is removed, this is primarily due to the model reverting to generic or averaged timbre features, rather than capturing the distinct timbral traits of the target speaker. Therefore, in practical applications, adversarial training remains essential for achieving high-quality voice conversion—ensuring that the generated speech is not only intelligible but also accurately timbre-matched to the intended target speaker.

5. Conclusion

To address the challenges of achieving high-quality and robust speech conversion, this paper proposes MPFM-VC, a novel model that utilizes ordinary differential equations (ODE) to capture the dynamic evolution of speech features. A multi-dimensional perception mechanism is introduced to enhance the stability and naturalness of speech synthesis. In addition, a content perturbation-based training augmentation strategy is employed to improve the model’s generalization ability by introducing controlled perturbations to content features during training, thereby reducing abnormal artifacts during inference. To further ensure accurate timbre matching, a voiceprint adversarial training strategy is adopted to explicitly disentangle content and speaker identity features, minimizing feature entanglement and residual speaker information. Experimental results demonstrate that the proposed MPFM-VC consistently outperforms existing state-of-the-art voice conversion models across multiple evaluation metrics, including MOS, MCD, and SECS, producing speech that is both more natural and speaker-consistent, with enhanced robustness and fidelity in real-world conditions.

6. Future Work

In MPFM-VC, the current content perturbation-based training enhancement strategy primarily relies on random masking of partial feature dimensions to improve the model’s generalization capability. However, this approach may result in a slight degradation of speech quality and intelligibility. In future work, more advanced dynamic perturbation strategies—such as those based on adversarial generation or contrastive learning—could be explored to enhance the model’s robustness against complex input noise and distributional shifts. Such approaches would enable the model to better adapt to the variability of real-world data, thereby improving its performance and stability in practical deployment scenarios.

Author Contributions

Y.W.; methodology, Y.W.; software, Y.W.; validation, Y.W.; formal analysis, Y.W.; investigation, Y.W.; resources, Y.W.; data curation, Y.W. and X.H.; writing—original draft preparation, Y.W., X.H ,S.L., T.Z. and Y.C.; writing—review and editing, Y.W.; visualization, X.H.; supervision, X.H.; project administration.All authors have read and agreed to the published version of the manuscript.

Funding

This research received no external funding.

Institutional Review Board Statement

Not applicable.

Informed Consent Statement

Not applicable.

Data Availability Statement

The original contributions presented in the study are contained in For further inquiries can be directed to the corresponding author(including but not limited to trained models and code)

Conflicts of Interest

The authors declare no conflicts of interest.

Abbreviations

The following abbreviations are used in this manuscript:
TTS Text-to-Speech
VC Voice Conversion
ODE Ordinary Differential Equation
MOS Mean Opinion Score
MCD Mel-Cepstral Distortion
WER Word Error Rate
SMOS Similarity Mean Opinion Score
SECS Speaker Embedding Cosine Similarity
ICASSP IEEE International Conference on Acoustics, Speech and Signal Processing
ICLR International Conference on Learning Representations
AAAI Association for the Advancement of Artificial Intelligence Conference

References

  1. Kaur, N.; Singh, P. . Conventional and contemporary approaches used in text to speech synthesis: A review. Artificial Intelligence Review 2023, 56, 5837–5880. [Google Scholar] [CrossRef]
  2. Ren, Y.; Ruan, Y.; Tan, X.; Qin, T.; Zhao, S.; Zhao, Z.; Liu, T. . Fastspeech: Fast, robust and controllable text to speech. Advances in neural information processing systems 2019, 32. [Google Scholar]
  3. Ren, Y.; Hu, C.; Tan, X.; Qin, T.; Zhao, S.; Zhao, Z.; Liu, T. . Fastspeech 2: Fast and high-quality end-to-end text to speech. arXiv 2020, arXiv:2006.04558, preprint. [Google Scholar]
  4. Wang, Y.; Skerry-Ryan, R.; Stanton, D.; Wu, Y.; Weiss, R.; J. ; Jaitly, N.; Yang, Z.; Xiao, Y.; Chen, Z.; Bengio, S.; others, . Tacotron: Towards end-to-end speech synthesis. arXiv 2017, arXiv:1703.10135, preprint. [Google Scholar]
  5. Shen, J.; Pang, R.; Weiss, R. ; J.; Schuster, M.; Jaitly, N.; Yang, Z.; Chen, Z.; Zhang, Y.; Wang, Y.; Skerrv-Ryan, R.; others,. Natural tts synthesis by conditioning wavenet on mel spectrogram predictions. In 2018 IEEE international conference on acoustics, speech and signal processing (ICASSP), Location, 2018; 4779–4783.
  6. Li, N.; Liu, S.; Liu, Y.; Zhao, S.; Liu, M. . Neural speech synthesis with transformer network. In Proceedings of the AAAI conference on artificial intelligence, Location; 2019; 6706–6713. [Google Scholar]
  7. Saito, Y.; Ijima, Y.; Nishida, K.; Takamichi, S. . Non-parallel voice conversion using variational autoencoders conditioned by phonetic posteriorgrams and d-vectors. In 2018 IEEE International Conference on Acoustics, Speech and Signal Processing (ICASSP), Location, 2018; 5274–5278.
  8. Qian, K.; Zhang, Y.; Chang, S.; Yang, X.; Hasegawa-Johnson, M. . Autovc: Zero-shot voice style transfer with only autoencoder loss. In International Conference on Machine Learning, Location, 2019; 5210–5219.
  9. Chou, J.; Yeh, C.; Lee, H. . One-shot voice conversion by separating speaker and content representations with instance normalization. arXiv 2019, arXiv:1904.05742, preprint. [Google Scholar]
  10. Jia, Y.; Zhang, Y.; Weiss, R.; Wang, Q.; Shen, J.; Ren, F.; Nguyen, P.; Pang, R.; Lopez Moreno, I.; Wu, Y.; others. Transfer learning from speaker verification to multispeaker text-to-speech synthesis. Advances in neural information processing systems 2018, 31. [Google Scholar]
  11. Radford, A.; Kim, J. ; W.; Xu, T.; Brockman, G.; McLeavey, C.; Sutskever, I.. Robust speech recognition via large-scale weak supervision. In International conference on machine learning, Location, 2023; 28492–28518.
  12. Qian, K.; Zhang, Y.; Gao, H.; Ni, J.; Lai, C.; Cox, D.; Hasegawa-Johnson, M.; Chang, S. . Contentvec: An improved self-supervised speech representation by disentangling speakers. In International Conference on Machine Learning, Location, 2022; 18003–18017.
  13. Baevski, A.; Zhou, Y.; Mohamed, A.; Auli, M. . Wav2vec 2.0: A framework for self-supervised learning of speech representations. Advances in neural information processing systems 2020, 33, 12449–12460. [Google Scholar]
  14. LeCun, Y.; Bottou, L.; Bengio, Y.; Haffner, P. . Gradient-based learning applied to document recognition. Proceedings of the IEEE 1998, 86, 2278–2324. [Google Scholar] [CrossRef]
  15. Goodfellow, I.; J. ; Pouget-Abadie, J.; Mirza, M.; Xu, B.; Warde-Farley, D.; Ozair, S.; Courville, A.; Bengio, Y.. Generative adversarial nets. Advances in neural information processing systems 2014, 27. [Google Scholar]
  16. Rezende, D. ; J.; Mohamed, S.; Wierstra, D.. Stochastic backpropagation and approximate inference in deep generative models. In International conference on machine learning, Location, 2014; 1278–1286.
  17. Vaswani, A.; Shazeer, N.; Parmar, N.; Uszkoreit, J.; Jones, L.; Gomez, A.; N. ; Kaiser, L.; Polosukhin, I.. Attention is all you need. Advances in neural information processing systems 2017, 30. [Google Scholar]
  18. Sohl-Dickstein, J.; Weiss, E.; Maheswaranathan, N.; Ganguli, S. . Deep unsupervised learning using nonequilibrium thermodynamics. In International conference on machine learning, Location, 2015; 2256–2265.
  19. Lee, S.; Ping, W.; Ginsburg, B.; Catanzaro, B.; Yoon, S. . Bigvgan: A universal neural vocoder with large-scale training. arXiv 2022, arXiv:2206.04658, preprint. [Google Scholar]
  20. Kong, J.; Kim, J.; Bae, J. . Hifi-gan: Generative adversarial networks for efficient and high fidelity speech synthesis. Advances in neural information processing systems 2020, 33, 17022–17033. [Google Scholar]
  21. Kaneko, T.; Tanaka, K.; Kameoka, H.; Seki, S. . ISTFTNet: Fast and lightweight mel-spectrogram vocoder incorporating inverse short-time Fourier transform. In ICASSP 2022-2022 IEEE International Conference on Acoustics, Speech and Signal Processing (ICASSP), Location, 2022; 6207–6211.
  22. Kim, J.; Kong, J.; Son, J. . Conditional variational autoencoder with adversarial learning for end-to-end text-to-speech. In International Conference on Machine Learning, Location, 2021; 5530–5540.
  23. Kong, J.; Park, J.; Kim, B.; Kim, J.; Kong, D.; Kim, S. . Vits2: Improving quality and efficiency of single-stage text-to-speech with adversarial learning and architecture design. arXiv 2023, arXiv:2307.16430, preprint. [Google Scholar]
  24. Li, J.; Tu, W.; Xiao, L. . Freevc: Towards high-quality text-free one-shot voice conversion. In ICASSP 2023-2023 IEEE International Conference on Acoustics, Speech and Signal Processing (ICASSP), Location, 2023; 1–5.
  25. Lei, Y.; Yang, S.; Cong, J.; Xie, L.; Su, D. . Glow-wavegan 2: High-quality zero-shot text-to-speech synthesis and any-to-any voice conversion. arXiv 2022, arXiv:2207.01832, preprint. [Google Scholar]
  26. Pankov, V.; Pronina, V.; Kuzmin, A.; Borisov, M.; Usoltsev, N.; Zeng, X.; Golubkov, A.; Ermolenko, N.; Shirshova, A.; Matveeva, Y. . DINO-VITS: Data-Efficient Zero-Shot TTS with Self-Supervised Speaker Verification Loss for Noise Robustness. arXiv 2023, arXiv:2311.09770, preprint. [Google Scholar]
  27. Huang, W.; Violeta, L. ; P.; Liu, S.; Shi, J.; Toda, T.. The singing voice conversion challenge 2023. In 2023 IEEE Automatic Speech Recognition and Understanding Workshop (ASRU), Location, 2023; 1–8.
  28. Zhou, Y.; Chen, M.; Lei, Y.; Zhu, J.; Zhao, W. . VITS-based Singing Voice Conversion System with DSPGAN post-processing for SVCC2023. In 2023 IEEE Automatic Speech Recognition and Understanding Workshop (ASRU), Location, 2023; 1–8.
  29. Ning, Z.; Jiang, Y.; Wang, Z.; Zhang, B.; Xie, L. . Vits-based singing voice conversion leveraging whisper and multi-scale f0 modeling. In 2023 IEEE Automatic Speech Recognition and Understanding Workshop (ASRU), Location, 2023; 1–8.
  30. Kong, Z.; Ping, W.; Huang, J.; Zhao, K.; Catanzaro, B. . Diffwave: A versatile diffusion model for audio synthesis. arXiv 2020, arXiv:2009.09761, preprint. [Google Scholar]
  31. Popov, V.; Vovk, I.; Gogoryan, V.; Sadekova, T.; Kudinov, M. . Grad-tts: A diffusion probabilistic model for text-to-speech. In International conference on machine learning, Location, 2021; 8599–8608.
  32. Vadim Popov, ; Ivan Vovk, ; Vladimir Gogoryan, ; Tasnima Sadekova, ; Mikhail Sergeevich Kudinov, ; Jiansheng Wei,. Diffusion-Based Voice Conversion with Fast Maximum Likelihood Sampling Scheme. In International Conference on Learning Representations, Location, 2022;
  33. Choi, H.; Lee, S.; Lee, S. . Dddm-vc: Decoupled denoising diffusion models with disentangled representation and prior mixup for verified robust voice conversion. In Proceedings of the AAAI Conference on Artificial Intelligence, Location; 2024; 17862–17870. [Google Scholar]
  34. Ye, Z.; Xue, W.; Tan, X.; Chen, J.; Liu, Q.; Guo, Y. . Comospeech: One-step speech and singing voice synthesis via consistency model. In Proceedings of the 31st ACM International Conference on Multimedia, Location; 2023; 1831–1839. [Google Scholar]
  35. Esser, P.; Kulal, S.; Blattmann, A.; Entezari, R.; Müller, J.; Saini, H.; Levi, Y.; Lorenz, D.; Sauer, A.; Boesel, F. ; others,. Scaling rectified flow transformers for high-resolution image synthesis. In Forty-first international conference on machine learning, Location, 2024;
  36. Le, M.; Vyas, A.; Shi, B.; Karrer, B.; Sari, L.; Moritz, R.; Williamson, M.; Manohar, V.; Adi, Y.; Mahadeokar, J.; others. Voicebox: Text-guided multilingual universal speech generation at scale. Advances in neural information processing systems 2023, 36, 14005–14034. [Google Scholar]
  37. Guo, Y.; Du, C.; Ma, Z.; Chen, X.; Yu, K. . Voiceflow: Efficient text-to-speech with rectified flow matching. In ICASSP 2024-2024 IEEE International Conference on Acoustics, Speech and Signal Processing (ICASSP), Location, 2024; 11121–11125.
  38. Guo, W.; Zhang, Y.; Pan, C.; Huang, R.; Tang, L.; Li, R.; Hong, Z.; Wang, Y.; Zhao, Z. . TechSinger: Technique Controllable Multilingual Singing Voice Synthesis via Flow Matching. arXiv 2025, arXiv:2502.12572, preprint. [Google Scholar] [CrossRef]
  39. Du, J.; Lin, I.; Chiu, I.; Chen, X.; Wu, H.; Ren, W.; Tsao, Y.; Lee, H.; Jang, J. ; R.. DFADD: The Diffusion and Flow-Matching Based Audio Deepfake Dataset. In 2024 IEEE Spoken Language Technology Workshop (SLT), Location, 2024; 921–928.
  40. Ronneberger, O.; Fischer, P.; Brox, T. . U-net: Convolutional networks for biomedical image segmentation. In Medical image computing and computer-assisted intervention–MICCAI 2015: 18th international conference, Munich, Germany, -9, 2015, proceedings, part III 18, Location, 2015; 234–241. 5 October.
  41. Shi, Y.; Bu, H.; Xu, X.; Zhang, S.; Li, M. . Aishell-3: A multi-speaker mandarin tts corpus and the baselines. arXiv 2020, arXiv:2010.11567, preprint. [Google Scholar]
  42. Zhang, L.; Li, R.; Wang, S.; Deng, L.; Liu, J.; Ren, Y.; He, J.; Huang, R.; Zhu, J.; Chen, X.; others. M4singer: A multi-style, multi-singer and musical score provided mandarin singing corpus. Advances in Neural Information Processing Systems 2022, 35, 6914–6926. [Google Scholar]
  43. An, K.; Chen, Q.; Deng, C.; Du, Z.; Gao, C.; Gao, Z.; Gu, Y.; He, T.; Hu, H.; Hu, K. ; others, . Funaudiollm: Voice understanding and generation foundation models for natural interaction between humans and llms. arXiv, arXiv:2407.04051.
  44. Wang, H.; Zheng, S.; Chen, Y.; Cheng, L.; Chen, Q. . Cam++: A fast and efficient network for speaker verification using context-aware masking. arXiv 2023, arXiv:2303.00332, preprint. [Google Scholar]
  45. Wei, H.; Cao, X.; Dan, T.; Chen, Y. . RMVPE: A robust model for vocal pitch estimation in polyphonic music. arXiv 2023, arXiv:2306.15412, preprint. [Google Scholar]
  46. Van Niekerk, B.; Carbonneau, M.; Zaïdi, J.; Baas, M.; Seuté, H.; Kamper, H. . A comparison of discrete and soft speech units for improved voice conversion. In ICASSP 2022-2022 IEEE International Conference on Acoustics, Speech and Signal Processing (ICASSP), Location, 2022; 6562–6566.
Figure 1. General architecture of VC.
Figure 1. General architecture of VC.
Preprints 156124 g001
Figure 2. As shown in the figure, the overall framework of MPFM-VC is illustrated. Notably, the proposed Multi-Dimensional Perception network, which serves as the acoustic model, does not directly predict the mel-spectrogram. Instead, it predicts the vector field used in the ODE formulation of flow matching.
Figure 2. As shown in the figure, the overall framework of MPFM-VC is illustrated. Notably, the proposed Multi-Dimensional Perception network, which serves as the acoustic model, does not directly predict the mel-spectrogram. Instead, it predicts the vector field used in the ODE formulation of flow matching.
Preprints 156124 g002
Figure 3. The process of flow matching.
Figure 3. The process of flow matching.
Preprints 156124 g003
Figure 4. The architecture of Multi-Dimensional Feature Perception Network.
Figure 4. The architecture of Multi-Dimensional Feature Perception Network.
Preprints 156124 g004
Figure 5. Content perturbation-based training enhancement method.
Figure 5. Content perturbation-based training enhancement method.
Preprints 156124 g005
Figure 6. Adversarial training mechanism based on voiceprint.
Figure 6. Adversarial training mechanism based on voiceprint.
Preprints 156124 g006
Figure 7. Results of voice conversion timbre similarity evaluation.
Figure 7. Results of voice conversion timbre similarity evaluation.
Preprints 156124 g007
Figure 8. Spectrogram comparison under the same voice input
Figure 8. Spectrogram comparison under the same voice input
Preprints 156124 g008
Figure 9. Results of singing voice conversion timbre similarity evaluation.
Figure 9. Results of singing voice conversion timbre similarity evaluation.
Preprints 156124 g009
Figure 10. Spectrogram under low-quality conditions
Figure 10. Spectrogram under low-quality conditions
Preprints 156124 g010
Table 1. Results of voice conversion quality evaluation
Table 1. Results of voice conversion quality evaluation
Evaluating types MOS(↑) MCD(↓) WER(↓)
GT 4.32 ± 0.05 - 1.79 %
Free-VC 3.63 ± 0.04 7.11 13.28 %
Diff-VC 3.87 ± 0.04 6.79 11.27 %
DDDM-VC 3.91 ± 0.05 6.44 5.24 %
MPFM-VC(Ours) 4 . 05 ± 0 . 05 6 . 23 4 . 23 %
Table 2. Results of voice conversion timbre similarity evaluation
Table 2. Results of voice conversion timbre similarity evaluation
Evaluating types SMOS ( ) SECS ( )
Free-VC 3.28 ± 0.05 0.72
Diff-VC 3.51 ± 0.03 0.79
DDDM-VC 3.67 ± 0.04 0.81
MPFM-VC(Ours) 3 . 83 ± 0 . 04 0 . 84
Table 3. Results of singing voice conversion quality evaluation
Table 3. Results of singing voice conversion quality evaluation
Evaluating types MOS(↑) MCD(↓) WER(↓)
GT 4.39 ± 0.04 - 2.12 %
Free-VC 3.52 ± 0.04 7.09 18.28 %
Diff-VC 3.73 ± 0.05 6.99 13.27 %
DDDM-VC 3.81 ± 0.04 6.64 7.24 %
MPFM-VC(Ours) 4 . 05 ± 0 . 05 6 . 23 4 . 23 %
Table 4. Results of singing voice conversion timbre similarity evaluation
Table 4. Results of singing voice conversion timbre similarity evaluation
Evaluating types SMOS ( ) SECS ( )
Free-VC 3.32 ± 0.05 0.67
Diff-VC 3.42 ± 0.04 0.72
DDDM-VC 3.57 ± 0.05 0.77
MPFM-VC(Ours) 3 . 79 ± 0 . 03 0 . 81
Table 5. Results of voice conversion under low-quality conditions
Table 5. Results of voice conversion under low-quality conditions
Evaluating types MOS(↑) MCD(↓) WER(↓) SMOS ( ) SECS ( )
GT 3.55 ± 0.03 - 21.21 % 3.73 ± 0.06 0.82
Free-VC 3.07 ± 0.03 7.24 25.82 % 3.21 ± 0.04 0.62
Diff-VC 2.49 ± 0.06 8.85 35.20 % 2.21 ± 0.05 0.52
DDDM-VC 2.87 ± 0.06 8.42 32.61 % 2.89 ± 0.05 0.59
MPFM-VC(Ours) 3 . 28 ± 0 . 03 6 . 89 15 . 37 % 3 . 53 ± 0 . 05 0 . 73
Table 6. Results of ablation experiments for content perturbation-based training enhancement method
Table 6. Results of ablation experiments for content perturbation-based training enhancement method
Evaluating types MPFM-VC (w/ content perturbation) MPFM-VC (w/o content perturbation)
Badcase (times/10s) 0.39 1.52
MOS 3.85 ± 0.04 3.92 ± 0.05
MCD 6.32 6.47
WER 3.87 % 3.92 %
SMOS 3.79 ± 0.06 3.72 ± 0.04
SECS 0.81 0.82
Table 7. Ablation experimental results of the adversarial training method for voiceprint features
Table 7. Ablation experimental results of the adversarial training method for voiceprint features
Evaluating types MPFM-VC (w/ voiceprint adversarial) MPFM-VC (w/o voiceprint adversarial)
MOS 3.85 ± 0.04 3.92 ± 0.05
MCD 6.32 6.47
WER 3.87 % 3.92 %
SMOS 3.79 ± 0.06 3.72 ± 0.04
SECS 0.81 0.82
Disclaimer/Publisher’s Note: The statements, opinions and data contained in all publications are solely those of the individual author(s) and contributor(s) and not of MDPI and/or the editor(s). MDPI and/or the editor(s) disclaim responsibility for any injury to people or property resulting from any ideas, methods, instructions or products referred to in the content.
Copyright: This open access article is published under a Creative Commons CC BY 4.0 license, which permit the free download, distribution, and reuse, provided that the author and preprint are cited in any reuse.
Prerpints.org logo

Preprints.org is a free preprint server supported by MDPI in Basel, Switzerland.

Subscribe

Disclaimer

Terms of Use

Privacy Policy

Privacy Settings

© 2026 MDPI (Basel, Switzerland) unless otherwise stated