Submitted:
28 March 2025
Posted:
28 March 2025
You are already at the latest version
Abstract
Keywords:
1. Introduction
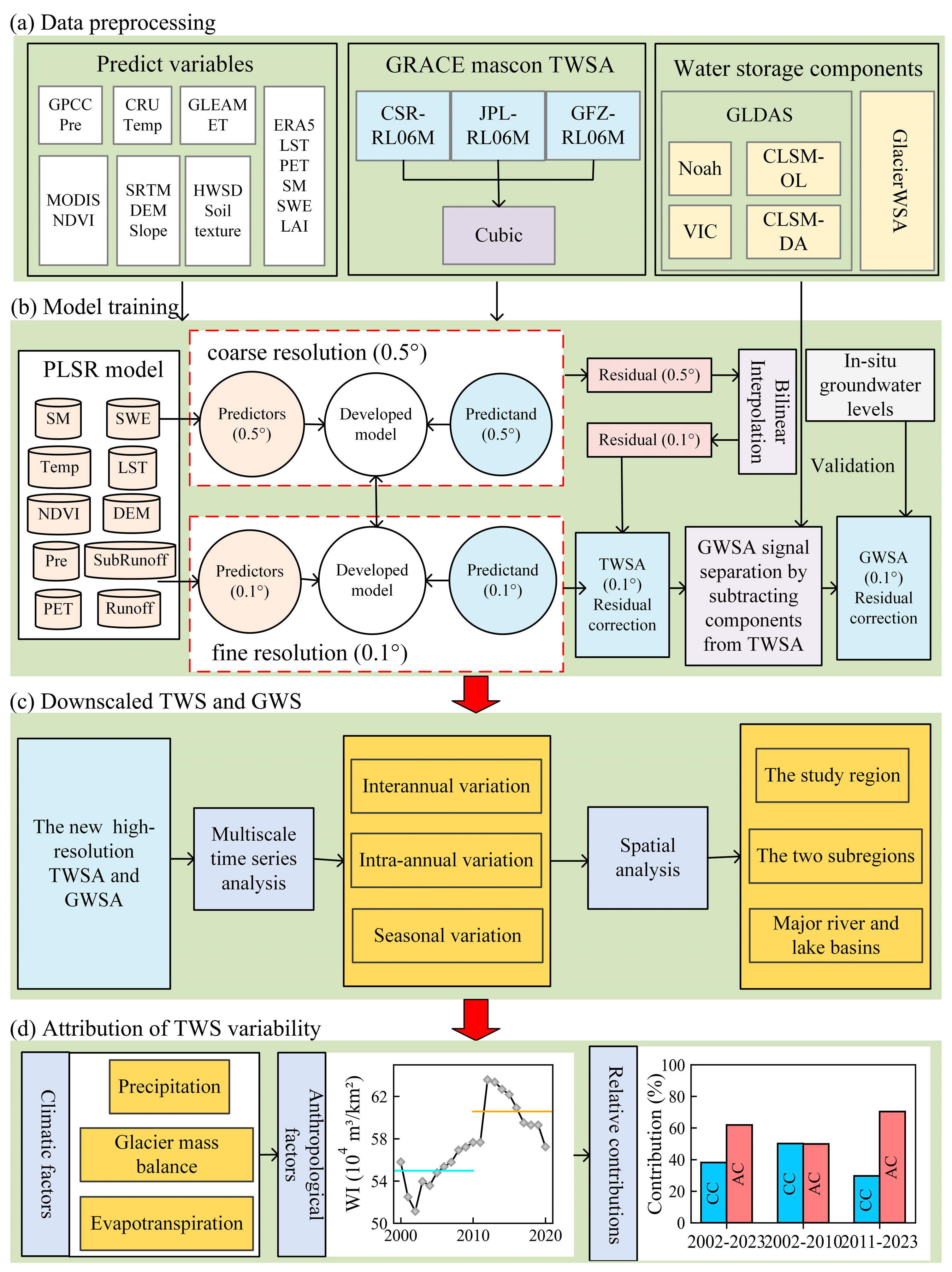
2. Materials and Methods
2.1. Study Area
2.2. Datasets
2.2.1. GRACE RL06 Mascon Solutions
2.2.2. Water Storage Components
2.2.3. Climate Variables and Anthropogenic Factors
2.3. Methods
2.3.1. Partial Least Squares Regression
2.3.2. Random Forest Model
2.3.3. Decomposition of TWSA
2.4.4. Quantifying the Relative Contributions of Climate and Human Activities to Changes in TWSA
3. Results
3.1. Evaluation of Downscaled Terrestrial Water Storage Anomalies
3.1.1. Selection of Representative Predictors for Downscaling Models
3.1.2. Comparison of Downscaled TWSA and GWSA Using Residual Correction
3.2. Temporal Variations in TWSA and GWSA
3.2.1. Multiscale Characteristics in TWSA and GWSA in the CMA
3.2.2. Temporal Variations in TWSA, GWSA and Its Components in the JBNWC and GLDWM
3.3. Spatial Dynamics of TWSA and GWSA
3.4. Climatic and Anthropogenic Contributions to TWSA Dynamics
3.4.1. Climatic Factors


3.4.2. Anthropological Factor
3.4.3. Relative Contributions of Drivers to the TWSA Trend
4. Discussion
4.1. Effect of Glacier Cover on GWSA


4.2. Drivers of Water Storage Changes
4.3. Limitations and Future Work
5. Conclusions
Supplementary Materials
Author Contributions
Funding
Data Availability Statement
Conflicts of Interest
References
- Rodell, M.; Famiglietti, J.S. An Analysis of Terrestrial Water Storage Variations in Illinois with Implications for the Gravity Recovery and Climate Experiment (GRACE). Water Resour. Res. 2001, 37, 1327–1339. [Google Scholar] [CrossRef]
- Tapley, B.D.; Watkins, M.M.; Flechtner, F.; Reigber, C.; Bettadpur, S.; Rodell, M.; Sasgen, I.; Famiglietti, J.S.; Landerer, F.W.; Chambers, D.P.; et al. Contributions of GRACE to Understanding Climate Change. Nat. Clim. Change 2019, 9, 358–369. [Google Scholar] [CrossRef]
- Immerzeel, W.W.; Lutz, A.F.; Andrade, M.; Bahl, A.; Biemans, H.; Bolch, T.; Hyde, S.; Brumby, S.; Davies, B.J.; Elmore, A.C.; et al. Importance and Vulnerability of the World’s Water Towers. Nature 2020, 577, 364–369. [Google Scholar] [CrossRef] [PubMed]
- Long, D.; Longuevergne, L.; Scanlon, B.R. Uncertainty in Evapotranspiration from Land Surface Modeling, Remote Sensing, and GRACE Satellites. Water Resour. Res. 2014, 50, 1131–1151. [Google Scholar] [CrossRef]
- Scanlon, B.R.; Zhang, Z.; Save, H.; Wiese, D.N.; Landerer, F.W.; Long, D.; Longuevergne, L.; Chen, J. Global Evaluation of New GRACE Mascon Products for Hydrologic Applications. Water Resour. Res. 2016, 52, 9412–9429. [Google Scholar] [CrossRef]
- Chen, Y.; Zhang, X.; Fang, G.; Li, Z.; Wang, F.; Qin, J.; Sun, F. Potential Risks and Challenges of Climate Change in the Arid Region of Northwestern China. Reg. Sustainability 2020, 1, 20–30. [Google Scholar] [CrossRef]
- Li, H.; Hu, Y. Batunacun Responses of Vegetation Low-Growth to Extreme Climate Events on the Mongolian Plateau. Global Ecol. Conserv. 2024, 56, e03292. [Google Scholar] [CrossRef]
- Li, X.; Dong, W.; Liu, Y.; Yang, Y. Tracking the Urban Expansion and Its Driving Mechanisms behind Xinjiang Production and Construction Corps (XPCC): Evidence from Morphology and Landscapes. Habitat Int. 2022, 126, 102599. [Google Scholar] [CrossRef]
- Avirmed, D. Mineral Resources of Mongolia as a Driving Force of the Country. Mong. j. int. aff. 2021, 61–66. [Google Scholar] [CrossRef]
- Erdenechimeg, E.; Asralt, B.; Khurelbaatar, G. Distribution of Mongolian Mineral Resources, Transportation and Logistics Analysis; Asian Infrastructure Research Institute, Transportation Department, MTS of Mongolian University of Science and Technology: Ulaanbaatar, Mongolia, 2019. [Google Scholar]
- Hu, Z.; Zhang, Z.; Sang, Y.-F.; Qian, J.; Feng, W.; Chen, X.; Zhou, Q. Temporal and Spatial Variations in the Terrestrial Water Storage across Central Asia Based on Multiple Satellite Datasets and Global Hydrological Models. J. Hydrol. 2021, 596, 126013. [Google Scholar] [CrossRef]
- Pokhrel, Y.; Felfelani, F.; Satoh, Y.; Boulange, J.; Burek, P.; Gädeke, A.; Gerten, D.; Gosling, S.N.; Grillakis, M.; Gudmundsson, L.; et al. Global Terrestrial Water Storage and Drought Severity under Climate Change. Nat. Clim. Chang. 2021, 11, 226–233. [Google Scholar] [CrossRef]
- Liu, M.; Pei, H.; Shen, Y. Evaluating Dynamics of GRACE Groundwater and Its Drought Potential in Taihang Mountain Region, China. J. Hydrol. 2022, 612, 128156. [Google Scholar] [CrossRef]
- Wang, Y.; Li, C.; Cui, Y.; Cui, Y.; Xu, Y.; Hora, T.; Zaveri, E.; Rodella, A.-S.; Bai, L.; Long, D. Spatial Downscaling of GRACE-Derived Groundwater Storage Changes across Diverse Climates and Human Interventions with Random Forests. Journal of Hydrology 2024, 640, 131708. [Google Scholar] [CrossRef]
- Li, W.; Reichstein, M.; O, S.; May, C.; Destouni, G.; Migliavacca, M.; Kraft, B.; Weber, U.; Orth, R. Contrasting Drought Propagation into the Terrestrial Water Cycle between Dry and Wet Regions. Earth’s Future 2023, 11, e2022EF003441. [Google Scholar] [CrossRef]
- Yang, B.; Cui, Q.; Meng, Y.; Zhang, Z.; Hong, Z.; Hu, F.; Li, J.; Tao, C.; Wang, Z.; Zhang, W. Combined Multivariate Drought Index for Drought Assessment in China from 2003 to 2020. Agricultural Water Management 2023, 281, 108241. [Google Scholar] [CrossRef]
- Pan, Y.; Ding, H.; Li, J.; Shum, C.K.; Mallick, R.; Jiao, J.; Li, M.; Zhang, Y. Transient Hydrology-Induced Elastic Deformation and Land Subsidence in Australia Constrained by Contemporary Geodetic Measurements. Earth and Planetary Science Letters 2022, 588, 117556. [Google Scholar] [CrossRef]
- Sun, A.Y.; Scanlon, B.R.; Save, H.; Rateb, A. Reconstruction of GRACE Total Water Storage through Automated Machine Learning. Water Resources Research 2021, 57, e2020WR028666. [Google Scholar] [CrossRef]
- Yin, W.; Zhang, G.; Han, S.-C.; Yeo, I.-Y.; Zhang, M. Improving the Resolution of GRACE-Based Water Storage Estimates Based on Machine Learning Downscaling Schemes. J. Hydrol. 2022, 613, 128447. [Google Scholar] [CrossRef]
- Zhang, X.; Wu, X.; Mu, W.; Zhao, R.; Ye, B.; Bai, Z. Understanding the Shift in Drivers of Terrestrial Water Storage Decline in the Central Inner Mongolian Steppe over the Past Two Decades. J. Hydrol. 2024, 636, 131312. [Google Scholar] [CrossRef]
- Akhtar, F.; Nawaz, R.A.; Hafeez, M.; Awan, U.K.; Borgemeister, C.; Tischbein, B. Evaluation of GRACE Derived Groundwater Storage Changes in Different Agro-Ecological Zones of the Indus Basin. Journal of Hydrology 2022, 605, 127369. [Google Scholar] [CrossRef]
- Long, D.; Longuevergne, L.; Scanlon, B.R. Global Analysis of Approaches for Deriving Total Water Storage Changes from GRACE Satellites. Water Resources Research 2015, 51, 2574–2594. [Google Scholar] [CrossRef]
- Pascal, C.; Ferrant, S.; Selles, A.; Maréchal, J.-C.; Paswan, A.; Merlin, O. Evaluating Downscaling Methods of GRACE (Gravity Recovery and Climate Experiment) Data: A Case Study over a Fractured Crystalline Aquifer in Southern India. Hydrol. Earth Syst. Sci. 2022, 26, 4169–4186. [Google Scholar] [CrossRef]
- Feng, W.; Zhong, M.; Lemoine, J.; Biancale, R.; Hsu, H.; Xia, J. Evaluation of Groundwater Depletion in North China Using the Gravity Recovery and Climate Experiment (GRACE) Data and Ground-based Measurements. Water Resources Research 2013, 49, 2110–2118. [Google Scholar] [CrossRef]
- Abowarda, A.S.; Bai, L.; Zhang, C.; Long, D.; Li, X.; Huang, Q.; Sun, Z. Generating Surface Soil Moisture at 30 m Spatial Resolution Using Both Data Fusion and Machine Learning toward Better Water Resources Management at the Field Scale. Remote Sensing of Environment 2021, 255, 112301. [Google Scholar] [CrossRef]
- Hutengs, C.; Vohland, M. Downscaling Land Surface Temperatures at Regional Scales with Random Forest Regression. Remote Sensing of Environment 2016, 178, 127–141. [Google Scholar] [CrossRef]
- Scanlon, B.R.; Zhang, Z.; Rateb, A.; Sun, A.; Wiese, D.; Save, H.; Beaudoing, H.; Lo, M.H.; Müller-Schmied, H.; Döll, P.; et al. Tracking Seasonal Fluctuations in Land Water Storage Using Global Models and GRACE Satellites. Geophysical Research Letters 2019, 46, 5254–5264. [Google Scholar] [CrossRef]
- Liu, Z. Causes of Changes in Actual Evapotranspiration and Terrestrial Water Storage over the Eurasian Inland Basins. Hydrological Processes 2022, 36, e14482. [Google Scholar] [CrossRef]
- Panda, D.K.; Wahr, J. Spatiotemporal Evolution of Water Storage Changes in India from the Updated GRACE-Derived Gravity Records. Water Resources Research 2016, 52, 135–149. [Google Scholar] [CrossRef]
- Joodaki, G.; Wahr, J.; Swenson, S. Estimating the Human Contribution to Groundwater Depletion in the Middle East, from GRACE Data, Land Surface Models, and Well Observations. Water Resources Research 2014, 50, 2679–2692. [Google Scholar] [CrossRef]
- Rateb, A.; Scanlon, B.R.; Pool, D.R.; Sun, A.; Zhang, Z.; Chen, J.; Clark, B.; Faunt, C.C.; Haugh, C.J.; Hill, M.; et al. Comparison of Groundwater Storage Changes from GRACE Satellites with Monitoring and Modeling of Major U.S. Aquifers. Water Resour. Res. 2020, 56, e2020WR027556. [Google Scholar] [CrossRef]
- Cheng, W.; Feng, Q.; Xi, H.; Yin, X.; Sindikubwabo, C.; Habiyakare, T.; Chen, Y.; Zhao, X. Spatiotemporal Variability and Controlling Factors of Groundwater Depletion in Endorheic Basins of Northwest China. Journal of Environmental Management 2023, 344, 118468. [Google Scholar] [CrossRef] [PubMed]
- Duan, L.; Chen, X.; Bu, L.; Chen, C.; Song, S. Temporal and Spatial Variation Analysis of Groundwater Stocks in Xinjiang Based on GRACE Data. Remote Sensing 2024, 16, 813. [Google Scholar] [CrossRef]
- Ma, X.; Wu, T.; Adiya, S.; Avirmed, D.; Zhu, X.; Shang, C.; Yan, X.; Lou, P.; Wang, D.; Chen, J.; et al. Spatiotemporal Variations of Permafrost Extent in Mongolia during 1950–2022. Ecological Indicators 2024, 166, 112558. [Google Scholar] [CrossRef]
- Walther, M.; Kamp, U. Mountain Permafrost: A Reflection on the Periglacial Environment in Mongolia. Geosciences 2023, 13, 274. [Google Scholar] [CrossRef]
- Kamp, U.; Walther, M.; Dashtseren, A. Mongolia’s Cryosphere. Geomorphology 2022, 410, 108202. [Google Scholar] [CrossRef]
- Tsutomu, K.; Gombo, D. Recent Glacier Variations in Mongolia. Ann. Glaciol. 2007, 46, 185–188. [Google Scholar] [CrossRef]
- Tao, S.; Fang, J.; Zhao, X.; Zhao, S.; Shen, H.; Hu, H.; Tang, Z.; Wang, Z.; Guo, Q. Rapid Loss of Lakes on the Mongolian Plateau. Proc. Natl. Acad. Sci. U.S.A. 2015, 112, 2281–2286. [Google Scholar] [CrossRef] [PubMed]
- Zhao, H.; Qiao, B.; Liu, H.; Chen, X.; Xiao, Y.; Wang, G. Lake Water Storage Changes and Their Cause Analysis in Mongolia. Sci Rep 2024, 14, 23536. [Google Scholar] [CrossRef]
- Li, Q.; Liu, X.; Zhong, Y.; Wang, M.; Bai, H.; Xiao, C. Assessing the Interannual and Subseasonal Variabilities in Water Storage Using Multi-Source Soil Moisture Products and GRACE/GRACE-FO Satellites and Its Applications. Journal of Hydrology 2023, 627, 130439. [Google Scholar] [CrossRef]
- Zheng, S.; Zhang, Z.; Song, Z.; Li, Y.; Yan, H. Anthropogenic and Climate-Driven Water Storage Variations on the Mongolian Plateau. Remote Sens. 2023, 15, 4184. [Google Scholar] [CrossRef]
- Arshad, A.; Mirchi, A.; Taghvaeian, S.; AghaKouchak, A. Downscaled-GRACE Data Reveal Anthropogenic and Climate-induced Water Storage Decline across the Indus Basin. Water Resour. Res. 2024, 60, e2023WR035882. [Google Scholar] [CrossRef]
- Deng, H.; Chen, Y. Influences of Recent Climate Change and Human Activities on Water Storage Variations in Central Asia. Journal of Hydrology 2017, 544, 46–57. [Google Scholar] [CrossRef]
- Zhang, Y.; He, B.; Guo, L.; Liu, J.; Xie, X. The Relative Contributions of Precipitation, Evapotranspiration, and Runoff to Terrestrial Water Storage Changes across 168 River Basins. J. Hydrol. 2019, 579, 124194. [Google Scholar] [CrossRef]
- Li, X.; Long, D.; Scanlon, B.R.; Mann, M.E.; Li, X.; Tian, F.; Sun, Z.; Wang, G. Climate Change Threatens Terrestrial Water Storage over the Tibetan Plateau. Nat. Clim. Change 2022, 12, 801–807. [Google Scholar] [CrossRef]
- Taylor, R.G.; Scanlon, B.; Döll, P.; Rodell, M.; Van Beek, R.; Wada, Y.; Longuevergne, L.; Leblanc, M.; Famiglietti, J.S.; Edmunds, M.; et al. Ground Water and Climate Change. Nat. Clim. Change 2013, 3, 322–329. [Google Scholar] [CrossRef]
- Han, Z.; Huang, S.; Huang, Q.; Bai, Q.; Leng, G.; Wang, H.; Zhao, J.; Wei, X.; Zheng, X. Effects of Vegetation Restoration on Groundwater Drought in the Loess Plateau, China. J. Hydrol. 2020, 591, 125566. [Google Scholar] [CrossRef]
- Xie, X.; Xu, C.; Wen, Y.; Li, W. Monitoring Groundwater Storage Changes in the Loess Plateau Using GRACE Satellite Gravity Data, Hydrological Models and Coal Mining Data. Remote Sens. 2018, 10, 605. [Google Scholar] [CrossRef]
- Xie, J.; Xu, Y.-P.; Wang, Y.; Gu, H.; Wang, F.; Pan, S. Influences of Climatic Variability and Human Activities on Terrestrial Water Storage Variations across the Yellow River Basin in the Recent Decade. J. Hydrol. 2019, 579, 124218. [Google Scholar] [CrossRef]
- Pei, H.; Liu, M.; Shen, Y.; Xu, K.; Zhang, H.; Li, Y.; Luo, J. Quantifying Impacts of Climate Dynamics and Land-Use Changes on Water Yield Service in the Agro-Pastoral Ecotone of Northern China. Science of The Total Environment 2022, 809, 151153. [Google Scholar] [CrossRef]
- Cao, Y.; Nan, Z.; Cheng, G.; Zhang, L. Hydrological Variability in the Arid Region of Northwest China from 2002 to 2013. Advances in Meteorology 2018, 2018, 1–13. [Google Scholar] [CrossRef]
- Meng, F.; Luo, M.; Sa, C.; Wang, M.; Bao, Y. Quantitative Assessment of the Effects of Climate, Vegetation, Soil and Groundwater on Soil Moisture Spatiotemporal Variability in the Mongolian Plateau. Sci. Total Environ. 2022, 809, 152198. [Google Scholar] [CrossRef]
- Yin, Z.; Xu, Y.; Zhu, X.; Zhao, J.; Yang, Y.; Li, J. Variations of Groundwater Storage in Different Basins of China over Recent Decades. Journal of Hydrology 2021, 598, 126282. [Google Scholar] [CrossRef]
- Zhu, E.; Wang, Y.; Yuan, X. Changes of Terrestrial Water Storage during 1981–2020 over China Based on Dynamic-Machine Learning Model. Journal of Hydrology 2023, 621, 129576. [Google Scholar] [CrossRef]
- Deng, H.; Tang, Q.; Yun, X.; Tang, Y.; Liu, X.; Xu, X.; Sun, S.; Zhao, G.; Zhang, Y.; Zhang, Y. Wetting Trend in Northwest China Reversed by Warmer Temperature and Drier Air. J. Hydrol. 2022, 613, 128435. [Google Scholar] [CrossRef]
- Li, Q.; Chen, Y.; Shen, Y.; Li, X.; Xu, J. Spatial and Temporal Trends of Climate Change in Xinjiang, China. J. Geogr. Sci 2011, 21, 1007–1018. [Google Scholar] [CrossRef]
- The Physical Geography of Mongolia; Yembuu, B, Ed.; Geography of the Physical Environment; Springer International Publishing: Cham, 2021; ISBN 978-3-030-61433-1. [Google Scholar]
- Tsegmid, S. Physical Geography of Mongolia; Mongolian Academy of Sciences, Institute of Geography and Permafrost: Mongolia, 1969; pp. 18–21. [Google Scholar]
- Cao, X.; Wu, N.; Adamowski, J.; Wu, M. Assessing the Contribution of China’s Grain Production during 2005–2020 from the Perspective of the Crop-Water-Land Nexus. J. Hydrol. 2023, 626, 130376. [Google Scholar] [CrossRef]
- Xu, Y.; Zhang, Y.; Chen, J.; John, R. Livestock Dynamics under Changing Economy and Climate in Mongolia. Land Use Policy 2019, 88, 104120. [Google Scholar] [CrossRef]
- Pokhrel, Y.; Felfelani, F.; Satoh, Y.; Boulange, J.; Burek, P.; Gädeke, A.; Gerten, D.; Gosling, S.N.; Grillakis, M.; Gudmundsson, L.; et al. Global Terrestrial Water Storage and Drought Severity under Climate Change. Nat. Clim. Chang. 2021, 11, 226–233. [Google Scholar] [CrossRef]
- Bhanja, S.N.; Zhang, X.; Wang, J. Estimating Long-Term Groundwater Storage and Its Controlling Factors in Alberta, Canada. Hydrol. Earth Syst. Sci. 2018, 22, 6241–6255. [Google Scholar] [CrossRef]
- Watkins, M.M.; Wiese, D.N.; Yuan, D.; Boening, C.; Landerer, F.W. Improved Methods for Observing Earth’s Time Variable Mass Distribution with GRACE Using Spherical Cap Mascons. J. Geophys. Res.: Solid Earth 2015, 120, 2648–2671. [Google Scholar] [CrossRef]
- Luthcke, S.B.; Sabaka, T.J.; Loomis, B.D.; Arendt, A.A.; McCarthy, J.J.; Camp, J. Antarctica, Greenland and Gulf of Alaska Land-Ice Evolution from an Iterated GRACE Global Mascon Solution. J. Glaciol. 2013, 59, 613–631. [Google Scholar] [CrossRef]
- Save, H.; Bettadpur, S.; Tapley, B.D. High-resolution CSR GRACE RL05 Mascons. J. Geophys. Res.: Solid Earth 2016, 121, 7547–7569. [Google Scholar] [CrossRef]
- Hugonnet, R.; McNabb, R.; Berthier, E.; Menounos, B.; Nuth, C.; Girod, L.; Farinotti, D.; Huss, M.; Dussaillant, I.; Brun, F.; et al. Accelerated Global Glacier Mass Loss in the Early Twenty-First Century. Nature 2021, 592, 726–731. [Google Scholar] [CrossRef] [PubMed]
- Muñoz-Sabater, J.; Dutra, E.; Agustí-Panareda, A.; Albergel, C.; Arduini, G.; Balsamo, G.; Boussetta, S.; Choulga, M.; Harrigan, S.; Hersbach, H.; et al. ERA5-Land: A State-of-the-Art Global Reanalysis Dataset for Land Applications. Earth Syst. Sci. Data 2021, 13, 4349–4383. [Google Scholar] [CrossRef]
- Stefanidis, K.; Varlas, G.; Papaioannou, G.; Papadopoulos, A.; Dimitriou, E. Trends of Lake Temperature, Mixing Depth and Ice Cover Thickness of European Lakes during the Last Four Decades. Sci. Total Environ. 2022, 830, 154709. [Google Scholar] [CrossRef] [PubMed]
- Miro, M.; Famiglietti, J. Downscaling GRACE Remote Sensing Datasets to High-Resolution Groundwater Storage Change Maps of California’s Central Valley. Remote Sens. 2018, 10, 143. [Google Scholar] [CrossRef]
- Vishwakarma, B.D.; Zhang, J.; Sneeuw, N. Downscaling GRACE Total Water Storage Change Using Partial Least Squares Regression. Sci. Data 2021, 8, 95. [Google Scholar] [CrossRef]
- Zhong, D.; Wang, S.; Li, J. Spatiotemporal Downscaling of GRACE Total Water Storage Using Land Surface Model Outputs. Remote Sens. 2021, 13, 900. [Google Scholar] [CrossRef]
- Yuan, R.-Q.; Chang, L.-L.; Gupta, H.; Niu, G.-Y. Climatic Forcing for Recent Significant Terrestrial Drying and Wetting. Adv. Water Resour. 2019, 133, 103425. [Google Scholar] [CrossRef]
- Woldesenbet, T.A.; Elagib, N.A.; Ribbe, L.; Heinrich, J. Hydrological Responses to Land Use/Cover Changes in the Source Region of the Upper Blue Nile Basin, Ethiopia. Sci. Total Environ. 2017, 575, 724–741. [Google Scholar] [CrossRef]
- Breiman, L. Random Forests. Machine Learning 2001, 45, 5–32. [Google Scholar] [CrossRef]
- Cleveland, R.B.; Cleveland, W.S.; McRae, J.E.; Terpenning, I. STL a Seasonal-Trend Decomposition Procedure Based on Loess. Journal of Official Statistics 1990, 6, 3–73. [Google Scholar]
- Frappart, F.; Ramillien, G.; Ronchail, J. Changes in Terrestrial Water Storage versus Rainfall and Discharges in the Amazon Basin. Int. J. Climatol. 2013, 33, 3029–3046. [Google Scholar] [CrossRef]
- Humphrey, V.; Gudmundsson, L.; Seneviratne, S.I. Assessing Global Water Storage Variability from GRACE: Trends, Seasonal Cycle, Subseasonal Anomalies and Extremes. Surv. Geophys. 2016, 37, 357–395. [Google Scholar] [CrossRef]
- Zhu, Y.; Liu, S.; Yi, Y.; Xie, F.; Grünwald, R.; Miao, W.; Wu, K.; Qi, M.; Gao, Y.; Singh, D. Overview of Terrestrial Water Storage Changes over the Indus River Basin Based on GRACE/GRACE-FO Solutions. Sci. Total Environ. 2021, 799, 149366. [Google Scholar] [CrossRef]
- Miro, M.; Famiglietti, J. Downscaling GRACE Remote Sensing Datasets to High-Resolution Groundwater Storage Change Maps of California’s Central Valley. Remote Sens. 2018, 10, 143. [Google Scholar] [CrossRef]
- Zhong, Y.; Zhong, M.; Mao, Y.; Ji, B. Evaluation of Evapotranspiration for Exorheic Catchments of China during the GRACE Era: From a Water Balance Perspective. Remote Sens. 2020, 12, 511. [Google Scholar] [CrossRef]
- Wang, Z.; Liu, S. Estimation and Spatiotemporal Evolution of Groundwater Storage on the Northern Slope of the Tianshan Mountains over the Past Three Decades. Acta Geogr. Sin 2023, 78, 1744–1763. [Google Scholar]
- Su, B.; Xiao, C.; Chen, D.; Huang, Y.; Che, Y.; Zhao, H.; Zou, M.; Guo, R.; Wang, X.; Li, X.; et al. Glacier Change in China over Past Decades: Spatiotemporal Patterns and Influencing Factors. Earth-Science Reviews 2022, 226, 103926. [Google Scholar] [CrossRef]
- Kamp, U.; Walther, M.; Dashtseren, A. Mongolia’s Cryosphere. Geomorphology 2022, 410, 108202. [Google Scholar] [CrossRef]
- Shen, Y.-J.; Shen, Y.; Guo, Y.; Zhang, Y.; Pei, H.; Brenning, A. Review of Historical and Projected Future Climatic and Hydrological Changes in Mountainous Semiarid Xinjiang (Northwestern China), Central Asia. Catena 2020, 187, 104343. [Google Scholar] [CrossRef]
- Scanlon, B.R.; Zhang, Z.; Save, H.; Sun, A.Y.; Müller Schmied, H.; Van Beek, L.P.H.; Wiese, D.N.; Wada, Y.; Long, D.; Reedy, R.C.; et al. Global Models Underestimate Large Decadal Declining and Rising Water Storage Trends Relative to GRACE Satellite Data. Proc. Natl. Acad. Sci. 2018, 115. [Google Scholar] [CrossRef]
- Pei, D.; Wen, Y.; Li, W.; Ma, Z.; Guo, L.; Zhang, J.; Liu, M.; Mu, X.; Wang, Z. Agricultural Water Rebound Effect and Its Driving Factors in Xinjiang, China. Agric. Water Manage. 2024, 304, 109086. [Google Scholar] [CrossRef]
- Chan, F.K.S.; Chen, J.; Li, P.; Wang, J.; Wang, J.; Zhu, Y. The Cross-Boundary of Land Degradation in Mongolia and China and Achieving Its Neutrality - Challenges and Opportunities. Ecological Indicators 2023, 151, 110311. [Google Scholar] [CrossRef]
- Farinotti, D.; Longuevergne, L.; Moholdt, G.; Duethmann, D.; Mölg, T.; Bolch, T.; Vorogushyn, S.; Güntner, A. Substantial Glacier Mass Loss in the Tien Shan over the Past 50 Years. Nature Geosci 2015, 8, 716–722. [Google Scholar] [CrossRef]
- Zhang, P.; Jeong, J.-H.; Yoon, J.-H.; Kim, H.; Wang, S.-Y.S.; Linderholm, H.W.; Fang, K.; Wu, X.; Chen, D. Abrupt Shift to Hotter and Drier Climate over Inner East Asia beyond the Tipping Point. Science 2020, 370, 1095–1099. [Google Scholar] [CrossRef]









| Type | Data sources | Temporal resolution |
Spatial resolution |
Date period |
| Precipitation (P) | Meteorological stations CRU v4.05 ERA5-Land GPCC |
Monthly Monthly Monthly Monthly |
Point 0.5° 0.1° 0.25° |
1962–1998 1962–1998 1962–1998 1962–2020 |
| Evapotranspiration (ET) | Noah-LSM ERA5-Land GLEAM 3.5a |
Monthly Monthly Monthly |
0.25° 0.1° 0.25° |
1998–2023 1998–2023 1998–2023 |
| Temperature (T) | Meteorological Stations CRU v4.05 ERA5-Land |
Monthly Monthly Monthly |
Point 0.5° 0.1° |
1962–1998 1962–1998 1962–2023 |
| Land surface temperature (LST) | ERA5-Land | Monthly | 0.1° | 2002–2023 |
| Potential evapotranspiration (PET) | ERA5-Land | Monthly | 0.1° | 2002–2023 |
| Leaf area index (LAI) | ERA5-Land | Monthly | 0.1° | 2002–2023 |
| Normalized difference vegetation index (NDVI) | MOD13C2v061 | Monthly | 0.05° | 2002–2023 |
| Digital elevation model (DEM) | SRTM 90m DEM V4.1 | – | 90m | – |
| Soil texture variables | HWSD2 | – | 1:1,000,000 | – |
| Runoff, Surface runoff (SurR), Subsurface runoff (SubR) | ERA5-Land | Monthly | 0.1° | 2002–2023 |
| Soil moisture (SM) | ERA5-Land | Monthly | 0.1° | 2002–2023 |
| Snow water equivalent (SWE) | ERA5-Land | Monthly | 0.1° | 2002–2023 |
| GRACE and GRACE-FO | CSR-M RL06 JPL-M RL06 GSFC-M RL06 |
Monthly Monthly Monthly |
0.25° 0.5° 0.5° |
2002–2023* 2002–2023* 2002–2023* |
| GLDAS LSMs | CLSM-F2.5 (OL) CLSM-F2.5 (DA) Noah VIC |
Monthly Daily Monthly Monthly |
1.0° 0.25° 0.25° 1° |
2002–2023 2002–2023 2002–2023 2002–2023 |
| GHMs | WaterGAP v2.2d | Monthly | 0.25° | 2001–2016 |
| Water withdrawal intensity (WI) | widyear_1km | Annual | 1km | 2002–2020 |
| Population | Statistical Yearbook | Annual | – | 2000–2023 |
| Sown area | Statistical Yearbook | Annual | – | 2000–2023 |
| livestock | Statistical Yearbook | Annual | – | 2000–2023 |
| GDP | Statistical Yearbook | Annual | – | 2000–2023 |
| Basins name | Before (mm/yr) | After (mm/yr) |
|---|---|---|
| NTRB | -4.04 | -3.96 |
| IRB | -0.72 | -0.96 |
| URB | -1.12 | -1.14 |
| ERB | -2.77 | -2.77 |
| Gurbantunggut | -2.63 | -2.63 |
| KRB | -0.27 | -0.33 |
| BRB | -0.31 | -0.33 |
| ZRB | -0.80 | -0.84 |
| ULB | -0.82 | -0.82 |
Disclaimer/Publisher’s Note: The statements, opinions and data contained in all publications are solely those of the individual author(s) and contributor(s) and not of MDPI and/or the editor(s). MDPI and/or the editor(s) disclaim responsibility for any injury to people or property resulting from any ideas, methods, instructions or products referred to in the content. |
© 2025 by the authors. Licensee MDPI, Basel, Switzerland. This article is an open access article distributed under the terms and conditions of the Creative Commons Attribution (CC BY) license (http://creativecommons.org/licenses/by/4.0/).