Submitted:
17 March 2025
Posted:
18 March 2025
You are already at the latest version
Abstract

Keywords:
1. Introduction
2. Materials and Methods
2.1. Animals
2.2. Cells, Viruses, and Drugs
2.3. Antibodies and Reagents
2.4. Determination of Half Maximal Tissue Culture Infective Dose (TCID50)
2.5. Cytotoxicity Assay
2.6. Test of Inhibition of PRV Infection In Vitro
2.6.1. Prevention of PRV Infection
2.6.2. Inhibition Effect of PRV Replication
2.6.3. Direct Direct Targeting PRV
2.7. RNA Extraction and Quantitative Real-Time PCR (qRT-PCR)
2.8. Western Blotting
2.9. PRV Infection of Mice
2.10. Immunohistochemical Analysis and H&E Staining
2.11. Statistical Analysis
3. Results
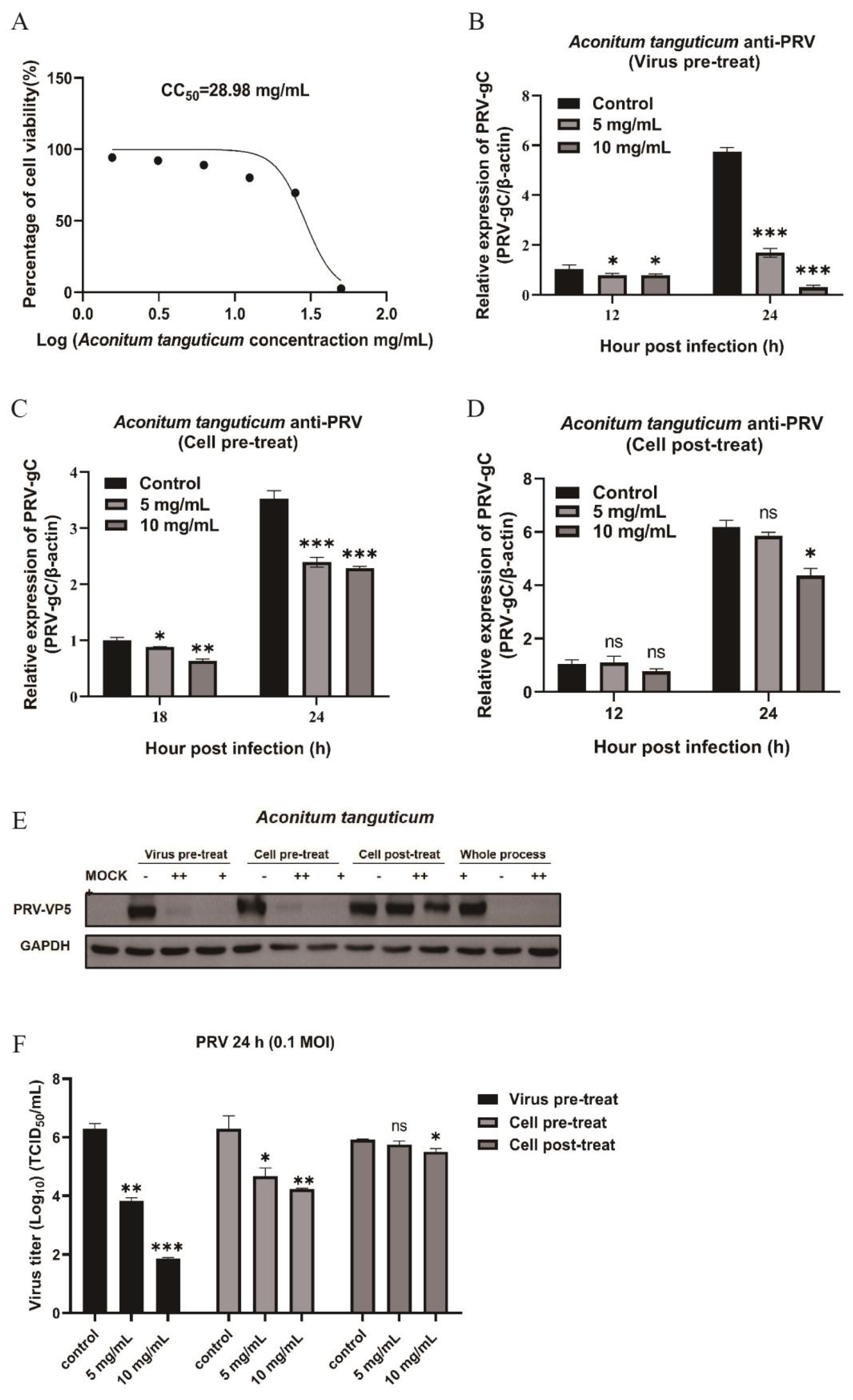
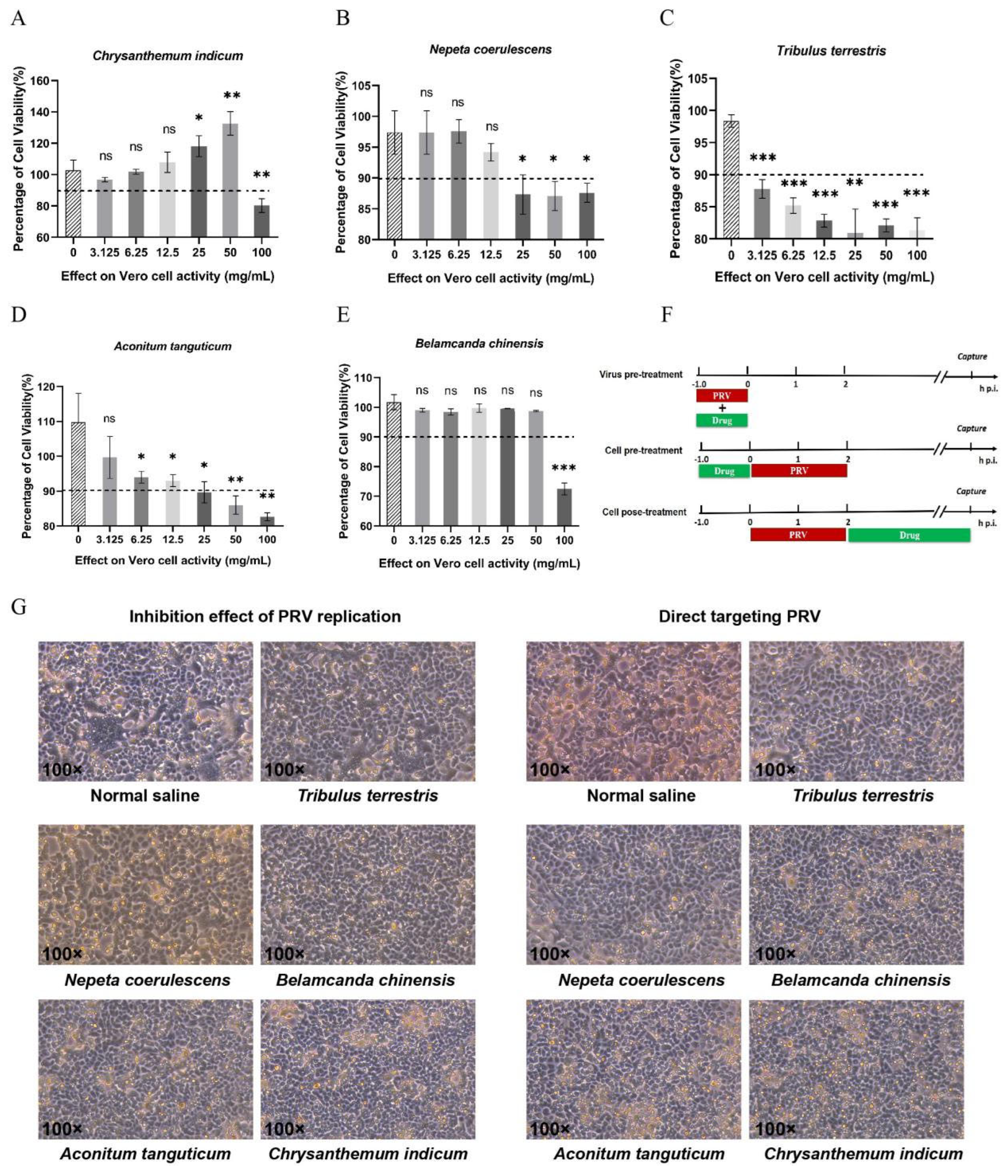
3.1. Aconitum tanguticum and Belamcanda chinensis Exhibit Antiviral Effects Against PRV in Vero Cells
3.2. Aconitum tanguticum Impedes PRV Replication Through Dual Mechanisms: Directly Targeting the Virus and Thwarting Its Entry
3.3. Belamcanda chinensis Inhibits PRV Replication in All Action Models
3.4. Aconitum tanguticum and Belamcanda chinensis Exhibit Antiviral Activity Against PRV in Mice
4. Discussion
5. Conclusions
Author Contributions
Funding
Institutional Review Board Statement
Informed Consent Statement
Data Availability Statement
Acknowledgments
Conflicts of Interest
References
- Pomeranz, L.E.; Reynolds, A.E.; Hengartner, C.J. Molecular biology of pseudorabies virus: impact on neurovirology and veterinary medicine. Microbiol Mol Biol Rev. 2005, 69, 462-500. [CrossRef]
- Liu, Q.; Kuang, Y.; Li, Y.; Guo, H.; Zhou, C.; Guo, S.; Tan, C.; Wu, B.; Chen, H.; Wang, X. The Epidemiology and Variation in Pseudorabies Virus: A Continuing Challenge to Pigs and Humans. Viruses. 2022, 14. [CrossRef]
- Ai, J.W.; Weng, S.S.; Cheng, Q.; Cui, P.; Li, Y.J.; Wu, H.L.; Zhu, Y.M.; Xu, B.; Zhang, W.H. Human Endophthalmitis Caused By Pseudorabies Virus Infection, China, 2017. Emerg Infect Dis. 2018, 24, 1087-1090. [CrossRef]
- Zhao, W.L.; Wu, Y.H.; Li, H.F.; Li, S.Y.; Fan, S.Y.; Wu, H.L.; Li, Y.J.; Lü, Y.L.; Han, J.; Zhang, W.C.; Zhao, Y.; Li, G.L.; Qiao, X.D.; Ren, H.T.; Zhu, Y.C.; Peng, B.; Cui, L.Y.; Guan, H.Z. [Clinical experience and next-generation sequencing analysis of encephalitis caused by pseudorabies virus]. Zhonghua Yi Xue Za Zhi. 2018, 98, 1152-1157. [CrossRef]
- Liu, D.; Zhong, W.; Zhu, Y.; Wu, H.; Du, S. Research progress on pharmacological effects of high-frequency drugs of Tibetan medicine in treating novel coronavirus pneumonia. Chinese Traditional Patent Medicine. 2022, 44, 2249-2256.
- Zhang, K.; Wang, L.; Peng, J.; Sangji, K.; Luo, Y.; Zeng, Y.; Zeweng, Y.; Fan, G. Traditional Tibetan medicine to fight against COVID-19: Basic theory and therapeutic drugs. Front Pharmacol. 2023, 14, 1098253. [CrossRef]
- Zhang, L.; Wei, K.; Xu, J.; Yang, D.; Zhang, C.; Wang, Z.; Li, M. Belamcanda chinensis (L.) DC-An ethnopharmacological, phytochemical and pharmacological review. J Ethnopharmacol. 2016, 186, 1-13. [CrossRef]
- Shi, L.; Ji, Z.; Kang, W. Clinical application of Shegan antiviral Belamcanda chinensis injection. China Pharmacy. 2012, 23, 3359-3360.
- Guan, Z.; Li, G.; Meng, L.; Chen, H.; Zhao, J. antiviral research in vitro of Belamcanda chinensis active components Chinese Archives of Traditional Chinese Medicine. 2015, 33, 1814-1816.
- Wen, W.; Ma, Y.; Zhu, J.; Zou, G.; Qin, W.; Li, G. Traditional efficacy research and experimental pharmacology verification of Belamcanda chinensis. World Science and Technology-Modernization of Traditional Chinese Medicine 2017, 19, 846-850.
- Chunjiang, Z.; Xiaobin, H.E.; Fengkong, D.U.; Aiping, L.I.U.; Hongyu, L.I. Antibacterial Activity of Eight Tibetan Medicinal Plants in Vitro. Chinese Journal of Modern Applied Pharmacy. 2010, 27, 99-104.
- Yang, L.; Lin, L.; Wang, Z.; Li, C.; Li, Z. Research Progress on Aconitum tanguticum. Chinese Journal of Experimental Traditional Medical Formulae. 2016, 22, 43-49.
- Zhang, C.-J.; Li, W.; Li, H.-Y.; Wang, Y.-L.; Yun, T.; Song, Z.-P.; Song, Y.; Zhao, X.-W. In vivo and in vitro antiviral activity of five Tibetan medicinal plant extracts against herpes simplex virus type 2 infection. Pharmaceutical Biology. 2009, 47, 598-607. [CrossRef]
- Fan, X.; Yang, L.; Liu, Z.; Lin, L.; Li, C.; Guo, S.; Wang, Z.; Wang, Z.; Sui, F. Diterpenoid alkaloids from the whole plant of Aconitum tanguticum (Maxim.) Stapf. Phytochemistry. 2019, 160, 71-77. [CrossRef]
- Wu, G.; Du, L.; Zhao, L.; Shang, R.; Liu, D.; Jing, Q.; Liang, J.; Ren, Y. The total alkaloids of Aconitum tanguticum protect against lipopolysaccharide-induced acute lung injury in rats. J Ethnopharmacol. 2014, 155, 1483-1491. [CrossRef]
- Wangchuk, P.; Navarro, S.; Shepherd, C.; Keller, P.A.; Pyne, S.G.; Loukas, A. Diterpenoid alkaloids of Aconitum laciniatum and mitigation of inflammation by 14-O-acetylneoline in a murine model of ulcerative colitis. Sci Rep. 2015, 5, 12845. [CrossRef]
- Wang, D.; Zhang, K.; Wang, X.; Wang, H.; Wang, L.; Zhang, K.; Zhang, J.; Li, J.; Wang, X. Inhibitory effects of extracts from Terminalia chebula, Corydalis hendersonii, Aconitum tanguticum on bovine viral diarrhea virus in vitro. Acta Veterinaria et Zootechnica Sinica. 2018, 49, 2036-2043.
- Zhang, C.J.; Li, W.; Li, H.Y. In vivo and in vitro antiviral activity of five Tibetan medicinal plant extracts against herpes simplex virus type 2 infection. Pharmaceutical Biology. 2009, 47, 598-607. [CrossRef]
- Zhou, Y.; He, Y.J.; Wang, Z.J.; Hu, B.Y.; Xie, T.Z.; Xiao, X.; Zhou, Z.S.; Sang, X.Y.; Luo, X.D. A review of plant characteristics, phytochemistry and bioactivities of the genus Glechoma. J Ethnopharmacol. 2021, 271, 113830. [CrossRef]
- Li, B.; Zhang, X.; Guan, Z.; Han, T. Clinical observation of Belamcanda chinensis antiviral injection combined with ribavirin in the treatment of herpes zoster. Qingdao Medical Journal 2007, 39, 15-16.





| Primer name | Primer sequence | Application |
| RT-PRV-gC | F: AGCTGCCCATCTTCGAGGAC R: GCCATGATGACCAGCACGAT |
For qPCR |
| RT-β-Actin | F: CTCTCTTCCAACCTTCCTTC R: ATCTTGATTTTCATCGTGCT |
For qPCR |
Disclaimer/Publisher’s Note: The statements, opinions and data contained in all publications are solely those of the individual author(s) and contributor(s) and not of MDPI and/or the editor(s). MDPI and/or the editor(s) disclaim responsibility for any injury to people or property resulting from any ideas, methods, instructions or products referred to in the content. |
© 2025 by the authors. Licensee MDPI, Basel, Switzerland. This article is an open access article distributed under the terms and conditions of the Creative Commons Attribution (CC BY) license (http://creativecommons.org/licenses/by/4.0/).