Submitted:
14 April 2025
Posted:
15 April 2025
Read the latest preprint version here
Abstract

Keywords:
1. Introduction
2. Materials and Methods
2.1. Chemicals, Reagents, and Cell Culture
2.2. Cell Viability and Apoptosis Determination in Cell Cultures
2.3. Wound Closure Migration Assay
2.4. Invasion Assay
2.5. Multicellular Microspheroids
2.6. Western Blot
2.7. Orthotopic Model of Metastatic Breast Cancer
2.8. Animal Euthanasia and Biological Samples
2.9. Histological Analysis of Tissues and Bones
2.10. Statistical Analysis
3. Results
3.1. Bacterial Cyclodipeptides Decrease Migration and Invasiveness in Breast Cancer Lines
3.2. Effect of the Bacterial CDPs in Cell Proliferation and Invasiveness Pathways
3.3. Effect of the Bacterial CDPs in the Metastatic MDA-MB-231 Cell Line in Breast Cancer Mice Model
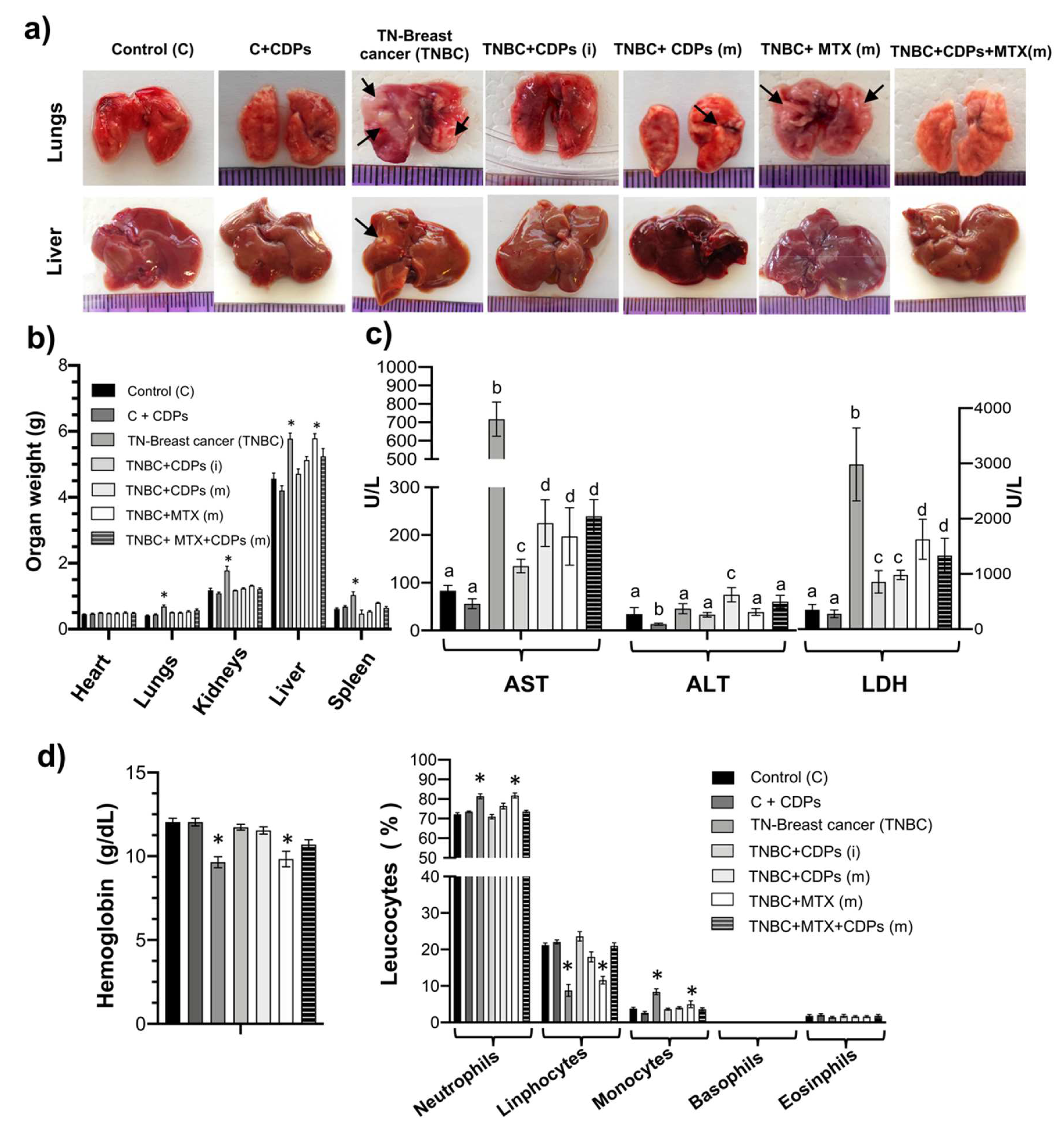
3.4. Anti-Metastatic Effect of Bacterial CDPs in the Lungs and Liver of the TNBC Model Implanted with the MDA-MB-231 Cells Line
3.5. Targets of CDPs on Proliferation and Invasiveness Signaling Pathways in Tumors Of TNBC Mice Model Implanted with the MDA-MB-231 Cell Line
3.6. Anti-Metastatic Effect of Bacterial CDPs in the Bone of TNBC Mice Model Implanted with the MDA-MB-231 Cell Line
4. Discussion
5. Conclusions
Author Contributions
Institutional Review Board Statement
Informed Consent Statement
Data Availability Statement
Acknowledgments
Conflicts of Interest
References
- Sung, H.; Ferlay, J.; Siegel, R.L.; Laversanne, M.; Soerjomataram, I.; Jemal, A.; Bray, F. Global Cancer Statistics 2020: GLOBOCAN Estimates of Incidence and Mortality Worldwide for 36 Cancers in 185 Countries. CA: A Cancer J. Clin. 2021, 71, 209–249. [Google Scholar] [CrossRef] [PubMed]
- Peng, Z.; Huang, W.; Xiao, Z.; Wang, J.; Zhu, Y.; Zhang, F.; Lan, D.; He, F. Immunotherapy in the Fight Against Bone Metastases: A Review of Recent Developments and Challenges. Curr. Treat. Options Oncol. 2024, 25, 1–16. [Google Scholar] [CrossRef]
- Derakhshan, F. and J.S. Reis-Filho, Pathogenesis of Triple-Negative Breast Cancer. Annu Rev Pathol, 2022. 17: p. 181-204.
- Liang, Y.; Zhang, H.; Song, X.; Yang, Q. Metastatic heterogeneity of breast cancer: Molecular mechanism and potential therapeutic targets. Semin. Cancer Biol. 2020, 60, 14–27. [Google Scholar] [CrossRef] [PubMed]
- Xie, Y.; Wang, B.; Zhao, Y.; Tao, Z.; Wang, Y.; Chen, G.; Hu, X. Mammary adipocytes protect triple-negative breast cancer cells from ferroptosis. J. Hematol. Oncol. 2022, 15, 1–5. [Google Scholar] [CrossRef]
- Pang, L.; Gan, C.; Xu, J.; Jia, Y.; Chai, J.; Huang, R.; Li, A.; Ge, H.; Yu, S.; Cheng, H. Bone Metastasis of Breast Cancer: Molecular Mechanisms and Therapeutic Strategies. Cancers 2022, 14, 5727. [Google Scholar] [CrossRef]
- Kakhki, V.R.D.; Anvari, K.; Sadeghi, R.; Mahmoudian, A.-S.; Torabian-Kakhki, M. Pattern and distribution of bone metastases in common malignant tumors. Nucl. Med. Rev. 2013, 16, 66–69. [Google Scholar] [CrossRef]
- Ryan, C. , et al., Epidemiology of bone metastases. Bone, 2022. 158: p. 115783.
- Clézardin, P.; Coleman, R.; Puppo, M.; Ottewell, P.; Bonnelye, E.; Paycha, F.; Confavreux, C.B.; Holen, I. Bone metastasis: mechanisms, therapies, and biomarkers. Physiol. Rev. 2021, 101, 797–855. [Google Scholar] [CrossRef]
- Hernández-Padilla, L.; Vázquez-Rivera, D.; Sánchez-Briones, L.A.; Díaz-Pérez, A.L.; Moreno-Rodríguez, J.; Moreno-Eutimio, M.A.; Meza-Carmen, V.; la Cruz, H.R.-D.; Campos-García, J. The Antiproliferative Effect of Cyclodipeptides from Pseudomonas aeruginosa PAO1 on HeLa Cells Involves Inhibition of Phosphorylation of Akt and S6k Kinases. Molecules 2017, 22, 1024. [Google Scholar] [CrossRef]
- Hernández-Padilla, L.; de la Cruz, H.R.; Campos-García, J. Antiproliferative effect of bacterial cyclodipeptides in the HeLa line of human cervical cancer reveals multiple protein kinase targeting, including mTORC1/C2 complex inhibition in a TSC1/2-dependent manner. Apoptosis 2020, 25, 632–647. [Google Scholar] [CrossRef]
- Hernandez-Padilla, L.; Duran-Maldonado, M.X.; Martinez-Alcantar, L.; Rodriguez-Zavala, J.S.; Campos-Garcia, J. The HGF/Met Receptor Mediates Cytotoxic Effect of Bacterial Cyclodipeptides in Human Cervical Cancer Cells. Curr. Cancer Drug Targets 2025, 25, 230–243. [Google Scholar] [CrossRef]
- Durán-Maldonado, M.X.; Hernández-Padilla, L.; Gallardo-Pérez, J.C.; Díaz-Pérez, A.L.; Martínez-Alcantar, L.; De la Cruz, H.R.; Rodríguez-Zavala, J.S.; Pacheco-Rodríguez, G.; Moss, J.; Campos-García, J. Bacterial Cyclodipeptides Target Signal Pathways Involved in Malignant Melanoma. Front. Oncol. 2020, 10, 1111. [Google Scholar] [CrossRef] [PubMed]
- Lázaro-Mixteco, P.E.; González-Coronel, J.M.; Hernández-Padilla, L.; Martínez-Alcantar, L.; Martínez-Carranza, E.; López-Bucio, J.S.; Guevara-García, Á.A.; Campos-García, J. Transcriptomics Reveals the Mevalonate and Cholesterol Pathways Blocking as Part of the Bacterial Cyclodipeptides Cytotoxic Effects in HeLa Cells of Human Cervix Adenocarcinoma. Front. Oncol. 2022, 12, 790537. [Google Scholar] [CrossRef]
- Martínez-Alcantar, L.; Hernández-Padilla, L.; Díaz-Pérez, A.L.; Villalón-Magallán, L.G.; Durán-Maldonado, M.X.; Díaz-Pérez, C.; Campos-Morales, M.E.; Figueroa-Guzmán, C.; Campos-García, J. Cyclic Peptides as Protein Kinase Modulators and Their Involvement in the Treatment of Diverse Human Diseases. Kinases Phosphatases 2024, 2, 346–378. [Google Scholar] [CrossRef]
- González, O.; Ortíz-Castro, R.; Díaz-Pérez, C.; Díaz-Pérez, A.L.; Magaña-Dueñas, V.; López-Bucio, J.; Campos-García, J. Non-ribosomal Peptide Synthases from Pseudomonas aeruginosa Play a Role in Cyclodipeptide Biosynthesis, Quorum-Sensing Regulation, and Root Development in a Plant Host. Microb. Ecol. 2016, 73, 616–629. [Google Scholar] [CrossRef]
- Ortiz-Castro, R.; Díaz-Pérez, C.; Martínez-Trujillo, M.; del Río, R.E.; Campos-García, J.; López-Bucio, J. Transkingdom signaling based on bacterial cyclodipeptides with auxin activity in plants. Proc. Natl. Acad. Sci. 2011, 108, 7253–7258. [Google Scholar] [CrossRef]
- Amaro, A.; Angelini, G.; Mirisola, V.; Esposito, A.I.; Reverberi, D.; Matis, S.; Maffei, M.; Giaretti, W.; Viale, M.; Gangemi, R.; et al. A highly invasive subpopulation of MDA-MB-231 breast cancer cells shows accelerated growth, differential chemoresistance, features of apocrine tumors and reduced tumorigenicityin vivo. Oncotarget 2016, 7, 68803–68820. [Google Scholar] [CrossRef]
- Tian, T. MCF-7 cells lack the expression of Caspase-3. Int. J. Biol. Macromol. 2023, 231, 123310. [Google Scholar] [CrossRef]
- Justus, C.R.; Marie, M.A.; Sanderlin, E.J.; Yang, L.V. Transwell In Vitro Cell Migration and Invasion Assays. Methods Mol Biol, 2023. 2644: p. 349-359.
- Gallardo-Pérez, J.C.; de Guevara, A.A.-L.; Marín-Hernández, A.; Moreno-Sánchez, R.; Rodríguez-Enríquez, S. HPI/AMF inhibition halts the development of the aggressive phenotype of breast cancer stem cells. Biochim. et Biophys. Acta (BBA) - Mol. Cell Res. 2017, 1864, 1679–1690. [Google Scholar] [CrossRef]
- Vázquez-Rivera, D.; González, O.; Guzmán-Rodríguez, J.; Díaz-Pérez, A.L.; Ochoa-Zarzosa, A.; López-Bucio, J.; Meza-Carmen, V.; Campos-García, J. Cytotoxicity of Cyclodipeptides fromPseudomonas aeruginosaPAO1 Leads to Apoptosis in Human Cancer Cell Lines. BioMed Res. Int. 2015, 2015, 1–9. [Google Scholar] [CrossRef]
- Hasan, M.; Shawon, A.R.M.; Aeyas, A.; Uddin, M.A. Cyclic peptides as an inhibitor of metastasis in breast cancer targeting MMP-1: Computational approach. Informatics Med. Unlocked 2022, 35. [Google Scholar] [CrossRef]
- Brauns, S.C.; Milne, P.; Naudé, R.; Van De Venter, M. Selected cyclic dipeptides inhibit cancer cell growth and induce apoptosis in HT-29 colon cancer cells. . 2004, 24, 1713–9. [Google Scholar] [PubMed]
- van der Merwe, E.; Huang, D.; Peterson, D.; Kilian, G.; Milne, P.; Van de Venter, M.; Frost, C. The synthesis and anticancer activity of selected diketopiperazines. Peptides 2008, 29, 1305–1311. [Google Scholar] [CrossRef] [PubMed]
- Nishanth, S.K.; Nambisan, B.; Dileep, C. Three bioactive cyclic dipeptides from the Bacillus sp. N strain associated with entomopathogenic nematode. Peptides 2014, 53, 59–69. [Google Scholar] [CrossRef]
- Wauters, I.; Goossens, H.; Delbeke, E.; Muylaert, K.; Roman, B.I.; Van Hecke, K.; Van Speybroeck, V.; Stevens, C.V. Beyond the Diketopiperazine Family with Alternatively Bridged Brevianamide F Analogues. J. Org. Chem. 2015, 80, 8046–8054. [Google Scholar] [CrossRef]
- Liu, Q.-Q.; Zeng, X.-L.; Guan, Y.-L.; Lu, J.-X.; Tu, K.; Liu, F.-Y. Verticillin A inhibits colon cancer cell migration and invasion by targeting c-Met. J. Zhejiang Univ. B 2020, 21, 779–795. [Google Scholar] [CrossRef]
- Li, C.; Xu, X.; Wei, S.; Jiang, P.; Xue, L.; Wang, J. Tumor-associated macrophages: potential therapeutic strategies and future prospects in cancer. J. Immunother. Cancer 2021, 9, e001341. [Google Scholar] [CrossRef]
- Reynolds, D.S.; Tevis, K.M.; Blessing, W.A.; Colson, Y.L.; Zaman, M.H.; Grinstaff, M.W. Breast Cancer Spheroids Reveal a Differential Cancer Stem Cell Response to Chemotherapeutic Treatment. Sci. Rep. 2017, 7, 1–12. [Google Scholar] [CrossRef]
- Amirabadi, H.E.; Tuerlings, M.; Hollestelle, A.; SahebAli, S.; Luttge, R.; van Donkelaar, C.C.; Martens, J.W.M.; Toonder, J.M.J.D. Characterizing the invasion of different breast cancer cell lines with distinct E-cadherin status in 3D using a microfluidic system. Biomed. Microdevices 2019, 21, 101. [Google Scholar] [CrossRef]
- Wang, X.; Peng, J.; Yang, Z.; Zhou, P.-J.; An, N.; Wei, L.; Zhu, H.H.; Lu, J.; Fang, Y.-X.; Gao, W.-Q. Elevated expression of Gab1 promotes breast cancer metastasis by dissociating the PAR complex. J. Exp. Clin. Cancer Res. 2019, 38, 27. [Google Scholar] [CrossRef]
- Usman, S.; Waseem, N.H.; Nguyen, T.K.N.; Mohsin, S.; Jamal, A.; Teh, M.-T.; Waseem, A. Vimentin Is at the Heart of Epithelial Mesenchymal Transition (EMT) Mediated Metastasis. Cancers 2021, 13, 4985. [Google Scholar] [CrossRef]
- Murray, S.; Schell, K.; McCarthy, D.O.; Albertini, M.R. Tumor growth, weight loss and cytokines in SCID mice. Cancer Lett. 1997, 111, 111–115. [Google Scholar] [CrossRef] [PubMed]
- Siff, T.; Parajuli, P.; Razzaque, M.S.; Atfi, A. Cancer-Mediated Muscle Cachexia: Etiology and Clinical Management. Trends Endocrinol. Metab. 2021, 32, 382–402. [Google Scholar] [CrossRef] [PubMed]
- Aaron, N.; Costa, S.; Rosen, C.J.; Qiang, L. The Implications of Bone Marrow Adipose Tissue on Inflammaging. Front. Endocrinol. 2022, 13, 853765. [Google Scholar] [CrossRef] [PubMed]
- Chen, J. , et al., Prognostic value of neutrophil-to-lymphocyte ratio in breast cancer. FEBS Open Bio, 2015. 5: p. 502-7.
- Muthanna, F.M.; Karuppannan, M.; Abdulrahman, E.; Uitrakul, S.; Rasool, B.A.H.; Mohammed, A.H. Prevalence and Associated Factors of Anemia among Breast Cancer Patients Undergoing Chemotherapy: A Prospective Study. Adv. Pharmacol. Pharm. Sci. 2022, 2022, 1–9. [Google Scholar] [CrossRef]
- Leser, C.; Dorffner, G.; Marhold, M.; Rutter, A.; Döger, M.; Singer, C.; König-Castillo, D.M.; Deutschmann, C.; Holzer, I.; König-Castillo, D.; et al. Liver function indicators in patients with breast cancer before and after detection of hepatic metastases-a retrospective study. PLOS ONE 2023, 18, e0278454. [Google Scholar] [CrossRef]
- Jiramongkol, Y.; Lam, E.W.-F. FOXO transcription factor family in cancer and metastasis. Cancer Metastasis Rev. 2020, 39, 681–709. [Google Scholar] [CrossRef]
- Khan, M.A.; Massey, S.; Ahmad, I.; Sadaf; Akhter, N. ; Habib, M.; Mustafa, S.; Deo, S.V.S.; Husain, S.A. FOXO1 Gene Downregulation and Promoter Methylation Exhibits Significant Correlation With Clinical Parameters in Indian Breast Cancer Patients. Front. Genet. 2022, 13, 842943. [Google Scholar] [CrossRef]
- Pérez-Baena, M.J.; Cordero-Pérez, F.J.; Pérez-Losada, J.; Holgado-Madruga, M. The Role of GAB1 in Cancer. Cancers 2023, 15, 4179. [Google Scholar] [CrossRef]
- Henry, J.P. and B. Bordoni, Histology, Osteoblasts, in StatPearls. 2025, StatPearls Publishing Copyright © 2025, StatPearls Publishing LLC.: Treasure Island (FL).
- Behzatoglu, K. Osteoclasts in Tumor Biology: Metastasis and Epithelial-Mesenchymal-Myeloid Transition. Pathol. Oncol. Res. 2021, 27, 609472. [Google Scholar] [CrossRef]









Disclaimer/Publisher’s Note: The statements, opinions and data contained in all publications are solely those of the individual author(s) and contributor(s) and not of MDPI and/or the editor(s). MDPI and/or the editor(s) disclaim responsibility for any injury to people or property resulting from any ideas, methods, instructions or products referred to in the content. |
© 2025 by the authors. Licensee MDPI, Basel, Switzerland. This article is an open access article distributed under the terms and conditions of the Creative Commons Attribution (CC BY) license (http://creativecommons.org/licenses/by/4.0/).