Submitted:
03 March 2025
Posted:
03 March 2025
Read the latest preprint version here
Abstract
Keywords:
1. Introduction
1.1. Post-Disaster Food Security
1.2. Urban Agriculture
1.3. Case Context
- What is the available land area for vegetable cultivation in Wellington City?
- What is the vegetable productivity in Wellington City, and to what extent can it meet post-disaster vegetable demands?
- What is the potential contribution of UA to post-disaster Wellington?
2. Methods
2.1. Mapping Potential Productive Land
2.2. Estimating Vegetable Yields
2.3. Estimating Post-Disaster Food Demands
2.4. Scenario Settings and Self-Sufficient Rates Calculation
- Scenario A: Land with slopes <15% and W, NW, N, NE, E-facing aspects.
- Scenario B: Land with slopes <30% and W, NW, N, NE, E-facing aspects.
- Scenario C: Land with slopes <15% across all aspects.
- Scenario D: Land with slopes <30% across all aspects.
3. Results
3.1 Potential UA Land
3.2 Potential Vegetable Productivity and Post-Disaster Vegetable Self-Sufficient Rate
4. Discussion
4.1. Wellington City vs. Other Cities
4.2. Potential UA VS. Current UA in Wellington City
4.3. The Significance of Urban Agriculture for Post-Disaster Wellington
4.4. The potential of developing UA for post-disaster Wellington
4.5. Limitations
5. Conclusions
Conflicts of Interest
| 1 | |
| 2 | |
| 3 | |
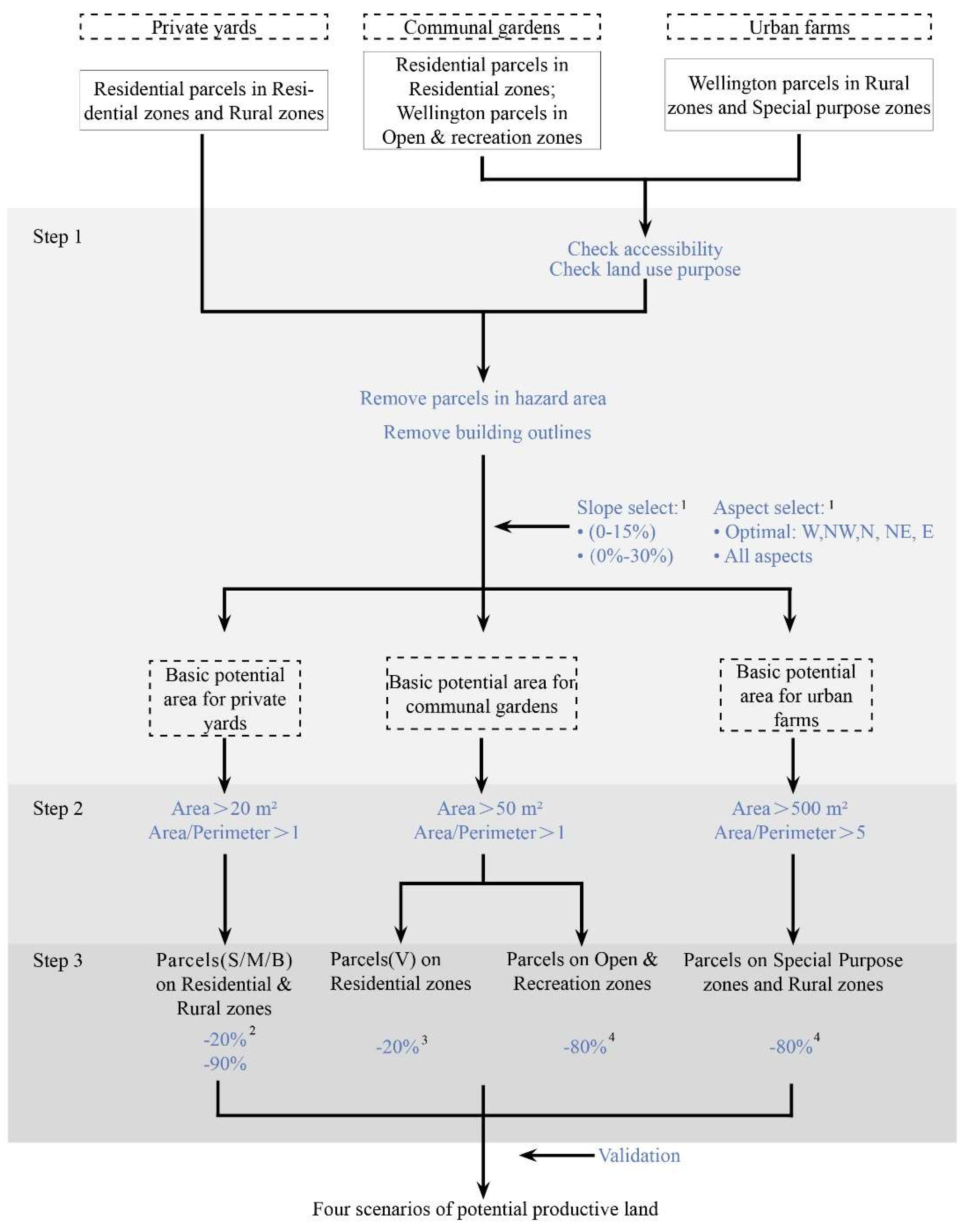
| 4 | Residential parcels include single-unit (S), multi-unit (M), bach (B), and vacant (V) residential parcels in residential zones and rural zones. Among them, S, M and B parcels are considered suitable for private yards, while V parcels are suitable for communal gardens. Although the sport and active recreation zone and the quarry zone are designated as farming-permitted areas, they were excluded from this analysis due to potential soil contamination risks [47], [48]. |
| 5 | The aerial imagery for this study was LINZ 0.3-m orthophotography of the Wellington Region, captured in 2021. |
| 6 | To ensure accessibility in rural zones, where many parcels are distant from dense population areas, aerial imagery was used to identify and exclude those far from major population centres or separated by mountains. |
| 7 | It includes commenters, flat dwellers and visitors in the event of an earthquake occurring during working hours. |
| 8 | Although the current community gardens in Wellington include more than just communal gardens, they primarily consist of communal gardens; therefore, only communal gardens are used for calculation here. Since the current yield from communal gardens is similar to that of allotments but lower than urban farms, the results remain robust. |
References
- S. Huq, S. Kovats, H. Reid, and D. Satterthwaite, “Editorial: Reducing risks to cities from disasters and climate change,” Environment and Urbanization, vol. 19, no. 1, pp. 3–15, Apr. 2007. [CrossRef]
- Atta-ur-Rahman, G. A. Parvin, R. Shaw, and A. Surjan, “Cities, Vulnerability, and Climate Change,” in Urban Disasters and Resilience in Asia, Elsevier, 2016, pp. 35–47. [CrossRef]
- K. Yasuhara, H. Komine, S. Murakami, G. Chen, Y. Mitani, and D. M. Duc, “Effects of climate change on geo-disasters in coastal zones and their adaptation,” Geotextiles and Geomembranes, vol. 30, pp. 24–34, Feb. 2012. [CrossRef]
- M. Bohnhoff, P. Martínez-Garzón, and Y. Ben-Zion, “Global Warming Will Increase Earthquake Hazards through Rising Sea Levels and Cascading Effects,” Seismological Research Letters, vol. 95, no. 5, pp. 2571–2576, Sep. 2024. [CrossRef]
- NIWA, “Intensity of cyclones projected to increase,” 2017. Accessed: Feb. 21, 2025. [Online]. Available: https://niwa.co.nz/news/intensity-of-cyclones-predicted-to-increase.
- NIWA, “Wellington Regional climate change extremes and implications. Prepared for Greater Wellington Regional Council,” 2019. Accessed: Feb. 21, 2025. [Online]. Available: https://niwa.co.nz/sites/default/files/GWRC%20NIWA%20climate%20extremes%20FINAL2.pdf.
- Ministry for the Environment, National climate change risk assessment for New Zealand. Main report = Arotakenga Tūraru mō te Huringa Āhuarangi o Āotearoa. Pūrongo Whakatōpū. Wellington, New Zealand: Ministry for the Environment, 2020. Accessed: Feb. 21, 2025. [Online]. Available: https://environment.govt.nz/assets/Publications/Files/national-climate-change-risk-assessment-main-report.pdf.
- T. K. Dhar and L. Khirfan, “A multi-scale and multi-dimensional framework for enhancing the resilience of urban form to climate change,” Urban Climate, vol. 19, pp. 72–91, Jan. 2017. [CrossRef]
- Manikas, B. M. Ali, and B. Sundarakani, “A systematic literature review of indicators measuring food security,” Agric & Food Secur, vol. 12, no. 1, p. 10, May 2023. [CrossRef]
- FAO, “World Summit on Food Security.” 2009. Accessed: Feb. 17, 2025. [Online]. Available: https://www.fao.org/fileadmin/templates/wsfs/Summit/Docs/Final_Declaration/WSFS09_Declaration.pdf.
- M. Peyravi, M. A. Marzaleh, and A. Khorram-Manesh, “Food Safety and Security,” in Handbook of Disaster and Emergency Management, 2nd ed., Sweden: Kompendiet, 2021, pp. 20–29.
- E. C. Jones, C. Ong, and J. Haynes, “Disaster-Related Food Security and Past General Governance Strategies in a Worldwide Sample,” Weather, Climate, and Society, vol. 14, no. 1, pp. 3–18, Jan. 2022. [CrossRef]
- L. Clay, “Post-Disaster Food & Nutrition Security: The Disaster Food Security Framework (DFSF),” University of Maryland Baltimore County, 2022.
- S. Han, M. Keeni, and K. Fuyuki, “The relationship between disaster resilience and household food security in a disaster-prone area in Kumamoto prefecture, Japan,” Nat Hazards, vol. 120, no. 11, pp. 10119–10140, Sep. 2024. [CrossRef]
- Minister for Emergency Management and Recovery, “Report of the Government Inquiry into the Response to the North Island Severe Weather Events,” Mar. 2024. Accessed: Jun. 24, 2024. [Online]. Available: https://www.dia.govt.nz/diawebsite.nsf/Files/Government-Inquiry-into-Severe-Weather-Events/$file/Report-of-the-Government-Inquiry-into-the-Response-to-the-North-Island-Severe-Weather-Events.pdf.
- T. Nakazawa and S. Beppu, “Mindset Change from Emergency Food to Disaster Preparation Food to Support Disaster Survivors,” Science and Technology Trends, pp. 36–54, 2012.
- E. Hiatt et al., “Household Food and Water Emergency Preparedness Practices Across the United States,” Disaster med. public health prep., vol. 16, no. 3, pp. 1029–1037, Jun. 2022. [CrossRef]
- L. A. Clay et al., “A Mixed-Methods Approach to the Development of a Disaster Food Security Framework,” Journal of the Academy of Nutrition and Dietetics, vol. 123, no. 10, pp. S46–S58, Oct. 2023. [CrossRef]
- G. Sioen, M. Sekiyama, T. Terada, and M. Yokohari, “Post-Disaster Food and Nutrition from Urban Agriculture: A Self-Sufficiency Analysis of Nerima Ward, Tokyo,” IJERPH, vol. 14, no. 7, p. 748, 2017. [CrossRef]
- R. Tudor and C. Welch, “Social Work, Disaster Policy, and Food Security,” in The Routledge International Handbook of Social Work and Disaster Practice, 1st ed., London: Routledge, 2024, pp. 504–515. [CrossRef]
- K. Specht et al., “Urban agriculture of the future: an overview of sustainability aspects of food production in and on buildings,” Agric Hum Values, vol. 31, no. 1, pp. 33–51, Mar. 2014. [CrossRef]
- FAO, Urban and peri-urban agriculture sourcebook– From production to food systems. Rome: FAO, 2022. [CrossRef]
- F. Martellozzo, J.-S. Landry, D. Plouffe, V. Seufert, P. Rowhani, and N. Ramankutty, “Urban agriculture: a global analysis of the space constraint to meet urban vegetable demand,” Environ. Res. Lett., vol. 9, no. 6, p. 064025, May 2014. [CrossRef]
- R. van Veenhuizen and G. Danso, “Profitability and Sustainability of Urban and Peri-Urban Agriculture.” FAO, 2007.
- V. Schoen et al., “‘We Have Been Part of the Response’: The Effects of COVID-19 on Community and Allotment Gardens in the Global North,” Front. Sustain. Food Syst., vol. 5, p. 732641, Oct. 2021. [CrossRef]
- FAO, “Urban food systems and COVID-19: The role of cities and local governments in responding to the emergency,” Rome, 2020. [Online]. Available: . [CrossRef]
- T. Yasmin, R. Khattak, and I. Ngah, “Facilitating Earthquake-Affected Rural Women Communities Toward Sustainable Livelihoods and Agriculture,” Agroecology and Sustainable Food Systems, vol. 37, no. 5, pp. 592–613, May 2013. [CrossRef]
- Wesener, “Growing Resilient Cities Urban Community Gardens and Disaster Recovery after the 2010/11 Canterbury/Christchurch Earthquakes,” in Urban Resilience in a Global Context, Bielefeld: Transcript Verlag, 2020, pp. 77–100.
- J. Chan, B. DuBois, and K. G. Tidball, “Refuges of local resilience: Community gardens in post-Sandy New York City,” Urban Forestry & Urban Greening, vol. 14, no. 3, pp. 625–635, 2015. [CrossRef]
- S. S. Grewal and P. S. Grewal, “Can cities become self-reliant in food?,” Cities, vol. 29, no. 1, pp. 1–11, Feb. 2012. [CrossRef]
- Stats NZ, “Subnational population estimates (TA, subdivision), by age and sex, at 30 June 2018-2023 (2023 boundaries).” Accessed: Aug. 07, 2024. [Online]. Available: https://nzdotstat.stats.govt.nz/wbos/Index.aspx?DataSetCode=TABLECODE7981#.
- StatNZ, “Geographic Boundary Viewer.” Accessed: Jan. 17, 2025. [Online]. Available: https://statsnz.maps.arcgis.com/apps/webappviewer/index.html?id=6f49867abe464f86ac7526552fe19787.
- Z. Lee, “Post-Disaster Recovery Efforts in Japan and New Zealand: What worked well? What hasn’t?,” University of Otago, Dunedin, New Zealand, 2019. Accessed: Feb. 02, 2023. [Online]. Available: https://ourarchive.otago.ac.nz/bitstream/handle/10523/10200/LeeZheng2019MPlan.pdf?sequence=1&isAllowed=y.
- WREMO, “Group Plan 2019–2024.” Wellington Region Civil Defence Emergency Management Group, 2019. Accessed: Sep. 25, 2024. [Online]. Available: https://www.wremo.nz/assets/Library/Strategies-Plans/Group-Plan-2019-2024.pdf.
- StatNZ, “Urban Rural 2025.” Accessed: Jan. 18, 2025. [Online]. Available: https://datafinder.stats.govt.nz/layer/120965-urban-rural-2025/.
- AECOM NZL, “Sustainable Food Opportunities for Wellington,” Wellington City Council, 2018.
- R. Mowll et al., “Infrastructure planning emergency levels of service for the Wellington region, Aotearoa New Zealand – A preliminary framework,” International Journal of Disaster Risk Reduction, vol. 72, p. 102843, Apr. 2022. [CrossRef]
- WCC, “Our City’s Food Future - Background document,” Wellington City Council, 2023.
- Wellington Regional Growth Framework., “Framework Report 2021,” 2021. [Online]. Available: https://wrgf.co.nz/wp-content/uploads/2021/08/1320-Wellington-Regional-Growth-Framework-Report-JULY-2021-FINAL-LR.pdf.
- K. Duignan, “Edible Wellington Snapshot,” Wellington City Council, 2011.
- WCC, “Wellington’s sustainable food initiative.” Accessed: Sep. 25, 2024. [Online]. Available: https://wellington.govt.nz/climate-change-sustainability-environment/sustainable-living/sustainable-food-initiative.
- WCC, “Our City’s Food Future,” 2022. [Online]. Available: https://wellington.govt.nz/-/media/environment-and-sustainability/sustainability/files/sustainable-food/food-future-action-plan.pdf?la=en&hash=A3AE8EDDD1AB9733E4C83597662A02D3187D57DA.
- WCC, “Five foodie gardens to inspire,” Our Wellington. Accessed: Apr. 01, 2025. [Online]. Available: https://wellington.govt.nz/news-and-events/news-and-information/our-wellington/2022/03/home-food-gardens-to-inspire.
- WCC, “Bringing joy and inspiration with our garden beds,” Our Wellington. Accessed: Apr. 01, 2025. [Online]. Available: https://wellington.govt.nz/news-and-events/news-and-information/our-wellington/2021/10/garden-beds.
- M. J. Abdullah, Z. Zhang, and K. Matsubae, “Potential for Food Self-Sufficiency Improvements through Indoor and Vertical Farming in the Gulf Cooperation Council: Challenges and Opportunities from the Case of Kuwait,” Sustainability, vol. 13, no. 22, p. 12553, Nov. 2021. [CrossRef]
- E. Sanyé-Mengual et al., “Urban horticulture in retail parks: Environmental assessment of the potential implementation of rooftop greenhouses in European and South American cities,” Journal of Cleaner Production, vol. 172, pp. 3081–3091, Jan. 2018. [CrossRef]
- M. I. Meftaul, K. Venkateswarlu, R. Dharmarajan, P. Annamalai, and M. Megharaj, “Pesticides in the urban environment: A potential threat that knocks at the door,” Science of The Total Environment, vol. 711, p. 134612, Apr. 2020. [CrossRef]
- Y. G. Xue, D. B. Teng, S. C. Li, and M. X. Su, “Study on Environmental-Geological Problem and Ecosystem Re-Establishment Countermeasures about Quarry and Damaged Mountain in Peri-Urban,” in 2010 4th International Conference on Bioinformatics and Biomedical Engineering, Chengdu, China: IEEE, Jun. 2010, pp. 1–4. [CrossRef]
- WCC, “Wellington City 2024 District Plan: Appeals Version.” Accessed: Sep. 18, 2024. [Online]. Available: https://eplan.wellington.govt.nz/proposed/.
- H. Lynn et al., Land use capability survey handbook: a New Zealand handbook for the classification of land, 3rd ed. Hamilton [N.Z.], Lincoln [N.Z.], Lower Hutt [N.Z.]: AgResearch ; Landcare Research New Zealand ; Institute of Geological and Nuclear Sciences, 2009.
- M. Saha and M. J. Eckelman, “Growing fresh fruits and vegetables in an urban landscape: A geospatial assessment of ground level and rooftop urban agriculture potential in Boston, USA,” Landscape and Urban Planning, vol. 165, pp. 130–141, Sep. 2017. [CrossRef]
- N. McClintock, J. Cooper, and S. Khandeshi, “Assessing the potential contribution of vacant land to urban vegetable production and consumption in Oakland, California,” Landscape and Urban Planning, vol. 111, pp. 46–58, Mar. 2013. [CrossRef]
- M. De Simone, P. Pradhan, J. P. Kropp, and D. Rybski, “A large share of Berlin’s vegetable consumption can be produced within the city,” Sustainable Cities and Society, vol. 91, p. 104362, Apr. 2023. [CrossRef]
- G. Lucertini and G. Di Giustino, “Urban and Peri-Urban Agriculture as a Tool for Food Security and Climate Change Mitigation and Adaptation: The Case of Mestre,” Sustainability, vol. 13, no. 11, p. 5999, May 2021. [CrossRef]
- M. CoDyre, E. D. G. Fraser, and K. Landman, “How does your garden grow? An empirical evaluation of the costs and potential of urban gardening,” Urban Forestry & Urban Greening, vol. 14, no. 1, pp. 72–79, 2015. [CrossRef]
- WCC, “Undertanding Wellington City’s District Plan.” WCC, 2024. Accessed: Oct. 15, 2024. [Online]. Available: https://wellington.govt.nz/~/media/your-council/plans-policies-and-bylaws/district-plan/understanding-the-district-plan/files/understanding.pdf.
- G. Sioen, T. Terada, M. Sekiyama, and M. Yokohari, “Resilience with Mixed Agricultural and Urban Land Uses in Tokyo, Japan,” Sustainability, vol. 10, no. 2, p. 435, Feb. 2018. [CrossRef]
- V. Hume, D. M. Summers, and T. R. Cavagnaro, “Self-sufficiency through urban agriculture: Nice idea or plausible reality?,” Sustainable Cities and Society, vol. 68, p. 102770, May 2021. [CrossRef]
- FAOSTAT, “Crops and livestock products.” Accessed: Aug. 15, 2024. [Online]. Available: https://www.fao.org/faostat/en/#data/QCL.
- G. Csortan, J. Ward, and P. Roetman, “Productivity, resource efficiency and financial savings: An investigation of the current capabilities and potential of South Australian home food gardens,” PLoS ONE, vol. 15, no. 4, p. e0230232, Apr. 2020. [CrossRef]
- E. Nicholls, A. Ely, L. Birkin, P. Basu, and D. Goulson, “The contribution of small-scale food production in urban areas to the sustainable development goals: a review and case study,” Sustain Sci, vol. 15, no. 6, pp. 1585–1599, Nov. 2020. [CrossRef]
- J. Pourias, E. Duchemin, and C. Aubry, “Products from Urban Collective Gardens: Food for Thought or for Consumption? Insights from Paris and Montreal,” JAFSCD, pp. 1–25, Feb. 2015. [CrossRef]
- S. J. Algert, A. Baameur, and M. J. Renvall, “Vegetable Output and Cost Savings of Community Gardens in San Jose, California,” Journal of the Academy of Nutrition and Dietetics, vol. 114, no. 7, pp. 1072–1076, Jul. 2014. [CrossRef]
- S. J. Conk and C. M. Porter, “Food Gardeners’ Productivity in Laramie, Wyoming: More Than a Hobby,” Am J Public Health, vol. 106, no. 5, pp. 854–856, May 2016. [CrossRef]
- J. L. Edmondson, D. Z. Childs, M. C. Dobson, K. J. Gaston, P. H. Warren, and J. R. Leake, “Feeding a city – Leicester as a case study of the importance of allotments for horticultural production in the UK,” Science of The Total Environment, vol. 705, p. 135930, 2019. [CrossRef]
- M. Gittleman, K. Jordan, and E. Brelsford, “Using Citizen Science to Quantify Community Garden Crop Yields,” CATE, vol. 5, no. 1, pp. 1–14, 2012. [CrossRef]
- S. Caputo, V. Schoen, and C. Blythe, “Productivity and Efficiency of Community Gardens: Case Studies from the UK,” Land, vol. 12, no. 1, p. 238, Jan. 2023. [CrossRef]
- Tahara S., Yokohari M., Kurita H., and Terada T., “A quantitative assessment of agricultural production from allotment gardens-都市住民の農園における生産活動がもたらす農作物の生産量の推定とその評価,” Journal of the Japanese Institute of Landscape Architecture, vol. 74, no. 5, pp. 685–688, 2011.
- Y. Hara, A. Murakami, K. Tsuchiya, A. M. Palijon, and M. Yokohari, “A quantitative assessment of vegetable farming on vacant lots in an urban fringe area in Metro Manila: Can it sustain long-term local vegetable demand?,” Applied Geography, vol. 41, pp. 195–206, Jul. 2013. [CrossRef]
- E. Duchemin, F. Wegmuller, and A.-M. Legault, “Urban agriculture: multi-dimensional tools for social development in poor neighbourhoods,” Field Actions Science Reports, vol. 1, 2009, [Online]. Available: http://journals.openedition.org/factsreports/113.
- C. Amos, A. Rahman, J. Gathenya, E. Friedler, F. Karim, and A. Renzaho, “Roof-Harvested Rainwater Use in Household Agriculture: Contributions to the Sustainable Development Goals,” Water, vol. 12, no. 2, p. 332, Jan. 2020. [CrossRef]
- L. O. Diekmann, L. C. Gray, and G. A. Baker, “Growing ‘good food’: urban gardens, culturally acceptable produce and food security,” Renew. Agric. Food Syst., vol. 35, no. 2, pp. 169–181, 2018. [CrossRef]
- M. Glavan et al., “The economic performance of urban gardening in three European cities – examples from Ljubljana, Milan and London,” Urban Forestry & Urban Greening, vol. 36, pp. 100–122, Dec. 2018. [CrossRef]
- D. Gondhalekar and T. Ramsauer, “Nexus City: Operationalizing the urban Water-Energy-Food Nexus for climate change adaptation in Munich, Germany,” Urban Climate, vol. 19, pp. 28–40, Jan. 2017. [CrossRef]
- Y. Shao, Z. Zhou, H. Chen, F. Zhang, Y. Cui, and Z. Zhou, “The potential of urban family vertical farming: A pilot study of Shanghai,” Sustainable Production and Consumption, vol. 34, pp. 586–599, Nov. 2022. [CrossRef]
- Ministry of Health, Eating and Activity Guidelines for New Zealand Adults, Updated 2020. Wellington, New Zealand: Ministry of Health, 2020.
- Y. Hara, T. McPhearson, Y. Sampei, and B. McGrath, “Assessing urban agriculture potential: a comparative study of Osaka, Japan and New York city, United States,” Sustain Sci, vol. 13, no. 4, pp. 937–952, Jul. 2018. [CrossRef]
- Ministry of Civil Defence & Emergency, Wellington Earthquake National Initial Response Plan: supporting plan, Version 2.0, December 2018. Wellington, New Zealand: Ministry of Civil Defence & Emergency Management, 2018.
- T. Slater and S. J. Birchall, “Growing resilient: The potential of urban agriculture for increasing food security and improving earthquake recovery,” Cities, vol. 131, p. 103930, Dec. 2022. [CrossRef]
- NHMRC, Nutrient Reference Values for Australia and New Zealand. National Health and Medical Research Council, 2006.
- K. Ackerman, “The Potential for Urban Agriculture in New York City: Growing Capacity, Food Security, and Green Infrastructure.” Urban Design Lab, The Earth Institute, Columbia University, 2011. Accessed: Mar. 21, 2024. [Online]. Available: http://urbandesignlab.columbia.edu/files/2015/04/4_urban_agriculture_nyc.pdf.
- S. Ghosh, “Measuring sustainability performance of local food production in home gardens,” Local Environment, vol. 19, no. 1, pp. 33–55, Jan. 2014. [CrossRef]
- S. Harris et al., “Developing an indicator of productive potential to assess land use suitability in New Zealand,” Environmental and Sustainability Indicators, vol. 11, p. 100128, Sep. 2021. [CrossRef]
- S. Ghosh, “Urban agriculture potential of home gardens in residential land uses: A case study of regional City of Dubbo, Australia,” Land Use Policy, vol. 109, p. 105686, Oct. 2021. [CrossRef]
- R. Mcdougall, R. Rader, and P. Kristiansen, “Urban agriculture could provide 15% of food supply to Sydney, Australia, under expanded land use scenarios,” Land Use Policy, vol. 94, p. 104554, May 2020. [CrossRef]
- D. R. Grafius et al., “Estimating food production in an urban landscape,” Sci Rep, vol. 10, no. 1, p. 5141, Mar. 2020. [CrossRef]
- D. Haberman, L. Gillies, A. Canter, V. Rinner, L. Pancrazi, and F. Martellozzo, “The Potential of Urban Agriculture in Montréal: A Quantitative Assessment,” IJGI, vol. 3, no. 3, pp. 1101–1117, Sep. 2014. [CrossRef]
- J. Monzini and F. Orsini, Understanding commercial urban agriculture – An overview. Rome: FAO, 2025. Accessed: Jan. 29, 2025. [Online]. Available: . [CrossRef]
- WREMO, “WREMO – What we do.” Accessed: Jun. 21, 2023. [Online]. Available: https://wremo.nz/.
- N. Tsuboyama-Kasaoka and M. B. Purba, “Nutrition and Earthquakes: Experience and Recommendations,” Asia Pacific Journal of Clinical Nutrition, vol. 23, no. 4, pp. 505–513, 2014. [CrossRef]
- UNHCR, UNICEF, WFP, and WHO, “Food and Nutrition Needs in Emergencies.” 2002.
- Bradford, F. Hoekstra, and R. van Veenhuizen, “Linking Relief, Rehabilitation and Development: A role for urban agriculture?,” Urban Agriculture Magazine, no. 21, p. 8, 2009.
- FAO, “Food, agriculture and cities Challenges of food and nutrition security, agriculture and ecosystem management in an urbanizing world.” 2011. Accessed: Jan. 06, 2023. [Online]. Available: http://www.fao.org/file admin/templates/FCIT/PDF/FoodAgriCities_Oct2011.pdf.
- N. Shimpo, A. Wesener, and W. McWilliam, “How community gardens may contribute to community resilience following an earthquake,” Urban Forestry & Urban Greening, vol. 38, pp. 124–132, Feb. 2019. [CrossRef]
- H. A. Okvat and A. J. Zautra, “Sowing Seeds of Resilience: Community Gardening in a Post-Disaster Context,” in Greening in the Red Zone, Springer Netherlands, 2014. [Online]. Available: http://link.springer.com/10.1007/978-90-481-9947-1.
- Wesener, “Crisis and Green Urban Development: Urban Agriculture and Post-Earthquake Urban Resilience in Christchurch, New Zealand,” presented at the REAL CORP 2023, Ljubljana, Slovenia, 2023.
- WCC, “Wellington Resilience Strategy.” 2017. [Online]. Available: https://wellington.govt.nz/wellington-city/resilient-wellington/wellington-resilience-strategy.
- M. Yokohari and J. Bolthouse, “Planning for the slow lane: The need to restore working greenspaces in maturing contexts,” Landscape and Urban Planning, vol. 100, no. 4, pp. 421–424, Apr. 2011. [CrossRef]
- C. Hanna and P. Wallace, “Planning the urban foodscape: policy and regulation of urban agriculture in Aotearoa New Zealand,” Kōtuitui: New Zealand Journal of Social Sciences Online, vol. 17, no. 3, pp. 313–335, Jul. 2022. [CrossRef]
- K. Hino, T. Yamazaki, A. Iida, K. Harada, and M. Yokohari, “Productive urban landscapes contribute to physical activity promotion among Tokyo residents,” Landscape and Urban Planning, vol. 230, p. 104634, Feb. 2023. [CrossRef]
- C. Su, S. Li, and F. Dai, “Spatial Distribution Pattern and Development Characteristics of Citizen Farm from the Perspective of Metropolitan Area: A Case Study of the Tokyo Metropolitan Area in Japan,” Landscape Architecture, no. 6, pp. 96–104, 2023. [CrossRef]
- Satake, “Urban Farming Trends in Japan Present Limited Opportunities and Challenges for US Agriculture,” USDA Foreign Agricultural Service, JA2021-0157, 2021.
- Tokyo Metropolitan Government, “Tokyo Metropolitan Government Greenery Initiative,” 2023.
- MAFF, “About promoting urban agriculture and community farms.” [Online]. Available: https://www.maff.go.jp/j/nousin/kouryu/tosi_nougyo/index.html.
- MAFF, “About Situation of Urban Agriculture-都市農業をめぐる情勢について.” 2024. Accessed: Jan. 25, 2025. [Online]. Available: https://www.maff.go.jp/j/nousin/kouryu/tosi_nougyo/t_kuwashiku.html.
- WCC, “Suburban Reserves Management Plan.” 2015. Accessed: Jan. 26, 2025. [Online]. Available: https://wellington.govt.nz/your-council/plans-policies-and-bylaws/policies/suburban-reserves-management-plan?utm_source=chatgpt.com.




| Allotments/Private yards1 | ||
| Source | Location | Yield (Kg/㎡) |
| [60] | South Australian | 3.4 |
| [61] | Brighton and Hove, UK | 1.0 |
| [62] | Paris | 1.2 |
| [63] | San Jose, California, USA | 6.0 |
| [64] | Laramie, Wyoming, USA | 2.4 |
| [65] | Leicester, UK | 2.3 |
| [55] | Guelph, Canada | 1.4 |
| Average | 2.5 | |
| Communal gardens | ||
| Source | Location | Yield (Kg/㎡) |
| [62] | Paris | 1.4 |
| Montreal | 1.9 | |
| [66] | New York, USA | 5.8 |
| 1.6 | ||
| [67] | UK | 1.6 |
| Average | 2.5 | |
| Urban farms | ||
| Source | Location | Yield (Kg/㎡) |
| [68] | Chiba & Tokyo, Japan | 4.2 |
| 8.5 | ||
| [69] | Manila, the Philippines | 3.0 |
| This study survey | Urban Farm 1 in Wellington, NZ | 4.0 |
| This study survey | Urban Farm 2 in Wellington, NZ | 3.7 |
| Average | 4.7 | |
| Conventional farming data [59] | 2.5 (Kg/㎡) | |
| Yield scenarios | Definition1 | Allotment/Private Garden | Communal gardens | Urban farms |
| Yield 1 | Lowest yield in each UA type, with low labour intensity, poor soil quality, unsuitable farming climate, and gardeners treating UA as a hobby. | 1.0 | 1.4 | 3.0 |
| Yield 2 | Average yield in each UA type, with medium labour intensity, moderate soil quality, and a reasonably suitable farming climate. | 2.5 | 2.5 | 4.7 |
| Yield 3 | Highest yield in each UA type, with high labour intensity, excellent soil quality, an optimal farming climate, and professional gardeners. | 6.0 | 5.8 | 8.5 |
| Minimum daily vegetable intake (g/ day/capita) | Data sources | ||
| Minimum vegetable demands | 375 | [76] | |
| Targeted population scenarios | |||
| I | Entire population | 216,200 | [31] |
| II | Displaced population | 67,000 | [78] |
| III | Vulnerable population | 54,300 | [31] |
| Productivity (Kg) | |||
| Yield 1 | Yield 2 | Yield 3 | |
| Scenario A | 859,578 | 1,736,721 | 4,095,579 |
| Scenario B | 1,717,501 | 4,273,249 | 8,075,240 |
| Scenario C | 2,345,955 | 4,475,346 | 9,914,803 |
| Scenario D | 5,620,146 | 10,258,102 | 22,142,588 |
| Targeted population | Self-sufficiency rate | ||
| Entire population | SA1 | SA2 | SA3 |
| 3% | 6% | 14% | |
| SB1 | SB2 | SB3 | |
| 6% | 14% | 27% | |
| SC1 | SC2 | SC3 | |
| 8% | 15% | 34% | |
| SD1 | SD2 | SD3 | |
| 19% | 35% | 75% | |
| Displaced population | SA1 | SA2 | SA3 |
| 9% | 19% | 45% | |
| SB1 | SB2 | SB3 | |
| 19% | 47% | 88% | |
| SC1 | SC2 | SC3 | |
| 26% | 49% | 108% | |
| SD1 | SD2 | SD3 | |
| 61% | 112% | 241% | |
| Vulnerable population | SA1 | SA2 | SA3 |
| 12% | 23% | 55% | |
| SB1 | SB2 | SB3 | |
| 23% | 57% | 109% | |
| SC1 | SC2 | SC3 | |
| 32% | 60% | 133% | |
| SD1 | SD2 | SD3 | |
| 76% | 138% | 298% | |
| Studies | Self-sufficient rate |
| Dubbo, Australia [84] | 23.4%-84.3% |
| Sydney, Australia [85] | 15%-34% |
| Oakland, USA [52] | 0.6%-7.7% |
| Berlin, Germany [53] | 5%-82% |
| Tokyo, Japan [57] | 11.73% |
| Midlands, UK [86] | 9% |
| New York, USA [51] | 50% |
| Mestre, Italy [54] | 319% |
| Current Study (Wellington City) | 3%-75% |
Disclaimer/Publisher’s Note: The statements, opinions and data contained in all publications are solely those of the individual author(s) and contributor(s) and not of MDPI and/or the editor(s). MDPI and/or the editor(s) disclaim responsibility for any injury to people or property resulting from any ideas, methods, instructions or products referred to in the content. |
© 2025 by the authors. Licensee MDPI, Basel, Switzerland. This article is an open access article distributed under the terms and conditions of the Creative Commons Attribution (CC BY) license (http://creativecommons.org/licenses/by/4.0/).
