Preprint
Article

This version is not peer-reviewed.

Some Uniformly Smooth Approximating Functions for Absolute Value Function

Submitted:

21 February 2025

Posted:

21 February 2025

You are already at the latest version

Abstract
This paper present seven uniformly smooth approximating function for absolute value function: five of them approximate absolute value function from above, and the others approximate absolute value function from below. The properties of these uniformly smooth approximating functions are studied, and approximation degree are analyzed in theory and demonstrated by images. Finally, application prospect of uniformly smooth approximating function is pointed out.
Keywords: 
;  ;  

1. Introduction

The absolute value function ϕ ( t ) = t is not differentiable at t = 0 . Absolute value function is of great significance in non-smooth optimization theory and variational inequality. Therefore, it is of great practical significance to study the smooth approximation function of absolute value function. ϕ ( t ) = t is equivalent to ϕ ( t ) = max { t , t } . Literature [7] gave the smoothing processing method of absolute value function and its application in friction contact problems. Some approximation functions of absolute value function ϕ ( t ) = t are gave in literature [8,9,10,11,12,13], and applied to solve absolute value equation respectively. Literature [14] studied a class of smooth approximation functions of maximum function max { 0 , t } . Literature [15] studied the uniformly smooth approximation function for absolute value function.
On the basis of the above literatures, this paper systematically gives seven uniformly smooth approximation functions of absolute value functions, analyzes the properties and approximation degrees of these smooth approximation functions theoretically, and finally points out the application prospects of uniformly smooth approximation functions.
Definition 1 (Smooth approximation function [15].) Given a non-smooth function f : R R .We call the smooth function f ( μ , t ) , μ > 0 the smooth approximation function of f ( t ) . If for any t R , there exists κ > 0 , such that
f ( μ , t ) f ( t ) κ μ , μ > 0 .
If κ does not depend on t , then f ( μ , t ) is said to be a uniformly smooth approximation function of f ( t ) .
Uniformly smooth approximation function can be divided into two classes: from above and from below. Let f ( μ , t ) be the uniformly smooth approximation function of f ( t ) . If f ( μ , t ) satisfies f ( μ , t ) f ( t ) , and lim μ 0 + f ( μ , t ) = f ( t ) , then f ( μ , t ) is said to be uniformly approximated from above. If f ( μ , t ) satisfies f ( μ , t ) f ( t ) , and lim μ 0 + f ( μ , t ) = f ( t ) , then f ( μ , t ) is said to be uniformly approximated from below. The following we use ( μ , t ) R + + × R to express μ > 0 , t R .

2. Some Uniformly Smooth Approximating Functions

Following we give seven uniformly smooth approximating functions ϕ i ( μ , t ) of the absolute value function ϕ ( t ) = t . They are continuously differentiable on ( μ , t ) R + + × R , and ϕ i ( μ , t ) , i = 1 , 2 , , 7 are defined as follows:
ϕ 1 ( μ , t ) = μ ln 1 + e t μ + ln 1 + e t μ
ϕ 2 ( μ , t ) = μ 2 + t 2
ϕ 3 ( μ , t ) = μ ln e t μ + e t μ
ϕ 4 ( μ , t ) = t ,                                                                                                                               t μ , μ ln 1 + t μ 2 + μ ( 1 ln 2 ) , μ < t < μ , t ,                                                                                                                     t μ .
ϕ 5 ( μ , t ) = t ,                                               t μ 2 , t 2 μ + μ 4 , μ 2 < t < μ 2 , t ,                                     t μ 2 .
ϕ 6 ( μ , t ) = t 2 2 μ , t μ , t μ 2 , t > μ .
ϕ 7 ( μ , t ) = μ ln 1 2 e t μ + 1 2 e t μ

2.1. Properties of Function ϕ 1 ( μ , t )

Proposition 2.1 The function ϕ 1 ( μ , t ) = μ ln 1 + e t μ + ln 1 + e t μ on ( μ , t ) R + + × R has the following properties:
(1) 0 < ϕ 1 ( μ , t ) ϕ ( t ) μ ln 4 ;
(2) ϕ 1 ( μ , t ) is differentiable on ( μ , t ) R + + × R , and
ϕ 1 ( μ , t ) t < 1 , ϕ 1 ( μ , t ) t t = 0 = 0 .
(3) ϕ 1 ( μ , t ) decreases with decreasing parameter μ , and when μ 0 + , lim μ 0 + ϕ 1 ( μ , t ) = t .
Proof (1) ϕ 1 ( μ , t ) ϕ ( t ) = μ ln 2 + e t μ + e t μ μ ln e t μ = μ ln 2 e t μ + e t t μ + e t t μ
Since t = max { t , t } , then t t 0 , t t 0 , and at least one of t t and t t is equal to 0, thus 0 < 2 e t μ 2 , 1 < e t t μ + e t t μ 2 . So 1 < 2 e t μ + e t t μ + e t t μ 4 .
Thereby μ ln 1 < ϕ 1 ( μ , t ) ϕ ( t ) μ ln 4 . So 0 < ϕ 1 ( μ , t ) ϕ ( t ) μ ln 4 .
(2) A simple calculation leads to
ϕ 1 ( μ , t ) t = e t μ 1 + e t μ + e t μ 1 + e t μ ,
ϕ 1 ( μ , t ) μ = ln 1 + e t μ + ln 1 + e t μ + t μ e t μ 1 + e t μ + e t μ 1 + e t μ .
Since ϕ 1 ( μ , t ) t and ϕ 1 ( μ , t ) μ are continuous on ( μ , t ) R + + × R .Therefore, ϕ 1 ( μ , t ) is differentiable on ( μ , t ) R + + × R . And
ϕ 1 ( μ , t ) t = e t μ e t μ 2 + e t μ + e t μ < e t μ e t μ e t μ + e t μ 1 ,   ϕ 1 ( μ , t ) t t = 0 = 0 .
(3)To prove that the ϕ 1 ( μ , t ) decreases with decreasing parameter μ , it is sufficient to prove that ϕ 1 ( μ , t ) μ > 0 , ( μ , t ) R + + × R (see Appendix 1). Use 0 < ϕ 1 ( μ , t ) ϕ ( t ) μ ln 4 , combined with Squeeze Theorem. Then there is lim μ 0 + ϕ 1 ( μ , t ) = t .
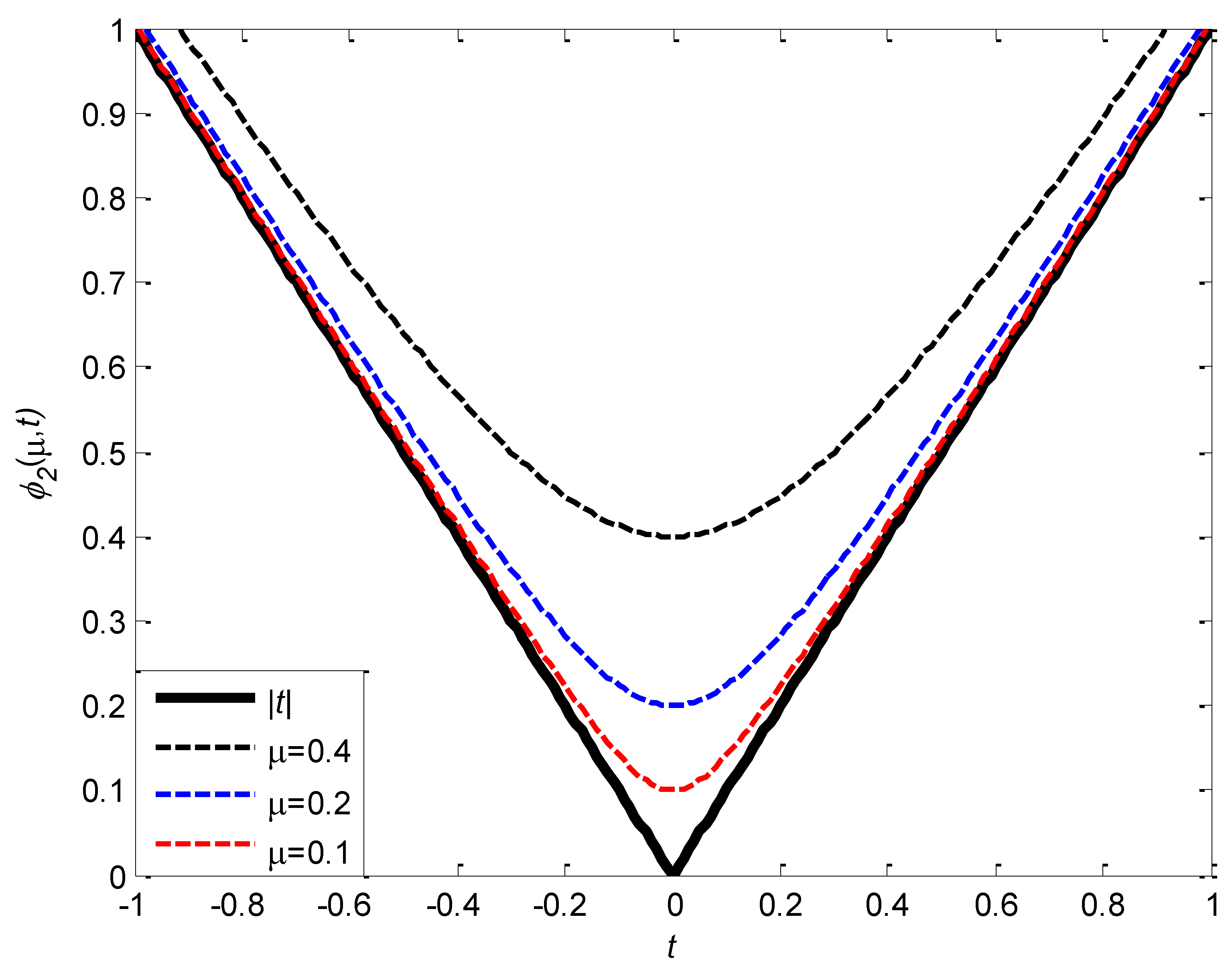
Figure 1 gives the graph of ϕ ( t ) = t and ϕ 1 ( μ , t ) ,when μ = 0.4 , μ = 0.2 , μ = 0.1 .It can also be observed from the figure, ϕ 1 ( μ , t ) is uniformly approximates ϕ ( t ) = t from above.

2.2. Properties of Function ϕ 2 ( μ , t )

Proposition 2.2 The function ϕ 2 ( μ , t ) = μ 2 + t 2 in ( μ , t ) R + + × R has the following properties:
(1) 0 < ϕ 2 ( μ , t ) ϕ ( t ) μ ;
(2) ϕ 2 ( μ , t ) is differentiable on ,and
ϕ 2 ( μ , t ) t < 1 , ϕ 2 ( μ , t ) t t = 0 = 0 .
(3) ϕ 2 ( μ , t ) decreases with the decrease parameter μ ,and when μ 0 + , lim μ 0 + ϕ 2 ( μ , t ) = t .
Proof (1) Since ϕ 2 ( μ , t ) ϕ ( t ) = μ 2 μ 2 + t 2 + t 2 ,then 0 < ϕ 2 ( μ , t ) ϕ ( t ) μ .
(2) A simple calculation leads to
ϕ 2 ( μ , t ) t = t μ 2 + t 2 , ϕ 2 ( μ , t ) μ = μ μ 2 + t 2 .
Apparently, ϕ 2 ( μ , t ) t and ϕ 2 ( μ , t ) μ is continuous, so ϕ 2 ( μ , t ) is differentiable on ( μ , t ) R + + × R . And
ϕ 2 ( μ , t ) t = t μ 2 + t 2 < 1 , ϕ 2 ( μ , t ) t t = 0 = t μ 2 + t 2 t = 0 = 0
(3) For any ( μ , t ) R + + × R , ϕ 2 ( μ , t ) μ = μ μ 2 + t 2 > 0 .Thus the value of ϕ 2 ( μ , t ) decreases with the decrease parameter μ . Using 0 < ϕ 2 ( μ , t ) ϕ ( t ) μ , combined with Squeeze Theorem. Then there is lim μ 0 + ϕ 2 ( μ , t ) = t .
Figure 2 gives the graph of ϕ ( t ) = t and ϕ 2 ( μ , t ) ,when μ = 0.4 , μ = 0.2 , μ = 0.1 .It can also be observed from the figure, ϕ 2 ( μ , t ) is uniformly approximates ϕ ( t ) = t from above.

2.3. Properties of Function ϕ 3 ( μ , t )

Proposition 2.3 The function ϕ 3 ( μ , t ) = μ ln e t μ + e t μ in ( μ , t ) R + + × R has the following properties:
(1) 0 < ϕ 3 ( μ , t ) ϕ ( t ) μ ln 2 .
(2) ϕ 3 ( μ , t ) is differentiable on ( μ , t ) R + + × R ,and
ϕ 3 ( μ , t ) t < 1 , ϕ 3 ( μ , t ) t t = 0 = 0 .
(3) ϕ 3 ( μ , t ) decreases with the decrease parameter μ ,and when μ 0 + , lim μ 0 + ϕ 3 ( μ , t ) = t .
Proof (1) ϕ 3 ( μ , t ) ϕ ( t ) = μ ln e t μ + e t μ μ ln e t μ = μ ln e t t μ + e t t μ .
Since t = max { t , t } ,then t t 0 , t t 0 , and at least one of t t and t t is equal to 0,so 1 < e t t μ + e t t μ 2 .Thus μ ln 1 < ϕ 3 ( μ , t ) ϕ ( t ) μ ln ( 1 + 1 ) .That is
0 < ϕ 3 ( μ , t ) ϕ ( t ) μ ln 2 .
(2)A simple calculation leads to
ϕ 3 ( μ , t ) t = e t μ e t μ e t μ + e t μ , ϕ 3 ( μ , t ) μ = ln e t μ + e t μ + t μ e t μ + e t μ e t μ + e t μ .
Since ϕ 3 ( μ , t ) t and ϕ 3 ( μ , t ) μ continuous on ( μ , t ) R + + × R .So ϕ 3 ( μ , t ) is differentiable on ( μ , t ) R + + × R . And
ϕ 3 ( μ , t ) t = e t μ e t μ e t μ + e t μ = e 2 t μ 1 e 2 t μ + 1 < 1 , ϕ 3 ( μ , t ) t t = 0 = e t μ e t μ e t μ + e t μ t = 0 = 0 .
(3) To prove that the value of ϕ 3 ( μ , t ) decreases with decreasing parameter μ . It is sufficient to prove that ϕ 3 ( μ , t ) μ > 0 , ( μ , t ) R + + × R (see Appendix 2).
Using 0 < ϕ 3 ( μ , t ) ϕ ( t ) μ ln 2 , combined with Squeeze Theorem, thus lim μ 0 + ϕ 3 ( μ , t ) = t .
Figure 3 gives the graph of ϕ ( t ) = t and ϕ 3 ( μ , t ) ,when μ = 0.4 , μ = 0.2 , μ = 0.1 .It can also be observed from the figure, ϕ 3 ( μ , t ) is uniformly approximates ϕ ( t ) = t from above.

2.4. Properties of Function ϕ 4 ( μ , t )

Proposition 2.4 The function ϕ 4 ( μ , t ) = t , t μ , μ ln 1 + t μ 2 + μ ( 1 ln 2 ) , μ < t < μ , t , t μ . in ( μ , t ) R + + × R has the following properties:
(1) 0 ϕ 4 ( μ , t ) ϕ ( t ) μ ( 1 ln 2 ) ;
(2) ϕ 4 ( μ , t ) is differentiable on ( μ , t ) R + + × R ,and
ϕ 4 ( μ , t ) t 1 , ϕ 4 ( μ , t ) t t = 0 = 0 .
(3) ϕ 4 ( μ , t ) decreases with the decrease parameter μ ,and when μ 0 + , lim μ 0 + ϕ 4 ( μ , t ) = t .
Proof (1) When   t μ , ϕ 4 ( μ , t ) ϕ ( t ) 0 . When μ < t < μ ,
ϕ 4 ( μ , t ) ϕ ( t ) = μ ln 1 + t μ 2 + μ ( 1 ln 2 ) t μ ( 1 ln 2 ) .
Thus, for any ( μ , t ) R + + × R , we have 0 ϕ 4 ( μ , t ) ϕ ( t ) μ ( 1 ln 2 ) .
(2) A simple calculation gives
ϕ 4 ( μ , t ) t = 1 ,                                               t μ , 2 μ t t 2 + μ 2 , μ < t < μ , 1 ,                                               t μ .
ϕ 4 ( μ , t ) μ = 0 ,                                                                                             t μ , ln 1 + t 2 μ 2 2 t 2 μ 2 + t 2 + ( 1 ln 2 ) , μ < t < 0 ,                                                                                             t μ . μ ,
Since lim t μ ϕ 4 ( μ , t ) t = lim t μ 2 μ t t 2 + μ 2 = 1 , lim t μ ϕ 4 ( μ , t ) t = lim t μ 2 μ t t 2 + μ 2 = 1 ,so ϕ 4 ( μ , t ) t is continuous. Since lim t μ ϕ 4 ( μ , t ) μ = 0 , lim t μ ϕ 4 ( μ , t ) μ = 0 ,so ϕ 4 ( μ , t ) μ is continuous. Thus ϕ 4 ( μ , t ) is differentiable on ( μ , t ) R + + × R . From the expression for ϕ 4 ( μ , t ) t , we get ϕ 4 ( μ , t ) t 1 and ϕ 4 ( μ , t ) t t = 0 = 0 .
(3) To prove that the value of ϕ 4 ( μ , t ) decreases with decreasing parameter μ . Only proof ϕ 4 ( μ , t ) μ > 0 , ( μ , t ) R + + × R is required (see Appendix 3).
Using 0 ϕ 4 ( μ , t ) ϕ ( t ) μ ( 1 ln 2 ) , combined with Squeeze, thus lim μ 0 + ϕ 4 ( μ , t ) = t .
Figure 4 gives the graph of ϕ ( t ) = t and ϕ 4 ( μ , t ) ,when μ = 0.4 , μ = 0.2 , μ = 0.1 .It can also be observed from the figure, ϕ 4 ( μ , t ) is uniformly approximates ϕ ( t ) = t from above.

2.5. Properties of Function ϕ 5 ( μ , t )

Proposition 2.5 The function ϕ 5 ( μ , t ) = t ,                                                                             t μ 2 , t 2 μ + μ 4 , μ 2 < t < μ 2 , t ,                                                                             t μ 2 . in ( μ , t ) R + + × R has the following properties:
(1) 0 ϕ 5 ( μ , t ) ϕ ( t ) 1 4 μ ;
(2) ϕ 5 ( μ , t ) is differentiable on ( μ , t ) R + + × R ,and
ϕ 5 ( μ , t ) t 1 , ϕ 5 ( μ , t ) t t = 0 = 0 .
(3) ϕ 5 ( μ , t ) decreases with the decrease parameter μ ,and when μ 0 + , lim μ 0 + ϕ 5 ( μ , t ) = t .
Proof (1)When   t μ 2 , ϕ 5 ( μ , t ) ϕ ( t ) 0 .When μ 2 < t < μ 2 , 0 < 2 t μ 2 4 μ 1 4 μ , while ϕ 5 ( μ , t ) ϕ ( t ) = 2 t μ 2 4 μ . So when μ 2 < t < μ 2 , 0 < ϕ 5 ( μ , t ) ϕ ( t ) 1 4 μ .
From above, for any ( μ , t ) R + + × R ,we have 0 ϕ 5 ( μ , t ) ϕ ( t ) 1 4 μ .
(2) Simple calculation gives
ϕ 5 ( μ , t ) t = 1 , t μ 2 , 2 t μ , μ 2 < t < 1 , t μ 2 . μ 2 , ϕ 5 ( μ , t ) μ = 0 , t μ 2 , t μ 2 + 1 4 , μ 2 < t < 0 , t μ 2 . μ 2 ,
Since lim t μ 2 ϕ 5 ( μ , t ) t = lim t μ 2 2 t μ = 1 , lim t μ 2 ϕ 5 ( μ , t ) t = lim t μ 2 2 x μ = 1 , so ϕ 5 ( μ , t ) t is continuous. Since
lim t μ 2 ϕ 5 ( μ , t ) μ = lim t μ 2 t μ 2 + 1 4 = 0 , lim t μ 2 ϕ 5 ( μ , t ) μ = lim t μ 2 t μ 2 + 1 4 = 0 ,
So ϕ 5 ( μ , t ) μ is continuous. Thus, ϕ 5 ( μ , t ) is differentiable on ( μ , t ) R + + × R . From the expression of ϕ 5 ( μ , t ) t , we have ϕ 5 ( μ , t ) t 1 and ϕ 5 ( μ , t ) t t = 0 = 0 .
(3)When μ 2 < t < μ 2 , 0 < t μ 2 + 1 4 1 4 , so 0 < ϕ 5 ( μ , t ) μ 1 4 . This indicates that ϕ 5 ( μ , t ) decreases with the decrease parameter μ .
Using 0 ϕ 5 ( μ , t ) ϕ ( t ) 1 4 μ ,combined with Squeeze Theorem, thus lim μ 0 + ϕ 5 ( μ , t ) = t .
Figure 5 gives the graph of ϕ ( t ) = t and ϕ 5 ( μ , t ) ,when μ = 0.4 , μ = 0.2 , μ = 0.1 .It can also be observed from the figure, ϕ 5 ( μ , t ) is uniformly approximates ϕ ( t ) = t from above.

2.6. Properties of Function ϕ 6 ( μ , t )

Proposition 2.6 The function ϕ 6 ( μ , t ) = t 2 2 μ , t μ , t μ 2 , t > μ . in ( μ , t ) R + + × R has the following properties:
(1) 1 2 μ ϕ 6 ( μ , t ) ϕ ( t ) 0 ;
(2) ϕ 6 ( μ , t ) is differentiable on ( μ , t ) R + + × R , and
ϕ 6 ( μ , t ) t 1 ,且 ϕ 6 ( μ , t ) t t = 0 = 0 .
(3) ϕ 6 ( μ , t ) increases with decreasing parameter μ . When μ 0 + , lim μ 0 + ϕ 6 ( μ , t ) = t .
Proof (1)When t > μ , ϕ 6 ( μ , t ) ϕ ( t ) = μ 2 . When t μ , ϕ 6 ( μ , t ) ϕ ( t ) = t 2 2 μ t . Using the properties of the parabolic function yields 1 2 μ t 2 2 μ t 0 , so 1 2 μ ϕ 6 ( μ , t ) ϕ ( t ) 0 .
Form above, for any ( μ , t ) R + + × R ,we have 1 2 μ ϕ 6 ( μ , t ) ϕ ( t ) 0 .
(2) A simple calculation gives
ϕ 6 ( μ , t ) t = 1 , t > μ , t μ , μ t 1 , t < μ . μ , ϕ 6 ( μ , t ) μ = 1 2 , t > μ , 1 2 t μ 2 , μ t 1 2 , t < μ . μ ,
Since lim t μ ϕ 6 ( μ , t ) t = lim t μ t μ = 1 , lim t μ ϕ 6 ( μ , t ) t = lim t μ t μ = 1 . thus ϕ 6 ( μ , t ) t is continuous. Since lim t μ ϕ 6 ( μ , t ) μ = lim t μ 1 2 × t μ 2 = 1 2 , lim t μ ϕ 6 ( μ , t ) μ = lim t μ 1 2 × t μ 2 = 1 2 .
Thus ϕ 6 ( μ , t ) μ is continuous. So ϕ 6 ( μ , t ) is differentiable on ( μ , t ) R + + × R . From the expression of ϕ 6 ( μ , t ) t ,we have ϕ 6 ( μ , t ) t 1 and ϕ 6 ( μ , t ) t t = 0 = 0 .
(3)For any ( μ , t ) R + + × R , there are 1 2 ϕ 6 ( μ , t ) μ 0 . So ϕ 6 ( μ , t ) increases with decreasing parameter μ . Using 1 2 μ ϕ 6 ( μ , t ) ϕ ( t ) 0 , combined with Squeeze Theorem, thus lim μ 0 + ϕ 6 ( μ , t ) = t .
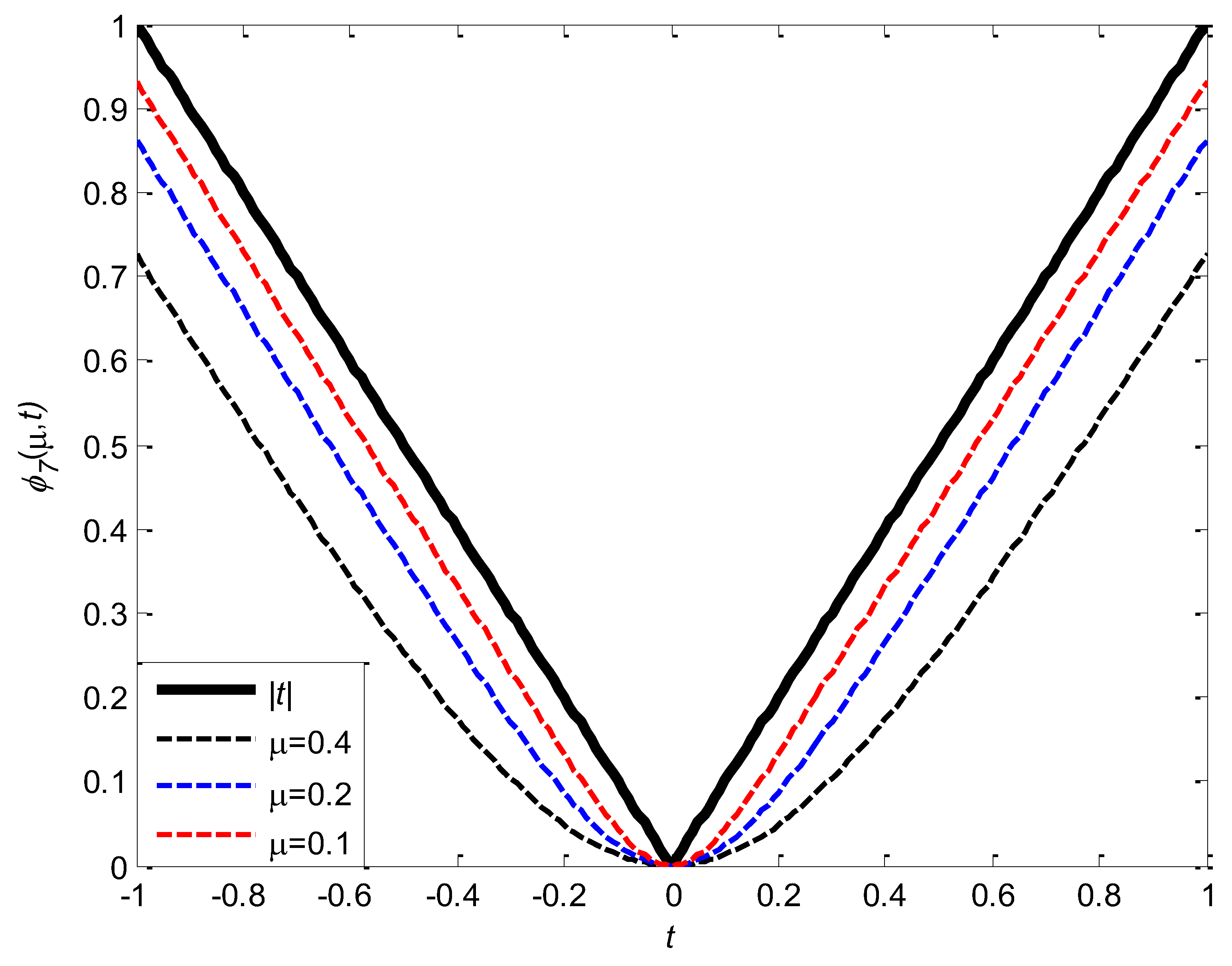
Figure 6 gives the graph of ϕ ( t ) = t and ϕ 6 ( μ , t ) ,when μ = 0.4 , μ = 0.2 , μ = 0.1 .It can also be observed from the figure, ϕ 6 ( μ , t ) is uniformly approximates ϕ ( t ) = t from below.

2.7. Properties of Function ϕ 7 ( μ , t )

Proposition 2.7 The function ϕ 7 ( μ , t ) = μ ln 1 2 e t μ + 1 2 e t μ in ( μ , t ) R + + × R has the following properties:
(1) μ ln 2 < ϕ 7 ( μ , t ) ϕ ( t ) 0 ;
(2) ϕ 7 ( μ , t ) is differentiable on ( μ , t ) R + + × R ,and
ϕ 7 ( μ , t ) t < 1 , ϕ 7 ( μ , t ) t t = 0 = 0 .
(3) ϕ 7 ( μ , t ) increases with decreasing parameter μ . When μ 0 + , lim μ 0 + ϕ 7 ( μ , t ) = t .
Proof (1) ϕ 7 ( μ , t ) = ϕ 3 ( μ , t ) + μ ln 1 2 , ϕ 7 ( μ , t ) ϕ ( t ) = μ ln 1 2 + ϕ 3 ( μ , t ) ϕ ( t ) .
Combined 0 < ϕ 3 ( μ , t ) ϕ ( t ) μ ln 2 .Then there are μ ln 2 < ϕ 7 ( μ , t ) ϕ ( t ) 0 .
(2) Simple calculation gives
ϕ 7 ( μ , t ) t = e t μ e t μ e t μ + e t μ = ϕ 3 ( μ , t ) t , ϕ 7 ( μ , t ) μ = ln 1 2 e t μ + 1 2 e t μ + t μ e t μ + e t μ e t μ + e t μ .
So ϕ 7 ( μ , t ) t < 1 and ϕ 7 ( μ , t ) t t = 0 = 0 .
(3) To prove that the value of ϕ 7 ( μ , t ) increases with decreasing parameter μ . It is sufficient to prove ϕ 7 ( μ , t ) μ < 0 , ( μ , t ) R + + × R (see Appendix 4).
Using μ ln 2 < ϕ 7 ( μ , t ) ϕ ( t ) 0 , combined with Squeeze Theorem,thus lim μ 0 + ϕ 7 ( μ , t ) = t .
Figure 7 gives the graph of ϕ ( t ) = t and ϕ 7 ( μ , t ) ,when μ = 0.4 , μ = 0.2 , μ = 0.1 .It can also be observed from the figure, ϕ 7 ( μ , t ) is uniformly approximates ϕ ( t ) = t from below.
Some properties of these 7 uniformly smooth approximate functions are given above, and the common properties of these 7 uniformly smooth approximation functions are given in the form of theorems.
Theorem 2.1  ϕ i ( μ , t ) , i = 1 , , 7 , as defined above, satisfies the following properties:
(1) ϕ i ( μ , t ) , i = 1 , , 7 is uniformly smooth approximate function of ϕ ( t ) on ( μ , t ) R + + × R . Among which ϕ i ( μ , t ) , i = 1 , 2 , 3 , 4 , 5 is uniformly smooth approximate functions of ϕ ( t ) from above, while ϕ i ( μ , t ) , i = 6 , 7 is uniformly smooth approximate functions of ϕ ( t ) from below.
(2) ϕ i ( μ , t ) , i = 1 , , 7 is continuously differentiable on ( μ , t ) R + + × R , and all satisfies
ϕ i ( μ , t ) t 1 , ϕ i ( μ , t ) t t = 0 = 0 .
(3) For any t R , lim μ 0 + ϕ i ( μ , t ) = t , i = 1 , , 7 .

3. Approximation Degree of Uniformly Smooth Approximation Function

Following we describes the approximation degree between the ϕ i ( μ , t ) , i = 1 , , 7 and ϕ ( t ) = t on μ 0 + .From Theorem 2.1 and Figure 5, we can see that ϕ 5 ( μ , t ) approximates ϕ ( t ) = t most well. To prove this conclusion, firstly we define the distance between two real-valued functions by using infinite norm, that is, for the given two real-valued functions f ( t ) and g ( t ) ,we define the distance between them as
f g = max t R f ( t ) g ( t )
For any given μ > 0 .Since:
lim t ϕ i ( μ , t ) t = 0 , i = 1 , 2 , 3 , 4 , 5 .
and
max t R ϕ i ( μ , t ) t = ϕ i ( μ , 0 ) , i = 1 , 2 , 3 , 4 , 5 .
Since
ϕ 1 ( μ , 0 ) = μ ln 4 , ϕ 2 ( μ , 0 ) = μ , ϕ 3 ( μ , 0 ) = μ ln 2 , ϕ 4 ( μ , 0 ) = μ ( 1 ln 2 ) , ϕ 5 ( μ , 0 ) = 1 4 μ ,
Thus
ϕ 1 ( μ , t ) t = μ ln 4
ϕ 2 ( μ , t ) t = μ
ϕ 3 ( μ , t ) t = μ ln 2
ϕ 4 ( μ , t ) t = μ ( 1 ln 2 )
ϕ 5 ( μ , t ) t = 1 4 μ
Therefore, it is concluded from the above approximation we get
ϕ 1 ( μ , t ) t > ϕ 2 ( μ , t ) t > ϕ 3 ( μ , t ) t > ϕ 4 ( μ , t ) t > ϕ 5 ( μ , t ) t .
Thus, ϕ 5 ( μ , t ) approximates ϕ ( t ) = t most well among ϕ i ( μ , t ) , i = 1 , 2 , 3 , 4 , 5 .
In fact, for any fixed μ > 0 ,
ϕ 1 ( μ , t ) > ϕ 2 ( μ , t ) > ϕ 3 ( μ , t ) > ϕ 4 ( μ , t ) > ϕ 5 ( μ , t ) > t .
On the other hand, for any μ > 0 ,since
lim t ϕ 6 ( μ , t ) t = 1 2 μ , ϕ 6 ( μ , 0 ) = 0 ,
It means
max t R ϕ 6 ( μ , t ) t = 1 2 μ .
Thus
ϕ 6 ( μ , t ) t = 1 2 μ .
In addition
lim t ϕ 7 ( μ , t ) t = μ ln 2 , ϕ 7 ( μ , 0 ) = 0 .
It means
max t R ϕ 7 ( μ , t ) t = μ ln 2 .
Thus
ϕ 7 ( μ , t ) t = μ ln 2 .
Therefore, it is concluded from the below approximation that
ϕ 6 ( μ , t ) t > ϕ 7 ( μ , t ) t .
It shows that in all the lower approximation functions ϕ i ( μ , t ) , i = 6 , 7 , ϕ 6 ( μ , t ) approximates best to ϕ ( t ) = t . In fact, for any fixed μ > 0 ,
ϕ 7 ( μ , t ) < ϕ 6 ( μ , t ) < t .
In summary, we have the following conclusions
ϕ 1 ( μ , t ) > ϕ 2 ( μ , t ) > ϕ 3 ( μ , t ) > ϕ 4 ( μ , t ) > ϕ 5 ( μ , t ) > t > ϕ 6 ( μ , t ) > ϕ 7 ( μ , t ) .
Following, the images of ϕ i ( μ , t ) , i = 1 , , 7 and ϕ ( t ) = t are given respectively with μ = 0.4 , μ = 0.2 , μ = 0.1 .
Figure 8. Graph of ϕ i ( μ , t ) , i = 1 , , 7 and ϕ ( t ) = t ,when μ = 0.4 .
Figure 8. Graph of ϕ i ( μ , t ) , i = 1 , , 7 and ϕ ( t ) = t ,when μ = 0.4 .
Preprints 150136 g008
Figure 9. Graph of ϕ i ( μ , t ) , i = 1 , , 7 and ϕ ( t ) = t ,when μ = 0.2 .
Figure 9. Graph of ϕ i ( μ , t ) , i = 1 , , 7 and ϕ ( t ) = t ,when μ = 0.2 .
Preprints 150136 g009
Figure 10. Graph of ϕ i ( μ , t ) , i = 1 , , 7 and ϕ ( t ) = t ,when μ = 0.1 .
Figure 10. Graph of ϕ i ( μ , t ) , i = 1 , , 7 and ϕ ( t ) = t ,when μ = 0.1 .
Preprints 150136 g010
Table 1 gives the distance between ϕ i ( μ , t ) , i = 1 , , 7 and ϕ ( t ) = t when μ takes different values.
It can also be derived from the data in Table 1 that the distance between ϕ 5 ( μ , t ) and ϕ ( t ) = t is the smallest, thus ϕ 5 ( μ , t ) approximates ϕ ( t ) = t most well.

4. Conclusions

The uniformly smooth approximation function of absolute value function plays important scientific significance in the fields of numerical approximation[16], non-smooth optimization[17], neural network [18,19,20], etc. Limited by space, the application of uniformly smooth approximation functions for absolute value functions will be discussed separately. In addition, among the above uniformly smooth approximation function ϕ i ( μ , t ) , i = 1 , , 7 ,the approximation degree will be better if μ is replaced by its equivalent infinitesimal quantity sin μ ,   0 < μ < 1 .

Funding

This research received no external funding.

Institutional Review Board Statement

Not applicable.

Informed Consent Statement

Not applicable.

Data Availability Statement

The data used to support the findings of this study are available from the corresponding author upon request.

Acknowledgments

This work is supported by Natural Science Foundation of Shaanxi Province(2024JC-YBMS-014), and the Foundation of Shaanxi University of Technology (SLGNL202409).

Conflicts of Interest

The author declares that there is no conflict of interest regarding the publication of this paper.

4. Some Appendixes

Appendix 1 
ϕ 1 ( μ , t ) μ = ln 1 + e t μ + ln 1 + e t μ + t μ e t μ 1 + e t μ + e t μ 1 + e t μ , ( μ , t ) R + + × R ,
Following we prove ϕ 1 ( μ , t ) μ > 0 , ( μ , t ) R + + × R .
Proof For an any ( μ , t ) R + + × R , we need to prove
ln 1 + e t μ + ln 1 + e t μ + t μ e t μ 1 + e t μ + e t μ 1 + e t μ > 0 .
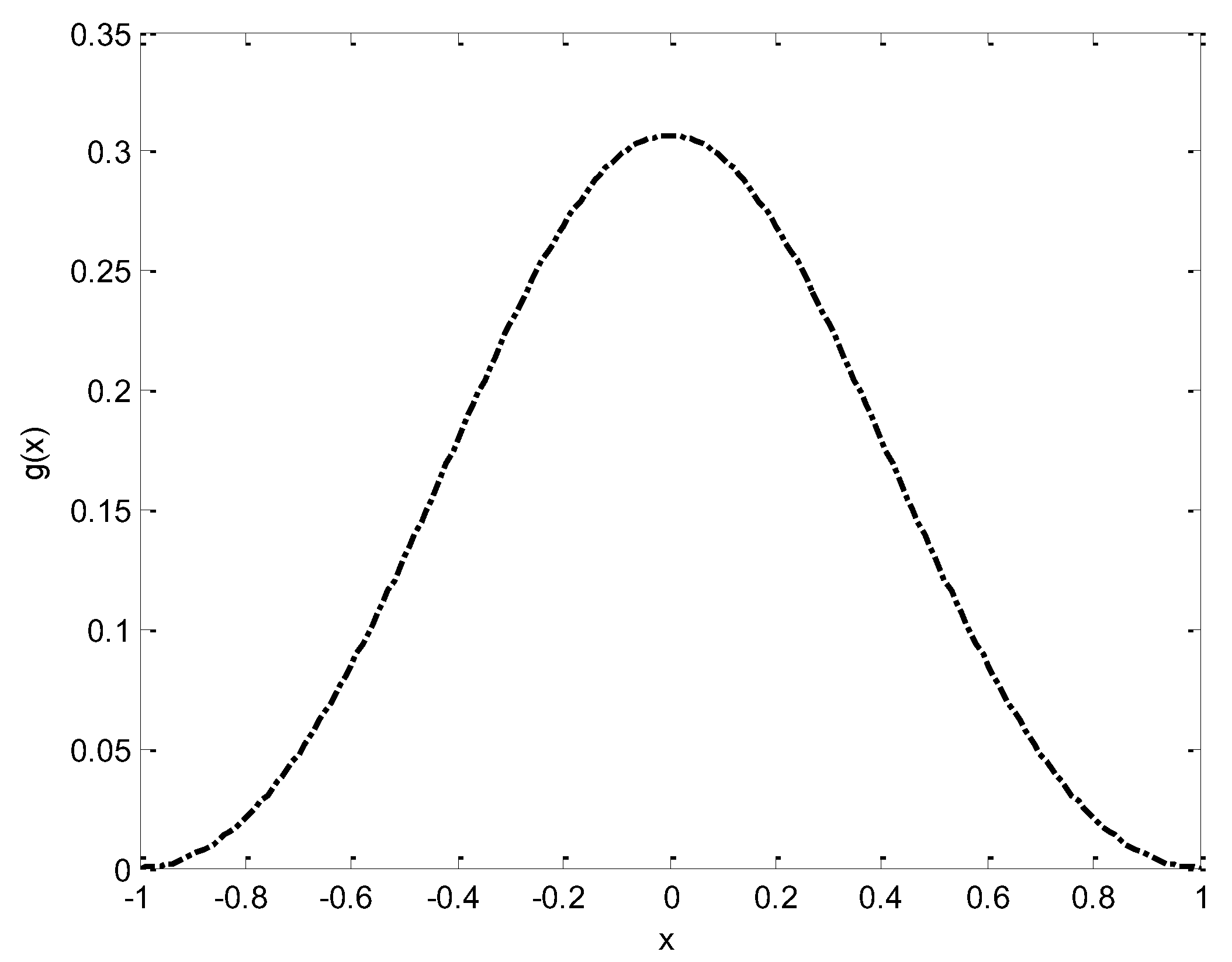
Let t μ = x , g ( x ) = ln 1 + e x + ln 1 + e x + x e x 1 + e x + e x 1 + e x .
Thus we only need to prove g ( x ) > 0 .
Since g ( x ) = g ( x ) , g ( 0 ) = ln 4 , g ( x ) = 2 x 2 + e x + e x .
For any μ > 0 , when x > 0 , g ( x ) < 0 ; when x < 0 , g ( x ) > 0 , and
lim x + g ( x ) = lim x + ln 1 + e x + ln 1 + e x + x e x 1 + e x + e x 1 + e x = 0 .
Thus we have g ( x ) > 0 , that is ϕ 1 ( μ , t ) μ > 0 , ( μ , t ) R + + × R .
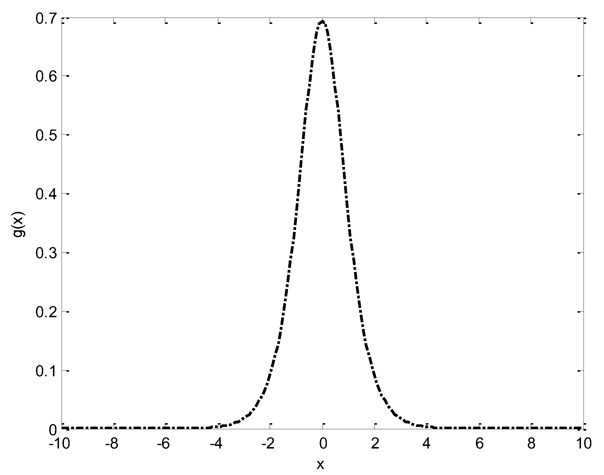
The image of g ( x ) with x [ 10 , 10 ]   ( μ = 0.1 , t [ 1 , 1 ] ) is shown in the Figure A1.
Figure A1. The image of g ( x ) with x [ 10 , 10 ] .
Figure A1. The image of g ( x ) with x [ 10 , 10 ] .
Preprints 150136 g0a1

Appendix 2

ϕ 3 ( μ , t ) μ = ln e t μ + e t μ + t μ e t μ + e t μ e t μ + e t μ , ( μ , t ) R + + × R .
Following we prove ϕ 3 ( μ , t ) μ > 0 , ( μ , t ) R + + × R .
Proof For any ( μ , t ) R + + × R , we need to prove
ln e t μ + e t μ + t μ e t μ + e t μ e t μ + e t μ > 0 .
Let
t μ = x , g ( x ) = ln e x + e x + x e x + e x e x + e x .
Thus we only need to prove g ( x ) > 0 .
Since g ( x ) = g ( x ) , g ( 0 ) = ln 2 , g ( x ) = 4 x ( e x + e x ) 2 .
For any μ > 0 ,when x > 0 , g ( x ) < 0 ,when x < 0 , g ( x ) > 0 , and
lim x + g ( x ) = lim x + ln e x + e x + x e x + e x e x + e x = 0 .
Thus we have g ( x ) > 0 , that is ϕ 3 ( μ , t ) μ > 0 , ( μ , t ) R + + × R .
The image of g ( x ) with x [ 10 , 10 ]   ( μ = 0.1 , t [ 1 , 1 ] ) is shown in the Figure A2.
Figure A2. The image of g ( x ) with x [ 10 , 10 ] .
Figure A2. The image of g ( x ) with x [ 10 , 10 ] .
Preprints 150136 g0a2

Appendix 3

ϕ 4 ( μ , t ) μ = 0 ,                                                                                               t μ , ln 1 + t 2 μ 2 2 t 2 μ 2 + t 2 + ( 1 ln 2 ) , μ < t < μ 0 ,                                                                                               t μ .
Following we prove ϕ 4 ( μ , t ) μ > 0 , μ > 0 , μ < t < μ .
Proof It is only necessary to prove that for any μ > 0 , μ < t < μ ln 1 + t 2 μ 2 2 t 2 μ 2 + t 2 + ( 1 ln 2 ) > 0
Let
t μ = x , g ( x ) = ln 1 + x 2 2 x 2 x 2 + 1 + ( 1 ln 2 ) .
Thus we only need to prove g ( x ) > 0 , 1 < x < 1 .
Since g ( x ) = g ( x ) , g ( 0 ) = 1 ln 2 g ( x ) = 4 x ( x 1 ) ( x 2 + 1 ) 2 .
For any μ > 0 ,when 0 < x < 1 , g ( x ) < 0 ,when 1 < x < 0 , g ( x ) > 0 .
So when 0 < x < 1 , g ( x ) > g ( 1 ) = 0 , when 1 < x < 0 , g ( x ) > g ( 1 ) = 0 .
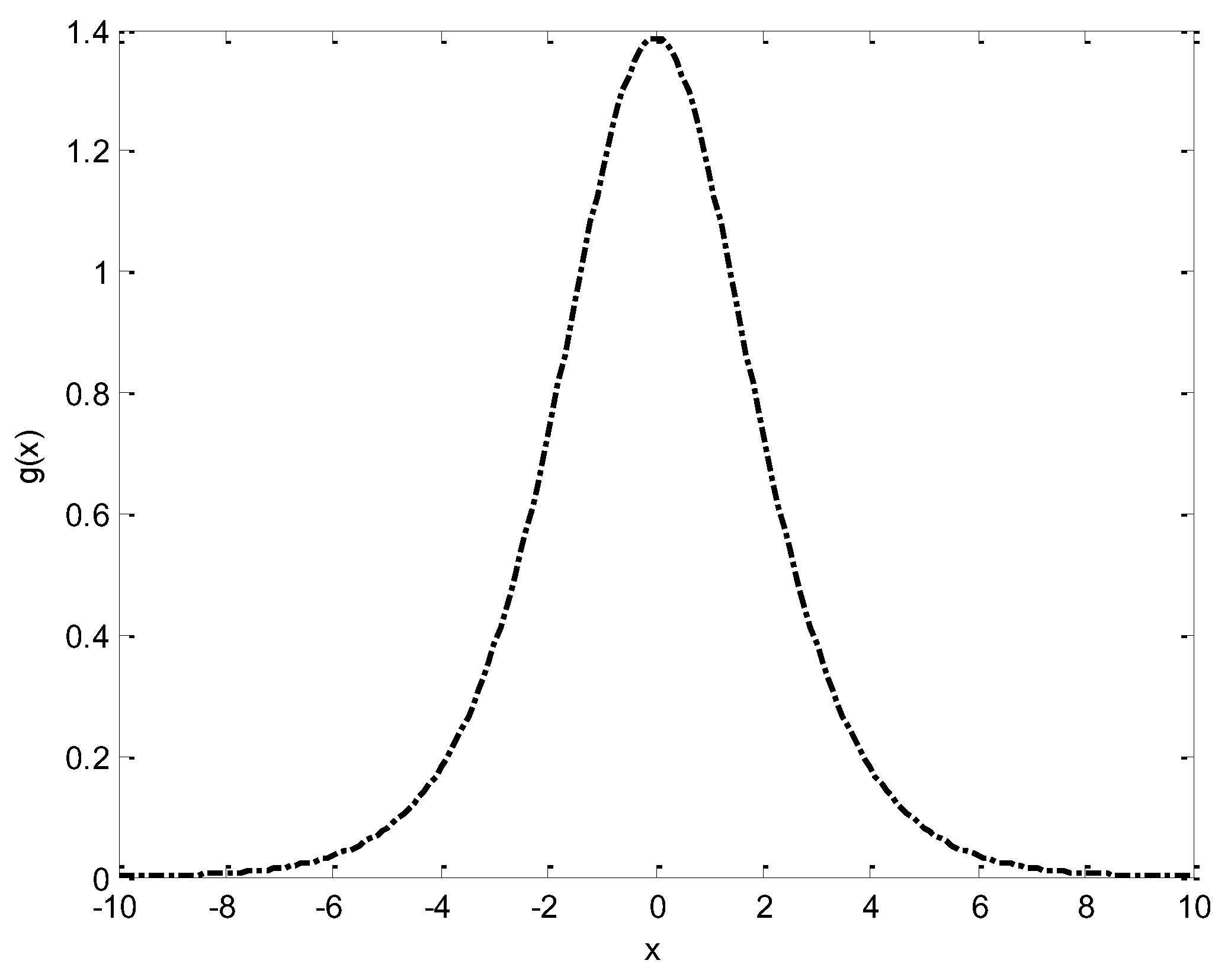
Thus when 1 < x < 1 , g ( x ) > 0 , the image of g ( x ) is shown in the Figure A3.
Figure A3. The image of g ( x ) with x [ 1 , 1 ] .
Figure A3. The image of g ( x ) with x [ 1 , 1 ] .
Preprints 150136 g0a3

Appendix 4

ϕ 7 ( μ , t ) μ = ln 1 2 e t μ + 1 2 e t μ + t μ e t μ + e t μ e t μ + e t μ , ( μ , t ) R + + × R
Following we prove ϕ 7 ( μ , t ) μ < 0 , ( μ , t ) R + + × R .
Proof For any ( μ , t ) R + + × R , we need to prove
ln 1 2 e t μ + 1 2 e t μ + t μ e t μ + e t μ e t μ + e t μ < 0 .
Let
t μ = x , g ( x ) = ln 1 2 + ln e x + e x + x e x + e x e x + e x .
Thus we only need to prove g ( x ) < 0 .
Since g ( x ) = g ( x ) , g ( 0 ) = 0 , g ( x ) = 4 x ( e x + e x ) 2 .
For any μ > 0 ,when x > 0 , g ( x ) < 0 , thus g ( x ) < g ( 0 ) = 0 . When x < 0 , g ( x ) > 0 , so g ( x ) < g ( 0 ) = 0 . In addition, lim x + g ( x ) = ln 2 .
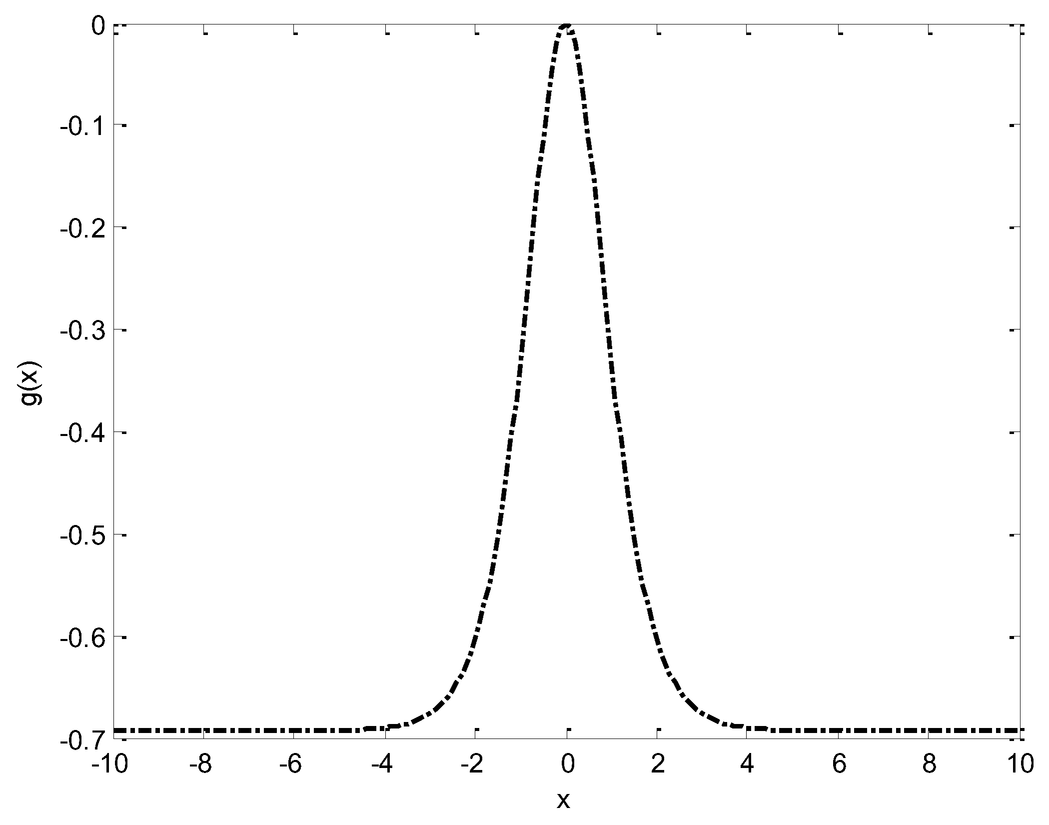
The image of g ( x ) with x [ 10 , 10 ]   ( μ = 0.1 , t [ 1 , 1 ] ) is shown in the Figure A4.
Figure A4. The image of g ( x ) with x [ 10 , 10 ] .
Figure A4. The image of g ( x ) with x [ 10 , 10 ] .
Preprints 150136 g0a4

References

  1. Chen C, Mangasarian O L. A class of smoothing functions for nonlinear and mixed complementarity problems [J]. Computational Optimization and Applications 1996, 5, 97–138. [Google Scholar] [CrossRef]
  2. Qi L, Sun D. Smoothing Functions and A Smoothing Newton Method for Complementarity and Variational Inequality Problems [J]. Journal of Optimization Theory and Applications 2002, 113, 121–147. [Google Scholar] [CrossRef]
  3. Qi L, Chen X. A Globally Convergent Successive Approximation Method for Severely Nonsmooth Equations [J]. SIAM Journal on Control & Optimization 2006, 33, 402–418. [Google Scholar]
  4. Huang Z H, Zhang Y, Wu W. A smoothing-type algorithm for solving system of inequalities [J]. Journal of Computational & Applied Mathematics 2008, 220, 355–363. [Google Scholar]
  5. Zhang Y, Huang Z H. A nonmonotone smoothing-type algorithm for solving a system of equalities and inequalities [J]. Journal of Computational & Applied Mathematics 2010, 233, 2312–2321. [Google Scholar]
  6. Wang F, Yu Z, Gao C. A Smoothing Neural Network Algorithm for Absolute Value Equations [J]. Engineering 2015, 7, 567–576. [Google Scholar] [CrossRef]
  7. Zhang Hongwu, He Suyan, Li Xingsi. Non-Interior Smoothing Algorithm for Frictional Contact Problems[J]. Applied Mathematics and Mechanics 2004, 25, 42–52. [Google Scholar]
  8. Louis Caccetta, Biao Qu,Guanglu Zhou. A globally and quadratically convergent method for absolute value equations [J]. Computational Optimization and Applications. 2011, 48, 45–58. [Google Scholar] [CrossRef]
  9. Yong Longquan, Tuo Shouheng. Quasi-Newton method for absolute value equations based aggregate function[J]. Journal of Systems Science and Mathematical Sciences 2012, 32, 1427–1436. [Google Scholar]
  10. Esmaeili H, Mahmoodabadi E, Ahmadi M. A uniform approximation method to solve absolute value equation [J]. Bulletin of the Iranian Mathematical Society 2015, 41, 1259–1269. [Google Scholar]
  11. Yong Long-quan. A smooth Newton method to absolute value equation based on adjustable entropy function[J]. Journal of Lanzhou University: Natural Sciences 2016, 52, 540–544. [Google Scholar]
  12. Longquan Yong. A Smoothing Newton Method for Absolute Value Equation [J]. International Journal of Control and Automation 2016, 9, 119–132. [Google Scholar] [CrossRef]
  13. Saheya B, Yu C H, Chen J S. Numerical comparisons based on four smoothing functions for absolute value equation[J]. Journal of Applied Mathematics & Computing 2016, 1–19.
  14. Zhang Lili, Li Jianyu, Li Xingsi. Some Properties of a Smoothing Approximation for Maximum Function[J]. Mathematics in Practice and Theory 2008, 38, 229–234. [Google Scholar]
  15. Yong Longquan. Uniform Smooth Approximation Functions for absolute value function[J]. Mathematics in Practice and Theory 2015, 45, 250–255. [Google Scholar]
  16. Wang Renhong. Numerical Approximation [M]. Higher Education Press, 1999.
  17. Sahoya. Research on Cone model method of nonlinear equations [D]. Hohhot: Inner Mongolia University, 2017: 69-78.
  18. Chen J S, Ko C H, Pan S. A neural network based on the generalized Fischer–Burmeister function for nonlinear complementarity problems [J]. Information Sciences 2010, 180, 697–711. [Google Scholar] [CrossRef]
  19. Sun J, Chen J S, Ko C H. Neural networks for solving second-order cone constrained variational inequality problem [J]. Computational Optimization and Applications 2012, 51, 623–648. [Google Scholar] [CrossRef]
  20. Miao X, Chen J S, Ko C H. A neural network based on the generalized FB function for nonlinear convex programs with second-order cone constraints [J]. Neurocomputing 2016, 203, 62–72. [Google Scholar] [CrossRef]
Figure 1. Graph of ϕ ( t ) = t and ϕ 1 ( μ , t ) ,when μ = 0.4 , μ = 0.2 , μ = 0.1 .
Figure 1. Graph of ϕ ( t ) = t and ϕ 1 ( μ , t ) ,when μ = 0.4 , μ = 0.2 , μ = 0.1 .
Preprints 150136 g001
Figure 2. Graph of ϕ ( t ) = t and ϕ 2 ( μ , t ) ,when μ = 0.4 , μ = 0.2 , μ = 0.1 .
Figure 2. Graph of ϕ ( t ) = t and ϕ 2 ( μ , t ) ,when μ = 0.4 , μ = 0.2 , μ = 0.1 .
Preprints 150136 g002
Figure 3. Graph of ϕ ( t ) = t and ϕ 3 ( μ , t ) ,when μ = 0.4 , μ = 0.2 , μ = 0.1 .
Figure 3. Graph of ϕ ( t ) = t and ϕ 3 ( μ , t ) ,when μ = 0.4 , μ = 0.2 , μ = 0.1 .
Preprints 150136 g003
Figure 4. Graph of ϕ ( t ) = t and ϕ 4 ( μ , t ) ,when μ = 0.4 , μ = 0.2 , μ = 0.1 .
Figure 4. Graph of ϕ ( t ) = t and ϕ 4 ( μ , t ) ,when μ = 0.4 , μ = 0.2 , μ = 0.1 .
Preprints 150136 g004
Figure 5. Graph of ϕ 5 ( μ , t ) and ϕ ( t ) = t ,when μ = 0.4 , μ = 0.2 , μ = 0.1 .
Figure 5. Graph of ϕ 5 ( μ , t ) and ϕ ( t ) = t ,when μ = 0.4 , μ = 0.2 , μ = 0.1 .
Preprints 150136 g005
Figure 6. Graph of ϕ 6 ( μ , t ) and ϕ ( t ) = t ,when μ = 0.4 , μ = 0.2 , μ = 0.1 .
Figure 6. Graph of ϕ 6 ( μ , t ) and ϕ ( t ) = t ,when μ = 0.4 , μ = 0.2 , μ = 0.1 .
Preprints 150136 g006
Figure 7. Graph of ϕ 7 ( μ , t ) and ϕ ( t ) = t ,when μ = 0.4 , μ = 0.2 , μ = 0.1 .
Figure 7. Graph of ϕ 7 ( μ , t ) and ϕ ( t ) = t ,when μ = 0.4 , μ = 0.2 , μ = 0.1 .
Preprints 150136 g007
Table 1. The distance ϕ i ( μ , t ) ϕ ( t ) , i = 1 , , 7 between ϕ i ( μ , t ) and ϕ ( t ) = t .
Table 1. The distance ϕ i ( μ , t ) ϕ ( t ) , i = 1 , , 7 between ϕ i ( μ , t ) and ϕ ( t ) = t .
ϕ i ( μ , t ) ϕ ( t ) μ = 1 μ = 0.4 μ = 0.2 μ = 0.1
ϕ 1 ( μ , t ) ϕ ( t ) = μ ln 4 1.3862 0.5545 0.2772 0.1386
ϕ 2 ( μ , t ) ϕ ( t ) = μ 1.0000 0.4000 0.2000 0.1000
ϕ 3 ( μ , t ) ϕ ( t ) = μ ln 2 0.6931 0.2772 0.1386 0.0693
ϕ 4 ( μ , t ) ϕ ( t ) = ( 1 ln 2 ) μ 0.3069 0.1228 0.0614 0.0307
ϕ 5 ( μ , t ) ϕ ( t ) = 1 4 μ 0.2500 0.1000 0.0500 0.0250
ϕ 6 ( μ , t ) ϕ ( t ) = 1 2 μ 0.5000 0.2000 0.1000 0.0500
ϕ 7 ( μ , t ) ϕ ( t ) = μ ln 2 0.6931 0.2772 0.1386 0.0693
Disclaimer/Publisher’s Note: The statements, opinions and data contained in all publications are solely those of the individual author(s) and contributor(s) and not of MDPI and/or the editor(s). MDPI and/or the editor(s) disclaim responsibility for any injury to people or property resulting from any ideas, methods, instructions or products referred to in the content.
Copyright: This open access article is published under a Creative Commons CC BY 4.0 license, which permit the free download, distribution, and reuse, provided that the author and preprint are cited in any reuse.
Prerpints.org logo

Preprints.org is a free preprint server supported by MDPI in Basel, Switzerland.

Subscribe

Disclaimer

Terms of Use

Privacy Policy

Privacy Settings

© 2026 MDPI (Basel, Switzerland) unless otherwise stated