Submitted:
12 March 2025
Posted:
12 March 2025
Read the latest preprint version here
Abstract
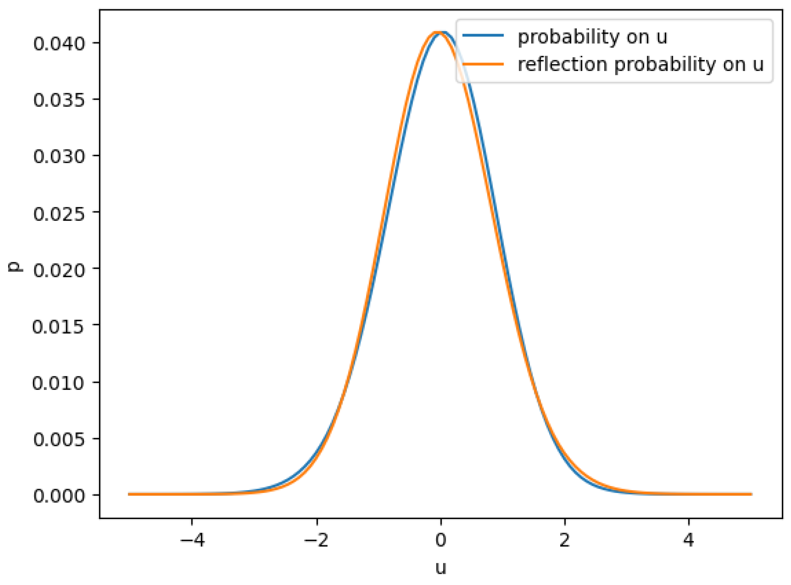
This article studies the terminal distribution of multi-variate Brownian motion where the correlations are not constant. In particular, with the assumption that the correlation function is driven by one factor, this article developed PDEs to quantify the moments of the conditional distribution of other factors. By using normal distribution and moment matching, we found a good approximation to the true Fokker Planck solution and the method provides a good analytic tractability and fast performance due to the low dimensions of PDEs to solve. This method can be applied to model correlation skew effect in quantitative finance, or other cases where a non-constant correlation is desired in modelling multi-variate distribution.
Keywords:
1. Background
2. Methodology
2.1. Model Setup
2.2. Conditional Distribution and the First Two Moments
2.3. Higher Order Moments
2.3.1. Normal Approximation to the Conditional
3. Higher Dimensions
4. Implementaion Example
5. Copula Application
References
- Lucic, V. (2012). Correlation skew via product copula. In Financial engineering workshop, cass business school.
- Luj´an, I. (2022). Pricing the correlation skew with normal mean–variance mixture copulas. Journal of Computational Finance, 26 (2).
- Fokker, A. D. (1914). Die mittlere energie rotierender elektrischer dipole im strahlungsfeld. Annalen der Physik, 348 (5), 810–820.
- Planck, V. (1917). Uber einen satz der statistischen dynamik und seine erweiterung in der quantentheorie. Sitzungberichte der.
- Kolmogorov, A. (1931). Uber die analytischen methoden in der wahrscheinlichkeitstheorie. Math Annal, 104, 415–458.




Disclaimer/Publisher’s Note: The statements, opinions and data contained in all publications are solely those of the individual author(s) and contributor(s) and not of MDPI and/or the editor(s). MDPI and/or the editor(s) disclaim responsibility for any injury to people or property resulting from any ideas, methods, instructions or products referred to in the content. |
© 2025 by the authors. Licensee MDPI, Basel, Switzerland. This article is an open access article distributed under the terms and conditions of the Creative Commons Attribution (CC BY) license (http://creativecommons.org/licenses/by/4.0/).