Preprint
Article

This version is not peer-reviewed.

Autonomy Reproduction: The Generative Logic of Spatial Reengineering of Internet Industry Associations

Submitted:

02 January 2025

Posted:

03 January 2025

You are already at the latest version

Abstract
Autonomy is an important factor in promoting the spatial reconstruction of industry associations' development. However, the Internet industry association's ability to play an active and functional role is insufficient, which is rooted in limited space for autonomy development. Through a case study of the W Association in Guangdong Province, China, it is concluded that the ideas and strategic judgments of key groups in the Internet industry association are consistent with government governance objectives in certain areas, gaining space for autonomy participation; by carrying out extensive social activities and consolidating the foundation of core business, autonomy resource extraction is formed; achieving a parallel development of stable political connections and government reverse dependence strategies, while paying attention to interaction and cooperation with social forces to enhance autonomy capacity building; relying on market-oriented means and professional service levels, shaping industry influence and promoting the implementation of autonomy development strategies.
Keywords: 
;  ;  
Subject: 
Social Sciences  -   Sociology

1. Introduction

The modernization transformation of governance not only relies on government reforms to advance the governance process, but also necessitates stimulating the participation momentum and autonomy management of non-governmental organizations, especially industry associations, to achieve holistic governance objectives. In recent years, various countries have been promoting the innovation of a modern social organization system characterized by the separation of government and society, clear rights and responsibilities, and autonomy governance in accordance with the law. In terms of top-level design, strategic guidance has been provided for the effective combination and complementary advantages of two action mechanisms: government governance and social regulation, thereby enhancing the sustainable effectiveness of social governance.
With the deepening of China's reform and opening-up process, the participation of social organizations in public affairs has begun to emerge in large numbers. However, social organizations also face issues such as insufficient capacity or limitations on their own development due to local government restrictions(Chen,2010). In the field of Internet content management, China's industry associations are unable to undertake some of the regulatory functions of Internet content, and the cooperation mechanism with the government is still not sound(Ping,2020).In the Internet content governance structure, it is in a "weak position" and has a significant problem of insufficient autonomy. The high-quality development of industry associations is an institutional innovation for the modernization of social governance. Organizational autonomy is a key element in forming a modern "social organization system". It not only helps to improve the level of professional services provided by organizations, but also involves the adjustment of the "state-society" relationship, promotes social self-regulation, expands social participation, and improves social governance performance. It plays a positive role in areas such as public services, social supervision, and consultative democracy. Low autonomy production capacity means that the functional value of social organizations is difficult to be realized, and the space for reengineering development is limited, which in turn affect the action and planning of the independent development of the organization.
In light of this, based on existing research and case studies, this article attempts to answer the following questions: What are the key elements that affect the autonomy development of Internet industry associations in their development process, and how do these elements interact to promote the reproduction of organizational autonomy? To this end, this article constructs the basic dimensions and core elements of organizational "autonomy" production with the help of relevant research. On this basis, based on a case study of Internet industry associations, it analyzes the process and generation logic of organizational autonomy reproduction, guiding Internet industry association to form the path of independent development.

2. Literature Review and Analysis Perspective

From the perspective of public economics, the rise of social organizations and their participation in social affairs are closely linked to government failure and market failure, promoting the emergence of interactions between the government and social organizations. However, this interactive process often exhibits the characteristic of asymmetric dependence between social organizations and the government, where the loss of equality means that the participation rights of social organizations are limited.
On the one hand, in the relationship between the state and society, political power exerts a decisive influence on actors, which extends to the exploration of the boundaries of social organization independence. On the other hand, the opportunities and resources for social organizations to participate in social governance need to be absorbed from the external environment, which largely shapes the autonomy space and behavioral activities of organizations. However, the intensity of state and government control over social organizations is not directly related to the strength of organizational autonomy. Numerous studies have shown that, against the backdrop of the government strengthening its control over social organizations, social organizations still adopt certain strategic behaviors to reduce their dependence on government resources and policies(Spires,2011). For example, they undertake government-related projects, strengthen exchanges with government officials, form cooperative relationships with the government, and jointly initiate governance actions(Teets,2014). Therefore, with the adjustment of government-society relations and the deepening of marketization, the development of social organizations is inevitably accompanied by a reduction in external resource constraints and an enhancement of autonomy development.
In a normative sense, organizational autonomy refers to a comprehensive capability encompassing organizational management decision-making, decision-making capacity, and the ability to resist external control over this capacity.Organizational autonomy primarily emphasizes the degree of relative independence and freedom possessed by the organization itself, and this capability undergoes dynamic development. As for the types of organizational autonomy, the academic community has essentially reached a consensus, namely structural autonomy and operational autonomy. Some organizations will sacrifice structural autonomy to gain operational autonomy(White,2015).
Structural autonomy adheres to the analytical logic of the "state-society" relationship, positing that the autonomy of social organizations depends on the structural institutional arrangements of the state. To this end, it follows three logical orientations: First, it integrates independence and autonomy within a unified logic, setting an ideal type for organizational development. This ideal type possesses the five fundamental characteristics of social organizations described by Salamon. Second, the mutual power constraints between the "state-society" are a necessary outcome for the realization of organizational autonomy, that is, the essence of organizational autonomy is to acquire power and achieve constraints on state power. Third, external factors in national political life are key to influencing the autonomy of social organizations, including political power, participation rights, government behavior, and so on.
Research based on structural autonomy, such as "classified control", "administrative absorption of society", and "support under control", only reveals the objective impact of state action on the development of social organization autonomy. It views social organizations as passively accepted and static entities, neglecting the proactive side of organizations. With the rapid development of Internet technology, industry associations based on this have begun to actively participate in Internet governance(Veljkovic et al.,2014). For example, in the management of public opinion on sudden public events, social organizations can obtain accurate information and effect evaluations(Bharadwaj & Shamri,2009).Becoming an indispensable means of government Internet content governance. In some areas of Internet services, industry associations are also expanding their opportunities and autonomy in non-political activities(Kojima et al.,2012).
In summary, existing research has simultaneously considered the dual influences of structural factors and the agency of social organizations. Based on this, it discusses how state power, government governance, and social organization strategies can change and shape organizational autonomy. However, there are also two main shortcomings in existing research: Firstly, it only focuses on hierarchical relationships while neglecting the influence of other social entities on the development of organizational autonomy. In general, the context of examining organizational autonomy needs to be refined, meaning that social organizations should be analyzed within the context of multilateral relationships. This is because, in modern society with a highly developed division of labor, the core task of social organizations lies in completing technical activities and coordinating external dependencies(Meyer & Rowan,1977).
Moreover, for social organizations committed to achieving sustainable development goals, the level of support from their service recipients and their relationships with other social organizations are also key factors affecting the organization's autonomy production. Secondly, from the perspectives of macro-level government-society relations and meso-level social organization strategies, the conditions and constraints for the development of organizational autonomy have been summarized, but they have not captured the core elements, nor accurately revealed how the various elements interact and the generation logic of organizational autonomy. In fact, even social organizations with the same degree of autonomy may produce different modes of autonomy production due to differences in the types of elements and their modes of action. Therefore, based on existing research, this article summarizes the core elements that affect the reproduction of organizational autonomy (taking into account the relationships between the organization and other non-governmental organizations), and analyzes how these elements interact to promote the reproduction of organizational autonomy through case studies, thereby accurately describing the generation logic of the independent space of the Internet Industry Association.

3. Overview of Research Methods and Cases

3.1. Research Methods

This article conducts research on the reproduction of social organization autonomy, focusing on the impact of core elements on the development process of organizational autonomy, as well as the logic of organizational autonomy production formed by the combined effects of core factors. Therefore, a single-case study method is adopted. Based on the rich and detailed information presented by a single case, it is mined and analyzed to explore the context and process of its autonomy development. In the early stage, the research team conducted research visits to the W Association in G Province (all are pseudonyms, and all interviewees in the article were anonymized) and obtained materials related to party building leadership, industry services, external exchanges, core business, etc. In-depth interviews were conducted with the association's president, secretary-general, chief engineer, and heads of various departments to obtain detailed research interview materials. Based on the secondary materials and primary interview materials provided by the association, this article adopts the following methods for analysis: first, by reading the secondary materials of the association's development process, organize key events and activities related to the development of the association's autonomy; second, summarize and analyze the interview materials, select supporting materials related to the research of this article; third, integrate the two types of materials and apply them based on the research perspective and analysis process of this article.

3.2. Case Selection

The purpose of this study is to explore the process and logic of autonomy production by social organizations. Therefore, the selection of cases mainly considers two factors: first, organizations with a high degree of autonomy, representativeness, and typicality; second, organizations with significant industry influence and distinct typological characteristics that distinguish them from other social organizations (in China, the relationship between government and society and the development of social organizations also vary depending on the type of organization). W Association was established in 2013 with the approval of the Provincial Civil Affairs Department. It is a professional, non-profit social organization with independent legal personality, formed by resources from industries, businesses, research institutes, application institutions, and individuals engaged in cyberspace security. Since its establishment, W Association has been committed to cyberspace security construction. It is a founding member of the Provincial Cyberspace Security Engineering Professional Title Evaluation Committee, the secretariat of the Cyberspace Security Standardization Technical Committee, the organizer of the Information Technology Innovation Competition, the supervising unit of the doctoral workstation of the Emerging National Cyberspace Information Research Institute, the secretariat of the National Internet Users' Cybersecurity Satisfaction Survey, the secretariat of the National Provincial Cybersecurity Standardization Committee Joint Working Group, and a member of the National Cybersecurity Association. It has been rated as an excellent social organization in the province and a double 5A-rated social organization for many years. It can be seen that W Association is a cyberspace security industry association with distinct characteristics. It has a strong influence in assisting national cybersecurity, digital construction, and promoting high-quality development in the industry. Therefore, it has certain representativeness and typicality and can be used as a case study for this paper.

3.3. Case Overview

W Association primarily promotes organizational autonomy through the following five initiatives: Firstly, it leads the industry and serves the development of cybersecurity. For instance, it pioneered the professional title of cybersecurity technician nationwide and is responsible for the professional title evaluation of cybersecurity engineering and technical personnel across the province. Secondly, it strengthens cooperation with government departments and serves government decision-making. It assists relevant government departments in carrying out cybersecurity inspections of critical information infrastructure and assists in managing cybersecurity standardization technical work. Thirdly, it enhances talent resource development and serves the innovative development of cybersecurity. For example, it relies on the "Doctoral Workstation" to gather leading scholars in cybersecurity and informatization industries, and focuses on key technology applications in areas such as critical information infrastructure protection, big data intelligent authentication, and cybersecurity emergency response, to build an excellent young talent team. Fourthly, it plays a bridging role and strengthens the connection between the government and society. Through various activities, it enhances netizens' understanding of cybersecurity policies, promotes netizen behavior norms and value compliance, and integrates the goals and will of the country and government into the concepts and behaviors of social groups. Fifthly, it creates autonomy brand activities and develops core businesses. For instance, it carries out "cybersecurity satisfaction" awareness week activities; creates the brand public welfare activity "cybersecurity micro-lecture"; organizes cybersecurity attack and defense drills for government departments to enhance urban cybersecurity awareness, capabilities, and levels. It can be seen that W Association's cooperation with the government and other organizations, as well as its autonomy brand activities and core business development, exhibit strategic, professional, and targeted characteristics, constituting essential conditions for its autonomy development.

4. Dimensions and Core Elements of Independent Reproduction of Internet Industry Associations

Fisher believes that the autonomy of social organizations is influenced by seven key factors: organizational commitment, decentralized funding, public foundation, technical expertise, social management knowledge, strategic knowledge, and experience in training government staff(Julie,2002).Based on the "structure-action" perspective and combined with the analysis of case materials, this article summarizes the core elements of autonomy production by Internet industry associations into four dimensions: organizational genetic attributes, mutual resource dependence, political and social foundations, and organizational development strategies. The specific elements are shown in Table 1. Among them, the four dimensions and their core elements are not isolated, but interact and jointly influence the reproduction of organizational autonomy, which is also a premise of this analysis

4.1. Organizational Gene Attributes

Organizational gene attributes encompass organizational roles, positioning, and nature. These genes influence organizational development philosophies, core businesses, and organizational goals. They also signify the degree of intersection with government governance content, which determines whether the government will consider incorporating industry associations into the social governance system. Under such circumstances, social organizations will gain autonomy.
The key groups in social organizations primarily refer to the founders and leaders of the organization, or the management team. The leading actions of organizational leaders play a crucial role in setting an example for the emergence of actions. Their identification of interests and their positioning of the organization's goals are often more important Moreover, the values of organizational leaders are closely related to the development orientation of social organizations. Especially with the development concept of Salamon-style independence and autonomy, this external value has gradually influenced social organizations based on the Internet(Hsusupa,2011).
Furthermore, in Chinese social organizations, whether the organizational leaders possess experience working in government departments plays a crucial role in the organization's activities, especially its autonomy development(Hsu,2010). This is because organizational leaders with government experience often possess insight into the goals and priorities of government governance, which can help clarify organizational strategies and plans.
The president of W Association said, "Although we are a local association, cybersecurity itself has no national conditions. I have a phrase called 'standing tall and firm,' and we must stand tall. What are the central authorities thinking about now? What is the direction of our national strategy and policy? This should be the direction our association strives for (interview data: HZ2209)."
Therefore, the grasp of key groups on organizational attributes and strategic thinking for organizational development determines the extent to which they can share common interests and consistent goals with government departments. The reproduction of organizational autonomy depends on the degree of alignment with these goals.

4.2. Mutual Resource Dependence

Resource dependence theory emphasizes the impact of the external environment on organizational development and actions(Gioia et al.,2013). For an organization to survive and develop, it must engage in resource exchange with external organizations, institutions, and individuals. The greater the independence at the resource level and autonomy at the activity level, the stronger the foundation for social organizations to engage in resource exchange with governments and member units, making it possible for interactions and cooperation between different entities to be relatively equal. Furthermore, by possessing or developing more external resources, organizations have greater options in acquiring necessary resources. In other words, the less restricted an organization's resources are, the less influence it will be subject to from government departments, allowing it to maintain autonomy decision-making to a large extent.
Although recognizing that resources are a key factor affecting the construction of organizational autonomy, in practical situations, Chinese social organizations generally face the dilemma of insufficient supportive resources. Due to insufficient resource acquisition capabilities, it is often difficult to achieve autonomy and controllable organizational decision-making.
The chief engineer of W Association said, "Nationwide, except for a few with government background and resource support, most (social organizations) do not have it easy. But it's not necessarily the case. For example, if its activities are well-organized, it can obtain and exchange resources from various social sectors, and its life is not bad (interview data: GC2213)."
In this context, seeking external assistance, especially government funding, becomes an important choice to solve this problem. However, this may lead to organizational autonomy being influenced by the funding party(Yang,2005).
However, as the complexity and management difficulty of public affairs gradually increase, a mutually dependent and cooperative relationship has been formed between the government and social organizations(Salamon,2015).The driving force lies in leveraging their respective strengths to obtain resources that neither party can acquire independently(Brinkerhoff,2002).At this level, the cooperation between the government and social organizations can be regarded as an institutional arrangement for mutual empowerment(Joel et al.,1994).The crux of the matter lies in whether the organization can first secure the resources required by the government and gain a certain advantage in terms of industry discourse power.

4.3. Political Connections and Social Foundation

Political connections in the sociological sense of organizations have a significant impact on organizational development and expansion autonomy, and are one of the unavoidable conditions for the realization of organizational autonomy. Most existing research focuses on the behavior of retired officials entering social organizations to serve as relevant leaders, considering the "connection costs" they bring to the organization. However, since this dimension mainly considers inter-organizational relationships, personal factors are not considered for the time being, but rather the element of party organizations is included. The more important reason is that the Communist Party of China (CPC) plays a leading role in the development of social organizations in China, and the policies and guidelines it formulates to encourage and lead the development of social organizations have a decisive impact on the development of organizational autonomy. This supportive legal framework is primary for non-governmental organizations to maintain political connections with the CPC and the government, and party building work helps to enhance their "structural status" and acceptance by strengthening the connection with party organization governance(Brinkerhoff,2002).
The impact of government-society relations on the reproduction of organizational autonomy is self-evident, and I will not elaborate further here. I would like to add that for social organizations whose internal management, activity development, and organizational operation are greatly influenced by government departments, once there is a change in the department in charge or an adjustment in departmental leadership, organizational development becomes highly uncertain and may even face an existential crisis.
The Secretary-General of W Association said, "You only have value if you serve and fulfill the job responsibilities of your association. It's not a matter of dependence. If you rely on today, tomorrow he (the government department) adjusts, or the leadership changes, or the document is blocked the day after tomorrow, the policy changes and disappears. So this is definitely unsustainable (interview data: MS2310)."
On the other hand, social foundation is also one of the external factors that affect organizational autonomy production. Relevant research shows that the lack of connections between social organizations and enterprises and society can lead to a deficiency in social capital, hindering organizational autonomy actions. One important factor is trust.The "glue" of network organizations is not administrative orders but trust(Blois,1990). Therefore, the reproduction of social organization autonomy relies on open communication and interaction, cooperating with other organizations to gain external respect and significantly enhance the degree of public participation(Yeophantong,2014). Moreover, from the perspective of public goods and services, the development of social organizations' autonomy requires the support and recognition of their service recipients, as well as the strengthening of social capital connections and public foundation.

4.4. Organizational Development Strategy

From a macro perspective, marketization and professionalization are fundamental to organizational development strategies. Among them, the marketization strategy promotes social organizations to enhance their professional service capabilities, while the implementation of professionalization strategy means that organizations will gain a broader market, recognition, and influence, creating optimal conditions for the implementation of marketization means. Both of these strategies help reduce resource dependence on government departments and power constraints, promoting the reproduction of organizational autonomy. Clearly, for social organizations that pursue autonomy and independent development, market strategies will not retreat, and Internet industry associations with market competitiveness have more room for autonomy development. Marketization means can directly and effectively solve the funding problem of organizational development, and to a large extent, it will awaken the product development, marketing, and business service awareness of Internet industry associations that rely on marketization means for development. Only with strong competitive advantages can organizations' service targets (such as government departments, enterprises, and individuals) choose the most capable and efficient service providers.
The professionalization strategy includes the market orientation of the products developed by the organization, as well as the professionalism and vocationalism of the internal personnel. Decisions made by the Internet industry association under the professional orientation are more similar to those of enterprises, with weaker intervention in the implementation of activities, and the organizational development strategy is more explicit. Firstly, the Internet industry association must possess professional advantages to enter the autonomy development track; secondly, as the Internet industry association continuously invests resources in enhancing professional capabilities, the organization gradually strengthens its ability to undertake projects from other government departments, enterprises, and institutions, thereby improving the versatility of professional capabilities; finally, the cultivation of professionalism within the organization, including through democratic operation, hiring of personnel, independent business, etc., establishes an independent corporate governance organization with clear responsibilities and coordinated operations. When a high-level governance structure for organizational transactions is designed, action strategies will be re-selected(Willtamson,1985).

4.5. Linkages Between Autonomy Elements

The complexity of the autonomy development of the Internet Industry Association itself determines the close connection between its dimensions and core elements. For example, in the organizational gene attribute dimension, the management layer's professional knowledge and management thinking determine the solutions to issues faced during the organization's development process, such as product operation, technological innovation, internal organizational structure, and management systems, which constitute components of marketization and professionalization strategies. In the structural gene attribute dimension, the internal organizational structure is based on the needs of the government and market, setting up highly professional and specialized departments to build organizational guarantees for implementing marketization and professionalization strategies. In the political association dimension, good political connections and government-social relations help social organizations obtain high legitimacy support, making the organization more authoritative and influential in participating in social governance, thereby bringing other "rewarding" resources. The professionalization strategy under the development strategy dimension highlights the characteristics of mutual benefit among social organizations in some aspects, prompting the organization to strengthen the cohesion of member units and improve their service levels. Essentially, the interconnection between the elements of organizational autonomy reproduction is precisely the unique structure and practice of the China Internet Industry Association, which is an active response to the complex institutional environment it faces.

5. The Logic and Strategy of Independent Reproduction of Internet Industry Associations

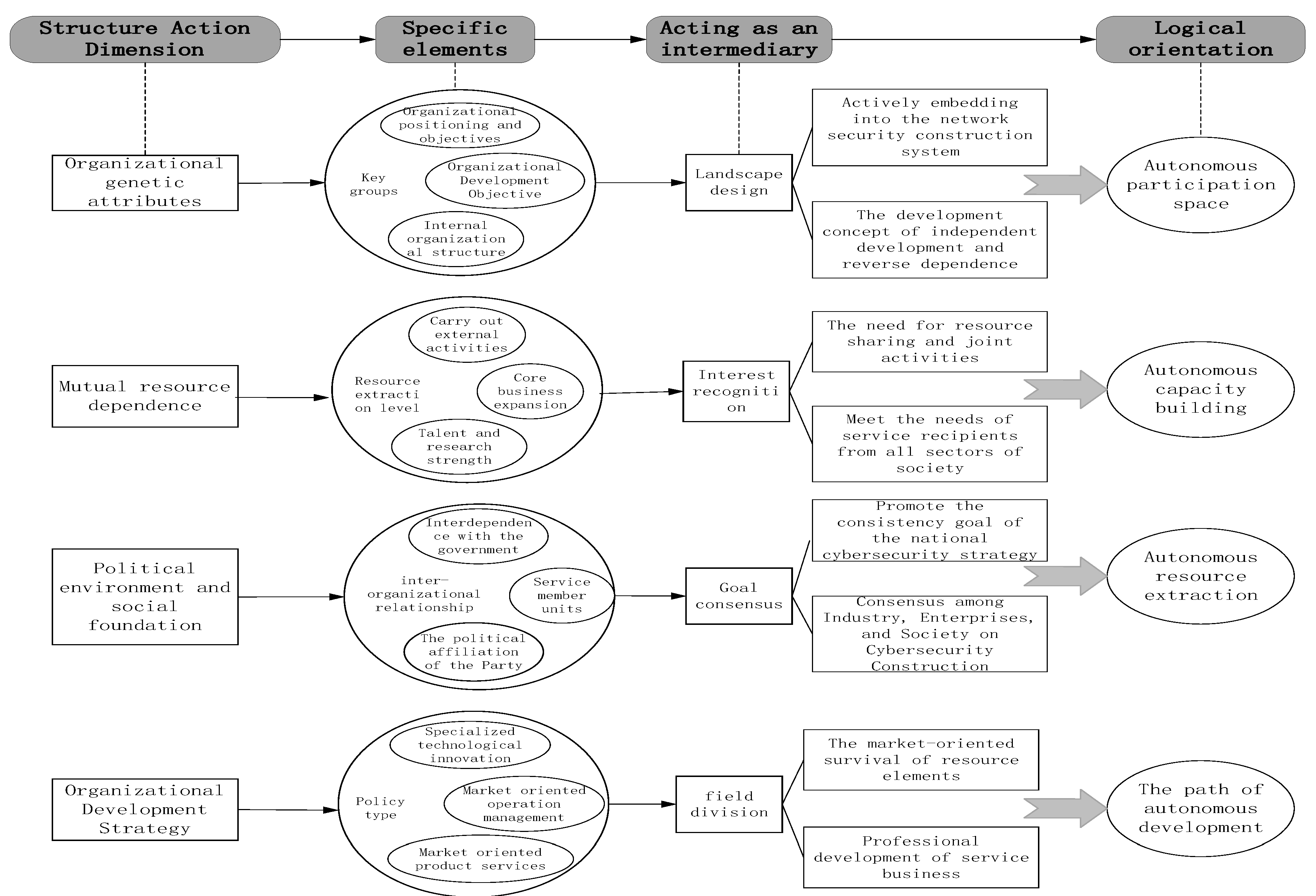
Based on the dimensions and basic elements of the independent reproduction of Internet industry associations, this paper summarizes its generation process and logic. Specifically reflected as follows: first, based on the attributes and characteristics of the organization's genes, key groups establish a composite organizational structure that adapts to the high-quality development of the organization by shaping the organization's development picture, and seek to meet the government's governance objectives, so as to obtain the space for independent participation; Second, on the premise of obtaining government supporting resources, Internet industry associations have expanded the channels of obtaining human resources, social capital and enterprise industry resources with the help of core businesses, social services and external activities, and have a high degree of independent resource absorption; Third, to strengthen political connections, establish interdependence with the government and a developed social relationship network, and further improve the ability of organizational autonomy; Fourth, the two development strategies of marketization and specialization go hand in hand. While optimizing the interactive relationship between the Internet Industry Association and other organizations, we should strengthen the organizational service ability and social influence, and form an independent development path. As a result,an independent reproduction process of Internet industry associations was formed, which was logically oriented by participation space, resource extraction, capacity building and development path, as shown in Figure 1. The following will be discussed in detail in combination with cases.

5.1. Key Groups, Organizational Positioning, and Autonomy Participation Space

As mentioned earlier, key groups in the Internet industry association seek appropriate strategies to develop autonomy based on organizational attributes, types, value orientations, and development goals. Firstly, based on the characteristics, nature, and type of organizational attributes, the organization's positioning and goals are clarified.
The president of W Association said, "Since the birth of this platform until now, we have only done one thing, which is the cybersecurity business. Therefore, our positioning is as a national cybersecurity industry service platform, serving the industry, members, and the government. We have a service relationship (interview data: HZ2213)."
Secondly, key groups can clarify the organization's development philosophy, which is related to the direction of high-quality development of the organization. How to handle the relationship with the government in this process is the key to affecting the organization's autonomy production.
"The way our association is, it has something to do with our president's development philosophy, which is self-reliance, self-determination, and self-improvement. Therefore, not only are we not dependent, but our goal is to make the government dependent on us in the future. This is what we want to do (interview data: HZ2214)."
Thirdly, in order to achieve the goal of organizational autonomy development, organizational development strategies, measures, and models are all the results of key group decisions. Specifically, they are manifested in identifying organizational development needs and goals at key stages and seizing opportunities conducive to organizational development.
Considering that the Internet Industry Association needs to undertake projects or activities from multiple government departments in its early stages of development, it can obtain relevant resources and expand its independent activity space on this basis. However, undertaking government projects or activities is not an easy task. To meet the government's expected effects and goals, it is necessary to clearly understand the business areas, technical standards, and preferences of different government departments. This relies on the internal structure and operational capabilities of social organizations. Therefore, it is necessary to build a composite organizational structure to meet the long-term needs of the organization. As a result, the organization will promote its own structural planning, internal setup, and personnel arrangements(Hwang,2009).The association has established corresponding departments around four core business areas: technical services, training and education, academic research, and standard certification, with an organizational structure that combines market orientation, third-party technology, and service agencies. Moreover, it strengthens the training of internal management personnel and employees of the association to understand the policy requirements and technical standards of National Cybersecurity construction.
The important role of key groups is also reflected in understanding the content and extent of the needs of the government governance sector for the Internet industry association. Based on this, combined with organizational advantages, it matches its own business with government policies and actual needs(Teets,2013). In the development goals and content of W association, it promotes the construction of network security, showing the consistency of industry agreements with government will, interests, and goals. In this context, government departments tend to support organizations that closely link their business and activities with network security construction from a cooperative perspective. Based on common goals, the government's cyberspace security construction system includes the association and provides legitimacy support. By undertaking relevant projects from government departments, it has obtained corresponding management authority and development resources. It can be concluded that the organizational gene characteristic logic of independent production by the Internet industry association can be attributed to a clear organizational positioning and role, which aligns with the goals of the country and government in public construction, and builds a governance structure within the organization that meets its development goals, thereby enhancing the organization's service level and responsibility fulfillment in this field and gaining autonomy participation space.

5.2. Social Activities, Business Development, and Independent Resource Acquisition

Carrying out external activities can provide opportunities to develop cooperative relationships with other organizations and break the monotony of resource supply structure. Especially in the field of cyberspace governance, industry associations are gaining more and more participation opportunities(Hsu & Hasmath,2014).The W Associations collaborate with governments, enterprises, and other social organizations to establish awards, conduct competitions for training, hold advanced seminars, and other ways to meet the human resource needs of organizations, especially talent needs. For example, the establishment of the Cybersecurity Industry Science and Technology Award rewards talents in technical standard setting, industry development strategies and policy research, technological invention and innovation, etc.; carrying out continuing education and training for information network security professionals, specifically training information network security technical and management personnel for relevant departments in cities; offering national-level advanced seminars such as "Improving Cyberspace Security Emergency Response Capabilities" and "Improving Data Security Assurance Capabilities", to enhance the skills and literacy of talents in the field of cybersecurity and strengthen the construction of data security professional talent teams.
By carrying out core business, we can provide supportive resources such as funds and talents for the organization's independent production.
"We actually solved a key business at the beginning, which is network security evaluation. With cash flow, we can then carry out various other services and activities on this basis. Therefore, only by providing those services can we have income, achieve survival, stable development, and attract more talents. Without these, what we talk about later is empty talk (interview data: GC2219)."
In terms of enriching the organization's financial resources, W Association relies on information technology application business to provide services for government public security, transportation, education, medical care, and other departments, related financial industry enterprises, and society; establish relevant evaluation and authentication centers to provide judicial authentication services for various projects such as audio-visual materials, electronic data, and intellectual property rights for all sectors of society.
Business activities have also strengthened the capabilities of the Internet Industry Association in attracting talents and enhancing academic research. The W Association has addressed the talent issues needed for organizational development by establishing research institutes, doctoral workstations, and talent exchange platforms. Firstly, it has established an Emerging Countries Cybersecurity and Informatization Development Research Institute to provide emerging countries and developing countries with the transfer of technologies and products in the field of cybersecurity and informatization, as well as support in strategic and scientific decision-making research. Secondly, it has set up provincial industry-specific doctoral workstations to carry out cooperation and exchanges on new Internet technologies and applications, extensively engaging in domestic technological cooperation. Thirdly, it has established a special fund for scientific research and innovation, and built a multi-level industry talent exchange platform. Through this platform, it aims to improve the utilization rate of research results, reduce the difficulty of technical demands, and minimize the upfront time and labor costs of cooperation. In this process, it has established a consensus of interests among various entities (i.e., demand fulfillment, resource exchange, and common interests), prompting the Internet Industry Association to enhance its autonomy learning capabilities in business and acquisition, providing resource support for the organization's expansion and development.

5.3. Political Connections, Social Foundation, and Autonomy Capacity Building

Political connections initially refer to the phenomenon where entrepreneurs benefit their enterprises by establishing relationships with government officials.Whether it's state-owned enterprises or non-state-owned enterprises, establishing political connections can enhance corporate performance(Su & Fung,2013).In the Chinese context, the political affiliation of social organizations is primarily guided by the Party building efforts of the Communist Party of China (CPC). The W Association has integrated association capacity building, online volunteer actions, and public welfare activities such as surveys on netizen satisfaction with cybersecurity into the construction of the association's Party organization, contributing to the development of a strong cyber nation. It regularly organizes activities for member units across the country (including network social organizations in various provinces and cities). Following the guidance of the CPC and national strategies, it promotes the development of the Internet industry and the stability of the online society by leading and uniting more relevant units, organizations, and institutions. It also utilizes the approach of "Internet plus Party building" for publicity work, fostering consensus among its members. Furthermore, the honorary president of the association is held by the former executive deputy director of the Provincial Public Security Department, significantly enhancing the management team's understanding of the Party's strategies and directions.
Forming a mutually dependent and positive relationship with the government helps to break free from the "dependent" development dilemma. In participating in the government's cybersecurity construction, W Association is not passively and unidirectionally embedded, but rather plays an active and proactive participant role with a strong sense of autonomy.
The president of the association party mentioned, "We combine our needs with the government's cybersecurity construction. Because they lack manpower, technology, and have limited scope, we can work together and also generate new service projects (interview data: MS2225)."
By embedding in the administrative system in a reverse way, we can obtain more legitimacy and policy resources. For example, we have jointly established a collaborative disposal mechanism for vulgar and harmful information with relevant national departments, and jointly released the 'Frontier Insights on Network and Data Security Supervision'. By collecting and organizing netizens' evaluations on cybersecurity, cyberspace order, and network environment, we reflect the current situation and deficiencies in cybersecurity construction, providing a basis for relevant departments to strengthen cybersecurity supervision.
The professionalism and public nature of the Internet Industry Association indicate that the organization must represent the interests of its member units, promote industry development, and simultaneously adhere to the organizational philosophy of serving the public. For instance, the W Association, in collaboration with other provincial associations, has jointly initiated the Provincial Cyberspace Security Standardization Technical Committee Joint Working Group to enhance the cybersecurity standardization capabilities of various provinces. Additionally, they have established the Information Technology Innovation Working Committee in conjunction with relevant enterprises in the industry, aiming to facilitate the construction of an information technology security application industry ecosystem and create a highland for information technology application innovation and a science and technology association information technology innovation consortium.
The association's president stated, "Many things are developing towards a nationwide scale, so activities like cybersecurity surveys involve the participation of all associations from various provinces across the country (interview data: HZ2204)."
It is evident that social organizations with higher social status not only possess higher authority when engaging in certain public affairs practices but also gain considerable freedom in the process(Greenwood & Suddaby,2006). The establishment of a horizontal social relationship network is a necessary social foundation for the development of organizational autonomy, that is, by establishing consensus with member units, enterprises, industries, and citizens in the service field, enhancing organizational autonomy capacity building within a benign social relationship network.

5.4. Market-Oriented Means, Professional Level, and Independent Development Path

Through market-oriented means, the autonomy of external business and internal management of organizations can be significantly enhanced. W Association follows the logic of membership to enhance autonomy, centers around member enterprises, and adopts market-oriented concepts and methods for organizational operation and management. Therefore, it has strong marketability, sociality, and autonomy characteristics in terms of resource acquisition, financial sources, institutional setup, and personnel arrangements. For example, the leaders of the association are all elected through voting, implementing an appointment system; providing services related to network security level protection assessment for member units and social organizations, and thus obtaining government authorization as a national information security level protection assessment institution and a national public security system intranet security assessment institution, further expanding the scope of market services and enhancing industry recognition.
According to this, the chief engineer of W Association said: "We conducted a lot of market research on this title (cyberspace security engineering and technical personnel) before, and then contacted the human resources department. Finally, we succeeded, which has had a great impact nationwide (interview data: GC2211)."
Setting the service provision field at the level of government, enterprises, and social needs helps promote organizational autonomy development by enhancing professional service levels. W Association established the first provincial-level key information infrastructure protection center in China, continuously advancing cyberspace security technology innovation, standard setting, and achievement transformation capabilities. It has obtained approval from the National Certification and Accreditation Administration to carry out certification work. In response to the current issues in China's information technology application innovation, such as the lack of standard specifications, few application achievements, insufficient service supply, and the need to improve the industry innovation ecosystem, it has jointly conducted research on information technology application innovation, promoting the research and development and application of domestic independent brand industries. It provides legal knowledge publicity, assists government departments in combating elderly fraud prevention, carries out special publicity on anti-fraud for minors, provides cyberspace security public welfare lecturer training and certification, as well as professional services such as emergency response, network security situation analysis, enterprise network security information services, and network security professional training.
The chief engineer of W Association said, "Cybersecurity is a very professional topic. In fact, our association can obtain cybersecurity protection certification in this field, as well as corresponding assessments and professional judicial authentication, which is also a result of our professional ability development in this area (interview data: GC2211)."
It should be noted that although market-oriented means are key measures for the autonomy development of the Internet industry association, such strategies should not include its operational logic, that is, to distinguish the public goals of social organizations from market-oriented interests. Whether it is market means or professional capabilities, they are all aimed at serving the national cybersecurity strategy and creating a social cybersecurity environment. In other words, no matter what strategy the Internet industry association adopts to promote organizational survival and development, its autonomy cannot break through the bottom line of the system itself, violate the essence of the public nature of social organizations, or even cause destructive impacts on the existing social governance system. Therefore, in the process of development, the Internet industry association also needs to carefully assess the boundaries and consequences of expanding its autonomy internally.

6. Conclusion

In the process of autonomy reproduction of Internet industry organizations, organizational structural attributes, mutual resource dependence, political connections and social foundations, and development strategies constitute the basic dimensions of organizational autonomy reproduction. Under the interaction and influence of specific elements, an organizational autonomy production process guided by logic, including autonomy participation in space, resource extraction, capacity building, and development strategies, has been formed. This presents the inherent logic of autonomy development of the Internet Industry Association at the overall level. This kind of autonomy development can largely achieve effective connection and embedding between government governance and the autonomy of the Internet Industry Association, thereby better meeting the development needs of the association under good government-society relations, and generating consensual norms and institutional effects conducive to achieving the goal of Internet governance.
Meanwhile, although this article reveals the mechanism, process, and logic of various elements in the autonomy reproduction process of the Internet industry, considering that the development of organizational autonomy and spatial reconstruction is a holistic and dynamic complex process, in this process, the pursuit of all elements is not uniform, but has priorities and focuses, which is closely related to the environment of organizational sustainable development. For example, in the dimension of organizational development strategy, marketization and professionalization means, which aspect to prioritize in the process of organizational development needs to be comprehensively weighed in combination with government governance objectives, market development environment, and changes in the needs of service recipients. Furthermore, macro factors such as market economic conditions and industrial development levels also have an impact on the space for organizational autonomy development. In this context, the sustainable development of the Internet industry association may exhibit different paths, based on which subsequent related research can be carried out.

Conflict of Interest: None.

Funding

This article received funding from the General Project of the National Social Science Fund of China (No.20BXW080).

References

  1. Bharadwaj,K.K., Shamri,M.(2009).Fuzzy Computational Models for Trust and Reputation System.Electronic Commerce Reseach and Applications,8(1),37-47. [CrossRef]
  2. Blois,K.J.(1990).Transaction costs and networks;Comments.Strategic Management Journal,11(6),497-499. [CrossRef]
  3. Brinkerhoff,D.W.(2002).Government-Nonprofit Partners for Health Sector Reform in Central Asia:Family Group Practice Associations in Kazakhstan and Kyrgyzstan.Public Administration and Development,22(1),51-61. [CrossRef]
  4. Brinkerhoff,J.M.(2002).Government-nonprofit partnership: A defining framework.Public Administration and Development,22(1),19-30. [CrossRef]
  5. Chen,J.(2010).Transnational Environmental Movement: Impacts on the Green Civil Society in China.Journal of Contemporary China,19(65),503-523. [CrossRef]
  6. Gioia,D.A., Patvardhan,S.D.& Hamilton,A.L. ,et al.(2013)Organizational Identity Formation and Change[J].Academy of Management Annals,7(1),123-193. [CrossRef]
  7. Greenwood,R., Suddaby,R.(2006).Institutional Entrepreneurship In Mature Fields: The Big Five Accounting Fir-ms.Academy of management Journal,49(1),27-48. [CrossRef]
  8. Hwang,H., Powell,W.W.(2009).The Rationalization of Charity: The Influences of Professionalism in the Nonprofit Sector.Administrative Science Quarterly,54(2),268-298. [CrossRef]
  9. Hsu,C.(2010).Beyond Civil Society: An Organizational Perspective on State:NGO Relations in the People's Republic of China.Journal of Civil Society,6(3),259-277. [CrossRef]
  10. Hsu,J.Y.J., Hasmath,R.(2014).The local corporatist state and NGO relations in China.Journal of contemporary China, 23(87),516-534. [CrossRef]
  11. Hsusupa/Supsup*/Sup,C.(2011).Even Further Beyond Civil Society: The Rise of Internet-Oriented Chinese NGOs.Journal of Civil Society,7(1),123-127. [CrossRef]
  12. Joel,S.M., AtulKohli & Vivienne,S.(1994).State Power and Social Forces:Domination and Transformation in the Third World(pp.4).London:Cambridge University Press.
  13. Julie,F.(2002).NGO and Political Development in the Third World(pp.74-103).Beijing:Social Sciences Academic Press.
  14. Kojima,K., Choe,J.Y .& Ohtomo,T., et al.(2012).The Corporatist System and Social Organizations in China,Management and Organization Review,8(3),609-628. [CrossRef]
  15. MeiPing.L.(2020).The value,Dilemma and solution of network social organizations' participation in cyberspace governance.Yunnan Social Sciences,3,128-133. [CrossRef]
  16. Meyer,J.W., Rowan,B.(1977).Institutionalized Organizations: Formal Structure as Myth and Ceremony.American Journal of Sociology,83(2),340-363. [CrossRef]
  17. Salamon,L.M., Toepler,S.(2015).Government-Nonprofit Cooperation: Anomaly or Necessity?Voluntas: International Journal of Voluntary and Nonprofit Organizations,26(6),2155-2177. [CrossRef]
  18. Spires,A.(2011).Contingent Symbiosis and Civil Society in an Authoritarian State: Understanding the Survival of China's Grassroots NGOs.American Journal of Sociology,117(1),1-45. [CrossRef]
  19. Su,Z., Fung,H.G.(2013).Political Connections and Firm Performance in Chinese Companies.Pacific Economic Review.18(3),283-317. [CrossRef]
  20. Teets,J.C.(2013).Let Many Civil Societies Bloom: The Rise of Consultative Authoritarianism in China.China Quarterly,213,19-38. [CrossRef]
  21. Teets,J.C.(2014).Civil Society Under Authortarianism:the China Mode(pp.32).London:Cambridge University Press.
  22. Veljkovic,N., Bogdanovic-Dinic,S.& Stoimenov, L.(2014).Benchmarking open government: An open data perspective.Governet Information Quarterly,31(2),278-290. [CrossRef]
  23. Contemporary China Centre, The Australian National University, White, G.(2015).Prospects for Civil Society in China: A Case Study of Xiaoshan City.Contemporary China Centre, The Australian National University. [CrossRef]
  24. Willtamson,O.(1985).The Economic Institutions of Capitalism(pp.48-49).New York:Free Press.
  25. Yang,G.B.(2005).Environmental NGOs and Institutional Dynamics in China.China Quarterly,181,46-66. [CrossRef]
  26. Yeophantong,P.(2014).China's Lancang Dam Cascade and Transnational Activism in the Mekong Region Who's Got the Power?Asian Survey,54(4),700-724. [CrossRef]
Figure 1. "Autonomy" reproduction process and logic of Internet Industry Association.
Figure 1. "Autonomy" reproduction process and logic of Internet Industry Association.
Preprints 144899 g001
Table 1. Dimensions and elements of independent reproduction of Internet industry associations.
Table 1. Dimensions and elements of independent reproduction of Internet industry associations.
Dimension Core elements Specific elements Category
Tissue genetic attributes Key groups Organizational management, organizational structure and strategic cognition Structural autonomy
Mutual resource dependence Resource absorption level Resource acquisition, resource integration and resource expansion Active autonomy
Political connection and social foundation Inter Organizational relations Party building guidance, political and social relations, social relations Structural autonomy
Organizational development strategy Policy type Market oriented means and professional measures Active autonomy
Disclaimer/Publisher’s Note: The statements, opinions and data contained in all publications are solely those of the individual author(s) and contributor(s) and not of MDPI and/or the editor(s). MDPI and/or the editor(s) disclaim responsibility for any injury to people or property resulting from any ideas, methods, instructions or products referred to in the content.
Copyright: This open access article is published under a Creative Commons CC BY 4.0 license, which permit the free download, distribution, and reuse, provided that the author and preprint are cited in any reuse.
Prerpints.org logo

Preprints.org is a free preprint server supported by MDPI in Basel, Switzerland.

Subscribe

Disclaimer

Terms of Use

Privacy Policy

Privacy Settings

© 2026 MDPI (Basel, Switzerland) unless otherwise stated