Submitted:
03 December 2024
Posted:
04 December 2024
You are already at the latest version
Abstract
Keywords:
1. Introduction
2. Results
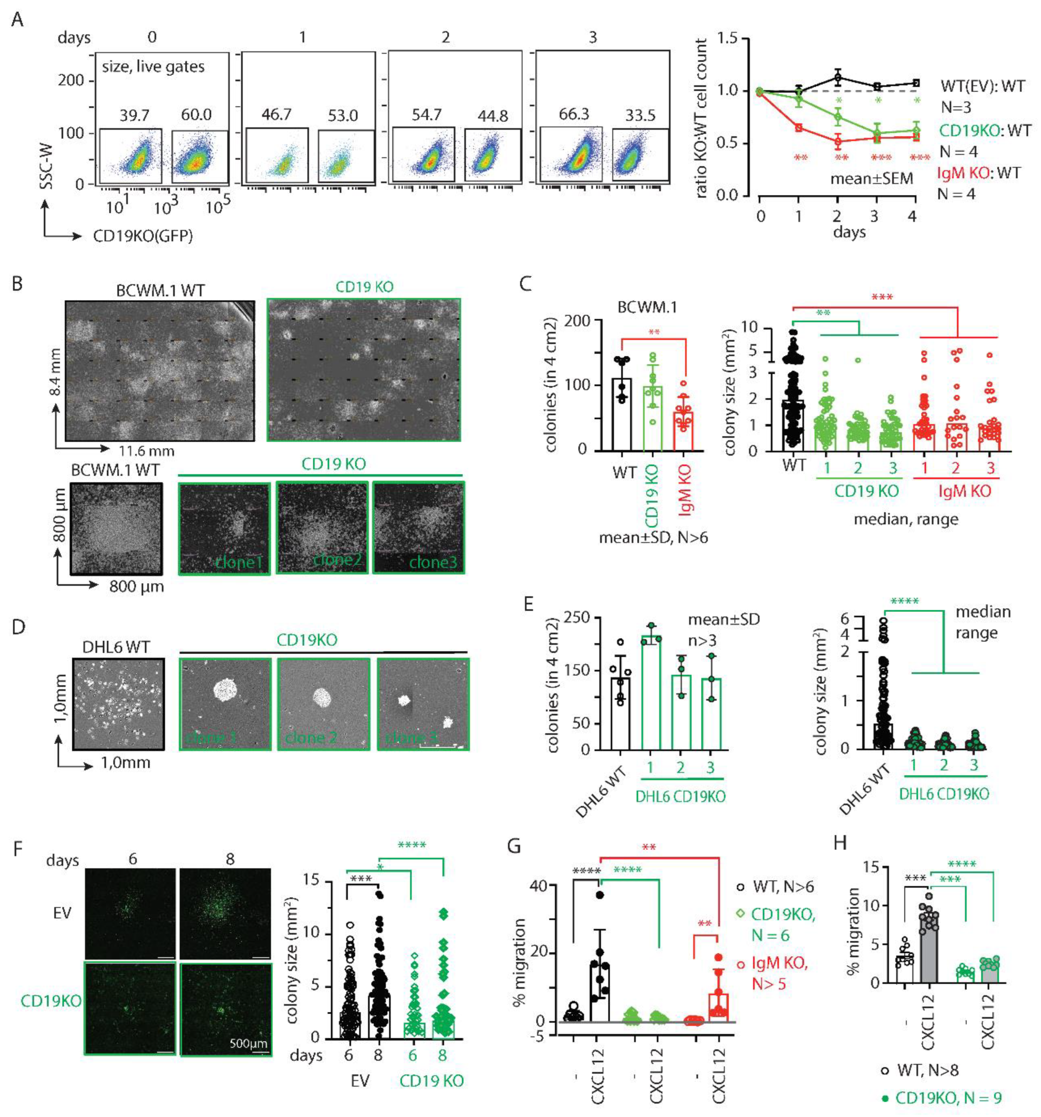
2.1. Generation and Characterization of CD19 Knock-Out Lymphoma Cell Lines
2.2. CD19 Is Required for Growth and CXCL12 Induced Migration of Lymphoma Cells
2.3. CD19 mAbs Increase Survival and CXCL12 Induced Migration of WM Cells
2.4. Variable Efficiencies of CD19 mAbs in Inducing ADCC
2.5. CXCR4 Antagonizing Peptide Enhances CD19 mAbs Induced ADCC
3. Discussion
4. Methods and Materials
4.1. Antibodies and Other FACS Reagents
4.2. Cell Culture
4.3. Immunochemical, Cytokine and Inhibitors
4.4. CRISPR/Cas9 Plasmids Generation
4.5. Lentiviral and Retroviral Transductions
4.6. Generating CD19 KO Clones
4.7. Colony Forming Cell Assay
4.8. ELISA
4.9. Competitive Survival Assay
4.10. Generation of Recombinant Anti-CD19 Monoclonal Antibodies
4.11. NK Cell Preparation and ADCC Assay
4.12. Migration Assay (Chemotaxis Assay)
4.13. Phospho-Flow Assay
4.14. Data Analysis
Supplementary Materials
Author Contributions
Acknowledgments
Declaration of competing interest
References
- van Zelm, M.C.; et al. CD81 gene defect in humans disrupts CD19 complex formation and leads to antibody deficiency. J Clin Invest 2010, 120, 1265–1274. [Google Scholar] [CrossRef]
- Wentink, M.W.J.; et al. Deficiencies in the CD19 complex. Clin Immunol 2018, 195, 82–87. [Google Scholar] [CrossRef] [PubMed]
- Pelanda, R.; et al. B-cell intrinsic and extrinsic signals that regulate central tolerance of mouse and human B cells. Immunol Rev 2022, 307, 12–26. [Google Scholar] [CrossRef] [PubMed]
- Xu, W.; et al. Targeting B-cell receptor and PI3K signaling in diffuse large B-cell lymphoma. Blood 2021, 138, 1110–1119. [Google Scholar] [CrossRef] [PubMed]
- Jellusova, J. and Rickert, R.C. The PI3K pathway in B cell metabolism. Crit Rev Biochem Mol Biol 2016, 51, 359–378. [Google Scholar] [CrossRef] [PubMed]
- Lownik, J.; et al. Sequencing of Anti-CD19 Therapies in the Management of Diffuse Large B-Cell Lymphoma. Clin Cancer Res 2024, 30, 2895–2904. [Google Scholar] [CrossRef] [PubMed]
- Zinzani, P.L. and Minotti, G. Anti-CD19 monoclonal antibodies for the treatment of relapsed or refractory B-cell malignancies: a narrative review with focus on diffuse large B-cell lymphoma. J Cancer Res Clin Oncol 2022, 148, 177–190. [Google Scholar] [CrossRef] [PubMed]
- Sarkozy, C. and Sehn, L.H. Management of relapsed/refractory DLBCL. Best Pract Res Clin Haematol 2018, 31, 209–216. [Google Scholar] [CrossRef]
- Duell, J.; Westin, J. The future of immunotherapy for diffuse large B-cell lymphoma. Int J Cancer 2024. [Google Scholar] [CrossRef] [PubMed]
- Salles, G.; et al. Tafasitamab plus lenalidomide in relapsed or refractory diffuse large B-cell lymphoma (L-MIND): a multicentre, prospective, single-arm, phase, 2 study. Lancet Oncol 2020, 21, 978–988. [Google Scholar] [CrossRef]
- Zhang, Z.; et al. B cell depletion therapies in autoimmune diseases: Monoclonal antibodies or chimeric antigen receptor-based therapy? Front Immunol 2023, 14, 1126421. [Google Scholar] [CrossRef]
- Schultz, L. and Gardner, R. Mechanisms of and approaches to overcoming resistance to immunotherapy. Hematology 2019, 2019, 226–232. [Google Scholar] [CrossRef]
- Shalabi, H.; et al. Sequential loss of tumor surface antigens following chimeric antigen receptor T-cell therapies in diffuse large B-cell lymphoma. Haematologica 2018, 103, e215–e218. [Google Scholar] [CrossRef]
- Moreno, M.J.; et al. CXCR4 expression enhances diffuse large B cell lymphoma dissemination and decreases patient survival. J Pathol 2015, 235, 445–455. [Google Scholar] [CrossRef]
- Chen, J.; et al. Dysregulated CXCR4 expression promotes lymphoma cell survival and independently predicts disease progression in germinal center B-cell-like diffuse large B-cell lymphoma. Oncotarget 2015, 6, 5597–5614. [Google Scholar] [CrossRef] [PubMed]
- Chen, L.; et al. CXCR4 upregulation is an indicator of sensitivity to B-cell receptor/PI3K blockade and a potential resistance mechanism in B-cell receptor-dependent diffuse large B-cell lymphomas. Haematologica 2020, 105, 1361–1368. [Google Scholar] [CrossRef] [PubMed]
- Arribas, A.; et al. Secondary resistance to the PI3K inhibitor copanlisib in marginal zone lymphoma. European Journal of Cancer 2020, 138, S40. [Google Scholar] [CrossRef]
- Tarantelli, C.; et al. PQR309 Is a Novel Dual PI3K/mTOR Inhibitor with Preclinical Antitumor Activity in Lymphomas as a Single Agent and in Combination Therapy. Clin Cancer Res 2018, 24, 120–129. [Google Scholar] [CrossRef] [PubMed]
- Mouhssine, S.; et al. Targeting BTK in B Cell Malignancies: From Mode of Action to Resistance Mechanisms. Int J Mol Sci 2024, 25. [Google Scholar] [CrossRef] [PubMed]
- Buske, C.; et al. Managing Waldenstrom’s macroglobulinemia with BTK inhibitors. Leukemia 2023, 37, 35–46. [Google Scholar] [CrossRef] [PubMed]
- Maity, P.C.; et al. Isotype Specific Assembly of B Cell Antigen Receptors and Synergism With Chemokine Receptor CXCR4. Front Immunol 2018, 9, 2988. [Google Scholar] [CrossRef] [PubMed]
- Becker, M.; et al. CXCR4 signaling and function require the expression of the IgD-class B-cell antigen receptor. Proceedings of the National Academy of Sciences of the United States of America 2017, 114, 5231–5236. [Google Scholar] [CrossRef]
- Boyles, J.S.; et al. A nondepleting anti-CD19 antibody impairs B cell function and inhibits autoimmune diseases. JCI Insight 2023, 8. [Google Scholar] [CrossRef] [PubMed]
- Eken, J.A.; et al. Antigen-independent, autonomous B cell receptor signaling drives activated B cell DLBCL. J Exp Med 2024, 221. [Google Scholar] [CrossRef]
- Pansy, K.; et al. The CXCR4-CXCL12-Axis Is of Prognostic Relevance in DLBCL and Its Antagonists Exert Pro-Apoptotic Effects In Vitro. Int J Mol Sci 2019, 20. [Google Scholar] [CrossRef]
- Kaiser, L.M.; et al. Targeting of CXCR4 by the Naturally Occurring CXCR4 Antagonist EPI-X4 in Waldenström’s Macroglobulinemia. Cancers (Basel) 2021, 13. [Google Scholar] [CrossRef] [PubMed]
- Chen, D.; et al. Inebilizumab, a B Cell-Depleting Anti-CD19 Antibody for the Treatment of Autoimmune Neurological Diseases: Insights from Preclinical Studies. J Clin Med 2016, 5. [Google Scholar] [CrossRef] [PubMed]
- Richards, J.O.; et al. Optimization of antibody binding to FcgammaRIIa enhances macrophage phagocytosis of tumor cells. Mol Cancer Ther 2008, 7, 2517–2527. [Google Scholar] [CrossRef]
- Vazquez-Lombardi, R.; et al. Expression of IgG Monoclonals with Engineered Immune Effector Functions. Methods Mol Biol 2018, 1827, 313–334. [Google Scholar] [CrossRef] [PubMed]
- Zirafi, O.; et al. Discovery and characterization of an endogenous CXCR4 antagonist. Cell Rep 2015, 11, 737–747. [Google Scholar] [CrossRef]
- Pohl, J.; et al. An Optimized Peptide Antagonist of CXCR4 Limits Survival of BCR-ABL1-Transformed Cells in Philadelphia-Chromosome-Positive B-Cell Acute Lymphoblastic Leukemia. Int J Mol Sci 2024, 25. [Google Scholar] [CrossRef] [PubMed]
- Harms, M.; et al. An optimized derivative of an endogenous CXCR4 antagonist prevents atopic dermatitis and airway inflammation. Acta Pharm Sin B 2021, 11, 2694–2708. [Google Scholar] [CrossRef]
- Wieliczka, M.L.; et al. Optimizing the Use of Plerixafor for Stem Cell Collection (SCC) for Autologous Stem Cell Transplant (ASCT) and Developing an Algorithm. Biology of Blood and Marrow Transplantation 2019, 25, S180. [Google Scholar] [CrossRef]
- Gambella, M.; et al. CD19-Targeted Immunotherapies for Diffuse Large B-Cell Lymphoma. Front Immunol 2022, 13, 837457. [Google Scholar] [CrossRef] [PubMed]
- Laursen, M.B.; et al. High CXCR4 expression impairs rituximab response and the prognosis of R-CHOP-treated diffuse large B-cell lymphoma patients. Oncotarget 2019, 10, 717–731. [Google Scholar] [CrossRef]
- Kaiser, L.M.; et al. CXCR4 in Waldenström’s Macroglobulinema: chances and challenges. Leukemia 2021, 35, 333–345. [Google Scholar] [CrossRef] [PubMed]
- Hideshima, T. and Anderson, K.C. Signaling Pathway Mediating Myeloma Cell Growth and Survival. C. Signaling Pathway Mediating Myeloma Cell Growth and Survival. Cancers (Basel) 2021, 13. [Google Scholar] [CrossRef]
- Harms, M.; et al. Fatty acid conjugated EPI-X4 derivatives with increased activity and in vivo stability. J Control Release 2024, 373, 583–598. [Google Scholar] [CrossRef]
- Harms, M.; et al. Development of N-Terminally Modified Variants of the CXCR4-Antagonistic Peptide EPI-X4 for Enhanced Plasma Stability. J Med Chem 2023, 66, 15189–15204. [Google Scholar] [CrossRef] [PubMed]
- Ditzel Santos, D.; et al. Establishment of BCWM.1 cell line for Waldenstrom’s macroglobulinemia with productive in vivo engraftment in SCID-hu mice. Exp Hematol 2007, 35, 1366–1375. [Google Scholar] [CrossRef]
- Doench, J.G.; et al. Optimized sgRNA design to maximize activity and minimize off-target effects of CRISPR-Cas9. Nat Biotechnol 2016, 34, 184–191. [Google Scholar] [CrossRef] [PubMed]
- Maity, P.C.; et al. IGLV3-21*01 is an inherited risk factor for CLL through the acquisition of a single-point mutation enabling autonomous BCR signaling. Proceedings of the National Academy of Sciences of the United States of America 2020, 117, 4320–4327. [Google Scholar] [CrossRef] [PubMed]
- Iype, J.; et al. Differences in Self-Recognition between Secreted Antibody and Membrane-Bound B Cell Antigen Receptor. Journal of immunology (Baltimore, Md.: 1950) 2019, 202, 1417–1427. [Google Scholar] [CrossRef]




Disclaimer/Publisher’s Note: The statements, opinions and data contained in all publications are solely those of the individual author(s) and contributor(s) and not of MDPI and/or the editor(s). MDPI and/or the editor(s) disclaim responsibility for any injury to people or property resulting from any ideas, methods, instructions or products referred to in the content. |
© 2024 by the authors. Licensee MDPI, Basel, Switzerland. This article is an open access article distributed under the terms and conditions of the Creative Commons Attribution (CC BY) license (http://creativecommons.org/licenses/by/4.0/).