1. Introduction
Clouds play a crucial role in the energy balance of the climate system and have a profound impact on the atmosphere in various ways [
1]. They are not only a key link in the Earth’s water cycle but also an important part of numerous chemical reactions in cloud and precipitation processes [
2]. Additionally, clouds are the primary targets for weather modification [
3]. Clouds that touch the ground can be defined as fog, which is a weather phenomenon wherein the horizontal visibility distance is reduced to within 1 km due to the suspension of numerous water droplets or ice crystal particles in the near-ground layer of the atmosphere [
4]. Secondary disasters induced by inland fog and sea fog often cause significant losses to the national economy and social life. Therefore, the study of the formation, dissipation, and evolution characteristics and mechanisms of clouds and fog is one of the key issues in meteorological disaster prevention and reduction, as well as in meteorological research [
5].
In recent years, the development of ground-based vertical remote sensing technology and equipment for meteorological observations has been rapidly accelerating [
6]. Millimeter-wave cloud radars (MMCRs) have become advanced atmospheric detection instruments for cloud and fog research due to their high sensitivity, high spatial and temporal resolution, and all-weather observation capabilities. Cloud radar can capture the height, thickness, and microphysical parameters of clouds and fog, providing important parameters and observational data for the development of physical process parameterization schemes in numerical cloud forecast models, weather modification, and quantitative estimation of precipitation, thereby enhancing the capabilities of weather forecasting and warning services [
7].
Both domestic and international millimeter-wave cloud radars mainly choose the Ka or W bands, with corresponding frequency window ranges of approximately 35 GHz or 94 GHz, respectively. The differences in power, microparticle sensitivity, hardware systems, and platform carrying capabilities of the two bands make them applicable in different scenarios [
8,
9]. Ka-band cloud radar is mainly based on ground or vehicle platforms, characterized by high power and mature hardware, suitable for observing targets within a particle size range of 0–800 μm, which is usually non-precipitating clouds, weak precipitating clouds, and drizzle [
10]. W-band cloud radar, in addition to ground-based observations, is also applied on shipborne, airborne, and satellite platforms [
11,
12]; its characteristics include small hardware, higher sensitivity, and suitability for observing particle sizes ranging from 0 to 350 μm—typically inland fog, marine fog, and cirrus clouds—thus being capable of refined detection of low-altitude cloud and fog targets. Pazmany et al. developed a 95 GHz dual-polarization radar for cloud research, and its high-frequency characteristics provide a new perspective for detailed observations of cloud structures [
13]. Clothiaux et al. evaluated a 94 GHz radar, proving the effectiveness of W-band radar in detecting cloud properties [
14]. Sekelsky and McIntosh utilized dual-polarization radar technology to provide new polarimetric measurements for cloud research [
15]. Martner and Moran used dual-polarization measurements from cloud radar to distinguish between stratocumulus clouds and insect echoes, which is an important application in the field of meteorological detection [
16]. Kollias et al. emphasized the new frontier status of millimeter-wave radar in atmospheric cloud and precipitation research through observation experiments [
17], the view also supported by Johannes et al. [
18] and Wada et al. [
19], who revealed multilayer mixed-phase cloud processes and cirrus cloud observations through millimeter-wave radar. Turk et al. demonstrated the use of near-coincident observations between Global Precipitation Measurement (GPM) and the CloudSat Profiling Radar (CPR) (W-band, or 94 GHz) to extend the ability to represent light rain and cold-season precipitation from dual-frequency precipitation radar (Ku and Ka bands) and the GPM passive microwave constellation sensors [
20]. Beni et al. compared radars operating in the X, Ku, and W bands for bridge monitoring and found that, despite their differences, all three sensors are suitable for dynamic structural monitoring, highlighting the role of amplitude variation in phase/displacement measurement [
21]. Camplani et al. utilized the 94 GHz CloudSat brightness temperature (TB) product to conduct an extensive comparison with the corresponding simulated signal, aiming to improve snowfall retrieval capabilities, emphasizing the role of W-band radar in addressing the challenges of supercooled liquid water in snowfall [
22]. In addition, Chinese research on W-band radar technology has seen notable advancements [
23]. Ji Lei et al. compared attenuation correction methods for airborne W-band radar, simulating echo intensities and optimizing the kc–Z relationship [
24]. Wu Juxiu et al. analyzed cloud characteristics during light rain in Hefei [
25] and compared W-band and Ka-band radar detection capabilities, confirming the W-band radar’s stability and ability to detect cloud macro- and microstructures [
26]. A new Ka/W-band dual-frequency radar at the Tibet Observatory has been analyzed for its cloud detection performance [
27]. Despite progress, domestic fog detection equipment remains limited in range and passive, underutilizing the potential of W-band radar for the observation of small particles. Currently, domestic detection equipment for fog and marine fog mainly consists of forward-scattering visibility meters and fog droplet spectrometers, but the detection range of these two types of equipment for fog is very limited, and both are passive observation methods. The advantages of W-band cloud radar in the observation of small particles have not yet been fully utilized in the detection of marine fog.
W-band cloud radar data’s quality is affected by the detection environment, the performance of the equipment itself, and the characteristics of the target objects, resulting in various interference issues in the observed data. The most common interferences in the data observed by W-band cloud radar include isolated noise points, suspended matter clutter, radial interference, and lower tropospheric clear-air echoes. To accurately retrieve the macro- and microphysical properties of clouds and fog, especially for marine fog, it is necessary to conduct clutter filtering for the developed W-band cloud radar. Radar noise and radial interference clutter are related to birds and insects above the radar, as well as the radar hardware and data processing methods. Median filtering is a common method used to deal with radar noise and radial interference [
28,
29,
30]. This method replaces data points with the median value within the neighborhood, in order to smooth the data while preserving edge information. Clear-air and suspended matter clutter has weak reflectivity factors and high linear depolarization ratios, which can be filtered out by using a dual-threshold method based on the statistical reflectivity factor (Z) and linear depolarization ratio (LDR)[
16]. Scholars have studied various clutter filtering methods based on the characteristics of clutter on the dual threshold. Görsdorf et al. used a reflectivity factor of less than 30 dBZ and a linear depolarization ratio greater than -20 dB as threshold values to eliminate the interference of suspended particles in the radar echo [
31]. Zheng JiaFeng et al. statistically analyzed the data of Z and LDR below 2 km in Yangjiang and Naqu, and due to the differences in suspended matter, the LDR range showed a significant gap, using different dual-threshold values to filter out suspended matter clutter [
32]. Xiao Pei found that clutter has obvious seasonal distribution characteristics, and by dividing the seasons and setting statistical thresholds for Z-LDR, it can better filter out the clutter in the radar data of Beijing [
33]. Wan Xia et al. set thresholds based on the characteristics of radial velocity, in addition to the dual threshold of reflectivity factor and linear depolarization ratio, and used a three-threshold algorithm to filter out 90% of the suspended matter echoes in their observed data [
34]. The aforementioned clutter filtering algorithms mainly set thresholds by statistically dividing meteorological and non-meteorological echoes. The effect of the median filtering method is affected by the size of the set window parameter, showing different performance. Therefore, once the threshold and parameters are determined, they will remain unchanged in the algorithm. However, the choice of thresholds will fluctuate due to factors such as the geographical location of the radar, the climate region, and the condition of the radar hardware. In addition, W-band radar is usually carried on moving platforms such as ships and satellites, which are characterized by frequent movement and the need to receive and transmit data in real time under complex conditions. Therefore, determining how to effectively achieve dynamic thresholds to filter out various non-meteorological echoes is a major challenge faced by current W-band cloud radar clutter filtering algorithms. Moreover, in the current research on clutter filtering using cloud radar data, algorithms are mainly constructed based on radar spectral parameters such as the reflectivity factor, radial velocity, and depolarization ratio. Since cloud radar uses a vertical pointing detection, it can obtain temporal information of the echo, so it is also possible to use the height and time distribution information and continuity information of the cloud radar data in vertical observation for feature analysis. However, there are still few algorithms that combine spectral data with dynamic spatiotemporal information to achieve sufficient clutter filtering.
Millimeter-wave radar clutter filtering requires the establishment of feature variables, including the reflectivity factor, radial velocity, radial velocity spectrum width, linear depolarization ratio, range gate continuity count, and time gate continuity count, among other key feature variables. The interrelationships of these feature variables are complex, and it is difficult to statistically determine thresholds that can distinguish cloud and fog echoes from non-meteorological echoes. The in-depth analysis and processing of multidimensional data relationships pose significant challenges. With the rapid development of artificial intelligence technology, especially the successful application of machine learning algorithms in radar detection and signal processing fields, AI algorithms have shown great potential in clutter filtering. Among them, clustering algorithms, as unsupervised learning algorithms, group unlabeled sample points based on the data themselves and their internal information relationships.
Clustering algorithms, as data analysis tools, can identify unique relationships in complex data environments [
35]. The idea of the K-means algorithm originated in 1957 with Hugo Steinhaus [
36], first used by J. MacQueen in 1967 [
37], and the standard algorithm was first implemented by Stuart P. Lloyd in 1957 and published in 1982 [
38]. The K-means clustering algorithm, with its unique advantages such as light weight, high computational efficiency, and strong interpretability, performs well in scenarios of multidimensional data processing, providing strong technical support for the identification and in-depth analysis of effective information hidden in massive meteorological data [
39,
40,
41,
42,
43]. Ubaid et al. used random forests for feature selection and then used K-means clustering for weather classification to improve the prediction of short-term solar irradiance [
44]. Yin et al. used the K-means algorithm for cluster analysis of tropical cyclones generated in the South China Sea and, based on the clustering results, extracted the diversity of paths and characteristics [
45]. Tao Fa used an improved neural network algorithm combined with principal component analysis and the K-means algorithm to enhance the identification of clear-air echoes by millimeter-wave cloud radar [
46]. The common feature of the above studies is that they all used the clustering results obtained by the K-means algorithm, refined the cluster information, and then used that information to optimize the effects of other research methods.
This study used W-band cloud radar data, analyzed the reflectivity factor characteristics of cloud and fog echoes, and established thresholds to distinguish meteorological from non-meteorological echoes based on the continuity of spatiotemporal distribution information. Clustering information was then introduced to correct the statistical thresholds, proposing an improved multi-threshold clutter filtering method for W-band cloud radar based on the K-means algorithm. Subsequently, we applied the multi-threshold method and the improved multi-threshold method to several typical weather scenarios for an evaluation and comparative analysis of the clutter filtering effect. Finally, the effectiveness of this clutter filtering method was verified by identifying clouds and fog using the clutter-filtered cloud radar data, in combination with data from all-sky imaging instruments.
The structure of this paper is as follows:
Section 2 introduces the data sources and processing methods used in this study.
Section 3 details the multi-threshold clutter filtering method and the improved multi-threshold clutter filtering method based on the K-means method.
Section 4 introduces the selected cloud and fog weather cases for evaluating the improved multi-threshold method.
Section 5 introduces the cloud and fog identification results after clutter filtering in this method, with a special focus on the comparison with the all-sky imaging instrument.
Section 6 mainly presents the research summary of this paper.
2. Materials and Methods
In this study, authoritative data provided by the Huangdao District Meteorological Bureau in Qingdao, Shandong Province was collected and used as the research basis. We mainly used W-band millimeter-wave cloud radar (hereafter referred to as W-cloud radar) and all-sky imaging instruments to observe weather processes. The radar was well calibrated, providing complete and accurate observation data for the design of the algorithm and enhancement of its analytical work .
The W-cloud radar shown in
Figure 1 has a remote observation capability of up to 30 kilometers in different scanning modes, including Time Height Indicator (THI), Range Height Indicator (RHI), and Plan Position Indicator (PPI). In normal operation, this radar mainly works in the THI scanning mode, wherein the 30-kilometer distance refers to the vertical distance, which enables it to effectively monitor the sea fog weather process in part of the Yellow Sea. The radar uses pulse detection technology, making full use of the scattering characteristics of cloud and fog particles in response to short-wavelength electromagnetic waves and the penetration power of electromagnetic waves, thereby achieving high-precision measurement of the vertical profile and spatial distribution of particles in clouds and fog. This technology shows excellent detection performance for cloud, fog, and weak precipitation weather processes. The W-cloud radar has the advantage of a fully solid-state system, combined with its small size, strong power, and low power consumption, ensuring that it can operate continuously under all weather conditions; its main performance indicators are shown in
Table 1.
The W-band cloud and fog radar uses alternating horizontal and vertical polarization transmission, while receiving horizontal and vertical polarization echoes, i.e., using an "alternate transmit and simultaneously receive" polarization system. The dual-channel receiver can simultaneously receive the backscatter echoes of the two polarization components. When the radar beam is projected onto cloud and fog particles, they produce scattering. Part of the backscattered signal returns to the antenna and is received. After processing, parameters such as the equivalent reflectivity factor, radial velocity, radial velocity spectrum width, and linear depolarization ratio of weather targets can be obtained. This section introduces the polarimetric radar parameters defined by the dual-polarization scattering amplitude: the equivalent reflectivity factor of horizontal polarization Zh, and the equivalent reflectivity factor of vertical polarization Zv.
The equivalent reflectivity factor Z
h of the particle ensemble in horizontal polarization can be represented by the square of the co-polarized scattering amplitude
averaged over a collection; hereafter, when we refer to the reflectivity factor Z, it specifically refers to the measurement value Z
h of the radar’s horizontal polarization equivalent reflectivity factor, i.e.,
where
is the dielectric constant of water,
is the radar wavelength, and the collection average of
is calculated within a unit volume of 1 m³. Similarly, by replacing
with
, the equivalent reflectivity factor Z
v in vertical polarization can be obtained via the following formula:
The linear depolarization ratio, which characterizes the meteorological target’s depolarization effect on electromagnetic waves, is expressed in dB as the vertical linear depolarization ratio
:
Additionally, the average radial velocity provides information about the speed and direction of airflows in the atmosphere, which is very important for analyzing the motion characteristics of meteorological particles and the vertical velocity of the atmosphere. The spectrum width reflects the diversity and complexity of the internal velocities of the target, which can be used to retrieve products such as water content and particle phase. For millimeter-wave radars, the Doppler spectrum refers to the function of the power of all particle echoes with respect to their velocity in the cloud radar sample library. The actual obtained Doppler velocity spectrum density is
, and the first and second moments of the Doppler spectrum density
obtained from the horizontal channel are calculated to obtain the corresponding average radial velocity
(in m/s) and velocity spectrum width
(in m/s), as expressed below:
The W-band cloud and fog radar performs vertical-pointing observation and, after processing, it obtains THI data of parameters such as
, and
. The THI echo data are presented in a matrix structure, which is composed of the vertical range gate and the horizontal time gate, referred to as THI data, as shown in
Figure 2a. The total number of range gates is n, and the total number of time gates is t. In this matrix, any element Di,j (where 0<i<n, 0<j<t, and i,j are natural numbers) represents a specific datum in the matrix, such as
,
, etc. In addition, based on the distribution characteristics of the data in the time gate and range gate dimensions, the height range gate continuity count (Hc) and time gate continuity count (Tc) can also be obtained. As shown in
Figure 2b, if the yellow area represents valid data, the corresponding range and time gate continuity information will be assigned.
3. Proposed Methodology
The improved multi-threshold clutter filtering algorithm based on K-means clustering proposed in this paper is divided into four steps, as shown in
Figure 3. The first step is data collection and statistical echo characteristics, obtaining the distribution information of the reflectivity factor and spatiotemporal features of clouds and fog, and using this information to set multiple threshold classifiers to identify meteorological echoes and eliminate non-meteorological ones; the second step is K-means clustering: preprocessing the data and using the random forest model to select features from the radar data, and then inputting important features for clustering to obtain cluster information of meteorological and non-meteorological echoes; the third step is the improvement of the algorithm with clustering information: extracting cluster information and incorporating the reflectivity factor, time continuity, and range continuity information extracted from the clusters into the multi-threshold algorithm to perform clutter filtering on hourly THI data using the improved threshold; the fourth step is to evaluate the performance of the research method. The steps of the proposed method are detailed below.
3.1. Multi-Threshold Clutter Filtering Method
To effectively select meteorological echoes from THI data and exclude non-meteorological echoes, we extracted multidimensional features of meteorological echoes for accurate classification, and data that did not meet the threshold were classified as non-meteorological and clustered echoes. To ensure the accuracy of meteorological echo identification, we needed to set reasonable thresholds for the reflectivity factor. At the same time, due to the vertical detection characteristics of cloud radar, THI data contain information on the continuous time of the echo. On the vertical height, suspended clutter will not show a continuous and patchy distribution. On the other hand, the duration of cloud echoes is significantly longer, which can exceed 30 minutes, and the duration of some stratiform clouds can even reach more than 5 hours. Therefore, when designing the clutter filtering scheme in this method, in addition to using the reflectivity factor threshold for clutter filtering, the height information and time information in THI data were also fully utilized to set thresholds to enhance the accuracy and effectiveness of clutter filtering.
We utilized the observational data from March to July 2023 to establish a cloud and fog weather dataset by manually selecting data samples. Specifically, it was divided into six datasets: high clouds, medium clouds, low clouds, advection fog, radiation fog, and mixed fog.
In the field of meteorology, the classification of clouds is usually carried out based on the key indicator of cloud base height [
47]. Specifically, 2 km and 6 km are used as the definite boundaries. If the cloud base height is less than 2 km, the cloud is classified as a low cloud. If the cloud base height falls between 2 and 6 km, such a cloud can be classified as a medium cloud. When the cloud base height reaches 6 km or above, it is classified as a high cloud. Based on this classification criterion, in the subsequent construction of the dataset in this study, different types of clouds could be clearly distinguished, and further exploration of the related meteorological characteristics and the differences among various clouds and fogs could be conducted.
The formation and maintenance mechanisms of heavy fog are mainly described from several perspectives, including the effects of radiative cooling, vertical structural characteristics, water vapor conditions, dynamic structural characteristics, and wind speed conditions. The cases of radiation fog detected by the cloud radar are mostly inland fog in the Qingdao area. Radiation fog is mainly formed by the condensation caused by the radiative cooling and the temperature reduction of water vapor in the near-surface layer, so the height of the fog is relatively low. Due to the decrease in water vapor caused by the downward movement of air during the formation process of radiation fog, the reflectivity factor is relatively low. The interface between upward and downward movements is prone to forming an inversion layer, which effectively prevents the upward transport of low-level water vapor, causing it to accumulate in the near-surface layer, thereby facilitating the formation of heavy fog. By combining the radial velocity data, it can be determined that the height of the inversion layer is also relatively low. The turbulence, enhanced by the radiative cooling effect of radiation fog at night, leads to a relatively wider velocity spectrum compared to that of advection fog. Radiation fog usually appears from midnight to early morning, reaches its peak intensity before sunrise, and gradually dissipates thereafter. Its duration is generally 1-2 hours, ranging from dozens of minutes to ~4-5 hours [
48,
49].
Advection fog frequently appears in the coastal areas where the radar is deployed. It is characterized by both the height of the fog top and the thickness of the fog being relatively high. This is because of the effect of warm and humid advection, which makes the inversion layer of advection fog higher than that of radiation fog, resulting in the advection fog being higher than radiation fog. Sufficient water vapor supply usually gives advection fog a relatively high reflectivity factor. Meanwhile, the internal turbulence is weak, and the radial velocity spectrum is narrow. Moreover, advection fog has a long duration, and the frequency of its occurrence during the day and at night is very similar. In Qingdao, along the coast, 00:00-08:00 is the main period for fog formation, and 08:00-16:00 is the main period for its dissipation [
50].
Mixed fog has the characteristics of both advection fog and radiation fog. When heavy fog has the characteristics of radiation fog, the wet layer is shallow, and the top of the inversion layer is also low. When heavy fog has the characteristics of advection fog, the wet layer is thick, and the top of the inversion layer is also high. The duration of the heavy fog is relatively long, and there will be an obvious conversion process in the height of the fog top and the thickness of the fog. Meanwhile, it also has the characteristics of advection fog and radiation fog in terms of water vapor conditions and dynamic structural characteristics. Through analyzing the reflectivity factor, radial velocity, radial velocity spectrum width, height distribution, and time variation characteristics detected by the radar, data samples were manually selected to obtain the dataset. Examples of the six types of cloud and fog weather datasets are shown in
Figure 4.
Based on the divided datasets, the distribution characteristics of the reflectivity factor of the echo were statistically analyzed. In view of the differences in the total number of reflectivity factor samples, to ensure the comparability of the data, we used the normalized frequency as the vertical axis to accurately reflect the number of samples corresponding to different reflectivity factors.
Delving into the reflectivity factor distribution characteristics of different cloud layers and fog types,
Figure 5 provides an intuitive overview of the data distribution. For low cloud samples, the distribution of the reflectivity factor shows a relatively low concentration trend, mainly concentrated between -50 dBZ and -10 dBZ. Low clouds, due to their loose structure and small droplets or ice crystal particles, result in weaker scattering of the electromagnetic waves emitted by the radar, which is reflected in the lower reflectivity factor. The reflectivity factor distribution of medium cloud samples shifts towards positive values, mainly concentrated between -30 dBZ and 0 dBZ, indicating that the density and particle size of droplets or ice crystals in medium clouds may be increased, thereby enhancing their scattering ability for electromagnetic waves. For high cloud samples, the distribution of the reflectivity factor further shifts towards positive values, ranging from -20 dBZ to 15 dBZ. This distribution characteristic may be attributed to the more complex microphysical structure inside high clouds, including the coexistence of water condensates of different sizes, densities, and phases, which responds more diversely to electromagnetic waves. In terms of fog types, the reflectivity factor of radiation fog samples is mainly concentrated between -50 dBZ and -17 dBZ, showing a lower reflectivity characteristic. The formation of radiation fog echoes often starts from the ground and gradually extends to the upper layers. With the increase in height, the reflectivity factor shows a gradual weakening trend, the height of the echo is usually kept below 1 kilometer, and its ability to scatter radar waves is relatively weak. The reflectivity factor distribution of advection fog samples shows different characteristics, mainly concentrated between -35 dBZ and 0 dBZ. This indicates that advection fog may contain more and larger droplets or ice crystal particles, enhancing its scattering and reflection effects on radar waves. It is worth noting that mixed fog samples have characteristics of both advection fog and radiation fog, so the reflectivity factor is particularly concentrated in the interval of -30 dBZ to -20 dBZ. At the same time, the top and bottom heights of the meteorological echo are recorded from the statistical samples, and the calculation method is the serial number of the distance gate where the top or bottom of the meteorological target echo is located, multiplied by the distance gate resolution of 15 meters.
Statistical examples of all meteorological echo data and summaries of the reflectivity factor, average echo-top height, and average echo-bottom height data are shown in
Table 2 and
Table 3.
In this study, the observed instances of radiation fog and advection fog all showed the bottom of the fog echo being in direct contact with the ground, so the average echo-bottom height was not considered in the statistics of these two types of fog, and it was uniformly regarded as being in direct contact with the ground. For the identification problem of cloud and fog echoes, the first step is to set the reflectivity factor as the initial screening benchmark value. In view of the short duration of suspended echoes and isolated noise points compared to meteorological echoes, the duration was established as the second identification standard. Through the joint application of these two standards, it is already possible to effectively distinguish cloud and fog echoes from some suspended clutter.
Further analysis revealed a certain degree of overlap between fog echoes and cloud echoes in terms of the reflectivity factor and duration, making it difficult to clearly distinguish between cloud and fog echoes based solely on the reflectivity factor and duration. Observing the data in
Table 2 and
Table 3, there is a clear and significant difference between the clouds and fog in terms of the height where the echo forms. Specifically, in this study, the average top height of fog echoes was up to 1.44 km, while the average top height of cloud echoes was at least 1.91 km. This characteristic difference provides a third key standard for the identification of cloud and fog echoes. Finally, utilizing the continuous distribution characteristics of meteorological echoes on the range gate, this method introduces the continuity count on the height gate—that is, the range gate continuity count—as the fourth judgment threshold.
Therefore, we comprehensively used these four radar parameters with significant statistical characteristics to identify and distinguish cloud and fog echoes.
Using the difference in echo-top height, the THI data were preliminarily processed for the separation of cloud and fog at 1.5 km. The data schematic is shown in
Figure 6. For data below 1.5 km, fog echo identification was performed, and for data above 1.5 km, cloud echo identification was performed. Since cloud and fog echoes are weather phenomena that may occur simultaneously, when fog is identified, cloud echo identification should continue above the fog area.
The next step is to judge the THI data in two parts using threshold classification: First, when the reflectivity factor data are within the threshold range, it is considered that the data may be meteorological echoes, i.e., valid data. Then, the first datum D1,1 obtained from the valid data is used to judge whether they are continuous in the range gate direction. If the number of continuous valid range gates Hc exceeds the height judgment threshold (Ht), then D1,1 is considered to be a range-valid datum and retained; otherwise, it is considered to be a suspended clutter point and filtered out, and the next datum is used for judgment. Assuming that D1,1 is a range-valid datum, judgement continues in the time gate direction. If the number of continuous valid time gates Tc exceeds the time judgment threshold Tc, then D1,1 is considered to be a completely valid datum and retained; otherwise, it is still considered to be suspended clutter and filtered out. The above steps are repeated until each datum in the THI data is judged.
In this study, the millimeter-wave radar range gate length was 15 meters, and the time gate interval was 30 seconds. In 2020, Sun Yi et al. statistically found that the average fog top height of the Yellow Sea is around 200 meters, and most of the fog top heights in the Yellow Sea are between 100 m and 40 m [
51]. The types of sea fog that occur are mainly radiation fog. To retain as much meteorological echo as possible, the lowest fog top height of 100 meters is taken as the height judgment condition, i.e., 7 range gates are taken as the fog echo range gate continuity judgment condition; 225 meters is taken as the cloud height judgment condition, i.e., 15 range gates are taken as the fog echo range gate continuity judgment condition. For suspended point clutter, its duration is relatively short, while meteorological echoes usually last for a long time, and the duration of clouds, fog, and other weather phenomena can reach more than 2 hours [
52]. Finally, to be able to judge the fog echo, 15 minutes (that is, 30 time gates) is taken as the cloud and fog echo time judgment condition. The threshold values used in this paper can be summarized as shown in
Table 4.
3.2. K-Means Clustering Method
We used the K-means clustering method to divide the cloud radar data into potential meteorological and non-meteorological echo classes. This section introduces the evaluation criteria for clustering effects, feature selection for clustering, determination of cluster number K, and integration and extraction of cluster information.
3.2.1. Clustering Effect Evaluation Criteria
The K-means algorithm is used to divide a set of N-dimensional datasets X into K non-intersecting clusters, and each cluster can be described by the mean of the samples in that cluster. This mean is usually referred to as the "centroid" of the cluster. Although these centroids are in the same N-dimensional space, they are usually not points selected from X. The hourly THI feature dataset X can be expressed in matrix form:
where
are the column vectors of the reflectivity factor, radial velocity, radial velocity spectrum width, time gate continuity, and range gate continuity data, respectively. The specific feature parameter selection is outlined in
Section 3.2.2. The goal of the K-means algorithm is to ensure a "small intra-cluster difference and large inter-cluster difference", so the distance between each data point in each cluster and the centroid of that cluster, as well as the centroids of other clusters, can be used to measure the difference inside and outside the cluster. The result obtained by calculating the sum of the distances of each point in each cluster is usually called the inertia index. Therefore, the K-means algorithm can reflect the effects of K-means clustering by minimizing the inertia index. The expression for this process is as follows:
where
is the i-th class,
is the clustering center of cluster
, and
is a data object in the dataset X. In this paper, a single
object and the clustering center
of each cluster all have 5-dimensional information, i.e.,
where
are the means of the five parameters of cloud radar data in cluster
, while
are the data points of the current object
in the five dimensions of cloud radar data.
In addition, the silhouette coefficient is also one of the most commonly used clustering algorithm evaluation indicators; it is defined for each sample, enabling it to simultaneously measure the similarity of the sample to other samples in its own cluster to samples in other clusters. Therefore, the silhouette coefficient can be expressed as follows:
where
is the average distance between sample point
and all other points in the same cluster, while
is the average distance between sample point
and all points in the nearest cluster. Therefore, the silhouette coefficient ranges from -1 to 1. A value of
approaching 1 indicates that the sample has a high degree of similarity with other samples in its own cluster and a significant difference from samples in other clusters. When the similarity of the sample to those outside the cluster exceeds the similarity to those in its own cluster, the silhouette coefficient will be negative.
We used the elbow method corresponding to the inertia index and the silhouette coefficient to select the number of clusters, providing information support for subsequent clustering analysis and multi-threshold algorithm optimization [
53]. The determination of the optimal value of K is based on the following considerations: Firstly, for the elbow method, which relies on calculating the sum of the squared errors (SSE), as the number of clusters K increases, the sample division becomes finer and the cohesion of each cluster gradually improves, leading to a natural decrease in the SSE. When K is less than the optimal number of clusters, an increase in K will significantly enhance the cohesion of each cluster, so the decline range of SSE will be large. When K reaches the optimal number of clusters, the return in terms of cohesion obtained by further increasing K will rapidly decrease, resulting in a sharp reduction in the decline range of SSE, and then it tends to be flat as K continues to increase. In other words, the relationship graph between SSE and K takes on an elbow shape, and the K value corresponding to the elbow is considered to be the optimal number of clusters for the data. Secondly,
combines the cohesion and separation of clusters to evaluate the clustering effect. This coefficient ranges from -1 to 1, and a larger value indicates a better clustering effect. When the distances between samples within a cluster are closer and the distances between samples of different clusters are farther, the average silhouette coefficient becomes larger, signifying better clustering. In the case of clustering with millimeter-wave cloud radar data as inputs, the closer the distances between samples within a cluster, the closer the radar characteristic parameters and spatiotemporal distribution characteristics of that range bin. Thus, the K with the largest average silhouette coefficient is regarded as the optimal number of clusters.
Through a large number of sample experiments in this study, the optimal number of clusters was determined to be 3. Moreover, considering the ultimate goal of distinguishing between meteorological and non-meteorological echoes, in
Section 3.3, we detail how the algorithm utilizes the information of valid data points to enable these 3 clusters to separate meteorological echoes from non-meteorological ones and extract cluster information for correcting statistical thresholds.
3.2.2. Cloud Radar Clustering Data Preprocessing
Data preprocessing of cloud radar data is a key link before the K-means clustering step. This step aims to ensure the high quality and standardization of the input data, thereby optimizing the effect of training the clustering model. The preprocessing steps specifically include data normalization and feature selection.
Data normalization: When dealing with raw data from different scales or different sources, data standardization can greatly reduce the negative impact of differences in the data’s scale and range on model performance. For example, the cloud radar reflects a large difference in reflectivity factors when facing precipitation weather processes and cloud and fog processes; the distribution ranges of radial velocity and velocity spectrum width are different. Normalization is a method of converting a numerical column to a standard scale, with the purpose of preventing certain specific features from having a negative impact on the model due to differences in their value ranges. In this study, we used the Min–Max scaler to rescale each feature to the interval [-1, 1]. That is, the minimum value in the dataset was mapped to -1, the maximum value was mapped to 1, and all other values were adjusted proportionally. Using this scaling method can preserve the original distribution of the data, ensuring that the relationships between values remain unchanged.
Feature selection: Not all features in the K-means model training can make a good contribution to the model’s predictive ability. Some features may affect the training effect of the model and may even be redundant. The addition of these features may even lead to substandard training performance. Therefore, it is necessary to add feature selection work before using cloud radar data for clustering. The random forest is a supervised learning algorithm that constructs multiple decision trees and provides an average prediction value for each regression task. This method is very effective in feature selection, and one of its main advantages is the ability to calculate feature importance scores to show the contribution of each feature to the prediction [
54]. The built-in estimation function of the random forest can measure the importance of each feature to the target variable [
55]. We constructed a random forest model to perform feature selection for the K-means training model. We initially imported a suite of eight characteristic variables into the random forest model for the purpose of importance ranking: the reflectivity factor Z, radial velocity V, velocity spectrum width W, linear depolarization ratio LDR, height information H, temporal information T, range gate continuity count Hc, and time gate continuity count Tc. The outcome of this ranking is depicted in
Figure 7. Finally, we selected the top five features with the highest importance as the inputs for the K-means clustering model. Although these five features were considered in the K-means clustering process, we noted in the cloud and fog feature statistics process that radial velocity V and velocity spectrum width W did not show obvious statistical differences, indicating that their effectiveness in using single parameters to distinguish different cloud and fog types is limited. Therefore, when correcting the statistical threshold range, we chose to only use the reflectivity factor Z, height range gate continuity count Hc, and time gate continuity count Tc information extracted from the K-means clustering.
The clustering information of the K-means algorithm contains the individual information of the current THI data, combining the clustering information that shows the characteristics of a single data feature with the statistical information of the data based on the overall sample. Therefore, the information extracted in the previous section was used in the next step to correct the statistical thresholds in
Table 4, improving the fixed multi-threshold algorithm.
3.3. K-Means Improved Multi-Threshold Clutter Filtering Algorithm
3.3.1. K-Means Clustering Information Extraction
We used the non-meteorological echo class information from the K-means clustering results for extraction, and the process is shown in
Figure 8, with specific steps as follows:
Cluster division: Using the elbow method and the silhouette coefficient method, we adopted the optimal number of clusters K = 3 for most data. Through the random forest model, the 8 features mentioned in the previous section were sorted by importance, and the top five features with the greatest contribution to the model prediction were selected as the inputs for the K-means clustering model. The K-means model divides the reflectivity factor data of the cloud radar into 3 clusters.
Extraction of non-meteorological echo clusters: For the THI reflectivity factor data, the distance gate with echo was considered to represent valid data. First, we sorted the valid data points of the 3 clusters extracted in the first step, and we selected the cluster with the fewest valid data points as the potential non-meteorological echo cluster data, denoted as THI
min. Then, we checked the time and range gate continuity T
C and H
C for the clusters with the next two valid data points THI
min and THI
second. The specific method was to calculate the total sum of the continuity of the top 100 data points in time and range gate continuity for these two clusters, denoted by Ct
min and Ct
second, with the following calculation formula:
where
and
are the top 100 data points in time and range gate continuity for the two clusters, respectively, and
and
are the time gate continuity and range gate continuity of the i-th data point, respectively. This was aimed at preventing the meteorological echo clusters from being erroneously judged as non-meteorological echoes on account of the insufficient number of valid data points under certain circumstances. If
>
, it indicates that although THI
second has more valid data points, its spatiotemporal continuity is smaller; this implies that it behaves more like non-meteorological echoes, which are typically less continuous in nature compared to genuine meteorological echoes. Moreover, having a smaller spatiotemporal continuity means that it may not follow the regular patterns that we would expect from clouds or fog in terms of how the echoes are distributed over time and across different range gates. Therefore, we exchanged the data of THI
second and THI
min, and the newly generated THI
min was the cluster of non-meteorological echoes.
Extraction of non-meteorological echo information: Statistically, according to the THI data obtained in the second step, we extracted the distribution range of the reflectivity factor, the median of the range gate continuity, and the median of the time gate continuity in the non-meteorological echo cluster, where and are the minimum and maximum values of the THI reflectivity factor above 1 km in the cloud area, respectively; and are the minimum and maximum values of the THI reflectivity factor below 1 km in the fog area, respectively; and are the height judgment thresholds for the cloud area and fog area, respectively; and and are the time judgment thresholds for the cloud area and fog area, respectively.
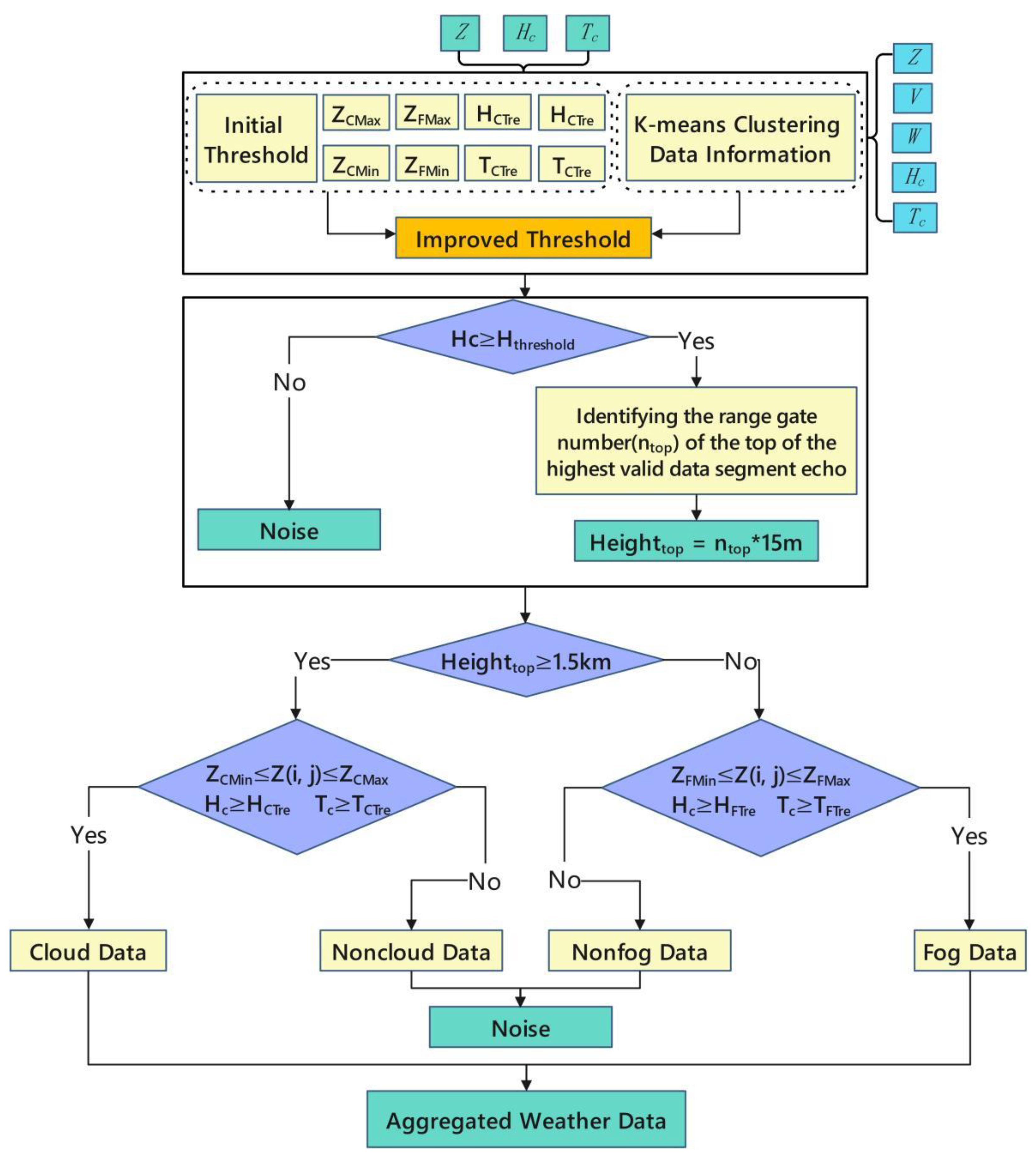
In the previous two chapters, we discussed in detail the importance of cloud radar data in meteorological detection, along with the necessity of clutter filtering. We also analyzed the limitations of traditional multi-threshold clutter filtering methods in depth, including the unsuitability of thresholds after moving the radar position, as well as the loss of internal information in the current data. It is against this background that we propose an improved multi-threshold clutter filtering method based on K-means clustering. This method mainly involves several key steps: Firstly, it extracts relevant thresholds such as reflectivity factor thresholds, height continuity judgment thresholds, and time continuity judgment thresholds from the K-means clustering data. Then, these extracted thresholds are utilized to correct the original ones. After that, with the corrected thresholds, the method determines valid data segments and calculates the top height of the echo for each profile in order to distinguish between cloud and fog areas and perform clutter filtering.
Figure 9 illustrates the specific process of the multi-threshold clutter filtering algorithm improved by K-means clustering.
The reflectivity factor thresholds
,
,
, and
, height continuity judgment thresholds
and
, and time continuity judgment thresholds
and
are extracted from the K-means clustering data. The thresholds extracted from the clustering results can be used to correct the original thresholds, effectively filtering out suspended clutter while retaining as many of the meteorological echo characteristics as possible. The final thresholds obtained by the correction method are as follows:
where
represents the final threshold values,
refers to the thresholds extracted from the K-means clustering results in
Section 3.2, and
refers to the thresholds based on the statistics in
Table 4.
After the clustering information is extracted, the first step is to determine the valid data segments and calculate the top height of the echo for each profile. This step serves two purposes: to perform clutter filtering processing for cloud and fog areas, and to use the top height of the echo to distinguish low-level clouds and fog. For the fog area echoes below 1.5 km, the top height of the echo segment with the highest range gate continuity and reaching the fog area’s height continuity threshold is taken as the valid echo top height (Heighttop). If Heighttop reaches 1.5 km, the part of the data in the fog area will be merged into the cloud area for threshold judgment, and the second-highest top height of the valid data segment in this profile will serve as the fog top height. For the cloud area echoes above 1.5 km, the top height of the echo segment with the highest range gate continuity and reaching the cloud area’s height continuity threshold is taken as the valid echo-top height (Heighttop). In the next step, the cloud area echoes and fog area echoes that meet the requirements are selected according to the corrected thresholds for the fog area and cloud area, respectively, as the identification results of cloud and fog weather phenomena. Finally, the cloud area echoes and fog area echoes are merged to generate complete cloud and fog weather echo data. At the same time, the data that do not meet the threshold requirements will be judged as non-meteorological echoes, serving as the identification results for noise.
Author Contributions
Conceptualization, L.H., Z.S., and F.W.; methodology, F.W. and L.H.; software, L.H., H.W., and F.W.; validation, H.W., Y.L., and Z.S.; formal analysis, Z.T. and H.W.; investigation, F.W., Z.S., and L.H.; resources, Y.L. Z.S., and Z.T.; data curation, F.W. and L.H.; writing—original draft preparation, L.H., H.W., and Z.T.; writing—review and editing, H.W. and Z.S.; visualization, L.H., F.W., and Z.T.; supervision, Y.L., H.W., and Z.T.; project administration, Y.L. and Z.S.; funding acquisition, Z.S. and Y.L. All authors have read and agreed to the published version of the manuscript.
Figure 1.
Installation location of W-cloud radar.
Figure 1.
Installation location of W-cloud radar.
Figure 2.
Schematic diagram of millimeter-wave radar THI data: (a) THI matrix data. (b) Spatiotemporal continuity.
Figure 2.
Schematic diagram of millimeter-wave radar THI data: (a) THI matrix data. (b) Spatiotemporal continuity.
Figure 3.
Research steps of the K-means multi-threshold clutter filtering algorithm.
Figure 3.
Research steps of the K-means multi-threshold clutter filtering algorithm.
Figure 4.
Cloud and fog weather dataset examples in THI scanning mode: reflectivity factor data over a 1-hour period, with the maximum range set to 15 km on the vertical axis. (a) High clouds: Clouds with a base height reaching 6 km or above. (b) Medium clouds: Clouds with a base height between 2 and 6 km. (c) Low clouds: Clouds whose base height is less than 2 km. (d) Advection fog: Frequently observed in coastal areas where the radar is located. (e) Radiation fog: Appears from midnight to early morning, reaching its peak before sunrise and dissipating thereafter. (f) Mixed fog: Combines the characteristics of both advection fog and radiation fog.
Figure 4.
Cloud and fog weather dataset examples in THI scanning mode: reflectivity factor data over a 1-hour period, with the maximum range set to 15 km on the vertical axis. (a) High clouds: Clouds with a base height reaching 6 km or above. (b) Medium clouds: Clouds with a base height between 2 and 6 km. (c) Low clouds: Clouds whose base height is less than 2 km. (d) Advection fog: Frequently observed in coastal areas where the radar is located. (e) Radiation fog: Appears from midnight to early morning, reaching its peak before sunrise and dissipating thereafter. (f) Mixed fog: Combines the characteristics of both advection fog and radiation fog.
Figure 5.
Reflectivity factor distribution of weather processes: (a) Reflectivity factor distribution of low, medium, and high clouds. (b) Reflectivity factor distribution of radiation fog, advection fog, and mixed fog.
Figure 5.
Reflectivity factor distribution of weather processes: (a) Reflectivity factor distribution of low, medium, and high clouds. (b) Reflectivity factor distribution of radiation fog, advection fog, and mixed fog.
Figure 6.
Schematic diagram of millimeter-wave radar THI data matrix partitioning: (a) Fog partition diagram. (b) Cloud partition diagram.
Figure 6.
Schematic diagram of millimeter-wave radar THI data matrix partitioning: (a) Fog partition diagram. (b) Cloud partition diagram.
Figure 7.
Model feature importance ranking (related to W-cloud radar parameters).
Figure 7.
Model feature importance ranking (related to W-cloud radar parameters).
Figure 8.
Flowchart for extracting K-means non-meteorological echo cluster information.
Figure 8.
Flowchart for extracting K-means non-meteorological echo cluster information.
Figure 9.
Flowchart of the K-means multi-threshold clutter filtering algorithm.
Figure 9.
Flowchart of the K-means multi-threshold clutter filtering algorithm.
Figure 10.
Comparison of echoes before and after multi-threshold clutter filtering and K-means improved clutter filtering for a cloud case observed by a W-band cloud radar over Qingdao, Shandong, from 21:00 to 22:00 on July 6, 2023: (a,b,c) Before clutter filtering: Location A shows non-cloud and fog echoes (<1 km). Echo traits such as reflectivity, velocity, spectrum width, and gate continuities are presented. (d,e,f) After multi-threshold clutter filtering: Main cloud echo retained, but losses in cloud top/bottom edge information at locations B and C. (g,h,i) After K-means improved clutter filtering: At locations D and E, more top/bottom echoes retained, and better boundary information obtained.
Figure 10.
Comparison of echoes before and after multi-threshold clutter filtering and K-means improved clutter filtering for a cloud case observed by a W-band cloud radar over Qingdao, Shandong, from 21:00 to 22:00 on July 6, 2023: (a,b,c) Before clutter filtering: Location A shows non-cloud and fog echoes (<1 km). Echo traits such as reflectivity, velocity, spectrum width, and gate continuities are presented. (d,e,f) After multi-threshold clutter filtering: Main cloud echo retained, but losses in cloud top/bottom edge information at locations B and C. (g,h,i) After K-means improved clutter filtering: At locations D and E, more top/bottom echoes retained, and better boundary information obtained.
Figure 11.
Comparison of echoes before and after multi-threshold clutter filtering and K-means improved clutter filtering for a fog case observed by a W-band cloud radar over Qingdao, Shandong, from 22:00 to 23:00 on July 3, 2023: (a,b,c) Before clutter filtering: The presence of a layer of non-fog echoes can be seen above the fog top at location A. Echo characteristics include specific ranges of reflectivity factor, radial velocity, and velocity spectrum width, along with details on time and height gate continuities, impacting the height calculation of the fog top. (d,e,f) After multi-threshold clutter filtering: At location B, fog echoes are retained, while non-cloud and isolated scattered point echoes above the fog layer are filtered out. However, there is some loss of fog top edge information due to the echo time continuity threshold not meeting the preset range gate threshold. (g,h,i) After K-means improved multi-threshold clutter filtering: At location C, it can be seen that this method extracts the spatiotemporal continuity of the clutter; it corrects thresholds and retains additional fog top echo information compared to location B.
Figure 11.
Comparison of echoes before and after multi-threshold clutter filtering and K-means improved clutter filtering for a fog case observed by a W-band cloud radar over Qingdao, Shandong, from 22:00 to 23:00 on July 3, 2023: (a,b,c) Before clutter filtering: The presence of a layer of non-fog echoes can be seen above the fog top at location A. Echo characteristics include specific ranges of reflectivity factor, radial velocity, and velocity spectrum width, along with details on time and height gate continuities, impacting the height calculation of the fog top. (d,e,f) After multi-threshold clutter filtering: At location B, fog echoes are retained, while non-cloud and isolated scattered point echoes above the fog layer are filtered out. However, there is some loss of fog top edge information due to the echo time continuity threshold not meeting the preset range gate threshold. (g,h,i) After K-means improved multi-threshold clutter filtering: At location C, it can be seen that this method extracts the spatiotemporal continuity of the clutter; it corrects thresholds and retains additional fog top echo information compared to location B.

Figure 12.
Comparison of echoes before and after multi-threshold and K-means improved clutter filtering for a cloud–fog coexistence case observed by a W-band cloud radar over Qingdao, Shandong from 16:00 to 17:00 on June 17, 2023: (a,b,c) Before clutter filtering: Location A shows scattered non-cloud and non-fog echoes. At location B and the cloud boundary, there are suspended isolated echoes linked to the fog top. The echo details include the reflectivity factor, radial velocity, spectrum width, and gate continuities. (d,e,f) After multi-threshold clutter filtering: Main cloud and low-altitude fog echoes retained, yet significant cloud top/bottom edge information lost at locations C and D (especially D), with notable echo height loss affecting the cloud base height inference. (g,h,i) After K-means improved multi-threshold clutter filtering: Better retention of cloud top/middle/bottom information at locations E and F. Reduced echo loss height. More echoes retained for the fog top.
Figure 12.
Comparison of echoes before and after multi-threshold and K-means improved clutter filtering for a cloud–fog coexistence case observed by a W-band cloud radar over Qingdao, Shandong from 16:00 to 17:00 on June 17, 2023: (a,b,c) Before clutter filtering: Location A shows scattered non-cloud and non-fog echoes. At location B and the cloud boundary, there are suspended isolated echoes linked to the fog top. The echo details include the reflectivity factor, radial velocity, spectrum width, and gate continuities. (d,e,f) After multi-threshold clutter filtering: Main cloud and low-altitude fog echoes retained, yet significant cloud top/bottom edge information lost at locations C and D (especially D), with notable echo height loss affecting the cloud base height inference. (g,h,i) After K-means improved multi-threshold clutter filtering: Better retention of cloud top/middle/bottom information at locations E and F. Reduced echo loss height. More echoes retained for the fog top.
Figure 13.
Results of meteorological echo identification: (a) June 1st at 07:00; (b) June 2nd at 07:00; (c) June 2nd at 15:00; (d) July 20th at 03:00; (e) June 17th at 16:00; (f) June 20th at 03:00.
Figure 13.
Results of meteorological echo identification: (a) June 1st at 07:00; (b) June 2nd at 07:00; (c) June 2nd at 15:00; (d) July 20th at 03:00; (e) June 17th at 16:00; (f) June 20th at 03:00.
Figure 14.
All-sky imager observations in different weather conditions (Beijing time): (a) Visible-light image on June 1st at 07:00 under foggy conditions. (b) Visible-light image on June 2nd at 07:00 under foggy conditions. (c) Visible-light image on June 2nd at 15:00 under cloudy conditions. (d) Infrared image on July 20th at 03:00 under cloudy conditions. (e) Visible-light image on June 17th at 16:00 under conditions of both fog and clouds. (f) Infrared image on 20 June at 03:00 under conditions of both fog and clouds. (g) Visible-light image on August 23th at 12:00 under clear-sky conditions. (h) Infrared image on August 23th at 23:00 under clear-sky (nighttime) conditions.a.
Figure 14.
All-sky imager observations in different weather conditions (Beijing time): (a) Visible-light image on June 1st at 07:00 under foggy conditions. (b) Visible-light image on June 2nd at 07:00 under foggy conditions. (c) Visible-light image on June 2nd at 15:00 under cloudy conditions. (d) Infrared image on July 20th at 03:00 under cloudy conditions. (e) Visible-light image on June 17th at 16:00 under conditions of both fog and clouds. (f) Infrared image on 20 June at 03:00 under conditions of both fog and clouds. (g) Visible-light image on August 23th at 12:00 under clear-sky conditions. (h) Infrared image on August 23th at 23:00 under clear-sky (nighttime) conditions.a.
Table 1.
Main performance indicators of W-cloud radar.
Table 1.
Main performance indicators of W-cloud radar.
| Component |
Parameter Name |
Parameter Specification |
| Antenna |
Antenna gain |
53.51 dB |
| Horizontal beam width |
0.3° |
| Vertical beam width |
0.3° |
| Operation mode |
Vertically directed observation |
| Polarization mode |
Transmit horizontal polarization; simultaneously receive horizontal and vertical polarization echoes |
| Transmitter |
Frequency |
93.75 GHz |
| Transmit pulse power |
15 W |
| Transmit pulse width |
0.6 us/5 us/20 us |
| Repetition interval staggered |
2:3 |
| Receiver |
Dynamic range |
95 dB |
| Noise figure |
8.9 dB |
| Intermediate frequency |
60 MHz |
| Signal processing |
FFT accumulation number |
128 |
| Spectral average number |
32 |
| Maximum detection range |
30 km |
| Reflectivity factor |
-50 dBZ to 50 dBZ |
| Radial velocity |
-15 to 15 m/s |
| Spectrum width |
0 to 15 m/s |
Table 2.
Statistical characteristics of cloud echo.
Table 2.
Statistical characteristics of cloud echo.
| Cloud Type |
Low Cloud |
Medium Cloud cloud |
High Cloud |
| Reflectivity (dBZ) |
-49.5 to 0.5 |
-39.5 to 2.5 |
-21 to 15.5 |
| Average echo-top height (km) |
1.91 |
5.88 |
12.24 |
| Average echo-bottom height (km) |
0.17 |
2.02 |
6.01 |
Table 3.
Statistical characteristics of fog echo.
Table 3.
Statistical characteristics of fog echo.
| Fog Type |
Radiation Fog |
Mixed Fog |
Advection Fog |
| Reflectivity (dBZ) |
-49.0 to -13.0 |
-43.0 to -15.5 |
-34.0 to 0.5 |
| Average echo-top height (km) |
0.56 |
0.95 |
1.44 |
| Average echo-bottom height (km) |
- |
- |
0.23 |
Table 4.
Statistical threshold value table for various parameters.
Table 4.
Statistical threshold value table for various parameters.
| Weather Type |
Cloud |
Fog |
| Reflectivity threshold range (dBZ) |
-40 to 15 |
-40 to 0 |
| Echo-top height (km) |
>1.5 |
>0.1 & <1.5 |
| Range gate continuity count (counts) |
15 |
7 |
| Time gate continuity count (counts) |
≥30 |
≥30 |
Table 5.
Manual observation of weather conditions in relation to the all-sky imager.
Table 5.
Manual observation of weather conditions in relation to the all-sky imager.
| Moment |
Weather Conditions |
| 7:00 on June 1, 2023 |
Fog |
| 7:00 on June 2, 2023 |
Fog |
| 15:00 on June 2, 2023 |
Cinot |
| 16:00 on June 17, 2023 |
As op、Fog |
| 3:00 on June 20, 2023 |
Sc tra、Fog |
| 3:00 on July 20, 2023 |
Ci dens |
Table 6.
Cloud weather identification results.
Table 6.
Cloud weather identification results.
| Date |
Manual Observation |
All-Sky Imaging Instrument |
Combined Observation |
Positive Identification (PI) |
Missed Identification (MI) |
Misidentification (MIS) |
| 2023.03 |
44 |
55 |
37 |
28 |
2 |
7 |
| 2023.04 |
52 |
58 |
47 |
40 |
4 |
3 |
| 2023.05 |
36 |
43 |
31 |
22 |
1 |
8 |
| Total |
132 |
156 |
115 |
90 |
7 |
18 |
Table 7.
Fog weather identification results.
Table 7.
Fog weather identification results.
| Date |
Manual Observation |
All-Sky Imaging Instrument |
Combined Observation |
Correct Identification (PI) |
Missed Identification (MI) |
Misidentification (MIS) |
| 2023.03 |
41 |
10 |
10 |
7 |
1 |
2 |
| 2023.04 |
25 |
15 |
13 |
10 |
1 |
2 |
| 2023.05 |
15 |
14 |
12 |
9 |
0 |
3 |
| Total |
81 |
39 |
35 |
26 |
2 |
7 |