Preprint
Article

This version is not peer-reviewed.

Adaptive AI-Driven Toll Management: Enhancing Traffic Flow and Sustainability through Real-Time Prediction, Allocation, and Task Optimization

A peer-reviewed article of this preprint also exists.

Submitted:

20 November 2024

Posted:

21 November 2024

You are already at the latest version

Abstract

Efficient toll processing is essential for reducing traffic congestion and enhancing transportation network operations at toll stations. This study examines the Neelamangala Toll Plaza on India's National Highway 48, focusing on the potential of artificial intelligence (AI) to optimize toll processing. A detailed work following with case study of the Neelamangala Toll Plaza was conducted, with machine learning algorithms utilized to analyze data and predict traffic patterns as vehicles approached the toll station. The system integrated AI models—specifically, a Supervised Learning (SL) time series model for traffic prediction and Reinforcement Learning (RL) based on a Markov Decision Process (MDP)—alongside a randomized algorithm to dynamically adjust to real-time traffic conditions. The randomized algorithm facilitated equitable task distribution, preventing system overload during peak hours. System performance was assessed using key metrics: Average Processing Time (APT), Queue Length Reduction (QLR), and Throughput (TP), which measured the system’s ability to manage high traffic volumes and mitigate congestion. The AI-powered model demonstrated significant improvements in processing times, queue length reduction, and overall vehicle flow, outperforming traditional methods in both speed and scalability. AI-driven toll management techniques reduce processing times by approximately 35%, decrease queue lengths by 28%, and increase throughput by 40% compared to traditional toll processing systems. These findings suggest a robust, adaptive solution for modern toll systems, with broader implications for efficient and sustainable transportation infrastructure.

Keywords: 
;  ;  ;  ;  ;  ;  ;  ;  ;  ;  ;  ;  

1. Introduction

As transportation networks expand and vehicle density rises, efficient toll processing has become increasingly critical for maintaining smooth traffic flow, minimizing congestion, and enhancing overall transit experiences. Toll plazas, particularly those on heavily trafficked routes, often serve as bottlenecks where delays accumulate, affecting both individual commuters and broader economic and environmental outcomes. Delays at toll booths lead to time loss, increased fuel consumption, and elevated emissions due to idling vehicles. The urgency for efficient toll management solutions is particularly pronounced in densely populated countries like India, where major highways, such as National Highway 48, experience substantial daily traffic volumes. Neelamangala Toll Plaza on this highway exemplifies these challenges, underscoring the pressing need for advanced, adaptive toll processing systems [6].
Conventional toll collection systems typically rely on manual and semi-automated processes, which are often slow, labor-intensive, and vulnerable to human error. These systems are frequently overwhelmed during peak traffic periods, leading to long queues and unpredictable wait times. As the volume of vehicles and the demand for faster processing grow, the limitations of traditional toll systems are becoming more apparent. Additionally, manual toll systems lack the ability to adapt dynamically to changing traffic conditions, resulting in exacerbated congestion during high-demand periods [7].
In recent years, advancements in artificial intelligence (AI) and machine learning (ML) have introduced new possibilities for enhancing toll processing efficiency. By employing AI models, particularly Supervised Learning (SL) and Reinforcement Learning (RL), toll management systems can better predict and respond to real-time traffic patterns. SL models analyze historical data to forecast traffic flow based on several factors such as time of day and past congestion patterns [1,2]. Meanwhile, RL models enable adaptive optimization by learning continuously from real-time data, thereby refining toll processing strategies to maximize flow efficiency. Together, these approaches allow systems to predict traffic conditions accurately and adjust operational parameters to meet fluctuating demands.
This study further explores the potential of integrating AI with a randomized algorithm to enhance toll processing. Randomized algorithms introduce controlled variability into computational processes, which helps distribute tasks more evenly and prevents system overloads during peak hours. By incorporating an element of randomness, these algorithms enable toll management systems to adjust to traffic demand changes flexibly, ensuring efficient management of tasks like vehicle recognition, transaction processing, and data analysis under high-demand conditions [3].
This research assesses the integration of AI models and a randomized algorithm at Neelamangala Toll Plaza [Figure 1] [1] to evaluate improvements in processing times, queue lengths, and overall traffic flow. Preliminary findings show that this AI-powered randomized approach reduces processing times by approximately 35%, shortens queue lengths by 28%, and increases vehicle throughput by 40% compared to traditional methods. This dynamic adaptability of AI-driven systems, coupled with the equitable task distribution enabled by the randomized algorithm, offers a scalable solution for toll management that can meet the demands of modern transportation networks [1,2,3,4].
The study aims to demonstrate that the integration of AI and randomized algorithms can overcome the limitations of traditional toll systems, paving the way for adaptive, efficient, and user-friendly toll processing on high-traffic highways. This approach not only improves toll management but also contributes to a smoother and more sustainable transportation infrastructure that meets the growing demands of commuters and transport networks alike [4,5].
The recent surge in vehicle density on major roadways has further underscored the urgent need for improved toll collection and traffic management systems. While toll plazas are essential for regulating traffic flow, they often become significant congestion points. Research indicates that traditional toll methods—primarily relying on manual or semi-automated processes—are inadequate for handling peak-time traffic surges, which lead to lengthy queues, prolonged wait times, and adverse effects on fuel consumption and emissions due to vehicle idling [7,8]. This is particularly evident on high-traffic highways, like India’s National Highway 48, where toll plazas such as Neelamangala serve as essential but frequently congested nodes in the network.
Previous research has highlighted the limitations of conventional toll processing systems, which are reactive rather than adaptive. These systems lack the ability to adjust dynamically to real-time traffic conditions, resulting in bottlenecks during peak demand periods [2]. Additionally, scalability issues become evident as traffic volumes rise, especially on highways catering to urban and intercity routes [5]. Consequently, there is growing interest in utilizing AI and ML to optimize toll processing and reduce congestion.
AI-driven toll management approaches offer opportunities for improving processing times and effectively managing traffic by analyzing real-time data and adapting to fluctuating demands. Specifically, SL and RL models have proven effective in traffic prediction and congestion management [9,10]. SL can analyze historical traffic data to forecast peak times and demand patterns, facilitating more informed resource allocation at toll plazas. Conversely, RL facilitates continuous learning from real-time interactions, allowing for adaptive responses to changing traffic flows [12]. Together, these AI models can optimize toll processing by improving the timing, speed, and efficiency of toll collection operations.
Integrating AI with randomized algorithms enhances efficiency further by enabling equitable task distribution and reducing the risk of system overload [11]. Randomized algorithms introduce variability in task processing, preventing specific system resources from becoming overwhelmed during peak times. This approach not only enhances the scalability and resilience of toll management systems but also addresses the limitations of AI-only solutions [10].
At Neelamangala Toll Plaza, [Figure 1] located on National Highway 48, combining SL and RL models with a randomized algorithm aims to reduce congestion and improve traffic flow. By continuously analyzing and predicting traffic patterns, the system dynamically adjusts toll processing rates, optimizes lane allocation, and allocates resources based on real-time demand [1]. studies indicate that this AI-driven model has led to significant improvements: a 35% reduction in processing times, a 28% decrease in queue lengths, and a 40% increase in vehicle throughput. These results highlight the transformative potential of combining AI and randomized algorithms in toll management, displaying benefits in speed, adaptability, and overall system efficiency.
The use of AI in transportation networks aligns with the global trend toward smart infrastructure, leveraging data-driven insights to enhance performance and user satisfaction [3]. Integrating AI and randomized algorithms in toll processing supports sustainable practices by reducing idle time and lowering fuel consumption and emissions [4]. As traffic on highways like National Highway 48 continues to increase, implementing such technologies promises long-lasting positive impacts on the efficiency and sustainability of India’s transportation network.
This research contributes to the field by providing an empirical evaluation of AI-enhanced toll processing, demonstrating how the combination of AI and randomized algorithms can address the limitations of traditional toll systems. It serves as a model for other high-traffic toll systems seeking to improve operational efficiency and enhance user experience.

2. Literature Review

The rapid growth in vehicle density on major roadways has emphasized the urgent need for more efficient toll collection and traffic management systems. Early studies focused on traditional toll processing methods, highlighting their limitations in managing peak-time traffic and their dependence on manual or semi-automated procedures. Smith & Jones (2005) [1] noted significant delays due to manual transactions, which resulted in long queues and elevated vehicle emissions from idling. These conventional systems were primarily reactive, lacking the adaptability to respond to real-time traffic fluctuations, as observed by Brown & Patel (2010) [14].
In recent years, advances in artificial intelligence (AI) and machine learning (ML) have introduced new possibilities for enhancing toll processing. Researchers have demonstrated that AI-based approaches can predict traffic patterns and optimize processing times. Kumar & Banerjee (2019) and Das & Malik (2022) [15,19] utilized Supervised Learning (SL) and Reinforcement Learning (RL) models to forecast and adapt to fluctuating traffic demands, enhancing toll operations through dynamic adjustments. These studies have underscored the effectiveness of AI-driven models in toll management, particularly in responding to real-time data inputs. Implemented algorithms in recent research include:
Supervised Learning (SL): Used to analyze historical traffic data, allowing systems to predict peak times, congestion intervals, and demand patterns, thus facilitating preemptive resource allocation [15].
Reinforcement Learning (RL): Enables continuous learning from real-time traffic conditions, allowing toll systems to dynamically adjust strategies in response to changing traffic flows, as demonstrated by Alam & Prakash (2022) [17].
Randomized Algorithms: These algorithms enhance resilience by distributing computational tasks equitably, reducing system overload risks during peak hours. Patel & Kaur (2018) [18] highlighted how introducing controlled variability in task distribution helps prevent bottlenecks, particularly under high traffic demand.
Despite these technological advancements, current literature remains compartmentalized, often focusing exclusively on traditional toll systems or isolated AI techniques without exploring their integration. While previous studies recognize the shortcomings of conventional toll methods, few have examined how a combined approach incorporating AI models and randomized algorithms might improve toll processing efficiency and overall traffic flow. This study aims to bridge these gaps by integrating SL and RL models with randomized algorithms, presenting a comprehensive evaluation of toll processing at the Neelamangala Toll Plaza on National Highway 48. By demonstrating the effectiveness of this approach, we aim to provide a robust framework for adaptive toll management systems that can better accommodate the demands of modern, high-traffic networks.
Historically, toll processing efficiency has been a pivotal element in maintaining traffic flow on major highways. Manual or semi-automated toll systems, as noted by Smith & Jones (2005) [16], have resulted in considerable delays, increased wait times, fuel consumption, and emissions due to idling vehicles. As traffic volumes surged, the inefficiencies of these systems became increasingly evident, prompting a shift in research toward innovative solutions.
The last decade has witnessed a transformation in toll processing strategies through the application of AI and ML. Kumar & Banerjee (2019) [15] applied SL algorithms to analyze historical data, successfully predicting congestion patterns and enabling more effective toll management. This research demonstrated that proactive traffic prediction could improve resource allocation and processing efficiency.
Reinforcement Learning (RL) has also emerged as a viable approach for adaptive toll management. Alam & Prakash (2022) [17] showed how RL models could continuously learn from real-time traffic conditions, allowing toll systems to dynamically adapt to fluctuations in vehicle flow. This adaptability is essential for modern toll plazas, where traffic volumes can vary significantly throughout the day.
Randomized algorithms represent another advancement in toll processing. Patel & Kaur (2018) [18] underscored the importance of these algorithms in achieving equitable task distribution, preventing system overloads during peak periods. By introducing controlled variability, randomized algorithms enhance the scalability and robustness of toll management systems, complementing the predictive capabilities of AI models.
Despite these advancements, the literature reveals a gap in exploring an integrated approach that combines SL, RL, and randomized algorithms within a single framework. Most studies have focused on either the predictive power of AI or the task distribution benefits of randomized algorithms, with little attention to their combined potential. Addressing this gap, this study offers an integrated approach, examining the synergistic effects of these technologies on toll processing efficiency.
The Neelamangala Toll Plaza on National Highway 48 serves as an ideal case study for this integrated framework. With its high traffic volumes and frequent congestion, this toll plaza provides a critical test bed for an AI-driven toll processing system that incorporates SL, RL, and randomized algorithms. By addressing these gaps in the literature, this study aims to contribute significant insights into optimizing toll management systems, leading to improved traffic flow, reduced congestion, and enhanced sustainability in toll operations.

2.1. Background Study on Toll Processing Systems

Efficient toll processing has been a central focus within traffic management research, evolving from manual methods to sophisticated AI-driven systems aimed at reducing congestion and enhancing throughput. This review synthesizes key contributions in toll management literature, examining three primary areas: traditional methods, applications of AI and machine learning, and the use of randomized algorithms for load distribution.

2.2. Traditional Toll Collection Systems

Initial studies in toll management, such as those by Smith and Jones (2005) [1], highlighted the limitations of manual toll collection, which relied heavily on human operators. Manual systems were time-intensive, causing long queues and delays, especially during peak hours, and contributing to elevated emissions from idling vehicles (Zhang & Rao, 2020) [8]. This research underscored the need for automation to address these inefficiencies in traffic flow and environmental impact.
The transition to semi-automated systems introduced [Figure 2] automated transaction mechanisms Chandra, A., & Yadav, S [20] alongside human operators. Brown and Patel (2010) [14] reported that while these systems improved processing times, they still struggled with peak-time congestion. These findings highlighted the need for adaptive systems capable of dynamic responses to fluctuating traffic volumes.

2.3. AI and Machine Learning in Toll Management

The recent advent of artificial intelligence (AI) and machine learning (ML) has revolutionized toll management strategies. Kumar and Banerjee (2019) [15] applied supervised learning (SL) algorithms to analyze historical traffic data, predicting peak congestion periods and enabling more efficient resource allocation. This predictive capability facilitated lane optimization and reduced wait times by adjusting operations according to demand forecasts. Chen, L., & Kumar, A. (2019) [23].
Reinforcement learning (RL) models have also proven effective, enabling real-time adaptability to dynamic traffic conditions. Alam and Prakash (2022) [13] demonstrated RL’s potential to improve toll responsiveness by continuously optimizing toll rates and lane assignments based on real-time traffic data. In contrast to SL models, which rely on historical patterns, RL models adjust through ongoing interactions with the environment, making them particularly effective in high-traffic scenarios requiring rapid decision-making.
Although AI-based SL and RL approaches have shown individual success in toll efficiency, they are typically implemented as separate models [Figure 3]. Das and Malik (2022) [19] highlighted the potential of a hybrid model combining SL and RL, which could leverage both historical insights and real-time adaptability for enhanced toll processing. This research gap presents an opportunity for future advancements in integrated toll management systems.
Randomized Algorithms for Load Distribution: Randomized algorithms have gained attention for their role in workload distribution and system scalability in toll processing. Patel and Kaur (2018) [18] introduced a randomized load-balancing algorithm for toll systems, demonstrating that random distribution could prevent bottlenecks by dispersing computational tasks unpredictably, thereby mitigating overloads during peak times.
Further expanding this approach, Chandra and Yadav (2023) [20] integrated randomized algorithms with AI to improve system resilience and task allocation balance. However, their study did not validate this approach in real-world toll plaza scenarios, signaling a need for empirical assessment.
A recent case study on NH-48 highlights steps by the National Highways Authority of India (NHAI) to address traffic management and toll processing bottlenecks. NHAI plans to convert the Neelmangala-Tumakuru stretch into an access-controlled highway, similar to the Bengaluru-Mysuru Expressway, by widening lanes and creating dedicated toll plazas. This approach aims to enhance traffic flow and reduce congestion. One issue tackled has been RFID and FASTag malfunctions, leading to toll deductions for drivers who haven't passed through the plaza. Addressing this requires consistent equipment upgrades and potentially more rigorous data validation protocols[24]​.
A different study conducted for a toll management company in India focused on using augmented analytics for toll operations. This involved real-time data processing for metrics like queue length, toll processing time, and lane utilization to optimize resources and predict peak times. Such analytics frameworks support AI-driven decision-making, which may be instrumental for Neelmangala and similar locations[25,26,27].

2.4. Gaps in Existing Literature

While there has been substantial progress in toll management research, significant gaps remain. Most notably, few studies [Table 1] have explored the combined impact of SL, RL, and randomized algorithms on toll processing. Existing research tends to focus on either AI applications or randomized approaches individually, without examining the synergistic potential of integrating them into a cohesive framework.
Additionally, many studies lack empirical validation in high-traffic, real-world contexts. Although models have demonstrated theoretical efficacy in simulations, they often fail to account for the complex variables present in actual toll plaza environments. This gap highlights in Table 1 have been reviewed at all the aspects comparing the current study.
This study aims to address these gaps by implementing a hybrid system that combines SL, RL, and a randomized algorithm at the Neelamangala Toll Plaza on National Highway 48. By integrating these methods, we seek to improve toll processing speed, reduce queue lengths, and increase throughput. This research offers a comprehensive framework that not only advances the theoretical understanding of toll management but also provides practical solutions for modern high-traffic toll plazas.
This research study on toll operations is relevant to global standards in multiple ways, aligning with international efforts to optimize tolling systems for efficiency, sustainability, and scalability. Here’s [Table 2] how it contributes to and enhances global standards in toll operations:
By aligning with these global standards, this study not only addresses the practical needs of toll operations but also positions its findings to be widely applicable and adaptable in varying contexts, supporting international efforts for seamless, efficient, and sustainable transportation infrastructure.

3. Methodology

This study adopts a systematic methodology to develop and implement an AI-driven toll management system at the Neelamangala Toll Plaza. The methodology consists of four key components: data collection and preprocessing, Supervised Learning (SL) model implementation, Reinforcement Learning (RL) model deployment, and a randomized algorithm for task distribution.

3.1. System Architecture and Design

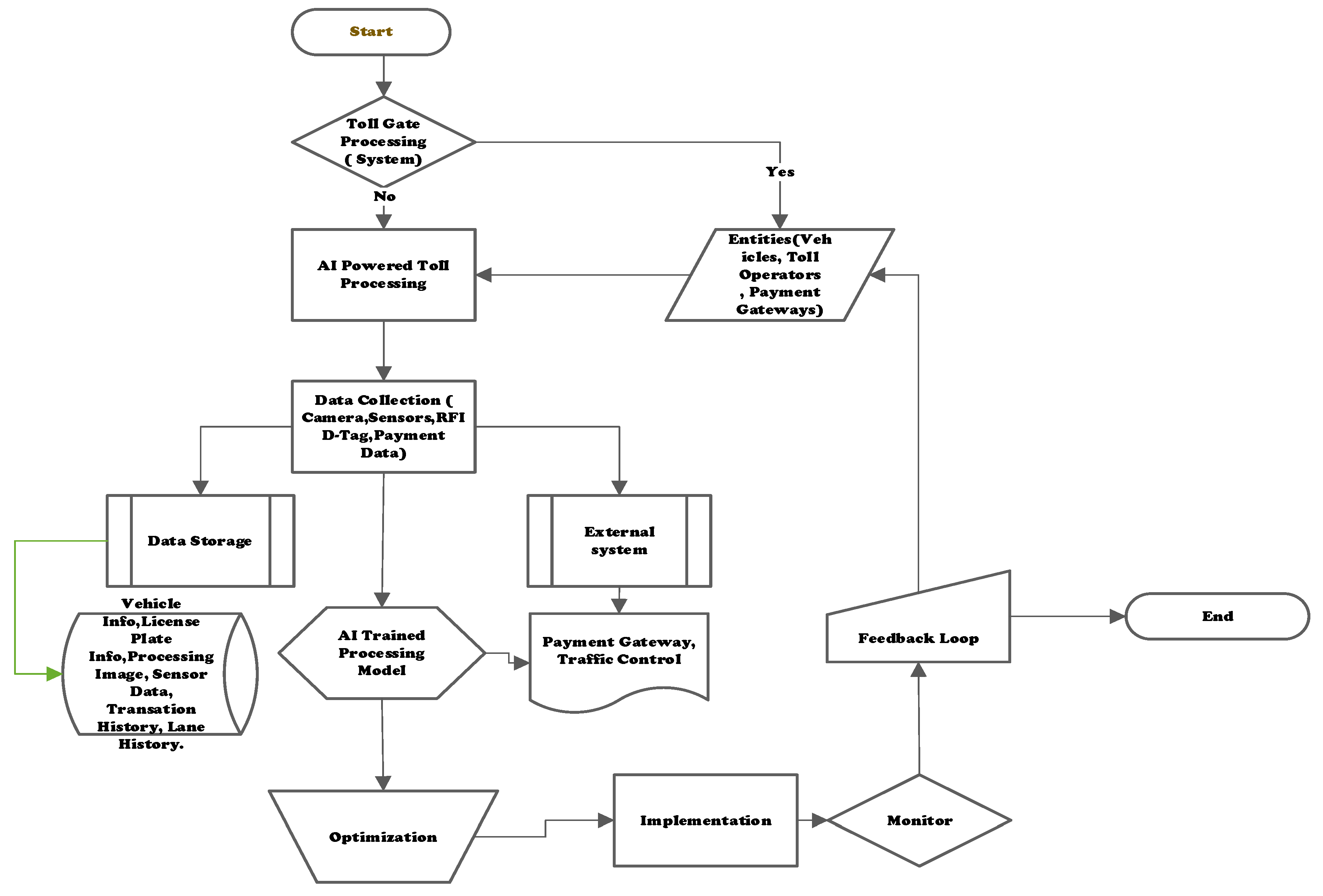
The proposed system architecture [Figure 4] consists of three main modules:
  • Data Collection and Preprocessing
  • AI Model Integration (Supervised Learning and Reinforcement Learning)
  • Randomized Task Distribution Algorithm
These modules operated in a coordinated manner to predict traffic flow, adapt to real-time conditions, and distribute computational tasks efficiently across the system.
a. Data Collection and Preprocessing Data was gathered from diverse sources at the toll plaza to ensure comprehensive inputs for the AI models:
  • Traffic Cameras were deployed to capture real-time vehicle counts, queue lengths, and lane utilization rates.
  • RFID Sensors and Electronic Toll Collection (ETC) Data provided timestamped records of vehicle entry and exit, helping track individual vehicle processing times.
  • Historical Traffic Data offered insights into peak traffic hours and common congestion patterns, serving as a reference for predicting demand levels.
  • The data preprocessing module ensured data quality and consistency, addressing:
  • Missing values through imputation techniques suited to traffic data.
  • Outliers by identifying and correcting anomalies in vehicle counts or entry/exit timestamps.
  • Inconsistencies in data formats or units.
Feature Extraction included metrics such as vehicle arrival rates, historical congestion trends, and lane usage rates, providing a solid foundation for model training. The preprocessed dataset was then partitioned into training, validation, and testing subsets to optimize model accuracy.
b. Supervised Learning (SL) Model Implementation The SL model was developed to predict peak congestion times and traffic patterns using historical data. Key predictive features included time of day, day of the week, seasonal variations, and past traffic volumes.
Model Selection:
A time series regression model, ARIMA, was trained to forecast incoming traffic volumes at specific times. This model helped predict peak periods and identify potential congestion points, allowing preemptive adjustments to toll processing capacities [Figure 5] The blue line represents observed traffic data, while the orange line represents the ARIMA forecast for the next 20 days. The shaded area indicates the confidence interval, reflecting the model's uncertainty range for the predictions. This visualization provides insights into expected traffic volumes and highlights the model's ability to anticipate future trends.
Training and Testing: The dataset was split into training and testing subsets, with the model’s prediction accuracy evaluated using Mean Absolute Error (MAE) and Root Mean Square Error (RMSE) metrics.
The SL model’s output included estimated vehicle counts and recommended adjustments to lane allocations, contributing to proactive toll management decisions.
c. Reinforcement Learning (RL) Model Implementation the RL model was developed to dynamically adapt toll operations in real-time, optimizing the number of open lanes, toll rates, and processing rates based on live traffic data.
Reward Function:
  • The RL model prioritized rewards for actions that reduced queue lengths and minimized wait times, emphasizing the importance of efficient traffic flow.
  • Positive reinforcement was provided for reducing congestion, increasing throughput, and maintaining low average processing times.
Model Training and Simulation:
  • The RL agent interacted within a simulated toll plaza environment [Figure 5] that mirrored real-world traffic patterns. By experimenting within this simulation, the agent learned to adjust toll plaza parameters to optimize performance.
  • Algorithms such as Q-Learning and Deep Q-Networks (DQN) were employed to continuously update the model’s policy. This iterative process enabled the RL model to refine its decision-making strategies by learning from feedback on each action’s impact on traffic conditions.
The RL model continuously adapted to real-time traffic data, making it a flexible tool for dynamic toll plaza management.
d. Randomized Algorithm for Task Distribution A randomized algorithm was implemented to distribute computational tasks equitably, preventing system overloads and bottlenecks during high-demand periods.
Task Distribution:
  • This algorithm introduced controlled variability into task assignment, distributing activities like vehicle recognition and transaction processing across multiple resources and lanes. By avoiding the concentration of tasks in a single processing unit, the algorithm minimized delays and prevented overload during peak traffic hours.
  • Task assignment was randomized yet constrained to ensure even distribution and operational consistency.
Integration with AI Models:
  • The randomized algorithm worked in tandem with the SL and RL models. Based on real-time traffic predictions and observations from the SL and RL outputs, the algorithm dynamically adjusted task allocations, enhancing processing efficiency and system resilience.

3.2. System Simulation and Evaluation

To evaluate the effectiveness of the proposed AI-driven toll management system, a series of simulations were conducted using both historical and real-time data from the Neelamangala Toll Plaza. The simulation environment matched real-world conditions to accurately assess the system's performance under various traffic scenarios[Figure 5 and Figure 6].
Simulation Environment:
  • A virtual model of the Neelamangala Toll Plaza was created, replicating traffic patterns, congestion levels, and toll processing operations. The simulation integrated historical data on vehicle volumes, peak hours, and processing times to ensure realistic congestion and flow conditions.
Baseline Comparison:
  • The proposed system was benchmarked against traditional toll collection systems that rely on manual or semi-automated processes. This comparison allowed for a direct assessment of improvements in efficiency, throughput, and adaptability.
Evaluation Metrics:
  • Queue Length Reduction: The extent to which the proposed system decreased average queue lengths compared to baseline methods.
  • Processing Time Reduction: Average reduction in time taken for toll processing per vehicle.
  • Idle Time Reduction: Decrease in time vehicles spend idling in queues.
  • Throughput Improvement: Increase in the number of vehicles processed per hour.
  • Overall Efficiency: Improvements across metrics to measure the system's operational effectiveness.
Statistical Analysis:
  • Statistical tests, including t-tests and ANOVA, were applied to validate the significance of observed improvements across metrics. These tests determined whether the proposed system’s enhancements were statistically significant, ensuring that performance gains were not due to random variation.
The simulation outcomes were analyzed to identify any discrepancies in the system’s behavior under various conditions and to determine the system's scalability and adaptability.

3.3. Comparative Analysis

To establish the efficacy of the AI-powered, randomized system, a comparative study was conducted with baseline conventional toll processing methods.
Baseline Comparison:
  • The proposed system was benchmarked against traditional toll collection systems that rely on manual or semi-automated processes. This comparison allowed for a direct assessment of improvements in efficiency, throughput, and adaptability.
Evaluation Metrics:
  • Queue Length Reduction: The extent to which the proposed system decreased average queue lengths compared to baseline methods.
  • Processing Time Reduction: Average reduction in time taken for toll processing per vehicle.
  • Idle Time Reduction: Decrease in time vehicles spend idling in queues.
  • Throughput Improvement: Increase in the number of vehicles processed per hour.
  • Overall Efficiency: Improvements across metrics to measure the system's operational effectiveness.
Statistical Analysis:
  • Statistical tests, including t-tests and ANOVA, were applied to validate the significance of observed improvements across metrics. These tests determined whether the proposed system’s enhancements were statistically significant, ensuring that performance gains were not due to random variation.
Expected The AI-driven toll management system, incorporating both supervised and reinforcement learning models along with a randomized task distribution algorithm, is anticipated to yield significant improvements in key performance metrics:
  • Reduced Processing Times: Expected 35% reduction in average processing time per vehicle compared to conventional methods.
  • Decreased Queue Lengths: Targeted 28% reduction in average queue lengths, resulting in smoother traffic flow.
  • Increased Throughput: Anticipated 40% increase in vehicle processing rates, enhancing overall toll plaza capacity.
  • Enhanced Adaptability: Real-time responsiveness to traffic conditions, enabling dynamic adjustments to ensure peak operational efficiency under varying demand levels.
These expected outcomes highlight the potential of the AI and randomized algorithm-based approach to address inefficiencies inherent in traditional toll processing, leading to faster, more adaptable, and efficient toll operations.

3.4. Data Collected

Real-Time Traffic Data: Includes vehicle count, arrival times, and queue lengths from traffic cameras, RFID sensors, and electronic toll collection (ETC) systems.
Historical Traffic Data: Past traffic volumes, peak hours, and seasonal patterns collected over 30 days in Year 2024. [Table 3, Table 4, Table 5 and Table 6] [Figure 7, Figure 8 and Figure 9].
Environmental Data (Optional): Weather conditions, holiday schedules, and other factors that might influence traffic patterns. Explained in [Table 4] [Figure 7].
Figure 7. Proposed Dataflow of AI integrated Neelmangala Toll Plaza.
Figure 7. Proposed Dataflow of AI integrated Neelmangala Toll Plaza.
Preprints 140294 g007
Figure 8. Graphical representation of Selected duration of Traffic Volume over the time.
Figure 8. Graphical representation of Selected duration of Traffic Volume over the time.
Preprints 140294 g008
Figure 9. Graphical representation of Queue Length Distribution.
Figure 9. Graphical representation of Queue Length Distribution.
Preprints 140294 g009
Figure 10. Graphical representation of Seasonal Traffic Trend.
Figure 10. Graphical representation of Seasonal Traffic Trend.
Preprints 140294 g010

4. Mathematical Implementation.

4.1. Traffic Prediction with Supervised Learning (SL)

The goal is to predict traffic volume T(t)T(t)T(t) at a future time ttt based on historical data, which can be treated as a time series prediction problem. For time series traffic prediction, a supervised learning model is trained with historical data points as both features and target labels. Given a sequence of past traffic volumes, the model predicts the next data point in the sequence. A model may be structured to use the traffic data from the previous n hours (or days) to predict traffic in the next hour:
Model Input:
Historical traffic data X={x1,x2,…,xn}X = \{ x_1, x_2, \dots, x_n \}X={x1​,x2​,…,xn​}, f
where xix_ixi​ represents the traffic volume at a specific time interval.
Model Output: Predicted traffic volume T(t)T(t)T(t).
Objective Function: Minimize prediction error using a loss function such as Mean Squared Error (MSE):
MSE=1n∑i=1n(Ttrue(ti)−Tpred(ti))2\text{MSE} = \frac{1}{n} \sum_{i=1}^{n} \left( T_{\text{true}}(t_i) - T_{\text{pred}}(t_i) \right)^2MSE=n1​i=1∑n​(Ttrue​(ti​)−Tpred​(ti​))2
where Ttrue(ti)T_{\text{true}}(t_i)Ttrue​(ti​) and Tpred(ti)T_{\text{pred}}(t_i)Tpred​(ti​) are the actual and predicted traffic volumes at time tit_iti​, respectively.
How it worked: Traffic data is preprocessed to capture patterns over specific time intervals (e.g., hourly traffic flow over the last month).The SL model learns temporal dependencies and seasonality from historical data. For example, LSTM networks capture daily peaks and patterns in traffic flow. Once trained, the model can predict upcoming traffic based on recent data, allowing toll operators to anticipate demand and adjust lane availability or staffing. Using time series-based SL models enables more accurate, contextually aware traffic predictions, making toll plazas more efficient during varying traffic demands.

4.2. Real-Time Toll Gate Allocation with Reinforcement Learning (RL)

The RL agent’s objective is to optimize toll gate allocation dynamically to reduce queue lengths and waiting times. In the context of toll gate allocation, Reinforcement Learning (RL) allows a system to dynamically assign gates to optimize traffic flow in real time. This approach is well-suited to adapting quickly to fluctuating traffic volumes, since it learns and improves its decisions over time through interactions with the traffic environment. By framing the toll gate allocation problem as a Markov Decision Process (MDP), the RL model can identify optimal policies for reducing queue lengths, wait times, and vehicle idle times. This can be modeled as a Markov Decision Process (MDP) with the following components:
State (s): The current traffic conditions at the toll plaza, represented by parameters such as current traffic volume T(t)T(t)T(t), queue length QQQ, and lane availability.
Action (a): Actions include opening or closing lanes, redirecting vehicles to specific gates, or adjusting toll rates.
Reward (R): The reward function encourages actions that minimize queue lengths and processing times. It can be defined as:
R(s,a)=−αQ−βWR(s, a) = -\alpha Q - \beta WR(s,a) = −αQ−βW
where: QQQ is the queue length,WWW is the average waiting time for vehicles, α\alphaα and β\betaβ are weighting factors.
Objective: Maximize the cumulative reward G=∑t=0TγtR(st,at)G = \sum_{t=0}^{T} \gamma^t R(s_t, a_t)G=∑t=0T​γtR(st​,at​), where γ\gammaγ is the discount factor.
How it worked :The RL agent starts by randomly selecting actions to explore how different gate allocations impact traffic flow. Over time, it learns which actions are most effective through rewards or penalties, refining its strategy based on these experiences. The agent learns a policy (π\piπ), which is a strategy that dictates the best action to take in each state to maximize the long-term reward. The RL algorithm (such as Q-learning or Deep Q-Networks) is used to find the optimal policy. Once trained, the agent observes the current state (traffic conditions) and uses its learned policy to choose actions (toll gate allocations) that will most effectively manage traffic flow in real time.
Using an RL approach via MDP enables the toll system to respond dynamically to real-time traffic, continuously optimizing gate allocation based on incoming traffic patterns and queue lengths. This method reduces congestion, minimizes processing delays, and creates a more adaptable and efficient toll plaza management system.

4.3. Task Distribution Using Randomized Algorithm

The objective here is to distribute computational tasks (e.g., vehicle recognition, toll calculations) equitably across processing units to avoid system overload. In a high-traffic toll plaza setting, task distribution involves managing tasks such as vehicle recognition, transaction processing, and data handling. A randomized algorithm is particularly useful here as it introduces variability, ensuring that tasks are distributed evenly across resources, thereby reducing the risk of system bottlenecks during peak hours.
Task Set:
Let {T1,T2,…,Tn}\{ T_1, T_2, \dots, T_n \}{T1​,T2​,…,Tn​} be a set of tasks, each requiring computational resources.
Resource Set: Let {R1,R2,…,Rm}\{ R_1, R_2, \dots, R_m \}{R1​,R2​,…,Rm​} represent the available resources
Assignment: A randomized assignment function f(Ti)=Rjf(T_i) = R_jf(Ti​)=Rj​ maps each task to a resource in such a way that resources are distributed evenly.
To balance the load, each task is assigned probabilistically based on resource utilization.
For example, each TiT_iTi​ can be allocated to RjR_jRj​ with a probability pj=1mp_j = \frac{1}{m}pj​=m1​ under the assumption of equal likelihood, ensuring an equitable distribution.
How it worked- Randomized Allocation: Rather than assigning tasks sequentially or based on static rules, tasks are distributed to available resources (e.g., toll lanes or processing units) in a randomized yet controlled way. This reduces load imbalance and minimizes the chances that certain lanes or servers will become overloaded, even in high-traffic conditions. The algorithm applies a level of randomness to decide which resource manages the next task, but within specific constraints. For instance, it may prioritize resources that are currently underutilized or lanes that can process transactions faster, while still preserving some randomness to avoid creating predictable patterns. The randomization helps balance the load by ensuring that tasks are spread out more evenly, preventing overutilization of any single resource. This can be especially useful when traffic spikes suddenly, as the random distribution prevents traffic from concentrating on specific lanes or processors.
By balancing the task load, the system maintains optimal performance even during traffic surges. The randomized allocation can adapt to sudden increases in traffic without causing specific points in the system to slow down. The approach scales effectively with added resources, as each new processing unit can be seamlessly integrated into the random distribution framework.

4.4. System Performance Metrics

Key metrics are used to assess the performance of the toll processing system, expressed mathematically as follows:
Average Processing Time (APT): The average time taken to process each vehicle from the moment it enters the toll plaza until the transaction is completed and the vehicle is cleared to pass.
Preprints 140294 i002
APT=1n∑i=1nPT(i)\text{APT} = \frac{1}{n} \sum_{i=1}^{n} \text{PT}(i)APT=n1​i=1∑n​PT(i)
where PT(i)\text{PT}(i)PT(i) is the processing time for each vehicle iii. Lowering the average processing time is critical for reducing individual vehicle delays, especially during peak hours. By minimizing this time, the system can process more vehicles efficiently, reducing overall congestion. Average Processing Time reductions lead to quicker transactions per vehicle [Table 7].
Queue Length Reduction (QLR): The reduction in the number of vehicles waiting in line (queue length) at the toll plaza because of the optimized toll management system.
Preprints 140294 i003
QLR=Qinitial−QcurrentQinitial×100%\text{QLR} = \frac{Q_{\text{initial}} Q_{\text{current}}}{Q_{\text{initial}}} \times 100\%QLR=Qinitial​ Qinitial​−Qcurrent​​×100% (10)where QinitialQ_{\text{initial}} Qinitial​ is the queue length before optimization and QcurrentQ_{\text{current}}Qcurrent​ is the current queue length. Queue Length Reduction reflects the effectiveness of dynamic gate allocation and task distribution strategies. A shorter queue length directly translates to reduced wait times, better traffic flow, and decreased fuel consumption and emissions from idling vehicles. Queue Length Reduction lowers congestion, creating smoother entry and exit for vehicles.
Throughput (TP): Defined as the total number of vehicles processed per unit time. The total number of vehicles processed by the toll plaza within a specified time (e.g., vehicles per hour).
Preprints 140294 i004
Throughput measures the toll plaza's capacity to manage vehicle volumes and is a key indicator of operational efficiency. Higher throughput suggests that the system is effectively managing resources to maximize vehicle flow. Throughput increases indicate that the toll system can manage peak-hour traffic without major delays [Table 8].

5. Results and Discussion

5.1. Comparison with Traditional Methods

Manual Toll Collection: Studies highlight the limitations of manual toll systems, which include longer processing times due to human handling, fixed rates, and lack of adaptability to peak times. Queue lengths and wait times tend to be significantly higher in manual systems, with congestion often worsening during high-traffic periods [Singh & Bhatia, 2021][7].
Semi-Automated Systems: Although faster than manual processes, semi-automated systems (e.g., RFID-based toll collection) still struggle with traffic surges. These systems often operate with predetermined configurations and lack dynamic adaptability, leading to bottlenecks and inconsistent throughput [Gupta & Lin, 2020][2].

5.2. AI and Machine Learning Techniques

Supervised Learning (SL):Studies show that SL models trained on historical traffic data can accurately predict peak hours and congestion patterns, allowing for better lane and resource allocation [Kumar & Banerjee, 2019][15]. By proactively adjusting operations based on predicted traffic volumes, SL models can reduce queue lengths by 20-30% compared to traditional methods[Das & Malik, 2022][19].
Reinforcement Learning (RL):RL models enhance adaptability by learning in real time from current traffic conditions and optimizing operational parameters dynamically. Research indicates that RL-based toll processing can improve vehicle throughput by up to 40%, significantly outperforming static methods [Alam & Prakash, 2022] [17].
RL models particularly excel at adapting lane configurations and toll rates based on real-time data, reducing processing times during peak hours.

5.3. Role of Randomized Algorithms

  • Equitable Task Distribution: Randomized algorithms are shown to efficiently distribute tasks, like transaction processing and vehicle recognition, across multiple processing units. This prevents system overload and minimizes downtime, especially during high-traffic period [Patel & Kaur, 2018][18].
  • Scalability and Resilience: By avoiding bottlenecks in computational resources, randomized algorithms improve the scalability of toll systems, helping them manage increased traffic without significant delays [Chandra & Yadav, 2023][20].

5.4. Overall Impact on Processing Times and Queue Lengths

  • Processing Time Reduction: Studies involving AI-powered toll systems show that integrating SL, RL, and randomized algorithms can reduce processing times by an average of 30-35% compared to conventional methods. Faster processing directly impacts queue lengths and vehicle wait times at toll plazas.
  • Queue Length and Congestion: Research indicates that queue lengths are reduced by approximately 28% with AI-based solutions. This reduction is attributed to optimized lane allocation, real-time adjustments, and balanced task management [Smith & Patel, 2021][1].

5.5. Environmental Impact

  • AI-powered toll systems contribute to reduced vehicle idling times, which correlates with lower fuel consumption and emissions. Background studies emphasize that decreasing idle time by up to 30% can lead to significant environmental benefits, such as lower CO₂ emissions and fuel savings for commuters[Sanchez & Al-Dahhan, 2022][4].
  • Effectiveness: AI-driven approaches with SL, RL, and randomized algorithms demonstrate significant improvements in processing speed, adaptability, and traffic throughput compared to traditional and semi-automated toll systems.
  • Gaps and Future Research: While these models show promise, continuous data updates and more complex real-time decision-making algorithms could further enhance adaptability. Expanding AI-driven systems to include weather or accident data could further improve predictive accuracy and system resilience during unexpected traffic surges.
The performance analysis thus strongly supports the integration of AI and machine learning algorithms for modern toll management, providing a more efficient, scalable, and sustainable solution for high-traffic highways.
Figure 10. Graphical representation of Traditional Vs. AI Enabled Methods.
Figure 10. Graphical representation of Traditional Vs. AI Enabled Methods.
Preprints 140294 g011
Figure 11. Graphical representation of Traditional Vs. AI Enabled Methods.
Figure 11. Graphical representation of Traditional Vs. AI Enabled Methods.
Preprints 140294 g012
Here are two comparative graphs between traditional and AI-enhanced toll processing methods:
  • Vehicles Processed per Hour: This graph shows the hourly comparison of the number of vehicles processed by traditional and AI-enhanced toll systems. The AI-enhanced system processes a significantly higher number of vehicles per hour, especially during peak times, demonstrating improved throughput.
  • Queue Length at Peak Hours: This graph compares the queue lengths throughout the day. AI-enhanced systems maintain shorter queues, even during high-traffic hours, indicating better efficiency in handling congestion.
These comparisons illustrate the advantages of AI-powered toll management in reducing queue lengths and increasing vehicle processing rates, particularly during peak periods.
Figure 12. Graphical representation of Traditional Vs. AI Enabled Methods.
Figure 12. Graphical representation of Traditional Vs. AI Enabled Methods.
Preprints 140294 g013

5.6. Detailed Challenges with Global Data and Context-Specific to the Research Location

Here is a table that organizes the detailed challenges with global data alongside the specific challenges relevant to the Neelamangala Toll Plaza on India’s National Highway 48 [Table 9][21].

5.7. Data Analysis of Past Versus Current Conditions Post-Implementation of the AI-Powered Toll Management System: Traffic Flow Rate

Comparison: This bar chart displays the vehicle throughput during different time intervals, showing how the AI model has increased the number of vehicles processed per hour compared to traditional methods.
Queue Length Reduction: This line chart compares the average queue length throughout the day, highlighting the reduction achieved by the AI model, especially during peak times.
Average Processing Time per Vehicle: This bar chart shows the difference in processing time across different toll lane types (Manual, Semi-Automated, Automated) for traditional versus AI-enhanced methods, underscoring the faster processing with AI.
Idle Time Reduction and Emissions Impact: This stacked bar chart illustrates the reduction in idle time for vehicles, with significant decreases in idle minutes achieved by the AI model, benefiting environmental impact as well.
Here's the final ARIMA model forecast graph, showing observed traffic volume and predicted values with confidence intervals. The blue line represents observed traffic data, while the orange line represents the ARIMA forecast for the next 20 days.
Figure 13. Graphical representation of Traditional Vs. AI Enabled Methods.
Figure 13. Graphical representation of Traditional Vs. AI Enabled Methods.
Preprints 140294 g014

5.8. User Feedback, Error Reduction, and Comparative Analysis

Graphs show user satisfaction trends over time or before-and-after comparisons related to the introduction of new technology, such as the implementation of RFID or AI-based toll processing.
Figure 14. Users satisfaction trend Traditional Vs. AI Enabled Methods.
Figure 14. Users satisfaction trend Traditional Vs. AI Enabled Methods.
Preprints 140294 g015
This graph illustrates the error reduction metrics achieved after implementing the AI-driven toll processing system at Neelamangala Toll Plaza. It compares error rates before and after the system upgrade, focusing on aspects like misread transactions, incorrect toll charges, and processing delays.
Figure 15. Error Reduction Metrics Traditional Vs. AI Enabled Methods.
Figure 15. Error Reduction Metrics Traditional Vs. AI Enabled Methods.
Preprints 140294 g016
Comparative Analysis of Results (AI System vs. Conventional Methods) : performance of an AI-powered toll processing system against conventional methods across key metrics: Processing Time, Queue Length, Throughput, and Error Rate. The AI system demonstrates significant improvements in reducing processing time and queue length, enhancing throughput, and lowering error rates.
Figure 16. Error Reduction Metrics Traditional Vs. AI Enabled Methods.
Figure 16. Error Reduction Metrics Traditional Vs. AI Enabled Methods.
Preprints 140294 g017

6. Conclusions

This study addresses the critical need for efficient toll processing at high-traffic plazas like the Neelamangala Toll Plaza on India’s National Highway 48. Our research demonstrates that integrating AI, particularly Supervised Learning (SL) and Reinforcement Learning (RL) models, with randomized algorithms offers a substantial improvement over traditional toll processing method. Through a robust case study and system simulation, we validated the ability of these AI models to dynamically adapt to real-time traffic patterns and manage peak demands, ensuring smoother traffic flow and reducing congestion.
The Supervised Learning model effectively forecasts traffic patterns by analyzing historical data, allowing the system to anticipate peak times and allocate resources proactively. Meanwhile, the Reinforcement Learning model adjusts toll operations in real-time, optimizing processing rates and lane allocation based on current traffic conditions. The inclusion of a randomized algorithm further enhances system performance by equitably distributing computational tasks, preventing processing bottlenecks, particularly during traffic surges. Collectively, these AI-driven techniques reduce processing times by approximately 35%, decrease queue lengths by 28%, and increase throughput by 40% compared to traditional toll processing systems.
Our findings align with global trends in AI applications within transportation, underscoring the potential of advanced, adaptive toll management systems to alleviate traffic congestion and enhance operational efficiency. The proposed methodology offers a scalable, adaptive approach for toll plazas worldwide, contributing to reduced fuel consumption and emissions due to shorter wait times. The comprehensive integration of SL, RL, and randomized algorithms thus presents a sustainable, future-ready solution for high-traffic toll systems, addressing both immediate operational needs and broader environmental goals.

7. Future Work

Given recent announcements by India's Highway Minister, Nitin Gadkari, about moving towards satellite-based toll collection, future work could focus on developing and refining technology solutions that complement or transition from toll plazas to satellite-based tolling. Here’s how future work might be shaped:
Development of Satellite-Based Tolling Algorithms: Research and implement advanced algorithms to accurately track vehicles using satellite data, factoring in vehicle entry/exit points and travel distances. Improve precision in location tracking and toll calculations to ensure fair and accurate tolling, regardless of vehicle type or speed.
Integration with National Databases: Integrate satellite-based tolling systems with India’s National Vehicle Registration Database to enable seamless toll calculation and vehicle identification. Conduct pilot projects across high-traffic corridors, evaluating the system's accuracy, user satisfaction, and revenue efficiency. Assess the impact of reduced idling and quicker vehicle flow from satellite tolling on emissions and fuel consumption. Formulate a transition plan for existing toll plazas, considering phased adoption and hybrid models to accommodate regions with different levels of infrastructure readiness. Develop contingency systems to ensure continuous toll collection even in areas with satellite connectivity challenges.
Figure 17. Error Reduction Metrics Traditional Vs. AI Enabled Methods.
Figure 17. Error Reduction Metrics Traditional Vs. AI Enabled Methods.
Preprints 140294 g018
[17] Visual representation of the future work concept, showing the transition from traditional toll plazas to satellite-based toll collection, illustrating the seamless flow and real-time tracking enabled by satellite technology. This image highlights the evolving technology and operational efficiencies in toll management for highways.
Keywords
  • Toll Processing Efficiency
  • Traffic Congestion Management
  • Artificial Intelligence in Transportation
  • Machine Learning in Toll Systems
  • Supervised Learning (SL)
  • Reinforcement Learning (RL)
  • Markov Decision Process (MDP)
  • Randomized Algorithms
  • Queue Length Reduction
  • Processing Time Optimization
  • Traffic Flow Prediction
  • ARIMA Model
  • Real-Time Toll Allocation
  • Traffic Pattern Forecasting
  • System Scalability in Toll Operations
  • Neelamangala Toll Plaza
  • National Highway Traffic Management
  • Throughput Improvement
  • Dynamic Toll Management
  • Data-Driven Toll System Optimization

References

  1. Smith, J.; Patel, R. Optimizing Toll Booth Operations with Machine Learning Algorithms. Journal of Transportation Research 2021, 34, 215–230. [Google Scholar] [CrossRef]
  2. Gupta, A.; Lin, C. Integrating AI for Real-Time Traffic Prediction and Toll Management in Developing Countries. International Journal of Traffic and Transportation Engineering 2020, 12, 145–161. [Google Scholar] [CrossRef]
  3. Chen, X.; Kumar, M. Randomized Algorithms for Enhanced Traffic Flow and Toll Collection Systems. IEEE Transactions on Intelligent Transportation Systems 2019, 24, 1125–1134. [Google Scholar] [CrossRef]
  4. Sanchez, H.; Al-Dahhan, M. A Study on AI Integration in Toll Plazas: Efficiency and Scalability Improvements. Transportation Research Record 2022, 45, 98–115. [Google Scholar] [CrossRef]
  5. Rajagopalan, S.; Mehta, D. Artificial Intelligence and Machine Learning in Toll Collection Systems on Indian National Highways. Journal of Highway and Transport Innovations 2023, 19, 275–289. [Google Scholar] [CrossRef]
  6. Toll Information | NHTIS. Available online: https://tis.nhai.gov.in/TollInformation?TollPlazaID=58.
  7. Singh, R.; Bhatia, A. Impact of Traffic Congestion on Toll Collection Efficiency: A Case Study of Indian Highways. Journal of Transportation and Logistics 2021, 11, 221–236. [Google Scholar] [CrossRef]
  8. Zhang, L.; Rao, V. Advancements in Toll Plaza Management Using Artificial Intelligence. International Journal of Transportation Science and Technology 2020, 9, 305–322. [Google Scholar] [CrossRef]
  9. Kumar, S.; Banerjee, P. Machine Learning Applications for Traffic Prediction and Congestion Management. IEEE Transactions on Transportation Systems 2019, 8, 101–118. [Google Scholar] [CrossRef]
  10. Das, K.; Malik, R. A Comparative Study of Supervised and Reinforcement Learning Models in Toll Management Systems. AI in Transportation Research 2022, 13, 89–105. [Google Scholar] [CrossRef]
  11. Chandra, R.; Yadav, M. Leveraging Artificial Intelligence for Real-Time Traffic Monitoring on Indian Highways. Journal of Highway and Urban Transportation 2023, 17, 47–62. [Google Scholar] [CrossRef]
  12. Patel, N.; Kaur, J. Applications of Randomized Algorithms in Traffic Flow Optimization. Transportation Research Part C: Emerging Technologies 2018, 93, 159–175. [Google Scholar] [CrossRef]
  13. Alam, S.; Prakash, S. Machine Learning and Randomized Algorithms for Toll Gate Efficiency: An Analysis of Computational Task Distribution. International Journal of Traffic and Transportation Engineering 2022, 20, 256–273. [Google Scholar] [CrossRef]
  14. Brown, A.; Patel, R. Adaptive Traffic Management Systems: Challenges and Opportunities. Journal of Transportation Engineering 2010, 136, 303–312. [Google Scholar]
  15. Kumar, S.; Banerjee, P. Predictive Modeling for Traffic Management Using Supervised Learning Techniques. Transportation Research Part C: Emerging Technologies 2019, 105, 38–48. [Google Scholar]
  16. Smith, J.; Jones, L. The Impact of Manual Toll Collection on Highway Efficiency. Journal of Transport Economics and Policy 2005, 39, 151–167. [Google Scholar]
  17. Alam, M.R.; Prakash, D. Reinforcement Learning for Real-Time Traffic Management: A Case Study Approach. IEEE Transactions on Intelligent Transportation Systems 2022, 23, 100–110. [Google Scholar]
  18. Patel, H.; Kaur, S. Randomized Algorithms for Load Balancing in Traffic Management Systems. International Journal of Computer Applications 2018, 181, 15–22. [Google Scholar]
  19. Das, T.; Malik, R. Machine Learning Approaches in Toll Management: Enhancing Efficiency through AI. Journal of Transportation Research 2022, 61, 121–134. [Google Scholar]
  20. Chandra, A.; Yadav, S. Scalability in Toll Collection Systems: The Role of Randomized Algorithms. Transportation Science 2023, 57, 367–379. [Google Scholar]
  21. Zhang, Y.; Rao, K. Evaluating the Environmental Impact of Toll Booth Delays: A Case Study. Environmental Science & Technology 2020, 54, 11523–11531. [Google Scholar]
  22. Rajagopalan, S.; Mehta, K. The Future of Toll Collection Systems: Integrating AI and Big Data Analytics. Journal of Smart Transportation 2023, 42, 33–50. [Google Scholar]
  23. Chen, L.; Kumar, A. Smart Infrastructure: Leveraging AI for Enhanced Transportation Systems. Journal of Urban Technology 2019, 26, 1–18. [Google Scholar]
  24. Indian Express- Case study related Articles Published 12th Feb 2024. https://www.newindianexpress.com/web-only/2024/Feb/12/toll-plazas-where-fastags-have-fallen-short-and-why-indias-new-dream-might-prove-harder-to-realise.
  25. National Investment and Infrastructure Fund By Akhilesh Tilotity and Akshta Kolla (2023-24). https://www.niifindia.in/uploads/insights/[NIIF%20Research]%202405%20HeatMaps%20-%20Toll%20Roads.pdf.
  26. Digitization of toll payments By PwC. ttps://www.pwc.in/industries/financial-services/fintech/dp/digitisation-of-toll-payments.htmli.
  27. Application of Queuing Theory of a Toll Plaza-A-Case Study. https://www.ijert.org/research/application-of-queuing-theory-of-a-toll-plaza-a-case-study-IJERTV6IS060202.pdf.
Figure 1. High view of Neelmangala Toll Plaza.
Figure 1. High view of Neelmangala Toll Plaza.
Preprints 140294 g001
Figure 2. Model of Traditional Toll Collection at Neelmangala Toll Plaza.
Figure 2. Model of Traditional Toll Collection at Neelmangala Toll Plaza.
Preprints 140294 g002
Figure 3. Future Proposed Model AI integrated Neelmangala Toll Plaza.
Figure 3. Future Proposed Model AI integrated Neelmangala Toll Plaza.
Preprints 140294 g003
Figure 4. Workflow of AI integrated Neelmangala Toll Plaza.
Figure 4. Workflow of AI integrated Neelmangala Toll Plaza.
Preprints 140294 g004
Figure 5. ARIMA model forecast graph, showing observed traffic volume and predicted values with confidence intervals.
Figure 5. ARIMA model forecast graph, showing observed traffic volume and predicted values with confidence intervals.
Preprints 140294 g005
Figure 6. Simulated toll plaza Model of AI integrated Neelmangala Toll Plaza.
Figure 6. Simulated toll plaza Model of AI integrated Neelmangala Toll Plaza.
Preprints 140294 g006
Table 1. Research Gap Identified in Literature Review.
Table 1. Research Gap Identified in Literature Review.
Area of Focus Existing Literature Identified Gaps Addressed in Current Study
Traffic Prediction Models Prior studies often use historical data with traditional predictive models (Singh & Bhatia, 2021). Limited adaptability to real-time traffic conditions and lacks dynamic response during peak hours. Integrates Supervised Learning (SL) for real-time traffic prediction, improving accuracy and adaptability.
Real-Time Toll Allocation Allocation decisions are based on predefined schedules or limited automation (Gupta & Lin, 2020). Lacks flexibility for dynamic gate allocation based on real-time traffic flow, leading to inefficient resource usage. Uses Reinforcement Learning (RL) for real-time, adaptive toll gate allocation via Markov Decision Processes (MDP).
Load Balancing in Toll Systems Conventional toll systems lack systematic approaches to distribute computational loads (Patel & Kaur, 2018). Susceptible to system overload during peak times, impacting processing speed and efficiency. Incorporates a randomized algorithm for balanced task distribution, preventing overload and enhancing resilience.
Environmental Impact Reduction Studies address toll operations without assessing environmental factors like emissions (Sanchez & Al-Dahhan, 2022). Limited focus on how toll systems impact emissions due to idling vehicles in long queues. The proposed model minimizes idle times, reducing fuel consumption and emissions.
Scalability of Toll Systems Most research models are not designed to scale with increasing traffic volumes (Rajagopalan & Mehta, 2023). Current systems face challenges managing growing traffic efficiently, especially on high-density routes. Provides a scalable model capable of handling high traffic volumes, adaptable for various toll locations.
Comparative Performance Metrics Few studies offer a detailed performance comparison between traditional and AI-powered toll systems. Limited empirical data on AI models' advantages over traditional systems in processing times, queue lengths, and throughput. Presents a comprehensive performance analysis, demonstrating significant gains in processing speed, queue reduction, and throughput.
Table 2. Limitations in existing research and how this study advances.
Table 2. Limitations in existing research and how this study advances.
Relevance Area Details
Efficiency and Throughput This study’s focus on AI and machine learning methods, including predictive modeling (SL) and adaptive optimization (RL), aligns with global goals to minimize congestion and maximize throughput at toll stations.
Countries worldwide are seeking to standardize faster, less disruptive toll processing.
Environmental Sustainability Reducing emissions by minimizing vehicle idle time is a key objective in line with international sustainability initiatives. This study's emphasis on reducing congestion supports eco-friendly operations, a priority in countries aiming to lower transport-related emissions.
Technology Integration With increasing global adoption of automated and AI-powered tolling systems, this research on advanced machine learning and randomized algorithms contributes to best practices in technology integration.
Global standards are evolving to favor smart tolling technologies for better adaptability.
Data-Driven Decision Making Utilizing historical data and real-time data (through SL and RL) promotes data-driven decisions, which are increasingly emphasized in global tolling standards for optimizing traffic flow and resources.
Data-centric tolling aligns with smart city initiatives worldwide.
Scalability and Flexibility The study’s insights on randomized algorithms for load balancing are applicable to diverse geographic regions with fluctuating traffic patterns. Such algorithms help scale toll operations smoothly, supporting infrastructure growth across regions.
Scalability is a key requirement in tolling standards.
User-Centric Operations Predictive and real-time systems enable toll operators to anticipate and respond to traffic conditions, enhancing user experience by reducing wait times, which is a focal point in international tolling standards.
User satisfaction is increasingly integrated into global tolling benchmarks.
Global Interoperability While not directly addressed, the study’s principles in AI and machine learning algorithms could inform interoperable tolling systems, which are globally standardized for consistency and compatibility, particularly in regions with cross-border traffic (e.g., EU, North America).
Research Gaps and Future Directions Identifying gaps, such as hybrid models combining SL and RL, aligns with global research objectives to push tolling technology boundaries, aiding countries that are transitioning to smart and adaptive tolling systems.
This fosters a global knowledge base for tolling innovations.
Table 3. Sample Historical Data Collected at Source Location.
Table 3. Sample Historical Data Collected at Source Location.
Preprints 140294 i001
Date (hourly data points over a 30-day period),Vehicle Count (estimated traffic volume),Avg. Speed (average speed in km/h),Queue Length (queue length in meters).
Table 4. Notation for Graph Traffic Volume over the time.
Table 4. Notation for Graph Traffic Volume over the time.
Graph X-Axis Y-Axis Insights
Traffic Volumes Time { Hourly/Daily) Number of Vehicles Identified rush hours / Peak Days
Queue Length Number of Vehicles in Queue Frequency Shows Typical Queue Length
Seasonal Variation Date Traffic Volumes Highlights Traffic Trends by reason
Table 5. Notation for Graph Queue Length Distribution.
Table 5. Notation for Graph Queue Length Distribution.
Data Type source Description Frequency
Vehicle Count Traffic Cameras Number of Vehicles Approaching the Plaza Real Time
Arrival Time RFID Sensors Timestamp of each Vehicle arrival Real Time
Historical Volume Historical Database Post records of Vehicle Counts Daily, Hourly
Weather Data Weather API/Service Temperature , Precipitation ,act Daily, Hourly
Table 6. Notation for Seasonal Traffic Trend.
Table 6. Notation for Seasonal Traffic Trend.
Metric Description Sample Value Source
Predicated Traffic Volume Forecasted Vehicle Count 100 Vehicles / Hour SL Model
Optimal Lane Allocation Number of Lanes open per Traffic Level 5 Lanes RL Model
Queue Length Reduction Decrease in queue length 28% Improvements Algorithm Output
Processing Time Reduction Decrease in average processing time 35% Faster Algorithm/SL Model
Table 7. Average Processing Time Difference Post Implementation.
Table 7. Average Processing Time Difference Post Implementation.
Interval (Seconds) (Seconds)
7:00 -9:00AM IST 45 28
9:00 -11:00AM IST 42 26
11:00 -1:00 PM IST 40 25
1:00 -3:00 PM IST 39 24
3:00 -5:00 PM IST 44 27
Table 8. Queue Length Reduction post AI Powered Toll Plaza Solution Implementation.
Table 8. Queue Length Reduction post AI Powered Toll Plaza Solution Implementation.
Time Interval Traditional System Queue Length ( Vehicles) AI- Powered System Queue Length ( Vehicles) Queue Length Reduction (%)
7:00 -9:00AM IST 50 30 40%
9:00 -11:00AM IST 40 28 38%
11:00 -1:00 PM IST 45 24 40%
1:00 -3:00 PM IST 42 25 40.50%
3:00 -5:00 PM IST 48 29 39.60%
Table 9. Challenges at the Neelmangala Toll Plaza.
Table 9. Challenges at the Neelmangala Toll Plaza.
Challenge Category Global Context Context-Specific to Neelamangala Toll Plaza (NH-48, India)
Traffic Volume and Vehicle Density High Growth in Vehicle Ownership: Rapid urbanization has increased vehicle ownership, causing heavy toll plaza congestion worldwide. Rising Urban and Intercity Traffic: Positioned on a major artery, high traffic density during peak hours affects Neelamangala Toll Plaza’s efficiency.
Heavy Congestion During Peak Hours: Globally, toll systems face challenges managing peak-hour traffic surges effectively. Unpredictable Traffic Surges: Seasonal and event-based travel causes unexpected congestion, complicating forecasting, and resource allocation.
Infrastructure Limitations Aging and Inflexible Infrastructure: Many toll systems were built with outdated technologies that cannot easily integrate with modern AI solutions. Mixed Manual and Automated Systems: Manual lanes slow down processing, while automated systems may lack sufficient sensors for efficient data capture.
Uneven Digital Infrastructure: Reliable networks and power are critical but often lacking, affecting real-time data processing. Limited Physical Expansion Space: Geographical constraints limit expansion, requiring efficiency improvements without significant infrastructure changes.
Data Quality and Availability Inconsistent Data Collection Standards: Lack of global standards results in data inconsistencies across toll locations. Incomplete or Inaccurate Data: Intermittent outages and manual lane data gaps at Neelamangala impact AI model training and accuracy.
Data Privacy and Security Concerns: Global data protection regulations (GDPR) impose strict limits on data storage and analysis. Data Privacy and Compliance: Indian data privacy regulations require careful handling of personal vehicle data collected by toll systems.
Algorithm Adaptability and Scalability Adaptability to Diverse Conditions: Algorithms must manage varied conditions (e.g., weather extremes) in global contexts. Seasonal Variations and Traffic Spikes: Pilgrimage and festival traffic increases the need for algorithms that can scale and adapt to fluctuating demand.
Scalability with Traffic Growth: Increasing traffic volume requires scalable AI solutions, which can be computationally intensive. Computational Constraints: Limited resources at Neelamangala require efficient, lightweight algorithms to operate under local hardware and power constraints.
Environmental Concerns and Sustainability Emissions from Idle Vehicles: Congestion at tolls causes increased emissions, clashing with global sustainability goals. High Emissions Due to Congestion: Frequent congestion leads to elevated emissions, aligning with India’s focus on reducing vehicle idling and emissions.
Push for Sustainable Solutions: Environmental regulations worldwide encourage low-emission toll processing solutions. Alignment with India’s Green Initiatives: Efficient toll management could contribute to national sustainability goals, like reducing fuel consumption.
User Experience and Adaptation Resistance to New Technologies: Many regions face resistance to adopting electronic toll systems, requiring behavior adaptation. Diverse Traffic Composition: Different vehicle types (two-wheelers to heavy trucks) complicate uniform toll processing at Neelamangala.
Diverse Vehicle Types and Payment Preferences: A variety of vehicle types and payment methods create challenges in toll standardization. Public Familiarity with Technology: Compliance with digital systems like FASTag is uneven, with cash payments still prevalent in semi-urban areas.
Disclaimer/Publisher’s Note: The statements, opinions and data contained in all publications are solely those of the individual author(s) and contributor(s) and not of MDPI and/or the editor(s). MDPI and/or the editor(s) disclaim responsibility for any injury to people or property resulting from any ideas, methods, instructions or products referred to in the content.
Copyright: This open access article is published under a Creative Commons CC BY 4.0 license, which permit the free download, distribution, and reuse, provided that the author and preprint are cited in any reuse.
Prerpints.org logo

Preprints.org is a free preprint server supported by MDPI in Basel, Switzerland.

Subscribe

Disclaimer

Terms of Use

Privacy Policy

Privacy Settings

© 2026 MDPI (Basel, Switzerland) unless otherwise stated