Submitted:
15 November 2024
Posted:
19 November 2024
You are already at the latest version
Abstract
The integration of Environmental, Social, and Governance (ESG) principles into smart logistics represents a transformative approach to supply chain management, offering solutions that address 6 critical challenges in sustainability, ethical labor practices, and transparency. With the increasing awareness of climate change, social inequalities, and governance issues, companies worldwide are turning to advanced technologies such as artificial intelligence (AI), big data, blockchain, and the Internet of Things (IoT) to embed ESG principles into their logistics operations. This article explores the role of smart logistics in promoting sustainability and aligning supply chains with ESG goals. It highlights the environmental aspect by showcasing how AI and big data-driven route optimization can reduce fuel consumption and lower carbon emissions. The use of electric vehicles (EVs) and hybrid trucks is also discussed, particularly for last-mile deliveries, as part of efforts to minimize the carbon footprint of logistics operations. Additionally, smart warehouses equipped with IoT devices, automation, and AI-driven systems significantly contribute to improving energy efficiency and reducing waste, further advancing the sustainability agenda. Social responsibility in the context of ESG is equally emphasized, particularly regarding labor practices in global supply chains. Technologies such as blockchain enhance transparency by allowing companies to trace the origin of products and verify adherence to fair labor standards. AI and data analytics are also crucial for monitoring supplier compliance with social standards, reducing risks associated with unethical practices. Governance, the third pillar of ESG, plays a critical role in promoting transparency and accountability across supply chains. Smart technologies help improve oversight, ensure compliance with regulatory requirements, and mitigate risks related to corruption and fraud. In conclusion, the article underscores the importance of integrating ESG principles into smart logistics as a strategic imperative for companies looking to enhance their competitiveness, resilience, and long-term success in the global marketplace.
Keywords:
1. Introduction
1.1. The Rise of ESG in Global Supply Chains

1.2. Smart Logistics: An Overview of Technologies and Trends

1.3. Integrating ESG Principles into Smart Logistics

2. Literature Review
2.1. ESG Frameworks: Environmental, Social, and Governance Dimensions
| Macro-theme | Articles |
| Impact of ESG on Global Supply Chain Management | Bisetti et al., (2023); Lu et al., (2023); Sardanelli, et al., (2022); Sharma, et al., (2023); Ahmed and Shafiq (2022); Jia, et al., (2024); Gualandris, et al. (2021); Archer (2021); Boersma, et al. (2022); Bade, et al. (2024); Dai and Tang, (2022); Di Paola, et al. (2023); de Góes, et al. (2021); Eggert and Hartmann, (2023); Erhun, et al. (2021); Hryhorak, et al. (2022); Laari, et al. 2022; Lèbre, et al. (2022); Lee, et al. (2021); Liao and Pan, (2021); Li, et al. (2023); Li, et al., (2023); Nielsen, (2023); Sachin and Rajesin, (2022); Pérez et al, (2022); Serafeim and Yoon (2022). |
| Technological Integration in ESG and Supply Chains | Qian, et al. (2023); Liu, et al. (2021); Zhang, et al. (2023); Chen, et al. (2024); Zhang and Huang (2024), Asif, et al. (2023); Wang (2023); Saxena, et al. (2022); Busco, et al. (2020); Engel-Cox, et al. (2022); Fatimah, et al. (2023); Kannan, and Seki, (2023); Khan, et al. (2023); Kumar, et al. (2024); Li et al., (2022); Mugurusi and Ahishakiye, (2022); Park and Li, (2021); Zhu and Zhang; (2024); Zioło, et al. (2023). |
| ESG Risk Management and Vulnerabilities in Supply Chains | Tsang, et al. (2024); Tang, et al. (2023); Henrich, et al. (2022); Redondo Alamillos and Mariz (2022); Lawley et al. (2024); Zhang, et al. (2024); Mateska et al. (2022); Chen, et al. (2022); Câmara, (2022); Brewster, (2022); Comoli et al., (2023); Hu, et al. (2023); Gassmann, et al. (2021); Le Tran and Coqueret, 2023; Kelly, (2022); Lin et al., (2023); Lepetit et al., (2021); Van Assche and Narula, (2023); Vivoda and Matthews, (2023); Trahan and Jantz, (2023). |
| Social Responsibility, Green Finance, and ESG Reporting in Supply Chains | Baid and Jayaraman (2022); Gao et al. (2023); Li and Liu (2023); Park, et al. (2022); Wilburn and Wilburn (2020); Bril, et al. (2022); Clark and Dixon (2024); Bhattacharya and Bhattacharya (2023); Bradley, (2021); Chiu and Fong, (2023); Dathe et al. (2024); Edunjobi, (2024), Efthymiou, et al. (2023); de Hoyos Guevara and Dib, (2022); Hsu, et al. (2022); Jinga, (2021); Kandpal, et al. (2024); Kaplan and Ramanna, (2021); Krishnamoorthy (2021), Kuntz (2024); Lee, et al. (2020); Liu (2023); Mohieldin, et al. (2022); McLachlan and Sanders, (2023); López Sarabia, et al. (2021); Saini, N., Antil, A., Gunasekaran, A., Malik, K., & Balakumar, S. (2022); Patil, et al. (2021); Yang, (2023); Wamane, (2023). |
2.2. Smart Logistics Technologies: IoT, AI, Big Data, and Automation
2.3. The Intersection of ESG and Smart Logistics: Current Research and Gaps
3. Metrics for Evaluating ESG in Logistics Operations
4. Environmental Impact of Smart Logistics
4.1. Reducing Carbon Footprint Through Smart Technologies
4.1.1. Overview of Carbon Footprint in Logistics
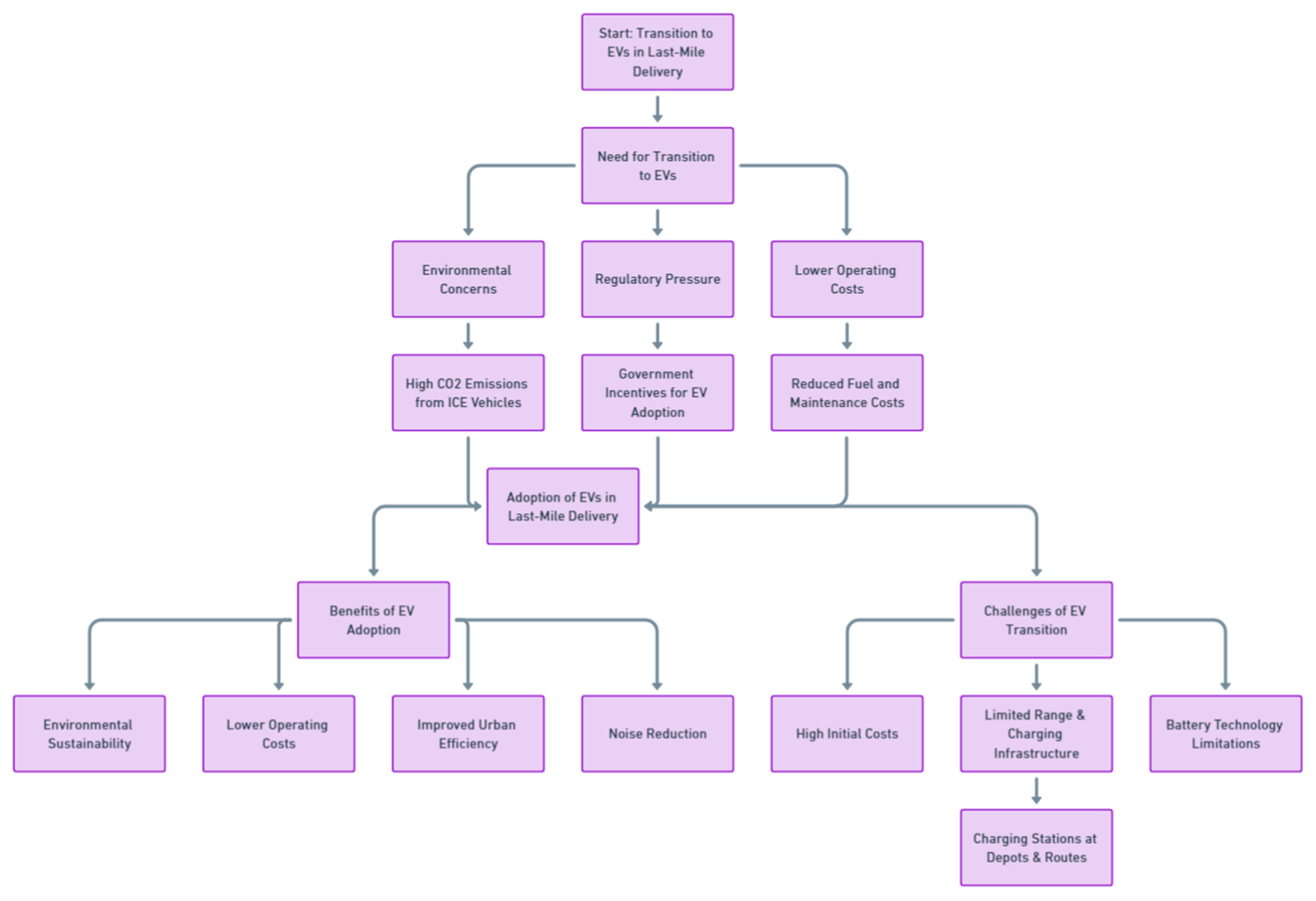
- Electric Vehicles (EVs) and Alternative Fuels. One of the most impactful technologies in reducing logistics-related emissions is the adoption of electric vehicles (EVs) and alternative fuel-powered transport. EVs produce zero tailpipe emissions, offering a cleaner alternative to diesel-powered trucks. Many logistics companies, particularly in urban areas, are shifting toward electric delivery vans, which are ideal for short-distance deliveries. Additionally, alternative fuels such as biofuels, hydrogen, and compressed natural gas (CNG) are being integrated into fleets, reducing reliance on traditional fossil fuels. These vehicles help logistics companies reduce both their operational costs and carbon emissions (Qian and Li, 2023; Anosike,et al., 2023).
- Autonomous Vehicles and Drones. Autonomous vehicles and drones represent a major shift toward reducing emissions in logistics by enabling more efficient and optimized delivery processes. Autonomous trucks, for example, can be programmed to drive in fuel-efficient manners, avoiding traffic and optimizing routes to save fuel. Drones, especially for last-mile deliveries, are becoming a viable option for light and short-distance deliveries. Since drones operate on electric batteries, they help reduce the carbon footprint in urban delivery networks, especially for e-commerce deliveries (Nurgaliev, et al., 2023; Figliozzi, 2020).
- Route Optimization Software. Route optimization software plays a crucial role in cutting emissions by calculating the most efficient delivery routes. Using real-time data on traffic conditions, weather, and road closures, these systems enable logistics companies to minimize fuel consumption by reducing unnecessary detours and idle time. The software uses advanced algorithms to group deliveries based on proximity and urgency, ensuring that delivery fleets operate at maximum efficiency. This not only reduces fuel usage but also improves delivery times and reduces costs (Tao et al., 2023; Shi et al., 2020).
- Smart Warehousing Solutions. Energy efficiency in warehousing is another key area where smart technologies are helping reduce carbon footprints. Smart warehousing solutions use Internet of Things (IoT) sensors, automation, and advanced energy management systems to optimize energy consumption. For instance, IoT sensors can monitor and adjust lighting, temperature, and machinery use in real-time, ensuring that energy is used only when necessary. Automation in picking and packing processes also reduces energy wastage by minimizing human error and speeding up operations (Metallidou et al., 2020; Yar et al., 2021).
- Blockchain for Supply Chain Transparency. Blockchain technology is being utilized to increase transparency and traceability in logistics operations. By providing an immutable record of every step in the supply chain, blockchain helps companies identify inefficiencies and areas where emissions can be reduced. For example, blockchain can track the carbon emissions associated with each shipment, allowing companies to pinpoint emission-heavy processes and address them with more sustainable alternatives (Centobelli et al., 2022; Sunny et al., 2020).
- Digital Twins and Predictive Analytics. Digital twins, which are virtual models of physical logistics systems, allow companies to simulate and predict the impact of different strategies on emissions. By analyzing various operational scenarios, logistics managers can predict how changes in transport routes, warehousing practices, or fleet composition will affect the overall carbon footprint. Predictive analytics further assists by forecasting demand and optimizing inventory management, which can lead to fewer shipments and reduced energy consumption. Reducing the carbon footprint in logistics through smart technologies is not only a necessity for mitigating climate change but also a strategic move for businesses aiming to improve efficiency and reduce costs. Electric vehicles, autonomous systems, route optimization, smart warehousing, blockchain, and digital twins all contribute to creating a more sustainable logistics sector. As these technologies continue to evolve and become more accessible, the logistics industry can significantly reduce its environmental impact while maintaining operational excellence. This transformation is crucial for aligning with global sustainability goals and meeting the increasing demand for eco-friendly logistics solutions (Park and Yang, 2020; Moshood, et al., 2021).

4.1.2. Importance of Sustainability in Supply Chains

4.1.3. Introduction of Smart Technologies as a Solution

4.1.4. Smart Technologies Offer Efficient, Scalable Methods to Reduce the Logistics Sector's Carbon Footprint, Contributing to Sustainable Development

4.2. Reducing Carbon Footprint Through Smart Technologies
4.2.1. Definition of Carbon Footprint in Logistics
- Transportation: This is the largest contributor to carbon emissions in logistics. The transportation of goods by trucks, ships, planes, and trains consumes vast amounts of fossil fuels. Among these, air freight is the most carbon-intensive, while ocean and rail transport tend to be more energy-efficient. However, road transportation is the most commonly used mode of transport for shorter distances and last-mile delivery, making it a significant contributor to overall emissions.
- Warehousing: Logistics involves the storage of goods in warehouses or distribution centers before they reach their final destination. The operation of these facilities requires substantial energy, especially for lighting, climate control, and material handling equipment. Depending on the size and energy efficiency of the warehouse, the carbon footprint can vary significantly.
- Packaging: Packaging is another significant factor in the carbon footprint of logistics. Excessive or non-recyclable packaging materials contribute to waste and require additional energy for production and disposal. Moreover, packaging affects the volume and weight of goods during transportation, influencing fuel consumption.
- Inventory Management: Inefficient inventory management can lead to overstocking or underutilization of storage space, which increases energy use in warehouses. Poor management of goods can also result in additional transportation, further increasing emissions.
- Reverse Logistics: The process of returning goods, also known as reverse logistics, generates additional transportation and handling, which can add to the carbon footprint. This often includes the transportation of defective or unwanted products back to manufacturers or sellers, as well as the recycling or disposal of packaging materials.
- Optimizing Transportation Routes and Modes: One of the most effective ways to reduce emissions in logistics is by optimizing transportation routes and choosing more energy-efficient modes of transport. Route optimization software can help companies reduce the distance traveled by vehicles, leading to lower fuel consumption and emissions. Additionally, shifting from road transport to rail or sea for long-distance shipments can significantly cut emissions, as these modes are more energy-efficient per ton-mile of goods moved.
- Using Alternative Fuels and Electric Vehicles: The adoption of alternative fuels, such as biofuels, hydrogen, and electricity, is gaining traction in the logistics sector. Electric vehicles (EVs), in particular, are being increasingly used for last-mile deliveries, which reduces emissions in densely populated urban areas. While the widespread adoption of EVs in logistics is still in its early stages, it holds significant potential for reducing the sector's carbon footprint.
- Improving Warehouse Efficiency: Warehouses and distribution centers can reduce their carbon footprint by improving energy efficiency. Installing energy-efficient lighting, using renewable energy sources like solar panels, and implementing smart climate control systems can significantly reduce energy consumption. Additionally, automating warehouse operations with robotics and AI can optimize space utilization and minimize energy waste.
- Sustainable Packaging Practices: Reducing the use of non-recyclable materials, minimizing packaging waste, and designing packaging to be lighter and more compact can help reduce emissions in logistics. Reusable packaging materials, such as crates and pallets, are also being used more widely to decrease waste and transportation emissions.
- Collaborative Logistics: Companies can reduce their carbon footprint by collaborating with other businesses to share transportation resources and consolidate shipments. This approach, known as collaborative logistics, allows companies to maximize the use of transportation assets, such as trucks or shipping containers, thereby reducing the number of trips and lowering emissions.

4.2.2. Key Sources: Transportation, Warehousing, and Last-Mile Delivery
- Trucks and Road Freight: Road freight, particularly through trucks, is one of the most widely used forms of transportation in logistics. This is especially true for domestic and regional shipments, where trucks are often relied upon for last-mile delivery and shorter routes. However, trucks are highly reliant on fossil fuels, particularly diesel, which results in significant greenhouse gas emissions. As trucks operate over long distances or in urban areas, their carbon footprint increases due to fuel consumption and traffic congestion.
- Ships and Maritime Transport: Shipping is a more efficient mode of transport in terms of emissions per ton of cargo moved, making it a preferred option for international trade and long-distance shipping. However, due to the vast scale of global shipping operations, the total emissions from maritime transport are still substantial. Large container ships often burn heavy fuel oil, a particularly carbon-intensive fossil fuel, contributing to a significant portion of global emissions. There are ongoing efforts to reduce emissions in this sector by adopting cleaner technologies such as liquefied natural gas (LNG) or electric propulsion.
- Air Freight: Air transportation is the most carbon-intensive mode of logistics transport. While air freight accounts for a smaller portion of total global trade by volume, it is responsible for a disproportionately high percentage of emissions. This is because jet fuel has a higher carbon output per ton-mile than other fuels, and planes are typically used for high-priority, long-distance shipments. The high speed of air transport comes with a steep environmental cost, and efforts to minimize air freight are critical to reducing the logistics industry's carbon footprint.
- Rail Freight: Rail transport is considered one of the most environmentally friendly modes of transportation for moving goods over long distances. Trains, especially those powered by electricity or hybrid systems, produce significantly lower emissions than trucks or airplanes. As a result, many companies are exploring ways to shift freight from road to rail, particularly for bulk goods and raw materials.
- Energy Use for Lighting and Climate Control: Warehouses require extensive lighting to ensure the safe and efficient handling of goods. Many older warehouses still rely on inefficient lighting systems, which consume large amounts of electricity. Climate control, such as heating, ventilation, and air conditioning (HVAC), is another major energy consumer. Warehouses dealing with perishable goods often require refrigeration, further increasing their carbon footprint. Transitioning to energy-efficient lighting systems, such as LED, and using renewable energy sources can help reduce emissions from warehousing operations.
- Material Handling Equipment: Forklifts, cranes, and conveyor systems used to move goods within warehouses are typically powered by electricity or fossil fuels. While some facilities have shifted to electric forklifts, others still use diesel-powered equipment, contributing to carbon emissions. Automation and robotics in warehousing have the potential to improve efficiency, but they also require energy, which can increase the carbon footprint if not managed sustainably.
- Congestion and Inefficient Routing: Last-mile delivery vehicles often face traffic congestion, especially in densely populated cities. This not only slows down deliveries but also leads to higher fuel consumption and increased emissions. Inefficient routing can further exacerbate the problem, as vehicles may cover more distance than necessary. Optimizing delivery routes and using technology to plan more efficient paths can significantly reduce the carbon footprint of last-mile delivery.
- Electric and Alternative Fuel Vehicles: To address the environmental challenges of last-mile delivery, many companies are turning to electric vehicles (EVs) and alternative fuel vehicles. EVs, in particular, are gaining popularity for urban deliveries as they produce zero emissions at the point of use. However, the overall carbon footprint depends on how the electricity is generated. In regions where renewable energy is used, EVs can dramatically reduce emissions, making them a key part of the solution for sustainable last-mile logistics.
- Energy Use for Lighting and Climate Control: Warehouses require extensive lighting to ensure the safe and efficient handling of goods. Many older warehouses still rely on inefficient lighting systems, which consume large amounts of electricity. Climate control, such as heating, ventilation, and air conditioning (HVAC), is another major energy consumer. Warehouses dealing with perishable goods often require refrigeration, further increasing their carbon footprint. Transitioning to energy-efficient lighting systems, such as LED, and using renewable energy sources can help reduce emissions from warehousing operations.
- Material Handling Equipment: Forklifts, cranes, and conveyor systems used to move goods within warehouses are typically powered by electricity or fossil fuels. While some facilities have shifted to electric forklifts, others still use diesel-powered equipment, contributing to carbon emissions. Automation and robotics in warehousing have the potential to improve efficiency, but they also require energy, which can increase the carbon footprint if not managed sustainably.
- Congestion and Inefficient Routing: Last-mile delivery vehicles often face traffic congestion, especially in densely populated cities. This not only slows down deliveries but also leads to higher fuel consumption and increased emissions. Inefficient routing can further exacerbate the problem, as vehicles may cover more distance than necessary. Optimizing delivery routes and using technology to plan more efficient paths can significantly reduce the carbon footprint of last-mile delivery.
- Electric and Alternative Fuel Vehicles: To address the environmental challenges of last-mile delivery, many companies are turning to electric vehicles (EVs) and alternative fuel vehicles. EVs, in particular, are gaining popularity for urban deliveries as they produce zero emissions at the point of use. However, the overall carbon footprint depends on how the electricity is generated. In regions where renewable energy is used, EVs can dramatically reduce emissions, making them a key part of the solution for sustainable last-mile logistics.

4.3. Reducing Carbon Footprint Through Smart Technologies
4.3.1. Definition and Types of Smart Technologies in Logistics
4.3.2. Types of Smart Technologies in Logistics
- Internet of Things (IoT). The Internet of Things (IoT) is a network of interconnected devices that collect and exchange data via the internet. In logistics, IoT devices can be embedded in vehicles, containers, warehouses, and cargo to monitor real-time conditions, including location, temperature, humidity, and movement. This constant flow of data helps companies track shipments, monitor inventory, and maintain product quality, especially for sensitive goods like food or pharmaceuticals. For example, IoT sensors can alert logistics managers if the temperature inside a refrigerated truck exceeds a certain threshold, allowing them to take immediate action and prevent spoilage. Additionally, IoT-based vehicle tracking systems provide real-time updates on delivery routes, enabling better route planning and reducing delays. This enhanced visibility and control lead to improved operational efficiency, cost savings, and customer satisfaction.
- Artificial Intelligence (AI) and Machine Learning. Artificial intelligence (AI) and machine learning (ML) are transforming logistics by enabling smarter decision-making and process automation. AI algorithms can analyze vast amounts of data to identify patterns, predict demand, and optimize logistics networks. Machine learning, a subset of AI, allows systems to improve their performance over time by learning from historical data. In logistics, AI and ML are commonly used for demand forecasting, route optimization, and predictive maintenance. For instance, AI-powered systems can analyze past demand patterns and market trends to forecast future demand accurately. This helps logistics companies optimize inventory levels, reduce stockouts, and avoid overstocking. Additionally, AI-driven route optimization tools analyze real-time traffic, weather conditions, and fuel prices to determine the most efficient delivery routes, reducing transportation costs and carbon emissions. AI is also being used in predictive maintenance, where sensors on vehicles and machinery collect data on performance and condition. AI algorithms analyze this data to predict when equipment is likely to fail, allowing companies to schedule maintenance before breakdowns occur. This proactive approach reduces downtime, extends equipment lifespan, and minimizes repair costs.
- Robotics and Automation. Robotics and automation are revolutionizing logistics by enhancing efficiency and reducing manual labor. In warehouses, automated systems and robots are used to perform tasks such as picking, packing, sorting, and inventory management. These technologies not only improve speed and accuracy but also reduce the risk of human error and workplace injuries. One common application of automation in logistics is the use of Automated Guided Vehicles (AGVs) or Autonomous Mobile Robots (AMRs) in warehouses. AGVs and AMRs are used to transport goods within a warehouse or distribution center, reducing the need for manual handling. These robots can navigate complex environments, avoid obstacles, and optimize their routes, leading to faster and more efficient operations. Robotic arms are also being employed for picking and packing tasks. These machines are equipped with sensors and AI algorithms that allow them to handle items of varying shapes, sizes, and weights. By automating these tasks, companies can increase throughput and reduce labor costs, particularly during peak seasons when demand surges.
- Blockchain Technology. Blockchain technology is gaining traction in logistics due to its ability to enhance transparency, security, and traceability in supply chain transactions. Blockchain is a decentralized and immutable ledger that records transactions in a secure and transparent manner. In logistics, it can be used to track the movement of goods, verify authenticity, and ensure compliance with regulations. For instance, blockchain can provide a tamper-proof record of a product's journey from the manufacturer to the end customer, including all intermediaries such as transport providers, warehouses, and customs authorities. This transparency reduces the risk of fraud, counterfeiting, and disputes. Moreover, blockchain-based smart contracts can automate payment and verification processes, speeding up transactions and reducing administrative costs. Blockchain is particularly valuable in industries that require strict regulatory compliance, such as pharmaceuticals and food supply chains. It ensures that all parties involved in the logistics process have access to accurate and up-to-date information, improving accountability and trust.
- Big Data and Data Analytics. The logistics industry generates vast amounts of data, from shipping schedules and inventory levels to customer preferences and fuel consumption. Big data and data analytics technologies allow companies to process and analyze this data to gain insights, make informed decisions, and improve operational performance. For example, data analytics can be used to optimize warehouse layouts by analyzing order patterns and item locations. By placing frequently ordered items closer to packing stations, companies can reduce the time it takes to fulfill orders. Similarly, big data analytics can be used to analyze fuel consumption patterns and identify areas where efficiency can be improved, such as by optimizing driving behaviors or selecting more fuel-efficient routes. In addition, customer data can be analyzed to identify trends and preferences, enabling companies to offer more personalized services and improve customer satisfaction. The ability to leverage big data for predictive analytics also helps companies anticipate demand, manage inventory levels, and respond more effectively to market fluctuations.

4.3.3. Smart Technologies in Logistics
- Real-Time Shipment Tracking: IoT sensors embedded in containers or vehicles allow companies to track shipments in real time. This technology provides updates on the location, condition, and estimated arrival time of goods. For example, a sensor in a refrigerated truck can monitor temperature and alert the driver or logistics manager if the temperature deviates from the required range, ensuring that perishable goods like food or pharmaceuticals remain in optimal condition.
- Fleet Management: IoT-enabled GPS tracking systems are used to monitor vehicle routes, fuel consumption, and maintenance needs. By gathering data from fleet vehicles, companies can optimize routes to reduce fuel consumption, ensure timely maintenance, and minimize vehicle downtime.
- Predictive Analytics and Demand Forecasting: AI algorithms can analyze historical data, customer behavior, and market trends to accurately forecast demand. This helps companies manage inventory levels more effectively, reducing the risk of overstocking or stockouts. By predicting when and where demand will spike, logistics providers can better allocate resources and streamline operations.
- Autonomous Vehicles and Drones: AI is a key enabler of autonomous delivery systems, including self-driving trucks and drones. These technologies are being developed to automate last-mile deliveries, reduce labor costs, and improve delivery times. While still in the early stages, autonomous delivery systems have the potential to significantly disrupt the logistics industry by enhancing operational efficiency and reducing reliance on human labor.
- Route Optimization: Big Data analytics tools can process vast amounts of data from multiple sources—such as traffic patterns, fuel prices, weather conditions, and delivery schedules—to identify the most efficient delivery routes. This helps reduce fuel consumption, shorten delivery times, and lower operational costs.
- Customer Behavior Analysis: Big Data allows logistics companies to analyze customer purchasing patterns, preferences, and delivery expectations. By understanding customer behavior, companies can offer personalized services, optimize delivery schedules, and improve overall customer satisfaction. For instance, data on e-commerce purchasing trends can help companies prepare for peak periods, such as holiday shopping seasons, by optimizing inventory and staffing levels.
- Supply Chain Transparency: Blockchain can provide a digital ledger that tracks the movement of goods from the point of origin to the final destination. This is particularly useful in industries where product authenticity and regulatory compliance are critical, such as pharmaceuticals and food. For example, Blockchain technology can verify that a product was sourced ethically, manufactured according to regulatory standards, and delivered without tampering.
- Smart Contracts: Blockchain enables the use of smart contracts, which are self-executing contracts with predefined conditions. In logistics, smart contracts can automate processes such as payments, document verification, and customs clearance. For instance, once a shipment arrives at its destination and is confirmed by IoT sensors, a smart contract could automatically trigger payment to the supplier, reducing administrative delays and costs.

4.4. Reducing Carbon Footprint Through Smart Technologies
4.4.1. IoT and Its Impact on Carbon Emissions in Logistics
- Real-Time Traffic Monitoring: One of the key challenges in logistics is dealing with unpredictable traffic conditions. Traffic congestion leads to longer travel times, increased fuel consumption, and higher emissions. Smart sensors installed in vehicles can collect real-time data on traffic patterns, road conditions, and vehicle locations. This data is transmitted to route optimization systems, which use advanced algorithms to adjust routes on the fly, avoiding traffic bottlenecks and selecting the fastest and most fuel-efficient paths (Chen et al., 2021; Danchuk et al., 2023).
- Fuel Efficiency Monitoring: Smart sensors in vehicles also monitor fuel consumption, providing data on driving behavior, engine performance, and vehicle load. By analyzing this data, logistics managers can identify inefficiencies in how vehicles are being operated. For example, sudden acceleration, excessive idling, and hard braking increase fuel consumption and emissions. Route optimization systems can recommend driving adjustments to minimize fuel use and suggest optimal routes that reduce the number of stops and starts, further improving fuel efficiency (Wickramanayake et al., 2020; Peppes et al., 2021).
- Predictive Maintenance: IoT-enabled sensors also help optimize vehicle performance by monitoring the condition of critical components such as tires, brakes, and engines. Predictive maintenance systems use data from these sensors to predict when a vehicle might experience a breakdown or require maintenance. By addressing maintenance issues before they lead to breakdowns, companies can avoid unexpected delays and reduce the likelihood of vehicles taking longer or less efficient routes due to malfunctions. Properly maintained vehicles also run more efficiently, reducing fuel consumption and emissions (Massaro et al.,2020; Killeen, et al., 2022).
- Dynamic Route Adjustments: Traditional route planning methods rely on static data, such as historical traffic patterns and distances. However, this approach doesn't account for real-time variables like accidents, weather conditions, or sudden road closures, all of which can lead to inefficient routes. Smart sensors, combined with real-time data analytics, enable dynamic route adjustments based on current conditions. For instance, if a vehicle encounters an unexpected road closure, the system can instantly reroute it to a faster, more fuel-efficient path, saving both time and fuel (Guo et al., 2020; Gmira et al., 2021).
- Integration with Other Sustainable Technologies: IoT-based route optimization can be integrated with other green technologies to further reduce emissions. For example, smart sensors can coordinate with electric vehicles (EVs) to ensure that routes are optimized based on charging station locations and battery life. This allows logistics companies to maximize the use of EVs, which produce zero tailpipe emissions, for urban deliveries and short-distance routes (Li et al., 2024; Wang et al., 2022).
- Real-time Monitoring of Fuel Consumption: One of the primary contributors to carbon emissions in logistics is fuel consumption. IoT sensors track fuel usage in real time, giving fleet managers insight into how much fuel is being consumed by each vehicle during different driving conditions. By analyzing this data, managers can identify inefficient fuel usage patterns and adjust routes or driving behaviors accordingly. For example, if a particular vehicle consistently uses more fuel than others under similar conditions, it could indicate engine inefficiency or poor driving habits, both of which contribute to unnecessary fuel consumption and higher emissions.
- Monitoring Driver Behavior for Efficiency: Driving behaviors such as harsh braking, rapid acceleration, and excessive idling can significantly impact fuel efficiency. IoT-enabled telematics systems provide real-time feedback to drivers and fleet managers about driving habits that waste fuel. Through constant monitoring, drivers can be alerted to adjust their behavior to minimize fuel consumption. For instance, smooth acceleration, maintaining steady speeds, and avoiding prolonged idling can reduce the amount of fuel burned, resulting in lower emissions. By promoting more eco-friendly driving practices, IoT helps logistics companies make substantial progress in reducing their carbon footprint (Mane et al., 2021; Sarmadi et al., 2022).
- Tire Pressure Monitoring Systems (TPMS): Tire pressure is another crucial factor in fuel efficiency. Under-inflated tires create more rolling resistance, causing vehicles to use more fuel to maintain the same speed. IoT-enabled Tire Pressure Monitoring Systems (TPMS) alert drivers and fleet managers when tire pressure drops below the optimal level, allowing for timely maintenance. Properly inflated tires not only reduce fuel consumption but also extend tire life, contributing to both economic and environmental benefits. As fuel efficiency improves, carbon emissions are reduced (Yi et al., 2020; Szczucka-Lasota et al., 2021).
- Predictive Maintenance for Engine Efficiency: IoT sensors collect data on various aspects of vehicle health, including engine performance, oil levels, and exhaust emissions. Using this data, predictive maintenance systems can identify potential issues before they lead to major breakdowns or inefficiencies. For example, if sensors detect that an engine is running hotter than usual, it could indicate a developing problem such as clogged air filters or malfunctioning components. Addressing such issues early not only prevents costly repairs but also ensures that the engine operates at optimal efficiency, reducing fuel consumption and emissions (Kong et al., 2020)
- Reducing Downtime and Unnecessary Trips: Unscheduled vehicle breakdowns often lead to delays, additional trips, or inefficient use of resources, all of which increase emissions. Predictive maintenance helps minimize vehicle downtime by scheduling maintenance only when necessary, based on actual data rather than predetermined intervals. This reduces the likelihood of unexpected breakdowns and ensures that vehicles are always running efficiently. By keeping vehicles in peak condition, logistics companies can reduce the number of additional trips or repairs, directly contributing to lower emissions (Kovaleva et al., 2020; Srebrenkoska et al., 2023).
- Emission Control Systems and IoT: Many vehicles are equipped with emission control systems that reduce the output of harmful gases like carbon dioxide (CO₂), nitrogen oxides (NOx), and particulate matter. IoT sensors monitor the performance of these systems to ensure they are functioning properly. If an emission control component, such as a catalytic converter, starts to underperform, the system will alert fleet managers, allowing for timely repairs or replacements. This ensures that vehicles continue to meet emission standards, reducing their overall environmental impact (Ge et al., 2023).
- Real-time Traffic and Route Data: IoT systems provide real-time data on traffic conditions, road closures, and weather, allowing fleet managers to adjust routes dynamically. By avoiding traffic congestion and selecting the most efficient routes, vehicles can reduce idling time, minimize distance traveled, and conserve fuel. Route optimization not only saves time and operational costs but also reduces the overall carbon footprint of logistics operations.
- Dynamic Load Management: IoT technologies also enable more efficient load management. By collecting data on vehicle capacity, cargo weight, and delivery schedules, IoT systems can help optimize loading and reduce the number of trips required. Proper load distribution reduces the strain on engines, improving fuel efficiency and lowering emissions.
- Smart Inventory Management: IoT-based inventory management systems enable real-time tracking and monitoring of goods as they move through the warehouse. RFID tags and sensors placed on products or storage racks communicate with centralized software to provide accurate, real-time data on stock levels, product location, and demand patterns. This data helps optimize warehouse layouts and reduce unnecessary movements, which in turn minimizes the energy required to operate machinery like forklifts or conveyor belts. For instance, automated systems can ensure that frequently moved products are stored closer to shipping areas, reducing the travel time and energy needed to pick and pack orders. By reducing the overall operational time and minimizing manual intervention, these smart systems reduce energy consumption and lower emissions (Soltanirad et al., 2022; Mishra and Mohapatro, 2020).
- Automated Guided Vehicles (AGVs): Automated Guided Vehicles, which are equipped with IoT sensors, are used in warehouses to move goods from one location to another without human intervention. These vehicles follow optimized paths that reduce energy consumption by minimizing unnecessary movements and avoiding congestion. Unlike traditional forklifts or manual carts, AGVs can work 24/7, and their routes and tasks can be continually optimized in real-time, based on IoT data. AGVs are typically powered by electricity, and when combined with energy-efficient charging systems, they can significantly reduce the carbon emissions associated with goods movement inside the warehouse. Furthermore, their precision and efficiency result in fewer mistakes and less waste, further contributing to sustainability goals (Patricio and Mendes, 2020; Yu and Yang, 2022 ).
- Robotic Systems: IoT-enabled robotic systems are increasingly used in warehouses for tasks such as picking, packing, and sorting goods. These systems rely on real-time data and AI algorithms to ensure optimal performance, reducing the need for human labor and cutting down on energy-intensive manual processes. Robotics systems can work around the clock without requiring breaks, making them more efficient in terms of energy use compared to traditional labor models. By reducing human intervention, these systems also minimize the need for heating, cooling, and lighting in specific areas of the warehouse, further contributing to energy savings. The precision and accuracy of these robotic systems help reduce errors and waste, further reducing the warehouse’s environmental footprint (Liu et al., 2022; Subrahmanyam et al., 2021).
- Smart Lighting Systems: IoT-enabled lighting systems can reduce energy waste by using sensors to detect motion and adjust lighting accordingly. Instead of keeping all lights on 24/7, smart lighting systems only activate in areas where workers or equipment are present. Additionally, these systems can adjust brightness based on the time of day or the amount of natural light available, further reducing electricity consumption. By reducing unnecessary energy use, smart lighting systems lower both operational costs and the carbon footprint of warehouse facilities. The integration of LEDs, which consume significantly less energy than traditional lighting solutions, further amplifies these benefits.
- Climate Control and HVAC Optimization: Heating, ventilation, and air conditioning (HVAC) systems are one of the largest energy consumers in warehouses, especially in facilities that store temperature-sensitive goods. IoT sensors can monitor temperature, humidity, and other environmental conditions in real-time, allowing the system to adjust HVAC operations as needed. For instance, climate control can be localized, so only specific areas of the warehouse that require heating or cooling are targeted, reducing the overall energy load. Moreover, IoT sensors can predict and preemptively adjust climate settings based on external weather conditions or anticipated changes in warehouse occupancy. This level of precision ensures that energy is not wasted on overcooling or overheating large spaces, thus reducing carbon emissions.
- Predictive Maintenance: IoT also enables predictive maintenance for energy-intensive warehouse equipment. Sensors installed on machinery like conveyor belts, forklifts, and HVAC systems can collect data on equipment performance. By analyzing this data, IoT systems can predict when a piece of equipment is likely to fail or become inefficient, allowing for timely maintenance that prevents excessive energy consumption. Predictive maintenance ensures that machines operate at optimal efficiency, reducing energy waste. It also extends the lifespan of equipment, minimizing the environmental impact associated with manufacturing and transporting new machinery.
- Fleet Management and Route Optimization: IoT-enabled GPS trackers and sensors provide real-time data on vehicle locations, fuel consumption, and traffic conditions. This data allows logistics companies to optimize delivery routes, reducing unnecessary travel distances and fuel consumption. By cutting down on fuel usage, companies can significantly reduce their carbon emissions.
- Energy-Efficient Warehousing: IoT systems can monitor and control energy use in warehouses by optimizing lighting, heating, and cooling systems. Smart sensors detect when certain areas are unoccupied and automatically adjust the energy use, thereby reducing electricity consumption and lowering the carbon footprint of warehousing operations.
- Predictive Maintenance: IoT sensors installed in vehicles and machinery can monitor the condition of assets in real time, predicting potential failures before they happen. This reduces the need for emergency repairs and ensures that vehicles and equipment operate at peak efficiency, resulting in lower fuel consumption and reduced emissions.
- Supply Chain Transparency and Efficiency: IoT devices can track products throughout the supply chain, providing insights into where delays or inefficiencies occur. By identifying these bottlenecks, logistics companies can streamline their operations, reducing unnecessary storage times and transportation legs, which, in turn, lowers energy consumption and emissions.
- Smart Trucking and Fleet Optimization: One of DHL’s key sustainability initiatives is its use of IoT in smart trucking. DHL has implemented IoT-enabled GPS tracking and telematics systems in its delivery trucks to monitor real-time vehicle data such as fuel consumption, speed, engine performance, and route efficiency. By analyzing this data, DHL can optimize delivery routes to minimize travel distances, reduce fuel consumption, and lower emissions. Additionally, IoT-enabled fleet management helps DHL identify underperforming vehicles that may require maintenance or upgrades, further improving fuel efficiency. DHL’s smart trucking initiative is part of its GoGreen program, which aims to reduce logistics-related emissions through cleaner transport solutions and optimized operations. As a result of these efforts, DHL has reported a significant reduction in fuel usage and CO₂ emissions across its global fleet.
- Smart Warehousing with IoT Sensors. DHL has also integrated IoT technology into its warehousing operations to reduce energy consumption. In several of its distribution centers, DHL has installed smart sensors that monitor temperature, lighting, and occupancy levels. These sensors automatically adjust the lighting and HVAC (heating, ventilation, and air conditioning) systems based on real-time data. For example, when certain areas of the warehouse are unoccupied, the IoT system reduces lighting and cooling in those areas, leading to significant energy savings. Moreover, IoT systems are used to optimize the layout of warehouses by analyzing the flow of goods. This reduces the amount of time forklifts and other machinery spend moving around the facility, cutting down on energy use and emissions from warehouse operations.
- IoT for Predictive Maintenance: To further improve the efficiency of its operations, DHL has implemented IoT-driven predictive maintenance across its fleet and machinery. By installing IoT sensors on vehicles and equipment, DHL can monitor the performance and condition of assets in real time. These sensors detect early signs of wear and tear, allowing DHL to schedule maintenance proactively rather than reactively. This approach reduces downtime, increases the longevity of equipment, and ensures that vehicles and machinery operate at optimal efficiency.
- How Predictive Analytics Works in Demand Forecasting: Predictive analytics involves the use of AI and ML algorithms to analyze large datasets and identify patterns. These algorithms process historical sales data, current market trends, customer behavior, seasonality, and external factors such as economic conditions or even weather forecasts. By analyzing these complex relationships, AI-powered systems can generate highly accurate demand forecasts, allowing companies to anticipate changes in demand and adjust their logistics and inventory strategies accordingly. For instance, a retail company can use predictive analytics to anticipate which products will be in high demand during peak seasons, such as holidays or back-to-school periods. This helps logistics providers ensure that enough inventory is available in warehouses and distribution centers ahead of time, minimizing the risk of delays or stock shortages.
- Benefits of AI and ML in Demand Forecasting: Improved Accuracy: AI and ML can process much larger volumes of data and analyze complex variables that traditional forecasting methods cannot. This results in more precise demand predictions, helping businesses avoid costly errors such as overstocking or understocking. Real-Time Adaptation: AI-driven demand forecasting systems can update predictions in real-time based on new data inputs, such as sudden shifts in consumer behavior or unexpected supply chain disruptions. This allows companies to respond dynamically to changing market conditions, improving flexibility and resilience. Enhanced Supply Chain Coordination: Accurate demand forecasting enables better coordination between different parts of the supply chain, from suppliers and manufacturers to distribution centers and retailers. This results in smoother operations and fewer disruptions, ultimately improving customer satisfaction.
- AI-Driven Inventory Management: With predictive demand analytics, logistics managers can optimize inventory management by ensuring that products are available where they are needed most. For example, AI algorithms can suggest which warehouses should stock specific products based on forecasted regional demand, helping reduce storage costs and ensuring faster delivery times. Additionally, predictive analytics can help reduce the costs associated with unsold goods by better aligning inventory levels with actual market demand.
- How AI and ML Enhance Route Optimization: Traditional route planning typically relies on static maps and pre-determined delivery schedules. However, AI-powered systems can process real-time data and adapt routes dynamically to changing conditions. Machine learning algorithms use historical data to predict traffic congestion, road hazards, or weather delays, enabling logistics managers to reroute vehicles in real-time to avoid disruptions. For example, an AI-based route optimization system can detect a traffic jam ahead on a delivery route and immediately suggest an alternative path, helping the driver avoid delays and reduce fuel consumption. This flexibility not only improves delivery times but also leads to more efficient fuel usage, which is both cost-effective and environmentally friendly.
- Dynamic Route Planning and Real-Time Adjustments: AI and ML allow logistics companies to plan delivery routes more intelligently, taking into account multiple variables simultaneously. In addition to traffic conditions, these systems can factor in vehicle capacity, delivery time windows, and customer preferences to create highly optimized delivery plans. Moreover, real-time adjustments can be made if conditions change, such as unexpected weather events or customer cancellations, ensuring that routes remain efficient and cost-effective throughout the day.
- Benefits of AI-Driven Route Optimization: AI-driven route optimization systems enhance fuel efficiency by optimizing routes and reducing the number of miles driven, significantly lowering fuel consumption. This not only reduces operational costs but also contributes to sustainability efforts by minimizing the logistics industry's carbon footprint. Additionally, faster and more efficient delivery routes lead to improved delivery times, which are crucial for meeting customer expectations, especially in e-commerce and last-mile delivery sectors. Cost savings are another benefit of AI-based route optimization, as it reduces the need for excess transportation resources, such as drivers and vehicles. Fewer miles traveled mean less wear and tear on vehicles, lower fuel costs, and a decreased need for additional personnel. Moreover, AI and machine learning provide increased flexibility, enabling logistics companies to respond to real-time events, such as last-minute orders or sudden changes in delivery schedules, without sacrificing efficiency. This flexibility allows businesses to remain agile in a highly competitive market.
- Autonomous Vehicles and Drones: AI and ML are also playing a key role in the development of autonomous vehicles and drones for logistics. These technologies use real-time data from sensors and cameras to navigate complex environments and deliver goods without human intervention. Autonomous vehicles and drones have the potential to further reduce costs, improve safety, and enhance the efficiency of last-mile deliveries.

4.4.2. Artificial Intelligence and Machine Learning in Logistics: Autonomous Vehicles and Drones for Low-Emission Deliveries
- Reduced Carbon Emissions: Many autonomous delivery vehicles are designed to be electric, contributing to a significant reduction in greenhouse gas emissions. Electric vehicles (EVs) produce zero tailpipe emissions, making them an environmentally friendly alternative to conventional fuel-powered delivery trucks. As the global logistics industry faces increasing pressure to reduce its carbon footprint, AVs powered by clean energy will play a vital role in creating more sustainable supply chains.
- Fuel Efficiency: Even when autonomous vehicles use hybrid or conventional fuel systems, their AI-driven navigation and driving systems optimize fuel usage. AVs are capable of selecting the most fuel-efficient routes, reducing idling times in traffic, and maintaining optimal speeds, all of which contribute to improved fuel efficiency. Over time, these incremental improvements in fuel consumption can lead to significant reductions in overall emissions.
- Reduced Traffic Congestion: Autonomous vehicles can communicate with one another through Vehicle-to-Vehicle (V2V) communication, enabling more efficient traffic flow and reducing congestion. When delivery vehicles can coordinate their movements, fewer stops and starts occur, lowering fuel consumption and emissions. AI-driven route optimization systems also allow AVs to avoid traffic hotspots and congestion, ensuring that deliveries are made faster and more sustainably.
- Zero Emissions: Drones are typically powered by electricity, meaning they produce zero direct emissions. In urban areas where delivery trucks contribute to air pollution and traffic congestion, drones offer a cleaner, more environmentally friendly alternative. By reducing the reliance on fuel-powered vehicles for short-distance deliveries, drones help reduce the overall carbon footprint of the logistics sector.
- Energy Efficiency: Drones require significantly less energy than traditional delivery vehicles to transport lightweight goods over short distances. Their ability to bypass roads and traffic further increases their efficiency, allowing them to make quick, energy-efficient deliveries. For instance, delivering a small package via drone is far more energy-efficient than using a truck, which consumes more fuel and emits more CO₂ during stop-and-go urban deliveries.
- Faster Delivery Times: Drones can deliver goods more quickly than traditional ground-based methods, especially in areas with heavy traffic or limited road access. By providing rapid and direct delivery routes, drones can minimize the time spent on each delivery, reducing fuel consumption and emissions. Additionally, faster delivery times can lead to higher customer satisfaction, which is increasingly important in the era of e-commerce and on-demand services.
- Access to Remote Areas: Drones are particularly useful for delivering goods to remote or hard-to-reach locations where traditional vehicles cannot easily go. This capability not only improves delivery efficiency but also reduces the need for long and energy-intensive trips by fuel-powered trucks or vans, further lowering emissions (Rejeb et al., 2023; Li et al., 2020).
- Regulatory and Legal Hurdles: The widespread adoption of autonomous vehicles and drones for deliveries is currently limited by regulatory and legal restrictions. Governments and regulatory bodies are still developing the frameworks needed to ensure the safe and ethical use of these technologies. Concerns about safety, privacy, and airspace control need to be addressed before AVs and drones can become mainstream in logistics.
- Infrastructure Development: The deployment of autonomous vehicles and drones requires substantial infrastructure development, including charging stations for electric AVs and drone delivery hubs. Cities and logistics providers must invest in this infrastructure to enable the widespread use of these technologies.
- Public Acceptance: Gaining public trust and acceptance is another challenge for autonomous delivery vehicles and drones. People may have concerns about safety, data privacy, and job displacement as these technologies become more prevalent in logistics.

4.4.3. AI’s Impact on Reducing Energy Consumption in Warehouses
- Optimizing Climate Control Systems: One of the most energy-consuming aspects of a warehouse is the climate control system. Heating, cooling, and ventilation are necessary to maintain a stable environment, especially in cold storage facilities. AI and ML can help optimize the performance of these systems by analyzing large amounts of data from sensors placed throughout the warehouse. These sensors track temperature, humidity, airflow, and energy use in real time. Using this data, AI-driven systems can learn patterns of energy consumption and identify opportunities to reduce waste. For instance, AI can adjust HVAC systems based on external weather conditions, the time of day, and occupancy levels. It can also predict when certain areas of the warehouse will be less active, allowing for selective climate control rather than maintaining the same temperature across the entire facility. These dynamic adjustments reduce unnecessary energy use, improve efficiency, and maintain optimal conditions for the goods stored inside (Domingues et al., 2023; Yayla et al., 2022).
- Smart Lighting Systems: Lighting is another significant contributor to energy consumption in warehouses, especially in large facilities that operate around the clock. Traditionally, warehouses have relied on manual or time-based lighting systems that may not always align with actual usage patterns. AI-powered smart lighting systems can revolutionize this by automating lighting control based on real-time data. AI systems can use sensors and cameras to detect human presence and activity levels in different parts of the warehouse. By integrating with ML algorithms, these systems can learn usage patterns and predict when certain areas are likely to be occupied, allowing them to adjust lighting accordingly. For example, AI could dim or turn off lights in areas that are not in use and increase brightness in areas with high activity. This level of precision helps reduce energy consumption while ensuring that the warehouse remains safe and well-lit during operations. Additionally, AI-driven systems can leverage natural light by adjusting artificial lighting based on the amount of sunlight entering the warehouse. This dynamic control further reduces energy consumption, particularly during daylight hours (Vaidya et al., 2021; Elkhoukhi et al., 2022).
- Predictive Maintenance for Energy-Efficient Equipment: Material handling equipment such as conveyors, forklifts, and automated storage and retrieval systems (AS/RS) are critical for warehouse operations, but they also consume significant energy. Inefficient or poorly maintained equipment can lead to excessive energy use and higher operational costs. AI and ML can play a vital role in ensuring that equipment operates at peak efficiency through predictive maintenance. Predictive maintenance involves using AI algorithms to analyze data from sensors embedded in warehouse equipment. These sensors monitor the performance of machinery, such as motor speed, temperature, and energy consumption, and detect patterns that may indicate a future breakdown or efficiency loss. By predicting when a piece of equipment is likely to fail or operate less efficiently, AI systems can alert warehouse managers to schedule maintenance proactively. This approach reduces downtime, extends the life of the equipment, and ensures that machines are operating at optimal energy efficiency. Moreover, by avoiding unexpected equipment failures, AI-driven predictive maintenance minimizes disruptions in warehouse operations, leading to smoother workflows and less energy waste associated with inefficient processes or machinery breakdowns (Bermeo-Ayerbe et al., 2022; Çınar et al., 2020).
- AI-Powered Warehouse Management Systems (WMS): AI-powered Warehouse Management Systems (WMS) are increasingly being used to optimize warehouse operations, including energy consumption. These systems can analyze vast amounts of data related to inventory levels, order fulfillment, and equipment usage, allowing warehouse managers to make smarter decisions about how to allocate resources. AI-driven WMS can help reduce energy consumption by optimizing storage layouts, reducing the distance that forklifts and other equipment must travel to retrieve items. By streamlining these processes, AI-powered WMS reduce the energy required for material handling and order picking, further contributing to overall energy savings. Additionally, AI can predict peaks in demand and suggest energy-saving measures during periods of lower activity, ensuring that energy use is proportional to the actual needs of the warehouse at any given time (Khan et al., 2023).
- Autonomous Robots and Energy Efficiency: Autonomous robots are increasingly being used in warehouses for tasks such as picking, packing, and transporting goods. These robots, powered by AI and ML, are designed to work efficiently with minimal energy use. Unlike traditional manual equipment, which may be left running idle between tasks, autonomous robots can power down or enter energy-saving modes when not in use. Furthermore, AI algorithms can optimize the paths taken by robots to reduce the distance traveled and the energy consumed. For instance, AI systems can calculate the most efficient routes for robots to pick and deliver items, minimizing both time and energy usage. This not only improves operational efficiency but also significantly reduces energy consumption, particularly in large warehouses with high volumes of daily activity (Song and Xin, 2021).

4.4.4. Case Study: Amazon's AI-Powered Logistics Solutions
- Demand Forecasting and Inventory Management: Amazon uses sophisticated AI algorithms to predict customer demand accurately. By analyzing past purchase data, browsing patterns, and even external factors like market trends and seasonal changes, Amazon can anticipate which products will be in demand in specific regions. This predictive accuracy ensures that warehouses are stocked efficiently, reducing the need for excess inventory and minimizing stockouts.
- Robotics and Automation in Warehouses: One of Amazon’s hallmark AI innovations is its use of robots in fulfillment centers. In 2012, Amazon acquired Kiva Systems, now known as Amazon Robotics, which produces robots that automate tasks such as picking, packing, and sorting products. These robots, powered by AI, move shelves of products to human workers, drastically reducing the time and effort required for order fulfillment. AI also helps these robots navigate warehouses without collisions, improving efficiency and safety.
- AI-Powered Route Optimization for Last-Mile Delivery: Last-mile delivery, the final leg of the shipping process, is often the most complex and expensive part of logistics. Amazon uses AI to optimize this phase, analyzing data from GPS, traffic conditions, delivery preferences, and weather forecasts to determine the most efficient delivery routes. This AI-driven approach reduces delivery times, cuts fuel costs, and enhances customer satisfaction by providing more accurate delivery windows.
- Data Analytics and Machine Learning Algorithms : Amazon collects massive amounts of data from its operations, and AI-powered analytics tools sift through this data to uncover patterns, predict trends, and make real-time decisions. For instance, machine learning models help in determining the most efficient warehouse locations, optimizing packaging for minimal shipping costs, and identifying bottlenecks in the supply chain (Gandhi et al., 2021; Tang et al., 2022).

4.4.5. Tracking and Optimizing Supply Chain Emissions Using Big Data
- Real-Time Monitoring of Transportation Emissions: Big Data analytics tools can collect real-time information from GPS devices and vehicle telematics systems to monitor fuel consumption, driving patterns, and vehicle performance. By tracking data such as miles traveled, fuel efficiency, and idle times, companies can calculate the carbon emissions of each trip and identify inefficiencies in the transportation network. For example, a logistics company could use this data to optimize routes, reduce fuel consumption, and minimize unnecessary trips, resulting in lower emissions.
- Energy Consumption in Warehouses: IoT sensors installed in warehouses can monitor energy consumption for lighting, heating, cooling, and equipment usage. Big Data analytics can then process this data to identify areas where energy efficiency improvements can be made, such as optimizing HVAC systems, using energy-efficient lighting, or automating equipment to reduce idle times. By tracking energy use in real time, companies can reduce emissions associated with warehouse operations.
- Supply Chain Transparency and Scope 3 Emissions: One of the most difficult aspects of tracking supply chain emissions is calculating Scope 3 emissions, which include indirect emissions from activities such as supplier production, purchased goods, and transportation services. Big Data enables companies to collect information from their suppliers and third-party logistics providers, giving them better visibility into the environmental impact of their entire supply chain. For example, a manufacturer can track the energy use of its suppliers and transportation providers, allowing them to work together to reduce emissions (Goodarzian et al., 2021; Guzman et al., 2023).
- Route Optimization: One of the most effective ways to reduce transportation emissions is through route optimization. Advanced analytics tools can process data from multiple sources, including traffic patterns, weather conditions, fuel prices, and delivery schedules, to determine the most efficient routes for vehicles. By minimizing the distance traveled and avoiding congested areas, companies can significantly reduce fuel consumption and emissions. For example, delivery companies like UPS use route optimization algorithms to reduce miles driven, resulting in lower emissions and operational costs.
- Inventory and Demand Forecasting: Excess inventory and poor demand forecasting can lead to unnecessary transportation and warehousing, both of which contribute to emissions. Advanced analytics tools can analyze historical sales data, market trends, and customer behavior to predict demand more accurately. This enables companies to optimize their inventory levels, reduce the need for rush shipments, and avoid overstocking, all of which help lower emissions associated with transportation and storage.
- Energy Efficiency Improvements: Advanced analytics can analyze energy consumption data across warehouses and factories to identify inefficiencies and recommend energy-saving strategies. For example, predictive maintenance tools can analyze data from equipment sensors to predict when machines are likely to fail or become inefficient. By addressing maintenance issues proactively, companies can improve energy efficiency and reduce emissions associated with equipment breakdowns or inefficient operations.
- Supplier and Partner Collaboration: Supply chains involve multiple stakeholders, including suppliers, manufacturers, and logistics providers. Big Data and advanced analytics tools can facilitate collaboration by sharing emissions data and identifying areas for improvement across the entire supply chain. For example, companies can work with suppliers to adopt cleaner production methods or collaborate with logistics providers to use alternative fuels. This data-driven collaboration can help reduce emissions at every stage of the supply chain.
- Carbon Footprint Calculation and Reporting: Advanced analytics can calculate the carbon footprint of products or supply chain activities by processing data from multiple sources and providing detailed reports on emissions. This is especially important for companies that need to meet regulatory requirements or achieve sustainability goals. These tools allow businesses to accurately report their emissions, monitor progress toward emission reduction targets, and identify opportunities for improvement (Sharifani et al, 2022; ALLAHHAM et al., 2023).
- Increased Efficiency: By using data to optimize routes, inventory, and energy consumption, companies can improve the overall efficiency of their supply chain operations, leading to lower emissions and cost savings.
- Enhanced Visibility and Transparency: Big Data enables companies to track emissions across their entire supply chain, including Scope 3 emissions, providing a clear picture of their environmental impact.
- Sustainability and Competitive Advantage: Companies that optimize their supply chain emissions can achieve sustainability goals, comply with regulations, and enhance their brand reputation as environmentally responsible organizations.
- Cost Reduction: Reducing emissions often goes hand-in-hand with cost savings, as optimizing fuel consumption, energy use, and inventory levels leads to lower operational costs.

4.4.6. Big Data and Advanced Analytics: Forecasting Demand and Reducing Overproduction

4.4.7. Big Data and Advanced Analytics in Streamlining Supply Chains to Minimize Carbon-Heavy Activities

4.4.8. Big Data and Advanced Analytics: UPS Case Study

4.5. Reducing Carbon Footprint Through Smart Technologies
4.5.1. Blockchain for Green Supply Chains: Enhancing Transparency in Sourcing and Delivery Processes
- Ethical Sourcing and Sustainability Verification: Blockchain allows companies to verify that raw materials, such as minerals, cotton, or timber, are sourced from environmentally responsible and ethically sound suppliers. For example, a diamond company can use blockchain to track every diamond from the mine to the retailer, verifying that it was sourced from a conflict-free area. Similarly, a coffee company can use blockchain to trace coffee beans back to farms that use sustainable agricultural practices, ensuring that consumers are buying environmentally friendly products.
- Certification and Compliance: Blockchain can also facilitate compliance with environmental regulations and certifications. For instance, companies that are required to meet certain sustainability standards, such as the Forest Stewardship Council (FSC) for paper products or Fair Trade for agricultural goods, can use blockchain to record certifications at each stage of the supply chain. This not only provides proof of compliance but also reassures consumers and regulators that sustainability claims are legitimate. Each participant in the supply chain, from farmers to manufacturers, can upload certification information, which is securely stored and accessible for verification at any time.
- Reducing Environmental Impact in Sourcing: Blockchain technology helps identify and track the carbon footprint associated with sourcing materials. By recording every step of a product's journey—from the extraction of raw materials to transportation and processing—blockchain can give companies insight into the environmental costs of their supply chain. Armed with this data, businesses can make informed decisions to minimize waste, reduce emissions, and optimize sourcing strategies for a greener footprint.
- Green Logistics Tracking: Blockchain can be integrated with Internet of Things (IoT) devices to track the environmental impact of transportation, such as fuel consumption and emissions. Each vehicle in the delivery network can be equipped with IoT sensors that monitor emissions, and this data can be securely logged in the blockchain. By analyzing this data, logistics managers can optimize routes, reduce unnecessary fuel consumption, and transition to more sustainable transportation modes, such as electric vehicles. This helps ensure that the delivery process aligns with the company’s green supply chain goals.
- Carbon Offsetting and Reporting: In cases where logistics inevitably result in carbon emissions, blockchain can provide transparency for carbon offsetting programs. If a company chooses to invest in carbon credits to neutralize its emissions, blockchain can verify that these offsets are legitimate and ensure that the funds go toward certified environmental projects. The immutable nature of blockchain ensures that companies cannot falsely claim to offset emissions, fostering trust among consumers and environmental groups.
- Waste Reduction in Packaging and Delivery: Packaging waste is a significant environmental challenge in logistics. Blockchain can help track and verify sustainable packaging practices by recording the materials used and ensuring compliance with environmental standards. Moreover, blockchain can enable a circular economy by facilitating reverse logistics processes, such as product returns and recycling efforts. With blockchain, customers and companies can track how returned products or packaging materials are recycled or disposed of in an environmentally responsible manner (Kouhizadeh et al., 2021; Munir et al., 2022).
- Increased Trust and Accountability: Blockchain’s transparency allows all stakeholders to verify sustainability claims, making it easier for companies to build trust with consumers who are increasingly concerned about the environmental and ethical impact of their purchases.
- Improved Efficiency: By streamlining processes and reducing the need for intermediaries, blockchain can make supply chains more efficient, leading to cost savings and reduced environmental impact.
- Enhanced Regulatory Compliance: Blockchain helps businesses comply with environmental laws and regulations by providing a verifiable record of their sustainability efforts and certifications.
- Better Decision-Making: With greater visibility into every step of the supply chain, businesses can make more informed decisions about sourcing, manufacturing, and logistics to minimize their environmental impact.

4.5.2. Blockchain for Green Supply Chains: Verifying Sustainable Practices in Logistics Operations

4.5.3. Reducing Fraud in Carbon Offset Programs
- Transparency and Traceability: Blockchain creates a digital ledger that records every transaction and cannot be altered once it is verified. In the context of carbon offsets, this ensures that each credit is traceable from its origin to its retirement, reducing the risk of fraud. The use of smart contracts can automate verification processes and ensure that carbon credits are only sold once.
- Authenticity: By providing a verifiable, tamper-proof record of emissions reductions, blockchain helps in ensuring that the carbon credits being traded are legitimate. This means companies cannot falsely claim to have reduced their emissions when they haven’t, and it also prevents the reuse or reselling of expired or fraudulent carbon credits.
- Decentralization: Unlike traditional carbon offset systems that rely on central authorities or intermediaries, blockchain operates in a decentralized manner. This eliminates the need for trust in a single organization, as all transactions are verified by the network, reducing the potential for manipulation and corruption.
- Real-time Monitoring: With the integration of Internet of Things (IoT) devices, blockchain can enable real-time monitoring of carbon offset projects. For instance, sensors can measure the amount of carbon being sequestered by a forest restoration project and upload that data directly to the blockchain. This real-time verification improves accuracy and reduces the chances of data manipulation.

4.5.4. Case Study: IBM’s Blockchain Solution for Sustainable Supply Chains

4.5.5. Reducing Carbon Footprint Through Smart Technologies
- -
- Energy efficiency: Reducing the energy consumption of warehouses through better design, more efficient equipment, and smarter management systems.
- -
- Renewable energy integration: Shifting from fossil fuels to renewable energy sources such as solar, wind, and geothermal energy.
- -
- Resource optimization: Minimizing waste, optimizing space usage, and utilizing environmentally friendly materials in construction and operations.
- Reducing Carbon Footprint: The primary reason for using renewable energy in warehouses is to reduce carbon emissions. Traditional warehouses rely heavily on electricity generated from fossil fuels, which produce a large amount of carbon dioxide (CO₂) and other greenhouse gases. By switching to solar power or other renewable sources, warehouses can dramatically reduce their reliance on non-renewable energy and lower their overall carbon footprint. This is especially important in meeting global sustainability goals, such as the reduction of GHG emissions set by international agreements like the Paris Climate Accord. For example, a warehouse equipped with solar panels can significantly reduce its need for grid electricity, which is often generated using coal, natural gas, or oil. As a result, the warehouse’s operations become cleaner and greener, contributing to a more sustainable supply chain ( Lewczuk et al., 2021; Boztepe and Çetin, 2020).
- Cost Savings and Energy Independence: Another critical advantage of using renewable energy, particularly solar power, in warehouses is the potential for cost savings. Solar energy systems can generate electricity on-site, reducing the need to purchase electricity from the grid. Over time, this leads to substantial cost reductions, especially as solar panel technology becomes more affordable and efficient. Although there is an upfront investment required for installing solar panels, the long-term financial benefits often outweigh the initial costs. Additionally, solar energy can help warehouses achieve a degree of energy independence. With solar power systems in place, warehouses are less susceptible to energy price fluctuations and potential shortages, ensuring a more stable and predictable energy supply. In areas where electricity costs are high, solar energy can provide a competitive advantage by lowering operating expenses and improving profit margins (Farthing et al., 2021; Boztepe and Çetin, 2020).
- Net-Zero and Energy-Positive Warehouses: By incorporating renewable energy technologies, warehouses can move closer to achieving net-zero energy consumption. A net-zero warehouse produces as much energy as it consumes over a year, effectively offsetting its energy needs with renewable energy generation. This is a significant step toward sustainability, as it allows warehouses to operate without contributing to the growing demand for non-renewable energy. Some warehouses have even become energy-positive, meaning they generate more energy than they consume. This excess energy can be stored in batteries for later use, sold back to the grid, or used to power other parts of the supply chain. Energy-positive warehouses not only reduce their environmental impact but also create new revenue streams through the sale of surplus electricity (Mavrigiannaki et al., 2021; Wei et al., 2021).
- Sustainability Certifications and Corporate Image: Using renewable energy in warehouses also helps companies achieve sustainability certifications such as Leadership in Energy and Environmental Design (LEED) or ISO 14001. These certifications can enhance a company's reputation, demonstrating a commitment to environmental responsibility. Additionally, many consumers and clients are increasingly favoring businesses that prioritize sustainability, which can provide a competitive advantage in the marketplace. Solar-powered warehouses signal a company’s commitment to reducing its environmental impact, appealing to environmentally conscious consumers and investors. As corporate sustainability becomes a more critical factor in business success, companies that invest in renewable energy can strengthen their brand image and market position (Boztepe and Çetin, 2020; Khan et al., 2020).

4.5.6. Use of Smart Grids and Energy-Efficient Machinery
- The Role of Smart Grids in Warehousing: Smart grids refer to advanced electrical grids that use digital technology to monitor and manage the production, distribution, and consumption of electricity. When applied to warehousing, smart grids can enhance energy efficiency by optimizing how and when electricity is used. This is especially important in facilities that require constant lighting, HVAC systems, and the operation of energy-intensive machinery such as forklifts, conveyor belts, and robotics. Smart grids allow warehouses to integrate renewable energy sources, such as solar panels, and optimize the use of energy storage systems like batteries. For instance, a warehouse can generate solar energy during the day and store excess energy for use during peak demand periods, when electricity from the grid is more expensive. Moreover, smart grids enable warehouses to participate in demand response programs, where they can reduce or shift energy use during high-demand periods in exchange for financial incentives. This not only lowers operational costs but also reduces strain on the overall energy grid. One of the key advantages of smart grids is their ability to provide real-time data on energy consumption. By using data analytics, warehouse managers can identify inefficiencies in energy use and take corrective actions, such as adjusting HVAC settings or replacing inefficient equipment. Additionally, smart grids facilitate predictive maintenance by signaling when machinery is drawing more power than usual, indicating that repairs or replacements may be needed to prevent energy wastage (Khan et al., 2020; Khare and Namekar, 2020).
- Energy-Efficient Machinery in Warehousing: The use of energy-efficient machinery in warehousing is another essential component of sustainable operations. Advances in technology have led to the development of machinery that consumes less power while maintaining or even improving performance. This includes everything from energy-efficient lighting systems to electric forklifts and conveyor systems designed to minimize energy usage. Lighting systems are one of the largest sources of energy consumption in warehouses. By switching to LED lighting, which uses significantly less energy and lasts longer than traditional incandescent or fluorescent bulbs, warehouses can achieve substantial reductions in their energy bills. Moreover, LED lighting systems can be integrated with motion sensors or smart controls to ensure that lights are only on when needed, further reducing unnecessary energy use. In terms of material handling, electric forklifts are increasingly replacing diesel-powered models. Electric forklifts produce zero emissions, require less maintenance, and are cheaper to operate than their diesel counterparts. The integration of energy-efficient motors in other types of material handling equipment, such as conveyors and automated guided vehicles (AGVs), can also significantly reduce energy consumption. Energy-efficient machinery often incorporates variable frequency drives (VFDs), which allow motors to operate at different speeds depending on the workload. This contrasts with traditional motors that run at full speed regardless of demand, wasting energy. VFDs can be applied to various equipment in a warehouse, such as fans, pumps, and conveyor belts, optimizing energy use during periods of low activity (Denkena et al., 2020; Lewczuk et al., 2021).
- Benefits of Sustainable Warehousing: The adoption of smart grids and energy-efficient machinery brings multiple benefits beyond energy savings. First, these technologies can improve the resilience of warehouse operations by reducing reliance on external power sources and minimizing the risk of disruptions caused by power outages. For example, a warehouse that uses renewable energy and energy storage systems can continue operating even during grid failures. Second, sustainable warehousing practices contribute to carbon footprint reduction, helping companies meet regulatory requirements and improve their reputation among environmentally conscious consumers. This can be particularly important for businesses that want to position themselves as leaders in corporate social responsibility (CSR). Finally, the long-term cost savings from reduced energy consumption and participation in demand response programs can free up capital for other investments. Although the initial investment in smart grid technology or energy-efficient machinery can be significant, the return on investment (ROI) is often realized through lower utility bills and maintenance costs over time (Vasileva et al., 2022; Brem et al., 2020).

4.5.7. Role of AI and IoT in Warehouse Energy Management
- Predictive Analytics: AI systems use historical data and real-time inputs to predict energy demands based on operational patterns. This allows warehouses to optimize energy consumption by scheduling energy-intensive activities during off-peak hours or when renewable energy is abundant.
- Energy Optimization Algorithms: AI can identify inefficiencies in energy usage and suggest corrective measures. For example, AI-powered algorithms can determine the optimal temperature settings for HVAC systems to balance comfort and energy savings, reducing unnecessary power usage.
- Automation and Robotics: AI-driven robotics can optimize the movement of goods, reducing energy consumption in material handling. Autonomous mobile robots (AMRs) and automated guided vehicles (AGVs) can minimize the distance traveled within warehouses, lowering energy use.
- Intelligent Lighting Systems: AI systems integrated with IoT sensors can control lighting based on occupancy, natural light availability, and time of day. This dynamic approach can significantly reduce energy waste associated with traditional lighting schedules.
- Energy Monitoring and Analytics: IoT sensors can track energy consumption in real time, providing granular data on the performance of equipment such as HVAC systems, conveyor belts, and lighting. With this data, warehouse operators can pinpoint areas of excessive energy use and take corrective action.
- Temperature and Humidity Control: IoT devices can monitor and regulate the internal environment of warehouses, ensuring that energy-intensive HVAC systems are only used when necessary. This is particularly important in temperature-sensitive warehouses that store perishable goods.
- Smart Lighting: IoT-enabled lighting systems can detect motion and adjust brightness levels accordingly. For instance, in areas with little activity, lighting can be dimmed or turned off entirely, conserving energy without compromising operational efficiency.
- Predictive Maintenance: IoT sensors installed on warehouse equipment can detect wear and tear, predicting when maintenance is needed. This prevents breakdowns that could lead to energy inefficiencies, such as equipment running at reduced efficiency or malfunctioning altogether.

4.5.8. Case Study: Tesla’s Gigafactories and Their Energy-Efficient Logistics
- Solar-Powered Infrastructure: The Gigafactories are designed to run on renewable energy, particularly solar power. Tesla's Nevada Gigafactory, for instance, aims to be fully powered by on-site solar panels, reducing reliance on external electricity sources and minimizing carbon emissions.
- Battery Storage Systems: Tesla's energy storage solutions, such as the Powerwall and Powerpack, are used to store excess energy generated by solar panels. This stored energy is utilized during peak demand times, ensuring consistent energy efficiency while avoiding the consumption of non-renewable energy.
- Efficient Space Utilization: Tesla’s Gigafactories utilize advanced space management techniques to optimize storage capacity while minimizing energy usage. Efficient storage layouts reduce the energy needed for material handling and transportation within the facility.
- Automated Material Handling Systems: Automation plays a significant role in Tesla's warehousing operations. By using robotic systems to manage inventory and materials, Tesla reduces manual labor requirements, which subsequently reduces energy consumption related to human-operated equipment.
- Green Building Certifications: Tesla's Gigafactories are built to meet LEED (Leadership in Energy and Environmental Design) standards, ensuring that the buildings themselves are constructed with sustainable materials and designs that enhance energy efficiency.
- Electric Vehicles for Transportation: Tesla’s logistics system incorporates its own electric vehicles, reducing the emissions associated with traditional fuel-based transport. This is a significant step in decarbonizing logistics operations, especially for long-distance transportation between Gigafactories and distribution centers.
- Optimized Route Planning: Tesla uses advanced software for route optimization, ensuring that goods are transported using the most energy-efficient routes. This reduces fuel consumption, emissions, and overall transportation time.
- Local Sourcing of Materials: Wherever possible, Tesla sources raw materials from local suppliers, reducing the need for long-distance transportation. This not only supports regional economies but also minimizes the environmental impact of material transportation.

4.5.9. Transitioning from Fossil Fuel-Powered Fleets to Electric Vehicles (EVs)
- Environmental Sustainability: One of the primary drivers of the shift to EVs is the environmental benefit. Electric vehicles produce zero tailpipe emissions, which drastically reduces air pollution in urban areas. By replacing traditional delivery vehicles with EVs, logistics companies can significantly reduce their carbon footprint, contributing to global efforts to combat climate change. Moreover, as the electricity grid becomes increasingly powered by renewable energy sources like wind and solar, the overall environmental impact of operating EVs will continue to decrease.
- Lower Operating Costs: EVs offer lower operating costs compared to traditional ICE vehicles. Electric motors are more efficient than internal combustion engines, resulting in lower energy consumption per mile. Additionally, EVs have fewer moving parts, which translates to lower maintenance costs. For example, EVs do not require oil changes, and their brakes last longer due to regenerative braking systems that capture energy during deceleration. Over time, these reduced maintenance and fuel costs make EVs a cost-effective choice for last-mile delivery fleets.
- Improved Efficiency in Urban Areas: Last-mile deliveries often involve navigating congested urban areas, where stop-and-go driving is common. EVs perform well in these conditions due to their ability to deliver instant torque and their regenerative braking systems, which help recapture energy during frequent stops. This makes EVs particularly well-suited for urban delivery routes, where efficiency is key to meeting delivery deadlines while minimizing fuel consumption.
- Noise Reduction: Electric vehicles operate much more quietly than traditional fossil fuel-powered vehicles. This is an important advantage in urban areas, especially for early morning or late-night deliveries, as it reduces noise pollution and enhances the quality of life for residents. The quiet operation of EVs also enables logistics companies to expand their delivery hours without disturbing neighborhoods.
- High Initial Costs: The upfront cost of purchasing electric delivery vehicles is still higher than that of traditional vehicles. Although EVs offer lower operating and maintenance costs over their lifespan, the initial investment can be a barrier for many companies, especially smaller logistics providers. However, with advancements in battery technology and increasing economies of scale, the cost of EVs is expected to decline in the coming years. Furthermore, many governments offer incentives such as tax credits and subsidies to offset the initial cost of EVs.
- Limited Range and Charging Infrastructure: One of the most significant challenges facing the adoption of EVs in last-mile delivery is range limitation. While modern electric delivery vans and trucks are capable of covering typical last-mile routes, longer routes or high-demand delivery days may push the limits of an EV’s battery capacity. Moreover, the availability of charging infrastructure, especially in urban areas, remains a concern. Companies need to plan for charging stations at depots and along delivery routes to ensure vehicles can recharge quickly and efficiently.
- Battery Technology: Battery technology is improving, but current limitations on range and charging speed can still pose operational challenges. Advances in battery technology, such as solid-state batteries, promise to deliver longer ranges and faster charging times, which will help overcome these obstacles. In the meantime, logistics companies need to carefully plan their delivery routes and charging schedules to avoid disruptions.

4.5.10. Benefits of Autonomous Delivery Systems for Reducing Emissions
- Optimized Delivery Routes: One of the main advantages of autonomous delivery systems is their ability to optimize delivery routes. Traditional delivery methods often involve human drivers who may follow inefficient paths or be unable to adjust routes in real time based on traffic or road conditions. Autonomous systems, however, are programmed to calculate the most efficient route in real-time, reducing the number of miles driven. Since the algorithm governing the vehicle is designed to find the quickest, least congested, and most fuel-efficient path, this results in a direct reduction in fuel consumption and, consequently, lower emissions. Over time, these optimized routes significantly cut down the overall carbon footprint of delivery fleets. Moreover, route optimization can also reduce instances of idling, which is a major source of emissions in traditional delivery vehicles. Autonomous vehicles, equipped with advanced sensors and AI-powered algorithms, can avoid unnecessary stops and reduce idle time in traffic. This efficiency extends not just to one vehicle, but entire fleets, creating a compounded environmental benefit (Liu et al., 2020; Li et al., 2022).
- Integration with Electric Vehicles: Another crucial factor in the emission reduction potential of autonomous delivery systems is their compatibility with electric vehicles (EVs). Since autonomous systems are typically designed with EV technology in mind, these vehicles do not rely on fossil fuels. By using electricity instead of gasoline or diesel, autonomous EVs produce zero direct emissions. As countries shift toward greener energy grids, the environmental impact of charging EVs will also decrease, making these systems even more sustainable in the long run. Autonomous electric vehicles further contribute to emission reductions through their regenerative braking systems, which allow the vehicle to convert some of the energy lost during braking back into stored electrical power. This increases energy efficiency and helps extend the vehicle's range on a single charge, thereby lowering the overall energy consumption per delivery. When scaled across large fleets, the cumulative reduction in emissions is substantial (Obaid et al., 2021; Woody et al., 2022).
- Reduced Fleet Size and Increased Efficiency. The adoption of autonomous vehicles in last-mile delivery also allows companies to reduce the number of vehicles in their fleets. A single autonomous vehicle can often complete deliveries faster and more efficiently than human-driven vehicles, meaning fewer vehicles are needed to meet the same demand. Reducing the total number of vehicles on the road directly contributes to lower greenhouse gas emissions. This also lessens road congestion, which indirectly lowers emissions as other vehicles on the road can move more freely and efficiently. Additionally, autonomous delivery systems can operate continuously, unlike human drivers who require rest periods. This leads to faster turnaround times and less wasted energy. Autonomous fleets can be programmed to operate during off-peak hours, avoiding traffic and reducing energy consumption. With more efficient fleet management and decreased vehicle numbers, the environmental benefits become even more pronounced (Huang and Feng, 2021; Reed et al., 2022).
- Smaller, Purpose-Built Vehicles. Autonomous delivery vehicles are often smaller and more purpose-built compared to traditional delivery trucks. Many companies are designing electric autonomous delivery robots or compact vehicles specifically for last-mile delivery, which are more energy-efficient than larger vehicles designed for multiple purposes. These smaller vehicles require less energy to operate and take up less space on the road, contributing further to reduced emissions. For instance, companies like Nuro and Starship Technologies have developed autonomous delivery pods that are fully electric and emit zero tailpipe emissions. These vehicles are also designed to carry lighter loads, which increases their energy efficiency per mile compared to traditional trucks (Toraman et al., 2024; Lu et al., 2023).
- Reduction in Delivery Frequency. Autonomous delivery systems are well-positioned to facilitate more efficient logistics planning. By integrating artificial intelligence, companies can schedule fewer delivery trips by consolidating orders and optimizing delivery times. Reducing the number of delivery trips means fewer emissions overall, especially when multiple deliveries can be handled in a single, streamlined trip (Arcaini et al., 2023; Shaklab et al., 2023).

4.5.11. Electric and Autonomous Vehicles in Last-Mile Delivery

4.5.12. High Initial Costs of EVs

4.5.13. Charging Infrastructure Limitations

4.5.14. Range Anxiety and Limited Battery Capacity

4.5.15. Long Charging Times

4.5.16. Limited Vehicle Models and Load Capacities
- Limited Range of Electric Vehicle Models Available for Logistics: The logistics industry is diverse, encompassing a wide array of activities ranging from last-mile delivery services in urban centers to long-haul freight transportation across vast distances. Despite the growing importance of sustainability and efficiency in logistics, the range of electric vehicle models available for commercial purposes remains narrow. This limitation creates a significant bottleneck for businesses seeking to transition to greener energy sources while maintaining operational effectiveness. Many of the electric vehicle models currently in production and available on the market are optimized for short-range urban delivery services, where the vehicles cover fewer miles and have access to charging infrastructure. However, logistics operations often require a much broader scope, including regional or interstate deliveries. In these cases, the limited range of available electric trucks, vans, and specialized vehicles falls short of meeting the needs of operators who rely on long-range capability. For example, many electric commercial vehicles today offer a range of about 100 to 300 miles per charge, which may be sufficient for small-scale or inner-city deliveries but becomes inadequate when considering long-distance freight operations. This limitation also affects rural deliveries, where charging stations may be sparse or non-existent. As a result, logistics companies face serious logistical and operational constraints if they rely on electric vehicles. While there are some efforts to develop long-range electric trucks, such as the Tesla Semi or the Volvo VNR Electric, these models are still either in the early stages of production or limited to small-scale adoption in select markets. This significantly hampers widespread EV integration in logistics. Furthermore, the lack of variety in electric vehicle models means that logistics operators cannot customize their fleets to suit diverse needs. In contrast to the wide selection of diesel-powered trucks, vans, and specialized vehicles that can be chosen based on size, payload, and range, electric vehicle options remain restricted. This lack of diversity is particularly detrimental for companies that require specialized vehicles, such as refrigerated trucks or heavy-duty haulers, which are either unavailable or prohibitively expensive in electric versions.
- Inadequacies in Terms of Payload and Cargo Space for Large-Scale Deliveries. Another significant challenge in adopting electric vehicles for logistics is the inadequacy of current EV models in terms of payload and cargo space, particularly for large-scale deliveries. The primary issue stems from the weight and size of the batteries required to power these vehicles. Although electric vehicles are more efficient in terms of energy use compared to their internal combustion engine counterparts, the batteries are heavy and take up considerable space, which reduces the vehicle's payload capacity. For logistics companies that depend on maximizing the payload of each delivery to maintain efficiency and profitability, the weight of the battery becomes a critical issue. For instance, in heavy-duty trucks, the battery required to sustain a significant range adds considerable weight to the vehicle, thereby reducing the amount of cargo that can be carried. The reduction in payload capacity forces logistics companies to either make more trips or invest in more vehicles, both of which lead to higher operational costs and lower efficiency. In addition to payload concerns, the design of electric vehicle models often limits their cargo space. Many electric trucks and vans are retrofitted from existing models originally designed for diesel engines. As a result, these vehicles are not optimized for the unique requirements of electric drivetrains and batteries, leading to compromises in space and functionality. For instance, the placement of large batteries may reduce cargo space or alter the distribution of weight in a way that impacts the vehicle's performance or handling. For logistics operations that require large-scale or bulk deliveries, these limitations in cargo space and payload can be detrimental. Even smaller, last-mile delivery services, where electric vehicles are most often employed, can be hindered by these inadequacies. Although the reduced payload may not impact small, lightweight packages, logistics companies handling heavier or more voluminous goods may find themselves constrained by these factors. Until manufacturers can resolve the payload and cargo space challenges posed by electric vehicle designs, logistics companies may be reluctant to fully embrace EVs for large-scale operations, particularly when more efficient, fuel-based alternatives are available.
- Manufacturers Focusing More on Passenger EVs Than Commercial Vehicles Tailored for Logistics: One of the primary reasons for the current limitations in the electric vehicle models available for logistics is the industry-wide focus on the passenger vehicle market. Since the early days of electric vehicle development, much of the attention and investment from manufacturers has been directed toward passenger EVs, such as the Tesla Model S or Nissan Leaf. This focus has led to rapid advancements in the passenger EV market, but it has also left the commercial vehicle sector underdeveloped by comparison. This imbalance is driven by several factors. First, the passenger vehicle market is larger and more immediately profitable for manufacturers. The demand for personal electric vehicles has grown rapidly in recent years, fueled by consumer interest in sustainability, governmental incentives, and the advancement of EV infrastructure, such as public charging stations. As a result, automakers have prioritized the production and marketing of electric passenger vehicles, capitalizing on this growing demand. In contrast, the commercial vehicle market is more niche, with different requirements and longer development cycles. Developing electric commercial vehicles requires manufacturers to tackle more complex engineering challenges, such as designing batteries that can power heavy-duty vehicles for extended periods while managing the demands of cargo weight and space. Additionally, logistics operators are generally more cost-sensitive than individual consumers, making it harder for manufacturers to justify the higher costs of electric commercial vehicles, particularly when diesel or gasoline alternatives remain more affordable and practical in the short term. This prioritization of passenger vehicles has left a gap in the market for electric commercial vehicles specifically designed to meet the unique demands of logistics. While some manufacturers have recently begun to shift focus, such as Rivian's partnership with Amazon to develop electric delivery vans or Daimler's work on electric freight trucks, these initiatives remain in the early stages and far from achieving mass adoption. Until manufacturers dedicate more resources to addressing the needs of logistics companies, the growth of electric vehicle adoption in the sector will likely remain limited.

4.5.17. Battery Performance Deterioration over Time and Its Implications on the Total Cost of Ownership (TCO)

4.5.18. The High Cost of Battery Replacement and Its Impact on Long-Term Financial Planning

4.5.19. Environmental Considerations Tied to the Disposal and Recycling of Lithium-Ion Batteries

5. Autonomous Technology Integration
5.1. Challenges in Integrating Autonomous Technologies into EVs for Last-Mile Logistics

5.2. Regulatory Uncertainties Surrounding the Deployment of Autonomous Vehicles in Public Spaces

5.3. Trust and Safety Concerns, and the Technological Complexity of Implementing AVs

5.4. Regulatory and Policy Challenges




- High Initial Costs of EVs: One of the primary barriers to the adoption of electric vehicles in logistics is the high upfront cost. Electric vehicles typically require a greater initial investment compared to their conventional, fuel-powered counterparts. For logistics companies, especially small- and medium-sized enterprises (SMEs), the capital outlay for purchasing or leasing electric delivery vehicles can be prohibitive. Although financial incentives, tax credits, and subsidies exist in some regions to offset these costs, they are often insufficient to fully bridge the gap. As a result, many logistics companies remain hesitant to transition to electric fleets, particularly in competitive markets where profit margins are already slim (Nguyen et al., 2021; BC and BS, 2022).
- Charging Infrastructure Limitations: The availability of charging infrastructure is another critical challenge to EV adoption. While charging stations are becoming more prevalent in urban centers, they are still sparse in rural or less densely populated areas. This inconsistency in infrastructure can lead to operational challenges for logistics companies, especially those that serve diverse geographical regions. Extended downtimes due to the need to recharge vehicles can disrupt delivery schedules, impacting both efficiency and customer satisfaction. To overcome this barrier, a comprehensive and widespread network of charging stations is essential, along with the development of fast-charging technologies that can reduce vehicle downtime (Straka et al., 2020; Ashfaq et al., 2021).
- Range Anxiety and Limited Battery Capacity: Range anxiety—concerns about the distance an electric vehicle can travel on a single charge—is a persistent issue in logistics. Many EVs have limited battery capacities, which may not be sufficient for long delivery routes or high-volume delivery schedules. This concern is particularly relevant in the context of last-mile delivery, where timely deliveries are crucial. Logistics companies often need to ensure that vehicles can complete multiple delivery routes without frequent recharging, a challenge for EVs with current battery technologies. Although advancements in battery capacity are being made, their adoption remains slow, further hindering widespread EV integration into logistics fleets (Zhang et al., 2021; Pevec et al., 2020).
- Long Charging Times: In comparison to the quick refueling of traditional vehicles, EVs require significantly longer charging times. Even with the fastest chargers available today, it can take hours to fully recharge a vehicle's battery. This prolonged downtime can be a major inconvenience for logistics companies that rely on tight delivery schedules and high fleet utilization rates. While overnight charging is a potential solution for some businesses, it may not be scalable for larger fleets or for companies that operate around the clock. Fast-charging solutions are needed to mitigate this issue, but their implementation is not yet widespread.
- Limited Vehicle Models and Load Capacities: Another barrier to EV adoption in logistics is the limited availability of electric vehicle models that are suitable for commercial use. Many EVs on the market today are designed primarily for passenger transport, with few options tailored to the specific needs of logistics operations. Additionally, existing electric commercial vehicles often have limited load capacities, making them less suitable for large-scale deliveries that require significant cargo space. As manufacturers continue to prioritize passenger EVs, the development of electric delivery vehicles with sufficient payload and cargo space remains an area in need of greater attention and investment.
- FedEx’s Sustainability Goals: FedEx has long recognized the importance of reducing its environmental footprint. As part of its sustainability strategy, the company set ambitious goals to achieve carbon-neutral operations globally by 2040. A critical aspect of this plan is the transition of its delivery fleet to all-electric vehicles. FedEx announced its intention to invest $2 billion toward sustainability initiatives, with $100 million specifically allocated to electric vehicle research and infrastructure. This transition aligns with broader industry trends, as more logistics companies aim to balance operational efficiency with environmental responsibility.
- Benefits of Electric Vehicles in Last-Mile Delivery: Electric vehicles offer numerous advantages over traditional internal combustion engine (ICE) vehicles in the context of last-mile delivery. The most notable benefit is the reduction of greenhouse gas emissions, a key contributor to climate change. Since last-mile delivery often occurs in densely populated urban areas, electric vehicles also help mitigate air pollution, improving public health. From an operational perspective, electric delivery vans are quieter than their ICE counterparts, contributing to less noise pollution in cities. This quietness can facilitate nighttime deliveries in residential areas, expanding delivery windows without disturbing local communities. Furthermore, the lower maintenance requirements of electric vehicles compared to diesel-powered ones can reduce long-term operational costs for logistics companies. With fewer moving parts, electric vehicles experience less wear and tear, minimizing downtime for repairs and service. Moreover, advancements in battery technology are making electric vehicles more practical for logistics operations, allowing for greater range and faster charging times. These developments are crucial for FedEx, given the high daily mileage that many of its delivery vehicles cover (Siragusa et al., 2022; Iwan et al., 2021).
- Challenges in Implementing Electric Fleets: Despite the advantages, there are several challenges to implementing an all-electric fleet for last-mile delivery. The primary hurdle is the initial capital investment required to purchase electric vehicles, which are typically more expensive than traditional delivery trucks. However, FedEx anticipates that these costs will be offset over time through lower fuel costs and reduced maintenance expenses. Another significant challenge is the need for charging infrastructure. Urban delivery operations require a network of charging stations that can support rapid charging, ensuring that vehicles can be quickly recharged between deliveries. FedEx has already begun installing charging infrastructure at its hubs and delivery centers to address this issue, with plans to expand these efforts globally. Additionally, the availability of renewable energy sources to power the charging stations will be critical in maximizing the environmental benefits of the electric fleet (Nazir et al., 2023; Pardo-Bosch et al., 2021).
- Autonomous Vehicles and FedEx’s Future Vision: In addition to electric vehicles, FedEx is exploring the potential of autonomous vehicles to revolutionize last-mile delivery. Autonomous vehicles could further improve efficiency by optimizing delivery routes, reducing labor costs, and enabling 24/7 operations. FedEx has partnered with companies like Nuro and Aurora to develop and test autonomous delivery technologies. Nuro’s small autonomous delivery robots, for instance, have been deployed in several pilot programs across the U.S. to handle small parcel deliveries. Similarly, Aurora’s self-driving technology is being tested on FedEx trucks in long-haul routes. While fully autonomous delivery is still several years away from widespread adoption, FedEx’s investment in this area highlights the company’s commitment to staying at the forefront of innovation in logistics. FedEx’s move towards an all-electric fleet is a significant step toward sustainability in last-mile delivery. By reducing greenhouse gas emissions, lowering operating costs, and improving urban air quality, electric vehicles offer a promising future for the logistics industry. However, challenges such as high upfront costs and the need for extensive charging infrastructure remain. FedEx’s proactive approach, combined with advancements in autonomous vehicle technology, positions the company as a leader in the evolving landscape of last-mile delivery. As electric and autonomous technologies continue to develop, FedEx’s case will likely serve as a benchmark for other logistics companies seeking to balance efficiency with environmental responsibility (Kalakanti and Rao, 2023; Singh et al., 2022; Lokhandwala and Cai, 2020).

6. Challenges and Barriers in Implementing Smart Technologies
6.1. Challenges and Barriers in Implementing Smart Technologies: High Initial Investment Costs
- Hardware and Infrastructure: The deployment of IoT devices, AI-driven machinery, robotics, and automated systems often requires specialized hardware and supporting infrastructure. For example, outfitting a warehouse with robots, sensors, and communication devices for IoT connectivity can be expensive. Similarly, setting up advanced data analytics platforms or blockchain networks necessitates investment in powerful servers, cloud storage, and other infrastructure components.
- Software and Licensing: Implementing smart technologies also requires sophisticated software systems that enable data collection, processing, and analysis. In many cases, companies need to purchase software licenses, which can be costly, particularly for AI and machine learning tools. Additionally, specialized software systems may require frequent updates and upgrades, further increasing the long-term financial burden.
- Integration Costs: Another major cost associated with adopting smart technologies is integrating new systems with existing operations. Companies often have legacy systems in place that are not designed to communicate with modern technologies. Retrofitting these systems to work with IoT devices, AI algorithms, or blockchain platforms can be complex and expensive. This integration often requires hiring consultants, purchasing middleware, or even overhauling entire systems, adding to the overall cost.
- Training and Workforce Adaptation: The implementation of smart technologies requires training employees to effectively use new tools and systems. This can be both time-consuming and costly. The workforce needs to develop new skills, from operating advanced robotics in warehouses to interpreting data generated by IoT devices. This retraining may involve hiring external experts, providing specialized education, and potentially disrupting normal operations, which can translate into additional indirect costs.
- Maintenance and Operational Costs: After the initial investment, ongoing maintenance and operational costs can add up. Smart technologies require regular upkeep, including software updates, hardware maintenance, and cybersecurity measures. Without proper maintenance, these technologies can quickly become obsolete or inefficient, which can negate the long-term cost-saving benefits they offer.
- Limited Access to Capital: SMEs often struggle to secure the necessary capital to invest in smart technologies. Banks and investors may view these investments as risky, given the uncertain return on investment (ROI) in the early stages of implementation. Without access to loans or venture capital, many small companies are left behind in the technological revolution, creating a growing divide between large enterprises and smaller logistics providers.
- Uncertainty Over ROI: While smart technologies promise long-term cost savings and efficiency gains, the exact return on investment is often difficult to quantify. Companies may be hesitant to invest in expensive technologies without clear data on how quickly they can recoup their costs. This uncertainty is especially pronounced in industries like logistics, where the complexity of operations makes it challenging to predict the full impact of technology adoption.
- Risk of Obsolescence: Another concern for companies is the rapid pace of technological advancement. There is a fear that after making a significant investment in a particular technology, newer and more advanced solutions could render their investment obsolete in just a few years. This risk of obsolescence makes companies cautious about committing large sums of money to technologies that may not have long-term viability.
- Disruption to Existing Operations: Implementing smart technologies often requires companies to temporarily disrupt their existing operations. This can lead to delays, inefficiencies, and even revenue loss during the transition period. For companies that operate with tight margins, such as those in the logistics industry, this disruption can pose a serious financial risk. As a result, many companies are reluctant to adopt smart technologies, even if they recognize the potential long-term benefits.
- Lack of Technical Expertise: Implementing smart technologies requires not only financial investment but also technical expertise. Many logistics companies, particularly smaller ones, lack the in-house expertise to oversee the deployment and management of complex systems like AI, IoT, or blockchain. Hiring external consultants or specialists can add to the already high costs, creating another barrier to entry.
- Government Incentives and Subsidies: Governments around the world are increasingly recognizing the importance of digital transformation in industries like logistics. As a result, many governments offer subsidies, tax breaks, and grants to encourage companies to invest in smart technologies. By taking advantage of these programs, companies can offset some of the initial costs.
- Collaboration and Shared Investment: Companies can reduce costs by collaborating with other firms in their industry to share the investment in smart technologies. For example, logistics providers can pool resources to implement IoT-based tracking systems across multiple supply chains, reducing the burden on individual companies.
- Leasing and Subscription Models: To lower the upfront capital requirements, companies can explore leasing equipment or subscribing to cloud-based software solutions instead of purchasing them outright. This reduces the initial financial burden and allows companies to spread costs over time while benefiting from the latest technologies.
- Incremental Implementation: Rather than adopting smart technologies all at once, companies can take an incremental approach by starting with smaller pilot projects. This allows them to assess the benefits of the technology on a smaller scale and gradually expand their investment as they see positive returns.

6.2. Challenges and Barriers in Implementing Smart Technologies: Need for Infrastructure Upgrades
- Outdated Physical Infrastructure: One of the most significant barriers to implementing smart technologies is the prevalence of outdated physical infrastructure. Many cities, particularly in older urban environments, were not designed with modern technology in mind. Roads, buildings, and public utilities in these areas often rely on legacy systems that cannot seamlessly integrate with the advanced digital and sensory technologies required for smart solutions. For instance, the integration of smart traffic management systems demands sensors, communication devices, and control centers, all of which rely on physical infrastructure that may need to be replaced or upgraded entirely. The retrofitting of old infrastructure, while necessary, presents considerable challenges. These upgrades often require substantial financial investments, time, and coordination between public and private sectors. Municipalities might also face logistical problems, such as service disruptions during the upgrade process. Therefore, although cities and regions might aspire to embrace smart technologies, the scale of necessary upgrades can impede progress and increase resistance among stakeholders, particularly when the benefits are long-term and the costs are immediate.
- Integration of Digital Infrastructure: In addition to outdated physical infrastructure, there is a growing need for robust digital infrastructure. Smart technologies thrive on the ability to collect, transmit, and analyze massive amounts of data in real-time. This requires a digital backbone consisting of high-speed internet connections, extensive fiber optic networks, and 5G wireless networks, which many regions, especially rural or underdeveloped areas, lack. Without this underlying digital infrastructure, the deployment of smart technologies, such as Internet of Things (IoT) devices, cloud-based systems, and real-time data analytics, becomes impractical. For instance, smart energy grids rely on real-time communication between energy producers, consumers, and distribution networks. The absence of reliable digital infrastructure can result in delays or inaccuracies in this communication, undermining the effectiveness of these systems. This is particularly relevant in developing countries, where the lack of basic digital infrastructure, such as stable internet and communication networks, can significantly delay the adoption of smart technologies, exacerbating the digital divide.
- Financial Constraints: Upgrading infrastructure, whether physical or digital, requires significant financial resources, which many governments and organizations struggle to secure. In many cases, the cost of overhauling legacy infrastructure exceeds the available budget for technology projects, especially in regions with competing priorities such as healthcare, education, and social services. In addition, the cost of maintaining existing infrastructure can consume a large portion of the available funds, leaving limited resources for new investments in smart technology integration. Public-private partnerships (PPPs) have emerged as a potential solution to mitigate financial barriers, allowing governments to collaborate with private entities to share costs and expertise. However, PPPs also come with their own challenges, including complex negotiations, varying priorities between sectors, and concerns about data privacy and security. Additionally, securing long-term investments for large-scale infrastructure projects can be challenging due to political uncertainty or fluctuating economic conditions, which can deter potential investors.
- Lack of Skilled Workforce: Beyond the need for physical and digital infrastructure upgrades, there is a substantial requirement for a skilled workforce capable of planning, implementing, and maintaining smart technologies. Infrastructure upgrades demand not only engineers and construction workers but also specialists in data science, cybersecurity, and artificial intelligence (AI). In many regions, the workforce may not have the technical expertise required to manage these advanced systems, thereby slowing down the adoption and optimization of smart technologies. Training and development programs are necessary to address this skills gap. However, creating these programs can be expensive and time-consuming, and they may face resistance from industries or workers who feel threatened by automation or technological advancements. Additionally, regions with lower education levels may struggle to develop a workforce that can support such initiatives, further exacerbating the challenges of implementing smart technologies in those areas.
- Regulatory and Policy Barriers: The successful deployment of smart technologies also depends on the establishment of supportive regulatory and policy frameworks. Many regions face outdated or restrictive regulations that do not account for the complexities of smart technologies. For instance, data privacy laws may limit the ability of smart cities to collect and analyze personal data, while outdated building codes may not accommodate the installation of necessary smart devices and sensors. Governments and regulatory bodies must work to update these frameworks to enable infrastructure upgrades. However, this process can be slow, particularly in countries with bureaucratic legal systems or where there is resistance to change from interest groups. Aligning regulatory and policy changes with technological advancements is a complex, but crucial, step toward enabling smart infrastructure upgrades.

6.3. Resistance to Change and Adoption of New Technologies
- Technological Complexity and Integration Issues: One of the primary challenges in implementing smart technologies is their inherent complexity. These technologies, such as IoT (Internet of Things), AI (Artificial Intelligence), and big data analytics, often require sophisticated infrastructure and integration with existing systems. Many organizations struggle to find the resources, both in terms of expertise and financial investment, necessary to ensure that these technologies work seamlessly with legacy systems. Compatibility issues and the need for extensive customization can delay projects and add to costs. Additionally, organizations often face a lack of skilled professionals who can manage and operate these advanced systems. The steep learning curve required for employees to understand and use smart technologies effectively can contribute to delays in implementation. Training programs are often necessary but can be time-consuming and costly, further discouraging rapid adoption.
- Financial Barriers: The cost of adopting smart technologies can be prohibitive for many organizations, especially small and medium-sized enterprises (SMEs). The initial capital outlay required to purchase and install the necessary hardware, software, and supporting infrastructure can be daunting. Moreover, the ongoing costs associated with maintenance, updates, and cybersecurity measures often lead to hesitation, especially when the return on investment (ROI) is not immediately clear. Furthermore, many organizations are uncertain about the long-term financial implications of smart technologies. The rapid pace of technological advancement means that investments made today may become obsolete within a few years, requiring further expenditure on upgrades or replacements. This uncertainty makes it difficult for decision-makers to justify the financial commitment required to implement these systems.
- Cybersecurity Concerns: With the increased connectivity that smart technologies offer comes the heightened risk of cyber-attacks. Organizations adopting smart systems must address security vulnerabilities in their networks, particularly when integrating IoT devices, which can often serve as entry points for hackers. The potential for data breaches, theft, and other forms of cybercrime deters many businesses from fully embracing smart technologies, as they fear that their valuable data or operational infrastructure could be compromised. Ensuring the privacy and security of data generated by smart technologies is another significant challenge. Many industries, particularly those dealing with sensitive customer information like healthcare and finance, must comply with strict regulations regarding data protection. The risk of non-compliance, coupled with the fear of reputational damage following a cyber-incident, makes some organizations reluctant to fully invest in smart technologies.
- Resistance to Change and Adoption of New Technologies: Resistance to change is a common and often underestimated barrier when it comes to the implementation of smart technologies. Employees, managers, and even customers may resist new systems due to various psychological, social, and organizational factors. Organizations often have established ways of doing things, and introducing smart technologies can disrupt existing workflows and job roles. Employees who are comfortable with traditional methods may view new technologies as a threat to their job security or professional competence. This fear of redundancy or the need to acquire new skills can result in pushback, leading to delays or even the abandonment of smart technology initiatives. Many individuals within organizations may not fully understand the benefits that smart technologies can offer. Without adequate education and communication about how these systems can improve efficiency, productivity, and overall job satisfaction, employees may resist their implementation. A lack of awareness about the potential for long-term gains often leads to short-sighted opposition. In some cases, resistance comes from upper management. Leaders who are risk-averse or lack a forward-looking vision may be hesitant to embrace the disruptive potential of smart technologies. They may prefer to stick with traditional practices that have proven effective in the past, even if those methods are no longer optimal in the face of technological advancements. Another source of resistance can stem from generational differences in the workforce. Younger employees may be more adaptable and eager to embrace new technologies, while older employees may feel overwhelmed or resistant to change. This disparity can create tensions within teams and slow down the adoption process.
- Ethical and Social Concerns: The implementation of smart technologies also raises several ethical and social concerns. For example, the increased automation of tasks through AI and robotics may lead to job losses, particularly in industries where manual labor is prevalent. This fear of unemployment can fuel resistance among workers and unions, creating additional barriers to adoption. Moreover, the use of smart technologies in surveillance and data collection has sparked concerns about privacy and individual rights. In sectors such as retail and public safety, the collection of large amounts of data from customers or citizens can lead to backlash if not managed responsibly. Organizations must address these ethical issues and ensure that their use of smart technologies aligns with societal values and legal frameworks.

6.4. Regulatory Issues and Lack of Standardization
- Technological Limitations: Smart technologies rely heavily on robust infrastructures such as sensors, connectivity networks (e.g., 5G), and advanced data processing capabilities. However, in many regions, especially in developing countries, the lack of adequate infrastructure can severely limit the effective deployment of these technologies. For instance, IoT devices require fast and reliable internet connections, which may not be available in remote or underserved areas. Moreover, the performance and scalability of existing smart systems may not always meet the growing demands for real-time data processing and analytics. Smart technologies often need to operate in real-time, with minimal latency, to deliver value in industries like healthcare, transportation, and manufacturing. However, current technologies, including cloud computing and network infrastructures, can experience latency issues and bandwidth constraints that hinder real-time operations. These limitations create obstacles to the seamless implementation of smart technologies in critical applications (You et al., 2021).
- High Initial Costs and Investment: While smart technologies promise long-term benefits such as operational efficiency, they often require significant upfront investment. The costs of deploying IoT sensors, advanced computing systems, and upgrading legacy infrastructure can be prohibitively high for smaller organizations or governments with limited budgets. Moreover, the maintenance and upgrade of smart systems come with ongoing costs, which can further deter potential adopters. In addition to the technological expenses, businesses must often retrain their workforce or hire specialized personnel to manage and operate smart systems. This can add to the overall financial burden, especially for industries that are already operating on tight margins. The high cost of implementation remains a significant barrier, particularly in developing economies or small-scale businesses where investment capital is scarce (Ali et al., 2020; Ciuffoletti, 2018).
- Integration Complexities: Smart technologies typically need to be integrated with existing legacy systems, and this process can be fraught with difficulties. Many organizations have invested heavily in legacy systems that are not easily compatible with newer technologies. The challenge lies in integrating these older systems with modern IoT networks, AI algorithms, and data analytics tools without causing significant disruptions to daily operations. Furthermore, the integration of smart technologies often requires changes to organizational workflows and structures. This can result in resistance from employees who may feel threatened by the automation or see it as a disruption to their established routines. Additionally, the lack of standardized interfaces and protocols across different smart technologies can make it challenging for systems to communicate effectively with each other, resulting in inefficiencies and increased implementation time.
- Data Privacy and Security Concerns: One of the most pressing concerns associated with the implementation of smart technologies is the issue of data privacy and security. Smart systems collect vast amounts of data from users, and ensuring the protection of this data is crucial to maintaining trust in these technologies. The risk of data breaches, cyber-attacks, and unauthorized access to sensitive information poses a significant threat to the adoption of smart technologies, particularly in sectors like healthcare and finance where data security is paramount. Moreover, the collection of personal data by smart devices raises ethical concerns about privacy. Users may be uncomfortable with the idea of being constantly monitored by smart technologies, especially in cases where they feel they have little control over how their data is used. Without robust data protection measures and transparent policies, the fear of privacy invasion can deter individuals and organizations from adopting these technologies (Kardos et al., 2020; Tsai et al., 2022).
- Inconsistent Regulations: One of the main regulatory challenges is the inconsistency in laws and regulations across different countries and regions. Smart technologies often operate across borders, but the legal frameworks governing their use can vary significantly. This lack of regulatory alignment creates difficulties for companies that wish to deploy smart solutions globally, as they must navigate a patchwork of laws that may not always align with each other. For instance, data protection laws such as the European Union's General Data Protection Regulation (GDPR) may impose stringent requirements on data collection and storage, while other regions may have more lenient regulations. This inconsistency can lead to compliance issues, increased costs for businesses, and delays in implementation. Companies may need to adapt their smart technologies to meet the regulatory requirements of each region they operate in, which can be time-consuming and expensive. Furthermore, regulatory uncertainty can discourage investment in smart technologies, as companies may be hesitant to invest in systems that could later be subject to restrictive regulations.
- Lack of Standardization: The lack of standardization is another critical barrier to the widespread adoption of smart technologies. Currently, there is no universally accepted set of standards governing the development and deployment of smart devices, IoT networks, or data protocols. This absence of standardization leads to compatibility issues, as different manufacturers may develop systems that cannot easily communicate with each other. For example, in the case of IoT devices, different vendors often use proprietary communication protocols, making it difficult to integrate devices from different manufacturers into a cohesive system. This fragmentation can result in inefficiencies, increased costs, and a slower pace of innovation.
- Regulatory Lag: Lastly, the rapid pace of technological advancement often outstrips the ability of regulatory bodies to keep up. Smart technologies are evolving at a fast rate, and it can be difficult for regulators to anticipate the challenges and risks that these technologies may pose. This regulatory lag can create a gap between the deployment of new technologies and the establishment of the legal frameworks needed to govern them effectively (Ullah et al., 2021; Padyab et al., 2019; Narwane et al., 2022).

6.5. The Future of Smart Technologies in Green Logistics
- Emerging Trends: Drone Delivery and Hydrogen-Powered Trucks: Green logistics, which aims to minimize the environmental impact of the supply chain, is becoming an increasingly critical focus as companies and governments work to reduce carbon emissions and address climate change. Smart technologies are at the forefront of this shift, enabling logistics providers to improve efficiency while reducing their environmental footprint. Among the most promising emerging trends in green logistics are drone delivery and hydrogen-powered trucks. These innovations are set to transform the logistics landscape in the coming years, providing sustainable alternatives to traditional modes of transportation and distribution.
- Drone Delivery: The Future of Last-Mile Logistics: Drone delivery is one of the most talked-about innovations in the logistics industry, particularly for last-mile delivery—the final leg of the supply chain where goods are delivered to the customer’s doorstep. This stage is often the most costly and environmentally taxing, especially in urban areas where traffic congestion and inefficient routing can lead to significant emissions. Drone technology presents an exciting opportunity to address these issues by offering an eco-friendly, fast, and efficient solution for last-mile logistics.
- How Drone Delivery Works: Drones, also known as unmanned aerial vehicles (UAVs), are autonomous or remotely piloted aircraft capable of carrying packages from distribution centers directly to consumers. They typically rely on electric power, making them a much cleaner alternative to traditional delivery trucks, which often run on fossil fuels. Drone delivery can bypass road congestion and deliver goods quickly over short distances, significantly reducing the time and fuel consumption associated with conventional transportation methods.
- Environmental Benefits of Drone Delivery: The use of drones in logistics has the potential to drastically reduce the carbon footprint of deliveries. Since drones are powered by electricity, they emit zero emissions during operation, assuming the electricity is sourced from renewable energy. This can be especially impactful in densely populated cities, where road traffic contributes heavily to air pollution and greenhouse gas emissions. Moreover, drones can perform multiple deliveries in a single flight, optimizing delivery routes in ways that trucks cannot. By avoiding traffic and selecting the shortest possible aerial routes, drones can lower the overall energy expenditure required for deliveries. This makes drone delivery a key innovation for sustainable urban logistics.
- Challenges and Future Outlook: While the environmental advantages of drone delivery are clear, there are still regulatory and technical challenges to overcome before widespread adoption is possible. These include airspace regulations, safety concerns, and the need for robust infrastructure to support drone operations on a large scale. However, with major companies such as Amazon, UPS, and Google already investing heavily in drone technology, it is likely that drone delivery will become more commonplace in the near future (Das et al., 2020; Bányai, 2022; Borghetti et al., 2022).

6.5.1. Hydrogen-Powered Trucks: Revolutionizing Freight Transport
- How Hydrogen-Powered Trucks Work: Hydrogen-powered trucks use fuel cells to convert hydrogen into electricity, which powers an electric motor. The only byproduct of this process is water vapor, making hydrogen-powered vehicles a truly zero-emission alternative to diesel trucks. These vehicles offer several advantages over traditional battery-electric trucks, particularly for long-haul freight. Hydrogen fuel cells are lighter than large battery packs, allowing for a greater payload capacity. In addition, refueling hydrogen trucks takes only a few minutes, similar to refueling a diesel truck, whereas battery-electric trucks require longer charging times.
- Environmental Benefits of Hydrogen-Powered Trucks: The primary environmental benefit of hydrogen-powered trucks is the elimination of tailpipe emissions. Unlike diesel trucks, which emit harmful pollutants such as carbon dioxide, nitrogen oxides, and particulate matter, hydrogen trucks produce no pollutants during operation. This makes them an ideal solution for reducing the carbon footprint of long-distance logistics. Moreover, hydrogen fuel can be produced using renewable energy sources, such as wind, solar, or hydroelectric power, further reducing the overall environmental impact. When green hydrogen (hydrogen produced through electrolysis using renewable energy) is used, the entire supply chain from fuel production to transportation can be virtually emission-free.
- Challenges and Future Outlook: Despite the potential of hydrogen-powered trucks, there are still several hurdles to overcome before they can become a mainstream solution in logistics. The infrastructure for hydrogen refueling stations is still underdeveloped, particularly in rural and remote areas where long-haul trucks often operate. Additionally, the production of green hydrogen remains expensive, although costs are expected to decrease as technology advances and economies of scale are realized. However, several major truck manufacturers, such as Daimler, Volvo, and Toyota, are actively developing hydrogen-powered models, and governments are increasingly supporting the deployment of hydrogen technology through subsidies and infrastructure investments. As these developments progress, hydrogen-powered trucks could play a crucial role in decarbonizing freight transport, particularly for long-haul routes that are less suited to battery-electric trucks.
- The Future of Green Logistics: The integration of drone delivery and hydrogen-powered trucks into the logistics industry represents a significant step toward achieving sustainable, green logistics. While both technologies face challenges, their potential to reduce carbon emissions, improve efficiency, and address the environmental impact of logistics is undeniable. As these technologies mature and infrastructure expands, they will likely play a key role in the future of logistics. In the coming years, we can expect to see more widespread adoption of these innovations as companies prioritize sustainability and governments implement stricter environmental regulations. Together with other smart technologies, such as the Internet of Things (IoT), Artificial Intelligence (AI), and Blockchain, drone delivery and hydrogen-powered trucks will help shape a greener, more efficient logistics industry (Yaïci and Longo, 2022; Wilson, 2023).

6.5.2. The Future of Smart Technologies in Green Logistics
- The Role of Smart Technologies in Green Logistics: Smart technologies play a pivotal role in optimizing logistics operations. IoT, for example, enables real-time tracking of shipments, providing visibility into the supply chain and allowing for more efficient routing decisions. Through AI-powered systems, logistics companies can optimize delivery routes, reducing fuel consumption and emissions. Automation in warehouses improves energy efficiency by minimizing human error and streamlining operations, resulting in fewer resource requirements and reduced waste. One of the most significant contributions of smart technology to green logistics is its impact on fuel efficiency. Technologies like telematics can analyze driver behavior, monitor fuel consumption, and suggest optimal driving techniques to minimize energy use. Moreover, smart sensors and data analytics enable companies to predict demand more accurately, allowing them to consolidate shipments and reduce the number of trips, directly lowering greenhouse gas emissions. In addition to operational efficiencies, smart technologies increase supply chain transparency. Consumers today are more environmentally conscious and demand greater visibility into how goods are transported. By utilizing blockchain technology, for instance, companies can provide end-to-end visibility into the carbon footprint of each shipment, fostering a more sustainable supply chain and empowering customers to make informed choices.
- Challenges and Opportunities : While the benefits of integrating smart technologies into green logistics are numerous, there are also challenges to overcome. The initial investment in these technologies can be prohibitive, particularly for smaller logistics companies. Additionally, existing infrastructure may not be conducive to adopting advanced technologies, and regulatory hurdles in different regions may slow down their implementation. However, the opportunities presented by smart technologies far outweigh these challenges. Increased fuel efficiency, lower emissions, and streamlined operations offer significant cost savings in the long term. For companies willing to invest in this transformation, the shift towards smart technologies in logistics represents a win-win scenario: reduced environmental impact alongside improved business performance. Moreover, as consumer demand for sustainable products grows, early adopters of green logistics practices can gain a competitive edge in the market.
- Long-term Potential for Carbon Neutrality in Logistics: Carbon neutrality, the balance between emitting and offsetting carbon, is a critical target for the logistics industry. Achieving this goal will require a combination of smart technologies and green innovations. Electric vehicles (EVs), powered by renewable energy, are expected to play a significant role in reducing the carbon footprint of transportation. Many logistics companies are already transitioning to electric delivery fleets and using renewable energy sources in their warehouses. Moreover, alternative fuels such as hydrogen and biofuels present long-term solutions for decarbonizing logistics. These technologies are still in the early stages of development, but their potential to replace fossil fuels is significant. Global initiatives, such as the Paris Agreement and corporate pledges to reduce carbon emissions, are driving the adoption of green technologies in the logistics sector. Governments are also enacting policies that encourage carbon-neutral practices, such as tax incentives for companies using electric vehicles or renewable energy.
- Future Outlook: Looking ahead, smart technologies will continue to advance, further reducing the environmental impact of logistics. AI and machine learning are expected to improve predictive analytics, enabling even greater efficiency in logistics planning and operations. The deployment of autonomous vehicles, drones, and more efficient battery technologies will likely accelerate the transition to carbon-neutral logistics. Furthermore, collaboration between governments, businesses, and technology providers will be essential in achieving large-scale carbon neutrality. Industry leaders like Amazon and DHL are already making strides towards green logistics by investing in smart technology solutions. If these trends continue, the logistics industry will likely achieve substantial emissions reductions over the next few decades.

6.5.3. Role of Governments and Policies in Facilitating Green Logistics
- Smart Technologies Revolutionizing Green Logistics: Smart technologies are set to revolutionize green logistics by enabling more efficient and environmentally friendly operations. The Internet of Things (IoT) allows real-time tracking of goods, vehicles, and emissions, giving logistics companies the ability to monitor and reduce their carbon footprint. Sensors and connected devices provide data on fuel consumption, temperature control in warehouses, and optimal routes for transportation. Autonomous vehicles, including electric trucks and drones, are expected to play a pivotal role in the future of logistics. These vehicles not only reduce reliance on fossil fuels but also optimize delivery routes, reducing fuel consumption and emissions. Electric vehicles (EVs) are becoming increasingly common, and with advancements in battery technology, their range and efficiency are improving. Artificial Intelligence (AI) and machine learning algorithms help logistics companies optimize their operations, from route planning to warehouse management. AI-driven systems can predict traffic patterns, suggest the most fuel-efficient routes, and reduce idle times, all of which contribute to lowering emissions. Moreover, the integration of renewable energy solutions, such as hydrogen fuel cells and solar-powered vehicles, is making logistics operations cleaner and more sustainable.
- Data-Driven Decision-Making: Data has become a key driver of sustainability in logistics. Big Data analytics allows companies to make informed decisions that minimize environmental impact. By analyzing data on vehicle performance, traffic conditions, and fuel consumption, logistics companies can optimize their fleets and reduce emissions. Predictive analytics helps anticipate demand, ensuring that vehicles are not underutilized or overworked, leading to fewer emissions and lower energy consumption. Smart warehouses, equipped with automated systems, use data to manage energy efficiently. These warehouses are designed to optimize space, reduce energy use through smart lighting, and use robotics to minimize the need for manual labor. Additionally, by leveraging data to predict peak periods, companies can adjust their energy usage accordingly, further contributing to sustainability.
- Blockchain for Transparency and Sustainability: Blockchain technology is poised to enhance sustainability in logistics by providing transparent and tamper-proof records of supply chain activities. This technology allows stakeholders to track the origin, movement, and environmental impact of goods throughout the supply chain. By ensuring transparency, blockchain helps reduce inefficiencies and waste, ultimately minimizing the carbon footprint of logistics operations.
- Government Regulations and Standards: Governments play a vital role in promoting green logistics through regulations and standards that incentivize sustainable practices. Policies such as carbon emission caps, fuel efficiency standards, and pollution taxes encourage logistics companies to adopt cleaner technologies and reduce their environmental impact. Governments can also provide subsidies or tax breaks for companies investing in electric vehicles, renewable energy, and green infrastructure.
- Public-Private Partnerships (PPP): Public-private partnerships (PPP) are crucial for advancing green logistics. Governments can collaborate with the private sector to invest in research and development (R&D) of clean technologies, such as hydrogen-powered vehicles and advanced battery systems. Through these partnerships, governments can also support the construction of eco-friendly infrastructure, such as charging stations for electric vehicles or energy-efficient logistics hubs.
- Urban Planning and Sustainable Transportation: Governments also influence green logistics through urban planning and transportation policies. By designing cities with sustainable transportation systems, such as electric public transport, dedicated bike lanes, and smart traffic management, governments can reduce congestion and emissions. In smart cities, logistics can be integrated with eco-friendly systems, ensuring that goods are transported using low-emission vehicles and minimizing the environmental impact of last-mile delivery.

6.5.4. Call for More Research and Collaboration Between Logistics Companies and Tech Developers

6.5.5. Reducing Carbon Footprint Through Smart Technologies

7. Energy Efficiency and Waste Management in Logistics
7.1. Brief Overview of the Importance of Energy Efficiency and Waste Management in Logistics

7.2. Role of Logistics in Environmental Sustainability

7.3. Definition and Importance of Energy Efficiency in Logistics

7.4. Strategies to Improve Energy Efficiency in Logistics
- Multimodal Transportation: This strategy involves using different transportation modes, such as combining rail, road, and sea transport to optimize routes and minimize energy consumption. Rail and sea freight are generally more energy-efficient than road transport for long distances because they can move larger quantities of goods at lower energy costs per unit. By leveraging multimodal transportation, companies can significantly reduce their carbon footprint and fuel consumption.
- Shifting from Air to Sea Freight: Air transport is one of the most energy-intensive modes of freight, with higher emissions per ton-kilometer than other methods. Whenever possible, shifting goods from air transport to sea freight, which is considerably more energy-efficient, can dramatically reduce energy usage. Although sea freight takes longer, businesses can balance time constraints and energy efficiency by planning ahead and using faster modes only when necessary.
- Consolidation of Shipments: Another optimization strategy involves consolidating shipments. Rather than shipping small batches frequently, consolidating goods into larger loads can reduce the number of trips and lower fuel consumption. Efficient use of vehicle capacity is a key way to maximize energy efficiency in transportation.
- Use of Alternative Transportation Fuels: Optimizing transportation modes also includes transitioning to cleaner fuels such as natural gas, hydrogen, or biofuels, which can offer lower emissions and energy consumption compared to traditional diesel. Electric vehicles (EVs), which have become more prevalent in recent years, are also promising options for improving energy efficiency, especially for short-haul deliveries.
- Fuel-Efficient Engines: Modern engines equipped with advanced fuel-efficient technologies can significantly reduce energy consumption. For instance, hybrid engines combine traditional combustion with electric power, reducing fuel consumption during low-speed driving. Diesel engines with high-efficiency turbochargers and advanced fuel injection systems can also improve fuel efficiency for long-haul trucks.
- Aerodynamic Enhancements: Reducing drag on vehicles can lead to substantial fuel savings, especially for trucks. Modifications such as aerodynamic side skirts, low-resistance tires, and optimized trailer designs can minimize air resistance, thereby improving fuel efficiency. Studies have shown that these improvements can lead to fuel savings of up to 10% on long-distance trips.
- Lightweight Materials: Reducing the weight of transport vehicles through the use of lightweight materials like aluminum or carbon fiber can also help reduce fuel consumption. Lighter vehicles require less energy to move, improving overall energy efficiency. This approach is particularly effective for both trucks and airplanes.
- Telematics Systems: Telematics is a technology that allows for real-time monitoring of vehicles' performance and driving behavior. By tracking metrics such as fuel consumption, idle time, and speed, companies can identify inefficiencies and areas where drivers can adopt more fuel-efficient practices, such as smoother acceleration and braking. These systems can provide insights that lead to better energy management and reduce overall fuel consumption.
- Route Optimization Software: Route optimization tools use algorithms to calculate the most energy-efficient routes, taking into account factors like traffic, road conditions, delivery schedules, and fuel consumption. By selecting the optimal route, companies can minimize unnecessary mileage, reduce fuel consumption, and lower emissions. These tools can be particularly effective when integrated with real-time data from GPS systems and traffic reports.
- Dynamic Routing: In addition to static route planning, dynamic routing allows logistics operations to adjust in real-time based on changing conditions, such as traffic jams, weather, or last-minute customer requests. This adaptability ensures that vehicles always follow the most efficient route, saving both time and energy.
- Load Optimization: Efficiently filling vehicles is key to reducing energy consumption. By using load optimization techniques, companies can ensure that vehicles are fully utilized before dispatch. Combining multiple deliveries into one route and using fewer, fully-loaded trucks can reduce the total number of trips and fuel usage. Software solutions that manage and optimize vehicle load capacities can significantly enhance overall energy efficiency.
- Strategic Network Planning: Another critical component of smart routing is designing logistics networks that are energy-efficient from the ground up. By positioning warehouses, distribution centers, and fulfillment hubs closer to major customer bases or supply lines, companies can minimize the distance between goods and consumers. Reducing the length of transport routes is a straightforward way to cut fuel consumption and enhance energy efficiency.
- Energy-Efficient Building Design: Green warehouses are often designed with energy-efficient features such as enhanced insulation, natural lighting, and energy-efficient heating, ventilation, and air conditioning (HVAC) systems. Improved insulation helps regulate indoor temperatures, reducing the need for heating and cooling. Skylights and large windows reduce reliance on artificial lighting, cutting energy consumption.
- Renewable Energy Sources: Many green warehouses incorporate renewable energy sources such as solar or wind power to reduce dependence on fossil fuels. Solar panels can be installed on rooftops, generating clean energy that can power warehouse operations. Warehouses that integrate renewable energy can significantly reduce their carbon footprint while lowering energy costs in the long term.
- Automation and Energy Management Systems: Implementing automation technologies in warehouses, such as robotic picking systems, automated conveyors, and smart energy management systems, can drastically improve energy efficiency. Automation allows for more precise and energy-efficient use of equipment, reducing wastage. Smart energy management systems can also optimize energy consumption by controlling lighting, heating, and cooling systems based on occupancy and operational needs.
- Sustainable Materials and Waste Reduction: Green warehousing also involves using sustainable materials in construction and operation, such as recycled or low-impact building materials. Additionally, implementing waste reduction and recycling programs within warehouses can further contribute to energy efficiency. By reducing waste and recycling materials, warehouses can minimize the energy required for waste disposal and production of new materials.

7.5. Case Studies or Examples of Energy-Efficient Practices in Logistics Companies
- UPS – Route Optimization and Fleet Efficiency: United Parcel Service (UPS) is a leader in the logistics industry and has long been committed to improving its energy efficiency. One of the key initiatives implemented by UPS is the use of advanced route optimization software, known as ORION (On-Road Integrated Optimization and Navigation). This system analyzes delivery routes in real-time and generates the most fuel-efficient paths for drivers, minimizing unnecessary driving and reducing fuel consumption. UPS estimates that ORION has helped reduce over 100 million miles driven annually, resulting in significant fuel savings and lower emissions. In addition to route optimization, UPS has invested heavily in alternative fuel vehicles. Their fleet includes electric, hybrid-electric, and compressed natural gas (CNG) vehicles, which contribute to reducing the company’s carbon footprint. As of recent years, UPS operates one of the largest private fleets of alternative fuel vehicles in the logistics sector. By adopting these technologies and optimizing routes, UPS has significantly improved its overall energy efficiency, setting an example for the industry (Holland et al., 2017; Comello et al., 2020).
- DHL – Green Freight and Sustainable Solutions: DHL, a global logistics company, has been a pioneer in developing sustainable logistics practices. Their “GoGreen” initiative focuses on reducing carbon emissions and improving energy efficiency across their operations. One notable example is DHL’s focus on green freight, where the company emphasizes optimizing load capacities, using more fuel-efficient vehicles, and collaborating with partners to reduce empty truck miles. DHL’s adoption of electric delivery vehicles in urban areas has also contributed to its energy efficiency goals. In large cities, where traffic congestion and stop-and-go driving are common, electric vehicles offer significant advantages in reducing fuel consumption and emissions. Moreover, DHL has been experimenting with bicycle deliveries and drones to minimize the energy required for last-mile delivery, particularly in congested or hard-to-reach areas. DHL’s efforts extend beyond transportation; they have also implemented energy-efficient practices in their warehouses. For example, DHL has retrofitted many of its distribution centers with energy-efficient lighting and optimized their HVAC systems to reduce energy consumption. These measures have contributed to DHL’s goal of achieving zero emissions by 2050 (Saha et al., 2022; Robichet et al., 2022).
- Maersk – Energy Efficiency in Shipping: Maersk, one of the world’s largest shipping companies, has made substantial strides toward improving energy efficiency in its fleet. The shipping industry is notorious for its high energy consumption, but Maersk has implemented several initiatives to address this. One of their most notable efforts is the introduction of more fuel-efficient ships and the implementation of slow steaming, a practice where vessels operate at lower speeds to reduce fuel consumption. By operating at slower speeds, Maersk has been able to reduce the amount of fuel used per journey, leading to significant cuts in greenhouse gas emissions. Furthermore, Maersk has incorporated energy-efficient technologies on its vessels, such as waste heat recovery systems, which capture and reuse energy from exhaust gases to power other systems on board. These innovations have allowed Maersk to improve its energy efficiency and align with global efforts to reduce emissions in the shipping industry (Theotokatos et al., 2020; Feng et al., 2020).
- FedEx – Sustainable Transportation and Smart Technologies. FedEx is another logistics giant that has embraced energy efficiency as a core component of its sustainability strategy. The company has set ambitious goals to reduce its fuel consumption and increase the energy efficiency of its operations. One key initiative is the integration of electric and hybrid vehicles into its fleet. FedEx has made significant investments in alternative fuel technologies, aiming to make 50% of its global pickup and delivery vehicle purchases electric by 2025. In addition to its vehicle strategy, FedEx has leveraged smart technologies to enhance energy efficiency in its logistics operations. For example, the company uses advanced analytics and real-time tracking to optimize delivery routes, ensuring that fuel is used efficiently and deliveries are made on time. By combining alternative fuel vehicles with smart technologies, FedEx has reduced its energy consumption while maintaining high levels of service (Husain et al., 2021; Petrauskienė et al., 2021).

7.6. Definition of Waste Management in the Logistics Context

7.7. Types of Waste Generated in Logistics
-
Packaging Waste: Packaging plays an essential role in logistics, ensuring the protection and safe transport of goods. However, excessive or inefficient packaging leads to significant material waste. This waste can occur at various stages, from production and shipping to receiving and warehousing. The key issues related to packaging waste include the following:
- ○
- Overpackaging: Often, companies use more packaging materials than necessary for fear of damage or to comply with certain standards. This excessive use of materials like plastic, cardboard, foam, and shrink wrap generates considerable waste, particularly in e-commerce, where small items are frequently shipped in oversized boxes.
- ○
- Single-use packaging: A large portion of packaging used in logistics is designed for one-time use, contributing to landfill accumulation. Plastic wraps, Styrofoam inserts, and other disposable materials are common examples that contribute to waste pollution.
- ○
- Improper disposal and recycling: Many packaging materials, such as plastic films, bubble wraps, and certain types of foams, are difficult to recycle. Inadequate recycling programs or lack of facilities for certain materials means that much of this waste ends up in landfills.
- 2.
-
Broken or Damaged Items: Another source of material waste in logistics is broken or damaged goods. This issue can occur during handling, transport, or storage, often due to improper packaging, rough handling, or accidents. The result is not only a financial loss but also an environmental one, as these items frequently become non-recyclable waste.
- Transportation damages: Poor handling practices during loading, unloading, or transportation can lead to product damage, especially in fragile goods industries like electronics or glassware. Insufficient protection or inadequate stacking can cause items to break or spoil.
- Storage damages: Improper storage conditions—such as unsuitable temperature, humidity, or organization—can lead to damage, spoilage, or deterioration of goods, especially perishable items like food and pharmaceuticals.
-
Time Delays: Time delays represent a significant form of process waste in logistics. Delays can occur at any stage of the logistics process, from production and warehousing to transportation and delivery. They often result in higher operational costs, reduced customer satisfaction, and wasted resources. The primary causes of time delays include:
- ○
- Poor route planning: Inefficient transportation routes lead to longer delivery times and increased fuel consumption, contributing to both financial losses and environmental impact.
- ○
- Customs and regulatory delays: In international logistics, customs clearance issues, inadequate documentation, and non-compliance with regulations can cause significant delays.
- ○
- Inefficient warehousing: Poor organization or outdated warehouse management systems can lead to longer processing times for picking, packing, and shipping items.
- ○
- Labor shortages: A lack of skilled workers in warehouses or transportation can slow down processes, leading to time wastage and potential delivery delays.
- 2.
-
Inventory Waste: Inventory waste occurs when companies hold excess stock or when goods are not managed efficiently, leading to spoilage, obsolescence, or overstocking. Inventory waste contributes to increased storage costs, the risk of product expiration, and lost sales opportunities due to mismanaged stock levels. The main causes of inventory waste include:
- ○
- Overstocking: Holding excess inventory due to inaccurate demand forecasting or fear of stockouts results in higher holding costs and the risk of spoilage or obsolescence.
- ○
- Understocking: Insufficient stock levels can lead to stockouts, causing missed sales opportunities and customer dissatisfaction.
- ○
- Perishable goods: For industries dealing with perishable goods, improper inventory management can lead to spoilage or expiration, resulting in waste.

7.8. Waste Reduction Strategies
- Product Design for Longevity and Recyclability: Products are designed to last longer and be easily disassembled at the end of their lifecycle. This enables the recovery of valuable materials and components that can be reused or recycled. For instance, modular designs allow parts to be replaced or upgraded without discarding the entire product, extending the product's lifespan.
- Resource Efficiency and Closed-Loop Systems: Circular supply chains aim to close the loop on materials by using them in multiple cycles. This is achieved by reclaiming materials from used products and feeding them back into the production process. For example, companies in industries such as electronics, textiles, and automotive manufacturing are increasingly adopting circular strategies, including remanufacturing parts and components.
- Collaboration Across the Supply Chain: A circular supply chain requires collaboration between suppliers, manufacturers, retailers, and consumers. Businesses need to work together to design products that are easier to recycle or repurpose and develop systems for collecting and processing end-of-life products. This collaborative approach ensures that valuable resources are kept in circulation and waste is minimized.
- Product Returns and Recalls: One of the most common forms of reverse logistics involves managing product returns from customers. This includes handling returns for defective, unwanted, or expired products. Efficient reverse logistics systems allow companies to quickly assess returned items and determine whether they can be repaired, resold, or recycled.
- Refurbishment and Remanufacturing: Reverse logistics supports the refurbishment and remanufacturing of products. Instead of discarding used or damaged products, companies can refurbish them to bring them back to a like-new condition, or remanufacture parts for use in new products. This reduces waste and extends the lifecycle of products. For instance, the electronics industry often uses reverse logistics to manage the return of used devices, which are then refurbished or harvested for valuable components.
- Recycling and Disposal: For products that cannot be reused or remanufactured, reverse logistics ensures that they are recycled or disposed of in an environmentally responsible manner. This includes setting up systems for the collection and recycling of packaging materials, electronics, and hazardous waste.
- Take-Back Programs: Many companies now offer take-back programs, where consumers can return used products to the retailer or manufacturer. These programs enable businesses to recover valuable materials and components, reduce waste, and promote responsible disposal practices.
- Design for Recyclability: Packaging materials should be designed with recyclability in mind. This means using materials that are easy to recycle, such as cardboard, paper, aluminum, and certain types of plastics. Companies are increasingly adopting eco-friendly packaging materials that have a lower environmental impact. For example, many businesses are switching to biodegradable or compostable packaging to reduce plastic waste.
- Reusable Packaging Solutions: Reusable packaging is an effective way to reduce waste in logistics. This includes durable containers, pallets, and crates that can be used multiple times before they need to be replaced. Reusable packaging is particularly useful in closed-loop supply chains, where products are regularly shipped between the same locations. For example, some companies have implemented reusable plastic pallets that can be used for hundreds of shipments, significantly reducing the need for single-use pallets.
- Recycling Programs: Companies can implement recycling programs to ensure that used packaging materials are properly collected and recycled. This includes providing recycling bins, partnering with recycling facilities, and educating employees and customers on the importance of recycling. In industries such as e-commerce and retail, where large volumes of packaging are generated, recycling programs can significantly reduce the environmental impact.
- Reducing Packaging Waste: Reducing the amount of packaging used in shipping and transportation is another effective strategy for waste reduction. Companies can minimize packaging waste by optimizing the size and weight of their packages, using less material, and eliminating unnecessary packaging. Advances in packaging design, such as lightweight materials and minimalist packaging, help reduce the amount of waste generated during transportation.

8. Waste Management in Logistics
8.1. Technological Advancements in Waste Management

8.2. The Intersection of Energy Efficiency and Waste Management

8.3. Integration of Energy and Waste Management Strategies

8.4. Challenges and Barriers in Energy Efficiency and Waste Management in Logistics: Cost Implications

8.5. Technological Barriers

8.6. Regulatory and Market Pressures
- Regulatory Challenges: One of the key barriers to energy efficiency and waste management in logistics is the complexity and inconsistency of regulations across different regions. Logistics operations often span multiple countries or regions, each with its own set of environmental laws and standards. Inconsistent regulations across these jurisdictions create difficulties for companies trying to adopt a uniform approach to energy efficiency or waste reduction. For instance, emissions standards and waste management regulations may vary significantly between the European Union, North America, and Asia, making it challenging for global logistics firms to comply with a coherent set of rules. This patchwork of regulations can lead to increased operational costs and inefficiencies. Moreover, some regulatory frameworks are slow to adapt to new technologies that can enhance energy efficiency. For example, emerging technologies like electric trucks or hydrogen-powered vehicles may face hurdles in regions where infrastructure, such as charging stations or fueling hubs, is underdeveloped. Regulatory delays in approving or encouraging the adoption of these technologies further hinder the logistics sector's efforts to become more energy efficient. Additionally, government support in the form of incentives or tax breaks for adopting greener technologies is often inconsistent or insufficient, making it difficult for companies to justify large capital investments in sustainable technologies (Zhang et al., 2021).
- Market Pressures: Market pressures also play a crucial role in creating challenges for energy efficiency and waste management in logistics. The logistics sector is highly competitive, with companies often operating on slim profit margins. The pressure to reduce costs can lead companies to prioritize short-term profitability over long-term sustainability. For example, while electric vehicles and renewable energy sources can reduce emissions and energy consumption in the long run, their initial costs are often much higher than traditional, fossil-fuel-based alternatives. This cost disparity can dissuade companies from adopting greener technologies, especially if immediate returns on investment are not apparent. Another significant market pressure comes from consumer expectations. In an era of rapid e-commerce growth, there is increasing demand for faster and cheaper delivery options. The rise of same-day or next-day delivery services has led to increased fuel consumption, more vehicle trips, and greater emissions. Balancing the need for speedy logistics with energy-efficient practices remains a considerable challenge. Meeting consumer demands while maintaining sustainable operations requires logistical innovations, such as route optimization and improved warehouse management, but these are not always easy or cost-effective to implement. Furthermore, while there is a growing market for green logistics, the consumer base willing to pay a premium for sustainable services remains limited. Many companies face the challenge of convincing their clients and consumers to choose eco-friendly options, which may come at a slightly higher cost or slower delivery speed. As such, companies that want to invest in energy-efficient and waste-reducing technologies may find it difficult to pass these costs on to consumers, limiting their ability to implement widespread changes (Brdulak and Brdulak, 2021; Baah et al., 2020).
- Infrastructure and Technological Barriers: Aside from regulatory and market pressures, logistical infrastructure itself presents a significant barrier to improving energy efficiency and waste management. Many existing logistics networks, from roads to warehouses, are not optimized for modern energy-efficient technologies. Retrofitting infrastructure to accommodate electric vehicles, for example, or upgrading warehouses to use renewable energy, can be prohibitively expensive. Furthermore, the lack of widespread recycling and waste management facilities in certain regions complicates the process of minimizing waste and managing it efficiently.

8.7. Conclusion in Energy Efficiency and Waste Management in Logistics

8.8. The Future Outlook: Trends, Policies, and Global Goals for Sustainable Logistics

9. Case Studies Examples of Green Logistics Initiatives
- DHL: A Leader in Green Logistics: DHL, one of the largest logistics companies in the world, has made significant strides in its efforts to reduce carbon emissions and enhance sustainability. The company’s "Mission 2050: Zero Emissions" initiative is one of the most ambitious green logistics strategies in the sector. DHL aims to achieve zero emissions across all its operations by 2050, aligning with global climate targets. To reach this goal, DHL has invested heavily in electric vehicles, sustainable aviation fuels, and route optimization technologies. Additionally, the company has implemented green warehousing solutions, such as the use of solar panels on warehouse roofs and energy-efficient lighting systems. DHL's emphasis on electrifying its fleet is particularly notable. The company has introduced electric delivery vans in urban areas to reduce air pollution and decrease reliance on fossil fuels. This initiative has not only contributed to lowering carbon emissions but has also helped DHL reduce operating costs by minimizing fuel expenses and maintenance requirements. The company’s commitment to green logistics has positioned it as a leader in sustainability within the industry, setting a high standard for other logistics providers (von Storch, 2020; DeWeerdt et al., 2022).
- UPS: Sustainable Innovation in Logistics: UPS is another logistics giant that has embraced green logistics as a core part of its strategy. The company has developed a comprehensive approach to reducing emissions, focusing on fleet optimization, alternative fuel use, and the expansion of its carbon-neutral delivery options. UPS’s "Rolling Laboratory" initiative is a notable example of its commitment to sustainability. Through this program, UPS tests various alternative fuel vehicles, including electric, hybrid, and natural gas-powered trucks, to determine the best technologies for reducing emissions in its fleet. UPS has also invested in advanced technologies to improve the efficiency of its operations. The company uses data analytics and artificial intelligence to optimize delivery routes, reducing fuel consumption and emissions. By minimizing the number of miles traveled and avoiding unnecessary stops, UPS has been able to reduce its overall carbon footprint while maintaining high levels of service (Treyman and Kopanskaj, 2024; Teixeira et al., 2021).
- Maersk: Leading the Way in Maritime Sustainability: Maersk, one of the largest container shipping companies in the world, has taken significant steps to reduce the environmental impact of maritime logistics. The shipping industry is a major contributor to global carbon emissions, and Maersk has committed to achieving net-zero emissions by 2040. To achieve this ambitious target, the company is investing in alternative fuels, such as biofuels and ammonia, which produce fewer emissions compared to traditional marine fuels. Maersk is also exploring the use of zero-carbon vessels, which are powered by renewable energy sources like wind and solar. These vessels have the potential to revolutionize the shipping industry by dramatically reducing its carbon footprint. Additionally, Maersk has implemented measures to improve the energy efficiency of its existing fleet, including hull modifications and the use of advanced engine technologies that reduce fuel consumption (Lin et al., 2023).
- IKEA: Sustainable Logistics from Production to Delivery: IKEA, known for its commitment to sustainability in its products and operations, has extended its green initiatives to its logistics network. The company has implemented a range of strategies to reduce its carbon footprint, including the use of electric vehicles for last-mile deliveries and the optimization of its global supply chain. IKEA's goal is to achieve 100% zero-emission home deliveries by 2025, making it a frontrunner in sustainable logistics among retailers. In addition to its transportation initiatives, IKEA is also focused on waste reduction in its supply chain. The company has implemented circular economy principles, which involve designing products that can be easily recycled or repurposed, reducing the amount of waste generated during production and distribution. By incorporating sustainability into every aspect of its logistics operations, IKEA has set a strong example for other companies to follow. Green logistics is an essential component of modern supply chains as industries grapple with the need to reduce their environmental impact. Companies like DHL, UPS, Maersk, and IKEA have demonstrated that it is possible to achieve sustainability while maintaining efficiency and profitability. Through initiatives like fleet electrification, alternative fuels, route optimization, and circular economy principles, these companies are leading the way toward a more sustainable future in logistics. As consumer demand for green products and services continues to grow, logistics companies that prioritize sustainability will be well-positioned to thrive in a rapidly changing market (Anosike et al., 2023; Pilati et al., 2020).

9.1. Case Study 1: DHL’s GoGreen Program
- Carbon Efficiency: One of the main pillars of DHL’s GoGreen program is improving carbon efficiency across its operations. DHL has set an ambitious long-term goal of achieving zero emissions by 2050, a target that underscores the company’s commitment to combatting climate change. To reach this objective, DHL has implemented a wide range of measures aimed at reducing the carbon footprint of its global operations. One of the key strategies involves optimizing delivery routes. By using advanced route planning software, DHL reduces fuel consumption and greenhouse gas emissions by finding the most efficient paths for its vehicles. This minimizes both the distance traveled and the time spent idling, which are major contributors to fuel wastage in logistics. Additionally, DHL has worked to reduce empty runs—trips where vehicles travel without cargo—which further decreases unnecessary emissions. In its facilities, DHL has focused on increasing energy efficiency through smart building technology. The company has introduced energy management systems that monitor and optimize energy use in real-time, reducing energy consumption in warehouses and distribution centers. DHL has also invested in renewable energy sources, such as solar panels and wind turbines, to power its facilities. These renewable energy investments help reduce the carbon footprint associated with logistics infrastructure while enhancing energy security (Yuan et al., 2023; Meneghetti and Ceschia, 2020).
- Alternative Fuel Technologies: DHL’s commitment to sustainability is also evident in its investment in alternative fuel technologies. The company recognizes that traditional fossil fuels are a major contributor to carbon emissions, particularly in the transport sector, and has made significant efforts to transition to cleaner energy sources. Electric vehicles (EVs) have become a key component of DHL’s fleet, especially for urban deliveries. EVs produce zero tailpipe emissions, making them an ideal solution for reducing pollution in densely populated areas where air quality is a major concern. By integrating EVs into its delivery network, DHL is not only reducing its environmental impact but also setting a precedent for the logistics industry in terms of sustainable urban transportation. In addition to EVs, DHL is exploring hydrogen-powered trucks for long-haul transport. Hydrogen fuel cells offer a promising alternative to conventional diesel trucks, especially for longer-distance routes where battery-powered vehicles may not yet be practical. Hydrogen trucks emit only water vapor, making them a highly sustainable option for reducing emissions in the freight sector. By testing and potentially deploying hydrogen-powered vehicles, DHL aims to push the boundaries of what is possible in green logistics (Li et al., 2022; Qian and Li, 2023).
- Green Transport Solutions: Beyond vehicle electrification, DHL has explored other innovative green transport solutions as part of its GoGreen program. For example, the company employs bicycles for last-mile deliveries in urban areas. This not only cuts down on emissions but also helps reduce traffic congestion in cities, providing an efficient and eco-friendly solution for short-distance deliveries. Additionally, DHL has expanded its use of rail freight as a lower-carbon alternative to road and air transport for longer distances. Rail systems produce significantly fewer emissions than trucks or planes, making them a more sustainable option for transporting goods across large geographical areas. By shifting more of its freight to rail networks, DHL is reducing its reliance on carbon-intensive transportation methods and lowering its overall environmental impact (Vasiutina et al., 2021; Sun, 2020).
- Results and Impact: DHL’s GoGreen program has yielded substantial results in both environmental and business performance. By 2023, the company had achieved a 35% improvement in carbon efficiency compared to its baseline year of 2007. This progress is the result of its continued investment in energy-efficient technologies, alternative fuel vehicles, and green transportation methods. In urban areas, the adoption of electric vehicles and bicycles for last-mile deliveries has not only reduced emissions but also improved delivery times. This is particularly important in densely populated cities, where traffic congestion and pollution are major challenges. DHL’s commitment to greener logistics has enhanced its reputation as a socially responsible company, strengthening customer loyalty and brand value. Consumers and businesses alike are increasingly prioritizing sustainability when choosing logistics partners, and DHL’s proactive approach to environmental responsibility positions it as a leader in this space. DHL’s green initiatives have also helped the company reduce operational costs. By optimizing routes and increasing energy efficiency, DHL has been able to lower fuel consumption and utility expenses. These cost savings, combined with the long-term benefits of investing in renewable energy and alternative fuel technologies, demonstrate how sustainability can also contribute to business profitability (DeWeerdt et al., 2022; Trinks et al., 2020).

9.2. Case Study 2: UPS’s Global Sustainability Efforts
- Renewable Energy Use: A central pillar of UPS’s sustainability strategy is its commitment to renewable energy. The company has made substantial investments in clean energy to power its logistics infrastructure, particularly its distribution centers and other operational facilities. UPS has installed solar panels on many of its facilities, which generate renewable electricity and reduce its dependence on fossil fuels. By doing so, UPS contributes to the global effort to decarbonize energy production while working toward its own corporate sustainability goals. UPS’s renewable energy investments align with its broader environmental targets, including its long-term goal of achieving carbon neutrality. The transition to renewable energy not only reduces greenhouse gas emissions but also helps mitigate the volatility of fossil fuel prices, offering the company a more stable and sustainable energy supply. Furthermore, UPS’s use of renewable energy serves as a blueprint for other companies in the logistics industry, demonstrating that large-scale adoption of clean energy is feasible and beneficial. Beyond solar power, UPS has explored other renewable energy sources, such as wind and biofuels, to further diversify its energy portfolio. By integrating renewable energy into its operations, UPS is reducing its environmental impact while showcasing leadership in corporate sustainability (Potrč et al., 2021; Boztepe and Çetin, 2020).
- Electric Vehicle (EV) Fleet: One of the most visible components of UPS’s sustainability efforts is its rapidly growing fleet of electric vehicles (EVs). Transportation accounts for a significant portion of carbon emissions in logistics, and UPS has recognized that transitioning to EVs is essential for reducing its environmental footprint. The company has made substantial investments in light-duty EVs for package delivery in urban areas, where the density of deliveries and shorter distances make electric vehicles particularly effective. UPS’s electric fleet is designed to minimize emissions in congested urban environments, where traffic and frequent stops often lead to higher fuel consumption in traditional vehicles. EVs offer a cleaner alternative, as they produce no tailpipe emissions, which improves air quality and reduces the company’s carbon footprint. In addition to reducing emissions, EVs also lower operational costs over time due to the reduced need for fuel and maintenance. Beyond light-duty vehicles, UPS is also exploring electric and hybrid solutions for its larger, heavy-duty trucks, which traditionally have been responsible for a significant portion of its transportation-related emissions. These heavy-duty vehicles are used for longer hauls and heavier loads, which pose greater challenges for electrification. However, UPS has been at the forefront of testing and adopting new technologies that can help bridge this gap, such as electric-assisted trucks and hybrid systems that combine electric power with traditional fuel engines to reduce overall emissions. UPS has set ambitious targets for expanding its EV fleet, with the goal of making a significant portion of its vehicle fleet electric by the coming decades. As the technology continues to improve and become more cost-effective, the company will be well-positioned to lead the logistics industry toward a more sustainable future (Anosike et al., 2023; Mohammed and Villegas, 2023).
- Circular Economy Partnerships: In addition to reducing emissions, UPS has embraced the principles of the circular economy to minimize waste and promote sustainability throughout its supply chain. The circular economy focuses on keeping products, materials, and resources in use for as long as possible, reducing waste and the need for new raw materials. UPS has forged partnerships with organizations like TerraCycle to support these initiatives, providing innovative solutions that encourage recycling and waste reduction. Through its collaboration with TerraCycle, UPS offers zero-waste shipping solutions, allowing customers to return used packaging materials for recycling rather than discarding them. This initiative is part of UPS’s broader effort to minimize the environmental impact of its packaging and promote a more sustainable approach to shipping. The company has also introduced reusable packaging options for businesses and consumers, further reducing waste in the logistics chain. UPS’s commitment to the circular economy extends beyond packaging. The company is actively involved in optimizing reverse logistics, which focuses on returning, refurbishing, and recycling products that have reached the end of their life cycle. This approach not only minimizes waste but also creates new opportunities for recycling and repurposing materials that would otherwise be discarded. By integrating circular economy principles into its logistics operations, UPS is helping to reduce the environmental impact of global supply chains and promoting a more sustainable business model (Khan et al., 2022; Lai et al., 2022).
- Impact on Environmental Performance and Business Growth: UPS’s sustainability initiatives have had a profound effect on both its environmental performance and business growth. The company has made significant strides in reducing its carbon footprint, cutting its carbon emissions per package by 14% since 2010. This progress is a direct result of its investments in renewable energy, electric vehicles, and circular economy partnerships. As UPS continues to expand these initiatives, it is likely to see further reductions in its overall environmental impact. Beyond the environmental benefits, UPS’s green initiatives have also contributed to the company’s business success. In a world where consumers and businesses are increasingly prioritizing sustainability, UPS’s commitment to reducing its carbon footprint has positioned it as a leader in sustainable logistics. This reputation has helped the company attract eco-conscious customers and partners, strengthening its competitive position in the market. Many businesses are seeking logistics partners that align with their own sustainability goals, and UPS’s proactive approach makes it an appealing choice for these companies. Moreover, UPS’s sustainability initiatives have also driven operational efficiencies. By adopting electric vehicles and optimizing its delivery routes through data analytics, the company has been able to reduce fuel costs and improve delivery times. These improvements not only lower costs but also enhance customer satisfaction, further solidifying UPS’s reputation as a leader in logistics (Liu et al., 2020; Tang et al., 2022).

9.3. Case Study 3: Maersk's Carbon Neutral Shipping Strategy
- Biofuels and Alternative Energy: One of the most critical components of Maersk’s sustainability strategy is the adoption of biofuels and alternative energy sources. Traditional marine fuels, such as heavy fuel oil, are notorious for their high carbon content and negative environmental impacts. Maersk has taken a significant step toward reducing its reliance on fossil fuels by investing in advanced biofuels. These biofuels are typically derived from waste materials such as used cooking oil, agricultural residues, and other non-food biomass, making them a more sustainable option. When used in place of conventional fuels, these biofuels can reduce carbon emissions by up to 85%. In addition to biofuels, Maersk is actively exploring other alternative fuels, such as ammonia and methanol. Both ammonia and methanol hold great potential as low-carbon fuel alternatives in the maritime industry. Ammonia, in particular, is an attractive option because it does not emit CO2 when burned. However, there are still technical and safety challenges to overcome before ammonia can be widely adopted, such as the need for new engine designs and infrastructure for fuel storage and distribution. Methanol, on the other hand, offers a more immediate solution since it can be used with minor modifications to existing ship engines, and it produces fewer emissions than traditional fuels. By exploring these alternative energy sources, Maersk is preparing itself for the future of shipping, which will likely rely on a diversified energy mix rather than a single solution. The company's investments in these technologies not only reduce its carbon footprint but also signal a broader shift in the industry toward more sustainable fuel sources (Xing et al., 2021; Al-Aboosi et al., 2021).
- Decarbonizing Maritime Transport: A key component of Maersk's decarbonization strategy is its commitment to achieving net-zero carbon emissions from its shipping operations by 2040. This goal is particularly ambitious, as it is set a full decade ahead of the broader maritime industry's target of achieving net-zero emissions by 2050. To meet this goal, Maersk is implementing a variety of measures designed to improve the energy efficiency of its fleet and reduce overall emissions. One of these measures is the design of more energy-efficient ships. Maersk is investing in new ship designs that reduce drag and improve fuel efficiency. These ships are built with more hydrodynamic hull shapes, energy-saving technologies like air lubrication systems, and advanced propulsion methods that reduce energy consumption. Additionally, Maersk is deploying vessels that can be retrofitted to run on alternative fuels, ensuring they are prepared for future fuel transitions as new technologies become available. Another key initiative is route optimization. By using advanced data analytics and artificial intelligence, Maersk can plan more efficient shipping routes that reduce fuel consumption. These optimized routes take into account variables such as weather conditions, currents, and port congestion to minimize delays and ensure the most efficient use of fuel. This not only reduces emissions but also lowers operating costs, creating a win-win scenario for both the environment and Maersk’s bottom line. Maersk has also embraced the practice of slow steaming, where ships reduce their speed to cut fuel consumption. While this practice lengthens transit times, the fuel savings are significant. By slowing down its vessels, Maersk can dramatically cut emissions, as fuel consumption and CO2 emissions increase exponentially with higher speeds. Slow steaming has become a common practice across the industry, but Maersk's adoption of it on a wide scale underscores its commitment to sustainability (Pelić et al., 2023; Goicoechea and Abadie, 2021).
- Challenges and Outcomes: While Maersk's green logistics initiatives represent a significant step forward for the maritime industry, the company still faces considerable challenges in its efforts to decarbonize shipping. One of the primary challenges is the global scale of shipping operations. Maersk operates over 700 vessels worldwide, and transitioning such a large fleet to alternative fuels and more energy-efficient technologies will require substantial investment and time. Furthermore, the global shipping industry is reliant on a vast infrastructure of ports, refueling stations, and supply chains that are not yet equipped to handle new fuel types such as ammonia and methanol. Another challenge is the current technological limitations of alternative fuels. While biofuels, ammonia, and methanol show promise, they are still in the early stages of adoption. Significant research and development are needed to scale these technologies, reduce costs, and ensure they can be safely and efficiently integrated into existing maritime operations. There is also the issue of fuel availability. For alternative fuels to become widely adopted, there must be a global supply network capable of supporting them. Despite these challenges, Maersk has already made impressive progress. Since 2008, the company has reduced its emissions intensity by 41%, a significant achievement that sets a benchmark for the entire industry. This reduction has been made possible through the combined efforts of energy-efficient ship designs, alternative fuels, and operational changes such as route optimization and slow steaming (Farrukh et al., 2023; Curran et al., 2024).
- The Future of Sustainable Shipping: Looking ahead, Maersk’s leadership in green logistics is likely to have a ripple effect across the global shipping industry. As one of the largest players in the market, Maersk’s sustainability initiatives set a high standard for other shipping companies, encouraging them to adopt similar measures to reduce their carbon footprint. The company’s commitment to net-zero emissions by 2040 also aligns with broader global sustainability goals, such as those outlined in the Paris Agreement and the United Nations’ Sustainable Development Goals (SDGs). Furthermore, as consumers and businesses alike become more conscious of their environmental impact, the demand for green shipping solutions will continue to grow. Companies like Maersk that invest in sustainability will be better positioned to meet this demand, gaining a competitive edge in the marketplace. In conclusion, Maersk’s green logistics initiatives represent a bold and forward-thinking approach to reducing the environmental impact of maritime shipping. By investing in alternative fuels, energy-efficient technologies, and innovative operational practices, Maersk is leading the way toward a more sustainable future for the shipping industry. While challenges remain, the company’s progress to date demonstrates that decarbonizing shipping is not only achievable but also essential for the future of global trade (Bullock et al.,2022).

9.4. Case Study 4: IKEA’s Sustainable Supply Chain
- Sustainable Sourcing: One of the core pillars of IKEA’s sustainability strategy is the sustainable sourcing of materials. IKEA has committed to sourcing 100% of its wood, paper, and cardboard from more sustainable sources, with certification from organizations like the Forest Stewardship Council (FSC). This is an important step toward reducing deforestation and preserving biodiversity, both of which are critical for maintaining ecological balance and fighting climate change. By prioritizing sustainable sourcing, IKEA not only ensures that its supply chain is environmentally friendly, but it also sets a standard for ethical business practices across industries. IKEA's approach to sustainable sourcing also extends beyond wood and paper to other raw materials, including cotton and plastics. The company aims to use only sustainably sourced cotton by partnering with initiatives like the Better Cotton Initiative (BCI), which promotes better standards in cotton farming. Furthermore, IKEA is committed to phasing out single-use plastics in its products and packaging by 2025, aligning its material choices with broader sustainability goals (Petrescu et al., 2020; Munoz et al.,2021).
- Low-Emission Transport: Transportation is one of the largest contributors to greenhouse gas emissions in the logistics industry, and IKEA is tackling this issue head-on by implementing low-emission transport solutions. A key initiative in this area is the use of electric trucks for last-mile delivery in urban areas, which helps to significantly reduce the carbon footprint associated with product transportation. Last-mile delivery often accounts for a disproportionate share of logistics emissions due to the short, frequent trips required to bring products to customers’ homes. By transitioning to electric vehicles (EVs) for these deliveries, IKEA is addressing a critical area of environmental impact. In addition to EVs, IKEA has focused on optimizing its transportation methods by shifting from road and air transport to rail and sea freight wherever possible. Rail and sea transportation have significantly lower carbon footprints compared to air and road transport, which helps to reduce the overall emissions associated with long-distance freight. For instance, sea freight is more energy-efficient, transporting large quantities of goods over long distances using less fuel per item. Rail transport, similarly, is a low-emission option for overland transport that can reduce the carbon intensity of IKEA’s logistics network. To further improve transport efficiency, IKEA is also working closely with logistics providers to enhance load factors and reduce empty miles. This involves optimizing routes and ensuring that delivery trucks and containers are fully loaded during transportation to maximize efficiency and minimize the energy used per item transported. These steps not only help IKEA reduce its environmental impact but also contribute to cost savings through improved fuel efficiency and optimized transport operations (Vajihi and Ricci, 2021; Pilati et al., 2020).
- Circular Economy and Waste Reduction: Another important element of IKEA’s sustainability efforts in logistics is its commitment to the circular economy. The circular economy concept involves designing products and systems in a way that minimizes waste, promotes reuse, and ensures that materials can be recycled at the end of a product’s life. For IKEA, this means designing products that are easier to disassemble, repair, or recycle. The company has also introduced take-back and recycling programs, allowing customers to return used furniture, which can then be refurbished, resold, or recycled. This focus on circularity is closely linked to IKEA’s broader waste reduction goals. In its logistics operations, the company is working to minimize packaging waste by using more sustainable materials and reducing the amount of packaging used in transporting products. Furthermore, IKEA aims to achieve zero waste to landfill across its entire supply chain, using innovative waste management techniques to ensure that by-products from manufacturing and logistics processes are recycled or reused (Scrioșteanu and Criveanu, 2023; Golinska-Dawson, 2020).
- Performance and Results: IKEA’s green logistics initiatives have yielded significant results in reducing its overall environmental impact. Since the implementation of its sustainability program, IKEA has reduced its greenhouse gas (GHG) emissions by 15%, which is a substantial achievement considering the scale and complexity of its global operations. This reduction has been made possible through the combination of energy-efficient technologies, smarter logistics planning, and the adoption of low-emission transport solutions. One of the most significant areas of progress has been in the use of electric vehicles for last-mile delivery. As of 2021, IKEA had implemented electric vehicles in several of its key markets, including China, where it has committed to 100% electric deliveries in major cities. This transition to EVs has not only reduced the company’s carbon emissions but has also positioned IKEA as a leader in sustainable logistics innovation. Moreover, IKEA’s efforts to create a circular supply chain have resulted in more sustainable use of resources and a reduction in waste. By designing products that can be reused, refurbished, or recycled, IKEA is making strides toward closing the loop in its supply chain and minimizing the environmental impact of its products even after they leave the store (Cao et al., 2021; Oliveri et al., 2023).
- The Future of Sustainable Logistics at IKEA: Looking ahead, IKEA’s commitment to sustainability in logistics is set to deepen as the company continues to invest in new technologies and innovative solutions. By 2030, IKEA aims to be climate positive, meaning that it will reduce more emissions than its value chain emits. This ambitious goal will require further integration of renewable energy sources, both in its logistics operations and in its broader business model. IKEA’s vision for the future includes expanding its use of electric vehicles, increasing the share of renewable energy used in its logistics facilities, and enhancing the circularity of its products and processes. The company is also exploring new logistics models, such as urban distribution centers and collaboration with third-party logistics providers, to further optimize its operations and reduce its environmental footprint. In conclusion, IKEA’s focus on sustainability in its logistics operations is a vital part of its overall business strategy. By prioritizing sustainable sourcing, low-emission transport, and circular economy principles, IKEA is not only reducing its environmental impact but also setting a benchmark for sustainability in the global logistics industry. As the company continues to innovate and evolve, it serves as a model for how businesses can integrate sustainability into every aspect of their operations, from the sourcing of materials to the delivery of products to customers’ doorsteps (Stoian, 2023; Pintilie, 2021).

9.4. Conclusion

10. Social Implications of Smart Logistics
10.1. Worker Safety and Labor Conditions in Automated Supply Chains

10.2. The Evolution of Automation in Logistics

10.3. Impact of Automation on Worker Roles
10.4. Worker Safety in Automated Supply Chains

10.5. Human-Robot Interaction: Opportunities and Challenges

10.6. Improving Worker Safety with Automation Technologies

10.7. Labor Conditions in Automated Supply Chains

10.8. Diversity, Inclusion, and Ethical Sourcing

10.9. Diversity in Logistics: A Path Toward Innovation and Inclusivity
- Improved Decision-Making and Innovation: A diverse workforce brings together individuals with different perspectives, life experiences, and problem-solving approaches, fostering creativity and innovation. In the logistics sector—where the optimization of operations, problem-solving, and efficiency are paramount—diverse teams are better positioned to approach challenges from various angles and devise more comprehensive solutions. Research consistently shows that diverse teams are better at anticipating the needs of diverse customer bases and adapting to changing market conditions. They provide fresh perspectives that might not emerge in a homogenous group. For example, diverse teams can be more adept at identifying new market opportunities, especially in regions or demographics that might be unfamiliar to a more uniform workforce. In logistics, which spans numerous functions such as transportation, warehousing, supply chain management, and customer service, this diversity in problem-solving can significantly improve performance. A company with employees from different cultural backgrounds, for instance, can better navigate international customs regulations or address the logistics challenges of operating in multiple markets with distinct consumer preferences. FedEx is one prominent example of a company that has reaped the benefits of fostering diversity. Through initiatives aimed at recruiting from underrepresented groups, the company has cultivated a more inclusive internal culture, which in turn has enhanced its ability to serve a global customer base. The company's diverse workforce is better equipped to understand the unique preferences and needs of customers worldwide, leading to higher customer satisfaction and service quality. Moreover, innovation flourishes in environments where diverse ideas can be exchanged and debated. In logistics, technological advancements like automation, real-time data tracking, and the Internet of Things (IoT) are rapidly transforming the industry. Diverse teams are likely to be more agile and open to adopting new technologies because they bring a broad range of experiences and viewpoints. As a result, companies with a more inclusive workforce may find themselves ahead of competitors when it comes to embracing technological change (Kanchanabha and Badir, 2021; De Dreu and West, 2001).
- Enhanced Organizational Reputation: Companies that prioritize diversity are often viewed more favorably by stakeholders, including customers, investors, and the public. In today’s socially conscious marketplace, organizations are expected to reflect the values of inclusivity, equality, and social justice. By fostering diversity, logistics companies can enhance their brand reputation and build stronger relationships with stakeholders. A diverse workforce sends a clear message to both internal and external audiences that the company values fairness and equality. This commitment can resonate particularly well with consumers and clients, who are increasingly scrutinizing companies’ ethical practices. For logistics companies operating in highly competitive markets, having a strong reputation for diversity can differentiate them from less inclusive competitors. Furthermore, many investors today are actively looking for companies that prioritize environmental, social, and governance (ESG) factors, with diversity being a key consideration. In addition to improving public perception, a diverse workforce also leads to greater employee satisfaction and retention. When employees feel respected and included, they are more likely to be engaged, productive, and loyal to the company. A positive internal culture, in turn, enhances the company’s reputation as an employer of choice, attracting top talent from diverse backgrounds. This creates a virtuous cycle, where diversity leads to stronger performance, which then reinforces the company’s commitment to inclusivity (Zumente and Bistrova, 2021; Liu, 2022).
- Better Customer Alignment: As logistics companies serve increasingly diverse global markets, having a workforce that mirrors this diversity enables them to better understand and meet customer needs. A logistics provider that operates in multicultural regions, for example, can benefit from employees who are fluent in multiple languages, familiar with local customs, and sensitive to cultural nuances. This local expertise helps in building trust with customers, improving customer relationships, and enhancing service delivery. Customer alignment is critical in logistics, where effective communication and cultural understanding can make or break a deal. For example, logistics companies that work in regions with diverse linguistic and cultural backgrounds need team members who can navigate these differences with ease. This is particularly important for last-mile delivery, where a personalized, customer-centric approach is often required to meet client expectations. Multilingual staff members can bridge language barriers and offer localized solutions that build rapport with clients and improve customer loyalty. Additionally, having a workforce that reflects the diversity of its customer base can lead to more effective marketing and service strategies. When employees understand the cultural and social contexts of the customers they serve, they can tailor services to meet those customers’ specific needs. This alignment can help companies capture market share in regions where they previously struggled to gain traction, giving them a competitive edge (Paparoidamis et al., 2019; Canen and Canen, 1999).
- Overcoming Challenges to Diversity in Logistics: Despite the clear benefits, the logistics industry has historically lagged in embracing diversity, particularly in leadership positions. Women, ethnic minorities, and other underrepresented groups are often absent in sectors such as transportation and warehousing, where the workforce is traditionally male-dominated. This disparity is particularly stark in leadership roles, where decision-making power is concentrated, and diversity can have the most significant impact. To address these gaps, many logistics companies are implementing targeted diversity hiring initiatives, mentoring programs, and partnerships with organizations that promote workplace equality. These programs aim to create a more inclusive pipeline of talent by actively recruiting individuals from underrepresented groups and supporting their development within the company. Mentorship and sponsorship programs are particularly important for advancing diversity in leadership. By pairing employees from diverse backgrounds with senior leaders, companies can provide guidance, exposure, and career development opportunities to help underrepresented groups progress into higher-level positions. Partnerships with organizations that advocate for workplace equality, such as the Women's Business Enterprise National Council (WBENC) or minority business associations, can also help logistics companies access a broader talent pool and foster greater inclusivity. In addition to internal initiatives, policy changes at the industry level are essential for promoting diversity. Governments and regulatory bodies can play a role by introducing guidelines or incentives that encourage companies to adopt diversity and inclusion practices. For instance, offering tax incentives or public recognition for companies that achieve diversity targets can motivate more logistics firms to prioritize inclusivity (Taylor et al., 2023; Capello et al., 2021).
- Employee Engagement and Retention: Employee engagement and retention are critical challenges in logistics, where the fast-paced nature of work, long hours, and physically demanding tasks can lead to burnout and high turnover. However, inclusive work environments have been shown to significantly enhance employee engagement and retention by fostering a culture where all individuals feel valued and respected. Employees who feel included are more likely to be invested in their work, leading to higher productivity, job satisfaction, and a stronger connection to the company. In an inclusive logistics workplace, every team member, from warehouse workers to drivers to management, is given the tools and support they need to succeed. For instance, companies like DHL have implemented comprehensive inclusion strategies that include diversity training, flexible working hours, and strong anti-discrimination policies. These initiatives ensure that employees from various backgrounds feel supported, reducing feelings of isolation or bias that might otherwise cause disengagement or turnover. Flexible working arrangements are especially critical in logistics, where the demands of the job often require employees to balance work and personal commitments. By fostering a sense of belonging, inclusive policies reduce turnover rates, which is a major concern in the logistics sector. High turnover not only disrupts operations but also increases recruitment and training costs. Inclusive environments where employees feel valued and supported help companies retain their workforce, leading to greater stability and lower operational disruptions. When employees feel that they have equal opportunities for growth and that their contributions are recognized, they are more likely to remain loyal to the organization, reducing turnover and fostering a more experienced, committed workforce (Willard-Grace et al., 2019; Gilmartin et al., 2022).
- Fostering Collaboration and Teamwork: Inclusion plays a vital role in fostering collaboration and teamwork, which are essential in logistics, where seamless coordination across diverse teams is necessary for efficient operations. The logistics industry relies on the smooth functioning of complex supply chains, involving the cooperation of drivers, warehouse staff, managers, and external partners. A culture of inclusion encourages open communication, mutual respect, and the free exchange of ideas, which are essential for effective teamwork. When employees from diverse backgrounds feel included, they are more likely to engage in problem-solving and share ideas that can improve operational processes. Diverse teams bring varied perspectives, experiences, and ideas, which can drive innovation and lead to more effective solutions. For example, an inclusive logistics team may approach route planning from different cultural or geographical perspectives, potentially identifying more efficient delivery methods that others might not have considered. Moreover, inclusive environments reduce the barriers to communication that can arise from cultural or linguistic differences, ensuring that all employees feel comfortable contributing. In logistics, where small miscommunications can lead to significant delays or errors, the ability to foster clear, open communication among diverse teams is essential. By promoting inclusivity, logistics companies can create an environment where all team members feel empowered to speak up, suggest improvements, and collaborate more effectively. This leads to better decision-making, increased efficiency, and a stronger sense of camaraderie among employees (Strohkorb Sebo et al., 2020; Campbell-Wray and Durham, 2022).
- Supporting Underrepresented Groups in Leadership Roles: Another key aspect of inclusion in logistics is the need to support underrepresented groups in leadership positions. Historically, the logistics industry has been male-dominated, particularly in senior management and executive roles. However, promoting diversity in leadership is not only a matter of fairness but also a business imperative. Companies that encourage the advancement of women, minorities, and other underrepresented groups into leadership roles benefit from a broader range of perspectives and ideas, which can drive innovation and business growth. One way logistics companies are addressing this is by implementing targeted leadership development programs for underrepresented groups. For example, XPO Logistics has launched initiatives specifically aimed at increasing the number of women in senior roles. These programs include mentorship opportunities, leadership training, and clear pathways for career advancement. By providing these opportunities, companies can ensure that leadership roles are accessible to all employees, regardless of their gender or background. Promoting inclusion in leadership also sends a powerful message to employees at all levels of the organization. It demonstrates a commitment to creating a workplace where everyone has the opportunity to succeed, regardless of their background. This not only helps to attract and retain top talent from diverse backgrounds but also fosters a culture of equality and fairness within the company. Leadership diversity is also critical in reflecting the increasingly diverse customer base that logistics companies serve, ensuring that management decisions are informed by a wide range of perspectives and experiences. Furthermore, diverse leadership teams have been shown to be more innovative and better equipped to navigate complex challenges. In logistics, where companies must constantly adapt to changing market conditions, new technologies, and evolving customer demands, the ability to think creatively and approach problems from different angles is invaluable. Inclusive leadership ensures that companies are drawing on the full spectrum of talent and ideas within their workforce, leading to better decision-making and a stronger competitive advantage (Powell et al., 2021; Valantine, 2020).
- The Business Case for Inclusion in Logistics: Beyond the ethical imperative of creating inclusive workplaces, there is a strong business case for inclusion in logistics. Research consistently shows that companies with diverse and inclusive workforces outperform their less inclusive peers. A McKinsey study found that companies in the top quartile for gender diversity on executive teams were 25% more likely to have above-average profitability. Similarly, companies with higher levels of racial and ethnic diversity are more likely to outperform their industry peers in terms of financial returns. In the logistics industry, where efficiency and innovation are key drivers of success, the benefits of inclusion are clear. Diverse teams that feel included are more likely to innovate, find creative solutions to challenges, and improve operational efficiency. Inclusion also enhances the company’s reputation, making it more attractive to top talent and customers who prioritize working with socially responsible organizations. Moreover, as the logistics industry becomes increasingly global, the ability to navigate cultural differences and understand diverse markets will be critical to success. Inclusive companies are better positioned to operate in a global marketplace, as they can draw on the diverse perspectives of their workforce to understand the needs of different regions and customer segments (Calderon, 2023; Smith and De Leon, 2023).

10.10. Ethical Sourcing in Logistics
- Protecting Human Rights. One of the most important pillars of ethical sourcing in logistics is the protection of human rights. The global nature of modern supply chains means that goods are often produced in regions with differing labor laws and standards of worker protection. Ethical sourcing aims to ensure that workers are treated fairly, are paid reasonable wages, and work in safe and humane conditions, regardless of where they are located. Labor exploitation, including forced labor, child labor, and hazardous working conditions, remains a significant issue in global supply chains. Companies that fail to address these risks can face serious repercussions, ranging from reputational damage and consumer boycotts to legal sanctions and disruptions in their supply chains. For instance, in recent years, several high-profile companies have been embroiled in controversies related to poor labor practices in their supply chains, which has harmed their public image and led to calls for greater corporate responsibility. To prevent such issues, many companies have implemented rigorous ethical sourcing policies that mandate compliance with international labor standards. These policies often require suppliers to uphold the principles outlined by organizations such as the International Labour Organization (ILO), which include the prohibition of forced labor, the right to fair wages, and the provision of safe working conditions. Companies like Unilever, for example, have established stringent guidelines for their suppliers to ensure that products are sourced ethically, with a strong emphasis on safeguarding workers' rights. Beyond legal compliance, ethical sourcing fosters goodwill with stakeholders, including consumers, employees, and investors. Businesses that prioritize human rights in their sourcing practices are often seen as more trustworthy and socially responsible, which can enhance their brand reputation and strengthen consumer loyalty. Additionally, ethical sourcing practices help mitigate the risk of supply chain disruptions caused by labor disputes or non-compliance with labor laws (Hughes et al., 2019; Krajewski et al., 2021).
- Reducing Environmental Impact: Ethical sourcing in logistics is also closely tied to environmental sustainability. In the context of logistics, this involves selecting suppliers and partners that take steps to reduce their environmental footprint, such as minimizing carbon emissions, using renewable resources, and following best practices for waste management. The logistics industry has historically been a significant contributor to environmental degradation, with its reliance on fossil fuels, excessive packaging, and wasteful production practices. Ethical sourcing aims to change this by promoting the use of sustainable materials and eco-friendly transportation methods. Logistics companies are increasingly recognizing the importance of environmental responsibility, not only because of growing consumer demand for sustainable products but also due to stricter environmental regulations. Ethical sourcing encourages companies to partner with suppliers that prioritize environmental sustainability, whether through reducing their energy consumption, using biodegradable materials, or adhering to sustainable farming practices. By aligning with suppliers that minimize their carbon footprint, logistics companies can significantly reduce the overall environmental impact of their supply chains. A prime example of a company leading the way in this regard is Patagonia, an outdoor apparel brand known for its commitment to sustainability. Patagonia ensures that all of its raw materials are sourced from suppliers that meet rigorous environmental and social standards, such as minimizing water usage, reducing chemical inputs, and using recycled materials wherever possible. This not only helps the company reduce its environmental impact but also sets a benchmark for other businesses to follow. Furthermore, logistics companies can implement sustainable transportation methods, such as using electric or hybrid vehicles, optimizing delivery routes to reduce fuel consumption, and adopting greener shipping options. By focusing on environmental sustainability as part of their ethical sourcing strategies, logistics companies not only contribute to the global effort to combat climate change but also meet the increasing demands of environmentally conscious consumers (Pei and Sun, 2020; Wan et al., 2022).
- Maintaining Supply Chain Transparency: Transparency is a fundamental element of ethical sourcing. In today’s globalized economy, consumers, investors, and regulators are increasingly demanding full visibility into how and where products are sourced. Ethical sourcing frameworks, such as Fair Trade, the Global Reporting Initiative (GRI), and ISO standards like ISO 20400 (Sustainable Procurement), provide clear guidelines for ensuring supply chain transparency and sustainable practices. Incorporating transparency into the logistics process means that every step of the supply chain is visible, traceable, and accountable. This level of transparency is important not only for meeting regulatory requirements but also for building consumer trust. With heightened awareness around issues like labor exploitation and environmental harm, consumers are demanding more information about the origins of the products they purchase. They want assurances that the goods they buy are sourced responsibly, produced in humane conditions, and shipped in environmentally friendly ways. Blockchain technology has emerged as a powerful tool for ensuring supply chain transparency in logistics. Companies like Nestlé have already implemented blockchain solutions to track the sourcing and production of their products, ensuring that every step in the supply chain—from raw material procurement to final delivery—can be verified as ethical and sustainable. Blockchain allows for real-time tracking and immutable records, which helps build trust with consumers and regulators while reducing the risk of fraud and unethical practices within the supply chain. By maintaining transparency in sourcing practices, logistics companies can not only improve their reputation but also identify potential risks early and take corrective action before issues escalate. Transparency enables businesses to work more closely with suppliers to address any concerns related to labor rights, environmental practices, or other ethical issues, fostering long-term, sustainable partnerships (Ebinger and Omondi, 2020; Park and Li, 2021).
- The Future of Ethical Sourcing in Logistics: As global supply chains continue to evolve, the importance of ethical sourcing in logistics will only grow. Consumers are increasingly demanding that the companies they support align with their values, and regulators are enacting stricter laws to ensure that businesses operate in a sustainable and socially responsible manner. These trends will compel logistics companies to continuously assess and improve their sourcing practices to meet ethical standards. Moreover, the integration of technology into logistics operations will play a crucial role in advancing ethical sourcing. As more companies adopt digital tools like blockchain, artificial intelligence, and data analytics, they will be better equipped to track and manage their supply chains, ensuring greater accountability and transparency at every stage. The drive toward sustainability and ethics in logistics is also aligned with broader global goals, such as the United Nations' Sustainable Development Goals (SDGs), which promote responsible consumption, environmental protection, and social equity. Logistics companies that embrace ethical sourcing will not only contribute to these goals but also position themselves as leaders in a rapidly changing industry. In conclusion, ethical sourcing in logistics is not just about adhering to laws or avoiding negative publicity—it is about taking responsibility for the social and environmental impacts of business operations. By protecting human rights, reducing environmental footprints, and maintaining transparency, logistics companies can create more sustainable and equitable supply chains, benefiting both their businesses and the wider global community (Franke and Fischer, 2023).
- Intersection of Diversity, Inclusion, and Ethical Sourcing: Diversity, inclusion, and ethical sourcing are three core principles that, when integrated into a business model, foster a more responsible, sustainable, and equitable organization. In the context of logistics, these principles have a profound impact not only on the company itself but also on the supply chains that it operates within and across. The intersection of these values can enhance decision-making processes, strengthen supplier relationships, and ultimately promote a business culture that is both socially and environmentally conscious (Adobor and McMullen, 2007).
- The Role of Diversity and Inclusion in Ethical Sourcing: At the heart of this intersection lies the idea that a diverse and inclusive workforce contributes to better ethical sourcing decisions. Ethical sourcing refers to the practice of ensuring that the products or services a company acquires are obtained in a manner that respects workers' rights, environmental sustainability, and community welfare. Companies with a diverse workforce benefit from having employees with varied backgrounds, experiences, and perspectives, which can help them better understand the complex social and environmental issues that are tied to their sourcing practices. For example, a logistics company with employees from various cultural backgrounds might be more attuned to the specific labor practices in different countries or regions where they source their materials. Such employees may be more sensitive to issues like child labor, wage exploitation, or unsafe working conditions that could otherwise be overlooked in a more homogenous workforce. As a result, these companies are more likely to implement stringent labor standards and monitor their supply chains for ethical compliance. This broader perspective, driven by a diverse and inclusive culture, ensures that decisions are made not just for the benefit of the business but also in consideration of the broader social and environmental implications (Mendoza-Lera and Knäbel, 2023; Odum, 2023).
- Cultural Sensitivity and Ethical Sourcing: Cultural sensitivity is another key benefit that diversity and inclusion bring to ethical sourcing. A company with employees from a wide range of cultural and ethnic backgrounds is likely to be more aware of the potential cultural impacts of its sourcing practices. This sensitivity is particularly important when sourcing from countries with different social norms, labor laws, and environmental regulations. For instance, what may be considered ethical in one country could be seen as exploitative or harmful in another due to differences in local customs or socioeconomic conditions. A workforce that values diversity can help ensure that the company’s sourcing practices align with local ethical standards, respecting the rights and traditions of workers and communities involved in the supply chain. Additionally, this cultural awareness extends to environmental considerations. Many indigenous communities, for example, have a deep connection to their land and natural resources. Companies with a diverse and inclusive workforce may be more likely to recognize the importance of protecting these communities' environmental rights, avoiding exploitative practices such as deforestation or water contamination. By fostering a workplace culture that includes individuals from these or similar backgrounds, companies are more likely to make ethically responsible decisions that protect both people and the planet (Evangelista et al., 2017; Schilling-Vacaflor, 2021).
- Extending Diversity and Inclusion to the Supply Chain: Companies that prioritize diversity and inclusion within their workforce often extend these values to their suppliers and partners. By doing so, they contribute to the creation of more equitable and sustainable supply chains. One way this happens is through partnerships with minority-owned businesses or suppliers that demonstrate a commitment to ethical labor practices. Engaging with minority-owned suppliers not only supports economic development in underrepresented communities but also brings diverse perspectives into the supply chain, promoting innovation and ethical sourcing at multiple levels. For logistics companies, partnering with diverse suppliers can mean more equitable distribution of economic opportunities and the empowerment of marginalized groups. Furthermore, suppliers from different backgrounds may offer insights into sustainable and ethical sourcing practices that can help logistics companies enhance their own operations. For instance, suppliers with expertise in sustainable agriculture, renewable energy, or fair-trade practices can provide products and services that align with a company’s commitment to ethical sourcing. By integrating diversity and inclusion into their supply chain management, companies can create a ripple effect that supports ethical practices throughout the entire network (Silva et al., 2024; Ruel and Fritz, 2021).
- Ethical Sourcing and Environmental Impact: Another critical area where diversity, inclusion, and ethical sourcing intersect is environmental impact. Ethical sourcing is increasingly linked with sustainability, as companies seek to minimize their environmental footprint. A workforce that values diversity and inclusion may be more conscious of the need for environmentally sustainable practices in sourcing, particularly when it comes to understanding the specific environmental challenges faced by different regions. For example, a logistics company sourcing raw materials from a region prone to deforestation or water scarcity can leverage the diverse perspectives within its workforce to devise strategies that mitigate negative environmental impacts. Employees with a deep understanding of the local environmental context can offer valuable insights into how sourcing practices affect local ecosystems and communities, leading to more responsible and sustainable decisions. These employees can advocate for sourcing from suppliers that prioritize environmental stewardship, such as those using renewable resources or engaging in reforestation efforts. In this context, inclusion is crucial. When employees feel that their voices and perspectives are valued, they are more likely to contribute innovative ideas for sustainable sourcing solutions. This inclusive environment encourages collaboration, where individuals from different backgrounds work together to address complex environmental challenges associated with logistics and sourcing (Evangelista et al., 2017; Goebel et al., 2012).
- Collaborative Efforts for Ethical Sourcing in Logistics: Collaborative industry efforts, such as the Global Logistics Emissions Council (GLEC), provide a platform for logistics companies to work together on promoting sustainable practices that align with ethical sourcing principles. The GLEC brings together a diverse range of stakeholders, including companies, policymakers, and non-governmental organizations (NGOs), to develop standardized methodologies for measuring and reducing emissions in logistics. These collaborative initiatives highlight the link between diversity, inclusion, and ethical sourcing, as they encourage companies to adopt more transparent and sustainable practices throughout their supply chains. By participating in such initiatives, logistics companies not only demonstrate their commitment to reducing their environmental impact but also show that they value ethical sourcing practices. The involvement of diverse and inclusive teams in these efforts is essential, as it allows for a broader range of ideas and approaches to be considered when developing sustainable solutions. Moreover, these collaborations foster knowledge sharing and innovation, enabling logistics companies to continuously improve their sourcing practices and reduce their carbon footprints (du Plessis et al., 2022; Centobelli et al., 2020).
- The Business Case for Diversity, Inclusion, and Ethical Sourcing: From a business perspective, embracing diversity, inclusion, and ethical sourcing is not just a matter of corporate social responsibility but also a strategic advantage. Consumers are increasingly demanding transparency and sustainability from the companies they buy from, and businesses that can demonstrate a commitment to these values are likely to enjoy stronger customer loyalty and brand reputation. In fact, studies have shown that companies with diverse leadership teams are more innovative and financially successful, which further supports the business case for fostering diversity and inclusion. In the context of logistics, companies that prioritize ethical sourcing are better positioned to mitigate risks related to labor violations, environmental degradation, and reputational damage. By ensuring that their supply chains adhere to high ethical standards, these companies can avoid potential disruptions, such as boycotts, regulatory fines, or negative publicity. Additionally, investing in sustainable sourcing practices can lead to cost savings in the long run, particularly as renewable energy and resource-efficient technologies become more widely available and affordable. The intersection of diversity, inclusion, and ethical sourcing presents a powerful opportunity for logistics companies to create more responsible and sustainable supply chains. A diverse and inclusive workforce brings a wealth of perspectives that can enhance ethical decision-making, particularly in relation to labor practices, environmental sustainability, and supplier relationships. By extending these values to their supply chains and engaging in collaborative efforts, logistics companies can contribute to a more equitable and sustainable future. Embracing diversity, inclusion, and ethical sourcing is not only the right thing to do from a social and environmental standpoint, but it also makes good business sense, offering long-term benefits in terms of innovation, customer loyalty, and risk management (Kravchenko et al., 2023; Roy and Mohanty, 2024; Chukwu et al., 2023).

10.11. Challenges and Barriers to Achieving Diversity, Inclusion, and Ethical Sourcing in Logistics
- Structural Barriers: One of the most significant challenges to achieving diversity, inclusion, and ethical sourcing in logistics is the deep-rooted structural barriers that exist within the industry. Logistics has historically been a male-dominated field, with leadership roles overwhelmingly held by men. This gender imbalance is reflective of broader societal patterns but is particularly pronounced in sectors like logistics, which are often associated with manual labor, long working hours, and physically demanding tasks—jobs traditionally viewed as “male” roles. Overcoming these structural barriers requires a concerted and sustained effort. While many companies are beginning to prioritize diversity and inclusion, ingrained cultural attitudes and practices can be slow to shift. Efforts to hire more women and minorities into leadership positions, for example, may face resistance from existing power structures, which are often not designed to be inclusive. There is also a lack of role models for women and other underrepresented groups in logistics, which can perpetuate the cycle of exclusion. Additionally, structural barriers are not limited to gender. Racial and ethnic diversity in logistics remains a challenge as well, particularly in regions where certain demographics have been historically marginalized or excluded from opportunities. Many logistics companies operate in global markets, which brings the additional challenge of addressing diversity and inclusion across different cultural contexts. What constitutes inclusion in one country may differ significantly in another, making it difficult to create cohesive, global strategies for promoting diversity. To dismantle these structural barriers, companies must implement comprehensive diversity and inclusion programs that go beyond surface-level initiatives. This includes mentorship and sponsorship programs for underrepresented groups, bias training for employees, and policies that actively promote diversity in recruitment, retention, and promotion. More importantly, companies need to address these issues at the leadership level. Changing the face of leadership in logistics—ensuring it is more reflective of the diverse workforce—will be key to creating a more inclusive industry (Schollmeier and Scott, A. (2024).
- Cost and Complexity of Ethical Sourcing: Another significant barrier to achieving ethical sourcing in logistics is the cost and complexity involved. Ethical sourcing refers to the practice of ensuring that a company’s supply chain is free from exploitative practices such as child labor, unsafe working conditions, and environmental harm. While this is a laudable goal, implementing these standards can be particularly challenging, especially for small and medium-sized enterprises (SMEs). For large multinational corporations, investing in ethical sourcing often involves conducting regular audits of suppliers, ensuring compliance with international labor standards, and working closely with partners to improve conditions throughout the supply chain. However, these practices are resource-intensive, requiring both financial investment and dedicated personnel. Many SMEs simply do not have the resources to implement such thorough oversight, and as a result, they may find it difficult to guarantee that their supply chains are ethically sound. Moreover, global supply chains are incredibly complex, often involving multiple tiers of suppliers across various countries, each with different legal and regulatory frameworks. Tracking materials and labor practices through these intricate networks is a daunting task. Companies may have limited visibility into the practices of their suppliers, especially when dealing with lower-tier vendors who are often located in regions with weak enforcement of labor laws. This lack of transparency makes it challenging to ensure compliance with ethical sourcing standards. The complexity of ethical sourcing is further exacerbated by the fact that supply chains in logistics are highly dynamic. Suppliers change frequently due to cost pressures, availability of materials, and shifts in demand, which adds to the difficulty of maintaining long-term relationships that facilitate ethical oversight. Furthermore, the logistics industry often relies on subcontracting and outsourcing, which can dilute responsibility for ensuring ethical practices. Addressing these challenges will require innovative solutions. Digital technologies such as blockchain can provide greater transparency in supply chains by allowing companies to trace the origin of products and verify the ethical practices of their suppliers. Additionally, industry-wide collaborations could help SMEs pool resources to conduct audits and enforce ethical standards. Governments and international bodies can also play a role by providing frameworks and incentives for ethical sourcing practices, ensuring that even smaller companies have the support they need to make ethical sourcing a reality (Cheng and Tongzon, 2014; Subramanian et al., 2015).
- Resistance to Change: One of the most persistent barriers to achieving diversity, inclusion, and ethical sourcing in logistics is resistance to change, particularly at the cultural and leadership levels. Many companies in the logistics sector have long-standing traditions and operational models that are resistant to new ideas and progressive practices. This resistance is often driven by entrenched leadership that may not see the immediate financial benefit of diversity, inclusion, or ethical sourcing efforts, focusing instead on short-term profitability and operational efficiency. Resistance to change in traditional industries like logistics often stems from a fear of the unknown or the perceived costs associated with overhauling existing systems. For example, implementing a robust diversity and inclusion strategy may require significant investment in training, recruitment, and mentorship programs, all of which can seem like a distraction from core business operations. Leadership teams that are not fully committed to these goals may view them as non-essential or even detrimental to the bottom line. This resistance can manifest in various ways, from passive opposition to outright hostility towards diversity and inclusion initiatives. Employees at all levels of an organization may resist changes they feel threaten the status quo, and this can be particularly pronounced in industries that have traditionally been dominated by one demographic group. Cultural change is often met with skepticism, as it challenges long-held norms and power structures. In some cases, the introduction of diversity and inclusion initiatives can even create tension within the workforce, leading to pushback from employees who feel their positions or privileges are being undermined. To overcome this resistance, companies need to demonstrate that diversity, inclusion, and ethical sourcing are not just about meeting regulatory requirements or public relations goals, but about creating a more innovative, competitive, and resilient business. Research consistently shows that diverse teams are more innovative, that inclusive workplaces have higher employee satisfaction and retention, and that ethical sourcing can enhance a company’s reputation and customer loyalty. Leaders must champion these initiatives and integrate them into the company's broader strategic objectives, ensuring they are seen as a core part of the business rather than an optional add-on (Thomas et al., 2014; Rahaman et al., 2021).

11. Smart Cities and Community Impact: The Social Role of Logistics Hubs

11.1. Smart Cities and Logistics: A Symbiotic Relationship for Urban Efficiency and Sustainability
- Digital Connectivity: At the heart of smart cities is the concept of digital connectivity. The integration of sensors, data analytics, and cloud computing allows for real-time monitoring and management of urban systems such as transportation, energy, and waste management. For instance, smart sensors can track traffic flow, energy usage, and waste collection routes, providing city officials with valuable data to make more informed decisions. IoT devices embedded throughout a city collect and transmit data, which can then be analyzed using AI algorithms to identify patterns, predict future demands, and optimize urban services (Ali et al., 2020; Haghshenas et al., 2022).
- Sustainability: A fundamental goal of smart cities is to reduce their environmental impact by promoting energy efficiency and sustainability. Through the use of smart grids, cities can balance energy supply and demand more effectively, integrating renewable energy sources like solar and wind power into the grid. Smart buildings equipped with energy-efficient systems and smart meters can monitor and control energy usage in real-time, reducing overall consumption. Additionally, the adoption of electric vehicles (EVs) and the development of EV charging infrastructure contribute to lowering greenhouse gas emissions in urban environments (Lazaroiu et al., 2020; Anthony Jnr, 2021).
- Enhanced Mobility: Smart cities are also characterized by enhanced mobility, made possible through intelligent transportation systems (ITS). These systems include innovations like smart traffic lights that adjust in real-time based on traffic conditions, autonomous vehicles that reduce the need for human drivers, and dynamic public transit solutions that optimize routes based on passenger demand. These technologies not only reduce congestion but also lower emissions, making transportation systems more sustainable and efficient. In this framework, logistics and urban freight transport are integral to maintaining the flow of goods and services, further supporting the city's mobility needs (Golinska-Dawson and Sethanan, 2023; Monios and Bergqvist, 2020).

11.2. Logistics: The Backbone of Smart Cities
- Urban Freight and Last-Mile Delivery: As urban populations grow, so does the demand for goods, which places increased pressure on urban freight systems. In smart cities, logistics providers leverage digital solutions such as route optimization algorithms, real-time traffic data, and autonomous delivery vehicles to streamline urban freight and last-mile delivery. The use of IoT devices in delivery vehicles and warehouses allows for more efficient tracking of goods, reducing delays and ensuring that deliveries are made on time. Drones and robots are also being tested for last-mile delivery in some smart cities, offering a potential solution to the challenge of navigating congested urban areas (Golinska-Dawson and Sethanan, 2023; Aslam et al., 2024).
- Integrated Supply Chains: In a smart city, supply chains are more integrated and responsive to changes in demand. Sensors placed in warehouses, retail stores, and vehicles provide real-time data on stock levels and the location of goods in transit. This level of visibility enables supply chain managers to make quicker decisions, reducing inefficiencies and minimizing waste. AI algorithms can predict future demand based on historical data, ensuring that logistics providers can anticipate needs and adjust supply chains accordingly. This level of integration is essential for ensuring that smart cities can respond quickly to disruptions, such as natural disasters or pandemics, which may affect the supply of critical resources like food and medical supplies (He and Xiang, 2021; Nozari et al., 2022).
- Green Logistics: Smart cities emphasize the importance of sustainability, and logistics is no exception. Green logistics involves reducing the environmental impact of transportation and distribution activities by adopting cleaner technologies and more efficient practices. In smart cities, logistics providers are increasingly using electric or hybrid vehicles for deliveries, reducing their reliance on fossil fuels. Additionally, many cities are encouraging the use of eco-friendly delivery methods such as bike couriers for shorter trips or in densely populated areas. Smart city logistics also involves minimizing waste through better packaging practices and promoting circular economy principles, where goods are reused, recycled, or repurposed rather than discarded (Golinska-Dawson and Sethanan, 2023; Oliveri et al., 2023).

11.3. Logistics Hubs in Smart Cities

11.4. Case Studies: Logistics Hubs in Smart Cities

11.5. Case Study 2: New York City’s Sustainable Delivery Hubs

11.6. Case Study 3: Barcelona’s Smart Logistics Network

11.7. Community Engagement and Challenges

11.8. Future Directions for Smart Cities and Logistics Hubs
- Drones and Autonomous Vehicles for Last-Mile Delivery: Last-mile delivery, the final step in the delivery process, is one of the most challenging and costly aspects of logistics operations. Drones and autonomous vehicles offer innovative solutions to this challenge by enabling faster, more efficient deliveries, particularly in congested urban environments. Drones can bypass traffic and deliver goods directly to consumers’ doorsteps, while autonomous vehicles can operate around the clock, reducing delivery times and costs (Lemardelé et al., 2021; Aslam et al., 2024).
- Expansion of Micro-Distribution Centers: Another key trend is the rise of micro-distribution centers, small-scale warehouses located close to urban centers. These centers enable faster delivery times by shortening the distance between goods and consumers, reducing the need for large central warehouses located far from city centers. Micro-distribution centers can also support the growth of e-commerce by enabling same-day or next-day delivery, catering to the growing demand for faster and more convenient delivery options (Settey et al., 2021; Arrieta-Prieto et al., 2022).
- Integration of Renewable Energy Sources: The integration of renewable energy sources, such as solar and wind power, into logistics infrastructure is becoming increasingly common. Solar panels on warehouse rooftops, for example, can provide a sustainable source of energy for logistics operations, reducing reliance on fossil fuels and lowering carbon emissions. In the future, we can expect to see more logistics hubs powered by renewable energy, further contributing to the development of sustainable cities (Arraño-Vargas et al., 2022; Boulakhbar et al., 2020).

11.9. Conclusion

12. Governance in Smart Logistics
12.1. Transparency, Compliance, and Risk Management

12.2. Understanding Transparency in Logistics

12.3. Compliance in Logistics
- Customs Regulations: Customs regulations are perhaps the most fundamental compliance challenge in logistics, governing the legal import and export of goods. These regulations involve a wide array of requirements, including proper documentation, tariff classifications, duties, and taxes. Customs regulations vary from country to country, making international logistics particularly complex. Logistics companies must ensure that all goods moving across borders comply with the specific rules of each country, including the proper classification of goods, the calculation and payment of duties, and adherence to import/export restrictions. For instance, goods must be accurately classified using harmonized system (HS) codes, which determine the applicable tariffs. Incorrect classification can lead to underpayment or overpayment of duties, delays in shipments, or even confiscation of goods. Additionally, specific goods may be subject to import/export restrictions based on the country of origin or destination, necessitating the acquisition of special licenses or permits. Failure to comply with customs regulations can result in significant penalties, including fines, shipment delays, and the seizure of goods. Moreover, delays caused by non-compliance can disrupt supply chains, affecting customer satisfaction and increasing costs (Nifatova, 2020; Yaremenko, 2021).
- Environmental Regulations: Environmental regulations have become increasingly important in logistics as global awareness of climate change and sustainability grows. These regulations aim to reduce the carbon footprint of logistics operations, encompassing emission standards for vehicles, energy usage in warehouses, and waste management practices. Many countries have introduced stringent laws to limit greenhouse gas emissions from the transportation sector, which accounts for a significant portion of global emissions. For example, the European Union has implemented strict emission standards for commercial vehicles, known as the Euro standards, which set limits on the amount of harmful pollutants that trucks and other heavy-duty vehicles can emit. Logistics companies must ensure that their fleets meet these standards, or they risk being fined or restricted from operating in certain regions. In addition to vehicle emissions, environmental regulations also affect the design and operation of warehouses and distribution centers. Many countries require logistics facilities to adopt energy-efficient technologies, such as LED lighting, solar panels, and electric forklifts, to reduce their environmental impact. Failure to comply with these regulations can result in penalties, increased operational costs, and reputational damage, as consumers and business partners increasingly prioritize sustainability (Perotti et al., 2022; Jaller et al., 2020).
- Labor Laws: Logistics is a labor-intensive industry, with millions of workers employed in warehousing, transportation, and delivery services around the world. Ensuring compliance with labor laws is critical for logistics companies, as violations can lead to legal actions, strikes, and reputational damage. Labor laws govern various aspects of employment, including wages, working hours, health and safety conditions, and the rights of workers to form unions. For example, in many countries, there are strict regulations on the maximum number of hours that truck drivers can work in a day to prevent accidents caused by driver fatigue. Logistics companies must carefully monitor and manage the working hours of their drivers to ensure compliance with these laws, which are designed to protect both the workers and the public. Health and safety regulations are also crucial in logistics, particularly in warehousing and transportation. Warehouses must adhere to strict safety standards to prevent accidents, such as falls or injuries caused by heavy machinery. In addition, logistics companies must provide proper training to workers to ensure they can operate equipment safely and effectively. Non-compliance with labor laws can result in significant legal and financial penalties, as well as damage to the company's reputation (Davidov and Eshet, 2022; Red and Teng-Calleja,).
- Data Protection Laws: With the rise of digital platforms and data analytics in logistics, data protection has become a critical compliance issue. Logistics companies collect and process vast amounts of sensitive data, including personal information from customers and business partners, as well as proprietary data related to supply chains and operations. Ensuring compliance with data protection laws is essential to safeguarding this information from unauthorized access, theft, or misuse. One of the most important data protection laws is the General Data Protection Regulation (GDPR), which was introduced in the European Union in 2018. GDPR sets strict requirements for how companies collect, store, and process personal data, with hefty fines for non-compliance. Logistics companies operating in the EU or handling data from EU citizens must ensure that their data management practices comply with GDPR, including obtaining proper consent from individuals, ensuring data security, and providing mechanisms for individuals to access or delete their data. In addition to GDPR, many other countries have introduced their own data protection laws, making compliance a global concern for logistics companies. As logistics operations become increasingly digital, ensuring compliance with data protection laws will become even more critical to maintaining trust with customers and partners (Wang et al., 2023; Labadie and Legner, 2023).

12.4. Risk Management in Logistics
- Operational Risks: Operational risks in logistics refer to those that arise from the day-to-day activities involved in managing the supply chain. These include equipment failures, human errors, or mismanagement that can lead to significant delays, accidents, or quality control issues. For instance, a malfunctioning conveyor belt in a distribution center could cause delays in processing shipments, while mistakes in inventory management could result in stockouts or overstocking, both of which negatively affect service levels and customer satisfaction. To manage operational risks, logistics companies need to invest in reliable infrastructure and adopt standardized operating procedures that minimize the potential for errors. Regular maintenance schedules for equipment, thorough training programs for employees, and technology solutions such as warehouse management systems (WMS) can reduce the likelihood of operational failures. Additionally, real-time monitoring of operations, enabled by technologies such as the Internet of Things (IoT), allows for immediate detection and resolution of issues before they escalate into major disruptions (Zheng et al., 2021; Shi et al., 2022)
- Financial Risks: Financial risks in logistics stem from factors that can affect the cost of operations. These include currency fluctuations, rising fuel prices, unexpected tariffs, or changing trade agreements. For instance, a sudden spike in fuel prices can increase the cost of transportation, directly impacting the profitability of logistics operations. Similarly, fluctuations in exchange rates can affect the cost of importing or exporting goods, making it more expensive to procure materials or deliver products to international markets. To mitigate financial risks, companies can adopt several strategies. One common approach is to use hedging tools, such as futures contracts, to lock in fuel prices or exchange rates, reducing exposure to market volatility. Additionally, companies can diversify their supplier base to minimize the impact of changes in trade agreements or tariffs. By sourcing from multiple suppliers across different regions, logistics companies can reduce their dependence on any single market and maintain operational flexibility in the face of changing financial conditions. Another important aspect of managing financial risks is building financial resilience through cost control and efficient resource management. Optimizing routes to reduce fuel consumption, investing in energy-efficient vehicles, or adopting more accurate demand forecasting techniques can help logistics companies reduce unnecessary expenditures and operate more cost-effectively (Ji et al., 2023; Wang et al., 2020).
- Environmental Risks: Environmental risks pose a significant threat to logistics operations, particularly as climate change leads to more frequent and severe natural disasters. Floods, hurricanes, wildfires, and other extreme weather events can disrupt transportation networks, damage infrastructure, and delay shipments. For example, a major hurricane could render a key port or airport inoperable, halting the movement of goods in and out of that region and causing significant supply chain bottlenecks. In addition to immediate disruptions, environmental risks also encompass longer-term challenges posed by climate change, such as rising sea levels or changing weather patterns that could render existing transportation routes less reliable. These risks can have far-reaching effects on supply chain stability, making it critical for logistics companies to develop strategies for dealing with such uncertainties. To manage environmental risks, logistics companies can adopt several measures. Investing in resilient infrastructure, such as flood-proof warehouses or alternative transportation routes, helps protect operations from weather-related disruptions. Additionally, using real-time data and predictive analytics allows companies to track weather patterns and anticipate disruptions, giving them the opportunity to reroute shipments or adjust delivery schedules before problems arise. Moreover, environmental risks can also be mitigated through the use of sustainable logistics practices, such as reducing emissions by optimizing routes, using electric vehicles, or switching to cleaner forms of energy. These practices not only minimize the impact of logistics operations on the environment but also help companies meet regulatory requirements related to carbon emissions and sustainability goals (Tesfai et al., 2020; Piciullo and Eidsvig, 2020).
- Geopolitical Risks: Geopolitical risks in logistics arise from political instability, trade disputes, regulatory changes, or other government actions that can disrupt cross-border trade. For example, political instability in a key trading partner could lead to the closure of borders, impeding the movement of goods. Similarly, trade disputes between major economies can result in tariffs, trade restrictions, or supply chain delays, increasing costs and uncertainty for businesses engaged in international trade. Effective risk management in the face of geopolitical risks requires logistics companies to closely monitor political and regulatory developments in the regions where they operate. By staying informed about potential risks, such as upcoming trade negotiations or changes in customs regulations, companies can take proactive steps to mitigate the impact of these changes. For example, companies may diversify their supplier base or adjust their sourcing strategies to avoid over-reliance on a single country that could be affected by trade disputes or political instability. Additionally, establishing strong relationships with customs authorities and ensuring compliance with all applicable regulations can help logistics companies navigate complex geopolitical environments more effectively. Having contingency plans in place, such as alternative shipping routes or backup suppliers, is also essential to maintaining operational continuity when faced with political disruptions (Atacan and Açık, 2023).

12.5. The Role of Technology in Enhancing Transparency

13. Digital Governance and Data Privacy in Supply Chain Operations




- A IT Infrastructure Management. At the heart of digital governance in logistics is the management of IT infrastructure. Logistics companies increasingly rely on digital tools for everything from fleet management to real-time inventory tracking, warehouse management, and customer relationship management. Proper IT infrastructure management ensures that these systems are secure, scalable, and efficient, facilitating smooth data flow and uninterrupted system functionality. To manage this vast infrastructure effectively, logistics companies must implement scalable IT architectures that can grow with their operational needs. As supply chains expand globally, logistics providers must ensure that their IT systems can handle increased data loads, varying regulatory requirements, and the complexity of international shipping routes. For example, large logistics providers such as DHL and UPS have heavily invested in upgrading their IT infrastructure to enhance real-time data collection, improve tracking accuracy, and provide more reliable delivery timelines. However, managing complex IT environments brings challenges, particularly around system security. The increased use of interconnected devices, cloud-based systems, and Internet of Things (IoT) solutions exposes logistics operations to potential cyberattacks and system failures. Ensuring cybersecurity measures are in place, such as encryption, regular security audits, and incident response strategies, helps prevent malicious attacks that could cripple supply chain operations. Moreover, having backup systems and disaster recovery plans allows logistics companies to maintain continuity in case of IT failures. Scalability is also a key consideration for logistics providers. As companies grow and enter new markets, their IT infrastructure needs to accommodate larger volumes of data, more complex processes, and additional regulatory requirements. Cloud-based solutions and artificial intelligence (AI) are increasingly used in logistics to manage these complexities. For instance, AI-powered predictive analytics helps companies forecast demand, optimize routes, and predict potential disruptions, making the supply chain more agile and responsive to change (Nekrasov and Sinitsyna, 2020; Li et al., 2022).

- B. Data Governance Frameworks. Data is the lifeblood of modern logistics operations. From tracking shipments to managing inventory and analyzing customer preferences, logistics companies depend on data-driven insights to optimize performance. A robust data governance framework is essential to ensure that this data is reliable, accurate, and accessible only to authorized personnel. Data governance frameworks outline the procedures and rules for collecting, storing, processing, and sharing data within the logistics supply chain. These frameworks ensure data integrity and security, which is critical for preventing disruptions and maintaining customer trust. In logistics, the sheer volume of data generated from tracking systems, IoT devices, and enterprise resource planning (ERP) systems can be overwhelming. A well-structured data governance framework helps manage this complexity by establishing clear guidelines for data quality and accessibility. One of the most pressing challenges in data governance is compliance with data privacy regulations. As logistics companies operate across multiple jurisdictions, they must adhere to various local and international laws, such as the General Data Protection Regulation (GDPR) in Europe and the California Consumer Privacy Act (CCPA) in the United States. These regulations govern how personal data is collected, stored, and shared, requiring logistics companies to implement stringent privacy policies and ensure that they comply with different regulatory frameworks. Effective data governance also involves regular audits and updates to ensure that policies remain aligned with changing regulations and business needs. For example, real-time data monitoring can help identify and address data inaccuracies or inconsistencies, preventing issues such as misdirected shipments or inaccurate delivery estimates. Additionally, access controls must be in place to restrict data access to authorized personnel only, reducing the risk of data breaches or misuse (Tsohou et al., 2020; Wang et al.,2023).

- C. Risk Management and Compliance. Risk management is a cornerstone of digital governance in logistics. As supply chains become more digitized, they are increasingly vulnerable to cyber threats, data breaches, and operational disruptions. A comprehensive risk management strategy helps logistics companies identify, assess, and mitigate these risks, ensuring the continuity and security of their operations. Cybersecurity is one of the most significant risks facing modern logistics operations. Supply chains often involve a complex network of vendors, suppliers, and partners, making them attractive targets for cybercriminals. Cyberattacks on logistics companies can result in the theft of sensitive customer information, disruption of operations, and significant financial losses. For example, the 2017 cyberattack on Maersk, a global shipping company, caused widespread disruptions to its shipping and port operations, leading to losses estimated at $300 million. To mitigate these risks, logistics companies must implement cybersecurity best practices, such as multi-factor authentication, data encryption, and regular security audits. A proactive approach to risk management also involves conducting regular risk assessments to identify potential vulnerabilities in the digital infrastructure. By continuously monitoring and addressing risks, logistics companies can reduce the likelihood of disruptions and ensure that their operations remain secure. Compliance with regulatory standards is another critical component of risk management in logistics. As mentioned earlier, logistics companies must adhere to a growing number of local and international regulations governing data privacy, environmental impact, and operational safety. Non-compliance with these regulations can result in hefty fines, reputational damage, and legal action. Therefore, logistics companies must have systems in place to ensure that they remain compliant with evolving regulations and industry standards. For instance, FedEx has implemented a risk-based governance approach that focuses on identifying and mitigating potential risks in its digital systems. This includes monitoring data access, conducting regular audits, and implementing robust cybersecurity measures to protect against data breaches and cyberattacks. FedEx’s approach demonstrates how companies can integrate risk management into their overall digital governance framework to safeguard their operations (Cortez and Dekker, 2022; Li et al., 2022).

- D. The Future of Digital Governance in Supply Chain Operations. The future of digital governance in logistics will be shaped by continued advancements in technology and evolving regulatory requirements. Emerging technologies such as blockchain, AI, and IoT will play an increasingly prominent role in improving transparency, security, and efficiency within supply chains. Blockchain, for example, can provide a decentralized and immutable ledger for tracking shipments and verifying transactions, reducing the risk of fraud and ensuring greater accountability. As digital systems become more sophisticated, logistics companies will need to adapt their governance frameworks to address new challenges and opportunities. This includes staying ahead of regulatory changes, investing in cutting-edge cybersecurity measures, and continuously improving data management practices. In conclusion, digital governance is a critical aspect of modern supply chain operations. It encompasses the management of IT infrastructure, data governance frameworks, risk management, and compliance with regulatory standards. By implementing robust digital governance practices, logistics companies can enhance their operational efficiency, protect against cyber threats, and ensure compliance with evolving regulations. As technology continues to evolve, digital governance will remain essential for ensuring the resilience and sustainability of global supply chains (Franke and Fischer, 2023; Hong and Xiao, 2024; Dutta et al., 2023).

- Transportation Data: Transportation data refers to all the information collected during the movement of goods. This includes delivery times, fuel consumption, vehicle maintenance records, and route efficiency. By collecting and analyzing transportation data, logistics companies can optimize their delivery routes, reduce fuel costs, and minimize delays. For example, GPS tracking and route optimization software allow companies to monitor their fleet in real-time and make adjustments based on traffic conditions, weather disruptions, or unforeseen events, leading to more reliable and cost-effective deliveries. Additionally, transportation data helps companies comply with regulations regarding driver hours and vehicle emissions, ensuring both safety and sustainability (Tarapata et al., 2020; Ağbulut, 2022).
- Inventory Data: Inventory data encompasses real-time information on stock levels, turnover rates, storage conditions, and warehouse capacity. Efficient inventory management is critical to meeting customer demand without overstocking or running out of products. Data collected from warehouse management systems (WMS) enables logistics companies to maintain optimal inventory levels, track products through the supply chain, and avoid costly stockouts or surpluses. Advanced systems can also use data to manage the movement of goods within the warehouse, minimizing the time and effort required to retrieve products for shipping. Automation in inventory management, driven by data, reduces human error, improves order accuracy, and speeds up the fulfillment process.
- Customer and Supplier Data: Customer and supplier data provides insights into purchasing behaviors, payment histories, and preferred delivery schedules. This data is critical for maintaining strong relationships with both ends of the supply chain. For customers, logistics companies can use this data to tailor services, such as offering more accurate delivery windows or recommending complementary products. For suppliers, data helps in demand forecasting, ensuring that the right materials are procured at the right time. By having access to this information, logistics companies can maintain efficient workflows and prevent disruptions due to miscommunication or misalignment with suppliers.
- Operational Data: Operational data is gathered from various logistics systems, including warehouse management systems (WMS), fleet tracking devices, and order management systems. This data gives logistics managers insights into the day-to-day performance of their operations, helping them identify inefficiencies, bottlenecks, or areas for improvement. Fleet tracking, for example, offers data on vehicle usage, driver performance, and route deviations, enabling managers to optimize fleet utilization and reduce maintenance costs. Additionally, operational data from warehouse and distribution centers can be used to streamline processes, reduce waste, and increase throughput.

- Customer and Supplier Data Security: Customer and supplier data often contain sensitive information, such as contact details, payment information, and personal identifiers. Unauthorized access or data breaches involving this information can lead to significant reputational damage, legal penalties, and financial losses for logistics companies. For instance, Maersk experienced a major cyberattack in 2017 that disrupted its global operations and exposed the vulnerability of digital systems to data privacy breaches. This highlighted the need for robust cybersecurity measures in the logistics industry.
- Privacy Issues with IoT and Connected Devices: The increasing use of IoT devices in logistics—such as GPS trackers, temperature sensors, and RFID tags—raises new privacy concerns. These devices continuously collect and transmit data about the location and condition of goods. If not properly secured, IoT devices can become entry points for cybercriminals to access sensitive data or disrupt supply chain operations.
- Cross-Border Data Flow and Jurisdictional Challenges: Global supply chains often involve the movement of data across national borders, leading to potential conflicts with local data privacy laws. For example, the General Data Protection Regulation (GDPR) in Europe imposes strict requirements on how companies handle personal data, even if the company operates outside the EU. Similarly, the California Consumer Privacy Act (CCPA) places limits on how businesses collect and share data about California residents. These regulations can create compliance challenges for logistics companies operating in multiple regions, as they must navigate different privacy laws and ensure that data is handled appropriately in each jurisdiction.

- Lack of Standardized Governance Frameworks. One of the most significant challenges facing logistics companies is the absence of standardized governance frameworks that can be consistently applied across global supply chains. Logistics networks often span multiple countries and regions, each with its own set of rules and regulations governing data privacy and security. This lack of standardization makes it difficult for companies to develop and implement uniform governance policies that ensure compliance while maintaining operational efficiency. Different regions may have contrasting definitions of what constitutes sensitive data, as well as varying requirements for data collection, storage, and sharing. For example, while the European Union's General Data Protection Regulation (GDPR) imposes stringent requirements for protecting personal data, other regions may have less rigorous privacy laws. This variation complicates the task of creating a unified governance framework that can operate seamlessly across borders. Moreover, logistics companies often work with a wide range of third-party partners, including suppliers, transport companies, and warehouses. Ensuring that all these stakeholders adhere to consistent data governance practices becomes a significant challenge when there is no standardized framework to guide their actions. As a result, logistics firms may struggle to ensure that data privacy and security are adequately maintained throughout the entire supply chain. The absence of a global digital governance framework also increases the risk of regulatory non-compliance, as companies may inadvertently violate local laws due to a lack of clarity or understanding of regional requirements. This can result in significant legal and financial penalties, as well as reputational damage, making it imperative for the industry to work toward establishing more standardized governance practices. In the absence of a global framework, companies must invest considerable resources into developing customized compliance strategies for each region in which they operate, which can be both time-consuming and costly (Ismail et al., 2022; Voss, 2020).
- Cybersecurity Risks and Vulnerabilities. As logistics companies adopt more digital tools and interconnected systems, they become increasingly vulnerable to cyberattacks. Cybersecurity has emerged as a critical concern for the industry, with hackers targeting logistics firms to exploit weaknesses in their digital infrastructure. Many logistics companies still operate on legacy systems that were not designed to withstand modern cyber threats, leaving them susceptible to breaches that could compromise sensitive data. One of the main reasons logistics companies are vulnerable to cyberattacks is the increasing reliance on IoT devices and AI-driven solutions. These technologies, while beneficial for improving operational efficiency, also introduce new points of entry for cybercriminals. IoT devices, such as sensors and trackers, collect and transmit large amounts of data in real time, often over unsecured networks. If these devices are not properly secured, hackers can intercept or manipulate the data, leading to breaches or disruptions in the supply chain. Furthermore, AI systems, which are becoming more prevalent in logistics for tasks such as demand forecasting and route optimization, often require access to sensitive customer and operational data. The more data these systems process, the greater the risk of exposure in the event of a cyberattack. Another factor contributing to cybersecurity vulnerabilities is the lack of awareness and preparedness among logistics companies. Many firms may underestimate the scale of the threat or lack the necessary expertise to protect their digital infrastructure adequately. Additionally, the logistics industry is often seen as a soft target for cybercriminals, as it involves numerous stakeholders, third-party vendors, and interconnected systems. Each of these elements can present potential vulnerabilities that hackers can exploit to gain access to valuable data or disrupt operations. The consequences of a cyberattack on a logistics company can be severe. A successful breach can result in the theft of sensitive customer information, financial loss, disruption of supply chain operations, and damage to a company’s reputation. Furthermore, recovering from a cyberattack often requires significant investment in forensic analysis, system restoration, and compensation for affected stakeholders. To mitigate these risks, logistics companies must prioritize cybersecurity as a core aspect of their digital governance strategy. This involves investing in modern cybersecurity technologies, such as firewalls, encryption, and intrusion detection systems, as well as ensuring that all IoT devices and AI systems are adequately secured. Additionally, companies must implement robust cybersecurity protocols, conduct regular security audits, and provide training to employees on how to recognize and respond to potential threats (Enache, 2023; Junejo et al., 2023).
- Complexity of Compliance with Privacy Regulations. Complying with privacy regulations is one of the most complex challenges for logistics companies, particularly those operating across multiple jurisdictions. As governments around the world introduce stricter data privacy laws, logistics firms must ensure that they are meeting the requirements of each region's regulatory framework. This often involves navigating a complex web of privacy regulations, such as the GDPR in Europe, the California Consumer Privacy Act (CCPA) in the United States, and various other regional laws. Each of these regulations has its own set of requirements regarding data collection, processing, storage, and sharing. For example, the GDPR mandates that companies obtain explicit consent from individuals before collecting their personal data, while the CCPA gives consumers the right to opt out of data sharing and request the deletion of their data. Failing to comply with these regulations can result in substantial fines, legal penalties, and reputational damage. The complexity of compliance is further compounded by the need for logistics companies to handle large volumes of data, often in real-time. Ensuring that data privacy is maintained across the entire supply chain—especially when working with multiple third-party vendors—requires significant investment in compliance technology, legal expertise, and staff training. Logistics companies must implement data governance policies that include privacy-by-design principles, meaning that data protection is considered at every stage of the data lifecycle.

- Building Resilient IT Infrastructure. A resilient IT infrastructure is the backbone of any successful digital governance strategy in logistics. The increasing complexity of supply chains and the integration of technologies such as the Internet of Things (IoT), artificial intelligence (AI), and machine learning (ML) demand robust systems that can handle vast amounts of data securely and efficiently. To achieve this, logistics companies must invest in modern, scalable IT infrastructure. Legacy systems that are outdated and not equipped to handle the demands of today’s data-intensive operations pose significant risks, including vulnerabilities to cyberattacks and operational inefficiencies. Modern IT infrastructure should be designed with cybersecurity as a priority, ensuring that data is protected from external and internal threats. Advanced cybersecurity measures are critical in securing this infrastructure. Encryption ensures that sensitive data is unreadable to unauthorized users, while multi-factor authentication (MFA) adds an additional layer of security by requiring users to verify their identity through multiple channels before accessing systems. Firewalls act as a barrier between a company’s internal network and external threats, while regular system updates and patch management help protect against known vulnerabilities. Moreover, logistics companies should also consider incorporating cloud-based systems into their IT infrastructure. Cloud platforms offer flexibility, scalability, and enhanced security features such as real-time data backups and distributed networks, reducing the risk of data loss and downtime. By building a resilient IT infrastructure, logistics companies can ensure that their digital governance framework is robust, agile, and secure (Tagarev et al., 2020; Zhou, 2023).
- Adoption of Privacy-by-Design Principles. The concept of privacy-by-design is increasingly becoming a cornerstone of effective digital governance in logistics. Privacy-by-design refers to the practice of embedding privacy and data protection principles into the design and architecture of IT systems, business processes, and technological applications from the outset, rather than treating privacy as an afterthought. This proactive approach to data privacy not only ensures compliance with data protection regulations but also builds trust with customers and partners. By integrating privacy-by-design into logistics operations, companies can ensure that data privacy is a core consideration at every stage of the supply chain. This means that from the moment data is collected—whether it's customer information, shipment details, or inventory data—privacy is factored into how that data is stored, processed, and shared. For example, logistics companies can implement strict data minimization practices, where only the necessary amount of data is collected and retained for a specific period. They can also ensure that access to sensitive data is restricted to only those who need it for their roles, reducing the likelihood of internal breaches. Additionally, logistics firms can use anonymization techniques to remove personally identifiable information (PII) from datasets, further safeguarding individual privacy. The adoption of privacy-by-design not only ensures regulatory compliance but also serves as a competitive advantage. Customers are increasingly concerned about how their data is being handled, and companies that can demonstrate a strong commitment to privacy protection are likely to earn customer loyalty and trust. Furthermore, by embedding privacy into their systems from the start, logistics companies can reduce the cost and complexity of complying with future regulations, as their operations will already be aligned with privacy best practices (Rajagopal et al., 2024; Bu et al., 2020).

- Blockchain and Encryption in Enhancing Data Privacy. Blockchain and encryption technologies hold immense potential for enhancing data privacy and security in logistics. These technologies offer solutions to some of the most pressing challenges in digital governance, including data transparency, traceability, and protection against unauthorized access. Blockchain technology is a decentralized digital ledger that records transactions in a secure, transparent, and tamper-proof manner. Each transaction, or "block," is encrypted and linked to the previous block in the chain, making it nearly impossible for anyone to alter the information without detection. This level of security makes blockchain an ideal solution for protecting sensitive data in logistics, where the integrity and authenticity of information are paramount. One of the most significant benefits of blockchain in logistics is its ability to enhance supply chain transparency. By recording every transaction and movement of goods on a blockchain, companies can create a transparent and auditable record of their supply chain activities. This improves accountability and allows for real-time tracking of shipments, reducing the risk of fraud, theft, or tampering. For instance, Walmart has successfully implemented blockchain technology to track the movement of food products from farm to table. By using blockchain, Walmart can ensure the transparency and security of its supply chain, enabling the company to quickly identify and address any issues, such as contamination or delays, while also protecting sensitive data from unauthorized access. Encryption is another critical tool for enhancing data privacy in logistics. Encryption involves converting data into a code to prevent unauthorized access. Only authorized parties with the correct decryption key can access and read the data. In logistics, where large volumes of sensitive information such as customer details, financial records, and shipment information are regularly transmitted and stored, encryption is essential to protecting this data from cyber threats. End-to-end encryption, which ensures that data is encrypted at all stages of its journey—from the sender to the receiver—can significantly enhance data privacy in logistics. This level of protection ensures that even if a cybercriminal intercepts the data, they will be unable to read or use it without the correct decryption key. By implementing encryption alongside blockchain technology, logistics companies can create a highly secure data governance framework that safeguards sensitive information throughout the supply chain (Du et al., 2020; Aljabhan, and Obaidat, 2023).

13.1. Future Trends in Digital Governance and Data Privacy in Supply Chains




14. Regulatory Frameworks and ESG Reporting Standards




14.1. Understanding ESG in Logistics

14.2. Global Regulatory Frameworks in Logistics
- The Paris Agreement: One of the most influential international frameworks that impact the logistics sector is the Paris Agreement, a legally binding treaty aimed at combatting climate change by limiting global warming to well below 2°C above pre-industrial levels, with efforts to limit the increase to 1.5°C. Signed by nearly 200 countries, the Paris Agreement sets binding targets for the reduction of greenhouse gas (GHG) emissions, which directly affect logistics companies. Logistics firms, especially those engaged in global trade, are indirectly and directly influenced by national policies crafted to meet these international climate goals. For instance, countries may impose carbon taxes, limit emissions from transportation, or require companies to disclose their carbon footprints. Carbon taxes increase the cost of fossil fuel-based logistics operations, encouraging companies to invest in greener technologies such as electric vehicles (EVs) or hydrogen-powered transport. Moreover, the Paris Agreement also encourages countries to adopt market-based mechanisms like carbon trading systems, where companies exceeding their carbon reduction targets can sell carbon credits to those that fall short. This creates a financial incentive for logistics companies to reduce emissions, as achieving lower carbon levels could potentially generate revenue (Reilly et al., 2021; Liu et al., 2020).
- European Union (EU) Green Deal: The EU Green Deal is a comprehensive plan designed to make Europe the first climate-neutral continent by 2050. For the logistics industry, the Green Deal introduces strict environmental regulations that require companies operating in the EU to reduce their emissions, shift to renewable energy, and implement greener logistics practices across the supply chain. Key initiatives under the EU Green Deal that impact logistics include the "Fit for 55" package, which aims to reduce net GHG emissions by at least 55% by 2030. This entails regulations targeting various modes of transportation, including road, rail, and maritime logistics. Companies are required to transition to cleaner fleets, with increased adoption of electric vehicles, fuel-efficient trucks, and the use of alternative fuels like biofuels and hydrogen. The Green Deal also promotes the concept of "green logistics hubs," where transportation, warehousing, and distribution centers adopt sustainable practices such as the use of renewable energy, energy-efficient buildings, and low-emission transport solutions. The development of such hubs is supported by EU funding and financial incentives for companies that invest in green technologies and sustainable infrastructure (Von Homeyer et al., 2022; Rządkowska, 2022).
- International Maritime Organization (IMO) Regulations. The IMO, a specialized agency of the United Nations, is responsible for regulating emissions from maritime transport. Since shipping is a major component of global logistics, these regulations are particularly significant for companies involved in international trade. The IMO 2020 regulation, which came into force on January 1, 2020, mandates a reduction in the sulfur content of marine fuel from 3.5% to 0.5%. This has had a profound impact on the global shipping industry, requiring companies to invest in cleaner fuels or install scrubbers to remove sulfur from exhaust gases. Failure to comply with these regulations can result in fines, sanctions, or restricted access to certain ports, creating both financial and operational challenges for logistics companies. In addition to sulfur emissions, the IMO is also targeting a reduction in greenhouse gas emissions from shipping. The IMO’s strategy aims to reduce the carbon intensity of international shipping by at least 40% by 2030 and 70% by 2050, compared to 2008 levels. This long-term strategy will likely push the shipping industry toward even greater use of alternative fuels, energy-efficient technologies, and zero-emission vessels, reshaping the future of maritime logistics (Inkinen and Hämäläinen, 2020; Tong et al., 2021).

- 4.
- United States Environmental Protection Agency (EPA) Standards. In the United States, logistics companies must comply with various environmental regulations enforced by the Environmental Protection Agency (EPA), particularly in regard to emissions from freight vehicles and transportation infrastructure. The EPA has established stringent standards for greenhouse gas emissions from heavy-duty trucks, which are a significant source of pollution in the logistics industry. The EPA’s Clean Trucks Plan aims to reduce emissions from new heavy-duty vehicles by 90% by 2030. This regulation will drive the logistics industry toward the adoption of cleaner technologies, including electric trucks, hybrid vehicles, and fuel-efficient engines. In addition to vehicle emissions standards, the EPA also enforces regulations on fuel quality, requiring logistics companies to use cleaner, low-sulfur fuels that reduce air pollution. The U.S. government also offers various incentives to encourage companies to transition to sustainable logistics practices. Tax credits, grants, and loans are available for companies investing in renewable energy, energy-efficient buildings, and electric vehicle fleets, helping to offset the costs of adopting green technologies (Inkinen and Hämäläinen, 2020; Ruehl et al., 2021).

- 5.
- China’s Carbon Neutrality Plan. As one of the largest logistics markets in the world, China’s efforts to achieve carbon neutrality by 2060 will have a profound impact on the global logistics industry. China’s carbon neutrality plan sets ambitious goals to reduce emissions across all sectors, including transportation and logistics. Under this plan, China is implementing stricter regulations on emissions from vehicles, particularly in urban areas where air pollution is a major concern. The government is also promoting the use of electric vehicles and alternative fuels in logistics, with targets for phasing out internal combustion engine (ICE) vehicles in favor of electric and hydrogen-powered trucks. China is also investing heavily in green logistics infrastructure, including the development of energy-efficient warehouses, smart logistics hubs, and clean energy-powered transportation networks. These initiatives are part of China’s broader goal to create a low-carbon economy and reduce the environmental impact of its rapidly growing logistics sector (Wang et al., 2021; Dong, 2022).

14.3. ESG Reporting Standards and Frameworks
- Global Reporting Initiative (GRI): The Global Reporting Initiative (GRI) is one of the most widely used and comprehensive frameworks for ESG reporting. Established in 1997, GRI provides standards that cover a wide range of sustainability topics, including environmental impact, labor practices, and governance. It is designed to give companies a robust set of tools to report on both positive and negative impacts on the economy, environment, and society. For logistics companies, the GRI framework is especially useful in reporting key environmental metrics, such as carbon emissions from transportation activities, energy consumption in warehouses, and waste management practices. Given that transportation is responsible for a significant portion of global carbon emissions, logistics firms need to monitor and disclose their carbon footprint, fuel consumption, and efforts to reduce emissions. The GRI’s reporting guidelines allow logistics companies to measure and publicly report these factors, demonstrating their efforts to meet sustainability goals. In addition to environmental factors, GRI also covers social aspects, such as labor practices and worker welfare, which are increasingly important in the logistics sector. Companies can use the GRI framework to report on employee turnover, working conditions, safety incidents, and compliance with labor rights. This level of detail is crucial for improving transparency and building trust with stakeholders (Kariyawasam et al., 2022).

- 2.
- Sustainability Accounting Standards Board (SASB). The Sustainability Accounting Standards Board (SASB) takes a more industry-specific approach, providing reporting standards tailored to different sectors. For the transportation and logistics industry, SASB focuses on the sustainability issues that are most relevant to the sector, such as fuel efficiency, emissions intensity, and worker safety. SASB’s standards for the logistics industry provide clear metrics for companies to report on their energy use and emissions. For example, it guides companies to disclose their fuel efficiency, measured as the amount of fuel used per ton of goods transported, and their emissions intensity, which refers to the greenhouse gas emissions per mile traveled or per unit of freight moved. These metrics are crucial for logistics firms that are striving to reduce their environmental impact while maintaining operational efficiency. In addition to environmental metrics, SASB also highlights the importance of worker safety in the logistics industry. Given the physical demands and risks involved in logistics operations, companies must monitor and report on incidents such as injuries, accidents, and safety violations. By adhering to SASB standards, logistics firms can demonstrate their commitment to protecting the health and well-being of their employees, which is an increasingly important factor in attracting and retaining talent (Busco et al., 2020; Pizzi et al., 2023).

- 3.
- Task Force on Climate-related Financial Disclosures (TCFD). The Task Force on Climate-related Financial Disclosures (TCFD), established by the Financial Stability Board in 2015, provides guidelines for reporting on climate-related risks and opportunities. Unlike GRI and SASB, which focus more on measuring sustainability performance, TCFD is particularly concerned with how climate risks can affect a company’s financial health and long-term viability. Logistics companies, especially those with complex and global supply chains, face various climate-related risks, such as extreme weather events, regulatory changes, and shifts in customer preferences toward greener options. For example, rising sea levels and more frequent storms could disrupt global shipping routes, while stricter emissions regulations may increase costs for companies that have not yet transitioned to low-carbon technologies. The TCFD framework enables logistics companies to disclose how they assess and manage these risks, providing greater transparency to investors and other stakeholders. TCFD encourages companies to incorporate climate-related risks into their financial reporting by analyzing the potential impact of climate change on revenue, costs, and asset values. For logistics firms, this might include assessing the long-term financial implications of transitioning to electric fleets, investing in renewable energy for warehouses, or adapting supply chains to mitigate the effects of climate change (Achenbach, 2021; Shahidan and Saat, 2023).

- Carbon Intensity: Carbon intensity measures the amount of carbon dioxide (CO2) emitted per ton of goods transported. Reducing carbon intensity is a key focus for logistics companies, as transportation is one of the largest contributors to global emissions. By tracking and reporting this metric, companies can demonstrate their progress toward meeting emissions reduction targets and transitioning to more sustainable transportation methods
- Fleet Electrification: As logistics companies move away from diesel-powered trucks to electric vehicles (EVs), fleet electrification has become a critical metric for tracking decarbonization efforts. EVs not only reduce carbon emissions but also lower fuel and maintenance costs over time. Reporting on the number of electric vehicles in operation, the percentage of the fleet that is electrified, and the reduction in emissions from fleet electrification can show stakeholders that the company is actively working toward a greener future.
- Worker Welfare: Logistics companies need to track and report on metrics related to worker welfare, such as health and safety incidents, employee turnover rates, and compliance with labor rights standards. Given the physical demands of logistics operations, ensuring safe working conditions is essential. Reporting on worker welfare not only improves transparency but also demonstrates the company’s commitment to social sustainability.

14.4. Future Trends and Importance of ESG Reporting in Logistics



14.5. Challenges in ESG Reporting for Logistics
- Complexity of Logistics Networks: One of the most significant challenges for logistics companies in implementing effective ESG reporting practices is the inherent complexity of their networks. Logistics operations involve various stakeholders, including suppliers, manufacturers, transporters, warehouses, retailers, and third-party logistics (3PL) providers. Each of these parties contributes data that must be aggregated and standardized to create a comprehensive ESG report. However, many logistics companies struggle to track ESG metrics across such fragmented supply chains due to differences in operational standards, reporting capabilities, and data transparency. Suppliers and 3PL providers often operate in different regions with varying levels of regulatory oversight and technological infrastructure. For instance, a logistics company working with suppliers in developing countries may find it difficult to gather accurate data on emissions, energy usage, or labor practices, as these suppliers may not have robust reporting systems in place. In addition, the global nature of logistics means that different countries have their own ESG regulations and standards, further complicating efforts to produce consistent and comparable ESG reports across the entire supply chain. Moreover, logistics companies typically work with a wide variety of transport modes, such as air, sea, road, and rail. Each mode has its own environmental footprint, making it challenging to create a unified approach to tracking emissions and other ESG metrics. For example, emissions from shipping routes vary depending on fuel types, vessel sizes, and route distances, making it difficult to apply a one-size-fits-all approach to reporting. The complexity of logistics networks, therefore, necessitates highly sophisticated tracking systems, which many companies lack, resulting in incomplete or inconsistent ESG data (Adhikary et al., 2020; Zeng et al., 2022).

- 2.
- Data Collection and Standardization: Accurate and timely data collection is a cornerstone of effective ESG reporting. However, gathering reliable data across complex logistics operations presents another formidable challenge. ESG metrics such as carbon emissions, energy consumption, and social impact require comprehensive and precise data, yet many logistics companies do not have the infrastructure to track these metrics consistently. The lack of standardized data collection processes across the supply chain adds to the difficulty of reporting on ESG performance. For instance, monitoring carbon emissions from a global shipping fleet requires sophisticated sensors and tracking technologies that not all logistics companies possess. Similarly, energy consumption in warehouses, distribution centers, and offices must be tracked using real-time energy management systems. Smaller logistics firms, in particular, may lack the financial resources to invest in these technologies, leading to incomplete or inaccurate data reporting. Furthermore, suppliers and other partners may not use standardized reporting formats or may be unable or unwilling to share data, further complicating the ability to track ESG performance across the entire value chain. Additionally, the absence of universal ESG reporting frameworks in logistics adds to the confusion. While there are several widely recognized ESG frameworks, such as the Global Reporting Initiative (GRI), the Sustainability Accounting Standards Board (SASB), and the Task Force on Climate-related Financial Disclosures (TCFD), logistics companies often struggle to choose the most appropriate one. Each framework has its own set of reporting guidelines and key performance indicators (KPIs), which may not align perfectly with the unique characteristics of the logistics sector. This can result in discrepancies in the data collected and reported, making it difficult for logistics companies to present a clear and accurate picture of their ESG performance. The lack of standardization is especially problematic when it comes to measuring Scope 3 emissions, which include indirect emissions from the entire value chain, such as those from suppliers and customers. Logistics companies often face difficulties in obtaining this data from upstream and downstream partners, leading to gaps in their ESG reports. Without standardized methods of data collection and reporting, logistics companies may find it challenging to compare their ESG performance with industry peers, identify areas for improvement, or meet investor expectations for transparency (Hertwich, 2021; Fancello et al., 2023)

- 3.
- Balancing Cost and Investment: A third major challenge for logistics companies in implementing effective ESG reporting practices is balancing the cost of sustainability initiatives with their financial performance. Many ESG initiatives, such as fleet electrification, renewable energy infrastructure, and sustainable packaging, require significant upfront investment. For some logistics companies, particularly small and medium-sized enterprises (SMEs), the cost of implementing these initiatives may outweigh the short-term financial benefits, making it difficult to justify these expenses to shareholders or investors. For instance, transitioning from diesel-powered trucks to electric vehicles (EVs) involves high capital expenditure, not only for purchasing the vehicles but also for installing the necessary charging infrastructure. Although EVs can reduce emissions and offer long-term cost savings in terms of fuel and maintenance, the initial investment may be prohibitive for smaller logistics companies. Similarly, installing solar panels or other renewable energy systems at warehouses or distribution centers requires considerable financial resources, and the return on investment may take years to materialize. Moreover, logistics companies often operate in a highly competitive market where profit margins are slim. As a result, many firms are reluctant to invest in ESG initiatives that may temporarily reduce profitability. This tension between short-term financial performance and long-term sustainability goals creates a significant barrier to the widespread adoption of ESG reporting practices. While larger companies may have the resources to absorb the costs of sustainability initiatives, smaller firms often struggle to balance the need for immediate financial returns with the long-term benefits of ESG investments. Additionally, logistics companies face pressure from multiple stakeholders, including investors, customers, and regulators, to improve their ESG performance. However, meeting these expectations often requires diverting resources away from other areas of the business, such as operational efficiency or customer service, which can further strain financial performance. Balancing the cost of ESG initiatives with other business priorities is a complex challenge that requires careful planning and strategic decision-making (Rodionova et al., 2022; Woody et al., 2022).

14.6. The Role of Technology in ESG Reporting

14.7. Future of ESG Reporting in Logistics
- Circular Economy: Pushing Sustainability Forward. The concept of the circular economy is gaining momentum across multiple industries, and logistics is no exception. A circular economy aims to minimize waste by keeping materials in use for as long as possible, whether through recycling, reusing, or repurposing. This approach contrasts sharply with the traditional linear economy, where products are made, used, and discarded. In logistics, adopting circular economy principles means reducing packaging waste, optimizing resources, and designing supply chains that prioritize product life-cycle extension. ESG reporting in logistics will increasingly require companies to disclose their contribution to circular economy goals. For instance, companies will need to report on initiatives such as using recyclable or biodegradable packaging materials, reducing plastic usage, and partnering with manufacturers that produce durable, repairable, or upgradable products. Reverse logistics, which focuses on the return, recycling, or repurposing of goods, will also become a critical element of ESG reports. The shift toward a circular economy in logistics will not only reduce waste but also lower carbon emissions, as fewer raw materials will need to be extracted, manufactured, and transported. Companies that adopt this model will not only improve their ESG performance but also achieve cost savings by reducing material waste and resource inefficiencies. However, this transformation will require significant investments in new technologies, processes, and partnerships. As stakeholders demand more transparency, logistics companies will need to develop comprehensive systems to track and report on their circular economy initiatives, including metrics like waste reduction, recyclability rates, and the environmental impact of their packaging choices (Kudryashov, 2023; Marco-Fondevila et al., 2021; Pasinovych and Myskiv, 2023; Marco-Fondevila et al., 2021).

- 2.
- Net-Zero Commitments: Moving Toward Carbon Neutrality. In response to growing concerns about climate change, an increasing number of logistics companies are committing to net-zero targets, pledging to eliminate or offset their carbon emissions by a specific date. These net-zero commitments are becoming a cornerstone of corporate sustainability strategies, with logistics firms recognizing their responsibility in addressing one of the most carbon-intensive sectors—transportation. Achieving net-zero emissions involves a comprehensive overhaul of operations, including transitioning to electric or hydrogen-powered vehicles, optimizing transportation routes to reduce fuel consumption, and incorporating renewable energy sources in logistics facilities. ESG reporting will play a crucial role in ensuring that companies are held accountable for their net-zero promises. Transparency will be critical, with stakeholders expecting detailed reports on how companies are progressing toward their goals, including specific emissions reduction strategies, timelines, and performance against targets. As regulations tighten and consumer expectations grow, companies that fail to make substantial progress toward net-zero goals risk reputational damage and potential financial penalties. Investors, in particular, are increasingly scrutinizing ESG performance when making investment decisions, and the ability to demonstrate progress toward net-zero will be a key differentiator in securing capital. In this context, the robustness of ESG reporting frameworks is critical. Reports must not only provide accurate data on emissions but also convey the broader strategic plan for achieving net-zero, including investments in green technologies, partnerships with sustainability-focused suppliers, and efforts to offset remaining emissions through carbon credits or other means (Hale et al., 2022).

- 3.
- Green Financing: Aligning ESG Performance with Financial Incentives. As the importance of ESG performance grows, logistics companies are increasingly exploring green financing options to support their sustainability initiatives. Green financing includes financial products, such as sustainability-linked loans and green bonds, which are tied to a company’s ESG performance. These financing instruments offer incentives for companies to meet specific ESG targets—such as reducing carbon emissions or improving energy efficiency—by providing lower interest rates or more favorable loan terms. Green financing is rapidly becoming a critical tool for logistics companies seeking to fund the transition to more sustainable operations. With significant investments required to implement energy-efficient technologies, transition to electric vehicle fleets, and upgrade infrastructure to meet circular economy and net-zero goals, green financing can help alleviate some of the financial burden. Moreover, these financing mechanisms align corporate financial goals with sustainability objectives, creating a win-win scenario where companies can reduce their environmental impact while also improving their access to capital. ESG reporting is central to the success of green financing initiatives. Investors and financial institutions rely on detailed ESG reports to assess the sustainability performance of potential borrowers. This means logistics companies will need to strengthen their ESG reporting capabilities to demonstrate their ability to meet the targets associated with green financial products. Additionally, companies that successfully leverage green financing will benefit from enhanced reputations, as both consumers and investors increasingly favor organizations that prioritize sustainability in their operations (Sun, et al., 2023; Liu and Song, 2023).

- 4.
- Evolving Regulatory Landscape: Meeting New Environmental Standards. Governments around the world are introducing stricter environmental regulations aimed at reducing emissions, improving energy efficiency, and promoting sustainable business practices. These regulations are particularly relevant in logistics, where the transportation of goods contributes significantly to global carbon emissions. For example, the European Union’s Green Deal sets ambitious targets for emissions reductions, while similar regulations are being enacted in other regions, including North America and Asia. As regulatory requirements become more stringent, ESG reporting will become increasingly important for logistics companies. Reports will need to demonstrate compliance with both local and international regulations, as well as provide transparency on how companies are going beyond regulatory requirements to address climate risks. Companies that fail to comply with these evolving standards risk facing fines, reputational damage, and loss of business opportunities, as more customers and partners choose to work with companies that are committed to sustainability (Vorontsova et al., 2023; Lee et al., 2023).


14.8. Conclusion

- Global Reporting Initiative (GRI): The GRI is one of the oldest and most widely used ESG reporting frameworks. It offers a comprehensive set of guidelines for companies to report on their environmental, social, and governance performance. The GRI standards are designed to help companies communicate their sustainability impacts to a wide range of stakeholders, including governments, investors, and communities. For logistics companies, GRI reporting can cover topics such as greenhouse gas emissions from transportation, energy usage, waste management, and labor practices in supply chains. By adopting GRI standards, logistics companies can provide a holistic view of their sustainability efforts, ensuring transparency and accountability in their operations (Grujić et al., 2023; Shaikh, 2022).
- Sustainability Accounting Standards Board (SASB): SASB provides industry-specific ESG standards that are focused on financially material issues—those that are most likely to impact a company’s financial performance. For logistics and transportation companies, SASB’s standards emphasize key areas such as fuel efficiency, emissions reduction, and labor conditions, all of which are critical for sustainable logistics operations. SASB’s industry-focused approach enables logistics firms to identify the ESG issues most relevant to their sector and report on them in a way that resonates with investors and financial stakeholders. The framework’s emphasis on financial materiality makes it particularly appealing to companies looking to link their ESG performance with their overall business strategy (Busco et al., 2020; Pizzi et al., 2023).
- Task Force on Climate-related Financial Disclosures (TCFD): The TCFD framework focuses specifically on climate-related risks and opportunities. It encourages companies to disclose information about how they are managing the financial risks associated with climate change, including the potential impacts of regulatory changes, shifts in market demand, and physical risks like extreme weather events. For logistics companies, TCFD reporting is essential for addressing climate-related risks such as the increasing regulation of carbon emissions, rising fuel costs, and supply chain disruptions caused by climate events. By adopting the TCFD framework, logistics firms can better understand and communicate the financial risks posed by climate change, positioning themselves as resilient and forward-thinking companies in the eyes of investors and stakeholders (Maji and Kalita, 2022; Aversa, 2023).
- Data Collection and IoT: IoT devices, such as GPS trackers and sensors, are revolutionizing logistics by providing real-time data on vehicle performance, fuel consumption, and cargo conditions. These technologies enable logistics companies to track key performance indicators (KPIs) related to energy efficiency and environmental impact. For example, IoT-enabled fleet management systems can optimize routes to reduce fuel consumption and emissions, contributing to more accurate ESG reporting. This real-time data allows companies to monitor their environmental footprint and provide precise, up-to-date information in their ESG reports (Lv, 2022; Wang et al., 2018).
- Big Data and AI. The logistics sector generates vast amounts of data, from vehicle movements to supply chain operations. Advanced data analytics and AI can help companies analyze this data to identify patterns, optimize processes, and forecast future trends. For ESG reporting, big data and AI are invaluable in measuring sustainability performance over time, identifying areas for improvement, and enhancing the accuracy of disclosures. For instance, AI can be used to analyze a company's energy consumption patterns and suggest strategies for reducing carbon emissions, improving the quality and depth of ESG reports (Saxena et al., 2022; Lee et al., 2022).
- Blockchain for Transparency. Blockchain technology has the potential to bring greater transparency and traceability to logistics operations. By creating immutable records of transactions and activities, blockchain can help logistics companies provide verifiable data on their ESG performance, particularly in areas such as supply chain transparency and waste management. For instance, companies can use blockchain to trace the lifecycle of products from manufacturing to end-of-life disposal, ensuring that ESG claims about sustainable sourcing or waste reduction are credible and trustworthy (Wamba et al., 2020; Bai and Sarkis, 2020).
15. Developing an ESG Evaluation Model for Smart Logistics
15.1. Key ESG Metrics for Smart Logistics

15.2. Environmental Metrics for Smart Logistics
- Carbon Emissions and Carbon Intensity: Carbon emissions are a critical environmental metric in logistics, particularly due to the carbon-intensive nature of transportation, which is central to this industry. Road freight and aviation, in particular, are significant contributors to global CO₂ emissions. These transportation modes account for a large percentage of the logistics industry's carbon footprint, making it imperative for companies to address carbon emissions systematically. Logistics companies measure their carbon impact through two primary metrics: absolute emissions and carbon intensity. Absolute emissions refer to the total amount of CO₂ emitted during operations, while carbon intensity measures the amount of carbon emitted per ton-kilometer or per unit of cargo transported. Carbon intensity is a crucial efficiency metric that reflects how efficiently goods are being moved in relation to the environmental impact. To achieve smart logistics, companies must closely monitor both these metrics. By reducing carbon intensity, companies can maintain or even increase their operational output while minimizing their carbon footprint. This can be accomplished through strategies such as optimizing transport routes, adopting more fuel-efficient vehicles, and investing in lower-carbon transportation modes, such as rail or sea freight, which are less carbon-intensive than road or air freight. Smart logistics companies are also adopting carbon offset programs to neutralize the emissions they cannot reduce directly (Zhang et al., 2021; Li et al., 2023).
- Energy Efficiency and Use of Renewable Energy. Energy efficiency plays a pivotal role in reducing the environmental impact of logistics operations. Improving energy efficiency involves optimizing the amount of energy consumed in proportion to the output of logistics activities—whether it's the number of packages delivered, miles traveled, or goods stored. In the context of warehousing, energy efficiency measures can include improving insulation, upgrading to energy-efficient lighting (such as LED systems), and optimizing HVAC (heating, ventilation, and air conditioning) systems to reduce unnecessary energy consumption. Additionally, transportation energy efficiency is achieved by reducing fuel consumption through various methods, including route optimization, driver behavior monitoring, and regular vehicle maintenance. These measures ensure that logistics companies minimize fuel waste and use energy as efficiently as possible. The shift toward renewable energy is another critical trend in smart logistics. Companies are increasingly investing in renewable energy sources, such as solar and wind power, to supply energy for warehouses, distribution centers, and even vehicle charging stations. Solar panels on the roofs of warehouses and distribution centers, for instance, can significantly reduce the reliance on grid electricity, which may come from fossil fuels. Moreover, some logistics providers are also experimenting with integrating renewable energy into their transportation networks by using biofuels or green hydrogen as alternative fuels. This transition to renewable energy not only reduces the environmental impact but also contributes to long-term cost savings and energy independence (Rehman Khan et al., 2022; Milewski and Milewska, 2023).
- Fleet Electrification and Fuel Efficiency. The electrification of logistics fleets is one of the most promising avenues for reducing carbon emissions in the sector. Electric vehicles (EVs) have become a key component of sustainable logistics strategies because they have a significantly lower carbon footprint compared to traditional internal combustion engine vehicles. This shift toward fleet electrification is driven by technological advances, government incentives, and growing consumer demand for greener services. Many logistics companies are transitioning to electric delivery vans and trucks, particularly for last-mile deliveries in urban areas where emissions regulations are becoming stricter. EVs not only produce zero tailpipe emissions, but they also contribute to lower noise pollution, making them ideal for urban logistics. To track their progress, companies measure metrics such as the percentage of their fleet that is electrified, the average miles per charge of EVs, and fuel efficiency across their fleet. In addition to electrification, improving fuel efficiency in traditional vehicles remains a priority for companies that are unable to fully transition to electric fleets. This includes adopting fuel-efficient driving practices, investing in aerodynamic vehicle designs, and using advanced telematics systems to monitor and reduce fuel consumption. These efforts not only reduce carbon emissions but also result in significant cost savings by lowering fuel expenses (Ou et al., 2021; Husain et al., 2021).
- Waste Reduction and Circular Economy Initiatives: Waste management is another critical aspect of the environmental dimension of ESG in logistics, particularly with regard to packaging and end-of-life product disposal. Logistics companies handle vast amounts of packaging materials, much of which is single-use and contributes to landfill waste. To address this, many smart logistics companies are embracing the principles of the circular economy—a system designed to minimize waste and make the most of available resources by recycling, reusing, and designing products for longer life cycles. Circular economy initiatives in logistics focus on several key areas. First, companies are working to reduce the amount of packaging used in shipping goods, opting for more sustainable alternatives such as biodegradable materials or packaging that can be easily recycled. Second, businesses are investing in reverse logistics systems, which allow them to collect and recycle or repurpose products at the end of their life cycle. For example, returned items or outdated products can be refurbished, resold, or broken down into raw materials for reuse. Metrics such as waste diversion rates (the percentage of waste diverted from landfills) and packaging waste reduction help logistics companies measure their progress in waste management. By implementing circular economy principles, companies not only reduce their environmental impact but also create new revenue streams from recycled materials and refurbished products (Scrioșteanu and Criveanu, 2023; Guarnieri et al., 2020).
- Water Consumption and Conservation: While water consumption in logistics is less significant than emissions and energy use, it remains an important environmental consideration, especially in warehouse and facility management. Logistics operations, particularly in large distribution centers, require significant water resources for maintenance, cleaning, and cooling purposes. Smart logistics companies are implementing water conservation measures to reduce their water footprint. This can involve installing water-efficient fixtures, recycling water used in operations, and using rainwater harvesting systems to supply non-potable water for irrigation or cleaning. Monitoring water use in logistics facilities enables companies to identify inefficiencies and implement conservation strategies that align with their broader sustainability goals.The environmental dimension of ESG in logistics is a multifaceted challenge, but it also presents significant opportunities for innovation and growth. By focusing on key areas such as carbon emissions, energy efficiency, fleet electrification, waste management, and water conservation, logistics companies can drastically reduce their environmental impact. Smart logistics practices, supported by technology and a commitment to sustainability, are essential in meeting the growing demands of consumers, regulators, and stakeholders for more sustainable operations. As the logistics industry continues to evolve, companies that prioritize environmental sustainability will gain a competitive advantage by reducing costs, improving operational efficiency, and building stronger relationships with environmentally conscious customers. Moreover, their efforts will contribute to the global fight against climate change, making logistics a key player in the transition toward a greener, more sustainable future (Feizizadeh et al., 2021).

15.3. Social Metrics for Smart Logistics
- Labor Practices and Employee Welfare. The logistics sector is labor-intensive, relying on a wide range of employees, from warehouse workers to truck drivers. Employee welfare is therefore a critical social metric. Companies need to track wages, benefits, job security, and opportunities for career advancement to ensure they are providing a fair and supportive work environment. Fair compensation and comprehensive benefits not only support worker satisfaction but also reduce turnover rates, which are often high in the logistics industry. Beyond compensation, logistics companies are increasingly monitoring employee engagement and satisfaction. Engagement surveys and feedback mechanisms help companies gauge how employees feel about their work environment, which can impact productivity, morale, and retention. A stable and satisfied workforce is essential for maintaining efficiency and service quality, as high turnover and disengaged employees can lead to disruptions in operations. Companies that prioritize employee welfare are also better positioned to attract top talent in a competitive job market, which is vital for sustaining growth in the long term (Davydenko et al., 2023; Feizizadeh et al., 2021).
- Health and Safety Standards. Health and safety standards in logistics are critical due to the inherent risks associated with many of its operations. The industry presents various occupational hazards, from heavy lifting in warehouses to long hours spent on the road by truck drivers. Companies must comply with health and safety regulations and often go beyond compliance by adopting proactive measures to safeguard their workforce. Tracking safety metrics, such as incident rates, injury frequency, and lost-time injury rates, allows logistics companies to evaluate their health and safety performance. These metrics help identify areas where improvements can be made, ensuring that the workplace remains as safe as possible. Implementing health and safety training programs, regular safety audits, and risk assessments are crucial elements in reducing workplace accidents. Moreover, innovative technologies are playing a transformative role in improving safety in logistics. Autonomous machinery in warehouses, wearable devices that monitor worker health, and telematics for drivers are some examples of how technology is helping to reduce risks. By investing in advanced safety solutions, logistics companies can protect their workers while also improving operational efficiency by minimizing downtime due to accidents (Marhavilas et al., 2022; Rikhotso et al., 2021).
- Community Impact and Stakeholder Engagement. Logistics companies often operate in or near densely populated areas, making their community impact a key social metric. The development and operation of large logistics hubs can affect local traffic patterns, contribute to noise pollution, and impact air quality. These factors can generate tension between logistics companies and the communities they serve, making it essential for companies to proactively manage their community footprint. Stakeholder engagement is a vital component of building positive relationships with the communities around logistics operations. Companies can track the number of community outreach programs they sponsor, the partnerships they build with local organizations, and their involvement in addressing community concerns. For example, logistics companies can work with local governments to mitigate traffic congestion around their facilities, invest in noise-reduction technologies, or engage in efforts to improve local air quality through the adoption of cleaner transportation methods. Engaging with stakeholders not only enhances a company’s reputation but also contributes to its social license to operate. A company that is seen as a responsible neighbor is more likely to enjoy long-term support from the community, local governments, and customers. Furthermore, effective stakeholder engagement can provide valuable feedback that helps companies improve their operations and address potential issues before they escalate (Shearston et al., 2020; Wallace and Riegert, 2023).
- Diversity, Equity, and Inclusion (DEI) in Logistics. Diversity, equity, and inclusion (DEI) are increasingly recognized as critical components of social responsibility in the logistics sector. Companies that prioritize DEI are better positioned to build a dynamic and innovative workforce. In logistics, DEI metrics often focus on the representation of women, minorities, and other underrepresented groups within the workforce, particularly in leadership roles. Tracking the percentage of women and minority employees in leadership positions and monitoring equal pay statistics help ensure that companies are fostering an inclusive environment. Logistics companies can also implement initiatives aimed at promoting diversity, such as mentorship programs, diversity training, and recruitment strategies that prioritize underrepresented groups. These efforts are not just about social justice but also about enhancing business performance. Research has shown that diverse teams bring a wider range of perspectives, which can lead to better decision-making, increased creativity, and improved problem-solving capabilities. In an industry as competitive and dynamic as logistics, companies that embrace DEI are more likely to attract and retain a talented workforce, fostering a culture of inclusion that drives long-term success (Smith and Leon, 2023; Fernandez et al., 2023).
- Human Rights in Supply Chains: Global logistics networks often involve suppliers and partners in regions where human rights abuses, such as forced labor and unsafe working conditions, are a concern. As such, ensuring ethical supply chain management is a critical social responsibility for logistics companies. Human rights violations within supply chains can cause significant reputational damage and lead to legal consequences, making it imperative for companies to monitor and audit their suppliers closely. Human rights metrics track supplier audits, certifications, and compliance with international labor standards, such as those outlined by the International Labour Organization (ILO). Regular audits and certifications help ensure that suppliers adhere to ethical labor practices, such as providing safe working conditions, fair wages, and prohibiting child or forced labor. In addition to compliance, companies can build long-term relationships with suppliers that share their commitment to ethical labor practices. By working collaboratively with suppliers to improve labor standards, logistics companies can contribute to positive social change in the regions where they operate. This not only protects the company’s reputation but also aligns with the growing consumer demand for ethically produced goods. The social dimension of ESG in logistics encompasses a wide range of critical issues that are essential for building sustainable and responsible operations. From labor practices and employee welfare to health and safety, community impact, DEI, and human rights in supply chains, logistics companies must prioritize social metrics to maintain trust and foster long-term growth. In an industry where people are at the heart of operations, addressing these social responsibilities is not only an ethical imperative but also a key driver of business success. Companies that lead in social responsibility by investing in their workforce, engaging with communities, promoting diversity, and ensuring ethical supply chains will be better positioned to thrive in a future where sustainability and accountability are central to business operations. As the logistics sector continues to evolve, the social dimension of ESG will play an increasingly vital role in shaping the industry’s trajectory toward a more responsible and equitable future (Hammond 2021; Wheeler, 2022).

15.4. Governance Metrics for Smart Logistics
- Corporate Governance Structure and Leadership Accountability. Effective governance requires strong leadership structures that are designed to hold decision-makers accountable. In logistics, where decisions often impact global supply chains, having a robust governance framework ensures that companies can respond swiftly and responsibly to challenges while maintaining their ethical obligations. Key governance metrics include evaluating the composition and diversity of a company's board of directors. A diverse and independent board is essential for fostering well-rounded decision-making, which can better address the broad array of challenges faced by logistics companies. Metrics such as the percentage of independent board members and the presence of women or other underrepresented groups on the board are indicators of a company’s commitment to inclusive governance. Research shows that more diverse boards tend to make better decisions, as they bring a wider range of perspectives to the table. Another critical governance factor is leadership accountability. This is often reflected in the establishment of dedicated ESG committees or similar structures within the board that specifically focus on overseeing environmental and social initiatives. These committees ensure that sustainability efforts are not merely token gestures but are integrated into the company’s strategic decision-making processes. Moreover, clear accountability structures mean that executives and senior leaders are held responsible for the outcomes of these initiatives, further reinforcing the company’s commitment to good governance (Yadav and Jain, 2023; Bhat et al., 2024).
- Anti-Corruption and Compliance Standards. Given the global scope of logistics operations, compliance with anti-corruption laws and regulations is another vital governance metric. Logistics companies, due to their international networks and interactions with various governmental and regulatory bodies, are particularly vulnerable to corruption risks. Failing to adhere to anti-corruption standards not only jeopardizes a company’s legal standing but also risks damaging its reputation and eroding stakeholder trust. Metrics that track the number of compliance violations, bribery incidents, and supplier adherence to ethical standards are essential for maintaining transparency and avoiding legal risks. A robust compliance program typically includes regular audits, employee training on anti-corruption laws, and mechanisms for whistleblowers to report unethical behavior. Logistics companies must also ensure that their suppliers, especially those in regions with higher corruption risks, are held to the same ethical standards. Having strict compliance and anti-corruption policies in place is not only a matter of legality but also a critical element of corporate responsibility. By establishing and enforcing these standards, logistics companies demonstrate their commitment to operating ethically and in line with global best practices (Ghazwani et al., 2024; Siahaan et al., 2023).
- Data Privacy and Cybersecurity in Logistics Systems. As logistics companies increasingly adopt digital technologies such as Internet of Things (IoT) devices, artificial intelligence, and blockchain, data privacy and cybersecurity have emerged as key governance metrics. These technologies, while making logistics operations more efficient, also expose companies to new risks related to the protection of sensitive data. For logistics companies, this can include data related to customer shipments, operational schedules, and even proprietary business information. Data privacy metrics evaluate how well companies comply with regulations like the General Data Protection Regulation (GDPR) in Europe or other data protection laws in different regions. These metrics track the effectiveness of a company’s data protection measures, such as encryption, secure data storage, and access controls, to ensure that sensitive information is safeguarded against unauthorized access or breaches. Cybersecurity incidents can have significant financial and reputational consequences. As a result, logistics companies must monitor and report on cybersecurity breaches or vulnerabilities within their systems. A comprehensive governance framework will include regular cybersecurity audits, incident response protocols, and continuous monitoring to detect potential threats. Given the increasing reliance on digital platforms, companies that invest in robust cybersecurity measures will be better positioned to protect their operations and maintain stakeholder trust (Li et al., 2021; Aliahmadi and Nozari, 2023).
- ESG-Related Risk Management and Oversight: The logistics industry faces a variety of ESG-related risks, including those associated with climate change, labor shortages, and supply chain disruptions. As such, effective governance includes the capacity to identify, assess, and mitigate these risks through proactive risk management strategies. Climate-related risks, such as extreme weather events, pose a direct threat to logistics operations by disrupting transportation routes or damaging infrastructure. Companies must track their exposure to such risks and develop contingency plans to ensure business continuity. Metrics that measure a company's preparedness for these disruptions, such as having alternative transport routes or resilient supply chain networks, are vital for long-term sustainability. Similarly, governance in logistics also involves managing social risks, such as labor shortages or ethical concerns related to working conditions. Companies must develop robust strategies to address these challenges, ensuring that their operations remain sustainable and compliant with social and labor standards. An essential component of risk management is the oversight provided by the company’s governance structure. The board of directors, along with dedicated ESG or risk committees, must regularly review the company’s risk exposure and ensure that the necessary resources and strategies are in place to mitigate potential impacts. In summary, governance metrics play a crucial role in ensuring that logistics companies are not only meeting their financial goals but also fulfilling their environmental and social responsibilities. By focusing on transparency, corporate governance structures, anti-corruption standards, data privacy, and ESG-related risk management, companies can build trust with stakeholders while safeguarding their long-term sustainability. As the logistics industry continues to evolve, good governance will be indispensable in navigating the complexities of global operations, meeting regulatory requirements, and achieving meaningful progress toward sustainability.

15.5. ESG Metrics Across the Logistics Value Chain
- Warehouse and Facility Management: Warehouses and logistics facilities are foundational components of the logistics value chain. ESG metrics in this area typically revolve around energy use, water consumption, and waste management. Energy use per square foot is a common metric, as logistics facilities, especially large distribution centers, can consume significant amounts of electricity for lighting, heating, cooling, and operational processes. By monitoring and reducing energy consumption, companies can lower their greenhouse gas (GHG) emissions and cut operational costs. Water consumption is another key metric. Many warehouses use water for maintenance, cooling, and sanitation, and excessive use or waste of water can contribute to environmental degradation. Measuring water use and implementing water-saving technologies, such as low-flow fixtures or recycling systems, can help companies mitigate their impact on local water supplies. Waste management practices are also critical for evaluating a facility's environmental footprint. Metrics in this area may include the percentage of waste diverted from landfills through recycling or the volume of hazardous waste generated. Companies are increasingly adopting circular economy principles to reduce waste, recycling materials whenever possible or finding new uses for them within the supply chain. Technological innovation is playing a significant role in improving facility sustainability. Smart warehouses, equipped with Internet of Things (IoT) technologies, can track energy use, water consumption, and waste generation in real time. For example, IoT sensors can monitor heating, ventilation, and air conditioning (HVAC) systems, optimizing their performance based on real-time conditions and usage patterns. This not only reduces energy consumption but also helps companies identify inefficiencies before they result in wasted resources. By continuously monitoring these ESG metrics, logistics companies can make data-driven decisions that reduce their environmental footprint while increasing operational efficiency. (Davydenko et al., 2023; Lewczuk et al., 2021).
- Transportation and Fleet Management: Transportation is one of the most emissions-intensive aspects of logistics, contributing significantly to the industry's carbon footprint. As such, transportation and fleet management are central to sustainability efforts, and several ESG metrics are used to assess environmental performance in this area. These include fuel efficiency, emissions per mile, and the percentage of fleet electrification. Fuel efficiency is a primary concern for logistics companies, as reducing fuel consumption directly correlates with lower emissions and operational costs. Companies can track fuel efficiency in terms of miles per gallon or fuel use per ton-mile, providing insights into how effectively resources are being used. Similarly, emissions per mile or ton-mile are important metrics, as they measure the environmental impact of moving goods across distances. Reducing these emissions is crucial for meeting sustainability goals, particularly as global supply chains become more complex and longer. Fleet electrification is another growing area of focus. As governments and businesses alike set ambitious carbon reduction targets, many logistics companies are investing in electric or hybrid vehicles. Tracking the percentage of fleet electrification is an important ESG metric, as it signals a company’s commitment to reducing its reliance on fossil fuels and cutting emissions. Additionally, electrification can lead to cost savings over time, as electric vehicles (EVs) typically have lower maintenance and fuel costs than traditional combustion engines. Advanced technologies such as artificial intelligence (AI) and IoT are critical enablers of improved transportation sustainability. AI algorithms can optimize delivery routes in real-time, reducing fuel use by minimizing distance traveled and avoiding traffic congestion. IoT-enabled telematics systems monitor vehicle performance and fuel consumption, helping fleet managers identify inefficiencies or maintenance issues that could lead to excess fuel consumption or higher emissions. By integrating these technologies and tracking relevant ESG metrics, logistics companies can achieve substantial reductions in both their carbon footprint and operational costs (Pašagić Škrinjar et al., 2020; Scedrovs et al., 2023).
- Supply Chain Transparency and Traceability. In addition to improving their own operations, logistics companies must ensure that their supply chains are aligned with ESG standards. Supply chain transparency and traceability have become increasingly important in today’s globalized economy, where goods often travel through numerous suppliers and intermediaries before reaching their final destination. ESG metrics in this area include the percentage of suppliers audited for human rights violations, the proportion of sustainable sourcing in procurement, and the overall traceability of goods. Auditing suppliers for human rights violations, environmental compliance, and ethical practices is crucial for ensuring that the entire supply chain meets high ESG standards. Companies that fail to monitor their suppliers risk being associated with unethical practices such as forced labor, deforestation, or unsafe working conditions, which can lead to reputational damage and legal consequences. By regularly auditing their suppliers and reporting on these audits, logistics companies can mitigate these risks and demonstrate their commitment to social responsibility. Sustainable sourcing is another critical ESG metric. This refers to the proportion of goods or raw materials that are sourced from sustainable, ethical suppliers. For example, companies may prioritize suppliers that use renewable energy, practice sustainable agriculture, or adhere to fair labor standards. Tracking the proportion of sustainable sourcing in procurement helps companies assess their overall impact on the environment and society, while also promoting long-term supply chain resilience. Supply chain traceability, often enabled by blockchain technology, is essential for verifying the origin and sustainability of goods. Blockchain provides a decentralized, immutable ledger that can record every transaction and movement of a product throughout the supply chain. This ensures that companies can trace the origins of their products and verify that they comply with ESG standards. Tracking metrics related to supply chain transparency and traceability can provide logistics companies with the information they need to make more sustainable choices, mitigate risks, and ensure compliance with ESG regulations (Paliwal et al., 2020; Hong and Xiao, 2024).
- Technology and Innovation as Enablers of ESG Goals. Technology is a key enabler of ESG performance in logistics. Investments in advanced technologies such as AI, IoT, and blockchain can help logistics companies improve their energy efficiency, reduce waste, and enhance supply chain transparency. Metrics that track the adoption of these technologies provide insights into how companies are leveraging innovation to meet their sustainability goals. For example, AI can be used to optimize operations across the logistics value chain, from route optimization in transportation to inventory management in warehouses. By tracking the percentage of logistics operations managed by AI or other smart systems, companies can assess the extent to which they are benefiting from these efficiency gains. Similarly, IoT can be used to monitor real-time conditions in warehouses, vehicles, and throughout the supply chain, enabling companies to reduce resource waste and improve sustainability. Metrics that track the use of IoT in logistics operations can provide insights into the company’s ability to manage resources more effectively. Blockchain technology is particularly valuable for enhancing supply chain transparency. By tracking the adoption of blockchain for traceability purposes, logistics companies can demonstrate their commitment to verifying the sustainability and ethical practices of their suppliers. This not only strengthens their ESG performance but also builds trust with consumers and investors (Hong and Xiao, 2024; Paiva et al., 2021).

15.6. Case Studies: ESG Metrics in Leading Smart Logistics Companies



15.7. Challenges in Measuring ESG Metrics in Smart Logistics
- Data Collection and Standardization: One of the most significant challenges logistics companies face when measuring ESG metrics is data collection and standardization. Smart logistics, by definition, leverages digital technologies to streamline operations, but collecting accurate and consistent ESG-related data across the entire global supply chain remains a complex task. The logistics industry deals with a variety of activities that generate emissions, including transportation, warehousing, and packaging. Measuring the carbon footprint of each activity requires not only sophisticated tracking technologies but also cooperation from all stakeholders across the supply chain, including suppliers, transportation providers, and customers. The difficulty in data collection is compounded by the fact that logistics operations span multiple regions with different regulatory frameworks and technological capabilities. For example, a company might have advanced carbon tracking tools in its European operations, but its suppliers in other parts of the world may lack such capabilities. This discrepancy leads to inconsistent data quality and challenges in reporting accurate ESG metrics. Standardization of ESG metrics is another hurdle. Different countries, regions, and even industries have varying definitions of what constitutes sustainability, which complicates efforts to create a unified approach to ESG reporting. For instance, emissions reporting requirements may differ between the European Union, the United States, and Asian countries, creating an additional layer of complexity for logistics companies that operate globally. Achieving consistent and comparable ESG data across these disparate frameworks is difficult, yet essential for transparent and effective sustainability reporting (Cort and Esty, 2020; Zeng et al., 2022).

- 2.
- Balancing Cost and Investment with Sustainability Goals: Another major challenge for logistics companies is balancing the cost of sustainability initiatives with their short-term financial goals. Achieving meaningful progress in ESG performance often requires significant upfront investment. For instance, the electrification of vehicle fleets, installation of renewable energy infrastructure in warehouses, or the adoption of energy-efficient technologies can be expensive. While these investments may yield long-term benefits in terms of cost savings and improved ESG performance, the initial financial outlay can be prohibitive for some companies, particularly those with tight profit margins or those in highly competitive markets. Fleet electrification, for example, can reduce greenhouse gas emissions, but the cost of purchasing electric vehicles (EVs) is significantly higher than traditional diesel or gasoline-powered vehicles. Additionally, the infrastructure to support EVs, such as charging stations, is not universally available, adding to the challenge. Although logistics companies understand that investing in sustainability is critical to remaining competitive in the long term, balancing these investments with the need to maintain short-term profitability is often a difficult decision. Similarly, renewable energy investments for warehousing and logistics facilities require substantial upfront costs. While solar panels or wind turbines can significantly reduce a company’s carbon footprint, the financial payback can take years to materialize, making it a tough sell to stakeholders focused on quarterly financial performance. This tension between short-term financial pressures and long-term sustainability goals is a critical challenge for logistics companies that want to improve their ESG metrics while remaining financially viable (Schiffer et al., 2021; Woody et al., 2022).

- 3.
- Supply Chain Complexity and Global Scope: The global nature of modern logistics makes maintaining high ESG standards throughout the supply chain a significant challenge. Supply chains are inherently complex, often involving multiple parties across different geographies, each with its own ESG practices, regulatory environment, and operational constraints. The further removed a logistics company is from a particular supplier or service provider, the harder it becomes to ensure that ESG metrics are being accurately tracked and reported. For example, a company may have strict ESG guidelines for its transportation providers within its home country, but it may rely on third-party logistics providers or suppliers in other regions where regulations are more lenient, or where ESG practices are not prioritized. This lack of control over every link in the supply chain can result in gaps in ESG data, making it difficult to measure overall sustainability performance accurately. Additionally, social and governance aspects of ESG metrics, such as labor practices, ethical sourcing, and human rights compliance, are particularly challenging to track across global supply chains. Logistics companies need to ensure that their partners comply with ethical labor standards, which requires continuous monitoring and verification. However, differences in labor regulations across countries make it difficult to standardize social ESG metrics. Ensuring compliance across a diverse and globalized network of suppliers adds an extra layer of complexity to ESG measurement efforts (Hammond, 2021; Zeng et al., 2022).

- 4.
- Regulatory Pressures and Industry-wide Compliance. The increasing regulatory pressure on ESG reporting is another significant challenge for logistics companies, particularly those operating on a global scale. In regions such as the European Union, companies are facing stricter regulations regarding emissions reporting, waste management, and sustainable practices. The EU Green Deal and the Corporate Sustainability Reporting Directive (CSRD) are examples of initiatives that are pushing logistics companies to adopt more stringent ESG reporting measures. However, regulatory requirements vary widely between different regions. For instance, while the EU may mandate detailed emissions reporting, other regions may have less stringent requirements, creating challenges for companies that need to adhere to multiple regulatory frameworks. Ensuring compliance with these evolving and sometimes conflicting regulations can be a time-consuming and resource-intensive task for logistics companies, particularly those with operations in multiple countries. Moreover, there is a growing expectation from investors, customers, and other stakeholders for companies to demonstrate high ESG standards. Failing to meet these expectations can lead to reputational damage and a loss of business, making compliance with ESG regulations not just a legal obligation but a critical business necessity. Logistics companies are under increasing pressure to keep pace with regulatory changes while also ensuring that their operations meet industry-wide standards for sustainability and ethical practices (Lin, 2022; Dănilă et al., 2022).

15.8. The Role of Technology in Enabling ESG Metrics for Smart Logistics
- IoT and Real-Time Data Tracking for Environmental Performance. The Internet of Things (IoT) is a foundational technology in smart logistics that allows companies to monitor and track environmental performance metrics in real-time. IoT sensors, embedded in vehicles, warehouses, and other logistical assets, can gather and transmit data on fuel consumption, emissions, temperature, energy usage, and vehicle maintenance needs. By capturing this data, logistics companies can gain granular insights into their environmental impact and identify opportunities to optimize operations for greater sustainability. For example, IoT sensors in fleet vehicles can monitor fuel efficiency and greenhouse gas emissions, allowing companies to track progress towards emission reduction targets. These sensors can detect inefficiencies such as excessive idling, underinflated tires, or suboptimal driving behaviors that lead to higher fuel consumption. With real-time data, logistics managers can take immediate action to rectify these issues, such as optimizing driving routes, maintaining vehicles more regularly, or providing drivers with training to improve fuel efficiency. This not only lowers the carbon footprint but also reduces operational costs associated with fuel consumption. Additionally, IoT sensors can improve energy efficiency in warehouses and distribution centers by monitoring lighting, heating, and cooling systems. Automated systems can adjust these environmental controls based on real-time data, ensuring that energy is only used when necessary. By reducing energy waste, logistics companies can minimize their environmental impact while lowering costs. The ability to continuously track and measure environmental performance is a crucial advantage for logistics firms striving to improve their ESG metrics (Chhabra, et al., 2021; Kan et al., 2018).

- 2.
- AI and Machine Learning for Optimizing Logistics Operations. Artificial intelligence (AI) and machine learning are powerful tools that can analyze vast amounts of data to identify inefficiencies in logistics operations and optimize them for sustainability. AI algorithms can process complex datasets collected from IoT devices, vehicles, and supply chains to reveal patterns and insights that would be difficult for humans to detect manually. By optimizing routes, reducing fuel consumption, and minimizing waste, AI enables logistics companies to improve their environmental performance and overall ESG standing. One of the primary applications of AI in logistics is route optimization. AI systems can analyze traffic data, weather conditions, and delivery schedules to determine the most efficient routes for vehicles, reducing unnecessary fuel consumption and emissions. This type of dynamic route planning allows companies to avoid traffic congestion, minimize travel distances, and reduce delivery times. As a result, logistics companies can not only improve their environmental performance but also enhance customer satisfaction by providing faster and more reliable deliveries. Moreover, AI-driven predictive maintenance systems can monitor the health of vehicles and other logistical equipment, predicting when maintenance is needed before a breakdown occurs. This reduces the likelihood of equipment failure, which can lead to costly delays and additional emissions from backup vehicles or equipment. By ensuring that all assets are operating at peak efficiency, logistics companies can further minimize their environmental footprint. In addition to optimizing environmental performance, AI can also help logistics companies address social and governance issues. For instance, AI-powered workforce management tools can ensure that labor practices are in line with ESG standards, such as fair wages, appropriate working conditions, and diversity and inclusion policies (Perrotta, F., Parry and Neves, 2017; Kaklis et al., 2022).

- 3.
- Blockchain for Supply Chain Transparency and Ethical Sourcing. Blockchain technology is another game-changing innovation that is enhancing the ability of logistics companies to meet ESG standards, particularly in the areas of supply chain transparency and ethical sourcing. Blockchain is a decentralized digital ledger that records transactions securely and transparently, making it possible for logistics companies to track goods throughout the supply chain from origin to destination. By leveraging blockchain technology, logistics companies can verify that products are sourced from ethical and sustainable suppliers, ensuring compliance with ESG standards. For instance, blockchain can provide immutable records of where raw materials are sourced, how they are transported, and whether the suppliers adhere to environmental and labor regulations. This transparency is essential for businesses committed to eliminating unethical practices such as forced labor, illegal deforestation, or excessive resource extraction from their supply chains. Furthermore, blockchain's traceability capabilities can help companies meet regulatory requirements and provide consumers with greater confidence in the sustainability and ethical integrity of their products. For example, a logistics company using blockchain can easily verify whether the suppliers of a particular product are certified by relevant environmental or social standards, such as Fair Trade or Forest Stewardship Council (FSC). This allows companies to make more informed decisions about their sourcing partners and ensures that they are aligned with the company's ESG goals. Blockchain can also enhance governance by reducing the risk of fraud and corruption within supply chains. By providing a transparent and tamper-proof record of all transactions, blockchain ensures that all parties involved in the supply chain adhere to agreed-upon terms, reducing the likelihood of dishonest or unethical practices (Hong and Xiao, 2024; Paliwal, et al., 2020).

- 4.
- Advanced Analytics for ESG Reporting and Decision-Making. Advanced analytics tools play a crucial role in enabling logistics companies to track, report, and optimize their ESG performance. These tools aggregate data from various sources, including IoT sensors, AI algorithms, and blockchain systems, and generate actionable insights that help companies make data-driven decisions to improve their sustainability and social impact. ESG reporting has become a priority for companies across industries, as stakeholders—including investors, regulators, and customers—increasingly demand transparency and accountability regarding environmental and social performance. Advanced analytics platforms can automate the collection and analysis of ESG data, allowing companies to track key metrics such as carbon emissions, waste generation, energy consumption, and labor practices in real-time. These platforms can also benchmark performance against industry standards, helping companies identify areas where they can improve. Moreover, advanced analytics can forecast future ESG performance based on current trends, enabling companies to set realistic and achievable sustainability targets. By analyzing historical data, companies can predict the potential environmental impact of various operational decisions, such as fleet expansion, new warehouse locations, or changes in sourcing strategies. This foresight allows logistics companies to plan more effectively and ensure that they remain on track to meet their ESG goals. In addition to environmental performance, advanced analytics can help companies address social and governance issues. For instance, analytics tools can track workforce diversity, employee satisfaction, and compliance with labor laws, ensuring that the company maintains high standards in these areas. By providing a comprehensive view of ESG performance, advanced analytics empower logistics companies to make informed decisions that benefit both the business and society (Collier et al., 2021; Zeng et al., 2022).

15.9. Future Trends in ESG Metrics for Smart Logistics
- Circular Economy Integration and Waste Elimination: A significant trend shaping the future of ESG metrics in logistics is the integration of circular economy principles. The circular economy aims to eliminate waste through more sustainable design, manufacturing, and product lifecycle management. Unlike the traditional linear economy—based on a "take, make, dispose" model—the circular economy focuses on reducing material usage, reusing resources, and recycling waste back into production. For logistics companies, this shift toward circularity presents new opportunities to improve ESG performance. Metrics related to waste reduction, recycling rates, and product longevity will play a pivotal role in assessing how well logistics operations align with circular economy principles. For instance, companies will need to track how much packaging is being recycled, how efficiently products are returned for remanufacturing, and the overall reduction of materials used in the supply chain. Additionally, reverse logistics, the process of collecting and managing returned goods, will become a vital component of circular logistics. Companies will increasingly focus on optimizing reverse logistics processes to minimize waste, extend product life cycles, and maximize resource efficiency. ESG metrics will likely evolve to measure the efficiency of these processes, including how much waste is diverted from landfills, how resources are reused or recycled, and how circular logistics impacts overall sustainability performance (Scrioșteanu and Criveanu, 2023; Geissdoerfer et al., 2018).

- 2.
- Net-zero Emissions and Carbon Neutrality Commitments. The global push for net-zero emissions and carbon neutrality is another powerful trend driving changes in ESG metrics for logistics. As businesses, industries, and countries commit to reducing their carbon footprints, logistics companies face mounting pressure to track and lower their greenhouse gas (GHG) emissions. Carbon intensity—emissions per unit of activity, such as per mile or per ton of goods transported—will become a key metric for logistics companies striving to meet their net-zero goals. Electrification of logistics fleets is one of the most promising avenues for reducing carbon emissions. With the advent of electric trucks, delivery vehicles, and drones, logistics companies can significantly lower their reliance on fossil fuels. Fleet electrification will be tracked through metrics such as the percentage of electric vehicles (EVs) in use, the overall reduction in fuel consumption, and the related decrease in emissions. Moreover, renewable energy usage will also be a critical ESG metric. Whether powering warehouses, distribution centers, or charging stations for electric vehicles, the adoption of renewable energy sources like solar, wind, or bioenergy will play a major role in carbon reduction strategies. Metrics will need to capture the proportion of energy from renewable sources and the corresponding decrease in the company’s carbon footprint. To meet carbon neutrality commitments, companies must also consider the role of carbon offsetting, through which emissions that cannot be eliminated are compensated by investing in environmental projects such as reforestation or renewable energy initiatives. ESG metrics will thus expand to include both direct reductions in emissions and contributions to offset projects, giving companies a holistic view of their progress toward net-zero (Han et al., 2023; Du et al., 2023).

- 3.
- Evolving Regulatory Requirements for ESG Reporting: The regulatory landscape surrounding ESG reporting is rapidly evolving, with governments and international bodies implementing stricter guidelines and standards. As ESG criteria become a focal point for policymakers, logistics companies must develop more sophisticated systems for tracking and reporting their sustainability performance. Compliance with regulatory requirements will become essential not only for avoiding penalties but also for maintaining a positive reputation in the marketplace. Regulatory frameworks such as the European Union’s Corporate Sustainability Reporting Directive (CSRD) and the Task Force on Climate-related Financial Disclosures (TCFD) are driving the need for greater transparency and accountability in ESG reporting. These frameworks require companies to disclose detailed information on their environmental, social, and governance impacts, including carbon emissions, energy consumption, waste management practices, and social responsibility initiatives. For logistics companies, this means that ESG metrics will need to be standardized and integrated into existing reporting structures. Companies will have to track a wide array of data points, from energy usage and emissions to labor practices and community engagement, to ensure they meet regulatory requirements. The ability to aggregate, analyze, and report on ESG data in real time will be crucial for staying ahead of these evolving regulations. Furthermore, as regulatory scrutiny increases, companies that fail to comply with ESG reporting standards may face reputational damage, legal penalties, and exclusion from major markets. As such, developing robust ESG reporting mechanisms will not only help logistics companies avoid these risks but also enable them to proactively demonstrate their commitment to sustainability and social responsibility (Beerbaum, 2021).


15.10. Conclusion

16. Designing a Comprehensive ESG Scorecard for Logistics Companies
16.1. Introduction

16.2. Understanding ESG in the Context of Logistics

16.3. Core Components of an ESG Scorecard for Logistics Companies
16.4. Environmental Metrics for a Logistics ESG Scorecard

16.5. Social Metrics for a Logistics ESG Scorecard

16.6. Governance Metrics for a Logistics ESG Scorecard

16.7. Application of the Model in Real-World Scenarios


- Transportation Optimization Models. One of the most critical applications of modeling in logistics is the optimization of transportation routes, a task that has become increasingly important as fuel costs rise and concerns about the environmental impact of transportation grow. In logistics, transportation costs typically constitute a significant portion of overall expenses, so finding ways to reduce travel distances without compromising service levels is essential. Optimization models, particularly the Vehicle Routing Problem (VRP), are widely used to address these challenges. The VRP helps companies determine the most efficient routes for a fleet of vehicles to take, ensuring that deliveries are completed within designated time windows and that vehicle capacities are not exceeded, all while minimizing total travel distance or time. An exemplary real-world application of transportation optimization is seen in UPS's use of the On-Road Integrated Optimization and Navigation (ORION) system. ORION is a sophisticated system that uses advanced algorithms to plan the most efficient delivery routes for UPS drivers. By taking into account factors like traffic conditions, customer locations, vehicle capacity, and fuel efficiency, ORION helps reduce the number of miles driven, the amount of fuel consumed, and overall delivery time. UPS has reported saving millions of miles each year through the use of this system, which also contributes to significant reductions in fuel consumption and emissions. ORION is a prime example of how transportation optimization models can not only cut costs for companies but also reduce their environmental footprint, aligning with broader sustainability goals (Azad et al., 2022; Meng et al., 2021).
- Inventory Management Models. Inventory management is another vital area where optimization models have a significant impact. Companies must carefully balance the costs of holding inventory against the need to meet customer demand promptly, which requires a delicate and often complex calculation. Inventory management models like the Economic Order Quantity (EOQ) model and the Just-in-Time (JIT) system provide companies with strategies to minimize costs while ensuring that they have the right amount of stock on hand to meet demand. The EOQ model helps companies determine the optimal order size that minimizes the combined costs of ordering and holding inventory. By calculating factors such as the cost of placing an order, the demand rate, and the holding cost per unit, businesses can arrive at an optimal order quantity that reduces their overall inventory costs. This model is especially useful for companies with relatively stable demand patterns, as it enables them to maintain an adequate stock of goods while avoiding the costs associated with overstocking or stockouts. In contrast, the JIT system takes a more dynamic approach, focusing on reducing waste by keeping inventory levels as low as possible. A standout example of this model's application is Toyota's renowned JIT system, which has been a key factor in the company’s success. By receiving goods only when they are needed for the production process, Toyota is able to minimize the costs associated with holding large quantities of inventory. This system requires precise coordination with suppliers and relies heavily on predictive models that forecast demand and ensure that materials are delivered in a timely manner. The JIT system not only reduces inventory holding costs but also helps improve overall efficiency by eliminating excess inventory that could otherwise become obsolete or take up valuable warehouse space (Taraja, 2021; Reza and Silalahi, 2021).
- Simulation Models in Warehousing. Warehousing is a critical component of logistics operations, as it involves the storage, organization, and movement of goods within a company's supply chain. Optimizing warehouse operations is essential for ensuring that products can be stored and retrieved efficiently, reducing order processing times, and ultimately improving customer satisfaction. Simulation models offer a powerful tool for optimizing warehouse layouts, processes, and technologies by allowing companies to create virtual representations of their warehouses and experiment with different configurations before making changes in the real world. Amazon is a prime example of a company that has embraced simulation models to enhance its warehousing operations. The company's fulfillment centers rely heavily on robotic automation to move products from storage areas to packaging stations, and simulation models play a critical role in optimizing these processes. By creating digital twins of its warehouses and running simulations of both robot and human movements, Amazon is able to identify potential bottlenecks, improve the efficiency of picking and packing operations, and reduce order processing times. The use of simulation models enables Amazon to experiment with different warehouse configurations, such as changes to shelving layouts or the placement of robots, to determine the most efficient setup for each fulfillment center. Through these simulations, Amazon can continuously refine its warehouse operations, resulting in faster order fulfillment, lower operational costs, and a better overall customer experience. The company’s use of digital twins and robotic simulations is a testament to the power of simulation models in enhancing logistics efficiency (Kolesnyk et al., 2023; Saderova et al., 2022).
- Predictive Models in Demand Forecasting. Accurate demand forecasting is essential for managing inventory levels, optimizing production schedules, and ensuring that customers receive their products when they need them. Predictive models, which leverage historical data and advanced algorithms, have become indispensable tools for logistics companies seeking to improve the accuracy of their demand forecasts. These models analyze a wide range of data, including past sales patterns, market trends, and external factors such as economic conditions or weather events, to predict future demand more accurately. Walmart has demonstrated the effectiveness of predictive models in improving its demand forecasting capabilities. By analyzing vast amounts of sales data from its stores, Walmart is able to identify trends and patterns that inform its inventory decisions. In addition to historical sales data, Walmart incorporates external factors such as weather forecasts and economic indicators into its predictive models, allowing the company to adjust its inventory levels in real-time. This proactive approach helps Walmart avoid stockouts, reduce excess inventory, and ensure that products are available to customers when and where they are needed. The use of predictive models in demand forecasting has allowed Walmart to improve its overall supply chain efficiency, reduce costs, and enhance customer satisfaction (Bousqaoui et al., 2021; Hayta et al., 2023).
- Network Design Models for Supply Chain Optimization. The design of a company's supply chain network, which includes the location of warehouses, distribution centers, and production facilities, is a crucial factor in ensuring that products are delivered to customers efficiently and at the lowest possible cost. Network design models are used to optimize the placement of these facilities, taking into account factors such as transportation costs, lead times, and service requirements. By strategically designing their supply chain networks, companies can reduce transportation costs, minimize delays, and improve overall supply chain efficiency. DHL, a global leader in logistics, has successfully applied network design models to optimize its distribution network. By analyzing data on transportation costs, customer demand patterns, and service level requirements, DHL is able to determine the optimal locations for its distribution centers and hubs. This strategic placement of facilities enables DHL to minimize transportation costs while ensuring that it can meet customer expectations for timely deliveries. The use of network design models has been instrumental in helping DHL maintain its competitive advantage in a highly dynamic and globalized market (Tordecilla et al., 2021; Dang et al., 2021).








17. Applications of ESG in Logistics
17.1. Challenges in Implementing ESG in Smart Logistics

17.2. The Role of Smart Logistics in ESG

17.3. Environmental Challenges in Implementing ESG in Smart Logistics

17.4. Social Challenges in Implementing ESG in Smart Logistics





17.5. Governance Challenges in Implementing ESG in Smart Logistics

17.6. Technology-Related Challenges in ESG Implementation



7. Case Studies: Overcoming ESG Challenges in Smart Logistics

17.7. Strategies for Overcoming ESG Challenges in Smart Logistics


17.8. Future Directions and Trends in ESG Implementation for Smart Logistics

17.9. Conclusion

18. Opportunities for Innovation and Competitive Advantage
18.1. Introduction

18.2. The Role of Technology in Driving Innovation

18.3. Automation and Robotics in Warehousing and Transportation

18.4. Sustainability as a Driver for Innovation

18.5. Customer-Centric Innovation in Logistics

18.6. Digital Transformation in Logistics

19. Future Trends: Sustainability and Technology in Global Supply Chains

- Definition and Importance of Sustainability: Sustainability in supply chains refers to the development and implementation of business practices that ensure the long-term viability of resources, while minimizing negative impacts on the environment, society, and economy. This involves an integrated approach where companies evaluate the entire lifecycle of a product, starting from sourcing raw materials to manufacturing, distribution, and eventual disposal. The growing awareness of environmental issues such as climate change, deforestation, and pollution has placed sustainability at the forefront of corporate strategies. Companies are now expected to take proactive measures to reduce their carbon footprint, limit resource consumption, and adhere to ethical labor practices. In today's global economy, sustainability has become increasingly critical for several reasons. Firstly, environmental concerns are mounting as industries deplete natural resources at an unsustainable rate, contributing to global crises like deforestation, climate change, and biodiversity loss. Without sustainable practices, these issues will only worsen, threatening the future availability of essential raw materials and destabilizing ecosystems. Secondly, social concerns like fair labor practices, workers’ rights, and community impacts have gained attention. Consumers and governments alike are demanding that companies avoid exploiting workers and prioritize human welfare in all aspects of production. Thirdly, economic sustainability is key for long-term business success, as efficient use of resources can lead to cost savings, risk reduction, and enhanced corporate reputation. Companies embracing sustainability are often better positioned to adapt to regulatory changes, attract investment, and maintain a competitive advantage.
- Key Drivers of Sustainable Supply Chains: There are several critical drivers that push companies towards adopting sustainable supply chain practices. Among the most influential is regulatory pressure from governments and international organizations. Various nations are tightening environmental laws and regulations in response to the climate crisis. For instance, the European Union’s Green Deal and international agreements like the Paris Agreement are setting stricter requirements for reducing carbon emissions and adopting sustainable practices across industries. These regulations obligate companies to improve their environmental performance or face financial penalties, loss of business, or exclusion from lucrative markets. Consumer demand is another powerful driver of sustainability in supply chains. Increasingly, consumers are aware of the environmental and social impacts of their purchasing decisions, and this awareness has led to a preference for products and services that are ethically sourced and environmentally friendly. Many consumers are now willing to pay a premium for products that align with their values, supporting companies that prioritize sustainability. As a result, companies are more likely to adopt sustainable practices to meet consumer expectations and avoid reputational risks. Corporate social responsibility (CSR) is another key driver. Companies are beginning to understand the importance of demonstrating their commitment to sustainability and ethical practices. Through CSR initiatives, businesses can enhance their public image, build trust with stakeholders, and foster long-term customer loyalty. Furthermore, CSR initiatives often attract investors, especially those focused on sustainable and ethical investments. Companies that are seen as socially responsible are more likely to receive funding and investment from groups that prioritize environmental, social, and governance (ESG) criteria.
- Sustainable Practices in Supply Chains: Sustainability in supply chains is facilitated through a variety of practices. One of the most prominent is sustainable sourcing, which involves procuring raw materials and goods in ways that minimize environmental damage while supporting fair labor practices. Many companies have committed to sustainable sourcing to reduce their environmental impact and avoid human rights violations. For instance, Unilever has committed to sourcing all agricultural raw materials sustainably, ensuring that its supply chains do not contribute to deforestation, land degradation, or exploitation of workers. Another common approach is the adoption of circular supply chains. In contrast to the traditional linear model of produce, use, and dispose, circular supply chains aim to recycle and reuse materials at the end of their lifecycle. By reintroducing materials into the production process, companies can significantly reduce waste, conserve resources, and extend the lifecycle of products. Circular supply chains also promote the development of innovative business models that focus on repair, refurbishment, and remanufacturing rather than disposal. Energy-efficient transportation and warehousing are also critical components of sustainable supply chains. Logistics companies are increasingly exploring methods to reduce their energy consumption and carbon emissions, such as by utilizing electric vehicles for transportation, optimizing routes to minimize fuel use, and installing solar panels or adopting other renewable energy sources for powering warehouses and distribution centers. These energy-efficient practices not only reduce operational costs in the long term but also contribute significantly to the overall sustainability goals of businesses.
- Challenges of Implementing Sustainability: While the importance of sustainability is undeniable, implementing sustainable practices in global supply chains presents several challenges. One of the most significant challenges is cost. Transitioning to sustainable operations often requires substantial upfront investments, especially for companies in industries with complex and resource-intensive supply chains. For example, shifting to renewable energy sources, sourcing ethically, or developing a circular supply chain may entail higher initial costs, making it difficult for some companies to adopt sustainable practices, particularly in highly competitive or low-margin industries. Another challenge lies in balancing efficiency and sustainability. There is often a trade-off between these two objectives. For instance, sustainable transportation options like ships, which have lower carbon emissions compared to airplanes, often lead to longer delivery times. Companies may face difficulties in maintaining the balance between providing fast, cost-effective services and adhering to sustainable practices, especially in sectors where speed and convenience are key competitive factors. Monitoring and enforcing sustainability across global supply chains is another complex challenge. Large, multinational companies often work with suppliers and partners in regions with varying regulations, making it difficult to ensure that all parts of the supply chain adhere to the same sustainability standards. In areas where regulatory oversight is weak or nonexistent, enforcing sustainable practices and ensuring ethical labor conditions can be particularly challenging. Therefore, companies must invest in effective monitoring and compliance systems to ensure that their sustainability initiatives are implemented consistently across all levels of the supply chain.
- Definition and Importance of Sustainability: Sustainability in supply chains refers to the development and implementation of business practices that ensure the long-term viability of resources, while minimizing negative impacts on the environment, society, and economy. This involves an integrated approach where companies evaluate the entire lifecycle of a product, starting from sourcing raw materials to manufacturing, distribution, and eventual disposal. The growing awareness of environmental issues such as climate change, deforestation, and pollution has placed sustainability at the forefront of corporate strategies. Companies are now expected to take proactive measures to reduce their carbon footprint, limit resource consumption, and adhere to ethical labor practices. In today's global economy, sustainability has become increasingly critical for several reasons. Firstly, environmental concerns are mounting as industries deplete natural resources at an unsustainable rate, contributing to global crises like deforestation, climate change, and biodiversity loss. Without sustainable practices, these issues will only worsen, threatening the future availability of essential raw materials and destabilizing ecosystems. Secondly, social concerns like fair labor practices, workers’ rights, and community impacts have gained attention. Consumers and governments alike are demanding that companies avoid exploiting workers and prioritize human welfare in all aspects of production. Thirdly, economic sustainability is key for long-term business success, as efficient use of resources can lead to cost savings, risk reduction, and enhanced corporate reputation. Companies embracing sustainability are often better positioned to adapt to regulatory changes, attract investment, and maintain a competitive advantage.
- Key Drivers of Sustainable Supply Chains: There are several critical drivers that push companies towards adopting sustainable supply chain practices. Among the most influential is regulatory pressure from governments and international organizations. Various nations are tightening environmental laws and regulations in response to the climate crisis. For instance, the European Union’s Green Deal and international agreements like the Paris Agreement are setting stricter requirements for reducing carbon emissions and adopting sustainable practices across industries. These regulations obligate companies to improve their environmental performance or face financial penalties, loss of business, or exclusion from lucrative markets. Consumer demand is another powerful driver of sustainability in supply chains. Increasingly, consumers are aware of the environmental and social impacts of their purchasing decisions, and this awareness has led to a preference for products and services that are ethically sourced and environmentally friendly. Many consumers are now willing to pay a premium for products that align with their values, supporting companies that prioritize sustainability. As a result, companies are more likely to adopt sustainable practices to meet consumer expectations and avoid reputational risks. Corporate social responsibility (CSR) is another key driver. Companies are beginning to understand the importance of demonstrating their commitment to sustainability and ethical practices. Through CSR initiatives, businesses can enhance their public image, build trust with stakeholders, and foster long-term customer loyalty. Furthermore, CSR initiatives often attract investors, especially those focused on sustainable and ethical investments. Companies that are seen as socially responsible are more likely to receive funding and investment from groups that prioritize environmental, social, and governance (ESG) criteria.
- Sustainable Practices in Supply Chains: Sustainability in supply chains is facilitated through a variety of practices. One of the most prominent is sustainable sourcing, which involves procuring raw materials and goods in ways that minimize environmental damage while supporting fair labor practices. Many companies have committed to sustainable sourcing to reduce their environmental impact and avoid human rights violations. For instance, Unilever has committed to sourcing all agricultural raw materials sustainably, ensuring that its supply chains do not contribute to deforestation, land degradation, or exploitation of workers. Another common approach is the adoption of circular supply chains. In contrast to the traditional linear model of produce, use, and dispose, circular supply chains aim to recycle and reuse materials at the end of their lifecycle. By reintroducing materials into the production process, companies can significantly reduce waste, conserve resources, and extend the lifecycle of products. Circular supply chains also promote the development of innovative business models that focus on repair, refurbishment, and remanufacturing rather than disposal. Energy-efficient transportation and warehousing are also critical components of sustainable supply chains. Logistics companies are increasingly exploring methods to reduce their energy consumption and carbon emissions, such as by utilizing electric vehicles for transportation, optimizing routes to minimize fuel use, and installing solar panels or adopting other renewable energy sources for powering warehouses and distribution centers. These energy-efficient practices not only reduce operational costs in the long term but also contribute significantly to the overall sustainability goals of businesses.
- Challenges of Implementing Sustainability: While the importance of sustainability is undeniable, implementing sustainable practices in global supply chains presents several challenges. One of the most significant challenges is cost. Transitioning to sustainable operations often requires substantial upfront investments, especially for companies in industries with complex and resource-intensive supply chains. For example, shifting to renewable energy sources, sourcing ethically, or developing a circular supply chain may entail higher initial costs, making it difficult for some companies to adopt sustainable practices, particularly in highly competitive or low-margin industries. Another challenge lies in balancing efficiency and sustainability. There is often a trade-off between these two objectives. For instance, sustainable transportation options like ships, which have lower carbon emissions compared to airplanes, often lead to longer delivery times. Companies may face difficulties in maintaining the balance between providing fast, cost-effective services and adhering to sustainable practices, especially in sectors where speed and convenience are key competitive factors.





19.1. Conclusion

References
- Aamer, A., Eka Yani, L., & Alan Priyatna, I. (2020). Data analytics in the supply chain management: Review of machine learning applications in demand forecasting. Operations and Supply Chain Management: An International Journal, 14(1), 1-13. [CrossRef]
- Abbasi, S., & Erdebilli, B. (2023). Green closed-loop supply chain networks’ response to various carbon policies during COVID-19. Sustainability, 15(4), 3677. [CrossRef]
- Abdirad, M., & Krishnan, K. (2021). Industry 4.0 in logistics and supply chain management: a systematic literature review. Engineering Management Journal, 33(3), 187-201.
- Abideen, A. Z., Sundram, V. P. K., Pyeman, J., Othman, A. K., & Sorooshian, S. (2021). Digital twin integrated reinforced learning in supply chain and logistics. Logistics, 5(4), 84.
- Abouelrous, A., Bliek, L., & Zhang, Y. (2023). Digital twin applications in urban logistics: An overview. Urban, Planning and Transport Research, 11(1), 2216768.
- Achenbach, M. (2021). Transparency of climate-related risks and opportunities: determinants influencing the disclosure in line with the task force on climate-related financial disclosures.
- Adhana, D. (2023). Addressing Climate Change Through Environmental, Social, Governance (ESG) Initiatives: a Pragmatic Outlook in Present Era. International Journal of Research-GRANTHAALAYAH, 11(11), 10-29121. [CrossRef]
- Adhikary, A., Sharma, A., Diatha, K. S., & Jayaram, J. (2020). Impact of buyer-supplier network complexity on firms’ greenhouse gas (GHG) emissions: An empirical investigation. International Journal of Production Economics, 230, 107864. [CrossRef]
- Adobor, H., & McMullen, R. (2007). Supplier diversity and supply chain management: A strategic approach. Business Horizons, 50(3), 219-229. [CrossRef]
- Agalianos, K., Ponis, S. T., Aretoulaki, E., Plakas, G., & Efthymiou, O. (2020). Discrete event simulation and digital twins: review and challenges for logistics. Procedia Manufacturing, 51, 1636-1641.
- Agarwal, P., & Gupta, A. Harnessing the Power of Enterprise Resource Planning (ERP) and Customer Relationship Management (CRM) Systems for Sustainable Business Practices.
- Ağbulut, Ü. (2022). Forecasting of transportation-related energy demand and CO2 emissions in Turkey with different machine learning algorithms. Sustainable Production and Consumption, 29, 141-157.
- Ahad, A., Tahir, M., Aman Sheikh, M., Ahmed, K. I., Mughees, A., & Numani, A. (2020). Technologies trend towards 5G network for smart health-care using IoT: A review. Sensors, 20(14), 4047.
- Ahmad, A., Ikram, A., Rehan, M. F., & Ahmad, A. (2022). Going green: Impact of green supply chain management practices on sustainability performance. Frontiers in Psychology, 13, 973676.
- Ahmed, M. U., & Shafiq, A. (2022). Toward sustainable supply chains: impact of buyer's legitimacy, power and aligned focus on supplier sustainability performance. International Journal of Operations & Production Management, 42(3), 280-303.
- Akhigbe, B. I., Munir, K., Akinade, O., Akanbi, L., & Oyedele, L. O. (2021). IoT technologies for livestock management: a review of present status, opportunities, and future trends. Big data and cognitive computing, 5(1), 10. [CrossRef]
- Akkad, M. Z., & Bányai, T. (2020). Multi-objective approach for optimization of city logistics considering energy efficiency. Sustainability, 12(18), 7366. [CrossRef]
- Akkad, M. Z., Haidar, S., & Bányai, T. (2022). Design of cyber-physical waste management systems focusing on energy efficiency and sustainability. Designs, 6(2), 39. [CrossRef]
- Al Mulahiwaish, A. N. A. H. (2004). Environmental Impact on the Building Envelope: An Architectural Analytical Study of heat Exchange in New Mosque Design in Baghdad. University of Malaya (Malaysia).
- Al Qatbi, M. R. S., & Rathinam, G. (2023, September). Enhancing Supply Chain Management: A Blockchain-Based Approach for Data Privacy and Transparency in the IoT Era. In 2023 10th International Conference on Electrical Engineering, Computer Science and Informatics (EECSI) (pp. 667-671). IEEE.
- Al Wahedi, A., & Bicer, Y. (2021). Techno-economic assessment of a renewable energy-based electric vehicle fast-charging station in Qatar. In Computer Aided Chemical Engineering (Vol. 50, pp. 1629-1634). Elsevier.
- Al-Aboosi, F. Y., El-Halwagi, M. M., Moore, M., & Nielsen, R. B. (2021). Renewable ammonia as an alternative fuel for the shipping industry. Current Opinion in Chemical Engineering, 31, 100670.
- Alahi, M. E. E., Sukkuea, A., Tina, F. W., Nag, A., Kurdthongmee, W., Suwannarat, K., & Mukhopadhyay, S. C. (2023). Integration of IoT-enabled technologies and artificial intelligence (AI) for smart city scenario: recent advancements and future trends. Sensors, 23(11), 5206.
- Alanazi, B., Abdulaal, J. A. E., & Taki, H. M. (2021). Application of Sustainable City Logistics in Saudi Arabia. GEOSPATIAL INFORMATION, 5(2). [CrossRef]
- Alanazi, F. (2023). Electric vehicles: benefits, challenges, and potential solutions for widespread adaptation. Applied Sciences, 13(10), 6016. [CrossRef]
- Alhalafi, N., & Veeraraghavan, P. (2023). Exploring the Challenges and Issues in Adopting Cybersecurity in Saudi Smart Cities: Conceptualization of the Cybersecurity-Based UTAUT Model. Smart Cities. [CrossRef]
- Alharbi, H. A. (2023, August). Green and Network-Aware Smart IoT Logistics Applications. In 2023 International Conference on Information Technology (ICIT) (pp. 441-446). IEEE.
- Ali, I., & Phan, H. M. (2022). Industry 4.0 technologies and sustainable warehousing: A systematic literature review and future research agenda. The International Journal of Logistics Management, 33(2), 644-662.
- Ali, M., Youssef, T., & Mohamed, A. (2020). A cost-effective viable strategy for gradually transitioning Egypt’s cities into truly IOT-enabled smart cities. International Journal of Industry and Sustainable Development, 1(1), 1-5.
- Ali, S. S., & Kaur, R. (2022). Exploring the impact of technology 4.0 driven practice on warehousing performance: a hybrid approach. Mathematics, 10(8), 1252.
- Ali, W. A., Fanti, M. P., Roccotelli, M., & Ranieri, L. (2023). A review of digital twin technology for electric and autonomous vehicles. Applied Sciences, 13(10), 5871. [CrossRef]
- Aliahmadi, A., & Nozari, H. (2023, January). Evaluation of security metrics in AIoT and blockchain-based supply chain by Neutrosophic decision-making method. In Supply chain forum: an international journal (Vol. 24, No. 1, pp. 31-42). Taylor & Francis. [CrossRef]
- Aljabhan, B., & Obaidat, M. A. (2023). Privacy-preserving blockchain framework for supply chain management: Perceptive Craving Game Search Optimization (PCGSO). Sustainability, 15(8), 6905. [CrossRef]
- Alkaraan, F., Elmarzouky, M., Hussainey, K., & Venkatesh, V. G. (2023). Sustainable strategic investment decision-making practices in UK companies: The influence of governance mechanisms on synergy between industry 4.0 and circular economy. Technological Forecasting and Social Change, 187, 122187.
- ALLAHHAM, M., SHARABATI, A. A. A., HATAMLAH, H., AHMAD, A. Y. B., SABRA, S., & DAOUD, M. K. (2023). Big data analytics and AI for green supply chain integration and sustainability in hospitals. WSEAS Transactions on Environment and Development, 19, 1218-1230.
- Almihat, M. G. M., Kahn, M. T. E., Aboalez, K., & Almaktoof, A. M. (2022). Energy and sustainable development in smart cities: An overview. Smart Cities, 5(4), 1389-1408.
- Almuhaya, M. A., Jabbar, W. A., Sulaiman, N., & Abdulmalek, S. (2022). A survey on Lorawan technology: Recent trends, opportunities, simulation tools and future directions. Electronics, 11(1), 164.
- Aloini, D., Colladon, A. F., Gloor, P., Guerrazzi, E., & Stefanini, A. (2021). Enhancing operations management through smart sensors: measuring and improving well-being, interaction and performance of logistics workers. The TQM Journal, 34(2), 303-329.
- Al-Qaruty, T. M., Alhorani, A. M., Dabbaghia, M. N., & Alheet, A. F. (2022). The Impact of ESG Strategies Integration on the Operational and Reputational Risks: Literature Review for the Listed Insurance Companies AT Amman Stock Exchange. International journal of health sciences, 6(S9), 1803-1824;
- Alqoud, A., Schaefer, D., & Milisavljevic-Syed, J. (2022). Industry 4.0: a systematic review of legacy manufacturing system digital retrofitting. Manufacturing Review, 9, 32.
- Al-Sarawi, S., Anbar, M., Abdullah, R., & Al Hawari, A. B. (2020, July). Internet of things market analysis forecasts, 2020–2030. In 2020 Fourth World Conference on smart trends in systems, security and sustainability (WorldS4) (pp. 449-453). IEEE.
- Amaral, R. E., Brito, J., Buckman, M., Drake, E., Ilatova, E., Rice, P.,... & Abraham, Y. S. (2020). Waste management and operational energy for sustainable buildings: a review. Sustainability, 12(13), 5337.
- Ammar, N. R. (2023). Methanol as a Marine Fuel for Greener Shipping: Case Study Tanker Vessel. Journal of Ship Production and Design, 1-11.
- Ammar, N. R., & Seddiek, I. S. (2020). Enhancing energy efficiency for new generations of containerized shipping. Ocean Engineering, 215, 107887.
- Andronie, M., Lăzăroiu, G., Ștefănescu, R., Uță, C., & Dijmărescu, I. (2021). Sustainable, smart, and sensing technologies for cyber-physical manufacturing systems: A systematic literature review. Sustainability, 13(10), 5495. [CrossRef]
- Anosike, A., Loomes, H., Udokporo, C. K., & Garza-Reyes, J. A. (2023). Exploring the challenges of electric vehicle adoption in final mile parcel delivery. International Journal of Logistics Research and Applications, 26(6), 683-707. [CrossRef]
- Anthony Jnr, B. (2021). Integrating electric vehicles to achieve sustainable energy as a service business model in smart cities. Frontiers in sustainable cities, 3, 685716. [CrossRef]
- Apanaviciene, R., Vanagas, A., & Fokaides, P. A. (2020). Smart building integration into a smart city (SBISC): Development of a new evaluation framework. Energies, 13(9), 2190.
- Araújo, S. O., Peres, R. S., Barata, J., Lidon, F., & Ramalho, J. C. (2021). Characterising the agriculture 4.0 landscape—emerging trends, challenges and opportunities. Agronomy, 11(4), 667.
- Arcaini, P., Castellano, E., Ishikawa, F., Kawamoto, H., Sawai, K., & Muramoto, E. (2023, July). Incremental search-based allocation of autonomous robots for goods delivery. In 2023 IEEE Congress on Evolutionary Computation (CEC) (pp. 1-10). IEEE.
- Archer, M. (2021). Imagining impact in global supply chains: Data-driven sustainability and the production of surveillable space. Surveillance and Society, 19(3), 282-298.
- Arguelles JR, P., & Polkowski, Z. (2023). Impact of big data on supply chain performance through demand forecasting. International Journal of Computations, Information and Manufacturing (IJCIM), 3(1), 19-26.
- Arraño-Vargas, F., Shen, Z., Jiang, S., Fletcher, J., & Konstantinou, G. (2022). Challenges and mitigation measures in power systems with high share of renewables—the Australian experience. Energies, 15(2), 429.
- Arrieta-Prieto, M., Ismael, A., Rivera-Gonzalez, C., & Mitchell, J. E. (2022). Location of urban micro-consolidation centers to reduce the social cost of last-mile deliveries of cargo: A heuristic approach. Networks, 79(3), 292-313.
- Arvianto, A., Sopha, B. M., Asih, A. M. S., & Imron, M. A. (2021). City logistics challenges and innovative solutions in developed and developing economies: A systematic literature review. International Journal of Engineering Business Management, 13, 18479790211039723.
- Ashfaq, M., Butt, O., Selvaraj, J., & Rahim, N. (2021). Assessment of electric vehicle charging infrastructure and its impact on the electric grid: A review. International Journal of Green Energy, 18(7), 657-686.
- Asif, M., Searcy, C., & Castka, P. (2023). ESG and Industry 5.0: The role of technologies in enhancing ESG disclosure. Technological Forecasting and Social Change, 195, 122806. [CrossRef]
- Asl, M. G., Nie, P. Y., & Charkh, C. (2024). Cycles-specific benefits of smart transport for sustainable investing: Global and regional perspectives with different ethical paradigms. Technological Forecasting and Social Change, 208, 123707. [CrossRef]
- Aslam, I., Aniculaesei, A., Buragohain, A., Bamal, D., & Rausch, A. (2024). Runtime safety assurance of autonomous vehicles used for last-mile delivery in urban environments. In Next Chapter in Mobility: Technische und betriebswirtschaftliche Aspekte (pp. 399-414). Wiesbaden: Springer Fachmedien Wiesbaden.
- Atacan, C., & Açık, A. (2023). Impact of Geopolitical Risk on International Trade: Evidence from Container Throughputs. Transactions on Maritime Science, 12(02).
- Atilhan, S., Park, S., El-Halwagi, M. M., Atilhan, M., Moore, M., & Nielsen, R. B. (2021). Green hydrogen as an alternative fuel for the shipping industry. Current Opinion in Chemical Engineering, 31, 100668.
- Atkins, J., Doni, F., Gasperini, A., Artuso, S., La Torre, I., & Sorrentino, L. (2023). Exploring the effectiveness of sustainability measurement: which ESG metrics will survive COVID-19?. Journal of Business Ethics, 185(3), 629-646.
- Atluri, R. C., Pathak, P., & Bhatt, V. (2022, November). Implementation of Blockchain Technologies to Avoid Fraud in Supply Chain. In 2022 International Conference on Innovation and Intelligence for Informatics, Computing, and Technologies (3ICT) (pp. 687-692). IEEE.
- Attaran, M. (2020, July). Digital technology enablers and their implications for supply chain management. In Supply Chain Forum: An International Journal (Vol. 21, No. 3, pp. 158-172). Taylor & Francis. [CrossRef]
- Aungkulanon, P., Atthirawong, W., & Luangpaiboon, P. (2023). Fuzzy analytical hierarchy process for strategic decision making in electric vehicle adoption. Sustainability, 15(8), 7003. [CrossRef]
- Aurora Barbu, C., & Popa, A. (2023). Catalyzing Change: ESG Integration in the Global Economy for a Resilient and Responsible Future. Ovidius University Annals, Series Economic Sciences, 23(1). [CrossRef]
- Aversa, D. (2023). CLIMATE CHANGE AND CLIMATERELATED FINANCIAL DISCLOSURES IN THE BANKING SECTOR. Risk Governance & Control: Financial Markets & Institutions, 13(1).
- Aytaç, K., & Korçak, Ö. (2021). IoT based intelligence for proactive waste management in Quick Service Restaurants. Journal of Cleaner Production, 284, 125401.
- Azad, U., Behera, B. K., Ahmed, E. A., Panigrahi, P. K., & Farouk, A. (2022). Solving vehicle routing problem using quantum approximate optimization algorithm. IEEE Transactions on Intelligent Transportation Systems, 24(7), 7564-7573.
- Baah, C., Amponsah, K. T., Issau, K., Ofori, D., Acquah, I. S. K., & Agyeman, D. O. (2021). Examining the interconnections between sustainable logistics practices, environmental reputation and financial performance: a mediation approach. Vision, 25(1), 47-64.
- Baah, C., Jin, Z., & Tang, L. (2020). Organizational and regulatory stakeholder pressures friends or foes to green logistics practices and financial performance: investigating corporate reputation as a missing link. Journal of cleaner production, 247, 119125.
- Bade, C., Olsacher, A., Boehme, P., Truebel, H., Bürger, L., & Fehring, L. (2024). Sustainability in the pharmaceutical industry—An assessment of sustainability maturity and effects of sustainability measure implementation on supply chain security. Corporate Social Responsibility and Environmental Management, 31(1), 224-242.
- Badgley, G., Freeman, J., Hamman, J. J., Haya, B., Trugman, A. T., Anderegg, W. R., & Cullenward, D. (2022). Systematic over-crediting in California's forest carbon offsets program. Global Change Biology, 28(4), 1433-1445.
- Badiei, Y., & do Prado, J. C. (2023, April). Advancing Rural Electrification through Community-Based EV Charging Stations: Opportunities and Challenges. In 2023 IEEE Rural Electric Power Conference (REPC) (pp. 69-73). IEEE.
- Baek, D., Chen, Y., Chang, N., Macii, E., & Poncino, M. (2020). Battery-aware electric truck delivery route exploration. Energies, 13(8), 2096.
- Bag, S., & Pretorius, J. H. C. (2022). Relationships between industry 4.0, sustainable manufacturing and circular economy: proposal of a research framework. International Journal of Organizational Analysis, 30(4), 864-898.
- Bag, S., Gupta, S., & Kumar, S. (2021). Industry 4.0 adoption and 10R advance manufacturing capabilities for sustainable development. International journal of production economics, 231, 107844. [CrossRef]
- Bag, S., Yadav, G., Wood, L. C., Dhamija, P., & Joshi, S. (2020). Industry 4.0 and the circular economy: Resource melioration in logistics. Resources Policy, 68, 101776. [CrossRef]
- Bahsri, N. B., & Zakaria, A. B. (2023). Systematic literature review on the job satisfaction of employees in the logistics industry. International Journal of Industrial Management, 17(1), 1-6. [CrossRef]
- Bai, C., & Sarkis, J. (2020). A supply chain transparency and sustainability technology appraisal model for blockchain technology. International journal of production research, 58(7), 2142-2162.
- Bai, C., Dallasega, P., Orzes, G., & Sarkis, J. (2020). Industry 4.0 technologies assessment: A sustainability perspective. International journal of production economics, 229, 107776.
- Bai, D., Dong, Q., Khan, S. A. R., Chen, Y., Wang, D., & Yang, L. (2022). Spatial analysis of logistics ecological efficiency and its influencing factors in China: based on super-SBM-undesirable and spatial Dubin models. Environmental Science and Pollution Research, 1-19.
- Baid, V., & Jayaraman, V. (2022). Amplifying and promoting the “S” in ESG investing: the case for social responsibility in supply chain financing. Managerial Finance, 48(8), 1279-1297.
- Balafoutis, A. T., Evert, F. K. V., & Fountas, S. (2020). Smart farming technology trends: economic and environmental effects, labor impact, and adoption readiness. Agronomy, 10(5), 743.
- Balfaqih, H. (2023). Artificial Intelligence and Smart Logistics Systems in Industry 4.0. In Proceedings of the International Conference on Industrial Engineering and Operations Management.
- Balkin, J. M. (2020). The fiduciary model of privacy. Harv. L. Rev. F., 134, 11.
- Ballester Climent, A. R. (2022). Analysis of ESG practices integration in companies operations. Literary review.
- Balon, B., & Roszak, M. (2020). Cost-quantitative analysis of non-compliance in the internal logistics process. Production engineering archives, 26(2), 60-66.
- Bányai, T. (2022). Impact of the integration of first-mile and last-mile drone-based operations from trucks on energy efficiency and the environment. Drones, 6(9), 249.
- Baratta, A., Cimino, A., Longo, F., Solina, V., & Verteramo, S. (2023). The impact of ESG practices in industry with a focus on carbon emissions: Insights and future perspectives. Sustainability, 15(8), 6685.
- Barykin, S. E., Strimovskaya, A. V., Sergeev, S. M., Borisoglebskaya, L. N., Dedyukhina, N., Sklyarov, I.,... & Saychenko, L. (2023). Smart City logistics on the basis of digital tools for ESG goals achievement. Sustainability, 15(6), 5507.
- Barykin, S. Y., Kapustina, I. V., Sergeev, S. M., & Yadykin, V. K. (2020). Algorithmic foundations of economic and mathematical modeling of network logistics processes. Journal of Open Innovation: Technology, Market, and Complexity, 6(4), 189. [CrossRef]
- Bashynska, I., Garachkovska, O., Kichuk, Y., Podashevska, T., & Bigus, O. (2021). Smart education 4.0: Balancing dual-distance and reskilling revolution. Studies of Applied Economics, 39(6). [CrossRef]
- Basu, P., Deb, P., & Singh, A. (2023). Blockchain and the carbon credit ecosystem: sustainable management of the supply chain. Journal of Business Strategy, 45(1), 33-40. [CrossRef]
- BC, M., & BS, S. (2022). Analysis of cryptocurrency, bitcoin and the future. East Asian Journal of Multidisciplinary Research, 1(7), 1293-1302.
- Beretta, I., & Bracchi, C. (2023). Climate-neutral and Smart Cities: a critical review through the lens of environmental justice. Frontiers in Sociology, 8, 1175592.
- Bermeo-Ayerbe, M. A., Ocampo-Martinez, C., & Diaz-Rozo, J. (2022). Data-driven energy prediction modeling for both energy efficiency and maintenance in smart manufacturing systems. Energy, 238, 121691.
- Bernards, N., Campbell-Verduyn, M., & Rodima-Taylor, D. (2024). The veil of transparency: Blockchain and sustainability governance in global supply chains. Environment and Planning C: Politics and Space, 42(5), 742-760. [CrossRef]
- Bertucci, J. P., Hofman, T., & Salazar, M. (2024, July). Joint optimization of charging infrastructure placement and operational schedules for a fleet of battery electric trucks. In 2024 American Control Conference (ACC) (pp. 2995-3000). IEEE.
- Betts, K., Gutierrez-Franco, E., & Ponce-Cueto, E. (2022). Key metrics to measure the performance and impact of reusable packaging in circular supply chains. Frontiers in Sustainability, 3, 910215. [CrossRef]
- Bhagwat, K., Gujar, S., Rout, A. K., Natholia, R., Sanjay, S., Nulkar, G.,... & Pawar, S. (2023). Carbon Emissions in Pune Metropolitan Region (PMR) due to Logistics Industries. Australasian Accounting, Business and Finance Journal, 17(1), 111-126.
- Bhat, B. A., Makkar, M. K., & Gupta, N. (2024). Effect of board structure on stakeholders’ centric perspective of sustainable corporate world. Journal of Global Responsibility, 15(4), 388-408.
- Bhattacharya, A., & Bhattacharya, S. (2023). Integrating ESG pillars for business model innovation in the biopharmaceutical industry. Australasian Accounting, Business and Finance Journal, 17(1), 127-150.
- Bhushan, B., Khamparia, A., Sagayam, K. M., Sharma, S. K., Ahad, M. A., & Debnath, N. C. (2020). Blockchain for smart cities: A review of architectures, integration trends and future research directions. Sustainable Cities and Society, 61, 102360.
- Bielecki, M. (2023). Logistics 4.0: Challenges, Opportunities and Threats. Tehnički glasnik, 17(3), 455-461.
- Bigliardi, B., Bottani, E., & Casella, G. (2020). Enabling technologies, application areas and impact of industry 4.0: a bibliographic analysis. Procedia manufacturing, 42, 322-326. [CrossRef]
- Billah, M., Rizvia, M. M., & Das, L. C. (2020). The Economic Order Quantity Repair and Waste Disposal Model: Solution Approaches. GANIT: Journal of Bangladesh Mathematical Society, 40(2), 134-144. [CrossRef]
- Birkel, H., Kopyto, M., & Lutz, C. (2020, June). Challenges of applying predictive analytics in transport logistics. In Proceedings of the 2020 on Computers and People Research Conference (pp. 144-151).
- Bisetti, E., She, G., & Zaldokas, A. (2023). ESG shocks in global supply chains. Available at SSRN.
- Blanco-Donoso, L. M., Hodzic, S., Garrosa, E., Carmona-Cobo, I., & Kubicek, B. (2023). Work Intensification and Its Effects on Mental Health: The Role of Workplace Curiosity. The Journal of Psychology, 157(7), 423-450. [CrossRef]
- Błaszczyk, A., & Le Viet-Błaszczyk, M. (2023). The role of social media marketing of ESG in warehouse logistics. [CrossRef]
- Bø, E., & Baxter, J. (2020). Transparency as a driver for logistical efficiency in WEEE collection and transport. Logistics, 4(3), 14. [CrossRef]
- Boersma, M., Josserand, E., Kaine, S., & Payne, A. (2022). Making sense of downstream labour risk in global value chains: The case of the Australian cotton industry. Journal of Industrial Relations, 64(2), 200-222.
- Bogue, R. (2022). Warehouse robot market boosted by Covid pandemic and technological innovations. Industrial Robot: the international journal of robotics research and application, 49(2), 181-186.
- Bonsu, N. O. (2020). Towards a circular and low-carbon economy: Insights from the transitioning to electric vehicles and net zero economy. Journal of Cleaner Production, 256, 120659.
- Borghetti, F., Caballini, C., Carboni, A., Grossato, G., Maja, R., & Barabino, B. (2022). The use of drones for last-mile delivery: A numerical case study in Milan, Italy. Sustainability, 14(3), 1766.
- Bormann, R., de Brito, B. F., Lindermayr, J., Omainska, M., & Patel, M. (2019). Towards automated order picking robots for warehouses and retail. In Computer Vision Systems: 12th International Conference, ICVS 2019, Thessaloniki, Greece, September 23–25, 2019, Proceedings 12 (pp. 185-198). Springer International Publishing.
- Bosona, T. (2020). Urban freight last mile logistics—Challenges and opportunities to improve sustainability: A literature review. Sustainability, 12(21), 8769.
- Bouhia, G. (2022). Applying the circular economy concept to a sustainable business model for large retailers: the case of IKEA. International Journal of Competitiveness, 2(3), 212-233.
- Boulakhbar, M., Lebrouhi, B., Kousksou, T., Smouh, S., Jamil, A., Maaroufi, M., & Zazi, M. (2020). Towards a large-scale integration of renewable energies in Morocco. Journal of Energy Storage, 32, 101806. [CrossRef]
- Bousqaoui, H., Slimani, I., & Achchab, S. (2021). Comparative analysis of short-term demand predicting models using ARIMA and deep learning. International Journal of Electrical and Computer Engineering, 11(4), 3319. [CrossRef]
- Boysen, N., Fedtke, S., & Schwerdfeger, S. (2020). Last-mile delivery concepts: A survey from an operational research perspective. OR Spectrum, 43, 1-58. [CrossRef]
- Božić, V. (2023). ENVIRONMENTAL, SOCIAL, AND GOVERNANCE (ESG) & ARTIFICAL INTELLIGENCE (AI).
- Boztepe, R., & Çetin, O. (2020). Sustainable warehousing: Selecting the best warehouse for solar transformation. Alphanumeric Journal, 8(1), 97-110.
- Bradley, B. (2021). ESG investing for dummies. John Wiley & Sons.
- Bratianu, C., & Paiuc, D. (2023). Diversity and inclusion within multicultural leadership in the Covid years: A bibliometric study 2019-2022. Oradea Journal of Business and Economics, 8(1), 40-51.
- Brem, A., Adrita, M. M., O’Sullivan, D. T., & Bruton, K. (2020). Industrial smart and micro grid systems–A systematic mapping study. Journal of Cleaner Production, 244, 118828.
- Bril, H., Kell, G., & Rasche, A. (Eds.). (2022). Sustainability, technology, and finance: Rethinking how markets integrate ESG. Taylor & Francis.
- Broady, K., Booth Bell, D., Barr, A., & Perry, R. (2023). The covid-19 pandemic spurred growth in automation: What does this mean for minority workers? (No. WP 2023-06). Working Paper.
- Brückmann, G., Willibald, F., & Blanco, V. (2021). Battery Electric Vehicle adoption in regions without strong policies. Transportation Research Part D: Transport and Environment, 90, 102615.
- Brusselaers, N., Fufa, S. M., & Mommens, K. (2022). A sustainability assessment framework for on-site and off-site construction logistics. Sustainability, 14(14), 8573.
- Bu, F., Wang, N., Jiang, B., & Liang, H. (2020). “Privacy by Design” implementation: Information system engineers’ perspective. International Journal of Information Management, 53, 102124.
- Bubicz, M. E., Barbosa-Póvoa, A. P. F. D., & Carvalho, A. (2021). Social sustainability management in the apparel supply chains. Journal of Cleaner Production, 280, 124214.
- Budak, T. (2022). Carbon Footprint of Logistics and Transportation: A Systematic Literature Review. Kent Akad, 2, 916-930.
- Bueno-Pascual, F. E. (2024). Forces Transforming Transport and Logistics into Smarter Sustainable Systems.
- Bullock, S., Mason, J., & Larkin, A. (2022). The urgent case for stronger climate targets for international shipping. Climate Policy, 22(3), 301-309.
- Bulyga, R., Melnik, M., Safonova, I., & Gisin, V. (2023). A model of ESG-transparency index in corporate reporting. [CrossRef]
- Burnaev, E., Mironov, E., Shpilman, A., Mironenko, M., & Katalevsky, D. (2023). Practical AI cases for solving ESG challenges. Sustainability, 15(17), 12731. [CrossRef]
- Busco, C., Consolandi, C., Eccles, R. G., & Sofra, E. (2020). A preliminary analysis of SASB reporting: Disclosure topics, financial relevance, and the financial intensity of ESG materiality. Journal of Applied Corporate Finance, 32(2), 117-125. [CrossRef]
- Büttgen, A., Turan, B., & Hemmelmayr, V. (2021). Evaluating distribution costs and co2-emissions of a two-stage distribution system with cargo bikes: A case study in the city of innsbruck. Sustainability, 13(24), 13974.
- Calderon, C. (2023). An industry business case for diversity, equity, and inclusion. The APPEA Journal, 63(2), S44-S46.
- Calderon, C. (2023). An industry business case for diversity, equity, and inclusion. The APPEA Journal, 63(2), S44-S46.
- Calderon, C. (2023). An industry business case for diversity, equity, and inclusion. The APPEA Journal, 63(2), S44-S46.
- Campbell-Wray, J., & Durham, N. (2022). Fostering employee and community engagement through diversity, equity, and inclusion strategic goals. The APPEA Journal, 62(2), S230-S233.
- Campisi, T., Severino, A., & Al-Rashid, M. A. (2022). Introducing the benefits of autonomous vehicles to logistics during the COVID-19 era. International review of civil engineering, 13(2), 83-90.
- Canen, A. G., & Canen, A. (1999). Logistics and cultural diversity: hand in hand for organisational success. Cross cultural management: an international journal, 6(1), 3-10.
- Cann, G. (2021). The Business of AI Adoption. In Machine Learning and Data Science in the Oil and Gas Industry (pp. 153-179). Gulf Professional Publishing.
- Cano, J. A., Londoño-Pineda, A., & Rodas, C. (2022). Sustainable logistics for e-commerce: A literature review and bibliometric analysis. Sustainability, 14(19), 12247.
- Cano, J. A., Salazar-Arrieta, F., Gómez Montoya, R. A., & Cortés, P. (2021). Disruptive and conventional technologies for the support of logistics processes: a literature review. International Journal of Technology, 12 (3), 448-460.
- Cao, R. (2024). An ESG Evaluation System Based on New Quality Productivity and Blockchain Application. Academic Journal of Science and Technology, 11(1), 192-196. [CrossRef]
- Cao, S., Liao, W., & Huang, Y. (2021). Heterogeneous fleet recyclables collection routing optimization in a two-echelon collaborative reverse logistics network from circular economic and environmental perspective. Science of the Total Environment, 758, 144062. [CrossRef]
- Capello, M. A., Robinson-Marras, C., Dubay, K., Tulsidas, H., & Griffiths, C. (2021, September). Progressing the UN SDGs: Focusing on Women and Diversity in Resource Management Brings Benefits to All. In SPE Annual Technical Conference and Exhibition? (p. D031S047R005). SPE.
- Carli, R., Cavone, G., Ben Othman, S., & Dotoli, M. (2020). IoT based architecture for model predictive control of HVAC systems in smart buildings. Sensors, 20(3), 781.
- Carli, R., Dotoli, M., Digiesi, S., Facchini, F., & Mossa, G. (2020). Sustainable scheduling of material handling activities in labor-intensive warehouses: A decision and control model. Sustainability, 12(8), 3111.
- Cassioli, F., Fronda, G., & Balconi, M. (2021). Human–co-bot interaction and neuroergonomics: co-botic vs. robotic systems. Frontiers in Robotics and AI, 8, 659319.
- Castillo, C., Panadero, J., Alvarez-Palau, E. J., & Juan, A. A. (2024). Towards greener city logistics: an application of agile routing algorithms to optimize the distribution of micro-hubs in Barcelona. European Transport Research Review, 16(1), 44.
- Castillo, O., & Álvarez, R. (2023). Electrification of Last-Mile Delivery: A Fleet Management Approach with a Sustainability Perspective. Sustainability, 15(24), 16909. [CrossRef]
- Cek, K., & Ercantan, O. (2023). The Relationship between Environmental Innovation, Sustainable Supply Chain Management, and Financial Performance: The Moderating Role of Environmental, Social and Corporate Governance. International Journal of Organizational Leadership, 12(2). [CrossRef]
- Centobelli, P., Cerchione, R., & Esposito, E. (2020). Pursuing supply chain sustainable development goals through the adoption of green practices and enabling technologies: A cross-country analysis of LSPs. Technological Forecasting and Social Change, 153, 119920.
- Centobelli, P., Cerchione, R., Del Vecchio, P., Oropallo, E., & Secundo, G. (2022). Blockchain technology for bridging trust, traceability and transparency in circular supply chain. Information & Management, 59(7), 103508.
- Chandan, A., John, M., & Potdar, V. (2023). Achieving UN SDGs in food supply chain using blockchain technology. Sustainability, 15(3), 2109.
- Charisis, A., Spana, S., Kaisar, E., & Du, L. (2020). Logistics hub location-scheduling model for innercity last mile deliveries. Int J Traffic Transport Eng, 10, 169-186.
- Chaturvedi, R., Darokar, H., Patil, P. P., Kumar, M., Sangeeta, K., Aravinda, K., & Kadhim, A. A. (2023). Maximizing towards the Sustainability: Integrating Materials, Energy, and Resource Efficiency in revolutionizing Manufacturing Industry. In E3S Web of Conferences (Vol. 453, p. 01036). EDP Sciences.
- Chauhan, S., Singh, R., Gehlot, A., Akram, S. V., Twala, B., & Priyadarshi, N. (2022). Digitalization of supply chain management with industry 4.0 enabling technologies: a sustainable perspective. Processes, 11(1), 96.
- Chechenova, L. (2023). Ensuring the environmental safety of a transport company in the direction of achieving sustainable development goals. In E3S Web of Conferences (Vol. 460, p. 06028). EDP Sciences.
- Chen, A. P. S., Huang, Y. F., & Do, M. H. (2022). Exploring the challenges to adopt green initiatives to supply chain management for manufacturing industries. Sustainability, 14(20), 13516.
- Chen, H. M., Kuo, T. C., & Chen, J. L. (2022). Impacts on the ESG and financial performances of companies in the manufacturing industry based on the climate change related risks. Journal of Cleaner Production, 380, 134951.
- Chen, K. (2024). Strategies for Integrating ESG into a Large Organization-Case Study of a Large-scale Chinese High-Tech Manufacturing Enterprise (Doctoral dissertation, University of York).
- Chen, S., Leng, X., & Luo, K. (2024). Supply chain digitalization and corporate ESG performance. American Journal of Economics and Sociology, 83(4), 855-881.
- Chen, W., Wu, W., Ouyang, Z., Fu, Y., Li, M., & Huang, G. Q. (2024). Event-based data authenticity analytics for IoT and blockchain-enabled ESG disclosure. Computers & Industrial Engineering, 190, 109992.
- Chen, Y. (2020, February). Novel smart logistics pipeline based on cloud scheduling and intelligent interactive data center. In 2020 International Conference on Inventive Computation Technologies (ICICT) (pp. 467-470). IEEE.
- Chen, Y. T., Sun, E. W., Chang, M. F., & Lin, Y. B. (2021). Pragmatic real-time logistics management with traffic IoT infrastructure: Big data predictive analytics of freight travel time for Logistics 4.0. International Journal of Production Economics, 238, 108157. [CrossRef]
- Chen, Z., & Liao, Z. (2023). Impact of data technology on logistics industry business performance. Highlights in Business, Economics and Management, 16, 282-287. [CrossRef]
- Cheng, S. K., & Tongzon, J. (2014). Logistics outsourcing, contract complexity and performance of Australian exporters. Oxford Journal: An International Journal of Business & Economics, 7(1).
- Cherubini, A., Passama, R., Crosnier, A., Lasnier, A., & Fraisse, P. (2016). Collaborative manufacturing with physical human–robot interaction. Robotics and Computer-Integrated Manufacturing, 40, 1-13.
- Cheung, K. F., Bell, M. G., & Bhattacharjya, J. (2021). Cybersecurity in logistics and supply chain management: An overview and future research directions. Transportation Research Part E: Logistics and Transportation Review, 146, 102217.
- Chhabra, D., Singh, R. K., & Kumar, V. (2021). Developing IT-enabled performance monitoring system for green logistics: a case study. International Journal of Productivity and Performance Management, 71(3), 775-789.
- Chhabra, D., Singh, R. K., & Kumar, V. (2021). Developing IT-enabled performance monitoring system for green logistics: a case study. International Journal of Productivity and Performance Management, 71(3), 775-789.
- Chi, C., Wang, Y., Wu, S., & Zhang, J. (2021). Analysis and optimization of the robotic mobile fulfillment systems considering congestion. Applied Sciences, 11(21), 10446.
- Chiang, K. L. (2024). Delivering Goods Sustainably: A Fuzzy Nonlinear Multi-Objective Programming Approach for E-Commerce Logistics in Taiwan. Sustainability, 16(13), 5720.
- Chien, C. F., Dauzère-Pérès, S., Huh, W. T., Jang, Y. J., & Morrison, J. R. (2020). Artificial intelligence in manufacturing and logistics systems: algorithms, applications, and case studies. International Journal of Production Research, 58(9), 2730-2731.
- Chien, F. (2023). The role of corporate governance and environmental and social responsibilities on the achievement of sustainable development goals in Malaysian logistic companies. Economic research-Ekonomska istraživanja, 36(1), 1610-1630.
- Chiu, W. K., & Fong, B. Y. F. (2023). Recent trends of research and education in ESG and sustainability. In Environmental, social and governance and sustainable development in healthcare (pp. 99-112). Singapore: Springer Nature Singapore.
- Choi, D. Y., & Kang, J. H. (2019). Introduction: The future of jobs in an increasingly autonomous economy. Journal of Management Inquiry, 28(3), 298-299. [CrossRef]
- Chukwu, E., Adu-Baah, A., Niaz, M., Nwagwu, U., & Chukwu, M. U. (2023). Navigating ethical supply chains: the intersection of diplomatic management and theological ethics. International Journal of Multidisciplinary Sciences and Arts, 2(1), 127-139. [CrossRef]
- Chung, S. H. (2021). Applications of smart technologies in logistics and transport: A review. Transportation Research Part E: Logistics and Transportation Review, 153, 102455. [CrossRef]
- Chusnia, V. M. (2022). Analisis Implementasi Prinsip Sustainable Living Pada Perusahaan Ikea. Jurnal Bisnis Dan Kajian Strategi Manajemen, 6(2).
- Cichosz, M., Wallenburg, C. M., & Knemeyer, A. M. (2020). Digital transformation at logistics service providers: barriers, success factors and leading practices. The International Journal of Logistics Management, 31(2), 209-238.
- Çınar, Z. M., Abdussalam Nuhu, A., Zeeshan, Q., Korhan, O., Asmael, M., & Safaei, B. (2020). Machine learning in predictive maintenance towards sustainable smart manufacturing in industry 4.0. Sustainability, 12(19), 8211.
- Cioffi, R., Travaglioni, M., Piscitelli, G., Petrillo, A., & De Felice, F. (2020). Artificial intelligence and machine learning applications in smart production: Progress, trends, and directions. Sustainability, 12(2), 492.
- Ciuffoletti, A. (2018). Low-cost IoT: A holistic approach. Journal of Sensor and Actuator Networks, 7(2), 19.
- Clark, G. L., & Dixon, A. D. (2024). Legitimacy and the extraordinary growth of ESG measures and metrics in the global investment management industry. Environment and Planning A: Economy and Space, 56(2), 645-661.
- Cociña, C., Frediani, A. A., Butcher, S., Levy, C., & Acuto, M. (2022). Addressing urban inequalities: co-creating pathways through research and practice. Environment and Urbanization, 34(2), 269-277.
- Coglianese, C., & Nash, J. (2020). Compliance management systems: Do they make a difference?. Cambridge Handbook of Compliance (D. Daniel Sokol & Benjamin van Rooij eds., Cambridge University Press, Forthcoming), U of Penn, Inst for Law & Econ Research Paper, (20-35).
- Cole, H. V., Mehdipanah, R., Gullón, P., & Triguero-Mas, M. (2021). Breaking down and building up: gentrification, its drivers, and urban health inequality. Current environmental health reports, 8, 157-166.
- Collier, Z. A., Lambert, J. H., & Linkov, I. (2021). Advanced analytics for environmental resilience and a sustainable future. Environment Systems and Decisions, 41, 1-2.
- Comello, S., Glenk, G., & Reichelstein, S. (2020). Cost-efficient transition to clean energy transportation services.
- Comi, A., & Savchenko, L. (2021). Last-mile delivering: Analysis of environment-friendly transport. Sustainable Cities and Society, 74, 103213.
- Comoli, M., Tettamanzi, P., & Murgolo, M. (2023). Accounting for ‘ESG’under disruptions: a systematic literature network analysis. Sustainability, 15(8), 6633.
- Cooke, P. (2020). Gigafactory logistics in space and time: Tesla’s fourth gigafactory and its rivals. Sustainability, 12(5), 2044.
- Coqueret, G., & Tran, V. L. (2022). ESG news spillovers to (and from) the supply chain. SSRN Electron J.
- Cort, T., & Esty, D. (2020). ESG standards: Looming challenges and pathways forward. Organization & Environment, 33(4), 491-510. [CrossRef]
- Cortez, E. K., & Dekker, M. (2022). A corporate governance approach to cybersecurity risk disclosure. European Journal of Risk Regulation, 13(3), 443-463. [CrossRef]
- Costa, C. M., Barbosa, J. C., Gonçalves, R., Castro, H., Del Campo, F. J., & Lanceros-Méndez, S. (2021). Recycling and environmental issues of lithium-ion batteries: Advances, challenges and opportunities. Energy Storage Materials, 37, 433-465.
- Crawford, J., & Nilsson, F. (2023). Integrating ESG risks into control and reporting: Evidence from practice in Sweden. In Handbook of Big Data and Analytics in Accounting and Auditing (pp. 255-277). Singapore: Springer Nature Singapore.
- Cui, Y., Gaur, V., & Liu, J. (2024). Supply chain transparency and blockchain design. Management Science, 70(5), 3245-3263.
- Curran, S., Onorati, A., Payri, R., Agarwal, A. K., Arcoumanis, C., Bae, C.,... & Wermuth, N. (2024). The future of ship engines: Renewable fuels and enabling technologies for decarbonization. International Journal of Engine Research, 25(1), 85-110.
- D’Amico, G., Szopik-Depczyńska, K., Dembińska, I., & Ioppolo, G. (2021). Smart and sustainable logistics of Port cities: A framework for comprehending enabling factors, domains and goals. Sustainable Cities and Society, 69, 102801.
- da Costa Barros, Í. R., & Nascimento, T. P. (2021). Robotic mobile fulfillment systems: A survey on recent developments and research opportunities. Robotics and Autonomous Systems, 137, 103729.
- Daberkow, A., Groß, S., Fritscher, C., & Barth, S. (2021). An Energy Efficiency Comparison of Electric Vehicles for Rural–Urban Logistics. Small Electric Vehicles: An International View on Light Three-and Four-Wheelers, 85-96.
- Dadras Javan, F., Campodonico Avendano, I. A., Najafi, B., Moazami, A., & Rinaldi, F. (2023). Machine-learning-based prediction of hvac-driven load flexibility in warehouses. Energies, 16(14), 5407.
- Dai, T., & Tang, C. (2022). Frontiers in service science: integrating ESG measures and supply chain management: research opportunities in the postpandemic era. Service Science, 14(1), 1-12.
- Dalessandro, C., & Lovell, A. (2023). Influence and Inequality: Worker Identities and Assessments of Influence over Workplace Decisions. Social Sciences, 12(4), 205.
- D'Amato, D., Korhonen, J., & Toppinen, A. (2019). Circular, green, and bio economy: how do companies in land-use intensive sectors align with sustainability concepts?. Ecological economics, 158, 116-133.
- Danaher, J. (2021). Automation and the Future of Work.
- Danchuk, V., Comi, A., Weiß, C., & Svatko, V. (2023). The optimization of cargo delivery processes with dynamic route updates in smart logistics. Eastern-European Journal of Enterprise Technologies, 2(3 (122)), 64-73. [CrossRef]
- Dang, Y., Singh, M., & Allen, T. T. (2021). Network mode optimization for the DHL supply chain. INFORMS Journal on Applied Analytics, 51(3), 179-199. [CrossRef]
- Dănilă, A., Horga, M. G., Oprișan, O., & Stamule, T. (2022). Good practices on esg reporting in the context of the European Green Deal. Amfiteatru Economic, 24(61), 847-860. [CrossRef]
- Danzer, A., Feuerbaum, C., & Gaessler, F. (2024). Labor supply and automation innovation. Max Planck Institute for Innovation & Competition Research Paper, (20-09).
- Darbanian, F., Brandtner, P., Falatouri, T., & Nasseri, M. (2024). Data Analytics in Supply Chain Management: A State-of-the-Art Literature Review. Operations and Supply Chain Management: An International Journal, 17(1), 1-31.
- Das, A. (2023). Predictive value of supply chain sustainability initiatives for ESG performance: a study of large multinationals. Multinational Business Review, (ahead-of-print).
- Das, D. N., Sewani, R., Wang, J., & Tiwari, M. K. (2020). Synchronized truck and drone routing in package delivery logistics. IEEE Transactions on Intelligent Transportation Systems, 22(9), 5772-5782.
- Dasgupta, A., Gill, A. Q., & Hussain, F. (2020). A review of general data protection regulation for supply chain ecosystem. In Innovative Mobile and Internet Services in Ubiquitous Computing: Proceedings of the 13th International Conference on Innovative Mobile and Internet Services in Ubiquitous Computing (IMIS-2019) (pp. 456-465). Springer International Publishing.
- Dastjerdi, B., Strezov, V., Rajaeifar, M. A., Kumar, R., & Behnia, M. (2021). A systematic review on life cycle assessment of different waste to energy valorization technologies. Journal of Cleaner Production, 290, 125747.
- Dathe, T., Helmold, M., Dathe, R., & Dathe, I. (2024). Implementing Environmental, Social and Governance (ESG) Principles for Sustainable Businesses: A Practical Guide in Sustainability Management. Springer Nature.
- Datsii, O., Levchenko, N., Shyshkanova, G., Platonov, O., & Abuselidze, G. (2021). Creating a Regulatory Framework for the ESG-investment in the Multimodal Transportation Development. Rural Sustainability Research, 46(341), 39-52.
- Davidov, G., & Eshet, E. (2022). Improving compliance with labor laws: The role of courts. Comp. Lab. L. & Pol'y J., 43, 73.
- Davydenko, L., Davydenko, N., Deja, A., Wiśnicki, B., & Dzhuguryan, T. (2023). Efficient Energy Management for the Smart Sustainable City Multifloor Manufacturing Clusters: A Formalization of the Water Supply System Operation Conditions Based on Monitoring Water Consumption Profiles. Energies, 16(11), 4519.
- Davydenko, L., Davydenko, N., Deja, A., Wiśnicki, B., & Dzhuguryan, T. (2023). Efficient Energy Management for the Smart Sustainable City Multifloor Manufacturing Clusters: A Formalization of the Water Supply System Operation Conditions Based on Monitoring Water Consumption Profiles. Energies, 16(11), 4519.
- De Alwis, C., Kalla, A., Pham, Q. V., Kumar, P., Dev, K., Hwang, W. J., & Liyanage, M. (2021). Survey on 6G frontiers: Trends, applications, requirements, technologies and future research. IEEE Open Journal of the Communications Society, 2, 836-886.
- De Dreu, C. K., & West, M. A. (2001). Minority dissent and team innovation: the importance of participation in decision making. Journal of applied Psychology, 86(6), 1191.
- de Góes, B. B., Kotabe, M., & Geleilate, J. M. G. (2021). The diffusion of corporate sustainability in global supply networks: An empirical examination of the global automotive industry. In The multiple dimensions of institutional complexity in international business research (Vol. 15, pp. 435-458). Emerald Publishing Limited.
- de Hoyos Guevara, A. J., & Dib, V. C. (2022). ESG principles, challenges and opportunities. Journal on Innovation and Sustainability RISUS, 13(4), 18-31.
- De Lucia, C., Pazienza, P., & Bartlett, M. (2020). Does good ESG lead to better financial performances by firms? Machine learning and logistic regression models of public enterprises in Europe. Sustainability, 12(13), 5317.
- Denkena, B., Abele, E., Brecher, C., Dittrich, M. A., Kara, S., & Mori, M. (2020). Energy efficient machine tools. CIRP Annals, 69(2), 646-667. [CrossRef]
- DeWeerdt, T., Dargusch, P., & Hill, G. (2022). A case study of how DHL practices carbon management. Advances in Environmental and Engineering Research, 3(1), 010. [CrossRef]
- Di Paola, N., Cosimato, S., & Vona, R. (2023). Be resilient today to be sustainable tomorrow: Different perspectives in global supply chains. Journal of Cleaner Production, 386, 135674. [CrossRef]
- Dia, H., Ghaderi, H., Liyanage, S., Abduljabbar, R., & Matin, A. (2023). Creating our future transport and mobility workforce: understanding the workforce implications of transport digitalisation and automation in Australia.
- Díaz-Parra, O., Fuentes-Penna, A., Barrera-Cámara, R. A., Trejo-Macotela, F. R., Ramos-Fernández, J. C., Ruiz-Vanoye, J. A.,... & Rodríguez-Flores, J. (2022). Smart Education and future trends. International journal of combinatorial optimization problems and informatics, 13(1), 65.
- Dikshit, S., Atiq, A., Shahid, M., Dwivedi, V., & Thusu, A. (2023). The use of artificial intelligence to optimize the routing of vehicles and reduce traffic congestion in urban areas. EAI Endorsed Transactions on Energy Web, 10.
- Ding, H., Gao, R. X., Isaksson, A. J., Landers, R. G., Parisini, T., & Yuan, Y. (2020). State of AI-based monitoring in smart manufacturing and introduction to focused section. IEEE/ASME transactions on mechatronics, 25(5), 2143-2154.
- Ding, Y., Jin, M., Li, S., & Feng, D. (2021). Smart logistics based on the internet of things technology: an overview. International Journal of Logistics Research and Applications, 24(4), 323-345.
- Dinmohammadi, F. (2023, August). Adopting Artificial Intelligence in Industry 4.0: Understanding the Drivers, Barriers and Technology Trends. In 2023 28th International Conference on Automation and Computing (ICAC) (pp. 01-06). IEEE.
- do Amaral, M. R., Willerding, I. V. A., & Lapolli, É. M. (2023). ESG and sustainability: the impact of the pillar social: ESG e sustentabilidade: o impacto do pilar social. Concilium, 23(13), 186-199.
- Domingues, A., Barbosa, A., & Bartolomeu, P. C. (2023, October). Heat Pump Energy Consumption Optimization Using Machine Learning. In IECON 2023-49th Annual Conference of the IEEE Industrial Electronics Society (pp. 1-7). IEEE.
- Dong, D., Lin, B., & Dong, X. (2024). Logistics financial risk assessment based on decision tree algorithm model. Procedia Computer Science, 243, 1095-1104.
- Dong, J. (2022). Carbon emission scenario forecast and emission reduction path of China's logistics industry from the perspective of green supply chain management. Highlights in Science, Engineering and Technology, 25, 318-326.
- Dos Santos, M. C., & Pereira, F. H. (2022). ESG performance scoring method to support responsible investments in port operations. Case Studies on Transport Policy, 10(1), 664-673. [CrossRef]
- Dovolil, P., & Svítek, M. (2024, May). Integrating ESG into the Smart City Concept With Focus on Transport. In 2024 Smart City Symposium Prague (SCSP) (pp. 1-7). IEEE.
- Dranka, G. G., & Ferreira, P. (2020). Towards a smart grid power system in Brazil: Challenges and opportunities. Energy Policy, 136, 111033. [CrossRef]
- du Plessis, M. J., van Eeden, J., & Botha, M. (2022). Development of emission intensity factors for a South African road-freight logistics service provider. South African journal of industrial engineering, 33(3), 15-28.
- Du, J., Cheng, J., & Ali, K. (2023). Modelling the green logistics and financial innovation on carbon neutrality goal, a fresh insight for BRICS-T. Geological Journal, 58(7), 2742-2756.
- Du, M., Chen, Q., Xiao, J., Yang, H., & Ma, X. (2020). Supply chain finance innovation using blockchain. IEEE transactions on engineering management, 67(4), 1045-1058.
- Dudin, M. N., Frolova, E. E., Kuznetsov, M. N., Drobysheva, L. V. E., & Krasulya, E. V. (2016). " Green" Logistics as an Instrument for Putting Together a New Model for Professional and Career-Broadening Training in Global Economic Space. International journal of environmental and science education, 11(15), 8693-8705.
- Dutta, P., Chavhan, R., Gowtham, P., & Singh, A. (2023, January). The individual and integrated impact of Blockchain and IoT on sustainable supply chains: a systematic review. In Supply chain forum: An international journal (Vol. 24, No. 1, pp. 103-126). Taylor & Francis.
- Džananović, A., Dacić, S., & Muharemović, E. (2022). Key Evaluation Criteria for Assessing the Introduction of Electric Vehicles into the Logistics Operators Fleet. Science, Engineering and Technology, 2(2), 1-6.
- Ebinger, F., & Omondi, B. (2020). Leveraging digital approaches for transparency in sustainable supply chains: A conceptual paper. Sustainability, 12(15), 6129. [CrossRef]
- Edunjobi, T. E. (2024). Sustainable supply chain financing models: Integrating banking for enhanced sustainability. International Journal for Multidisciplinary Research Updates 2024, 7(02), 001-011. [CrossRef]
- Efimova, A., & Saini, M. (2023). Assessing carbon emissions reduction by incorporating automated monitoring system during transit: a case study. Acta Logistica. [CrossRef]
- Efthymiou, L., Kulshrestha, A., & Kulshrestha, S. (2023). A study on sustainability and ESG in the service sector in India: Benefits, challenges, and future implications. Administrative Sciences, 13(7), 165.
- Eggert, J., & Hartmann, J. (2023). Sustainable supply chain management–a key to resilience in the global pandemic. Supply Chain Management: An International Journal, 28(3), 486-507.
- Ehsani, J. P., Michael, J., & Igusa, T. (2020). Public health principles to inform testing and build trust in automated vehicles. Injury prevention, 26(5), 494-498.
- El Akrami, N., Hanine, M., Flores, E. S., Aray, D. G., & Ashraf, I. (2023). Unleashing the potential of blockchain and machine learning: Insights and emerging trends from bibliometric analysis. IEEE Access.
- El Filali, A., Lahmer, E. H. B., El Filali, S., Kasbouya, M., Ajouary, M. A., & Akantous, S. (2022). Machine Learning Applications in Supply Chain Management: A Deep Learning Model Using an Optimized LSTM Network for Demand Forecasting. International Journal of Intelligent Engineering & Systems, 15(2).
- El Hijazi, M., & El Amili, O. (2020, October). Supply Chain Performance and Occupational Health and Safety: The prevention of professional risks in the logistic professions. In 2020 5th International Conference on Logistics Operations Management (GOL) (pp. 1-6). IEEE.
- Eldred, M. E., Thatcher, J., Rehman, A., Gee, I., & Suboyin, A. (2023, January). Leveraging AI for inventory management and accurate forecast–an industrial field study. In SPE Middle East Intelligent Oil and Gas Symposium (p. D011S001R001). SPE.
- Elias, O., Awotunde, O. J., Oladepo, O. I., Azuikpe, P. F., Samson, O. A., Oladele, O. R., & Ogunruku, O. O. (2024). The evolution of green fintech: Leveraging AI and IoT for sustainable financial services and smart contract implementation. World Journal of Advanced Research and Reviews, 23(1), 2710-2723.
- Elkhoukhi, H., Bakhouya, M., El Ouadghiri, D., & Hanifi, M. (2022). Using stream data processing for real-time occupancy detection in smart buildings. Sensors, 22(6), 2371.
- Elroi, H., Zbigniew, G., Agnieszka, W. C., & Piotr, S. (2023). Enhancing waste resource efficiency: circular economy for sustainability and energy conversion. Frontiers in Environmental Science, 11, 1303792.
- Elsayed, M., & Mohamed, M. (2020). The impact of airspace regulations on unmanned aerial vehicles in last-mile operation. Transportation Research Part D: Transport and Environment, 87, 102480.
- Enache, G. I. (2023). Logistics Security in the Era of Big Data, Cloud Computing and IoT. In Proceedings of the International Conference on Business Excellence (Vol. 17, No. 1, pp. 188-199).
- Engel-Cox, J. A., Wikoff, H. M., & Reese, S. B. (2022). Techno-economic, environmental, and social measurement of clean energy technology supply chains. Journal of Advanced Manufacturing and Processing, 4(3), e10131.
- Engesser, V., Rombaut, E., Vanhaverbeke, L., & Lebeau, P. (2023). Autonomous delivery solutions for last-mile logistics operations: A literature review and research agenda. Sustainability, 15(3), 2774.
- Erhun, F., Kraft, T., & Wijnsma, S. (2021). Sustainable triple-A supply chains. Production and Operations Management, 30(3), 644-655.
- Escanciano, S. R. (2020). La promoción de la salud mental de los trabajadores ante la tecnificación de los procesos productivos: apunte sobre cuestiones pendientes. REJIE: Revista Jurídica de Investigación e Innovación Educativa, (22), 39-72.
- Esfandiari, M., Rafrafi, A., & Pirayesh, A. (2023, May). Optimal Operation of Lithium-Ion Batteries Considering Degradation Cost in Vehicle-to-Grid Systems. In 2023 31st International Conference on Electrical Engineering (ICEE) (pp. 172-176). IEEE.
- Eskantar, M., Zopounidis, C., Doumpos, M., Galariotis, E., & Guesmi, K. (2024). Navigating ESG complexity: An in-depth analysis of sustainability criteria, frameworks, and impact assessment. International Review of Financial Analysis, 103380.
- Esper, T. L. (2021). Supply chain management amid the coronavirus pandemic. Journal of Public Policy & Marketing, 40(1), 101-102.
- Evangelista, P., Colicchia, C., & Creazza, A. (2017). Is environmental sustainability a strategic priority for logistics service providers?. Journal of environmental management, 198, 353-362.
- Evjemo, L. D., Gjerstad, T., Grøtli, E. I., & Sziebig, G. (2020). Trends in smart manufacturing: Role of humans and industrial robots in smart factories. Current Robotics Reports, 1, 35-41. [CrossRef]
- Eyo-Udo, N. (2024). Leveraging artificial intelligence for enhanced supply chain optimization. Open Access Research Journal of Multidisciplinary Studies, 7(2), 001-015. [CrossRef]
- Fager, P., Sgarbossa, F., & Calzavara, M. (2021). Cost modelling of onboard cobot-supported item sorting in a picking system. International Journal of Production Research, 59(11), 3269-3284. [CrossRef]
- Fancello, G., Vitiello, D. M., & Serra, P. (2023, June). Evaluating the Environmental Sustainability of an Intermodal Freight Logistic Chain Using the GLEC Framework. In International Conference on Computational Science and Its Applications (pp. 563-576). Cham: Springer Nature Switzerland.
- Fang, Z. (2023). Research on layout optimization of logistics network of metropolitan area based on hub-and-spoke theory. In E3S Web of Conferences (Vol. 372, p. 02017). EDP Sciences.
- Fanoro, M., Božanić, M., & Sinha, S. (2022). A review of the impact of battery degradation on energy management systems with a special emphasis on electric vehicles. Energies, 15(16), 5889.
- Farrukh, S., Li, M., Kouris, G. D., Wu, D., Dearn, K., Yerasimou, Z.,... & Andrianos, K. (2023). Pathways to Decarbonization of Deep-Sea Shipping: An Aframax Case Study. Energies, 16(22), 7640.
- Farthing, A., Craig, M., & Reames, T. (2021). Optimizing solar-plus-storage deployment on public buildings for climate, health, resilience, and energy bill benefits. Environmental Science & Technology, 55(18), 12528-12538.
- Fatima, Z., Tanveer, M. H., Waseemullah, Zardari, S., Naz, L. F., Khadim, H.,... & Tahir, M. (2022). Production plant and warehouse automation with IoT and industry 5.0. Applied Sciences, 12(4), 2053.
- Fatimah, Y. A., Kannan, D., Govindan, K., & Hasibuan, Z. A. (2023). Circular economy e-business model portfolio development for e-business applications: Impacts on ESG and sustainability performance. Journal of Cleaner Production, 415, 137528.
- Faugère, L., White III, C., & Montreuil, B. (2020). Mobile access hub deployment for urban parcel logistics. Sustainability, 12(17), 7213.
- Feizabadi, J. (2022). Machine learning demand forecasting and supply chain performance. International Journal of Logistics Research and Applications, 25(2), 119-142.
- Feizizadeh, B., Omarzadeh, D., Ronagh, Z., Sharifi, A., Blaschke, T., & Lakes, T. (2021). A scenario-based approach for urban water management in the context of the COVID-19 pandemic and a case study for the Tabriz metropolitan area, Iran. Science of the Total Environment, 790, 148272.
- Feng, Y., Du, Z., Shreka, M., Zhu, Y., Zhou, S., & Zhang, W. (2020). Thermodynamic analysis and performance optimization of the supercritical carbon dioxide Brayton cycle combined with the Kalina cycle for waste heat recovery from a marine low-speed diesel engine. Energy conversion and management, 206, 112483. [CrossRef]
- Feng, Y., Zhu, Q., & Lai, K. H. (2017). Corporate social responsibility for supply chain management: A literature review and bibliometric analysis. Journal of Cleaner Production, 158, 296-307. [CrossRef]
- Fernández Llorca, D., Hernández Martínez, A., & Garcia Daza, I. (2021). Vision-based vehicle speed estimation: A survey. IET Intelligent Transport Systems, 15(8), 987-1005. [CrossRef]
- Fernandez, C. S., Taylor, M. M., Dave, G., Brandert, K., Mollenkopf, K., Larkin, S., & Corbie, G. (2023). Accelerating diversity, equity, and inclusion goals: a qualitative assessment from the lens of scientists at the 2020 Clinical Translational Science Awards Annual Meeting. Journal of Clinical and Translational Science, 7(1), e35.
- Ferreira, B., & Reis, J. (2023). A systematic literature review on the application of automation in logistics. Logistics, 7(4), 80.
- Fidlerová, H., Makyšová, H., Sklenárová, L., & Bajdor, P. (2021). Streamlining packaging as part of sustainable reverse logistics processes. Acta logistica, 8(4), 423-433.
- Figliozzi, M. A. (2020). Carbon emissions reductions in last mile and grocery deliveries utilizing air and ground autonomous vehicles. Transportation Research Part D: Transport and Environment, 85, 102443.
- Figliozzi, M., & Jennings, D. (2020). Autonomous delivery robots and their potential impacts on urban freight energy consumption and emissions. Transportation research procedia, 46, 21-28.
- Firouzi, F., Farahani, B., Daneshmand, M., Grise, K., Song, J., Saracco, R.,... & Luo, A. (2021). Harnessing the power of smart and connected health to tackle COVID-19: IoT, AI, robotics, and blockchain for a better world. IEEE Internet of Things Journal, 8(16), 12826-12846.
- Forcellati, C. L., Georgeson, C., Lind, M., Singh, S., Sjöberger, C., & Woxenius, J. (2020). Support for Financial Decision-Making. In Maritime Informatics (pp. 255-273). Cham: Springer International Publishing.
- Foster, M. N., & Rhoden, S. L. (2020). The integration of automation and artificial intelligence into the logistics sector: A Caribbean perspective. Worldwide Hospitality and Tourism Themes, 12(1), 56-68.
- Fowler, M. J. (2021). Assessing the Development of Operator Trust in Automation (Doctoral dissertation).
- Franke, P. D., & Fischer, F. (2023). Will Blockchain Technology Revolutionize Supply Chain Management?. Sri Lanka J. Mark., 9(1), 23-40.
- Fraske, T., & Bienzeisler, B. (2020). Toward smart and sustainable traffic solutions: a case study of the geography of transitions in urban logistics. Sustainability: Science, Practice and Policy, 16(1), 353-366.
- Fraske, T., & Bienzeisler, B. (2020). Toward smart and sustainable traffic solutions: a case study of the geography of transitions in urban logistics. Sustainability: Science, Practice and Policy, 16(1), 353-366.
- Frecautan, I., & NITA, A. (2022). WHO IS GOING TO WIN: THE EU ESG REGULATION OR THE REST OF THE WORLD?–A CRITICAL REVIEW. Annals of the University of Oradea, Economic Science Series, 31(2), 109-120.
- Frias, A., Simões-Marques, M., Água, P. B., & Correia, A. (2023). Logistics Future Trends and Their Transformative Impact. Human Factors and Systems Interaction, 217.
- Füchtenhans, M., Glock, C. H., Grosse, E. H., & Zanoni, S. (2023). Using smart lighting systems to reduce energy costs in warehouses: A simulation study. International Journal of Logistics Research and Applications, 26(1), 77-95. [CrossRef]
- Furneaux, A. (2021). Green Logistics: Advanced Methods for Transport Logistics Management Systems Including Platooning and Alternative Fuel Powered Vehicles. University of Kent (United Kingdom).
- Furtner, D., Hutas, G., Tan, B. J. W., & Meier, R. (2023). Journey from an enabler to a strategic leader: integration of the medical affairs function in ESG initiatives and values. Pharmaceutical Medicine, 37(6), 405-416.
- Gaber, H., Othman, A. M., & Fahad, A. H. (2021). Future of connected autonomous vehicles in smart cities. In Solving Urban Infrastructure Problems Using Smart City Technologies (pp. 599-611). Elsevier.
- Gad, A. G., Mosa, D. T., Abualigah, L., & Abohany, A. A. (2022). Emerging trends in blockchain technology and applications: A review and outlook. Journal of King Saud University-Computer and Information Sciences, 34(9), 6719-6742.
- Galati, A., Adamashvili, N., & Crescimanno, M. (2023). Sustainable Production and Consumption.
- Gandhi, A., Aakanksha, Kaveri, S., & Chaoji, V. (2021, September). Spatio-temporal multi-graph networks for demand forecasting in online marketplaces. In Joint European Conference on Machine Learning and Knowledge Discovery in Databases (pp. 187-203). Cham: Springer International Publishing.
- Gao, J., Hua, G., & Huo, B. (2024). Green finance policies, financing constraints and corporate ESG performance: Insights from supply chain management. Operations Management Research, 1-15.
- Gassmann, P. E. T. E. R., Herman, C. A. S. E. Y., & Kelly, C. O. L. M. (2021). Are you Ready for the ESG Revolution. PwC Strategy+ Business.
- Ge, Y., Hou, P., Lyu, T., Lai, Y., Su, S., Luo, W.,... & Xiao, L. (2023). Machine Learning-Aided Remote Monitoring of NOx Emissions from Heavy-Duty Diesel Vehicles Based on OBD Data Streams. Atmosphere, 14(4), 651.
- Geissdoerfer, M., Morioka, S. N., de Carvalho, M. M., & Evans, S. (2018). Business models and supply chains for the circular economy. Journal of cleaner production, 190, 712-721.
- Gemassmer, J., Daam, C., & Reibsch, R. (2021). Challenges in grid integration of electric vehicles in urban and rural areas. World Electric Vehicle Journal, 12(4), 206. [CrossRef]
- Gerstlberger, W., Praest Knudsen, M., & Stampe, I. (2014). Sustainable development strategies for product innovation and energy efficiency. Business Strategy and the Environment, 23(2), 131-144. [CrossRef]
- Ghahremani-Nahr, J., Aliahmadi, A., & Nozari, H. (2022). An IoT-based sustainable supply chain framework and blockchain. International Journal of Innovation in Engineering, 2(1), 12-21.
- Ghazal, T. M., & Alzoubi, H. M. (2022). Fusion-based supply chain collaboration using machine learning techniques. Intelligent Automation & Soft Computing, 31(3), 1671-1687.
- Ghazwani, M., Alamir, I., Salem, R. I. A., & Sawan, N. (2024). Anti-corruption disclosure and corporate governance mechanisms: insights from FTSE 100. International Journal of Accounting & Information Management, 32(2), 279-307.
- Ghobadi, A., Fallah, M., Tavakkoli-Moghaddam, R., & Kazemipoor, H. (2022). A fuzzy two-echelon model to optimize energy consumption in an urban logistics network with electric vehicles. Sustainability, 14(21), 14075.
- Gihleb, R., Giuntella, O., Stella, L., & Wang, T. (2022). Industrial robots, workers’ safety, and health. Labour economics, 78, 102205.
- Gillan, S. L., Koch, A., & Starks, L. T. (2021). Firms and social responsibility: A review of ESG and CSR research in corporate finance. Journal of Corporate Finance, 66, 101889. [CrossRef]
- Gilmartin, H. M., Hess, E., Mueller, C., Connelly, B., Plomondon, M. E., Waldo, S. W., & Battaglia, C. (2022). Learning environments, reliability enhancing work practices, employee engagement, and safety climate in VA cardiac catheterization laboratories. Health Services Research, 57(2), 385-391. [CrossRef]
- Gmira, M., Gendreau, M., Lodi, A., & Potvin, J. Y. (2021). Managing in real-time a vehicle routing plan with time-dependent travel times on a road network. Transportation Research Part C: Emerging Technologies, 132, 103379. [CrossRef]
- Goebel, P., Reuter, C., Pibernik, R., & Sichtmann, C. (2012). The influence of ethical culture on supplier selection in the context of sustainable sourcing. International Journal of Production Economics, 140(1), 7-17.
- Goicoechea, N., & Abadie, L. M. (2021). Optimal slow steaming speed for container ships under the EU emission trading system. Energies, 14(22), 7487.
- Golab, A., Zwickl-Bernhard, S., & Auer, H. (2022). Minimum-Cost Fast-Charging Infrastructure Planning for Electric Vehicles along the Austrian High-Level Road Network. Energies, 15(6), 2147.
- Golinska-Dawson, P. (Ed.). (2020). Logistics operations and management for recycling and reuse. Springer.
- Golpîra, H., Khan, S. A. R., & Safaeipour, S. (2021). A review of logistics internet-of-things: Current trends and scope for future research. Journal of Industrial Information Integration, 22, 100194.
- Gong, X., Tao, X., Zhang, M., Xu, Y., Kwok, H. H., Dai, J., & Cheng, J. C. (2024). Secure environmental, social, and governance (ESG) data management for construction projects using blockchain. Sustainable Cities and Society, 114, 105582.
- Goodarzian, F., Kumar, V., & Abraham, A. (2021). Hybrid meta-heuristic algorithms for a supply chain network considering different carbon emission regulations using big data characteristics. Soft Computing, 25, 7527-7557.
- Govindan, K., Kilic, M., Uyar, A., & Karaman, A. S. (2021). Drivers and value-relevance of CSR performance in the logistics sector: A cross-country firm-level investigation. International Journal of Production Economics, 231, 107835.
- Gray, N., McDonagh, S., O'Shea, R., Smyth, B., & Murphy, J. D. (2021). Decarbonising ships, planes and trucks: An analysis of suitable low-carbon fuels for the maritime, aviation and haulage sectors. Advances in Applied Energy, 1, 100008.
- Gruchmann, T., Mies, A., Neukirchen, T., & Gold, S. (2021). Tensions in sustainable warehousing: including the blue-collar perspective on automation and ergonomic workplace design. Journal of Business Economics, 91(2), 151-178.
- Gruetzemacher, R., Paradice, D., & Lee, K. B. (2020). Forecasting extreme labor displacement: A survey of AI practitioners. Technological Forecasting and Social Change, 161, 120323.
- Grujić, M., Cicvarić, K. S., & Štavljanin, V. (2023). ESG reporting of the most valuable brands: Unveiling topics significant for sustainable development. Marketing, 54(1), 3-16.
- Gualandris, J., Longoni, A., Luzzini, D., & Pagell, M. (2021). The association between supply chain structure and transparency: A large-scale empirical study. Journal of Operations Management, 67(7), 803-827.
- Guarnieri, P., Cerqueira-Streit, J. A., & Batista, L. C. (2020). Reverse logistics and the sectoral agreement of packaging industry in Brazil towards a transition to circular economy. Resources, conservation and recycling, 153, 104541.
- Gunaratne, K., Thibbotuwawa, A., Vasegaard, A. E., Nielsen, P., & Perera, H. N. (2022). Unmanned aerial vehicle adaptation to facilitate healthcare supply chains in low-income countries. Drones, 6(11), 321.
- Gundelakh, O. E., Gurieva, S. D., Kazantseva, T. V., & Mararitsa, L. V. (2023). Method for assessing structural gender barriers in an organization: Development and assessment of psychometric properties.
- Gündoğdu, H. G., Aytekin, A., Toptancı, Ş., Korucuk, S., & Karamaşa, Ç. (2023). Environmental, social, and governance risks and environmentally sensitive competitive strategies: A case study of a multinational logistics company. Business Strategy and the Environment, 32(7), 4874-4906.
- Guo, Y., Mao, H., Ding, H., Wu, X., Liu, Y., Liu, H., & Zhou, S. (2022). Data-driven coordinated development of the digital economy and logistics industry. Sustainability, 14(14), 8963.
- Guo, Z., Zhang, Y., Lv, J., Liu, Y., & Liu, Y. (2020). An online learning collaborative method for traffic forecasting and routing optimization. IEEE Transactions on Intelligent Transportation Systems, 22(10), 6634-6645.
- Gupta, A., & Singh, S. (2022, April). Application of Industry 4.0 Technologies in Sustaining Supply Chain. In 2022 3rd International Conference on Intelligent Engineering and Management (ICIEM) (pp. 396-402). IEEE.
- Gupta, S., Chaudhary, S., Chatterjee, P., & Yazdani, M. (2022). An efficient stochastic programming approach for solving integrated multi-objective transportation and inventory management problem using goodness of fit. Kybernetes, 51(2), 768-803.
- Gutierrez-Franco, E., Mejia-Argueta, C., & Rabelo, L. (2021). Data-driven methodology to support long-lasting logistics and decision making for urban last-mile operations. Sustainability, 13(11), 6230.
- Gutman, S. S., Egorova, M. M., Ibragimov, B. B., Nosirova, S. S., & Seytenova, V. (2024). The Relationship Between ESG Metrics and Financial Performance of an Enterprise in the Oil and Gas Sector. In E3S Web of Conferences (Vol. 574, p. 03004). EDP Sciences.
- Guzman, J. S., Fuenmayor-Gonzalez, D., Turrel, B., & Dauce, L. (2023, October). Leveraging real time operational data to reduce greenhouse gas emissions. In Abu Dhabi International Petroleum Exhibition and Conference (p. D021S062R002). SPE.
- Habib, N., Wati, L. N., & Wardini, A. K. (2022). Determinants Of Customs Regulations Compliance In Directorate General Of Customs And Excise Audit Result. Jurnal Reviu Akuntansi dan Keuangan, 12(1), 88-105.
- Haghshenas, S. S., Guido, G., Vitale, A., & Ghoushchi, S. J. (2022, September). Quantitative and qualitative analysis of internet of things (IoT) in smart cities and its applications. In 2022 IEEE Intl Conf on Dependable, Autonomic and Secure Computing, Intl Conf on Pervasive Intelligence and Computing, Intl Conf on Cloud and Big Data Computing, Intl Conf on Cyber Science and Technology Congress (DASC/PiCom/CBDCom/CyberSciTech) (pp. 1-6). IEEE.
- Hale, T., Smith, S. M., Black, R., Cullen, K., Fay, B., Lang, J., & Mahmood, S. (2022). Assessing the rapidly-emerging landscape of net zero targets. Climate Policy, 22(1), 18-29.
- Hammond, D. R. (2021). Modern Slavery, Human Trafficking, and Child Labor in Corporate Supply Chains: Creating Oppression-Free Portfolios. Human Trafficking, and Child Labor in Corporate Supply Chains: Creating Oppression-Free Portfolios (September 24, 2021).
- Han, J. W., Zuo, M., Zhu, W. Y., Zuo, J. H., Lü, E. L., & Yang, X. T. (2021). A comprehensive review of cold chain logistics for fresh agricultural products: Current status, challenges, and future trends. Trends in Food Science & Technology, 109, 536-551. [CrossRef]
- Han, J., Hu, R., Zhang, Q., & Zhang, H. (2023). Research on Green Technology Innovation in Manufacturing Firms from ESG Perspective. Academic Journal of Management and Social Sciences, 5(1), 18-22. [CrossRef]
- Han, Z., & Huo, B. (2020). The impact of green supply chain integration on sustainable performance. Industrial Management & Data Systems, 120(4), 657-674. [CrossRef]
- Han, Z., Meng, S., Feng, J., Li, M., Lyu, M., Zhang, J., & Chen, Q. (2023). Energy transformation propelled evolution of automotive carbon emissions (No. 2023-01-7006). SAE Technical Paper.
- Hao, Z. (2021). Analysis on pollution hazards and recycling strategies of logistics packaging wastes of e-commerce enterprises. Nature Environment and Pollution Technology, 20(3), 1209-1216.
- Hapsari, A. W., Prastowo, H., & Pitana, T. (2021). Real-Time Fuel Consumption Monitoring System Integrated With Internet Of Things (IOT). Kapal: Jurnal Ilmu Pengetahuan dan Teknologi Kelautan, 18(2), 88-100.
- Haque, A. B., Bhushan, B., & Dhiman, G. (2022). Conceptualizing smart city applications: Requirements, architecture, security issues, and emerging trends. Expert Systems, 39(5), e12753.
- Haroon, S., Wasif, M., Khalid, R., & Khalidi, S. (2021). Supply chain practitioners’ perception on sustainability: An empirical study. Sustainability, 13(17), 9872.
- Harsono, M. I. (2023). Logistics Performance And Other Factors As Antecedents Of The Sustainability Performance Of G-20 Countries. International Journal of Economic Research and Financial Accounting (IJERFA), 2(1). [CrossRef]
- Hasan, R., Kamal, M. M., Daowd, A., Eldabi, T., Koliousis, I., & Papadopoulos, T. (2024). Critical analysis of the impact of big data analytics on supply chain operations. Production Planning & Control, 35(1), 46-70. [CrossRef]
- Haya, B., Cullenward, D., Strong, A. L., Grubert, E., Heilmayr, R., Sivas, D. A., & Wara, M. (2020). Managing uncertainty in carbon offsets: insights from California’s standardized approach. Climate Policy, 20(9), 1112-1126. [CrossRef]
- HAYTA, E., GENCTURK, B., ERGEN, C., & KÖKLÜ, M. (2023). Predicting Future Demand Analysis in the Logistics Sector Using Machine Learning Methods. Intelligent Methods In Engineering Sciences, 2(4), 102-114.
- He, B., & Yin, L. (2021). Prediction modelling of cold chain logistics demand based on data mining algorithm. Mathematical Problems in Engineering, 2021(1), 3421478.
- He, L., Liu, S., & Shen, Z. J. M. (2022). Smart urban transport and logistics: A business analytics perspective. Production and Operations Management, 31(10), 3771-3787.
- He, L., Xue, M., & Gu, B. (2020). Internet-of-things enabled supply chain planning and coordination with big data services: Certain theoretic implications. Journal of Management Science and Engineering, 5(1), 1-22.
- He, W., & Xiang, H. (2021). Research on Collaborative Innovation Strategy of Smart Supply Chain in the Big Data Era. In E3S Web of Conferences (Vol. 235, p. 03073). EDP Sciences.
- Heidari, A., Navimipour, N. J., & Unal, M. (2022). Applications of ML/DL in the management of smart cities and societies based on new trends in information technologies: A systematic literature review. Sustainable Cities and Society, 85, 104089.
- Hernandez-de-Menendez, M., Escobar Díaz, C. A., & Morales-Menendez, R. (2020). Engineering education for smart 4.0 technology: a review. International Journal on Interactive Design and Manufacturing (IJIDeM), 14, 789-803.
- Hertwich, E. G. (2021). Increased carbon footprint of materials production driven by rise in investments. Nature Geoscience, 14(3), 151-155.
- Hille, E. M., Hummel, P., & Braun, M. (2023). Meaningful human control over AI for health? A review. Journal of Medical Ethics.
- Holland, C., Levis, J., Nuggehalli, R., Santilli, B., & Winters, J. (2017). UPS optimizes delivery routes. Interfaces, 47(1), 8-23.
- Hong, Z., & Xiao, K. (2024). Digital economy structuring for sustainable development: the role of blockchain and artificial intell Armstrong, A. (2020). Ethics and ESG. Australasian Accounting, Business and Finance Journal, 14(3), 6-17.
- Hossein Motlagh, N., Mohammadrezaei, M., Hunt, J., & Zakeri, B. (2020). Internet of Things (IoT) and the energy sector. Energies, 13(2), 494.
- Hryhorak, M. Y., Trushkina, N. V., & Kitrish, K. Y. (2022). Organizational and economic mechanism of strategic management of sustainability of supply chains of industrial enterprises. Electronic scientific and practical publication in economic sciences.
- Hrynchak, N. (2019). Analysis of the impact of the Internet of things technology on the development of the transport and logistics market. Scientific Bulletin of the National Academy of Statistics, Accounting and Audit, (4), 74-82.
- Hsu, B. X., Chen, Y. M., & Chen, L. A. L. (2022). Corporate social responsibility and value added in the supply chain: Model and mechanism. Technological Forecasting and Social Change, 174, 121302.
- Hu, H., Tu, Z., Chen, A., & Huang, J. (2023). Enterprises’ globalization and ESG performance. Finance Research Letters, 58, 104653.
- Hu, J. (2020, November). Research on the economic effect of logistics hubs based on Co-Integration Analysis. In 2020 2nd International Conference on Economic Management and Model Engineering (ICEMME) (pp. 705-710). IEEE.
- Hu, Z., Huang, Y., Sun, L., Qi, X., & Pan, X. (2023). Study on international carbon emission quota allocation of shipping industry-based on fairness and efficiency. Frontiers in Marine Science, 10, 1269643.
- Huang, Y., & Feng, X. (2021). Time and cost efficiency of autonomous vehicles in the last-mile delivery: a UK case. International Business Research, 14(3), 26-40.
- Hughes, A., Morrison, E., & Ruwanpura, K. N. (2019). Public sector procurement and ethical trade: Governance and social responsibility in some hidden global supply chains. Transactions of the Institute of British Geographers, 44(2), 242-255.
- Humayun, M., Jhanjhi, N. Z., Hamid, B., & Ahmed, G. (2020). Emerging smart logistics and transportation using IoT and blockchain. IEEE Internet of Things Magazine, 3(2), 58-62.
- Huo, Z., & Zhan, X. (2024). Revolutionizing Inventory Management: The Role of Data Mining in Industry 4.0. Advances in Economics, Management and Political Sciences, 109, 67-72.
- Hurst, W., Tekinerdogan, B., & Kotze, B. (2020). Perceptions on smart gas meters in smart cities for reducing the carbon footprint. Smart Cities, 3(4), 1173-1186.
- Husain, I., Ozpineci, B., Islam, M. S., Gurpinar, E., Su, G. J., Yu, W.,... & Sahu, R. (2021). Electric drive technology trends, challenges, and opportunities for future electric vehicles. Proceedings of the IEEE, 109(6), 1039-1059. [CrossRef]
- Husar Holmes, M., Elias, N. M., & D’Agostino, M. J. (2023). Inclusion in public-sector workplaces: charting a path for theory and practice. Public Personnel Management, 52(4), 491-497. [CrossRef]
- Ibrahim, S. E., Centeno, M. A., Patterson, T. S., & Callahan, P. W. (2021). Resilience in global value chains: A systemic risk approach. Global Perspectives, 2(1), 27658. [CrossRef]
- Ibrahima, C. S., Xue, J., & Gueye, T. (2021). Inventory management and demand forecasting Improvement of a forecasting model based on artificial neural networks. Journal of Management Science & Engineering Research, 4(2), 33-39.
- Iftikhar, R., & Khan, M. S. (2022). Social media big data analytics for demand forecasting: development and case implementation of an innovative framework. In Research Anthology on Big Data Analytics, Architectures, and Applications (pp. 902-920). IGI Global.
- Imoize, A. L., Adedeji, O., Tandiya, N., & Shetty, S. (2021). 6G enabled smart infrastructure for sustainable society: Opportunities, challenges, and research roadmap. Sensors, 21(5), 1709.
- Inawati, W. A., & Rahmawati, R. (2023). Dampak Environmental, Social, Dan Governance (ESG) Terhadap Kinerja Keuangan. Jurnal Akademi Akuntansi, 6(2), 225-241.
- Inkinen, T., & Hämäläinen, E. (2020). Reviewing truck logistics: Solutions for achieving low emission road freight transport. Sustainability, 12(17), 6714.
- Ippolito, D., Constantinescu, C., & Rusu, C. A. (2020). Enhancement of human-centered workplace design and optimization with Exoskeleton technology. Procedia CIRP, 91, 243-248.
- Iqbal, M. W., Kang, Y., & Jeon, H. W. (2020). Zero waste strategy for green supply chain management with minimization of energy consumption. Journal of Cleaner Production, 245, 118827.
- Ishaq, K., & Farooq, S. S. (2023). Exploring IoT in Smart Cities: Practices, Challenges and Way Forward. arXiv preprint arXiv:2309.12344.
- Ismail, S., Nazarudin, N., & Muhamad, M. Z. (2022). Governance of Halal Logistics Compliance. Journal of Contemporary Islamic Studies, 8(2).
- Issa Zadeh, S. B., & Garay-Rondero, C. L. (2023). Enhancing Urban Sustainability: Unravelling Carbon Footprint Reduction in Smart Cities through Modern Supply-Chain Measures. Smart Cities, 6(6), 3225-3250.
- Itani, K., & De Bernardinis, A. (2023). Review on new-generation batteries technologies: trends and future directions. Energies, 16(22), 7530.
- Iwan, S., Nürnberg, M., Bejger, A., Kijewska, K., & Małecki, K. (2021). Unloading Bays as Charging Stations for EFV-Based Urban Freight Delivery System—Example of Szczecin. Energies, 14(18), 5677.
- Iyer, L. S. (2021). AI enabled applications towards intelligent transportation. Transportation Engineering, 5, 100083.
- Jagadeesan, S., Malik, D. K., Bharti, S., Singh, S. P., Ibrahim, R. K., & Alazzam, M. B. (2023, May). Artificial Intelligence in Supply Chain Management in Industry 4.0. In 2023 3rd International Conference on Advance Computing and Innovative Technologies in Engineering (ICACITE) (pp. 2722-2726). IEEE.
- Jagtap, S., Bader, F., Garcia-Garcia, G., Trollman, H., Fadiji, T., & Salonitis, K. (2020). Food logistics 4.0: Opportunities and challenges. Logistics, 5(1), 2.
- Jakubelskas, U., & Skvarciany, V. (2023). Circular economy practices as a tool for sustainable development in the context of renewable energy: What are the opportunities for the EU?.
- Jaller, M., Otero-Palencia, C., & Yie-Pinedo, R. (2020, January). Inventory and fleet purchase decisions under a sustainable regulatory environment. In Supply Chain Forum: An International Journal (Vol. 21, No. 1, pp. 53-65). Taylor & Francis.
- Jaller, M., Pineda, L., Ambrose, H., & Kendall, A. (2021). Empirical analysis of the role of incentives in zero-emission last-mile deliveries in California. Journal of Cleaner Production, 317, 128353.
- Jaller, M., Qian, X., & Zhang, X. (2020). E-commerce, warehousing and distribution facilities in California: A dynamic landscape and the impacts on disadvantaged communities.
- Jang, Y. J., Jeong, S., & Lee, M. S. (2016). Initial energy logistics cost analysis for stationary, quasi-dynamic, and dynamic wireless charging public transportation systems. Energies, 9(7), 483.
- Jarašūnienė, A., Čižiūnienė, K., & Čereška, A. (2023). Research on impact of IoT on warehouse management. Sensors, 23(4), 2213.
- Javato-Martín, M., Sanz-Angulo, P., de Benito-Martín, J. J., & Galindo-Melero, J. (2017). A Study of the Innovative Applications of Intelligent Transport Systems Works to Logistics and Freight Transport: Public-Private Collaboration Projects. Advances in Management Engineering, 195-205.
- Javed, A. R., Hassan, M. A., Shahzad, F., Ahmed, W., Singh, S., Baker, T., & Gadekallu, T. R. (2022). Integration of blockchain technology and federated learning in vehicular (iot) networks: A comprehensive survey. Sensors, 22(12), 4394.
- Javed, A. R., Shahzad, F., ur Rehman, S., Zikria, Y. B., Razzak, I., Jalil, Z., & Xu, G. (2022). Future smart cities: Requirements, emerging technologies, applications, challenges, and future aspects. Cities, 129, 103794.
- Jayapal, C., Devadharshini, R., Praniis, R., & Nishanth, B. (2023, June). Enhancing Fleet Operations with a Vehicle Route Management Solution. In 2023 2nd International Conference on Advancements in Electrical, Electronics, Communication, Computing and Automation (ICAECA) (pp. 1-6). IEEE.
- Jayarathna, C. P., Agdas, D., & Dawes, L. (2024). Viability of sustainable logistics practices enabling circular economy: A system dynamics approach. Business Strategy and the Environment, 33(4), 3422-3439.
- Jazairy, A., & von Haartman, R. (2020). Analysing the institutional pressures on shippers and logistics service providers to implement green supply chain management practices. International Journal of Logistics Research and Applications, 23(1), 44-84.
- Jazairy, A., von Haartman, R., & Björklund, M. (2021). Unravelling collaboration mechanisms for green logistics: the perspectives of shippers and logistics service providers. International Journal of Physical Distribution & Logistics Management, 51(4), 423-448. [CrossRef]
- Jefroy, N., Azarian, M., & Yu, H. (2022). Moving from Industry 4.0 to Industry 5.0: what are the implications for smart logistics?. Logistics, 6(2), 26. [CrossRef]
- Jensen, T., Hedman, J., & Henningsson, S. (2019). How TradeLens delivers business value with blockchain technology. MIS Quarterly Executive, 18(4). [CrossRef]
- Ji, J., Zheng, H., Qi, J., Ji, M., Kong, L., & Ji, S. (2023). Financial and Logistical Service Strategy of Third-Party Logistics Enterprises in Cross-Border E-Commerce Environment. Sustainability, 15(8), 6874.
- Jia, F., Li, Y., Cao, L., Hu, L., & Xu, B. (2022). Institutional shareholders and firm ESG performance: Evidence from China. Sustainability, 14(22), 14674.
- Jia, F., Xu, Y., Chen, L., & Fernandes, K. (2024). Does supply chain concentration improve sustainability performance: the role of operational slack and information transparency. International Journal of Operations & Production Management, 44(10), 1831-1862.
- Jiang, X., & Guo, X. (2020). Evaluation of performance and technological characteristics of battery electric logistics vehicles: China as a case study. Energies, 13(10), 2455.
- Jin, Z., & Xi, H. (2024). Perception and Decision Optimization of Autonomous Driving System Driven by Internet of Things and Artificial Intelligence Algorithm.
- Jinga, P. (2021). The increasing importance of environmental, social and governance (ESG) investing in combating climate change. Environmental Management-Pollution, Habitat, Ecology, and Sustainability.
- Jónsdóttir, B. (2021). Sustainability Challenges in Business: Embracing ESG (Doctoral dissertation).
- Junejo, A. K., Breza, M., & McCann, J. A. (2023). Threat Modeling for Communication Security of IoT-Enabled Digital Logistics. Sensors, 23(23), 9500.
- Juvvala, R., & Sarmah, S. P. (2021). Evaluation of policy options supporting electric vehicles in city logistics: a case study. Sustainable Cities and Society, 74, 103209.
- Juvvala, R., Sangle, S., & Tiwari, M. K. (2024). Post-Covid challenges and opportunities: rethinking ESG performance in the logistics sector. International Journal of Production Research, 1-19.
- Kaklis, D., Eirinakis, P., Giannakopoulos, G., Spyropoulos, C., Varelas, T. J., & Varlamis, I. (2022, August). A big data approach for Fuel Oil Consumption estimation in the maritime industry. In 2022 IEEE Eighth International Conference on Big Data Computing Service and Applications (BigDataService) (pp. 39-47). IEEE.
- Kalakanti, A. K., & Rao, S. (2023). Computational challenges and approaches for electric vehicles. ACM Computing Surveys, 55(14s), 1-35.
- Kalinowski, T. B., & Rudnicka, A. (2024). Organisational Decision-Making in Water Reuse for Smart Cities (SMART-WaterDomain). SMART-WaterDomain Decision Support Tool.
- Kalkha, H., Khiat, A., Bahnasse, A., & Ouajji, H. (2023). The rising trends of smart e-commerce logistics. IEEE Access, 11, 33839-33857.
- Kaluarachchi, Y. (2022). Implementing data-driven smart city applications for future cities. Smart Cities, 5(2), 455-474.
- Kalubanga, M., & Mbekeka, W. (2024). Compliance with government and firm's own policy, reverse logistics practices and firm environmental performance. International Journal of Productivity and Performance Management, 73(5), 1427-1478.
- Kamali Saraji, M., Streimikiene, D., & Kyriakopoulos, G. L. (2021). Fermatean fuzzy CRITIC-COPRAS method for evaluating the challenges to industry 4.0 adoption for a sustainable digital transformation. Sustainability, 13(17), 9577.
- Kan, Z., Tang, L., Kwan, M. P., & Zhang, X. (2018). Estimating vehicle fuel consumption and emissions using GPS big data. International journal of environmental research and public health, 15(4), 566.
- Kanchanabha, B., & Badir, Y. F. (2021). Top management Team's cognitive diversity and the Firm's ambidextrous innovation capability: The mediating role of ambivalent interpretation. Technology in Society, 64, 101499.
- Kandpal, V., Jaswal, A., Santibanez Gonzalez, E. D., & Agarwal, N. (2024). Corporate social responsibility (CSR) and ESG reporting: redefining business in the twenty-first century. In Sustainable Energy Transition: Circular Economy and Sustainable Financing for Environmental, Social and Governance (ESG) Practices (pp. 239-272). Cham: Springer Nature Switzerland.
- Kang, A. S., & Arikrishnan, S. (2024). Sustainability reporting and total quality management post-pandemic: the role of environmental, social, governance (ESG), and smart technology adoption. Journal of Asia Business Studies.
- Kang, P., Song, G., Xu, M., Miller, T. R., Wang, H., Zhang, H.,... & Duan, H. (2021). Low-carbon pathways for the booming express delivery sector in China. Nature communications, 12(1), 450.
- Kannan, N., & Seki, Y. (2023). Textual evidence extraction for ESG scores. In Proceedings of the Fifth Workshop on Financial Technology and Natural Language Processing and the Second Multimodal AI For Financial Forecasting (pp. 45-54).
- Kaplan, R. S., & Ramanna, K. (2021). How to fix ESG reporting. Harvard Business School Accounting & Management Unit Working Paper, (22-005).
- Karam, A., Eltawil, A., & Hegner Reinau, K. (2020). Energy-efficient and integrated allocation of berths, quay cranes, and internal trucks in container terminals. Sustainability, 12(8), 3202. [CrossRef]
- Karaman, A. S., Kilic, M., & Uyar, A. (2020). Green logistics performance and sustainability reporting practices of the logistics sector: The moderating effect of corporate governance. Journal of Cleaner Production, 258, 120718. [CrossRef]
- Karangutkar, A. (2023). The Impact of Artificial Intelligence on Job Displacement and the Future of Work. International Journal of Advanced Research in Science, Communication and Technology, 1(2). [CrossRef]
- Kardos, P., Suter, B., Mullican, D., Nicol, J., Kline, M., York, E., & Salman, A. (2020, April). Smart Infrastructure: Solutions to Improve Privacy and Security. In 2020 Systems and Information Engineering Design Symposium (SIEDS) (pp. 1-6). IEEE.
- Karia, N., & Asaari, M. H. A. H. (2016, March). Transforming green logistics practice into benefits: a case of third-party logistics (3PLs). In Proceedings of the 2016 international conference on industrial engineering and operations management (No. s 179).
- Kariyawasam, V. M., Witharana, A., & Pallewatta, N. (2022, June). Climate Change Mitigation by Quantification of Greenhouse Gas Emissions from Office Operations of a Global Logistics Company. In Proceedings of International Forestry and Environment Symposium (Vol. 26).
- Karnik, N., Bora, U., Bhadri, K., Kadambi, P., & Dhatrak, P. (2022). A comprehensive study on current and future trends towards the characteristics and enablers of industry 4.0. Journal of Industrial Information Integration, 27, 100294.
- Kassaneh, T. C., Bolisani, E., & Cegarra-Navarro, J. (2021). Knowledge management practices for sustainable supply chain management: A challenge for business education. Sustainability.
- Kayali, S., & Turgay, S. (2023). Predictive Analytics for Stock and Demand Balance Using Deep Q-Learning Algorithm. Data and Knowledge Engineering, 1(1), 1-10.
- Kelly, M. J. (2022). ESG: The 5th Element of Corporate Risk Assessment. Mich. St. L. Rev., 811.
- Khadonova, S. V., Ufimtsev, A. V., & Dymkova, S. S. (2020, July). Wide application innovative monitoring system with personal smart devices. In 2020 Systems of Signal Synchronization, Generating and Processing in Telecommunications (SYNCHROINFO) (pp. 1-5). IEEE.
- Khair, F., Christhia, M. L., Sabani, R., & Pribadi, G. C. (2023, August). Fast-Moving Consumer Goods (FMCG) Sustainable Strategies: Minimizing Waste in Cereal Packaging Process. In 2023 International Conference on Information Management and Technology (ICIMTech) (pp. 579-584). IEEE.
- Khalil, M. I., Jhanjhi, N. Z., Humayun, M., Sivanesan, S., Masud, M., & Hossain, M. S. (2021). Hybrid smart grid with sustainable energy efficient resources for smart cities. sustainable energy technologies and assessments, 46, 101211.
- Khan, M. R., Khan, M. R., & Nallaluthan, K. (2023). Blockchain Supply Chain Management and Supply Chain Sustainability. In Blockchain Driven Supply Chain Management: A Multi-dimensional Perspective (pp. 155-180). Singapore: Springer Nature Singapore.
- Khan, M., Imtiaz, S., Parvaiz, G. S., Hussain, A., & Bae, J. (2021). Integration of internet-of-things with blockchain technology to enhance humanitarian logistics performance. IEEE Access, 9, 25422-25436.
- Khan, M., Parvaiz, G. S., Ali, A., Jehangir, M., Hassan, N., & Bae, J. (2022). A model for understanding the mediating association of transparency between emerging technologies and humanitarian logistics sustainability. Sustainability, 14(11), 6917.
- Khan, N., Solvang, W. D., & Yu, H. (2023, April). Customizing Smart Warehouse Management for Large Scale Production Industries. In 2023 IEEE Conference on Technologies for Sustainability (SusTech) (pp. 199-204). IEEE.
- Khan, S. A. R. (2022). Circular economy and digital technologies: An evolving trend in environmental research. Integrated Environmental Assessment and Management, 18(4), 853-854. [CrossRef]
- Khan, S. A. R., Godil, D. I., Jabbour, C. J. C., Shujaat, S., Razzaq, A., & Yu, Z. (2021). Green data analytics, blockchain technology for sustainable development, and sustainable supply chain practices: evidence from small and medium enterprises. Annals of Operations Research, 1-25. [CrossRef]
- Khan, S. A. R., Jian, C., Zhang, Y., Golpîra, H., Kumar, A., & Sharif, A. (2019). Environmental, social and economic growth indicators spur logistics performance: from the perspective of South Asian Association for Regional Cooperation countries. Journal of cleaner production, 214, 1011-1023. [CrossRef]
- Khan, S. A. R., Zhang, Y., Kumar, A., Zavadskas, E., & Streimikiene, D. (2020). Measuring the impact of renewable energy, public health expenditure, logistics, and environmental performance on sustainable economic growth. Sustainable development, 28(4), 833-843.
- Khan, S. A., Laalaoui, W., Hokal, F., Tareq, M., & Ahmad, L. (2022). Connecting reverse logistics with circular economy in the context of Industry 4.0. Kybernetes, 52(12), 6279-6320.
- Khanfar, A. A., Iranmanesh, M., Ghobakhloo, M., Senali, M. G., & Fathi, M. (2021). Applications of blockchain technology in sustainable manufacturing and supply chain management: A systematic review. Sustainability, 13(14), 7870.
- Khanna, N., Lu, H., Fridley, D., & Zhou, N. (2021). Near and long-term perspectives on strategies to decarbonize China’s heavy-duty trucks through 2050. Scientific reports, 11(1), 20414.
- Khare, S., & Namekar, S. (2020). Smart grid using renewable energy, IoT and HPES systems. International Journal of Engineering Applied Sciences and Technology, 4(12), 205-210.
- Kharfan, M., Chan, V. W. K., & Firdolas Efendigil, T. (2021). A data-driven forecasting approach for newly launched seasonal products by leveraging machine-learning approaches. Annals of Operations Research, 303(1), 159-174.
- Khatib, E. J., & Barco, R. (2021). Optimization of 5G networks for smart logistics. Energies, 14(6), 1758.
- Khoruzhy, L. I., Semenov, A. V., Averin, A. V., & Mustafin, T. A. (2022). ESG investing in the AI era: Features of developed and developing countries. Frontiers in Environmental Science, 10, 951646.
- Kiela, K., Barzdenas, V., Jurgo, M., Macaitis, V., Rafanavicius, J., Vasjanov, A.,... & Navickas, R. (2020). Review of V2X–IoT standards and frameworks for ITS applications. Applied sciences, 10(12), 4314.
- Killeen, P., Kiringa, I., & Yeap, T. (2022). Unsupervised dynamic sensor selection for iot-based predictive maintenance of a fleet of public transport buses. ACM Transactions on Internet of Things, 3(3), 1-36.
- Kim, H., Quan, Y. J., Jung, G., Lee, K. W., Jeong, S., Yun, W. J.,... & Ahn, S. H. (2023). Smart factory transformation using industry 4.0 toward ESG perspective: A critical review and future direction. International Journal of Precision Engineering and Manufacturing-Smart Technology, 1(2), 165-185.
- Kim, J. (2022). Smart city trends: A focus on 5 countries and 15 companies. Cities, 123, 103551.
- Kim, J., Kim, M., Im, S., & Choi, D. (2021). Competitiveness of E Commerce firms through ESG logistics. Sustainability, 13(20), 11548.
- Kim, S. K., & Wu, L. (2022). Do the characteristics of new green space contribute to gentrification?. Urban Studies, 59(2), 360-380.
- Kin, B., Hopman, M., & Quak, H. (2021). Different charging strategies for electric vehicle fleets in urban freight transport. Sustainability, 13(23), 13080.
- Kirimtat, A., Krejcar, O., Kertesz, A., & Tasgetiren, M. F. (2020). Future trends and current state of smart city concepts: A survey. IEEE access, 8, 86448-86467.
- Kırmızı, M. (2023). Transport Inequality in Today’s Cities at the Intersection of Mobility and Inequality. Trafik ve Ulaşım Araştırmaları Dergisi, 6(1), 17-43.
- Klein, P. S., & Schiffer, M. (2023). Electric vehicle charge scheduling with flexible service operations. Transportation Science, 57(6), 1605-1626.
- Kłos, M. J., & Sierpiński, G. (2023). Strategy for the Siting of Electric Vehicle Charging Stations for Parcel Delivery Service Providers. Energies, 16(6), 2553.
- Kmiecik, M. (2022). Logistics coordination based on inventory management and transportation planning by third-party logistics (3PL). Sustainability, 14(13), 8134.
- Kolasińska-Morawska, K., Sułkowski, Ł., Buła, P., Brzozowska, M., & Morawski, P. (2022). Smart logistics—Sustainable technological innovations in customer service at the last-mile stage: The Polish perspective. Energies.
- Kolesnyk, K., Khusnutdinov, M., Trochimczuk, R., & Artyshchuk, I. (2023). Simulation modeling of warehouse operations of a transport company. Computer Design Systems. Theory and Practice, 5(1).
- Kong, Q., Lu, R., Yin, F., & Cui, S. (2020). Privacy-preserving continuous data collection for predictive maintenance in vehicular fog-cloud. IEEE Transactions on Intelligent Transportation Systems, 22(8), 5060-5070.
- Koopman, P., & Wagner, M. (2017). Autonomous vehicle safety: An interdisciplinary challenge. IEEE Intelligent Transportation Systems Magazine, 9(1), 90-96.
- Koplik, S. B. (2003). The Demise of the Jewish Community in Afghanistan, 1933-1952. University of London, School of Oriental and African Studies (United Kingdom).
- Kopylova, O., Ivantsov, V., & Sorochan, V. (2023). Innovations financing risks in logistics companies. Ekonomichnyy analiz, 33(3), 266-275.
- Kosen, I., Huang, C., Chen, Z., Zhang, X., Min, L., Zhou, D.,... & Liu, Y. (2019). UPS: Unified PMU-data storage system to enhance T+ D PMU data usability. IEEE Transactions on Smart Grid, 11(1), 739-748.
- Kouhizadeh, M., & Sarkis, J. (2020). Blockchain characteristics and green supply chain advancement. In Global perspectives on green business administration and sustainable supply chain management (pp. 93-109). IGI Global.
- Kouhizadeh, M., Saberi, S., & Sarkis, J. (2021). Blockchain technology and the sustainable supply chain: Theoretically exploring adoption barriers. International journal of production economics, 231, 107831. [CrossRef]
- Kovačić, M., Mutavdžija, M., & Buntak, K. (2022). New paradigm of sustainable urban mobility: Electric and autonomous vehicles—A review and bibliometric analysis. Sustainability, 14(15), 9525. [CrossRef]
- Kovaleva, Y., Iliashenko, O., Iliashenko, V., & Anselm, R. (2020, November). Implementation of predictive maintenance in a railway logistics company. In Proceedings of the International Scientific Conference-Digital Transformation on Manufacturing, Infrastructure and Service (pp. 1-7).
- Krajewski, M., Tonstad, K., & Wohltmann, F. (2021). Mandatory human rights due diligence in Germany and Norway: Stepping, or striding, in the same direction?. Business and Human Rights Journal, 6(3), 550-558.
- Kravchenko, N. A., Ageeva, S. D., & Ivanova, A. I. (2023). Investments for Sustainable and Inclusive Development of the Regions of Asian Russia: Problems and Prospects. Regional Research of Russia, 13(3), 470-479.
- Kredina, A., Akhtanova, M., Bekturganova, M., Tsoy, A., & Spankulova, L. (2022). The relationship between logistics and information and communication technologies and their impact on the economy of Kazakhstan. Problems and Perspectives in Management, 20(4), 344.
- Krings, K., & Schwab, J. (2021). Blockchain technology in supply chains: What are the opportunities for sustainable development? (No. 2/2021). Briefing Paper.
- Krishnamoorthy, R. (2021). Environmental, social, and governance (ESG) investing: Doing good to do well. Open Journal of Social Sciences, 9(7), 189-197.
- Krishnamurthi, R., Kumar, A., Gopinathan, D., Nayyar, A., & Qureshi, B. (2020). An overview of IoT sensor data processing, fusion, and analysis techniques. Sensors, 20(21), 6076.
- Kudryashov, A. L. (2023). ESG Transformation: A Roadmap for Russia’s Sustainable Development/–Tallinn: OPEN EUROPEAN ACADEMY OF PUBLIC SCIENCES OÜ, 2023.
- Kuftinova, N. G., Ostroukh, A. V., Izmailova, D. K., & Pirozhkov, M. A. (2023, November). Environmental, Social, and Governance Factors in Transportation Planning. In 2023 Intelligent Technologies and Electronic Devices in Vehicle and Road Transport Complex (TIRVED) (pp. 1-6). IEEE.
- Kumar, M., Raut, R. D., Mangla, S. K., Chowdhury, S., & Choubey, V. K. (2024). Moderating ESG compliance between industry 4.0 and green practices with green servitization: Examining its impact on green supply chain performance. Technovation, 129, 102898.
- Kuntz, T. (2024). How ESG is weakening the business judgement rule. In Research Handbook on Environmental, Social and Corporate Governance (pp. 67-94). Edward Elgar Publishing.
- Kurbatova, S. M., Aisner, L. Y., & Mazurov, V. Y. (2020, August). Green logistics as an element of sustainable development. In IOP Conference Series: Earth and Environmental Science (Vol. 548, No. 5, p. 052067). IOP Publishing.
- Kuru, K., & Khan, W. (2020). A framework for the synergistic integration of fully autonomous ground vehicles with smart city. IEEE Access, 9, 923-948.
- Kusi-Sarpong, S., Gong, Y., Brown, S., Gupta, H., Bai, C., & Orji, I. J. (2023). Multi-tier sustainable supply chains management for global sustainability. International Journal of Production Research, 61(14), 4592-4602.
- Kuznetsov, N., Tyaglov, S., Rodionova, N., & Bukhov, N. (2023). Development of the large cities in the context of the implementation of the ESG framework. In E3S Web of Conferences (Vol. 435, p. 01004). EDP Sciences.
- Kwon, K., & So, J. (2023). Future Smart Logistics Technology Based on Patent Analysis Using Temporal Network. Sustainability, 15(10), 8159.
- Laari, S., Wetzel, P., Töyli, J., & Solakivi, T. (2022). Leveraging supply chain networks for sustainability beyond corporate boundaries: Explorative structural network analysis. Journal of Cleaner Production, 377, 134475.
- Labadie, C., & Legner, C. (2023). Building data management capabilities to address data protection regulations: Learnings from EU-GDPR. Journal of Information Technology, 38(1), 16-44.
- Labaran, M. J., & Masood, T. (2023). Industry 4.0 driven green supply chain management in renewable energy sector: a critical systematic literature review. Energies, 16(19), 6977. [CrossRef]
- Lagorio, A., Zenezini, G., Mangano, G., & Pinto, R. (2022). A systematic literature review of innovative technologies adopted in logistics management. International Journal of Logistics Research and Applications, 25(7), 1043-1066. [CrossRef]
- Lai, N. Y. G., Kuah, A. T., Kim, C. H., & Wong, K. H. (2022). Toward sustainable express deliveries for online shopping: Reusing packaging materials through reverse logistics. Thunderbird International Business Review, 64(4), 351-362. [CrossRef]
- Lambrechts, W., Klaver, J. S., Koudijzer, L., & Semeijn, J. (2021). Human factors influencing the implementation of cobots in high volume distribution centres. Logistics, 5(2), 32.
- Lamssaggad, A., Benamar, N., Hafid, A. S., & Msahli, M. (2021). A survey on the current security landscape of intelligent transportation systems. IEEE Access, 9, 9180-9208.
- Latorre-Biel, J. I., Ferone, D., Juan, A. A., & Faulin, J. (2021). Combining simheuristics with Petri nets for solving the stochastic vehicle routing problem with correlated demands. Expert Systems with Applications, 168, 114240.
- Lauenstein, S., & Schank, C. (2022). Design of a sustainable last mile in urban logistics—A systematic literature review. Sustainability, 14(9), 5501.
- Law, L. C., Mastorakos, E., & Evans, S. (2022). Estimates of the decarbonization potential of alternative fuels for shipping as a function of vessel type, cargo, and voyage. Energies, 15(20), 7468.
- Lazar, S., Klimecka-Tatar, D., & Obrecht, M. (2021). Sustainability orientation and focus in logistics and supply chains. Sustainability, 13(6), 3280.
- Lazaroiu, C., Roscia, M., & Saatmandi, S. (2020, June). Blockchain strategies and policies for sustainable electric mobility into Smart City. In 2020 International Symposium on Power Electronics, Electrical Drives, Automation and Motion (SPEEDAM) (pp. 363-368). Ieee.
- Le Tran, V., & Coqueret, G. (2023). ESG news spillovers across the value chain. Financial Management, 52(4), 677-710.
- LeBaron, G. (2021). Wages: An overlooked dimension of business and human rights in global supply chains. Business and Human Rights Journal, 6(1), 1-20.
- LeBaron, G., Lister, J., & Dauvergne, P. (2017). Governing global supply chain sustainability through the ethical audit regime. Globalizations, 14(6), 958-975.
- Lèbre, É., Owen, J. R., Kemp, D., & Valenta, R. K. (2022). Complex orebodies and future global metal supply: An introduction. Resources Policy, 77, 102696.
- Lee, H., Hong, J., & Jeong, J. (2022). MARL-based dual reward model on segmented actions for multiple mobile robots in automated warehouse environment. Applied Sciences, 12(9), 4703.
- Lee, J., Bazilian, M., Sovacool, B., & Greene, S. (2020). Responsible or reckless? A critical review of the environmental and climate assessments of mineral supply chains. Environmental Research Letters, 15(10), 103009.
- Lee, J., Lee, J., Lee, C., & Kim, Y. (2023). Identifying ESG trends of International container shipping companies using semantic network analysis and multiple case theory. Sustainability, 15(12), 9441.
- Lee, O., Joo, H., Choi, H., & Cheon, M. (2022). Proposing an integrated approach to analyzing ESG data via machine learning and deep learning algorithms. Sustainability, 14(14), 8745.
- Lee, S. U., Perera, H., Liu, Y., Xia, B., Lu, Q., & Zhu, L. (2024). Integrating ESG and AI: A Comprehensive Responsible AI Assessment Framework. arXiv preprint arXiv:2408.00965.
- Lee, V., Marasini, D., Dong, W., Lee, H. J., & Lee, D. (2021). Comparative study of key supply chain management elements in sustainability reports. Businesses, 1(3), 168-195.
- Leng, L., Zhang, J., Zhang, C., Zhao, Y., Wang, W., & Li, G. (2020). A novel bi-objective model of cold chain logistics considering location-routing decision and environmental effects. PLoS One, 15(4), e0230867.
- Leong, W. Y. ESG and green sustainable technology: catalysts for the next production revolution.
- Leong, W. Y. Leading the ESG and green sustainable technology transformation: a technology roadmap and standards.
- Leong, W. Y., Leong, Y. Z., & San Leong, W. (2023, October). Smart Manufacturing Technology for Environmental, Social, and Governance (ESG) Sustainability. In 2023 IEEE 5th Eurasia Conference on IOT, Communication and Engineering (ECICE) (pp. 1-6). IEEE.
- Lepetit, F., Le Guenedal, T., Ben Slimane, M., Cherief, A., Mortier, V., Sekine, T., & Stagnol, L. (2021). The Recent Performance of ESG Investing, the Covid-19 Catalyst and the Biden Effect. Available at SSRN 3946483.
- Lewczuk, K., Kłodawski, M., & Gepner, P. (2021). Energy consumption in a distributional warehouse: A practical case study for different warehouse technologies. Energies, 14(9), 2709.
- Li, A., Zhuang, S., Yang, T., Lu, W., & Xu, J. (2024). Optimization of logistics cargo tracking and transportation efficiency based on data science deep learning models.
- Li, C., Feng, W. X., Han, S., Gupta, S., & Kamble, S. (2022). Digital adaptive governance, digital transformation, and service quality in logistics enterprises. Journal of Global Information Management (JGIM), 30(1), 1-26.
- Li, H., Han, D., & Tang, M. (2021). A privacy-preserving storage scheme for logistics data with assistance of blockchain. IEEE Internet of Things Journal, 9(6), 4704-4720.
- Li, J. (2023). The diffusion of automation technology in global supply chains and its heterogeneous effects on the labor market. Law and Economy, 2(9), 15-30.
- Li, J., Niu, J., & Liu, Y. (2023, April). A Green Supply Chain Evaluation System Based on Blockchain. In 2023 8th International Conference on Computer and Communication Systems (ICCCS) (pp. 808-815). IEEE.
- Li, J., Pan, Z., Sun, Y., Zheng, W., Zhang, Z., & Wang, Z. (2024). From Compliance to Strategy: Paradigm Shift in Corporate ESG Practices. Academic Journal of Humanities & Social Sciences, 7(2), 185-193. [CrossRef]
- Li, L., Gong, Y., Wang, Z., & Liu, S. (2022). Big data and big disaster: a mechanism of supply chain risk management in global logistics industry. International Journal of Operations & Production Management, 43(2), 274-307. [CrossRef]
- Li, L., Zheng, X., & Wang, S. (2023). The Effect of Sustainability Information Disclosure on the Cost of Equity Capital: An Empirical Analysis Based on Gartner Top 50 Supply Chain Rankings. Journal of Risk and Financial Management, 16(8), 358. [CrossRef]
- Li, P., Liu, Q., Zhou, P., & Li, Y. (2023). Mapping global platinum supply chain and assessing potential supply risks. Frontiers in Energy Research, 11, 1033220.
- Li, R. Y. M., Li, B., Zhu, X., Zhao, J., Pu, R., & Song, L. (2022). Modularity clustering of economic development and ESG attributes in prefabricated building research. Frontiers in Environmental Science, 10, 977887.
- Li, S., Djilali, N., Rosen, M. A., Crawford, C., & Sui, P. C. (2022). Transition of heavy-duty trucks from diesel to hydrogen fuel cells: Opportunities, challenges, and recommendations. International journal of energy research, 46(9), 11718-11729.
- Li, T., He, Z., & Wu, Y. (2022). An integrated route planning approach for driverless vehicle delivery system. PeerJ Computer Science, 8, e1170.
- Li, W., & Liu, Z. (2023). Social, environmental, and governance factors on supply-chain performance with mediating technology adoption. Sustainability, 15(14), 10865.
- Li, W., & Yang, J. (2024). Exploring the Solutions of Sustainable Product Design: An ESG Perspective. In Design Studies and Intelligence Engineering (pp. 754-763). IOS Press.
- Li, X. Y., Chen, T., & Chen, B. (2023). Research on the Influencing Factors and Decoupling State of Carbon Emissions in China’s Transportation Industry. Sustainability, 15(15), 11871.
- Li, Y., Lim, M. K., Xiong, W., Huang, X., Shi, Y., & Wang, S. (2024). An electric vehicle routing model with charging stations consideration for sustainable logistics. Industrial Management & Data Systems, 124(3), 1076-1106.
- Li, Y., Yang, W., & Huang, B. (2020). Impact of UAV delivery on sustainability and costs under traffic restrictions. Mathematical Problems in Engineering, 2020(1), 9437605.
- Liao, H. T., & Pan, C. L. (2021, December). The role of resilience and human rights in the green and digital transformation of supply chain. In 2021 IEEE 2nd International Conference on Technology, Engineering, Management for Societal impact using Marketing, Entrepreneurship and Talent (TEMSMET) (pp. 1-7). IEEE.
- Liao, Z., Taiebat, M., & Xu, M. (2021). Shared autonomous electric vehicle fleets with vehicle-to-grid capability: Economic viability and environmental co-benefits. Applied Energy, 302, 117500. [CrossRef]
- Likhouzova, T., & Demianova, Y. (2022). Robot path optimization in warehouse management system. Evolutionary Intelligence, 15(4), 2589-2595. [CrossRef]
- Lin, C. Y., Wu, P. C., & Yang, H. (2023). Alternative gaseous fuels for marine vessels towards zero-carbon emissions. Gases, 3(4), 158-164. [CrossRef]
- Lin, W. (2022). Automated infrastructure: COVID-19 and the shifting geographies of supply chain capitalism. Progress in Human Geography, 46(2), 463-483.
- Lin, W. (2022). Corporate non-financial reporting in the UK: Diversions from the EU sustainability reporting framework. Sustainability, 14(15), 9134.
- Lin, X., She, G., Yoon, A., & Zhu, H. (2023). Shareholder value implications of supply chain ESG risk management: Evidence from negative incidents. Available at SSRN 4500888.
- Ling, Z., Jiang, W., Liao, C., Li, Y., Ling, Y., Peng, K., & Deng, Y. (2022). Evaluation of Production–Living–Ecological Functions in Support of SDG Target 11.a: Case Study of the Guangxi Beibu Gulf Urban Agglomeration, China.
- Liu, C., Feng, Y., Lin, D., Wu, L., & Guo, M. (2020). Iot based laundry services: an application of big data analytics, intelligent logistics management, and machine learning techniques. International Journal of Production Research, 58(17), 5113-5131.
- Liu, D. (2022). The impact of ESG on financial performance of listed companies-an analysis based on corporate reputation perspective. BCP Business & Management, 20, 1258-1273.
- Liu, D., Deng, Z., Mao, X., Yang, Y., & Kaisar, E. I. (2020). Two-echelon vehicle-routing problem: Optimization of autonomous delivery vehicle-assisted E-grocery distribution. IEEE Access, 8, 108705-108719.
- Liu, H., Zhou, L., Zhao, J., Wang, F., Yang, J., Liang, K., & Li, Z. (2022). Deep-learning-based accurate identification of warehouse goods for robot picking operations. Sustainability, 14(13), 7781.
- Liu, L., & Song, G. (2023). Green finance and the synergy of ESGGI performance of Chinese companies: Does green concern matter?. Plos one, 18(12), e0295706.
- Liu, L., Long, Z., Kou, C., Guo, H., & Li, X. (2023). Evaluation of the Environmental Cost of Integrated Inbound Logistics: A Case Study of a Gigafactory of a Chinese Logistics Firm. Sustainability, 15(15), 11520.
- Liu, L., Schoen, A. J., Henrichs, C., Li, J., Mutlu, B., Zhang, Y., & Radwin, R. G. (2024). Human robot collaboration for enhancing work activities. Human Factors, 66(1), 158-179.
- Liu, T., hai Liao, Q., Gan, L., Ma, F., Cheng, J., Xie, X.,... & Liu, M. (2021). The role of the hercules autonomous vehicle during the covid-19 pandemic: An autonomous logistic vehicle for contactless goods transportation. IEEE Robotics & Automation Magazine, 28(1), 48-58.
- Liu, W., Liang, Y., Bao, X., Qin, J., & Lim, M. K. (2022). China's logistics development trends in the post COVID-19 era. International Journal of Logistics Research and Applications, 25(6), 965-976.
- Liu, W., McKibbin, W. J., Morris, A. C., & Wilcoxen, P. J. (2020). Global economic and environmental outcomes of the Paris Agreement. Energy Economics, 90, 104838.
- Liu, X., Elgowainy, A., Vijayagopal, R., & Wang, M. (2020). Well-to-wheels analysis of zero-emission plug-in battery electric vehicle technology for medium-and heavy-duty trucks. Environmental Science & Technology, 55(1), 538-546.
- Liu, X., Wu, H., Wu, W., Fu, Y., & Huang, G. Q. (2021). Blockchain-enabled ESG reporting framework for sustainable supply chain. In Sustainable Design and Manufacturing 2020: Proceedings of the 7th International Conference on Sustainable Design and Manufacturing (KES-SDM 2020) (pp. 403-413). Springer Singapore.
- Liu, Y. (2023). The impacts and challenges of ESG investing. In SHS web of conferences (Vol. 163, p. 01015). EDP Sciences.
- Liu, Y., Kim, S., & Sun, J. (2024). The implications of smart logistics policy on corporate performance: Evidence from listed companies in China. Heliyon, 10(17).
- Liu, Z., Guo, H., Zhao, Y., Hu, B., Shi, L., Lang, L., & Huang, B. (2021). Research on the optimized route of cold chain logistics transportation of fresh products in context of energy-saving and emission reduction. Mathematical Biosciences and Engineering, 18(2), 1926-1940.
- Liudmyla, S. (2023, September). Performance Marketing in the Management of Supply Chains Sustainable Development. In International Conference on Intelligent Systems in Production Engineering and Maintenance (pp. 476-489). Cham: Springer Nature Switzerland.
- Lo, Y. X., & Tan, C. C. (2023, September). Blockchain-Based Anti-Counterfeit Product Identification System. In 2023 IEEE International Conference on Artificial Intelligence in Engineering and Technology (IICAIET) (pp. 200-205). IEEE.
- Lokhandwala, M., & Cai, H. (2020). Siting charging stations for electric vehicle adoption in shared autonomous fleets. Transportation Research Part D: Transport and Environment, 80, 102231.
- London, A. J., & Danks, D. (2018, December). Regulating autonomous vehicles: A policy proposal. In Proceedings of the 2018 AAAI/ACM Conference on AI, Ethics, and Society (pp. 216-221).
- López Sarabia, P., Rojas Padilla, S., & González Díaz, R. (2021). How Covid-19 Has Accelerated the Garment and Financial Investment Industries’ Adoption of Environmental, Social and Corporate Governance (ESG) Standards. The Future of Companies in the Face of a New Reality: Impact and Development in Latin America, 37-62.
- Lorson, F., Fügener, A., & Hübner, A. (2023). New team mates in the warehouse: Human interactions with automated and robotized systems. Iise Transactions, 55(5), 536-553. [CrossRef]
- Loske, D., & Klumpp, M. (2021). Human-AI collaboration in route planning: An empirical efficiency-based analysis in retail logistics. International Journal of Production Economics, 241, 108236. Zhang, Z. (2022, March). Blockchain technology in logistics. In Proceedings of the 2022 4th International Conference on Blockchain Technology (pp. 156-159). [CrossRef]
- Lovas, S., Nagy, K., Sándor, J., & Ádám, B. (2021). Presumed exposure to chemical pollutants and experienced health impacts among warehouse workers at logistics companies: a cross-sectional survey. International Journal of Environmental Research and Public Health, 18(13), 7052. [CrossRef]
- Lowe, B. D., Hayden, M., Albers, J., & Naber, S. (2023). Case studies of robots and automation as health/safety interventions in small manufacturing enterprises. Human Factors and Ergonomics in Manufacturing & Service Industries, 33(1), 69-103.
- Lu, H., Peng, Q., Shin, J. E., & Yu, L. (2023). Migration of global supply chains: A real effect of mandatory ESG disclosure. Available at SSRN 4581611.
- Lu, L., Xie, Z., Wang, H., Li, L., & Xu, X. (2022). Mental stress and safety awareness during human-robot collaboration-Review. Applied ergonomics, 105, 103832.
- Lu, Y., Liu, Y., Bu, Q., Lim, E. G., Devaraj, R., Zhang, Q., & Sun, J. (2023, August). An Autonomous Vehicle Platform for Parcel Delivery. In 2023 28th International Conference on Automation and Computing (ICAC) (pp. 1-7). IEEE.
- Luo, Z., Zhu, J., Sun, T., Liu, Y., Ren, S., Tong, H.,... & Yin, K. (2022). Application of the IoT in the food supply Chain─ From the perspective of carbon mitigation. Environmental Science & Technology, 56(15), 10567-10576.
- Luthra, S., Kumar, A., Zavadskas, E. K., Mangla, S. K., & Garza-Reyes, J. A. (2020). Industry 4.0 as an enabler of sustainability diffusion in supply chain: an analysis of influential strength of drivers in an emerging economy. International Journal of Production Research, 58(5), 1505-1521. [CrossRef]
- Lv, Z. (2022). Practical application of internet of things in the creation of intelligent services and environments. Frontiers in the Internet of Things, 1, 912388. [CrossRef]
- Lyu, Z., Pons, D., & Zhang, Y. (2023). Emissions and Total Cost of Ownership for Diesel and Battery Electric Freight Pickup and Delivery Trucks in New Zealand: Implications for Transition. Sustainability, 15(10), 7902. [CrossRef]
- Ma, H., & Luo, X. (2021). Logistics demand forecasting model based on improved neural network algorithm. Journal of Intelligent & Fuzzy Systems, 40(4), 6385-6395.
- Macmillan, A., Smith, M., Witten, K., Woodward, A., Hosking, J., Wild, K., & Field, A. (2020). Suburb-level changes for active transport to meet the SDGs: Causal theory and a New Zealand case study. Science of the Total Environment, 714, 136678.
- Magrini, E., Ferraguti, F., Ronga, A. J., Pini, F., De Luca, A., & Leali, F. (2020). Human-robot coexistence and interaction in open industrial cells. Robotics and Computer-Integrated Manufacturing, 61, 101846.
- Maji, S. G., & Kalita, N. (2022). Climate change financial disclosure and firm performance: empirical evidence from Indian energy sector based on TCFD recommendations. Society and Business Review, 17(4), 594-612.
- Mak, S. L., Wong, Y. M., Ho, K. C., & Lee, C. C. (2022). Contemporary green solutions for the logistics and transportation industry—with case illustration of a leading global 3PL based in Hong Kong. Sustainability, 14(14), 8777.
- Malevskaia-Malevich, E. (2024). Green Financing for Sustainable ESG Development of Smart City Industrial Ecosystems in the Circular Economy. In Digital Transformation: What are the Smart Cities Today? (pp. 63-72). Cham: Springer Nature Switzerland.
- Mane, A., Djordjevic, B., & Ghosh, B. (2021). A data-driven framework for incentivising fuel-efficient driving behaviour in heavy-duty vehicles. Transportation Research Part D: Transport and Environment, 95, 102845. [CrossRef]
- Mangina, E., Narasimhan, P. K., Saffari, M., & Vlachos, I. (2020). Data analytics for sustainable global supply chains. Journal of Cleaner Production, 255, 120300. [CrossRef]
- Mani, V., Gunasekaran, A., & Delgado, C. (2018). Enhancing supply chain performance through supplier social sustainability: An emerging economy perspective. International Journal of Production Economics, 195, 259-272. [CrossRef]
- Maradin, D., Malnar, A., & Kaštelan, A. (2022). Sustainable and clean energy: the case of Tesla company. Journal of economics, finance and management studies, 5(12), 3531-3542.
- Marciniuk-Kluska, A., & Kluska, M. (2023). Forecasting energy recovery from municipal waste in a closed-loop economy. Energies, 16(6), 2732.
- Marco-Fondevila, M., Llena-Macarulla, F., Callao-Gastón, S., & Jarne-Jarne, J. I. (2021). Are circular economy policies actually reaching organizations? Evidence from the largest Spanish companies. Journal of Cleaner Production, 285, 124858.
- Marhavilas, P. K., Pliaki, F., & Koulouriotis, D. (2022). International management system standards related to occupational safety and health: An updated literature survey. Sustainability, 14(20), 13282.
- Markopoulos, E., Zhao, K., Samkova, M., & Vanharanta, H. (2023). ESG and UN SDGs Driven Strategy Generation Process for Green and Pink Oceans. In Human Factors, Business Management and Society (Vol. 97, pp. 11-20). AHFE International.
- Marouf, A. A. (2024). Risk management strategies in global supply chains: a comparative strategy.
- Márquez-Sánchez, S., Campero-Jurado, I., Herrera-Santos, J., Rodríguez, S., & Corchado, J. M. (2021). Intelligent platform based on smart PPE for safety in workplaces. Sensors, 21(14), 4652.
- Martto, J., Diaz, S., Hassan, B., Mannan, S., Singh, P., Villasuso, F., & Baobaid, O. (2023, October). ESG Strategies in the Oil and Gas Industry from the Maritime & Logistics Perspective-Opportunities & Risks. In Abu Dhabi International Petroleum Exhibition and Conference (p. D041S129R004). SPE.
- Massaro, A., Selicato, S., & Galiano, A. (2020). Predictive maintenance of bus fleet by intelligent smart electronic board implementing artificial intelligence. IoT, 1(2), 12.
- Mastos, T. D., Nizamis, A., Vafeiadis, T., Alexopoulos, N., Ntinas, C., Gkortzis, D.,... & Tzovaras, D. (2020). Industry 4.0 sustainable supply chains: An application of an IoT enabled scrap metal management solution. Journal of cleaner production, 269, 122377.
- Maurya, A. M., Padval, B., Kumar, M., & Pant, A. (2023). To study and explore the adoption of green logistic practices and performance in manufacturing industries in India. IMIB Journal of Innovation and Management, 1(2), 207-232.
- Mavrigiannaki, A., Pignatta, G., Assimakopoulos, M., Isaac, M., Gupta, R., Kolokotsa, D.,... & Isaac, S. (2021). Examining the benefits and barriers for the implementation of net zero energy settlements. Energy and Buildings, 230, 110564.
- Mazumder, S. K., Kulkarni, A., Sahoo, S., Blaabjerg, F., Mantooth, H. A., Balda, J. C.,... & De La Fuente, E. P. (2021). A review of current research trends in power-electronic innovations in cyber–physical systems. IEEE Journal of Emerging and Selected Topics in Power Electronics, 9(5), 5146-5163.
- McLachlan, S., & Sanders, D. (2023). The Adventure of Sustainable Performance: Beyond ESG Compliance to Leadership in the New Era. John Wiley & Sons.
- Meindl, B., Ayala, N. F., Mendonça, J., & Frank, A. G. (2021). The four smarts of Industry 4.0: Evolution of ten years of research and future perspectives. Technological Forecasting and Social Change, 168, 120784.
- Meliani, M., Barkany, A. E., Abbassi, I. E., Darcherif, A. M., & Mahmoudi, M. (2021). Energy management in the smart grid: State-of-the-art and future trends. International Journal of Engineering Business Management, 13, 18479790211032920.
- Mendoza-Lera, C., & Knäbel, A. (2023). A Small Contribution to Achieving Diversity, Equity, Inclusion and Justice in Science—The Fair Science Taskforce. Limnology & Oceanography Bulletin, 32(1).
- Meneghetti, A., & Ceschia, S. (2020). Energy-efficient frozen food transports: The refrigerated routing problem. International Journal of Production Research, 58(14), 4164-4181.
- Meng, X., Li, Z., & Tang, J. (2021, December). A dynamic vrp with varying transportation costs and its solution strategy. In 2021 IEEE International Conference on Networking, Sensing and Control (ICNSC) (Vol. 1, pp. 1-6). IEEE.
- Metallidou, C. K., Psannis, K. E., & Egyptiadou, E. A. (2020). Energy efficiency in smart buildings: IoT approaches. IEEE Access, 8, 63679-63699.
- Metelenko, N., Nikitenko, V., & Meniailo, V. (2024). DEVELOPMENT OF THE SMART ECONOMY AS THE MAIN SOURCE OF COMPETITIVENESS AND SUSTAINABLE DEVELOPMENT. Baltic Journal of Economic Studies, 10(2), 187-195. [CrossRef]
- Micheli, G. J., Cagno, E., Mustillo, G., & Trianni, A. (2020). Green supply chain management drivers, practices and performance: A comprehensive study on the moderators. Journal of cleaner production, 259, 121024. [CrossRef]
- Mihai, S., Yaqoob, M., Hung, D. V., Davis, W., Towakel, P., Raza, M.,... & Nguyen, H. X. (2022). Digital twins: A survey on enabling technologies, challenges, trends and future prospects. IEEE Communications Surveys & Tutorials, 24(4), 2255-2291. [CrossRef]
- Mikušová, N., Čujan, Z., & Tomková, E. (2017). Robotization of logistics processes. In MATEC web of conferences (Vol. 134, p. 00038). EDP Sciences.
- Milewski, D., & Milewska, B. (2023). Efficiency of the Consumption of Energy in the Road Transport of Goods in the Context of the Energy Crisis. Energies, 16(3), 1257.
- Mirković, V. (2023). The Impact of Job Automation on Men and Women in the Digital Age. In Sinteza 2023-International Scientific Conference on Information Technology, Computer Science, and Data Science (pp. 147-152). Singidunum University.
- Mirza Alizadeh, A., Masoomian, M., Shakooie, M., Zabihzadeh Khajavi, M., & Farhoodi, M. (2021). Trends and applications of intelligent packaging in dairy products: A review. Critical Reviews in Food Science and Nutrition, 62(2), 383-397.
- Mishra, A., & Mohapatro, M. (2020, December). Real-time RFID-based item tracking using IoT & efficient inventory management using Machine Learning. In 2020 IEEE 4th Conference on Information & Communication Technology (CICT) (pp. 1-6). IEEE.
- Moffitt, J. S., Patin, J. C. A., & Watson, L. (2024). Corporate environmental, social, and governance (ESG) performance and the internal control environment. Accounting Horizons, 38(3), 103-124.
- Mohamed Riyath, M. I., & Inun Jariya, A. M. (2024). The role of ESG reporting, artificial intelligence, stakeholders and innovation performance in fostering sustainability culture and climate resilience. Journal of Financial Reporting and Accounting.
- Mohammadi Amin, F., Rezayati, M., van de Venn, H. W., & Karimpour, H. (2020). A mixed-perception approach for safe human–robot collaboration in industrial automation. Sensors, 20(21), 6347.
- Mohammed, J., & Villegas, J. (2023). Total impact of electric vehicle fleet adoption in the logistics industry. Frontiers in Sustainability, 4, 1158993.
- Mohapatra, R. R. (2023). Challenges for The Circular Economy in Manufacturing. MET Management Review, 10(1), 53-52.
- Mohieldin, M., Wahba, S., Gonzalez-Perez, M. A., & Shehata, M. (2022). How businesses can accelerate and scale-up SDG implementation by incorporating ESG into their strategies. In Business, Government and the SDGs: The Role of Public-Private Engagement in Building a Sustainable Future (pp. 65-104). Cham: Springer International Publishing.
- Moldagulova, A., Satybaldiyeva, R., & Kuandykov, A. (2020, September). Application of big data in logistics. In Proceedings of the 6th International Conference on Engineering & MIS 2020 (pp. 1-6).
- Monios, J., & Bergqvist, R. (2020). Logistics and the networked society: A conceptual framework for smart network business models using electric autonomous vehicles (EAVs). Technological Forecasting and Social Change, 151, 119824.
- Moosavi, J., Naeni, L. M., Fathollahi-Fard, A. M., & Fiore, U. (2021). Blockchain in supply chain management: a review, bibliometric, and network analysis. Environmental Science and Pollution Research, 1-15.
- Moraliyage, H., Haputhanthri, D., Samarajeewa, C., Mills, N., De Silva, D., Manic, M., & Jennings, A. (2023, June). Automated machine learning in critical energy infrastructure for net zero carbon emissions. In 2023 IEEE 32nd International Symposium on Industrial Electronics (ISIE) (pp. 1-7). IEEE.
- Morandini, S., Fraboni, F., De Angelis, M., Puzzo, G., Giusino, D., & Pietrantoni, L. (2023). The impact of artificial intelligence on workers’ skills: Upskilling and reskilling in organisations. Informing Science, 26, 39-68. [CrossRef]
- Mordue, G., Yeung, A., & Wu, F. (2020). The looming challenges of regulating high level autonomous vehicles. Transportation research part A: policy and practice, 132, 174-187. [CrossRef]
- Moreira, O. J., & Rodrigues, M. C. M. (2023). Sourcing third party logistics service providers based on environmental, social and corporate governance: a case study. Discover Sustainability, 4(1), 36. [CrossRef]
- Moshood, T. D., Nawanir, G., Sorooshian, S., & Okfalisa, O. (2021). Digital twins driven supply chain visibility within logistics: A new paradigm for future logistics. Applied System Innovation, 4(2), 29.
- Mourtzis, D., Angelopoulos, J., & Panopoulos, N. (2021). Smart manufacturing and tactile internet based on 5G in industry 4.0: Challenges, applications and new trends. Electronics, 10(24), 3175.
- Mphela, T., Savage, C. J., & Gutierrez, A. (2022). Enabling Sustainable Supply Chains in the Industrial 4.0 Era.
- Mugurusi, G., & Ahishakiye, E. (2022). Blockchain technology needs for sustainable mineral supply chains: A framework for responsible sourcing of Cobalt. Procedia Computer Science, 200, 638-647.
- Mukherjee, A. A., Singh, R. K., Mishra, R., & Bag, S. (2022). Application of blockchain technology for sustainability development in agricultural supply chain: Justification framework. Operations Management Research, 15(1), 46-61.
- Mukherjee, S. (2023, April). Challenges to Rural Service Transformers on Increased Electric Vehicle Charging Infrastructure. In 2023 IEEE Rural Electric Power Conference (REPC) (pp. 74-77). IEEE.
- Mukhtarov, A. (2023). Challenges and Optimisation Issues in Logistics and Truck Loading in the Connected States. Economics & Education, 8(3), 6-11.
- Munir, M. A., Habib, M. S., Hussain, A., Shahbaz, M. A., Qamar, A., Masood, T.,... & Salman, C. A. (2022).
- Munir, M., Habib, M. S., Hussain, A., Shahbaz, M., Qamar, A., Masood, T., et al. (2022). Blockchain Adoption for Sustainable Supply Chain Management: Economic, Environmental, and Social Perspectives. Frontiers in Energy Research, 10.
- Munoz, M. F., Zhang, K., Shahzad, A., & Ouhimmou, M. (2021, May). Loglog: A blockchain solution for tracking and certifying wood volumes. In 2021 IEEE International Conference on Blockchain and Cryptocurrency (ICBC) (pp. 1-9). IEEE.
- Müßigmann, B., von der Gracht, H., & Hartmann, E. (2020). Blockchain technology in logistics and supply chain management—A bibliometric literature review from 2016 to January 2020. IEEE transactions on engineering management, 67(4), 988-1007.
- Mutambik, I. (2024). Digital Transformation as a Driver of Sustainability Performance—A Study from Freight and Logistics Industry. Sustainability, 16(10), 4310.
- Nagy-Bota, S., Moldovan, L., Nagy-Bota, M. C., & Varga, I. E. (2023). Mathematical Models Used in the Optimizations of Supply Chains. Acta Marisiensis. Seria Technologica, 20(1), 27-31.
- Nahr, J. G., Nozari, H., & Sadeghi, M. E. (2021). Green supply chain based on artificial intelligence of things (AIoT). International Journal of Innovation in Management, Economics and Social Sciences, 1(2), 56-63.
- Nand, A., Menon, R. R., Bhattacharya, A., & Bhamra, R. (2022). A review of sustainability trade-offs affecting suppliers in developed and less developed countries. Journal of Business & Industrial Marketing.
- Nand, A., Sohal, A., Fridman, I., Hussain, S., & Wallace, M. (2023). An exploratory study of organisational and industry drivers for the implementation of emerging technologies in logistics. Industrial Management & Data Systems, 123(5), 1418-1439.
- Narwane, V. S., Raut, R. D., Gardas, B. B., Narkhede, B. E., & Awasthi, A. (2022). Examining smart manufacturing challenges in the context of micro, small and medium enterprises. International Journal of Computer Integrated Manufacturing, 35(12), 1395-1412.
- Naziihah, A., Arifin, J., & Nugraha, B. (2022). Identifikasi Waste Menggunakan Waste Assessment Model (WAM) di Warehouse Raw Material PT. XYZ. Jurnal Media Teknik Dan Sistem Industri, 6(1), 30-40.
- Nazir, N., Bruscas, V., Dvorkin, Y., Lidicker, J., Polunsky, S., Pugliese, P.,... & Kintner-Meyer, M. (2023). Transit Fleet Electrification Barriers, Resolutions and Costs. Findings.
- Nekrasov, A. G., & Sinitsyna, A. S. (2020, April). Digital transformation infrastructure and transportation logistics systems. In IOP Conference Series: Materials Science and Engineering (Vol. 832, No. 1, p. 012052). IOP Publishing.
- Neufville, R., Abdalla, H., & Abbas, A. (2022). Potential of connected fully autonomous vehicles in reducing congestion and associated carbon emissions. Sustainability, 14(11), 6910.
- Nguyen, R. T., Eggert, R. G., Severson, M. H., & Anderson, C. G. (2021). Global electrification of vehicles and intertwined material supply chains of cobalt, copper and nickel. Resources, Conservation and Recycling, 167, 105198.
- Nielsen, C. (2023). ESG Reporting and Metrics: From Double Materiality to Key Performance Indicators. Sustainability, 15(24), 16844.
- Nielsen, P., Johnston, S., & Black, P. (2021). Real time emissions monitoring: the foundation of a blockchain enabled carbon economy. The APPEA Journal, 61(2), 450-453.
- Nifatova, O. M. (2020). Insights into contemporary issues of customs logistics. Bulletin of the Kyiv National University of Technologies and Design. Series: Economic sciences, 147(3), 108-115.
- Nikitas, A., Michalakopoulou, K., Njoya, E. T., & Karampatzakis, D. (2020). Artificial intelligence, transport and the smart city: Definitions and dimensions of a new mobility era. Sustainability, 12(7), 2789. [CrossRef]
- Nikseresht, A., Golmohammadi, D., & Zandieh, M. (2024). Sustainable green logistics and remanufacturing: A bibliometric analysis and future research directions. The International Journal of Logistics Management, 35(3), 755-803. [CrossRef]
- Nitlarp, T., & Kiattisin, S. (2022). The impact factors of industry 4.0 on ESG in the energy sector. Sustainability, 14(15), 9198. [CrossRef]
- Niu, Z., Xiong, J., Ding, X., & Wu, Y. (2022). Analysis of China’s carbon peak achievement in 2025. Energies, 15(14), 5041.
- Nizami, M. S. H., Hossain, M. J., & Mahmud, K. (2020). A coordinated electric vehicle management system for grid-support services in residential networks. IEEE Systems Journal, 15(2), 2066-2077.
- Nižetić, S., Šolić, P., Gonzalez-De, D. L. D. I., & Patrono, L. (2020). Internet of Things (IoT): Opportunities, issues and challenges towards a smart and sustainable future. Journal of cleaner production, 274, 122877.
- Njoku, J. N., Nwakanma, C. I., Amaizu, G. C., & Kim, D. S. (2023). Prospects and challenges of Metaverse application in data-driven intelligent transportation systems. IET Intelligent Transport Systems, 17(1), 1-21.
- Noorollahi, Y., Golshanfard, A., Aligholian, A., Mohammadi-ivatloo, B., Nielsen, S., & Hajinezhad, A. (2020). Sustainable energy system planning for an industrial zone by integrating electric vehicles as energy storage. Journal of Energy Storage, 30, 101553.
- Novotná, M., Švadlenka, L., Jovčić, S., & Simić, V. (2022). Micro-hub location selection for sustainable last-mile delivery. Plos one, 17(7), e0270926.
- Nozari, H., Szmelter-Jarosz, A., & Ghahremani-Nahr, J. (2022). Analysis of the challenges of artificial intelligence of things (AIoT) for the smart supply chain (case study: FMCG industries). Sensors, 22(8), 2931.
- Nurgaliev, I., Eskander, Y., & Lis, K. (2023). The Use of Drones and Autonomous Vehicles in Logistics and Delivery. Logistics and Transport, 57.
- Obaid, M., Torok, A., & Ortega, J. (2021). A comprehensive emissions model combining autonomous vehicles with park and ride and electric vehicle transportation policies. Sustainability, 13(9), 4653.
- Odum, C. G. (2023). Corporate Board Diversity Effect on Environmental Sustainability Disclosure Evidence from Nigeria. Asian Journal of Economics, Business and Accounting, 23(16), 146-156.
- Ohalete, N. C., Aderibigbe, A. O., Ani, E. C., Ohenhen, P. E., & Akinoso, A. E. (2023). Data science in energy consumption analysis: a review of AI techniques in identifying patterns and efficiency opportunities. Engineering Science & Technology Journal, 4(6), 357-380.
- Olanrewaju, O. I. K., Daramola, G. O., & Babayeju, O. A. (2024). Harnessing big data analytics to revolutionize ESG reporting in clean energy initiatives. World Journal of Advanced Research and Reviews, 22(3), 574-585.
- Oliveri, L. M., D’Urso, D., Trapani, N., & Chiacchio, F. (2023). Electrifying green logistics: a comparative life cycle assessment of electric and internal combustion engine vehicles. Energies, 16(23), 7688.
- Olteanu, A. L., Barbu, C. A., & Popa, A. (2023). Catalyzing Change: ESG Integration in the Global Economy for a Resilient and Responsible Future. Ovidius University Annals, Economic Sciences Series, 23(1), 1022-1031.
- Oltra, C., Sala, R., López-Asensio, S., Germán, S., & Boso, À. (2021). Individual-level determinants of the public acceptance of policy measures to improve urban air quality: The case of the barcelona low emission zone. Sustainability, 13(3), 1168.
- Oran, I. B., & Cezayirlioglu, H. R. (2021). AI-Robotic Applications in Logistics Industry and Savings Calculation. Journal of Organizational Behavior Research, 6(1-2021), 148-165.
- Orji, I. J., Kusi-Sarpong, S., Huang, S., & Vazquez-Brust, D. (2020). Evaluating the factors that influence blockchain adoption in the freight logistics industry. Transportation Research Part E: Logistics and Transportation Review, 141, 102025.
- Osatis, C., & Asavanirandorn, C. (2022). An exploring human resource development in small and medium enterprises in response to electric vehicle industry development. World Electric Vehicle Journal, 13(6), 98. [CrossRef]
- Ou, S., Yu, R., Lin, Z., He, X., Bouchard, J., & Przesmitzki, S. (2021). Evaluating China’s passenger vehicle market under the vehicle policies of 2021–2023. World Electric Vehicle Journal, 12(2), 72. [CrossRef]
- Oyekanlu, E. A., Smith, A. C., Thomas, W. P., Mulroy, G., Hitesh, D., Ramsey, M.,... & Sun, D. (2020). A review of recent advances in automated guided vehicle technologies: Integration challenges and research areas for 5G-based smart manufacturing applications. IEEE access, 8, 202312-202353. [CrossRef]
- Ozbalci, S. (2021). Inclusive workplace, social mobility and logistics. LogForum, 17(4).
- Özbekler, T. M., & Karaman Akgül, A. (2020). Last mile logistics in the framework of smart cities: A typology of city logistics schemes. The International Archives of the Photogrammetry, Remote Sensing and Spatial Information Sciences, 44, 335-337.
- Ozbekler, T. M., & Ozturkoglu, Y. (2020). Analysing the importance of sustainability-oriented service quality in competition environment. Business Strategy and the Environment, 29(3), 1504-1516.
- Padyab, A., Habibipour, A., Rizk, A., & Ståhlbröst, A. (2019). Adoption barriers of IoT in large scale pilots. Information, 11(1), 23.
- Pahwa, A., & Jaller, M. (2023). Assessing last-mile distribution resilience under demand disruptions. Transportation Research Part E: Logistics and Transportation Review, 172, 103066.
- Paiva, S., Ahad, M. A., Tripathi, G., Feroz, N., & Casalino, G. (2021). Enabling technologies for urban smart mobility: Recent trends, opportunities and challenges. Sensors, 21(6), 2143.
- Paiva, S., Ahad, M. A., Tripathi, G., Feroz, N., & Casalino, G. (2021). Enabling technologies for urban smart mobility: Recent trends, opportunities and challenges. Sensors, 21(6), 2143.
- Pal, S. (2023). Integrating AI in sustainable supply chain management: A new paradigm for enhanced transparency and sustainability. International Journal for Research in Applied Science and Engineering Technology, 11(6), 2979-2984.
- Paliwal, V., Chandra, S., & Sharma, S. (2020). Blockchain technology for sustainable supply chain management: A systematic literature review and a classification framework. Sustainability, 12(18), 7638.
- Palmaccio, M., Dicuonzo, G., & Belyaeva, Z. S. (2021). The internet of things and corporate business models: A systematic literature review. Journal of Business Research, 131, 610-618.
- Pan, S., Zhou, W., Piramuthu, S., Giannikas, V., & Chen, C. (2021). Smart city for sustainable urban freight logistics. International Journal of Production Research, 59(7), 2079-2089.
- Pan, X., Li, M., Wang, M., Zong, T., & Song, M. (2020). The effects of a Smart Logistics policy on carbon emissions in China: A difference-in-differences analysis. Transportation Research Part E: Logistics and Transportation Review, 137, 101939.
- Pan, Z., Sun, Y., Feng, W., Zheng, W., Li, J., Zhang, Z.,... & Liu, K. (2024). Straddling mandatory standardisation and voluntary ESG practices: A sustainable innovation path for vehicle intelligence. Academic Journal of Engineering and Technology Science, 7(1), 44-53.
- Pandolfi, A., Adinolfi, E. A., Polverino, P., & Pianese, C. (2023). Real-Time Prediction of Fuel Consumption via Recurrent Neural Network (RNN) for Monitoring, Route Planning Optimization and CO2 Reduction of Heavy-Duty Vehicles (No. 2023-24-0175). SAE Technical Paper.
- Pandya, S., Srivastava, G., Jhaveri, R., Babu, M. R., Bhattacharya, S., Maddikunta, P. K. R.,... & Gadekallu, T. R. (2023). Federated learning for smart cities: A comprehensive survey. Sustainable Energy Technologies and Assessments, 55, 102987. [CrossRef]
- Panghal, A., P, A., Vern, P., & Mor, R. S. (2024). Adoption barriers to green logistics in the Indian food industry: A circular economy perspective. International Social Science Journal, 74(252), 519-538. [CrossRef]
- Paparoidamis, N. G., Tran, H. T. T., & Leonidou, C. N. (2019). Building customer loyalty in intercultural service encounters: the role of service employees’ cultural intelligence. Journal of International Marketing, 27(2), 56-75. [CrossRef]
- Pardini, K., Rodrigues, J. J., Diallo, O., Das, A. K., de Albuquerque, V. H. C., & Kozlov, S. A. (2020). A smart waste management solution geared towards citizens. Sensors, 20(8), 2380.
- Pardo-Bosch, F., Pujadas, P., Morton, C., & Cervera, C. (2021). Sustainable deployment of an electric vehicle public charging infrastructure network from a city business model perspective. Sustainable Cities and Society, 71, 102957.
- Park, A., & Li, H. (2021). The Effect of Blockchain Technology on Supply Chain Sustainability Performances. Sustainability, 13(4), 1726.
- Park, H. G., & Lee, Y. J. (2015). The efficiency and productivity analysis of large logistics providers services in Korea. The Asian Journal of Shipping and Logistics, 31(4), 469-476.
- Park, J., & Yang, B. (2020). GIS-enabled digital twin system for sustainable evaluation of carbon emissions: A case study of Jeonju city, south Korea. Sustainability, 12(21), 9186.
- Park, S. R., Kim, S. T., & Lee, H. H. (2022). Green supply chain management efforts of first-tier suppliers on economic and business performances in the electronics industry. Sustainability, 14(3), 1836.
- Pašagić Škrinjar, J., Abramović, B., Bukvić, L., & Marušić, Ž. (2020). Managing Fuel Consumption and Emissions in the Renewed Fleet of a Transport Company. Sustainability, 12(12), 5047.
- Pasinovych, I., & Myskiv, G. (2023). Ukrainian context of sustainable development and the role of business in its achievement. Regional Science Policy & Practice, 15(1), 161-181.
- Pasparakis, A., De Vries, J., & De Koster, R. (2023). Assessing the impact of human–robot collaborative order picking systems on warehouse workers. International Journal of Production Research, 61(22), 7776-7790.
- Patel, N., Feofilovs, M., & Romagnoli, F. (2023). Carbon Footprint Evaluation Tool for Packaging Marketplace. Environmental and Climate Technologies, 27(1), 368-378.
- Patella, S. M., Grazieschi, G., Gatta, V., Marcucci, E., & Carrese, S. (2020). The adoption of green vehicles in last mile logistics: A systematic review. Sustainability, 13(1), 6.
- Patil, A., Shardeo, V., Dwivedi, A., Moktadir, M. A., & Bag, S. (2024). Examining the interactions among smart supply chains and carbon reduction strategies: To attain carbon neutrality. Business Strategy and the Environment, 33(2), 1227-1246.
- Patil, R. A., Ghisellini, P., & Ramakrishna, S. (2021). Towards sustainable business strategies for a circular economy: environmental, social and governance (ESG) performance and evaluation. An introduction to circular economy, 527-554.
- Patricio, R., & Mendes, A. (2020). Consumption patterns and the advent of automated guided vehicles, and the trends for automated guided vehicles. Current Robotics Reports, 1(3), 145-149. [CrossRef]
- Patyal, V. S., Kumar, R., & Kushwah, S. (2021). Modeling barriers to the adoption of electric vehicles: An Indian perspective. Energy, 237, 121554. [CrossRef]
- Pawar, S. R., & Dawkhar, S. S. Strategies for Integrating Sustainability into Business Operations.
- Pech, M., Vrchota, J., & Bednář, J. (2021). Predictive maintenance and intelligent sensors in smart factory. Sensors, 21(4), 1470.
- Pečman, J., Vrábel, J., Mašek, J., Šedivý, J., Stopková, M., & Bartuška, L. (2023). Packaging Waste Research Responding to the Rise of Transport and Logistics Volumes during the Covid-19 Pandemic. Archiwum Motoryzacji, 101(3).
- Pei, X., & Sun, Z. (2020, February). Research on reducing carbon emissions from logistics. In IOP Conference Series: Earth and Environmental Science (Vol. 440, No. 4, p. 042013). IOP Publishing.
- Pelić, V., Bukovac, O., Radonja, R., & Degiuli, N. (2023). The impact of slow steaming on fuel consumption and CO2 emissions of a container ship. Journal of marine science and engineering, 11(3), 675.
- Peng, D., Wu, G., & Boriboonsomsin, K. (2023). Energy-efficient dispatching of battery electric truck fleets with backhauls and time windows. SAE International Journal of Electrified Vehicles, 13(14-13-01-0009).
- Peppes, N., Alexakis, T., Adamopoulou, E., & Demestichas, K. (2021). Driving behaviour analysis using machine and deep learning methods for continuous streams of vehicular data. Sensors, 21(14), 4704.
- Perdana, A., & Tan, S. (2024). Harnessing Technologies and Data to Accelerate and Operationalize Environmental, Social, and Governance (ESG) Initiatives. In Digital Transformation in Accounting and Auditing: Navigating Technological Advances for the Future (pp. 347-375). Cham: Springer International Publishing.
- Pérez, L., Hunt, V., Samandari, H., Nuttall, R., & Biniek, K. (2022). Does ESG really matter—and why. McKinsey Quarterly, 60(1).
- Perotti, S., & Colicchia, C. (2023). Greening warehouses through energy efficiency and environmental impact reduction: a conceptual framework based on a systematic literature review. The International Journal of Logistics Management, 34(7), 199-234.
- Perotti, S., Prataviera, L. B., & Melacini, M. (2022). Assessing the environmental impact of logistics sites through CO2eq footprint computation. Business Strategy and the Environment, 31(4), 1679-1694.
- Perrotta, F., Parry, T., & Neves, L. C. (2017, December). Application of machine learning for fuel consumption modelling of trucks. In 2017 IEEE International Conference on Big Data (Big Data) (pp. 3810-3815). IEEE.
- Pesaran, A. A. (2023). Lithium-ion battery technologies for electric vehicles: progress and challenges. IEEE Electrification Magazine, 11(2), 35-43.
- Petrauskienė, K., Galinis, A., Kliaugaitė, D., & Dvarionienė, J. (2021). Comparative environmental life cycle and cost assessment of electric, hybrid, and conventional vehicles in Lithuania. Sustainability, 13(2), 957.
- Petrescu, D. C., Bran, F., Radulescu, C. V., & Petrescu-Mag, R. M. (2020). Green procurement through Forest Stewardship Council (FSC) certification in the private sector: perceptions and willingness to buy of private companies from Romania. Amfiteatru Econ, 22(53), 42-56.
- Petrica Papuc, I. M., Caraiani, C., Iuliana Lungu, C., & Anica-Popa, L. E. (2024). The interconnectivity of ESG research within the realm of sustainability: A bibliometric analysis. Journal of Accounting & Management Information Systems/Contabilitate si Informatica de Gestiune, 23(1).
- Pevec, D., Babic, J., Carvalho, A., Ghiassi-Farrokhfal, Y., Ketter, W., & Podobnik, V. (2020). A survey-based assessment of how existing and potential electric vehicle owners perceive range anxiety. Journal of cleaner Production, 276, 122779.
- Piciullo, L., & Eidsvig, U. (2020, May). Identification of infrastructures prone to natural hazards with open source databases. In EGU General Assembly Conference Abstracts (p. 13253).
- Pilati, F., Zennaro, I., Battini, D., & Persona, A. (2020). The sustainable parcel delivery (SPD) problem: Economic and environmental considerations for 3PLs. IEEE Access, 8, 71880-71892.
- Pintilie, N. (2021). A Review of Europe's Transition from Fossil Fuels to Renewable Energy Using Circular Economy Principles. Business Excellence and Management, 11(2), 95-107.
- Pitsi, A. N. (2024). ESG in shipping and its impact (Master's thesis, Πανεπιστήμιο Πειραιώς).
- Pizzi, S., Principale, S., & De Nuccio, E. (2023). Material sustainability information and reporting standards. Exploring the differences between GRI and SASB. Meditari Accountancy Research, 31(6), 1654-1674.
- Polavarapu, A., Huynh, C., & Salter, N. P. (2022). Extending the ethical decision-making framework: Introducing the complexities and nuances of diversity and inclusion. Industrial and Organizational Psychology, 15(2), 255-258.
- Policy, F. L., Chain, O. V., Labor, F., & Smart, S. L. (2024). ABOUT THE REPORT.
- Ponnusamy, V. K., Kasinathan, P., Madurai Elavarasan, R., Ramanathan, V., Anandan, R. K., Subramaniam, U.,... & Hossain, E. (2021). A comprehensive review on sustainable aspects of big data analytics for the smart grid. Sustainability, 13(23), 13322. [CrossRef]
- Popova, E. V., & Strikh, N. I. (2022). The impact of ESG and personal environmental concern on performance of Russian companies. Управленец, 13(5), 2-16. [CrossRef]
- Potapova, N., Volontyr, L., & Zelinska, O. (2022). Mathematical and computer modeling of functioning logistics processes and systems. Herald of Khmelnytskyi National University. Technical sciences.
- Potrč, S., Čuček, L., Martin, M., & Kravanja, Z. (2021). Sustainable renewable energy supply networks optimization–The gradual transition to a renewable energy system within the European Union by 2050. Renewable and Sustainable Energy Reviews, 146, 111186.
- Pournader, M., Shi, Y., Seuring, S., & Koh, S. L. (2020). Blockchain applications in supply chains, transport and logistics: a systematic review of the literature. International Journal of Production Research, 58(7), 2063-2081.
- Powell, C., Yemane, L., Brooks, M., Johnson, C., Alvarez, A. A., Bandstra, B.,... & Blankenburg, R. (2021). Outcomes from a novel graduate medical education leadership program in advancing diversity, equity, and inclusion. Journal of Graduate Medical Education, 13(6), 774-784.
- Pratap, S., Jauhar, S. K., Gunasekaran, A., & Kamble, S. S. (2023). Optimizing the IoT and big data embedded smart supply chains for sustainable performance. Computers & Industrial Engineering, 109828.
- Previtali, P., & Cerchiello, P. (2023). Corporate governance and anti-corruption disclosure. Corporate Governance: The International Journal of Business in Society, 23(6), 1217-1232.
- Pria, S., Al Rubaie, I., & Prasad, V. (2024). Enhancing Business Intelligence Through AI-Driven Integration of Sustainability Metrics via ESG Factors. In Risks and Challenges of AI-Driven Finance: Bias, Ethics, and Security (pp. 57-89). IGI Global.
- Proto, S., Di Corso, E., Apiletti, D., Cagliero, L., Cerquitelli, T., Malnati, G., & Mazzucchi, D. (2020). REDTag: a predictive maintenance framework for parcel delivery services. IEEE Access, 8, 14953-14964.
- Przybysz, A. L., Lima, A. D., Sá, C. P. D., Resende, D. N., & Pagani, R. N. (2024). Integrating City Master Plans with Sustainable and Smart Urban Development: A Systematic Literature Review. Sustainability, 16(17), 7692.
- Punia, S., Nikolopoulos, K., Singh, S. P., Madaan, J. K., & Litsiou, K. (2020). Deep learning with long short-term memory networks and random forests for demand forecasting in multi-channel retail. International journal of production research, 58(16), 4964-4979.
- Qasim, M., & Csaba, C. (2021). Major barriers in adoption of electric trucks in logistics system. Promet-Traffic&Transportation, 33(6), 833-846.
- Qazi, S., Khawaja, B. A., & Farooq, Q. U. (2022). IoT-equipped and AI-enabled next generation smart agriculture: A critical review, current challenges and future trends. Ieee Access, 10, 21219-21235.
- Qian, C., Gao, Y., & Chen, L. (2023). Green supply chain circular economy evaluation system based on industrial internet of things and blockchain technology under ESG concept. Processes, 11(7), 1999.
- Qian, S., & Li, L. (2023). A Comparison of Well-to-Wheels Energy Use and Emissions of Hydrogen Fuel Cell, Electric, LNG, and Diesel-Powered Logistics Vehicles in China. Energies, 16(13), 5101.
- Qiang, H., Ou, R., Hu, Y., Wu, Z., & Zhang, X. (2023). Path Planning of an Electric Vehicle for Logistics Distribution Considering Carbon Emissions and Green Power Trading. Sustainability, 15(22), 16045.
- Qiu, T., Chi, J., Zhou, X., Ning, Z., Atiquzzaman, M., & Wu, D. O. (2020). Edge computing in industrial internet of things: Architecture, advances and challenges. IEEE Communications Surveys & Tutorials, 22(4), 2462-2488.
- Qu, R. (2023). The Implementation and Potential Ramifications of Autonomous Driving Technology in The Realm of Freight Transportation and Logistics. Academic Journal of Science and Technology, 7(3), 57-60.
- Quazi, H. A., & Shemwell, S. M. (2023). Smart manufacturing: integrating transformational technologies for competitiveness and sustainability. CRC Press.
- Quzmar, A., Qatawneh, M., & Al-Maaitah, S. (2021, July). Reducing counterfeit drugs with blockchains: A survey. In 2021 International Conference on Information Technology (ICIT) (pp. 143-148). IEEE.
- Rabl, T., del Carmen Triana, M., Byun, S. Y., & Bosch, L. (2020). Diversity management efforts as an ethical responsibility: How employees’ perceptions of an organizational integration and learning approach to diversity affect employee behavior. Journal of Business Ethics, 161(3), 531-550. [CrossRef]
- Radmanesh, S. A., Haji, A., & Fatahi Valilai, O. (2023). Blockchain-Based Architecture for a Sustainable Supply Chain in Cloud Architecture. Sustainability, 15(11), 9072. [CrossRef]
- Radu, L. D. (2020). Disruptive technologies in smart cities: a survey on current trends and challenges. Smart Cities, 3(3), 1022-1038. [CrossRef]
- Rahaman, H. S., Camps, J., Decoster, S., & Stouten, J. (2021). Ethical leadership in times of change: the role of change commitment and change information for employees’ dysfunctional resistance. Personnel Review, 50(2), 630-647.
- Rahman, W. F. W. A., Abdalla, A. H., & Islam, M. R. (2021, November). The proposed framework and challenges towards smart city implementation. In Journal of Physics: Conference Series (Vol. 2084, No. 1, p. 012025). IOP Publishing.
- Rahmaty, M., & Nozari, H. (2023). Optimization of the hierarchical supply chain in the pharmaceutical industry. Edelweiss Applied Science and Technology, 7(2), 104-123.
- Raja Santhi, A., & Muthuswamy, P. (2022). Influence of blockchain technology in manufacturing supply chain and logistics. Logistics, 6(1), 15.
- Rajagopal, D., Gopinathan, N., Khandekar, A., Karali, N., Phadke, A., & Abhyankar, N. (2024). Comparative Evaluation of Total Cost of Ownership of Battery-Electric and Diesel Trucks in India. Transportation Research Record, 2678(6), 235-247.
- Rajagopal, S., Popat, K., Meva, D., & Bajeja, S. (Eds.). (2024). ADVANCEMENTS IN SMART COMPUTING AND INFORMATION SECURITY: Second (Vol. 2039). Springer Nature.
- Ramirez, R., Huang, C. Y., & Liang, S. H. (2022). 5G digital twin: A study of enabling technologies. Applied Sciences, 12(15), 7794.
- Rane, N., Choudhary, S., & Rane, J. (2024). Artificial intelligence driven approaches to strengthening Environmental, Social, and Governance (ESG) criteria in sustainable business practices: a review. Social, and Governance (ESG) criteria in sustainable business practices: a review (May 27, 2024).
- Raparthi, M., & Balasubramanian, S. (2023). From Data to Decisions Leveraging Machine Learning in Supply-Chain Management. Tuijin Jishu/Journal of Propulsion Technology, 44, 4218-4225.
- Read, C. (2023). Understanding Sustainability Principles and ESG Policies: A Multidisciplinary Approach to Public and Corporate Responses to Climate Change. Springer Nature.
- Red, C. L., & Teng-Calleja, M. (2021). Examining the relationship between labor law compliance and employee perceptions, attitudes and behaviors. Employee Responsibilities and Rights Journal, 33(4), 337-357.
- Reddy, T. T., Devi, Y. R., & Kavita, G. (2023). Logistics, traceability in food supply chain management. In E3S Web of Conferences (Vol. 391, p. 01075). EDP Sciences.
- Reed, S., Campbell, A. M., & Thomas, B. W. (2022). Impact of autonomous vehicle assisted last-mile delivery in urban to rural settings. Transportation science, 56(6), 1530-1548.
- Rehman Khan, S. A., Hassan, S., Khan, M. A., Khan, M. R., Godil, D. I., & Tanveer, M. (2022). Nexuses between energy efficiency, renewable energy consumption, foreign direct investment, energy consumption, global trade, logistics and manufacturing industries of emerging economies: In the era of COVID-19 pandemic. Frontiers in Environmental Science, 10, 880200.
- Reig-Mullor, J., Garcia-Bernabeu, A., Pla-Santamaria, D., & Vercher-Ferrandiz, M. (2022). Evaluating ESG corporate performance using a new neutrosophic AHP-TOPSIS based approach. Technological and Economic Development of Economy, 28(5), 1242-1266.
- Reilly, J. M., Chen, Y. H. H., & Jacoby, H. D. (2021). The COVID-19 effect on the Paris agreement. Humanities and Social Sciences Communications, 8(1).
- Rejeb, A., & Rejeb, K. (2020). Blockchain and supply chain sustainability. Logforum, 16(3).
- Rejeb, A., Rejeb, K., Simske, S. J., & Treiblmaier, H. (2023). Drones for supply chain management and logistics: a review and research agenda. International Journal of Logistics Research and Applications, 26(6), 708-731. [CrossRef]
- Rejeb, A., Rejeb, K., Simske, S., & Treiblmaier, H. (2021). Blockchain technologies in logistics and supply chain management: a bibliometric review. Logistics, 5(4), 72. [CrossRef]
- Rejeb, A., Rejeb, K., Simske, S., Treiblmaier, H., & Zailani, S. (2022). The big picture on the internet of things and the smart city: a review of what we know and what we need to know. Internet of Things, 19, 100565. [CrossRef]
- Rejeb, A., Simske, S., Rejeb, K., Treiblmaier, H., & Zailani, S. (2020). Internet of Things research in supply chain management and logistics: A bibliometric analysis. Internet of Things, 12, 100318.
- Ren, Q. S., Fang, K., Yang, X. T., & Han, J. W. (2022). Ensuring the quality of meat in cold chain logistics: A comprehensive review. Trends in Food Science & Technology, 119, 133-151.
- Ren, R., Hu, W., Dong, J., Sun, B., Chen, Y., & Chen, Z. (2020). A systematic literature review of green and sustainable logistics: bibliometric analysis, research trend and knowledge taxonomy. International journal of environmental research and public health, 17(1), 261.
- Resende, C., Folgado, D., Oliveira, J., Franco, B., Moreira, W., Oliveira-Jr, A.,... & Carvalho, R. (2021). TIP4. 0: industrial internet of things platform for predictive maintenance. Sensors, 21(14), 4676.
- Reza, F., & Silalahi, I. V. (2021). The Influence of Organizational Culture on Organizational Performance. ArtComm: Jurnal Komunikasi dan Desain, 4(01), 48-54.
- Ribeiro, A. M. N., do Carmo, P. R. X., Endo, P. T., Rosati, P., & Lynn, T. (2022). Short-and very short-term firm-level load forecasting for warehouses: A comparison of machine learning and deep learning models. Energies, 15(3), 750.
- Riccò, M., Ranzieri, S., Vezzosi, L., Balzarini, F., & Bragazzi, N. L. (2022). Wearable Exoskeletons on the Workplaces: Knowledge, Attitudes and Perspectives of Health and Safety Managers on the implementation of exoskeleton technology in Northern Italy. Acta Bio Medica: Atenei Parmensis, 92(6), e2021310.
- Richnák, P., & Fidlerová, H. (2022). Impact and Potential of Sustainable Development Goals in Dimension of the Technological Revolution Industry 4.0 within the Analysis of Industrial Enterprises. Energies, 15(10), 3697.
- Rikhotso, O., Morodi, T. J., & Masekameni, D. M. (2021). Occupational health hazards: Employer, employee, and labour union concerns. International Journal of Environmental Research and Public Health, 18(10), 5423.
- Roberts, S. (2003). Supply chain specific? Understanding the patchy success of ethical sourcing initiatives. Journal of business ethics, 44(2), 159-170.
- Robichet, A., Nierat, P., & Combes, F. (2022). First and last miles by cargo bikes: ecological commitment or economically Feasible? The case of a parcel service company in Paris. Transportation research record, 2676(9), 269-278.
- Rodionova, M., Skhvediani, A., & Kudryavtseva, T. (2022). ESG as a booster for logistics stock returns—evidence from the us stock market. Sustainability, 14(19), 12356.
- Rodrigues, T. A., Patrikar, J., Oliveira, N. L., Matthews, H. S., Scherer, S., & Samaras, C. (2022). Drone flight data reveal energy and greenhouse gas emissions savings for very small package delivery. Patterns, 3(8). [CrossRef]
- Rodriguez, V. H. P., Huaman, E. T., Andrade, D. L. V., Becerra, E. L., & Gavidia, M. J. F. (2023). Relationship Between Logistics Management and Public Sector Transparency in Peru. International Journal of Professional Business Review: Int. J. Prof. Bus. Rev., 8(3), 18. [CrossRef]
- Rodriguez-Rey, D., Guevara, M., Linares, M. P., Casanovas, J., Salmerón, J., Soret, A.,... & García-Pando, C. P. (2021). A coupled macroscopic traffic and pollutant emission modelling system for Barcelona. Transportation Research Part D: Transport and Environment, 92, 102725. [CrossRef]
- Rojek, I., Mroziński, A., Kotlarz, P., Macko, M., & Mikołajewski, D. (2023). AI-Based Computational Model in Sustainable Transformation of Energy Markets. Energies, 16(24), 8059.
- Romagnoli, S., Tarabu', C., Maleki Vishkaei, B., & De Giovanni, P. (2023). The impact of digital technologies and sustainable practices on circular supply chain management. Logistics, 7(1), 1.
- Roy, H., Roy, B. N., Hasanuzzaman, M., Islam, M. S., Abdel-Khalik, A. S., Hamad, M. S., & Ahmed, S. (2022). Global advancements and current challenges of electric vehicle batteries and their prospects: a comprehensive review. Sustainability, 14(24), 16684.
- Roy, S., & Mohanty, R. P. (2024). Green logistics operations and its impact on supply chain sustainability: An empirical study. Business Strategy and the Environment, 33(2), 1447-1476.
- Ruehl, C., Misra, C., Yoon, S., Smith, J. D., Burnitzki, M., Hu, S.,... & Herner, J. (2021). Evaluation of heavy-duty vehicle emission controls with a decade of California real-world observations. Journal of the Air & Waste Management Association, 71(10), 1277-1291.
- Ruel, S., & Fritz, M. M. (2021, July). Gender diversity in supply chains: Towards more sustainable decisions? Evidence from interviews. In Supply Chain Forum: An International Journal (Vol. 22, No. 3, pp. 205-222). Taylor & Francis.
- Rządkowska, A. E. (2022). Quantitatively estimating the impact of the European Green Deal on the clean energy transformation in the European Union with a focus on the break through of the share of renewable energy in the electricity generation sector. Polityka Energetyczna-Energy Policy Journal, 45-66.
- Rześny-Cieplińska, J., & Szmelter-Jarosz, A. (2020). Environmental sustainability in city logistics measures. Energies, 13(6), 1303.
- Saad, A., & Zohair, A. (2023, October). Getting Practical About the Future of Work a Framework for Upskilling and Reskilling Based on Trends Impacting the Oil and Gas Industry. In Abu Dhabi International Petroleum Exhibition and Conference (p. D031S079R005). SPE.
- Sachin, N., & Rajesh, R. (2022). An empirical study of supply chain sustainability with financial performances of Indian firms. Environment, Development and Sustainability, 24(5), 6577-6601. [CrossRef]
- Sadati, M. E. H., Akbari, V., & Çatay, B. (2022). Electric vehicle routing problem with flexible deliveries. International Journal of Production Research, 60(13), 4268-4294. [CrossRef]
- Saderova, J., Rosova, A., Behunova, A., Behun, M., Sofranko, M., & Khouri, S. (2022). Case study: The simulation modelling of selected activity in a warehouse operation. Wireless Networks, 28(1), 431-440. [CrossRef]
- Saha, A., Simic, V., Senapati, T., Dabic-Miletic, S., & Ala, A. (2022). A dual hesitant fuzzy sets-based methodology for advantage prioritization of zero-emission last-mile delivery solutions for sustainable city logistics. IEEE Transactions on Fuzzy Systems, 31(2), 407-420.
- Sahu, V., O’Neil, R., Khatab, A., Venkatadri, U., & Diallo, C. (2023, October). Vertical Drone Delivery: A Multi-Depot VRP with Load-Dependent Energy Consumption. In 2023 IEEE International Conference on Networking, Sensing and Control (ICNSC) (Vol. 1, pp. 1-6). IEEE.
- Saini, N., Antil, A., Gunasekaran, A., Malik, K., & Balakumar, S. (2022). Environment-social-governance disclosures nexus between financial performance: A sustainable value chain approach. Resources, Conservation and Recycling, 186, 106571.
- Samans, R., & Nelson, J. (2022). Sustainable enterprise value creation: Implementing stakeholder capitalism through full ESG integration (p. 289). Springer Nature.
- Sambamurthy, S., Raghuvanshi, S., & Sangwan, K. S. (2021). Environmental impact of recycling spent lithium-ion batteries. Procedia Cirp, 98, 631-636.
- Sandul, M. (2023). Transformational Factors in the Development of Global Supply Chains. International Economic Policy, (38), 77-100.
- Sanni, S., Jovanoski, Z., & Sidhu, H. S. (2020). An economic order quantity model with reverse logistics program. Operations Research Perspectives, 7, 100133.
- Sardanelli, D., Bittucci, L., Mirone, F., & Marzioni, S. (2022). An integrative framework for supply chain rating: from financial-based to ESG-based rating models. Total Quality Management & Business Excellence, 1-20. [CrossRef]
- Sari, L. I., & Prasetiawan, A. (2023, October). The Qualifications Needed by Logistics Employees in the Future Industry and its Implications in Higher Education Institutions. In RSF Conference Series: Engineering and Technology (Vol. 3, No. 1, pp. 17-23). [CrossRef]
- Sarmadi, H., Nowaczyk, S., Prytz, R., & Simão, M. (2022). Attention horizon as a predictor for the fuel consumption rate of drivers. Sensors, 22(6), 2301. [CrossRef]
- Satpathy, I., Nayak, A., Jain, V., & Rai, B. (2025). Maximizing Energy Efficiency in Renewable Energy Projects Through Automated Demand Response Systems. In Digital Innovations for Renewable Energy and Conservation (pp. 219-240). IGI Global.
- Savin, G. V. (2021). The smart city transport and logistics system: Theory, methodology and practice. Upravlenec, 12(6).
- Saxena, A., Singh, R., Gehlot, A., Akram, S. V., Twala, B., Singh, A.,... & Priyadarshi, N. (2022). Technologies empowered environmental, social, and governance (ESG): An industry 4.0 landscape. Sustainability, 15(1), 309.
- Scedrovs, A., Feofilovs, M., & Mendzins, K. (2023). Bibliometric Review of Electrification of Enterprise and Last-Mile Delivery Fleet. In CONECT. International Scientific Conference of Environmental and Climate Technologies (p. 99).
- Schiffer, M., Klein, P. S., Laporte, G., & Walther, G. (2021). Integrated planning for electric commercial vehicle fleets: A case study for retail mid-haul logistics networks. European Journal of Operational Research, 291(3), 944-960.
- Schilling-Vacaflor, A. (2021). Integrating human rights and the environment in supply chain regulations. Sustainability, 13(17), 9666.
- Schneider, M., Stenger, A., & Goeke, D. (2014). The electric vehicle-routing problem with time windows and recharging stations. Transportation science, 48(4), 500-520.
- Schollmeier, R., & Scott, A. (2024). Examining the gender wage gap in logistics. Journal of Business Logistics, 45(1), e12363.
- Schwabe, H., & Castellacci, F. (2020). Automation, workers’ skills and job satisfaction. Plos one, 15(11), e0242929.
- Schwabe, H., & Castellacci, F. (2020). Automation, workers’ skills and job satisfaction. Plos one, 15(11), e0242929.
- Scrioșteanu, A., & Criveanu, M. M. (2023). Reverse Logistics of Packaging Waste under the Conditions of a Sustainable Circular Economy at the Level of the European Union States. Sustainability, 15(20), 14727.
- Semenova, A., Ozdamirova, E., & Zyryanova, S. (2023). The Future of Work: Automation, Artificial Intelligence and Information Technology. In E3S Web of Conferences (Vol. 451, p. 05011). EDP Sciences.
- Serafeim, G., & Yoon, A. S. (2022). Understanding the business relevance of ESG issues. Journal of Financial Reporting, 7(2), 207-212. [CrossRef]
- Seroka-Stolka, O. (2014). The development of green logistics for implementation sustainable development strategy in companies. Procedia-Social and Behavioral Sciences, 151, 302-309. [CrossRef]
- Serrano-Hernandez, A., Ballano, A., & Faulin, J. (2021). Selecting freight transportation modes in last-mile urban distribution in pamplona (Spain): An option for drone delivery in smart cities. Energies, 14(16), 4748. [CrossRef]
- Settey, T., Gnap, J., Beňová, D., Pavličko, M., & Blažeková, O. (2021). The growth of e-commerce due to COVID-19 and the need for urban logistics centers using electric vehicles: Bratislava case study. Sustainability, 13(10), 5357.
- Sgarbossa, F., Grosse, E. H., Neumann, W. P., Battini, D., & Glock, C. H. (2020). Human factors in production and logistics systems of the future. Annual Reviews in Control, 49, 295-305.
- Shafique, K., Khawaja, B. A., Sabir, F., Qazi, S., & Mustaqim, M. (2020). Internet of things (IoT) for next-generation smart systems: A review of current challenges, future trends and prospects for emerging 5G-IoT scenarios. Ieee Access, 8, 23022-23040.
- Shahidan, S. S. B. N., & Saat, N. A. M. (2023). Climate-Related Financial Disclosure in Supporting SDGs. International Journal of Research and Scientific Innovation, 10(1), 46-49.
- Shahparvari, S., Nasirian, A., Mohammadi, A., Noori, S., & Chhetri, P. (2020). A GIS-LP integrated approach for the logistics hub location problem. Computers & Industrial Engineering, 146, 106488.
- Shaikh, I. (2022). Environmental, social, and governance (ESG) practice and firm performance: an international evidence. Journal of Business Economics and Management, 23(1), 218-237.
- Shakil, M. H. (2021). Environmental, social and governance performance and financial risk: Moderating role of ESG controversies and board gender diversity. Resources Policy, 72, 102144.
- Shaklab, E., Karapetyan, A., Sharma, A., Mebrahtu, M., Basri, M., Nagy, M.,... & Dias, J. (2023). Towards Autonomous and Safe Last-mile Deliveries with AI-augmented Self-driving Delivery Robots. arXiv preprint arXiv:2305.17705.
- Sharifani, K., Amini, M., Akbari, Y., & Aghajanzadeh Godarzi, J. (2022). Operating machine learning across natural language processing techniques for improvement of fabricated news model. International Journal of Science and Information System Research, 12(9), 20-44.
- Sharma, M., Shah, J. K., & Joshi, S. (2023). Modeling enablers of supply chain decarbonisation to achieve zero carbon emissions: an environment, social and governance (ESG) perspective. Environmental Science and Pollution Research, 30(31), 76718-76734.
- Shearston, J. A., Johnson, A. M., Domingo-Relloso, A., Kioumourtzoglou, M. A., Hernández, D., Ross, J.,... & Hilpert, M. (2020). Opening a large delivery service warehouse in the South Bronx: impacts on traffic, air pollution, and noise. International journal of environmental research and public health, 17(9), 3208.
- Shee, H. K., Miah, S. J., & De Vass, T. (2021). Impact of smart logistics on smart city sustainable performance: an empirical investigation. The International Journal of Logistics Management, 32(3), 821-845.
- Shehadeh, M. (2024). Digital transformation: a catalyst for sustainable business practices. In Technological Innovations for Business, Education and Sustainability (pp. 29-45). Emerald Publishing Limited.
- Sherman, B. W., Kelly, R. K., & Payne-Foster, P. (2021). Integrating workforce health into employer diversity, equity and inclusion efforts. American Journal of Health Promotion, 35(5), 609-612.
- Shi, J., Rozas, H., Yildirim, M., & Gebraeel, N. (2022). A stochastic programming model for jointly optimizing maintenance and spare parts inventory for IoT applications. IISE Transactions, 55(3), 419-431.
- Shi, Y., Zhou, Y., Ye, W., & Zhao, Q. Q. (2020). A relative robust optimization for a vehicle routing problem with time-window and synchronized visits considering greenhouse gas emissions. Journal of Cleaner Production, 275, 124112.
- Shkalenko, A. V., & Nazarenko, A. V. (2024). Integration of AI and IoT into Corporate Social Responsibility Strategies for Financial Risk Management and Sustainable Development. Risks, 12(6), 87.
- Shoomal, A., Jahanbakht, M., Componation, P. J., & Ozay, D. (2024). Enhancing Supply Chain Resilience and Efficiency through Internet of Things Integration: Challenges and Opportunities. Internet of Things, 101324.
- Siahaan, M., Suharman, H., Fitrijanti, T., & Umar, H. (2023). Will the integrated GRC implementation be effective against corruption?. Journal of Financial Crime, 30(1), 24-34.
- Sihvonen, M., & Weck, M. (2023). CO2 free Smart Mobility Hub: MORE industrial park. In Human Factors, Business Management and Society. AHFE (2023) International Conference. AHFE Open Access (Vol. 97).
- Silva, M. E., Ruel, S., & Sousa-Filho, J. M. (2024). Measuring supplier diversity, equity and inclusion (DEI): scale development and empirical validation. Supply Chain Management: An International Journal, 29(2), 279-296.
- Simion, C. P., Verdeș, C. A., Mironescu, A. A., & Anghel, F. G. (2023). Digitalization in energy production, distribution, and consumption: A systematic literature review. Energies, 16(4), 1960.
- Sindi, S., & Woodman, R. (2020, September). Autonomous goods vehicles for last-mile delivery: Evaluation of impact and barriers. In 2020 IEEE 23rd international conference on intelligent transportation systems (ITSC) (pp. 1-6). IEEE.
- Singh, A. K., & Kumar, V. P. (2024). Establishing the relationship between the strategic factors influencing blockchain technology deployment for achieving SDG and ESG objectives during infrastructure development: an ISM-MICMAC approach. Smart and Sustainable Built Environment, 13(3), 711-736.
- Singh, A., Dwivedi, A., Agrawal, D., Bag, S., & Chauhan, A. (2024). Can sustainable and digital objectives synchronize? A study of ESG activities for digital supply chains using multi-methods. Business Strategy and the Environment.
- Singh, G. K., & Dadhich, M. (2023, May). Supply Chain Management Growth With the Adoption of Blockchain Technology (BoT) and Internet of Things (IoT). In 2023 3rd International Conference on Advance Computing and Innovative Technologies in Engineering (ICACITE) (pp. 321-325). IEEE.
- Singh, K., Goyal, S. B., & Bedi, P. (2020, December). The Role of Artificial Intelligence and Machine Learning in Supply Chain Management and its Task Model. In 2020 3rd International Conference on Intelligent Sustainable Systems (ICISS) (pp. 616-621). IEEE.
- Singh, N., & Adhikari, D. (2023). AI in inventory management: Applications, Challenges, and opportunities. International Journal for Research in Applied Science and Engineering Technology, 11(11), 2049-2053.
- Singh, P. P., Wen, F., Palu, I., Sachan, S., & Deb, S. (2022). Electric vehicles charging infrastructure demand and deployment: challenges and solutions. Energies, 16(1), 7.
- Singh, R., Gupta, A., & Kandpal, V. (2025). ESG Excellence in the Digital World: Circular Economy E-Business Solutions. Fintech for ESG and the Circular Economy, 193-204.
- Singh, V., Hari, S. K. S., Tsai, T., & Pitale, M. (2021). Simulation driven design and test for safety of ai based autonomous vehicles. In Proceedings of the IEEE/CVF Conference on Computer Vision and Pattern Recognition (pp. 122-128).
- Singi, K., Choudhury, S. G., Kaulgud, V., Bose, R. J. C., Podder, S., & Burden, A. P. (2020, June). Data sovereignty governance framework. In Proceedings of the IEEE/ACM 42nd International Conference on Software Engineering Workshops (pp. 303-306).
- Siragusa, C., Tumino, A., Mangiaracina, R., & Perego, A. (2022). Electric vehicles performing last-mile delivery in B2C e-commerce: An economic and environmental assessment. International Journal of Sustainable Transportation, 16(1), 22-33.
- Smith, K. T., & De Leon, J. A. (2023). The relationship between women and racial minority employees/managers and financial performance. Gender in Management: An International Journal, 38(8), 981-996.
- Snoeck, A., Merchán, D., & Winkenbach, M. (2020). Route learning: A machine learning-based approach to infer constrained customers in delivery routes. Transportation Research Procedia, 46, 229-236.
- Soderi, M., Kamath, V., Morgan, J., & Breslin, J. G. (2021, November). Ubiquitous system integration as a service in smart factories. In 2021 IEEE International Conference on Internet of Things and Intelligence Systems (IoTaIS) (pp. 261-267). IEEE.
- Solaimani, S. (2024). From Compliance to Capability: On the Role of Data and Technology in Environment, Social, and Governance. Sustainability, 16(14), 6061. [CrossRef]
- Solovjova, J., & Sivolapova, E. (2022). Corporate social responsibility in transport and logistics sector. Transportation Research Procedia, 63, 2039-2046. [CrossRef]
- Soltanirad, A., Ahmad, H., Yap, H., & Ismail, H. A. (2022, May). Implementation of active rfids in inventory systems. In Journal of Physics: Conference Series (Vol. 2222, No. 1, p. 012001). IOP Publishing. [CrossRef]
- Song, L., Luo, Y., Chang, Z., Jin, C., & Nicolas, M. (2022). Blockchain adoption in agricultural supply chain for better sustainability: A game theory perspective. Sustainability, 14(3), 1470.
- Song, M., & Xin, S. (2021, September). Robot autonomous sorting system for intelligent logistics. In 2021 IEEE International Conference on Computer Science, Electronic Information Engineering and Intelligent Control Technology (CEI) (pp. 80-83). IEEE.
- Song, Y., Yu, F. R., Zhou, L., Yang, X., & He, Z. (2020). Applications of the Internet of Things (IoT) in smart logistics: A comprehensive survey. IEEE Internet of Things Journal, 8(6), 4250-4274.
- Songkin, M., & Jaafar, M. Y. H. (2023, March). Electric Vehicle Readiness in Sabah: Overview of Market Forecast and Adoption Challenges. In 2023 6th International Conference on Energy Conservation and Efficiency (ICECE) (pp. 1-6). IEEE.
- Soriano-Gonzalez, R., Perez-Bernabeu, E., Ahsini, Y., Carracedo, P., Camacho, A., & Juan, A. A. (2023). Analyzing key performance indicators for mobility logistics in smart and sustainable cities: A case study centered on Barcelona. Logistics, 7(4), 75.
- Soumpenioti, V., & Panagopoulos, A. (2023, September). AI Technology in the Field of Logistics. In 2023 18th International Workshop on Semantic and Social Media Adaptation & Personalization (SMAP) 18th International Workshop on Semantic and Social Media Adaptation & Personalization (SMAP 2023) (pp. 1-6). IEEE.
- Sovacool, B. K., Hook, A., Sareen, S., & Geels, F. W. (2021). Global sustainability, innovation and governance dynamics of national smart electricity meter transitions. Global Environmental Change, 68, 102272.
- Srebrenkoska, S., Avramovska, I., & Krcheva, V. (2023). Analysis of Steel Construction, Construction of a Canopy in the Function of a Facility for Light Industry. International Journal of Research Publication and Reviews (IJRPR), 4(10), 216-220.
- Stan, S. E., Țîțu, M. A., Mănescu, G., Ilie, F. V., & Rusu, M. L. (2023). Measuring Supply Chain Performance from ESG Perspective. In International conference KNOWLEDGE-BASED ORGANIZATION (Vol. 29, No. 1, pp. 180-189).
- Stefanov, M. (2023). Current state and improvement prospects of warehouse workers health and safety practices in Bulgarian manufacturing and trading organizations. Acta Logistica (AL), 10(3).
- Stoian, E. (2023). The circular economy as a strategic option for increasing business sustainability. In Strategii și politici de management în economia contemporană (pp. 237-243).
- Stoicescu, V., Bițoiu, T. I., & Vrabie, C. (2023). The smart community: Strategy layers for a new sustainable continental framework. Smart Cities, 6(1), 410-444.
- Straka, M., De Falco, P., Ferruzzi, G., Proto, D., Van Der Poel, G., Khormali, S., & Buzna, L. (2020). Predicting popularity of electric vehicle charging infrastructure in urban context. IEEE Access, 8, 11315-11327.
- Strickland, T. L. (2022). On to Vict’ry, Strike Up the Band! A History of the Auburn University Band Program from 1991 to 2021. The University of Iowa.
- Strimovskaya, A., Barykin, S., Volkova, E., Tsyplakova, E., Sinko, G., Kuzmenkova, V., & Krasilnikov, A. (2023). Multi-level conceptual model of efficiency control in supply chain management. IFAC-PapersOnLine, 56(2), 1809-1814.
- Strohkorb Sebo, S., Dong, L. L., Chang, N., & Scassellati, B. (2020, March). Strategies for the inclusion of human members within human-robot teams. In Proceedings of the 2020 ACM/IEEE International Conference on Human-Robot Interaction (pp. 309-317).
- Stübinger, J., & Schneider, L. (2020). Understanding smart city—a data-driven literature review. Sustainability, 12(20), 8460. [CrossRef]
- Subrahmanyam, R. V., Kumar, M. K., Nair, S., Warrier, S., & Prashanth, B. N. (2021). Design and development of automatic warehouse sorting rover. Materials Today: Proceedings, 46, 4497-4503. [CrossRef]
- Subramanian, N., Rahman, S., & Abdulrahman, M. D. (2015). Sourcing complexity in the Chinese manufacturing sector: An assessment of intangible factors and contractual relationship strategies. International Journal of Production Economics, 166, 269-284. [CrossRef]
- Sun, C. (2023). Research on ESG Report from the Perspective of Sustainable Development: Taking Fuyao Group as an example. Frontiers in Business, Economics and Management, 11(3), 215-219.
- Sun, X., Kuo, Y. H., Xue, W., & Li, Y. (2024). Technology-driven logistics and supply chain management for societal impacts. Transportation Research Part E: Logistics and Transportation Review, 185, 103523.
- Sun, X., Yu, H., Solvang, W. D., Wang, Y., & Wang, K. (2022). The application of Industry 4.0 technologies in sustainable logistics: a systematic literature review (2012–2020) to explore future research opportunities. Environmental Science and Pollution Research, 1-32.
- Sun, X., Zhou, C., & Gan, Z. (2023). Green finance policy and ESG performance: evidence from Chinese manufacturing firms. Sustainability, 15(8), 6781.
- Sun, Y. (2020). Green and Reliable Freight Routing Problem in the Road-Rail Intermodal Transportation Network with Uncertain Parameters: A Fuzzy Goal Programming Approach. Journal of Advanced Transportation, 2020(1), 7570686. [CrossRef]
- Sun, Z., Xu, Q., & Liu, J. (2023). Dynamic Incentive Contract of Government for Port Enterprises to Reduce Emissions in the Blockchain Era: Considering Carbon Trading Policy. Sustainability, 15(16), 12148. [CrossRef]
- Sunny, J., Undralla, N., & Pillai, V. M. (2020). Supply chain transparency through blockchain-based traceability: An overview with demonstration. Computers & Industrial Engineering, 150, 106895. [CrossRef]
- Suzanne, E., Absi, N., & Borodin, V. (2020). Towards circular economy in production planning: Challenges and opportunities. European Journal of Operational Research, 287(1), 168-190.
- Szczucka-Lasota, B., Węgrzyn, T., Łazarz, B., & Kamińska, J. A. (2021). Tire pressure remote monitoring system reducing the rubber waste. Transportation Research Part D: Transport and Environment, 98, 102987.
- Szóka, K. (2022). Sustainability Accounting and Reporting in the Post-COVID Times. In 6th FEB International Scientific Conference (pp. 145-154).
- Szpilko, D., de la Torre Gallegos, A., Jimenez Naharro, F., Rzepka, A., & Remiszewska, A. (2023). Waste management in the smart city: current practices and future directions. Resources, 12(10), 115.
- Tagarev, T., Sharkov, G., & Lazarovc, A. (2020). Cyber Protection of Critical Infrastructures, Novel Big Data and Artificial Intelligence Solutions. Information & Security: An International Journal, 47(1), 7-10.
- Talpur, S. R., Abbas, A. F., Khan, N., Irum, S., & Ali, J. (2023). Improving Opportunities in Supply Chain Processes Using the Internet of Things and Blockchain Technology. Int. J. Interact. Mob. Technol., 17(8), 23-38.
- Tan, B. Q., Wang, F., Liu, J., Kang, K., & Costa, F. (2020). A blockchain-based framework for green logistics in supply chains. Sustainability, 12(11), 4656. [CrossRef]
- Tang, B., Xu, Y., & Wang, M. (2022). Life cycle assessment of battery electric and internal combustion engine vehicles considering the impact of electricity generation mix: a case study in China. Atmosphere, 13(2), 252. [CrossRef]
- Tang, H., & Thelkar, A. R. (2023). A fuzzy mathematical model for hybrid inventory and purchase optimization in a reverse logistics system considering shortage and warehouse capacity. Science Progress, 106(4), 00368504231201797. [CrossRef]
- Tang, H., Wang, J. B., & Ou, C. Y. (2024). How do smart city pilots affect the ESG performance of manufacturing firms? evidence from China. Frontiers in Environmental Science, 11, 1305539.
- Tang, K. H. D. (2023). A Review of environmental, social and governance (ESG) regulatory frameworks: Their implications on Malaysia. Tropical Aquatic and Soil Pollution, 3(2), 168-183.
- Tang, L., & Meng, Y. (2021). Data analytics and optimization for smart industry. Frontiers of Engineering Management, 8(2), 157-171.
- Tang, M., Li, B., Liu, H., Zhuang, W., Li, Z., & Peng, J. (2022, October). Energy-oriented routing strategy of electric vehicle: An end-to-end reinforcement learning approach. In 2022 6th CAA International Conference on Vehicular Control and Intelligence (CVCI) (pp. 1-7). IEEE.
- Tang, Y. M., Ho, G. T. S., Lau, Y. Y., & Tsui, S. Y. (2022). Integrated smart warehouse and manufacturing management with demand forecasting in small-scale cyclical industries. Machines, 10(6), 472.
- Tani, M., Parri, L., Fort, A., Mugnaini, M., Vignoli, V., Toccafondi, A.,... & Landi, E. (2021, May). Distributed IoT system to enhance worker safety in large open areas. In 2021 IEEE International Instrumentation and Measurement Technology Conference (I2MTC) (pp. 1-6). IEEE.
- Tao, N., Yumeng, H., & Meng, F. (2023). Research on cold chain logistics optimization model considering low-carbon emissions. International Journal of Low-Carbon Technologies, 18, 354-366.
- Taraja, A. L. (2021). Application of the Economic Order Quantity (EOQ) Method in Analyzing Rice Inventory Control. Jurnal Mandiri IT, 10(1), 1-8.
- Tarapata, Z., Nowicki, T., Antkiewicz, R., Dudzinski, J., & Janik, K. (2020). Data-driven machine learning system for optimization of processes supporting the distribution of goods and services–a case study. Procedia Manufacturing, 44, 60-67.
- Taş, Ü., & Tosun, H. B. (2022). Assessment of the highway logistics on carbon footprint. Environmental Research and Technology, 5(3), 241-248.
- Tassinari, V. (2020). Circular Economy, Sustainability, Retailers and Supply Chain Collaboration. Symphonya. Emerging Issues in Management, 129-135.
- Tasueva, T. S., & Borisova, V. V. (2022, February). Smart Contract as an Institutional Basis for Sustainable Development of the Region’s Economy. In International Scientific and Practical Conference Strategy of Development of Regional Ecosystems “Education-Science-Industry”(ISPCR 2021) (pp. 463-469). Atlantis Press.
- Tasueva, T. S., & Borisova, V. V. (2023). Ecological and Resource Potential of Interregional Commodity Exchange Logistics. In Smart Green Innovations in Industry 4.0 for Climate Change Risk Management (pp. 175-183). Cham: Springer International Publishing.
- Taylor, M. M., Fernandez, C. S., Dave, G., Brandert, K., Larkin, S., Mollenkopf, K., & Corbie, G. (2023). Implementing measurable goals for diversity, equity, and inclusion in Clinical and Translational Science Awards leadership. Equity in Education & Society, 2(2), 198-205.
- Taylor, R. D. (2020). “Data localization”: The internet in the balance. Telecommunications Policy, 44(8), 102003.
- Teixeira, A. C. R., Machado, P. G., Collaço, F. M. D. A., & Mouette, D. (2021). Alternative fuel technologies emissions for road heavy-duty trucks: a review. Environmental Science and Pollution Research, 28, 20954-20969.
- Tesfai, I., Napoli, G., Ferraro, S., Poggioli, A., & Speranza, M. (2020). Decision-Making Support System for Crisis Operations and Logistics Aspects in Extreme Weather-Induced Events. In Advances in Hydroinformatics: SimHydro 2019-Models for Extreme Situations and Crisis Management (pp. 53-64). Springer Singapore.
- Thatcher, J., Eldred, M., Suboyin, A., Rehman, A., & Maya, D. (2022, October). Optimizing Rig Scheduling Through AI. In Abu Dhabi International Petroleum Exhibition and Conference (p. D021S056R004). SPE.
- Theotokatos, G., Rentizelas, A., Guan, C., & Ancic, I. (2020). Waste heat recovery steam systems techno-economic and environmental investigation for ocean-going vessels considering actual operating profiles. Journal of cleaner production, 267, 121837.
- Thiart, C. (2023). The correlation between environmental, social and governance ratings and the transparency in Johannesburg Stock Exchange companies’ tax practices. South African Journal of Economic and Management Sciences, 26(1), 4886.
- Thomas, K. M., Plaut, V. C., & Tran, N. M. (Eds.). (2014). Diversity ideologies in organizations. New York: Routledge.
- Timofei, O. (2022). EFFICIENT WASTE MANAGEMENT: ECONOMIC ASPECTS. MEST Journal, 10(2).
- Tiwari, S. (2022, November). Applications of smart technologies regarding promoting energy efficiency and sustainable resource utilization. In 2022 International Conference on Futuristic Technologies (INCOFT) (pp. 1-8). IEEE.
- Tomić, T., & Schneider, D. R. (2018). The role of energy from waste in circular economy and closing the loop concept–Energy analysis approach. Renewable and Sustainable Energy Reviews, 98, 268-287. [CrossRef]
- Tomić, T., & Schneider, D. R. (2020). Circular economy in waste management–Socio-economic effect of changes in waste management system structure. Journal of environmental management, 267, 110564. [CrossRef]
- Tong, F., Jenn, A., Wolfson, D., Scown, C. D., & Auffhammer, M. (2021). Health and climate impacts from long-haul truck electrification. Environmental science & technology, 55(13), 8514-8523. [CrossRef]
- Toraman, Y., Bayirli, M., & Ramadani, V. (2024). New technologies in small business models: use of electric vehicles in last-mile delivery for fast-moving consumer goods. Journal of Small Business and Enterprise Development, 31(3), 515-531.
- Tordecilla, R. D., Juan, A. A., Montoya-Torres, J. R., Quintero-Araujo, C. L., & Panadero, J. (2021). Simulation-optimization methods for designing and assessing resilient supply chain networks under uncertainty scenarios: A review. Simulation modelling practice and theory, 106, 102166.
- Trahan, R. T., & Jantz, B. (2023). What is ESG? Rethinking the “E” pillar. Business strategy and the environment, 32(7), 4382-4391.4.
- Tran, M. K., Panchal, S., Khang, T. D., Panchal, K., Fraser, R., & Fowler, M. (2022). Concept review of a cloud-based smart battery management system for lithium-ion batteries: Feasibility, logistics, and functionality. Batteries, 8(2), 19.
- Tran-Dang, H., Krommenacker, N., Charpentier, P., & Kim, D. S. (2022). The Internet of Things for logistics: Perspectives, application review, and challenges. IETE Technical Review, 39(1), 93-121.
- Trautmann, L., & Lasch, R. (2021, December). Blockchain-driven Supply Chain Finance-A Structured Review. In 2021 IEEE International Conference on Industrial Engineering and Engineering Management (IEEM) (pp. 138-142). IEEE.
- Trautrims, A., Gold, S., Touboulic, A., Emberson, C., & Carter, H. (2021). The UK construction and facilities management sector's response to the Modern Slavery Act: An intra-industry initiative against modern slavery. Business strategy & development, 4(3), 279-293.
- Treyman, M. G., & Kopanskaj, A. A. (2024). Research of features of introduction of the principles of “green” logistics for the industrial enterprises of Russia. Scientific journal NRU ITMO. Series “Economics and Environmental Management”. 2020; 1: 86–94. http://doi. org/10.17586/2310-1172-2020-13-1-86-94 Вестник университета, (3).
- Trinks, A., Mulder, M., & Scholtens, B. (2020). An efficiency perspective on carbon emissions and financial performance. Ecological Economics, 175, 106632.
- Tripathi, D., & Tandon, S. (2022, October). Can MOOCs reskill and upskill the Indian Workforce for the Industrial Revolution 4.0?. In European Conference on e-Learning (Vol. 21, No. 1, pp. 417-424).
- Trstenjak, M., Opetuk, T., Đukić, G., & Cajner, H. (2022). Logistics 5.0 Implementation Model Based on Decision Support Systems. Sustainability, 14(11), 6514.
- Trushkina, N., Buhaieva, M., & Skoptsov, K. (2022). Modernization of Transport Infrastructure in the Context of Sustainable Development of the National Economy: European Practice and Ukrainian Realities. Innovations for Achieving the Sustainable Development Goals: Science. Innovations for Achieving the Sustainable Development Goals: Science, Education and Economics, 242-264.
- Tsai, S. B., Agrawal, D. P., & Deng, Y. (2022). Security and privacy of smart-X systems. Enterprise Information Systems, 16(3), 403-405.
- Tsang, Y. P., Choy, K. L., Poon, T. C., Ho, G. T. S., Wu, C. H., Lam, H. Y.,... & Ho, H. Y. (2016, November). An IoT-based occupational safety management system in cold storage facilities. In 6th International Workshop of Advanced Manufacturing and Automation (pp. 7-13). Atlantis Press.
- Tsang, Y. P., Fan, Y., & Feng, Z. P. (2023). Bridging the gap: Building environmental, social and governance capabilities in small and medium logistics companies. Journal of Environmental Management, 338, 117758.
- Tsang, Y. P., Fan, Y., Feng, Z. P., & Li, Y. (2024). Examining supply chain vulnerability via an analysis of ESG-Prioritized firms amid the Russian-Ukrainian conflict. Journal of Cleaner Production, 434, 139754. [CrossRef]
- Tsohou, A., Magkos, E., Mouratidis, H., Chrysoloras, G., Piras, L., Pavlidis, M.,... & Gallego-Nicasio Crespo, B. (2020). Privacy, security, legal and technology acceptance elicited and consolidated requirements for a GDPR compliance platform. Information & Computer Security, 28(4), 531-553. [CrossRef]
- Tufail, B., & Akhtar, S. (2022). The Impact of Sustainability on Logistics Excellence. Pakistan Journal of Humanities and Social Sciences, 10(4), 1522-1532. [CrossRef]
- Tzɩovannis, S., & Sarbaev, V. (2023). ESG concept as a tool for optimising spare parts stocks in car service centres in the Republic of Cyprus. In E3S Web of Conferences (Vol. 402, p. 10001). EDP Sciences.
- Uden, L., & Kumaresan, A. (2021, December). Sustainable smart city business model framework. In 2021 5th International Conference on Vision, Image and Signal Processing (ICVISP) (pp. 181-187). IEEE.
- Ugochukwu, N. A., Goyal, S. B., & Arumugam, S. (2022). Blockchain-Based IoT-Enabled System for Secure and Efficient Logistics Management in the Era of IR 4.0. Journal of Nanomaterials, 2022(1), 7295395.
- Ullah, F., Sepasgozar, S. M., Thaheem, M. J., & Al-Turjman, F. (2021). Barriers to the digitalisation and innovation of Australian Smart Real Estate: A managerial perspective on the technology non-adoption. Environmental Technology & Innovation, 22, 101527. [CrossRef]
- Unhelkar, B., Joshi, S., Sharma, M., Prakash, S., Mani, A. K., & Prasad, M. (2022). Enhancing supply chain performance using RFID technology and decision support systems in the industry 4.0–A systematic literature review. International Journal of Information Management Data Insights, 2(2), 100084. [CrossRef]
- Uyar, A., Karaman, A. S., & Kilic, M. (2020). Is corporate social responsibility reporting a tool of signaling or greenwashing? Evidence from the worldwide logistics sector. Journal of Cleaner Production, 253, 119997. [CrossRef]
- Vaidya, M., Chatterjee, P., & Bhopatkar, K. (2021). Energy Efficient Smart Lighting System for Rooms. In Smart Sensor Networks: Analytics, Sharing and Control (pp. 107-125). Cham: Springer International Publishing.
- Vajihi, M., & Ricci, S. (2021). Energy efficiency assessment of rail freight transport: Freight tram in Berlin. Energies, 14(13), 3982.
- Valantine, H. A. (2020). NIH's scientific approach to inclusive excellence. The FASEB Journal, 34(10), 13085-13090.
- Valashiya, M. C., & Luke, R. (2023). Enhancing supply chain information sharing with third party logistics service providers. The International Journal of Logistics Management, 34(6), 1523-1542.
- Valaskova, K., Nagy, M., Zabojnik, S., & Lăzăroiu, G. (2022). Industry 4.0 wireless networks and cyber-physical smart manufacturing systems as accelerators of value-added growth in Slovak exports. Mathematics, 10(14), 2452.
- Valori, M., Scibilia, A., Fassi, I., Saenz, J., Behrens, R., Herbster, S.,... & Nielsen, K. (2021). Validating safety in human–robot collaboration: Standards and new perspectives. Robotics, 10(2), 65.
- Van Assche, A., & Narula, R. (2023). Internalization strikes back? Global value chains, and the rising costs of effective cascading compliance. Journal of industrial and business economics, 50(1), 161-173.
- Van Geest, M., Tekinerdogan, B., & Catal, C. (2021). Design of a reference architecture for developing smart warehouses in industry 4.0. Computers in industry, 124, 103343. [CrossRef]
- Vanoy, R. J. A. (2023). Logistics 4.0: Exploring Artificial Intelligence Trends in Efficient Supply Chain Management. Data and Metadata, 2, 145-145. [CrossRef]
- Vasileva, A., Lazarevska, A. M., & Jakimovska, K. (2022). Appropriate criteria for a transition from conventional to sustainable warehousing. Logistics, Supply Chain, Sustainability and Global Challenges, 13(1), 19-31. [CrossRef]
- Vasiliki, S., & Apostolos, P. (2023). AI Technology in the Field of Logistics. In SMAP (pp. 1-6).
- Vasiutina, H., Szarata, A., & Rybicki, S. (2021). Evaluating the environmental impact of using cargo bikes in cities: A comprehensive review of existing approaches. Energies, 14(20), 6462.
- Venkatesh, V. G., Kang, K., Wang, B., Zhong, R. Y., & Zhang, A. (2020). System architecture for blockchain based transparency of supply chain social sustainability. Robotics and Computer-Integrated Manufacturing, 63, 101896.
- Vertakova, Y. V., & Plotnikov, V. A. (2019). The integrated approach to sustainable development: the case of energy efficiency and solid waste management. International Journal of Energy Economics and Policy, 9(4), 194-201.
- Vezér, M., Sengupta, P., Mitra, S., Richter, H., Yuryeva, A., Sridharan, V., & Rosi, V. (2022). An ESG Lens on Blockchain and Public Equities. In Morningstar Sustainalytics Report.
- Vilkov, A., & Tian, G. (2023). Blockchain’s scope and purpose in carbon markets: A systematic literature review. Sustainability, 15(11), 8495.
- Villacis, M. Y., Merlo, O. T., Rivero, D. P., & Towfek, S. K. (2024). Optimizing Sustainable Inventory Management using An Improved Big Data Analytics Approach. Journal of Intelligent Systems & Internet of Things, 11(1).
- Villani, V., Pini, F., Leali, F., & Secchi, C. (2018). Survey on human–robot collaboration in industrial settings: Safety, intuitive interfaces and applications. Mechatronics, 55, 248-266.
- Vitak, J., & Zimmer, M. (2023). Power, stress, and uncertainty: experiences with and attitudes toward workplace surveillance during a pandemic. Surveillance & Society, 21(1).
- Viu-Roig, M., & Alvarez-Palau, E. J. (2020). The impact of E-Commerce-related last-mile logistics on cities: A systematic literature review. Sustainability, 12(16), 6492.
- Vivoda, V., & Matthews, R. (2023). “Friend-shoring” as a panacea to Western critical mineral supply chain vulnerabilities. Mineral Economics, 1-14.
- Von Homeyer, I., Oberthür, S., & Dupont, C. (2022). Implementing the European Green Deal during the Evolving Energy Crisis. Journal of Common Market Studies, 60.
- von Storch, H. (2020). Mission 2050-Deutsche Post DHL's path to carbon neutral logistics (No. DKT-12-69). Copernicus Meetings.
- Vorontsova, A. S., Agafonova, E. O., & Bilan, S. A. (2023). НАПРЯМИ КООРДИНАЦІЇ НОРМАТИВНОГО РЕГУЛЮВАННЯ ВІДПОВІДАЛЬНОГО (ESG) ІНВЕСТУВАННЯ У СВІТІ: ФРАГМЕНТАЦІЯ ЧИ УНІФІКАЦІЯ?. Economics and Law, (3 (70)), 91-100.
- Voss, W. G. (2020). Cross-Border Data Flows, the GDPR, and Data Governance, 29 WASH. INT’LLJ, 485.
- Vural, C. A., Sanchez-Diaz, I., Halldórsson, Á., & Ait, L. T. (2024). Bridging the logistics divide with service inclusion for socially sustainable urban logistics services. European Journal of Transport and Infrastructure Research, 24(1), 30-58. [CrossRef]
- Wahab, S. N., Rajendran, S. D., & Yeap, S. P. (2021). Upskilling and reskilling requirement in logistics and supply chain industry for the fourth industrial revolution. LogForum, 17(3), 399-410. [CrossRef]
- Wahyudin, A., Bani, F. C. D., & Ibrahim, A. B. (2023). Development of big data analytics technology on sea freight operational performance using the agile model. International Journal of Multidisciplinary Approach Research and Science, 2(1), 216-228. [CrossRef]
- Wallace, M., & Riegert, M. (2023, May). Unregulated Warehouse Truck Traffic and Mitigating Community Noise Impacts. In INTER-NOISE and NOISE-CON Congress and Conference Proceedings (Vol. 266, No. 2, pp. 986-990). Institute of Noise Control Engineering.
- Wamane, G. V. (2023). A “new deal” for a sustainable future: enhancing circular economy by employing ESG principles and biomimicry for efficiency. Management of Environmental Quality: An International Journal.
- Wamba, S. F., & Queiroz, M. M. (2022). Industry 4.0 and the supply chain digitalisation: a blockchain diffusion perspective. Production Planning & Control, 33(2-3), 193-210. [CrossRef]
- Wamba, S. F., Queiroz, M. M., & Trinchera, L. (2020). Dynamics between blockchain adoption determinants and supply chain performance: An empirical investigation. International Journal of Production Economics, 229, 107791. [CrossRef]
- Wan, B., Wan, W., Hanif, N., & Ahmed, Z. (2022). Logistics performance and environmental sustainability: Do green innovation, renewable energy, and economic globalization matter?. Frontiers in Environmental Science, 10, 996341. [CrossRef]
- Wang, B., & Tian, Y. (2023). Green and Low-Carbon Efficiency Assessment of Urban Agglomeration Logistics Industry: Evidence from China’s Beijing-Tianjin-Hebei Metropolitan Area (2008–2020). Sustainability, 15(15), 11833. [CrossRef]
- Wang, F., Zhang, S., Zhao, Y., Ma, Y., Zhang, Y., Hove, A., & Wu, Y. (2023). Multisectoral drivers of decarbonizing battery electric vehicles in China. PNAS nexus, 2(5), pgad123. [CrossRef]
- Wang, H., Huang, M., & Wang, H. (2022). Fourth-party logistics environmental compliance management: investment and logistics audit. Sustainability, 14(16), 10106.
- Wang, L., Guan, Z., Chen, Z., & Hu, M. (2023). Enabling Integrity and Compliance Auditing in Blockchain-Based GDPR-Compliant Data Management. IEEE Internet of Things Journal, 10(20), 20955-20968. [CrossRef]
- Wang, L., Nian, V., Li, H., & Yuan, J. (2021). Impacts of electric vehicle deployment on the electricity sector in a highly urbanised environment. Journal of Cleaner Production, 295, 126386. [CrossRef]
- Wang, S. (2021). Artificial intelligence applications in the new model of logistics development based on wireless communication technology. Scientific programming, 2021(1), 5166993. [CrossRef]
- Wang, S. L. (2023). Digital technology-enabled governance for sustainability in global value chains: A framework and future research agenda. Journal of Industrial and Business Economics, 50(1), 175-192.
- Wang, S., Wallace, S. W., Lu, J., & Gu, Y. (2020). Handling financial risks in crude oil imports: Taking into account crude oil prices as well as country and transportation risks. Transportation Research Part E: Logistics and Transportation Review, 133, 101824.
- Wang, T., Kang, J. W., & Valentine, V. F. (2020). A holistic analysis of national e-commerce and logistics development. Maritime Economics & Logistics, 22, 500-513.
- Wang, W., Yang, H., Zhang, Y., & Xu, J. (2018). IoT-enabled real-time energy efficiency optimisation method for energy-intensive manufacturing enterprises. International Journal of Computer Integrated Manufacturing, 31(4-5), 362-379.
- Wang, X., Le, X., & Lu, Q. (2020, June). Analysis of china’s smart city upgrade and smart logistics development under the COVID-19 epidemic. In Journal of Physics: Conference Series (Vol. 1570, No. 1, p. 012066). IOP Publishing.
- Wang, Y., & Sarkis, J. (2021). Emerging digitalisation technologies in freight transport and logistics: Current trends and future directions. Transportation Research Part E: Logistics and Transportation Review, 148, 102291. [CrossRef]
- Wang, Y., Guo, C. H., Chen, X. J., Jia, L. Q., Guo, X. N., Chen, R. S.,... & Wang, H. D. (2021). Carbon peak and carbon neutrality in China: Goals, implementation path and prospects. China Geology, 4(4), 720-746. [CrossRef]
- Wang, Y., Li, Y., & Lu, C. (2023). Evaluating the effects of logistics center location: An analytical framework for sustainable urban logistics. Sustainability, 15(4), 3091. [CrossRef]
- Wang, Y., Zhang, Y., Zhang, C., Zhou, J., Hu, D., Yi, F.,... & Zeng, T. (2023). Genetic algorithm-based fuzzy optimization of energy management strategy for fuel cell vehicles considering driving cycles recognition. Energy, 263, 126112.
- Wang, Y., Zhou, J., Sun, Y., Wang, X., Zhe, J., & Wang, H. (2022). Electric vehicle charging station location-routing problem with time windows and resource sharing. Sustainability, 14(18), 11681.
- Wehner, J., Deilami, N. T. N., Vural, C. A., & Halldorsson, A. (2021). Logistics service providers' energy efficiency initiatives for environmental sustainability. The international journal of logistics management, 33(5), 1-26.
- Wei, M., Lee, S. H., Hong, T., Conlon, B., McKenzie, L., Hendron, B., & German, A. (2021). Approaches to cost-effective near-net zero energy new homes with time-of-use value of energy and battery storage. Advances in Applied Energy, 2, 100018.
- Wen, W., Ma, J., & Liu, S. (2021, September). Data security management of logistics network based on blockchain technology. In 2021 IEEE 4th International Conference on Information Systems and Computer Aided Education (ICISCAE) (pp. 30-34). IEEE.
- Werner-Lewandowska, K., & Golinska-Dawson, P. (2021). Sustainable logistics management maturity—the theoretical assessment framework and empirical results from Poland. Sustainability, 13(9), 5102.
- Wheeler, J. (2022). Expanding worker voice and labor rights in global supply chains: Standard setting, verification, and traceability. Global Social Policy, 22(2), 385-391.
- Wickramanayake, S., Bandara, H. M., & Samarasekara, N. A. (2020). Real-Time Monitoring and Driver Feedback to Promote Fuel Efficient Driving. arXiv preprint arXiv:2007.02728.
- Widen, W. H. (2021). Autonomous Vehicles, Moral Hazards & the'AV Problem'. University of Miami Legal Studies Research Paper, (3902217).
- Wilburn, K., & Wilburn, R. (2020). ESG Reporting Using UN Sustainable Development Goals. Journal of Strategic Innovation & Sustainability, 15(2).
- Willard-Grace, R., Knox, M., Huang, B., Hammer, H., Kivlahan, C., & Grumbach, K. (2019). Burnout and health care workforce turnover. The Annals of Family Medicine, 17(1), 36-41.
- Wilson, S. (2023). Hydrogen-Powered Heavy-Duty Trucks: A review of the environmental and economic implications of hydrogen fuel for on-road freight.
- Winkelhaus, S., & Grosse, E. H. (2020). Logistics 4.0: a systematic review towards a new logistics system. International Journal of Production Research, 58(1), 18-43.
- Wöhrmann, A. (2022). ESG—A Transformational Journey for Asset Management, Industries, Technology, and Society. In Sustainability, Technology, and Finance (pp. 47-67). Routledge.
- Wong, S., Yeung, J. K. W., Lau, Y. Y., & Kawasaki, T. (2023). A case study of how Maersk adopts cloud-based blockchain integrated with machine learning for sustainable practices. Sustainability, 15(9), 7305.
- Wongsunopparat, S., & Yan, S. (2023). Study of Factors Influencing Sustainable Supply Chain Management (SSCM) in China. Business and Economic Research, 13(2), 138-154. [CrossRef]
- Woody, M., Craig, M. T., Vaishnav, P. T., Lewis, G. M., & Keoleian, G. A. (2022). Optimizing future cost and emissions of electric delivery vehicles. Journal of Industrial Ecology, 26(3), 1108-1122. [CrossRef]
- Woschank, M., Dallasega, P., & Kapeller, J. A. (2021). Investigation of the Potential to Use Real-Time Data in Production Planning and Control of Make to Order (MTO) Manufacturing Companies. In Implementing Industry 4.0 in SMEs: Concepts, Examples and Applications (pp. 165-185). Cham: Springer International Publishing.
- Woschank, M., Rauch, E., & Zsifkovits, H. (2020). A review of further directions for artificial intelligence, machine learning, and deep learning in smart logistics. Sustainability, 12(9), 3760.
- Wu, R. (2023). [Retracted] Optimization Path and Design of Intelligent Logistics Management System Based on ROS Robot. Journal of Robotics, 2023(1), 9505155.
- Wu, S. R., Shirkey, G., Celik, I., Shao, C., & Chen, J. (2022). A review on the adoption of AI, BC, and IoT in sustainability research. Sustainability, 14(13), 7851.
- Wu, S., Yang, Z., Bi, W., Yuan, H., Lu, A., Zhao, S.,... & Fang, Y. (2020, October). Evaluation of smart infrastructure systems and novel uv-oriented solution for integration, resilience, inclusiveness, and sustainability. In 2020 5th International Conference on Universal Village (UV) (pp. 1-45). IEEE.
- Wu, T., & Zuo, M. (2023). Green supply chain transformation and emission reduction based on machine learning. Science Progress, 106(1), 00368504231165679. [CrossRef]
- Wu, W., Fu, Y., Wang, Z., Liu, X., Niu, Y., Li, B., & Huang, G. Q. (2022). Consortium blockchain-enabled smart ESG reporting platform with token-based incentives for corporate crowdsensing. Computers & Industrial Engineering, 172, 108456. [CrossRef]
- Wu, Y., Wu, Y., Guerrero, J. M., & Vasquez, J. C. (2021). Digitalization and decentralization driving transactive energy Internet: Key technologies and infrastructures. International Journal of Electrical Power & Energy Systems, 126, 106593.
- Xiao, B., Walker, P. D., Zhou, S., Yang, W., & Zhang, N. (2021). A power consumption and total cost of ownership analysis of extended range system for a logistics van. IEEE Transactions on Transportation Electrification, 8(1), 72-81.
- Xie, M. E., & Qiao, L. (2022, September). Exploring the Application of Computer Intelligence Algorithms in Logistics and Supply Chain Management. In Proceedings of the 7th International Conference on Intelligent Information Processing (pp. 1-7).
- Xing, H., Stuart, C., Spence, S., & Chen, H. (2021). Alternative fuel options for low carbon maritime transportation: Pathways to 2050. Journal of Cleaner Production, 297, 126651.
- Xu, X., & He, Y. (2024). Blockchain application in modern logistics information sharing: A review and case study analysis. Production Planning & Control, 35(9), 886-900.
- Xu, Y., Li, X., Zeng, X., Cao, J., & Jiang, W. (2022). Application of blockchain technology in food safety control: current trends and future prospects. Critical reviews in food science and nutrition, 62(10), 2800-2819.
- Yadav, P., & Jain, A. (2023). Sustainability disclosures and corporate boards: a stakeholder approach to decision-making. Journal of Applied Accounting Research, 24(5), 1027-1047. [CrossRef]
- Yaïci, W., & Longo, M. (2022). Hydrogen gas refueling infrastructure for heavy-duty trucks: A feasibility analysis. Journal of Energy Resources Technology, 144(7), 070906. [CrossRef]
- Yang, B., & Wei, J. (2023). Evaluation of Logistics Efficiency of Provinces and Cities Along the New Land-sea Passage Under the Constraint of Carbon Emission. Frontiers in Business, Economics and Management, 7(3), 282-288. [CrossRef]
- Yang, C., Lan, S., Wang, L., Shen, W., & Huang, G. G. (2020). Big data driven edge-cloud collaboration architecture for cloud manufacturing: a software defined perspective. IEEE access, 8, 45938-45950.
- Yang, C., Zha, M., Wang, W., Liu, K., & Xiang, C. (2020). Efficient energy management strategy for hybrid electric vehicles/plug-in hybrid electric vehicles: review and recent advances under intelligent transportation system. IET Intelligent Transport Systems, 14(7), 702-711.
- Yang, L. (2023). An environmental, social, and governance strategic model for managing pharmaceutical supply chains with financial obstacles. Decision Analytics Journal, 7, 100203.
- Yar, H., Imran, A. S., Khan, Z. A., Sajjad, M., & Kastrati, Z. (2021). Towards smart home automation using IoT-enabled edge-computing paradigm. Sensors, 21(14), 4932.
- Yaremenko, O. F. (2021). Mytna lohistyka: poniattia, funktsii, osoblyvosti [Customs logistics: concepts, functions, features]. Visnyk Khmelnytskoho natsionalnoho universytetu, 1(6), 32-36.
- Yayla, A., Świerczewska, K. S., Kaya, M., Karaca, B., Arayici, Y., Ayözen, Y. E., & Tokdemir, O. B. (2022). Artificial intelligence (AI)-based occupant-centric heating ventilation and air conditioning (HVAC) control system for multi-zone commercial buildings. Sustainability, 14(23), 16107. [CrossRef]
- Ye, C., Chen, N., Weng, S., & Xu, Z. (2022). Regional Sustainability of Logistics Efficiency in China along the Belt and Road Initiative Considering Carbon Emissions. Sustainability, 14(15), 9506. [CrossRef]
- Yeoh, P. (2021). The sustainability of environmental, social and governance (ESG) reporting in the US and the UK. Business Law Review, 42(6). [CrossRef]
- Yi, Z., Yang, B., Zhang, W., Wu, Y., & Liu, J. (2020). Batteryless tire pressure real-time monitoring system driven by an ultralow frequency piezoelectric rotational energy harvester. IEEE Transactions on Industrial Electronics, 68(4), 3192-3201.
- Yin, D. (2023). How Environmental, Social, and Governance (ESG) Impacts the Facility Managers and the Facilities Management Profession (Master's thesis, Pratt Institute).
- YongFu, W., & JiYe, H. (2024). Research on Logistics Cost Management Strategy for Wood Processing Industry Based on Environmentally Conscious Supply Chain. Revista de Gestão Social e Ambiental, 18(1), e05711-e05711.
- You, X., Wang, C. X., Huang, J., Gao, X., Zhang, Z., Wang, M.,... & Liang, Y. C. (2021). Towards 6G wireless communication networks: Vision, enabling technologies, and new paradigm shifts. Science China Information Sciences, 64, 1-74.
- Yu, F., & Yang, L. (2022, May). Application of multiple automated guided vehicle path planning algorithm in IoT smart warehouse system. In International Conference on Algorithms, Microchips and Network Applications (Vol. 12176, pp. 515-519). SPIE.
- Yu, K., Wu, Q., Chen, X., Wang, W., & Mardani, A. (2023). An integrated MCDM framework for evaluating the environmental, social, and governance (ESG) sustainable business performance. Annals of Operations Research, 1-32.
- Yu, L., Xu, J., & Yuan, X. (2024). Sustainable Digital Shifts in Chinese Transport and Logistics: Exploring Green Innovations and Their ESG Implications. Sustainability, 16(5), 1877.
- Yu, W., Gu, Y., & Dai, J. (2023). Industry 4.0-enabled environment, social, and governance reporting: A case from a Chinese energy company. Journal of Emerging Technologies in Accounting, 20(1), 245-258.
- YU, Y., Zha, D., Zhou, D., & Wang, Q. (2024). Promoting the Adoption of Electric Vehicles Through Private Charging Infrastructure: Should Subsidies Be for the Builder or Non-Builder?. Available at SSRN 4861174.
- Yuan, Y., Wang, X., Tong, L., Yang, R., & Shen, B. (2023). Research on multi-objective energy efficiency optimization method of ships considering carbon tax. Journal of Marine Science and Engineering, 11(1), 82. [CrossRef]
- Zaharatos, G., Natta, P. M., Hok, D. C., & Acuff, O. (2020). Eradicating forced labour in global supply chains. Global Trade and Customs Journal, 15(8). [CrossRef]
- Zamasz, K., Stęchły, J., Komorowska, A., & Kaszyński, P. (2021). The impact of fleet electrification on carbon emissions: A case study from Poland. Energies, 14(20), 6595. [CrossRef]
- Zeng, H., Li, R. Y. M., & Zeng, L. (2022). Evaluating green supply chain performance based on ESG and financial indicators. Frontiers in Environmental Science, 10, 982828.
- Zeng, Y., Yuan, X., & Hou, B. (2023). Analysis of Carbon Emission Reduction at the Port of Integrated Logistics: The Port of Shanghai Case Study. Sustainability, 15(14), 10914.
- Zenkina, I. (2023). Ensuring the transparency of ESG reporting based on the development of its standardization. In E3S Web of Conferences (Vol. 371, p. 05077). EDP Sciences.
- Zhang, A., Li, S., Tan, L., Sun, Y., & Yao, F. (2022). Intelligent measurement and monitoring of carbon emissions for 5g shared smart logistics. Journal of Sensors, 2022(1), 8223590.
- Zhang, B., Niu, N., Li, H., Wang, Z., & He, W. (2021). Could fast battery charging effectively mitigate range anxiety in electric vehicle usage? Evidence from large-scale data on travel and charging in Beijing. Transportation Research Part D: Transport and Environment, 95, 102840.
- Zhang, C., Zhang, W., Luo, W., Gao, X., & Zhang, B. (2021). Analysis of influencing factors of carbon emissions in China’s logistics industry: a GDIM-based indicator decomposition. Energies, 14(18), 5742.
- Zhang, G., Yang, Y., & Yang, G. (2023). Smart supply chain management in Industry 4.0: the review, research agenda and strategies in North America. Annals of operations research, 322(2), 1075-1117. [CrossRef]
- Zhang, M., & Huang, Z. (2024). The Impact of Digital Transformation on ESG Performance: The Role of Supply Chain Resilience. Sustainability, 16(17), 7621. [CrossRef]
- Zhang, M., Shen, Q., Zhao, Z., Wang, S., & Huang, G. Q. (2024). Commitment or rent-seeking? Government incentive policies for ESG reporting in sustainable e-commerce logistics. International Journal of Production Economics, 268, 109134. [CrossRef]
- Zhang, M., Yang, W., Zhao, Z., Pratap, S., Wu, W., & Huang, G. Q. (2023). Is digital twin a better solution to improve ESG evaluation for vaccine logistics supply chain: an evolutionary game analysis. Operations Management Research, 16(4), 1791-1813.
- Zhang, N., & Zheng, K. (2020). Research and design of the architecture of the marine logistics information platform based on big data. Journal of Coastal Research, 106(SI), 628-632.
- Zhang, S., Chen, J., Wan, Z., Yu, M., Shu, Y., Tan, Z., & Liu, J. (2021). Challenges and countermeasures for international ship waste management: IMO, China, United States, and EU. Ocean & Coastal Management, 213, 105836.
- Zhang, X., Wang, J., Vance, J., Wang, Y., Wu, J., & Hartley, D. (2020). Data analytics for enhancement of forest and biomass supply chain management. Current Forestry Reports, 6, 129-142.
- Zhang, X., Zou, B., Feng, Z., Wang, Y., & Yan, W. (2021). A review on remanufacturing reverse logistics network design and model optimization. Processes, 10(1), 84.
- Zhang, Y., & Kang, Z. (2022). Research on the Countermeasures for the Low-Carbon Transformation of China’s Logistics Industry under the Goals of Carbon Peaking and Carbon Neutrality. Frontiers in Business, Economics and Management, 5(1), 40-43.
- Zhang, Y., & Shankar, A. (2023). Enhancing Supply Chain Transparency and Risk Management Using CNN-LSTM With Transfer Learning. Journal of Organizational and End User Computing (JOEUC), 35(1), 1-22.
- Zhang, Y., Wan, D., & Zhang, L. (2024). Green credit, supply chain transparency and corporate ESG performance: evidence from China. Finance Research Letters, 59, 104769.
- Zhang, Z. (2022, March). Blockchain technology in logistics. In Proceedings of the 2022 4th International Conference on Blockchain Technology (pp. 156-159).
- Zhang, Z., & Li, J. (2020). Big-data-driven low-carbon management. In Big Data Mining for Climate Change (Vol. 2020, pp. 287-299). Amsterdam, The Netherlands: Elsevier.
- Zhao, D. (2022). ESG risk management and compliance practices in China. Law and Economy, 1(4), 27-32.
- Zhao, Z., Wu, G., Boriboonsomsin, K., & Kailas, A. (2021, April). Vehicle dispatching and scheduling algorithms for battery electric heavy-duty truck fleets considering en-route opportunity charging. In 2021 IEEE Conference on Technologies for Sustainability (SusTech) (pp. 1-8). IEEE.
- Zheng, C., Peng, B., & Wei, G. (2021). Operational risk modeling for cold chain logistics system: a Bayesian network approach. Kybernetes, 50(2), 550-567. [CrossRef]
- Zheng, W., Liu, G., Wang, Z., Han, T., Pan, Z., Li, J.,... & Feng, W. (2024). ESG in Modern Corporate Strategy: An Analysis and Discussion on Impacts towards Sustainable Development. The Frontiers of Society, Science and Technology, 6(5). [CrossRef]
- Zhongguancun Listed Companies Association zlca@ zlca. org. (2022). ESG Study of Zhongguancun Listed Companies. In The Competitiveness Report of Zhongguancun Listed Companies (2021) (pp. 135-149). Singapore: Springer Nature Singapore.
- Zhongmin, L. (2021). Study on the Strategy of Constructing Compliance Management System in Large State-owned Logistics Enterprises. International Business Research, 14(5), 1-49.
- Zhou, C., Chen, H., Wang, S., Sun, X., El Saddik, A., & Cai, W. (2023). Harnessing Web3 on Carbon Offset Market for Sustainability: Framework and A Case Study. IEEE Wireless Communications, 30(5), 104-111.
- Zhou, L. F., Yang, D., Du, T., Gong, H., & Luo, W. B. (2020). The current process for the recycling of spent lithium ion batteries. Frontiers in chemistry, 8, 578044.
- Zhou, Y. (2023). A Brief Introduction to Infrastructure Planning for Next-Generation Smart Computing Data Centers. Journal of World Architecture, 7(6), 12-18. [CrossRef]
- Zhu, Q., Duan, Y., & Sarkis, J. (2023). Supply chain carbon transparency to consumers via blockchain: does the truth hurt?. The International Journal of Logistics Management, 35(3), 833-864. [CrossRef]
- Zhu, S., Ota, K., & Dong, M. (2021). Green AI for IIoT: Energy efficient intelligent edge computing for industrial internet of things. IEEE Transactions on Green Communications and Networking, 6(1), 79-88. [CrossRef]
- Zhu, Y., & Zhang, Z. (2024). Supply chain digitalization and corporate ESG performance: Evidence from supply chain innovation and application pilot policy. Finance Research Letters, 67, 105818. [CrossRef]
- Zhyber, T. V., & Ligonenko, L. O. (2022). Green logistics as an object of green budgeting: the example of electric vans exploit incentivisation. Review of transport economics and management, (23), 90-98. [CrossRef]
- Zioło, M., Bąk, I., & Spoz, A. (2023). Incorporating ESG risk in companies’ business models: State of research and energy sector case studies. Energies, 16(4), 1809. [CrossRef]
- Zong, Z., Yan, H., Sui, H., Li, H., Jiang, P., & Li, Y. (2023, October). An AI-based Simulation and Optimization Framework for Logistic Systems. In Proceedings of the 32nd ACM International Conference on Information and Knowledge Management (pp. 5138-5142).
- Zumente, I., & Bistrova, J. (2021). ESG importance for long-term shareholder value creation: Literature vs. practice. Journal of Open Innovation: Technology, Market, and Complexity, 7(2), 127. [CrossRef]
Disclaimer/Publisher’s Note: The statements, opinions and data contained in all publications are solely those of the individual author(s) and contributor(s) and not of MDPI and/or the editor(s). MDPI and/or the editor(s) disclaim responsibility for any injury to people or property resulting from any ideas, methods, instructions or products referred to in the content. |
© 2024 by the authors. Licensee MDPI, Basel, Switzerland. This article is an open access article distributed under the terms and conditions of the Creative Commons Attribution (CC BY) license (http://creativecommons.org/licenses/by/4.0/).
