Preprint
Concept Paper

This version is not peer-reviewed.

A Human-Centered Framework for Examining Macro Level Organizational Phenomena: Development and Application to University Technology Transfer

Submitted:

27 October 2024

Posted:

28 October 2024

Read the latest preprint version here

Abstract
The theoretical and conceptual frameworks commonly used to study university-to-industry technology transfer (i.e., university technology transfer) are potentially distorting our understanding of the phenomenon and impeding knowledge creation about it. Reification is a particularly chronic pathology in university technology transfer research. Additionally, studies are predominantly from the perspective of universities. Examination of university technology transfer from the perspective of private sector firms (i.e., the demand side perspective), particularly small and medium-sized enterprises, seems to be lacking. Moreover, the quantitative correlational methodologies which are predominantly used to research university technology transfer cannot adequately capture the casual complexity to which the phenomenon is likely subject. This myopia in university technology transfer research is likely driven in part by the theories and conceptual frameworks that scholars have chosen to apply in their studies. This paper presents a human-centered framework for examining macro level organization phenomena that mitigates the problem of reification in technology transfer studies and enables better examinations of the phenomena from the perspective of demand side actors and well as supply side participants. Its usefulness is demonstrated using a mini case study that applies the framework to critique a previously published paper.
Keywords: 
;  ;  ;  ;  ;  ;  ;  ;  

Introduction

The theoretical and conceptual frameworks commonly used to study university-to-industry technology transfer (i.e., university technology transfer) are potentially distorting our understanding of the phenomenon and impeding knowledge creation about it. Economics based theories are prevalent in technology transfer research. However, various problems in applying classical economics to studying innovation reveal that “…sociological data may be urgently needed for economic analysis of inventive activity” (Nelson, 1962, p. 8). This is something that is lacking in most studies of university technology transfer.
Most university technology transfer research focuses either on studying the phenomenon from the perspective of universities and research institutions or examining intra-organizational technology transfer within large multinational private sector firms, but limited efforts have been made to investigate university technology transfer from the demand-side perspective (Bengoa et al., 2020). University technology transfer from the perspective of private sector firms, particularly small and medium-sized enterprises, seems to be understudied.
Reification is a particularly chronic pathology in university technology transfer research. Reification attributes a material reality to analytic concepts (Beamish, 2011). Human actions are ascribed to abstract constructs independent of the human agents and human social interactions. In many cases, the human element is either ignored or eliminated altogether. Additionally, models intended to help understand reality are confused with reality itself. This leads to a distorted understanding of technology transfer as a phenomenon and affects the generalizability of research findings.
This myopia in university technology transfer research is likely driven in part by the theories and conceptual frameworks that scholars have chosen to apply in their studies of the phenomenon. This paper presents a human-centered framework for examining macro level organization phenomena. It is posited that such a framework can mitigate reification in scholarly research on university technology transfer specifically and technology transfer in general, extend technology transfer research to other understudied perspectives, open new lines of research, and facilitate a better, deeper understanding of university technology transfer. After presenting the framework, its usefulness is demonstrated using a mini case study that applies the framework to critique a previously published paper.

Literature Review

University technology transfer is a psycho-sociological phenomenon with economic implications. The effective study of this phenomenon requires a multidisciplinary approach applying knowledge from several disciplines. However, a review of the technology transfer literature reveals a heavy emphasis on economics-based theory that is often applied in a manner that attributes material reality to abstract analytic concepts.
Researchers have used various frameworks and approaches to examine the underlying determinants of success in university technology transfer. Bozeman (2000) noted that technology transfer studies at the time were heavily focused on evaluation research. While the focus of evaluation research is determining what outcomes a policy or program produces, theory development is often a by-product. Evaluation studies supported the development of theories to explain technology transfer as a phenomenon because evaluation research typically requires empirical analysis (Bozeman). However, evaluation research has an inherent counterweight that limits its usefulness as a means of advancing technology transfer theory. As Bozeman observed, evaluation research usually focuses on the interests of the institutions sponsoring the research, which can push aside theoretical considerations.
The three major theories used to explain university technology transfer are transaction cost economic theory, the resource-based view, and the knowledge-based view (Anatan, 2015). Transaction cost economics conceptualizes the firm as a governance structure, which is an organizational construct (Williamson, 1998). However, the theory reifies the constructs of organization and governance structure. The objective of governance is to impose order on potential conflicts that could undermine opportunities to realize gain (Williamson). Such conflicts pose the danger of raising transaction costs and deteriorating the profitability of opportunities. Transaction cost economics assumes that profit maximization is the motivation and goal of private sector commercial firms (Williamson). The literature demonstrates that this assumption is problematic (Cyert & March, 1963). University technology transfer can and does occur in the absence of a profit motive. Transaction cost economics generally can be applied to any question about organizations that can be reformulated as a contracting problem (Williamson).
In many respects, technology transfer is a contracting exercise. However, transaction costs economics essentially answers the question of why economic institutions are structured as they are and not otherwise (Williamson, 1998). As such, it can be applied to understand why demand side organizations choose to obtain technology from universities rather than create it internally or why university technology transfer functions are organized as they are. From a broader perspective, firms and markets are alternative modes of governance (Williamson). Transaction cost economics can help understanding why and under what circumstances a private sector organization will rely on internal activity rather than markets to fulfill a technological need or assimilate a given technology once it has been acquired. However, the theory does not explain everything about behavior attributed to organizations (Williamson).
The resource-based view (RBV) is a managerial framework that aims to explain how profit-seeking commercial enterprises (firms) achieve sustainable competitive advantage. Barney (1991) is often cited as the foundational work for the resource-based view. RBV answers questions about what kind of strategies firms pursue. It asserts that firms derive sustained competitive advantage from internal resources that are valuable, rare, imperfectly imitable, and non-substitutable (Barney). However, RBV does not explain why private sector organizations pursue, obtain, and assimilate a technology that was created at a university, which is an external resource. Furthermore, universities are not driven by the need for competitive advantage to the same degree as private sector firms. Therefore, RBV seems lacking as a framework for explaining why universities pursue particular strategies to transfer technologies to the private sector.
The knowledge-based view of the firm is considered a recent extension of the resource-based view and aims to explain differences in the performance of firms (Curado & Bontis, 2006). It is also particularly applicable to learning within organizations and the role of intellectual capital (Curado & Bontis). Knowledge (in the lay meaning of the term) is a resource that can provide sustained competitive advantage because it is difficult to imitate and often takes a tacit form that is difficult to articulate and document (Anatan, 2015; Curado & Bontis). However, like the resource-based view, the knowledge-based view is concerned with knowledge as an internal resource of an organization and does not explain why an organization acts to obtain and assimilate external knowledge. Like RBV, the knowledge-based view also seems insufficient to explain why universities organize technology transfer functions as they do and pursue particular strategies to effectuate the transfer of technologies to the private sector because it makes certain assumptions about competitive advantage that are not necessarily relevant to universities.
Resource dependence theory (RDT) also aims to explain behavior attributed to organizations at the macro level. According to Nienhüser (2008), the questions to which RDT can successfully be applied should roughly correspond to that of transaction cost economics theory. RDT is an explanation of how managers of firms ensure the survival of their organizations (Pfeffer & Salancik, 1978). It is particularly useful in explaining how different organizational structures emerge (Nienhüser). A basic premise of RDT is that organization members have far less influence over organizational outcomes than the environment in which the organization operates (Hillman et al., 2009; Pfeffer & Salancik). RDT assumes that the primary motivation for organizational behavior is survival, which depends on the organization’s ability to control critical resources found in the environment (Hillman et al.; Nienhüser; Pfeffer & Salancik). This dependence on the environment is a primary source of uncertainty because the environment is not dependable in providing critical resources (Pfeffer & Salancik). Thus, members of an organization will act to reduce either dependence on uncertain environmental resources or any uncertainty associated with critical resources upon which the organization depends for survival. However, this framework does not adequately capture the nature of university technology transfer. A university’s or a private sector organization’s survival is not constantly in jeopardy. The degree to which an organization’s existence is in jeopardy waxes and wanes over time. Therefore, not all organizational behavior is driven by survival. Members of a private sector organization may decide to obtain and assimilate a technology created at university for reasons that are not directly related to the immediate survival of the organization. Likewise, university technology transfer functions may organize and pursue given strategies for reasons that are not driven by concerns for the immediate survival of the university or the technology transfer office.
Institutional theory has also been proposed as an alternative framework for explaining factors that affect university technology transfer. For example, Anatan (2015) argued that external environmental forces pressure organizations to form alliances to enable university-to-industry knowledge transfer. However, the way institutional theory is generally applied reifies the organization construct.
While all these theories have been successfully applied to the study of university technology transfer, they tend to reify the construct of organization. This imposes a limitation on their application and usefulness in examining university technology transfer. Additionally, in applying these various theories, studies of university technology transfer seem to have mostly focused on factors exogeneous to the technology and technology transfer process. Moreover, many university technology transfer studies employ multiple regression analysis which can only establish correlations but cannot make reliable claims regarding causation. This also has significant epistemological implications.

Data and Methods

This paper is primarily theoretical and conceptual in nature. Such papers typically do not involve data collection and analysis as components in the process of developing new theoretical and conceptual frameworks (Yadav, 2010). Such is the case here. Consequently, this section outlines the meta-theoretical frameworks that underpin the proposed human-centered framework for examining organizational phenomena, such as university technology transfer, at the macro level. It then briefly describes the data used in the mini case study.
Key Constructs
For the purposes of this examination, technology was defined as culturally influenced information that social actors use to pursue the objectives of their motivations, and which is embodied in such a manner to enable, hinder, or otherwise control its access and use (see Townes, 2022, 2024). University technology transfer was defined as technology (as specified above) created by university researchers through systematic methods and practices of inquiry they employ in their role as employees of the university that is knowingly and willingly conveyed to other parties with the expectation that the technology will be applied in a setting in which it has not previously been applied to achieve an end (see Townes).
Source Theories and Concepts
The contingent effectiveness model, transaction cost economic theory, resource-based view, knowledge-based view, institutional theory, behavioral theory of the firm, and the administrative theory of Simon (1945/1997) were the source theories used to develop the human-centered framework.
Framework Development
Developing the human-centered framework comprised a two-step process. First, the source theories were critiqued. This entailed characterizing the source theories in terms of concepts and their definitions (i.e., theory content) as well as their underlying assumptions, generalizations, and propositions (i.e., theory form). The second step consisted of building on the existing source theories to address issues with their content and form.
Case Study Data
The basis of the mini case study is Aksoy and Beaudry (2021). That study aimed to address the lack of empirical evidence in the literature that can help resolve the dispute over whether fixed fees, royalty payments, or some combination of both constitute the optimal compensation arrangement for either the university or the technology acquirer, which is typically a private sector firm. Aksoy and Beaudry examined the effect of company size on the compensation scheme adopted to facilitate the transfer of technology using data obtained from the Statistics Access for Technology Transfer (STATT) database of the Association for University Technology Managers (AUTM). This database contains survey data dating back to 1991 from universities and research institutions in the U.S. and Canada. Aksoy and Beaudry used data for the period 2001 through 2014. The data comprised 1,562 observations for 179 universities. The sample did not contain observations for every year for all universities. The analysis that Askoy and Beaudry performed used five response variables, seven predictor variables, and four dummy variables (Table 1).
Case Study Data Analysis
Aksoy and Beaudry (2021) used a multiple regression analysis to analyze the data. The results of that analysis were summarized. That study was then contrasted with an alternative analysis that could be performed by applying the proposed human-centered framework for examining macro level organizational phenomena.

Analysis and Results

Most university technology transfer transactions occur in an organizational context. In testimony to a hearing held by the U.S. House of Representatives, the U.S. Department of Commerce Undersecretary for Technology at the time, Robert M. White, pointed out that technology transfer is fundamentally a business decision on the demand side of the process (Barriers to Domestic Technology Transfer, 1992, p. 142). The participants in university technology transfer are the universities on the supply side that create the technologies and organizations on the demand side, which seek to obtain and assimilate the technologies. These organizations can include both for-profit and non-profit organizations as well as aspiring entrepreneurs (i.e., individuals or small teams of a few people) who generally must create or sustain organizations to make use of the technology. The objective of these demand side participants is to successfully obtain and assimilate technologies to achieve various ends. Therefore, it is only prudent that scholars also examine technology transfer from the perspective of demand-side actors. However, the current theories and concepts that researchers employ are deficient to varying degrees and in different ways as applied to the study of university technology transfer.
Ontological and Epistemological Issues
There are several ontological and epistemological issues that impact how one examines the phenomenon of technology transfer. The discourse reveals two diametrically opposed schools of thought about the nature of organizations and the appropriate approach to studying macro level organizational phenomena (see Du Gay & Vikkelsø, 2017; Hatch, 1997, 2018; Miller & Fox, 2015).
The classical school of thought treats an organization as a concrete phenomenon. Formal organization is considered the appropriate focus of study (Du Gay & Vikkelsø, 2017). Research in this school of thought emanates from within the organization, is focused on pragmatic objectives, such as better coordination of task performance, and is unconcerned with creating a grand theory of organizing (Du Gay & Vikkelsø). The construct of organization is reified to the point that the human element is lost in the analysis. Scholars in this school of thought essentially take the position expressed by Milton Friedman who argued the goal of theory is not to accurately represent or reproduce phenomena (e.g., social or economic phenomena) but to develop propositions that can be analyzed and theory that has predictive power (Cyert & March, 1963). This seems a bit shortsighted and limiting.
Theory that does not accurately represent a phenomenon can only provide an inaccurate and incomplete (and quite possibly misguided) understanding of the phenomenon. Thus, its usefulness will always be limited to an unknown degree. For example, the Ptolemaic model of the solar system had significant predictive power in accounting for the motion of the planets despite being an Earth-centered model that did not accurately represent the solar system (Benson, 2012). If the scientists and philosophers of an earlier era had not discarded the Ptolemaic model in favor of a model that more accurately represented the solar system, it is unlikely that civilization could have made many of the advancements that have improved humanity’s situation. One can argue that in the long run theories and models that do not accurately represent the phenomena they aim to explain will be less useful than those that do.
The alternative school of thought takes what Du Gay and Vikkelsø (2017) call a metaphysical stance and essentially treats the organization as a fiction. “People (i.e., individuals) have goals; collectivities of people do not” (Cyert & March, 1963, p. 26). This metaphysical stance is exemplified in the postmodern approach to organization studies in which organizations are viewed as “sets of recursive practices sustained by resource appropriation and rules” (Miller & Fox, 2015, p. 90). An organization is nothing more than a human construct defined by the norms and expectations of its members who must continually negotiate and affirm those norms and expectations. It is simply a way that a group of people have settled on interacting to achieve their respective ends. One can trace the roots of this metaphysical stance to an earlier period of modern sociology. Weber (1921-1922/2019) argued that scientific examination of social phenomena seeks to understand the “contextual meaning of action” and requires explanations of the behavior of individuals because individuals are the “sole understandable agents of meaningfully oriented action” (p. 90-91).
Simon (1945/1997) noted as far back as the late 1940s that organizations can be conceptualized as patterns of group behavior in a very broad sense. Simon argued that the term organization simply referred to the relations among a group of people. Moreover, Simon maintained that decisions associated with carrying out the physical tasks of achieving the agreed upon objectives of an organization are not made by the organization per se but by people acting as members of the organization. In this sense, the term organization connotes both a type of group and the malleable repeated patterns of social interactions employed by the members of a group. As such, a decision to obtain and assimilate a technology is made by one or more members of an organization (e.g., a for-profit commercial enterprise) acting in accordance with the agreed upon norms that govern their behavior regarding such matters.
The debate between the two schools of thought in organization studies is essentially about whether the phenomenon we call organization exists. It is a bit like asking whether human thought exists. Although one cannot touch a human thought, most would agree there exists such a thing. It manifests itself through human activity. Much can be learned about the nature of human thought by studying the human activity that results from it. Likewise, if what we call an organization exists, it too manifests itself through human activity. Examining the human activity associated with organizations seems a prudent approach to understanding the nature of organizations. As such, the goal in applying theory to the examination of macro level organizational phenomena is to neither reify the organization nor disappear the organization entirely. Although it might be more convenient to speak of an organization taking some action or pursuing some goal, it is important to recognize that it is actually the members of the organization that establish the goals and take the requisite actions in the name of the organization.
Models of University Technology Transfer
Scholars have applied the major economics-based theories to develop various frameworks and models of university technology transfer (see e.g., Bamford et al., 2024; Calcagnini & Favaretto, 2016; Dahlborg et al., 2017; Galan-Muros & Davey, 2019; Heinzl et al., 2013; Landry et al., 2007; O’Shea et al., 2008). In many cases, these frameworks and models are not comprehensive. Instead, they are highly specialized and intended to provide insights into only a small facet of technology transfer.
Although various models of technology transfer have been applied to provide different insights into the phenomenon of university technology transfer, they all have their shortcomings. Generally, they all suffer from at least one of several limitations. First, most tend to emphasize the perspective of supply-side actors (e.g., universities) even in the cases where demand-side actors are explicitly factored into the model. Second, most facilitate either descriptive or correlational research. Consequently, the results of such research cannot establish causal relationships but instead can only present causal postulations. Finally, they all seem to reify their elements or the organization construct. Thus, they risk minimizing or eliminating the human element which ignores the sociological nature of technology transfer. Such minimization has the potential to detrimentally distort our understanding of university technology transfer.
A Human-CenteredFramework
The theoretical basis for the human-centered framework is primarily founded on the behavioral theory of the firm (Cyert & March, 1963) and the administrative theory that Simon (1945/1997) proposed. With the behavioral theory of the firm, Cyert and March sought to explain the economic decision making of businesses in a way that connected economic research and organization research. The theory as presented is a process-oriented verbal theory comprised of three variable categories and four relational concepts. Figure 1 presents the theory diagrammatically to facilitate a better understanding.
The administrative theory that Simon (1945/1997) proposed sought to better deepen our understanding of phenomena attributed to organizations. To do so, the theory focused on the decision processes that organization members employ. The organization as a construct is conceptualized as a pattern of communications and human relations formed to carry out two primary functions – making decisions and taking actions. Deciding and acting are inextricably linked, somewhat analogous to entangled quantum particles in physics. As such, understanding organizational decision making can provide insights into organizational actions.
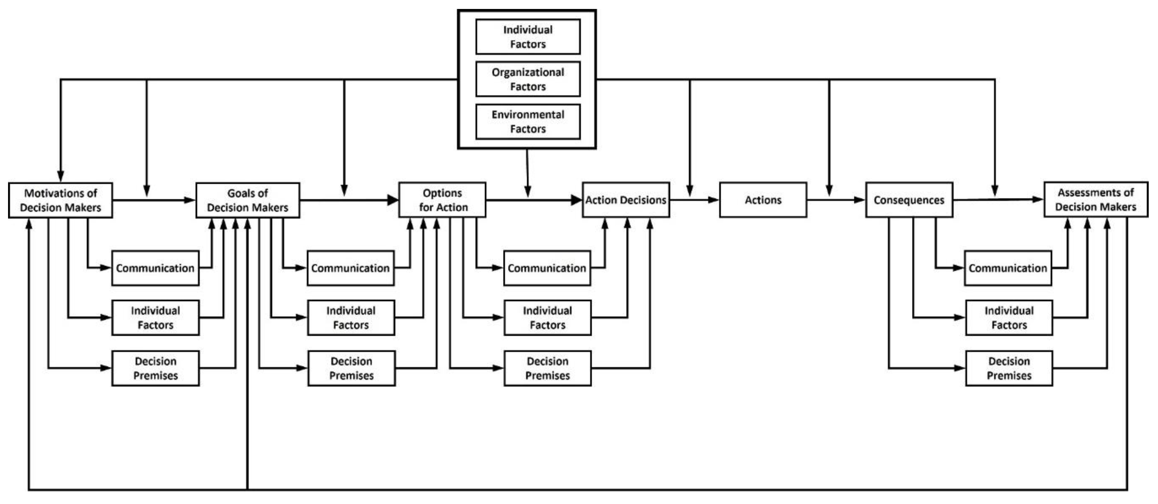
The proposed human-centered framework seeks to integrate Cyert and March’s behavioral theory of the firm and Simon’s administrative theory into a framework suitable for examining macro level organizational phenomena (Figure 2). This integration aims to recognize the human element of organization without disappearing the construct of organization and to understand macro level organization phenomena without reifying the organization construct and disregarding the human element.
There are two basic premises of the human-centered framework. The first premise is that all organizational activity manifests itself through the activities of the members of the organization. The second premise is that humans create organizations to perform coordinated actions that impact the physical and social world in such a way as to produce an actual future reality that resembles a desired future reality as closely as possible.
The key variable categories in this human-centered framework are motivations, goal decisions, options for actions, action decisions, actions, consequences, and assessments. Each key variable category feeds into the next. Decision premises, individual factors, and communication mediate the relationship between motivations and goal decisions, between goal decisions and options for action, between options for action and action decisions, and between consequences and assessments.
Decision premises express the beliefs of members of the organization and take one of two forms. Etiological decision premises, what Simon (1945/1997) called factual decision premises, are assertions or propositions about existence and the nature of cause-and-effect relationships among events and phenomena of the physical and social world in which the individual employing the assertion or proposition has a propositional attitude of belief that the assertion or proposition corresponds with reality. However, etiological decision premises may or may not be true. In contrast, values decision premises denote beliefs about the way things "ought" to be. They are normative in nature. Values decision premises are often the decisions of individuals in the upper levels of the organization hierarchy, by which other organization members lower in the hierarchy agree to abide because of the established norms and patterns of behavior of the organization.
Factors associated with individual organization members, the organization as a collectivity, and the environment in which the organization operates act as moderators of the relationships between the key variable categories. These factors also directly influence the motivations that drive actions taken in the name of the organization (i.e., organizational action). Assessments of the consequences of these actions produce modifications of the motivations for action taken on behalf of the organization and goal decisions ascribed to the organization, which form a part of the learning mechanism for the organization. Note that individual factors can function as either mediators or moderators in the human-centered framework.
Motivation is not an explicit component of either the behavioral theory of the firm or administrative theory. However, if one accepts that all organization activity manifests itself through human activity and all human activity is driven by human behavior, which is often determined by human motivations compelled by human needs (Maslow, 1943), then organization activity is largely determined by the motivations of its members. Motives are one of several factors than can cause an individual to pursue a course of action (Simon, 1945/1997). While all human behavior is determined, not all human behavior is motivated (Maslow). In the current state of civilization and under normal conditions, the most predominant basic human needs (physiological, safety, and love as categorized and defined by Maslow) tend to be significantly satisfied and therefore can usually be considered non-existent when trying to understand what truly motivates human behavior (Maslow). As such, esteem and self-actualization needs are the primary motivators of human behaviors (Maslow) and thus are likely the primary motivators of activity ascribed to organizations. However, this is not always the case. Safety and love needs can present themselves quite forcefully as motivators for actions taken under the aegis of an organization.
In large part, motivations drive the goal decisions of an organization. Organizational goals are one of the three variable categories of the behavioral theory of the firm (Cyert & March, 1963). In administrative theory, goals are an element in establishing the equilibrium of the organization (Simon, 1945/1997). The challenge is to specify the goals of an organization without “postulating an ‘organizational mind’” (Cyert & March, 1963, p. 26) which reifies the organization construct. The influence of those for whom the success of the organization provides some utility, which includes both members and non-members of the organization (e.g., customers of a for-profit commercial enterprise), drives the goals of an organization (Simon). One can argue that any goal established by an organization member who legally and legitimately commits organization resources to achieve it is a goal of the organization.
For many private sector organizations, economic profit is an important goal, if not the primary goal. Even if the motivations that drive goal decisions of organizations are rooted in the esteem and self-actualization needs of organization members, the goals associated with fulfilling those needs seem to get translated or transmuted into targets for economic profit and wealth accumulation at least in part. Even in the case of non-profit organizations, generating economic profit or at the very least achieving resource equilibrium is a necessary consideration.
In the proposed human-centered framework, decision premises, individual factors, and communication are the means through which organization members transform motivations into goals for the organization. Decision premises are foundational elements of administrative theory. Organization members can use decision premises to formulate and arrive at goal decisions or the justify goal decisions after they are made. Individual factors, such as psychological processes and personality characteristics, also influence how organization members transform motivations into goals for the organization. Communication is necessary where various members control the resources required to achieve goals, which may also necessitate that the organization members form a consensus about a goal decision related to a potentiality (i.e., an instance in which an individual or collectivity must choose between two or more alternative courses of action, including the option not to act at all).
Once the goals of the organization are established, the issue becomes what course of action needs to be taken to achieve those goals. Applying the principle of equifinality (Gresov & Drazin, 1997; von Bertalanffy, 1969), one can surmise that many, if not most, organization goals can be attained by multiple possible means. These multiple possible means constitute the options for action available to the members of the organization for attaining the goals. Some options for action will be readily apparent to organization members. Others will present themselves only through an active search for alternatives. However, the principle of bounded rationality suggests that the options for action considered will not be comprehensive because various factors will constrain the number of options that organization members can and will consider (Simon, 1955; Simon, 1957; Simon, 1972; Simon, 1982). Many, if not most, of these constraints likely manifest as decision premises. Additionally, individual factors will influence how organization members interpret and respond to organization goals.
Goal decisions lead to a perceived set of options for achieving them through the mediating influence of decision premises, individual factors, and communication. Decision premises provide guiderails for determining which options are acceptable. Factors such as individual cognitive processes will shape how organization decision makers perceive various alternatives for achieving the goals of the organization. In the organizational context, communication plays a large role in how organization decision makers obtain, perceive, and interpret the data and information that goes into formulating and assessing the options for actions.
Organization members make decisions about what actions to take to achieve the goals of the organization based on the set of alternatives they generate. This is analogous to the choice variable category in the behavioral theory of the firm. Decision premises, individual factors, and communication are the means through which options for action are translated into action decisions the same as with the transformation of motivations into goals and goals into options for action. Organizational expectations are another variable category in the behavioral theory of the firm. Like other various theories of business decision making, the behavioral theory of the firm assumes that estimates of investment and return, resource use, desired and undesired outcomes, and adverse effects (or more generally the relationship between actions and consequences) heavily influence the behavior of organization members (Cyert & March, 1963). In the human-centered theory, these expectations are captured in etiological decision premises that mediate the relationship between options for actions and action decisions.
Once the relevant organization members decide on a course of action to attain the goals ascribed to the organization, various members perform tasks necessary to implement the action. The action either produces consequences, some of which may be unanticipated and contrary to the goals of the organization, or they have no effect at all in bringing about the desired future state that the organization members sought. Thus, organization members make assessments about the results of the action taken. Once again, decision premises, individual factors, and communication surface as the means for transitioning from one variable category to another – in this case results are translated into assessments of the appropriateness and usefulness of the action taken. These assessments also feed back into the motivations and goals of the organization as part of the learning and planning mechanism. Finally, factors about the individual organization members, the organization, and the environment in which the organization operates moderate the relationships between the primary variable categories.
In the behavioral theory of the firm, four major relational concepts connect the three variable categories of organization goals, organization expectations, and organization choice. These relational concepts are quasi-resolution of conflict, uncertainty avoidance, problemistic search, and organizational learning (Cyert & March, 1963). The human-centered framework accommodates each of these relational concepts.
Cyert and March (1963) argued that most organizations exist and function with significant amounts of underlying goal conflicts and without internal consensus regarding goals. This differs from most reifications of the organization construct. As Cyert and March noted, organizations do not eliminate conflicts by reducing all goals to a common facet or making all goals consistent with one another. Instead, organizations pursue quasi-resolution of conflict through two primary means. One option is to use acceptable-level (rather than optimal-level) criteria that underexploit opportunities to leave excess resources to absorb potential inconsistencies in goals and decisions (Cyert & March). This would suggest that optimization is often not the objective. The other option for quasi-resolution of goal conflicts is to tackle goals sequentially thus creating a time buffer between conflicting goals and allowing them to be addressed in an asynchronous manner (Cyert & March). In the proposed human-centered framework, quasi-resolution of conflict is captured in the goals of decision makers which are mediated by communication.
Empirical research provides strong evidence that organizations avoid uncertainty rather than try to account for uncertainty in decision making through normative approaches such as uncertainty equivalents and game theory (Cyert & March, 1963). This tendency can be represented in the human-centered framework as a moderating organization factor as well as with decision premises or individual factors which act as mediating mechanisms.
In the behavioral theory of the firm, organizations are stimulated to search for solutions to problems (i.e., problemistic search) that help them attain their goals (Cyert & March, 1963). Problemistic search is captured by the goal decisions and options for actions elements of the proposed human-centered framework. It is essentially a description of the nature of the relationship between goal decisions and options for actions.
Organizational learning, the fourth relational concept in the behavioral theory of the firm, is concerned with the adaptation of organization goals, attention rules, and search rules (Cyert & March, 1963). It is incorporated into the human-centered framework in the assessment of the consequences attributed to organization actions, which directly influence motivations and goal decisions, whose relationship in turn is partially mediated by various decision premises. Additionally, organizational learning itself is an action that is dependent on action decisions which are driven by motivations and goal decisions.
Case Study: Original Analysis
Aksoy and Beaudry (2021) examined the question of whether license compensation scheme is associated with licensee organization size. The study was from the perspective of the university. Aksoy and Beaudry tested the following three groups of hypotheses:
Hypothesis 1. 
The number of licenses that a university grants to startup companies is:
(1) 
negatively associated with the number of licenses generating royalties,
(2) 
negatively associated with the amount of royalty income generated,
(3) 
negatively associated with the amount of upfront fixed fees,
(4) 
positively associated with the number of licenses with equity compensation for the university, and
(5) 
positively associated with the amount of license income the university obtains from sales of equity.
Hypothesis 2. 
The number of licenses that a university grants to large companies is:
(a) 
negatively associated the number of licenses generating royalties,
(b) 
negatively associated with the amount of royalty income generated, and
(c) 
positively associated with the amount of upfront fixed fees.
Hypothesis 3. 
The number of licenses that a university grants to small companies is:
(a) 
positively associated with the number of licenses generating royalties,
(b) 
positively associated with the amount of royalty income generated, and
(c) 
negatively associated with the amount of upfront fixed fees.
Aksoy and Beaudry (2021) analyzed the data using an ordinary least square (OLS) methodology and hierarchical regression. They applied a transformation to the data for several of the predictor variables because the variables exhibited skewness values exceeding 1.5 or were outside the range of 1.5 to 4.5 for kurtosis values. The model used in the analysis was as follows:
Y i =   α i +   k = 1 K β i X i k + j = 1 J γ j Z j j + ϵ i
where the subscript i indicates the university, X i k indicates the predictor variables, Z i j indicates the dummy variables, and ϵ i is an error term.
Based on the results of their analysis, Aksoy and Beaudry (2021) concluded that there was a statistically significant association between the type of compensation employed in a license for university-owned technology and the size of the licensing organization. But this analysis is only correlation and does not explain causality – that is, why does the type of compensation used in technology transfer licenses correlate with the size of the licensing organization? One could argue that this is the more interesting question. Moreover, the authors’ research design does not reflect the fact that many, if not most, technology transfer licenses that university technology transfer staff execute incorporate multiple types of compensation.
In addition to the above limitations, Aksoy and Beaudry (2021) make generalizations that are not supported by their analysis. They assert that upfront fixed fee compensation (which they state the literature suggests is the optimal compensation scheme for both supply side and demand side participants in a university technology transfer transaction) is not always feasible or desirable for either party because of perceived risks and rewards, absorptive capacity, and financial slack. This conclusion goes well beyond the data and what was examined in their study and is not directly supported by their findings. Additionally, these conclusions reify the organization construct. The authors commit an error of attribution by ascribing decisions and actions to an abstract construct. At best, they can only conclude that their empirical results demonstrate a correlation between the choice of compensation structure employed in licenses to facilitate the transfer of university-owned technology and the size of the licensing organization, which is at odds with the optimal compensation structure suggested in the literature. Even more, the results of the study do not support the authors’ call for public policy to “level the playing field” (Aksoy & Beaudry, 2021, p. 2051) in hopes of increasing the incidence of university-industry technology transfer.
Case Study: Applying the Human-Centered Framework
Applying the human-centered framework, one can model university technology transfer from either the supply side or the demand side. To begin, the variables used in Aksoy and Beaudry (2021) were translated into a supply side model of university technology transfer derived from the human-centered framework (Figure 3).
This translation highlights the two categories of variables used in the analysis. Predictor variables predominantly comprise organizational factors. It is logical that the response variables used in the analysis reflect the consequences of action decisions. However, it is notable that several of the predictor variables used in the analysis are better characterized as falling under the consequences component of the model. Although these variables appear to describe the licensing organization in their use as predictor variables, they actually describe the aggregate consequences of organizational actions.
Application of the human-centered framework also makes plain the non-causal nature of the correlational analysis. Organizational factors such as those used in the study are more likely to be moderators that influence the ultimate decision of which compensation scheme a university employs in a technology transfer license.
To reveal options for other types of analysis that one could perform to investigate the research question, the initial translation of the variables to the supply side model is extended by expounding the other elements of the model (Figure 4). Potential variables for environmental factors are postulated in addition to variables and conditions for goal decisions, individual factors, and decision premises.
Applying the human-centered framework helps to identify other potential causal factors to consider. To begin, attributes of the company that is in-licensing the technology can be directly considered. From the perspective of the university, these are environmental factors. Various possible decision premises become more evident as potential causal factors that lead university technology transfer professionals to stray from the optimal compensation structures posited in the literature. Also, individual factors could be theoretically plausible causal contributors to help explain why university technology transfer professionals often accept compensation arrangements in technology licenses that are different than the optimal compensation strategies discussed in the literature. For example, it could be that technology transfer professionals move along a learning curve that eventually leads them to recognize the benefits of compensation arrangements that are closer to the optimal compensation forms discussed in the literature. The total years of technology transfer experience of the director of the university’s technology transfer office could be used as a proxy to operationalize this concept.
It is important to note that university technology transfer staff do not unilaterally decide the compensation structure employed in a technology license. This is determined through an interplay between the agents of the supply side organization and the demand side organization. In effect, the compensation structure employed in a technology license is determined by social interaction – that is, it is determined through sociological processes. This is not captured in the original examination of Aksoy and Beaudry (2021), which ignores the demand side perspective completely, which is likely a consequence of reifying the organization construct and other concepts used in the analysis.
To wit, a demand side model of university technology transfer can also be derived from the human-centered framework and applied to examine the research question studied in Aksoy and Beaudry (2021) from the perspective of the company licensing the technology (Figure 5). Although the components of the model are the same as the supply side perspective, different factors could be driving the licensee’s choice of compensation structure.
In the demand-side model of university technology transfer, the primary option for action that is of interest is again which compensation structure to agree to use in the license agreement. Doing so has some probability of successfully helping to achieve one or more organizational goals that are derived from the motivations of the organization members charged with making the decision. However, the probability distribution for successfully assimilating a given technology is typically unknown and very likely unknowable. This makes the technology transfer opportunity subject to Knightian uncertainty. This brings to bear the notion of uncertainty avoidance, which is an organizational factor from the perspective of the licensing organization. It could be operationalized using the size category of the licensing organization. Bahcall (2019) argued that firms tend to shift from pursuing what he called “loonshot” projects to franchise projects as the size of the firm increased above 250 employees. It seems plausible that such a shift is due to uncertainty avoidance, at least in part.
Cyert and March (1963) described uncertainty avoidance as a characteristic of organizational decision making. However, uncertainty avoidance is not limited to only organizational contexts. Moreover, if one accepts the premise that all organization activity manifests itself through the activities of the members of an organization, then uncertainty avoidance could also be thought of as an individual factor. However, for the purposes of this examination it is considered an organizational factor.
The relationship between the option for action and the action decision is mediated by communication among relevant organization members involved in making the decision on behalf of the organization and individual factors associated with organization members involved in making the decision. Communication and individual factors act in concert with various decision premises that the organization members use in selecting a preferred course of action and advocating for it. These decisions premises are likely causal factors that influence a licensing organization to employ compensation arrangements in technology licensing agreements that differ from the optimal compensation form suggested in the literature.

Discussion

The human-centered framework is an important theoretical and conceptual contribution to the study of technology transfer. To begin, it can help mitigate the myopia in university technology transfer research, particularly reification which appears to be widespread. Reification can lead one to overlook, ignore, or misconstrue the causal mechanisms that truly underlie university technology transfer, and therefore fail to properly explore them. Moreover, arguments and conclusions that rely on reified constructs are logically invalid. Thus, reification produces a muddled and distorted understanding of university technology transfer.
The framework presented in this paper facilitates the study of macro level organizational phenomena, such as university technology transfer, in at least two ways. First, it functions as a broad explanation of organizational phenomena. Thus, the framework can support the formulation of research designs. It can help researchers conceptualize their planned studies, identify hypotheses, and specify appropriate variables. Second, it can function as a scaffold for evaluating research studies. Applying the framework to studies post hoc highlights potential gaps and reveals opportunities to extend the research.
As demonstrated, the framework can be used to examine university technology transfer from both the supply side and the demand side perspectives. Each perspective provides a different understanding of the phenomenon. Thus, the framework potentially can help foster a deeper understanding of university technology transfer specifically, and technology transfer in general.
The human-centered framework accommodates the major theories that scholars have used to study university technology transfer. For example, transaction cost economics assumes that maximizing profits is the primary goal of private sector firms. This can be captured in the motivations and goal decisions components of the framework. The resource-based view posits that firms derive competitive advantage from internal resources that are valuable, rare, imperfectly imitable, and non-substitutable. This in turn drives the kinds of strategies that firms pursue. Internal resources are captured in the organization component of the human-centered framework. The strategies that firms select based on their internal resources are captured in the options for action and action decisions components of the human-centered framework. Resource dependence theory postulates that survival is the main goal of firms and drives organizational actions to minimize an organization’s dependence on resources found in the environment because of the uncertainty of being able to consistently obtain and control such resources. This dynamic is captured throughout the human-centered framework in the motivations, goal decisions, options for action, action decisions, environmental factors, and decision premises components.
The framework presented in this paper can potentially advance the field of technology transfer research. The theories and methods traditionally used in technology transfer studies, such as multiple regression analysis, have epistemological limitations. Regression analysis assumes that one best path represents the data. Moreover, it assumes that each variable can be isolated and its effect on a phenomenon can be understood independently. But technology transfer is a psycho-sociological phenomenon. As such, it is likely subject to causal complexity which is better studied with configurational methods (see e.g., Furnari et al., 2021; Maturo & Maturo, 2013; Misangyi et al., 2017; Ragin, 2000; Ragin & Amoroso, 2011). The human-centered framework accommodates such an approach.
Because the framework is an attempt to explain university technology transfer comprehensively and holistically, it can facilitate various methodological approaches including case study methods, historical analysis, and quantitative correlational analysis. However, it helps mitigate the risk of distortions in our understanding of university technology transfer when using these methodologies. Additionally, researchers can possibly apply the framework to reveal gaps in the literature regarding our understanding of causal factors for the occurrence and non-occurrence of university technology transfer.

Conclusions

University technology transfer is a complex psycho-sociological phenomenon. Scholars have traditionally used economics-based theories to study technology transfer primarily from the perspective of universities. Moreover, such approaches tend to reify the organization construct and ignore the sociological element of university technology transfer. Additionally, quantitative research on university technology transfer tends to rely on case studies and multiple regression analysis, both of which have epistemological limitations. Taken as a whole, these issues are likely to distort our understanding of the phenomenon of university technology transfer.
This paper presented a human-centered framework for examining organizational phenomena, such as university technology transfer, at the macro level. This framework facilitates the examination of university technology transfer from both the supply side and demand side perspectives. It also mitigates the tendency to reify the organization construct and ignore sociological factors in such studies. The human-centered framework provides a broad explanation of organization phenomena. It can aid the formulation of hypotheses and research designs or serve as a scaffold for evaluating research studies post hoc. Furthermore, it accommodates the examination of technology transfer as a complex sociological phenomenon subject to causal complexity. Thus, the human-centered framework can potentially advance the field by enabling a different, deeper understanding of university technology transfer.

Funding

The author did not receive funding support from any organization to assist with this work or the manuscript.

Data availability

The data generated or analyzed during this study are included in this article.

Competing interests

The author has no relevant financial or non-financial interests to disclose.

Ethics Statement

This research did not comprise any studies performed by the author involving human participants or animals as subjects.

Declaration regarding artificial intelligence (AI) and AI-assisted technologies

During the preparation of this work the author did not use AI or AI-assisted tools to write any text and takes full responsibility for the content of this paper.

References

  1. Aksoy, A. Y., & Beaudry, C. (2021). How are companies paying for university research licenses? Empirical evidence from university-firm technology transfer. The Journal of Technology Transfer, 46(6), 2051-2121. https://doi.org/10.1007/s10961-020-09838-x.
  2. Anatan, L. (2015). Conceptual issues in university to industry knowledge transfer studies: A literature review. Procedia - Social and Behavioral Sciences, 211, 711-717. https://doi.org/10.1016/j.sbspro.2015.11.090.
  3. Bahcall, S. (2019). Loonshots: How to nurture the crazy ideas that win wars, cure diseases, and transform industries. St. Martin's Publishing Group.
  4. Bamford, D., Reid, I., Forrester, P., Dehe, B., Bamford, J., & Papalexi, M. (2024). An empirical investigation into UK university-industry collaboration: The development of an impact framework. Journal of Technology Transfer, 49(4), 1411-1443. https://doi.org/10.1007/s10961-023-10043-9.
  5. Barney, J. (1991). Firm resources and sustained competitive advantage. Journal of management, 17(1), 99-120. 10.1177/014920639101700108.
  6. Barriers to domestic technology transfer: Hearing before the Subcommittee on Oversight and Investigations of the Committee on Energy and Commerce, House of Representatives, One Hundred Second Congress, first session, July 25, 1991, 102th Cong. (1992) (1st).
  7. Beamish, R. (2011). Reification. In G. Ritzer & J. M. Ryan (Eds.), The concise encyclopedia of sociology (pp. 500-501). Wiley Blackwell.
  8. Bengoa, A., Maseda, A., Iturralde, T., & Aparicio, G. (2020). A bibliometric review of the technology transfer literature. The Journal of Technology Transfer, 46, 1514-1550. https://doi.org/10.1007/s10961-019-09774-5.
  9. Benson, D. (2012). The ballet of the planets: A mathematician's musings on the elegance of planetary motion. Oxford University Press.
  10. Bozeman, B. (2000). Technology transfer and public policy: A review of research and theory. Research Policy, 29(4,5), 627-655. https://doi.org/10.1016/S0048-7333(99)00093-1.
  11. Calcagnini, G., & Favaretto, I. (2016). Models of university technology transfer: Analyses and policies. Journal of Technology Transfer, 41(4), 655-660. https://doi.org/10.1007/s10961-015-9427-6.
  12. Curado, C., & Bontis, N. (2006). The knowledge-based view of the firm and its theoretical precursor. International Journal of Learning and Intellectual Capital, 3(4), 367-381. https://www.repository.utl.pt/bitstream/10400.5/707/1/Curado%20Bontis%202006.pdf.
  13. Cyert, R. M., & March, J. G. (1963). A behavioral theory of the firm. Prentice-Hall.
  14. Dahlborg, C., Lewensohn, D., Danell, R., & Sundberg, C. J. (2017). To invent and let others innovate: A framework of academic patent transfer modes. Journal of Technology Transfer, 42(3), 538-563. https://doi.org/10.1007/s10961-016-9490-7.
  15. Du Gay, P., & Vikkelsø, S. (2017). For formal organization: The past in the present and future of organization theory. Oxford University Press.
  16. Furnari, S., Crilly, D., Misangyi, V. F., Greckhamer, T., Fiss, P. C., & Aguilera, R. V. (2021). Capturing causal complexity: Heuristics for configurational theorizing. Academy of Management Review, 46(4), 778-799. https://doi.org/10.5465/amr.2019.0298.
  17. Galan-Muros, V., & Davey, T. (2019). The UBC ecosystem: Putting together a comprehensive framework for university-business cooperation. Journal of Technology Transfer, 44(4), 1311-1346. https://doi.org/10.1007/s10961-017-9562-3.
  18. Gresov, C., & Drazin, R. (1997). Equifinality: Functional equivalence in organization design. The Academy of Management Review, 22(2), 403-428. https://doi.org/10.2307/259328.
  19. Hatch, M. J. (1997). Organization theory: Modern, symbolic, and postmodern perspectives. Oxford University Press.
  20. Hatch, M. J. (2018). Organization theory: Modern, symbolic, and postmodern perspectives (4th ed.). Oxford University Press.
  21. Heinzl, J., Kor, A. L., Orange, G., & Kaufmann, H. R. (2013). Technology transfer model for Austrian higher education institutions. Journal of Technology Transfer, 38(5), 607-640. https://doi.org/10.1007/s10961-012-9258-7.
  22. Hillman, A. J., Withers, M. C., & Collins, B. J. (2009). Resource dependence theory: A review. Journal of management, 35(6), 1404-1427. https://doi.org/10.1177/0149206309343469.
  23. Landry, R., Amara, N., & Ouimet, M. (2007). Determinants of knowledge transfer: Evidence from Canadian university researchers in natural sciences and engineering. The Journal of Technology Transfer, 32(6), 561-592. 10.1007/s10961-006-0017-5.
  24. Maslow, A. H. (1943). A theory of human motivation. Psychological review, 50(4), 370. https://doi.org/10.1037/h0054346.
  25. Maturo, A., & Maturo, F. (2013). Research in social sciences: Fuzzy regression and causal complexity. In A. G. S. Ventre, A. Maturo, Š. Hošková-Mayerová, & J. Kacprzyk (Eds.), Multicriteria and multiagent decision making with applications to economics and social sciences (pp. 237-249). Springer Berlin. https://doi.org/https://doi.org/10.1007/978-3-642-35635-3_18.
  26. Miller, H. T., & Fox, C. J. (2015). Postmodern Public Administration. Taylor & Francis.
  27. Misangyi, V. F., Greckhamer, T., Furnari, S., Fiss, P. C., Crilly, D., & Aguilera, R. (2017). Embracing causal complexity: The emergence of a neo-configurational perspective. Journal of management, 43(1), 255-282. https://doi.org/10.1177/01492063166792.
  28. Nelson, R. R. (Ed.). (1962). The rate and direction of inventive activity: Economic and social factors (1 ed., Vol. 1925). Princeton University Press. https://www.nber.org/books-and-chapters/rate-and-direction-inventive-activity-economic-and-social-factors.
  29. Nienhüser, W. (2008). Resource dependence theory: How well does it explain behavior of organizations? Management Revue, 19(1/2), 9-32. http://hdl.handle.net/10419/78991.
  30. O’Shea, R. P., Chugh, H., & Allen, T. J. (2008). Determinants and consequences of university spinoff activity: A conceptual framework. The Journal of Technology Transfer, 33(6), 653-666. 10.1007/s10961-007-9060-0.
  31. Pfeffer, J., & Salancik, G. R. (1978). The external control of organizations: A resource dependence perspective. Harper & Row.
  32. Ragin, C. C. (2000). Fuzzy-set social science. University of Chicago Press.
  33. Ragin, C. C., & Amoroso, L. M. (2011). Constructing social research: The unity and diversity of method. Pine Forge Press.
  34. Simon, H. A. (1945/1997). Administrative behavior: A study of decision-making processes in administrative organization (4th ed.). The Free Press. (Original work published 1945).
  35. Simon, H. A. (1955). A behavioral model of rational choice. The Quarterly Journal of Economics, 69(1), 99-118. http://www.suz.uzh.ch/dam/jcr:ffffffff-fad3-547b-ffff-fffff0bf4572/10.18-simon-55.pdf.
  36. Simon, H. A. (1957). Models of man, social and rational: Mathematical essays on rational human behavior in society setting . John Wiley and Sons.
  37. Simon, H. A. (1972). Theories of bounded rationality. In C. B. McGuire & R. Radner (Eds.), Decision and organization: A volume in honor of Jacob Marschak (pp. 161-176). North-Holland Publishing Company.
  38. Simon, H. A. (1982). Models of bounded rationality. MIT Press.
  39. Townes, M. S. (2022). The influence of technology maturity level on the incidence of university technology transfer and the implications for public policy and practice (Publication Number 29209868) [Doctoral dissertation, Saint Louis University]. ProQuest.
  40. Townes, M. S. (2024). The role of technology maturity level in the occurrence of university technology transfer. Journal of the Knowledge Economy. 10.1007/s13132-024-02171-w.
  41. von Bertalanffy, L. (1969). General system theory: Foundations, development, applications. George Braziller, Inc.
  42. Weber, M. (1921-1922/2019). Economy and society (K. Tribe, Ed. & Trans.). Harvard University Press. (Original work published 1921-1922).
  43. Williamson, O. E. (1998). Transaction cost economics: How it works; where it is headed. De economist, 146(1), 23-58. https://doi.org/10.1023/A:1003263908567.
  44. Yadav, M. S. (2010). The decline of conceptual articles and implications for knowledge development. Journal of Marketing, 74(1), 1-19. https://doi.org/10.1509/jmkg.74.1.1.
Figure 1. Diagrammatic Presentation of the Behavioral Theory of the Firm. Note. Figure created by author.
Figure 1. Diagrammatic Presentation of the Behavioral Theory of the Firm. Note. Figure created by author.
Preprints 137630 g001
Figure 2. Human-Centered Framework. Note. Figure created by author.
Figure 2. Human-Centered Framework. Note. Figure created by author.
Preprints 137630 g002
Figure 3. Case Variables Translated to a Supply Side Model Derived from the Human-Centered Framework. Note. Figure created by author.
Figure 3. Case Variables Translated to a Supply Side Model Derived from the Human-Centered Framework. Note. Figure created by author.
Preprints 137630 g003
Figure 4. Alternative Conceptualization of the Supply Side Perspective of the Case Study. Note. Figure created by author.
Figure 4. Alternative Conceptualization of the Supply Side Perspective of the Case Study. Note. Figure created by author.
Preprints 137630 g004
Figure 5. Demand Side Perspective of the Case Study. Note. Figure created by author.
Figure 5. Demand Side Perspective of the Case Study. Note. Figure created by author.
Preprints 137630 g005
Table 1. Variables Used by Askoy and Beaudry.
Table 1. Variables Used by Askoy and Beaudry.
Variable Description Comments
nbLicRoy Response variable: The number of licenses generating royalty income. Used to test hypotheses H1a, H2a, and H3a.
nbLicEqu Response variable: The number of licenses with equity. Used to test hypothesis H1d.
Royalties Response variable: The amount of royalty income the university received. Used to test hypotheses H1b, H2b, and H3b.
IncEqu Response variable: The amount of income from sales of equity from licenses. Used to test hypothesis H1e.
IncOther Response variable: The amount of license related income other than royalties and sales of equity the university received. Used to test hypothesis H1c, H2c, and H3c.
PropLicSmall Predictor variable: The proportion of licenses granted to companies with less than 50 employees. Calculated by dividing the number of licenses executed for the category by the total number of licenses granted. Expected to be positively associated with the number of licenses generating royalties and the amount of royalty income generated.
PropLicStartup Predictor variable: The proportion of licenses to startup companies. Calculated by dividing the number of licenses executed for the category by the total number of licenses granted. Expected to be positively associated with the number of licenses with equity and the amount of income from sales of equity.
PropLicLarge Predictor variable: The proportion of licenses granted to large companies. Calculated by dividing the number of licenses executed for the category by the total number of licenses granted. Expected to be positively associated with the amount of non-royalty and non-equity license income.
Employees Predictor variable: The number of full-time equivalent employees in the technology transfer office of the university Used as an indicator of the size of the university, the age of the technology transfer function, and the number of intermediary outputs.
PatentID Predictor variable: The number of patents per disclosure Used to measure the patenting activity of the university.
LegalL Predictor variable: The amount of legal fees per license Used to measure a university’s investment in research commercialization.
PropExclLicL Predictor variable: The proportion of exclusive licenses Used as an indicator of how valuable the license will be.
dCaMed Dummy variable: Indicates whether a Canadian university has a medical school. Used to control for differences in the four types of universities in the sample data.
dCaNoMed Dummy variable: Indicates whether a Canadian university does not have a medical school. Used to control for differences in the four types of universities in the sample data.
dUsMed Dummy variable: Indicates whether a U.S. university has a medical school. Used to control for differences in the four types of universities in the sample data.
dUsNoMed Dummy variable: Indicates whether a U.S. university does not have a medical school. Used to control for differences in the four types of universities in the sample data.
Note. Figure created by author.
Disclaimer/Publisher’s Note: The statements, opinions and data contained in all publications are solely those of the individual author(s) and contributor(s) and not of MDPI and/or the editor(s). MDPI and/or the editor(s) disclaim responsibility for any injury to people or property resulting from any ideas, methods, instructions or products referred to in the content.
Copyright: This open access article is published under a Creative Commons CC BY 4.0 license, which permit the free download, distribution, and reuse, provided that the author and preprint are cited in any reuse.
Prerpints.org logo

Preprints.org is a free preprint server supported by MDPI in Basel, Switzerland.

Subscribe

Disclaimer

Terms of Use

Privacy Policy

Privacy Settings

© 2026 MDPI (Basel, Switzerland) unless otherwise stated