Submitted:
15 October 2024
Posted:
16 October 2024
You are already at the latest version
Abstract
Keywords:
1. Introduction
2. Materials and Methods
2.1. Process Identification
2.2. Process Discovery
- Defining the Setting - Building a team within the company that includes Process Analysts responsible for analyzing and modeling processes using BPMN. Domain Experts, who have practical knowledge but may lack modeling skills, also play a crucial role;
- Gathering Information - Employing three main methods: Evidence-Based Discovery, Interview-Based Discovery, and Workshop-Based Discovery. Document analysis and observation provide initial insights, complemented by interviews with various stakeholders to capture different perspectives and scenarios;
- Conducting the Modeling Task - Creating the initial As-Is BPMN model to capture process boundaries, activities, control flow, and additional elements like business objects and exceptions. This prototype serves as a foundational structure for further refinement;
- Assuring Process Model Quality - Ensuring compliance with BPMN syntactic rules and behavioral rules to prevent anomalies like deadlocks. Validating the model against real-world processes for semantic accuracy and ensuring it is pragmatic for end-users. Continuous improvement cycles refine the model based on feedback and new information.
2.3. Process Analysis
- Move wastes (e.g., unnecessary document exchanges);
- Hold wastes (e.g., work-in-process delays);
- Overdo wastes (e.g., defects and overprocessing).
2.4. Process Redesign
2.5. Process Implementation
2.6. Process Monitoring
3. Results
- Data Storage: Focuses on designing and implementing an efficient database to support reliable data processing and analysis, ensuring accuracy and accessibility;
- Data Transformation and Display: Covers methods for transforming raw data into insights and creating interactive Power BI dashboards for data exploration and manipulation.
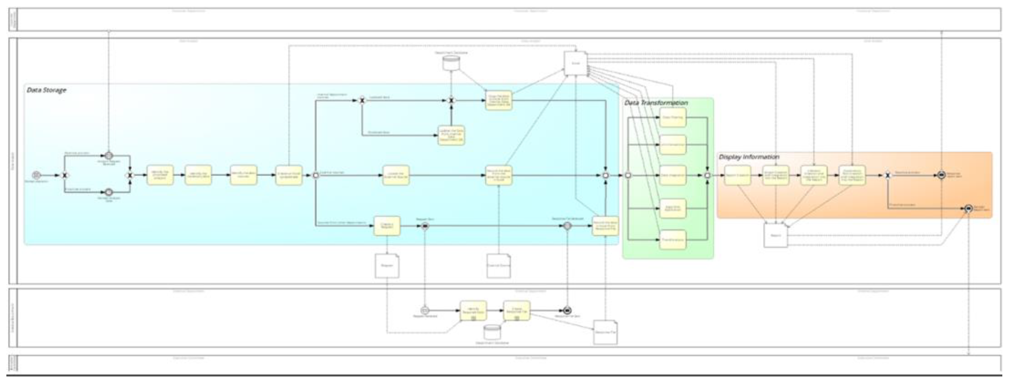
3.1. Data Storage
- 3.
- The initial phase focused on identifying key data sources for the Market Analysis process. These sources were categorized into two types: those suitable for automated collection and those requiring manual extraction due to formatting inconsistencies or lack of automation. For automated sources, Python scripts were developed using libraries like PyPDF2, Pandas, Requests, Pillow, and Pytesseract to handle various data formats. Figure 8 shows an example using an image as the initial source format.
3.2. Data Transformation and Display of Information
3.3. Validation
4. Discussion
Supplementary Materials
Author Contributions
Data Availability Statement
Acknowledgments
Conflicts of Interest
References
- Azizan, S., Ismail, R., Baharum, A., & Hidayah Mat Zain, N. (2022, February 14). Exploring the Factors That Influence the Success of Digitalization in An Organization’s IT Department. 2021 6th IEEE International Conference on Recent Advances and Innovations in Engineering, ICRAIE 2021. [CrossRef]
- Kumar, P., Sharma, D., & Pandey, P. (2022). Industry 4.0 (I4.0) Based Virtual Organization Model for the Coordination of Sustainable Textile Supply Chain. American Business Review, 25(1), 186–208. [CrossRef]
- Salvadorinho, J., & Teixeira, L. (2021). Organizational knowledge in the I4.0 using BPMN: a case study. Procedia Computer Science, 181, 981–988. [CrossRef]
- Kady, C., Jalloul, K., Trousset, F., Yaacoub, C., Akl, A., Daclin, N., & Zacharewicz, G. (2023). Addressing Business Process Deviations through the Evaluation of Alternative Pattern-Based Models. Applied Sciences (Switzerland), 13(13). [CrossRef]
- Novak, C., Pfahlsberger, L., Bala, S., Revoredo, K., & Mendling, J. (2023). Enhancing decision-making of IT demand management with process mining. Business Process Management Journal, 29(8), 230–259. [CrossRef]
- Mendling, J., Baesens, B., Bernstein, A., & Fellmann, M. (2017). Challenges of smart business process management: An introduction to the special issue. Decision Support Systems, 100, 1–5. [CrossRef]
- Prys, M., & Różewski, P. (2022). How to benefit more from business process documentation? Framework for calculation personality - process role fit. Procedia Computer Science, 207, 3208–3216. [CrossRef]
- Szelągowski, M., & Berniak-Woźny, J. (2024). BPM challenges, limitations and future development directions – a systematic literature review. Business Process Management Journal, 30(2), 505–557. [CrossRef]
- Benraad, M., Ozkan, B., Turetken, O., & Vanderfeesten, I. (2022). The influence of BPM-supportive culture and individual process orientation on process conformance. Business Process Management Journal, 28(8), 1–22. [CrossRef]
- Christiansson, M. T., & Rentzhog, O. (2020). Lessons from the “BPO journey” in a public housing company: toward a strategy for BPO. Business Process Management Journal, 26(2), 373–404. [CrossRef]
- Corradini, F., Marcelletti, A., Morichetta, A., Polini, A., Re, B., & Tiezzi, F. (2023). A Flexible Approach to Multi-party Business Process Execution on Blockchain. Future Generation Computer Systems, 147, 219–234. [CrossRef]
- Ferrigno, G., Del Sarto, N., Piccaluga, A., & Baroncelli, A. (2023). Industry 4.0 base technologies and business models: a bibliometric analysis. European Journal of Innovation Management, 26(7), 502–526. [CrossRef]
- Fowler, M. (2004). UML distilled: a brief guide to the standard object modeling language (3rd ed.). Pearson Education.
- Larman, C. (2001). Applying UML and patterns: An introduction to object-oriented analysis and design and the unified process (2nd ed.).
- Erickson, J., & Siau, K. (2004, August 6). Theoretical and Practical Complexity of UML [Paper Presentation]. Tenth Americas Conference on Information Systems, New York, USA.
- BCSD Portugal. (2024, May). Agenda 2030 - Objetivos de Desenvolvimento Sustentável. https://ods.pt/.
- ERSE. (2021). Análise do mercado de biocombustíveis 2018-2020. https://www.erse.pt/media/eknhoezr/relat%C3%B3rio-biocombust%C3%ADveis.pdf.
- ERSE. (2022). Metodologia de supervisão do sistema petrolífero nacional. https://www.erse.pt/ebooks/regulamentosmanuaisguias/combustiveis-e-gpl/regulamento-de-supervisao-do-sistema-petrolifero-nacional/.
- Dumas, M., La Rosa, M., Mendling, J., & Reijers, H. A. (2018). Fundamentals of Business Process Management (2nd ed.). Springer. [CrossRef]
- Porter, M. (1985). Competitive Advantage: Creating and sustaining superior performance (1st ed.). The Free Press.









| Subprocesses | Value | Position |
|---|---|---|
| Retail Pricing | 0.0970 | 5º |
| Retail Margins | 0.0902 | 6º |
| Bios | 0.1765 | 2º |
| Network Expansion | 0.0462 | 9º |
| Optimal Mix | 0.2176 | 1º |
| Benchmark TGL | 0.0601 | 8º |
| Border Effect | 0.1005 | 4º |
| Sales Forecast | 0.0706 | 7º |
| TdBs | 0.1366 | 3º |
| BPMN Process | BPMN Activity | Performer | Class |
|---|---|---|---|
| Data Storage | Identify the proposed analysis | DA (Data Analyst) | BVA |
| Identify the necessary data | DA | BVA | |
| Identify the data sources | DA | NVA | |
| Create a Request | DA | BVA | |
| Record the data in Excel from Response | DA | BVA | |
| Locate the External Source | DA | NVA | |
| Record the data from the external source in Excel | DA | BVA | |
| Update the Data from Internal Data Department DB | DA | BVA | |
| Copy the data to Excel from Internal Data Department DB | DA | NVA | |
| Data Transformation | Data Filtering | DA | VA |
| Unit Conversion | DA | VA | |
| Data Integration | DA | VA | |
| Algorithm Application | DA | VA | |
| Trend Analysis | DA | VA | |
| Display Information | Report Creation | DA | BVA |
| Graph Creation and Integration into the Report | DA | VA | |
| Indicator Creation and Integration into the Report | DA | VA | |
| Explanatory Text Creation and Integration into the Report | DA | VA | |
| Identify Required Data | - | ED (External Department) | NVA |
| Create Response File | - | ED | BVA |
| Topic | BPMN Activity | Class |
|---|---|---|
| System Quality | The Power BI is flexible? | 7 |
| The Power BI is reliable? | 9 | |
| The Power BI is easy to use? | 9 | |
| The Power Bi allow the integration of new data? | 9 | |
| The Power BI response time is acceptable? | 8 | |
| Information Quality | Is the information provided by Power BI useful? | 10 |
| Is the information provided by Power BI easily accessible? | 8 | |
| Is the information provided by Power BI understandable? | 9 | |
| Does the information provide by Power BI understandable? | 8 | |
| Is the information provided by Power BI relevant for decision-making? | 9 | |
| Data Quality | Are the underlying data in Power BI accurate (scale)? | 10 |
| Are the underlying data in Power BI correct? | 10 | |
| Are the underlying data in Power BI consistent? | 10 | |
| Are the underlying data in Power BI comprehensive? | 10 | |
| Information Quality | Does Power BI increase individual productivity? | 8 |
| Does Poer BI improve individual performance? | 8 | |
| Does Poer BI improve the quality of decisions? | 8 | |
| Does Power BI allow individuals to perform tasks more quickly? | 9 | |
| Information Quality | Did Power BI meet expectations? | 9 |
| What is the level of satisfaction with the efficiency of Power BI? | 8 | |
| What is the level of satisfaction whit the effectiveness of Power BI? | 9 | |
| What is the overall satisfaction level with Power BI? | 9 |
Disclaimer/Publisher’s Note: The statements, opinions and data contained in all publications are solely those of the individual author(s) and contributor(s) and not of MDPI and/or the editor(s). MDPI and/or the editor(s) disclaim responsibility for any injury to people or property resulting from any ideas, methods, instructions or products referred to in the content. |
© 2024 by the authors. Licensee MDPI, Basel, Switzerland. This article is an open access article distributed under the terms and conditions of the Creative Commons Attribution (CC BY) license (http://creativecommons.org/licenses/by/4.0/).