Submitted:
05 October 2024
Posted:
07 October 2024
Read the latest preprint version here
Abstract

Keywords:
1. Introduction
2. Materials and Methods
2.1. Cultural Society and Supply Chain Management
2.2. The Technology Tool dan The Supply Chain Management
2.3. The Task Process and The Supply Chain Management
2.4. The Marketing Green Environment dan The Supply Chain Management
2.5. The Seasonal Floods and the Supply Chain Management
2.6. The Supply Chain Management and Waste Management
3. Results
Respondent Profile
4. Findings
4.1. Location
4.2. Outer Model Testing (Measurement Model)
4.2.1. Convergent Validity
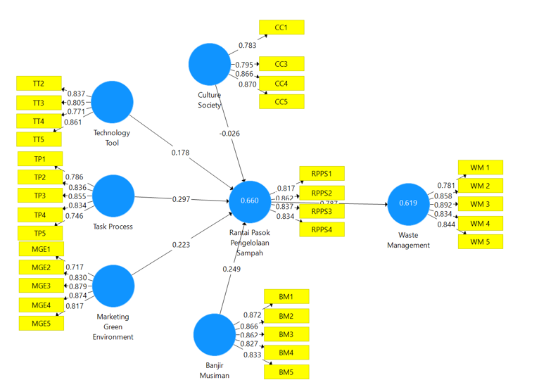
4.2.2. Hypothesis Test
| R Square | R Square Adjusted | |
|---|---|---|
| Waste Management Supply Chain | 0,660 | 0,652 |
| Waste Management | 0,619 | 0,617 |
5. Discussion
6. Conclusions
7. Limitation
Author Contributions
Funding
Data Availability Statement
Acknowledgments
Conflicts of Interest
References
- Lkpe, V; Shamsuddoha, M. Functional model of supply chain waste reduction and control strategies for retailers-the USA retail industry. Logistics. [CrossRef]
- Chintapalli, P; Vakharia, A. Decision Science : A Journal of Decision Science Institute, A: Science, 2023. [CrossRef]
- Setyaningrum, R; Sari, P.N. Organic waste management based on supply chain management using arena simulation and macro ergonomics approach, OPSI 2023, 16(2), 217-224. [CrossRef]
- Ghosh, S. K;a, Parlikar,U.P; Zorpas, A>A; Papamichael, I.Sustainable supply chain for waste-to-energy facilities, Advances in Biofuels Production, Optimization and Applications 2024, 297-313. [CrossRef]
- Silvia, D. I; Setyaningrum, R; Izzhati, D.N. 2022. [Google Scholar] [CrossRef]
- Yusianto, R; Marimin; Supriyatin; Hardjomidjojo. 22 September. [CrossRef]
- Setyaningrum, R. , Vania, Izzhati, D. 2021. [Google Scholar]
- Setyaningrum, R; Subagyo, Wijaya, A.R. Internasional Journal of Technology 2022, 2022. [CrossRef]
- Setyaningrum, R. , Subagyo, Wijaya, A.R. Internasional Journal of Technology, 2022. [Google Scholar] [CrossRef]
- Setyaningrum, R; Arsiwi, P; Talitha, T; Ramdhani, S; Jazuli; Suhailah,I; Sari, P.N; Nashir, A. Supply Chain Flow Information System and Community Behaviour in Waste Management based on Industry 4. 17 September. [CrossRef]
- Arsiwi, P; Adi, P. W. Interpretive Structural Modeling to Increase the Competitiveness of the Mina Indo Sejahtera SME Supply Chain. W. Interpretive Structural Modeling to Increase the Competitiveness of the Mina Indo Sejahtera SME Supply Chain. Jurnal PAST 2020, 14(1), 26–36. [Google Scholar] [CrossRef]
- Arsiwi, P. , & Adi, P. W.Strategy to Increase the Competitive Advantage of SMEs Mina Indo Sejahtera Using Interpretive Structural Modeling and Analytic Network Process Methods. JURNAL TEKNIK INDUSTRI 2020, 10(3). [CrossRef]
- Siswaningsih, N; Arsiwi, P; Talitha, T. Supply Chain and Value Chain Analysis of Manyung Smoked Fish Products in Increasing Sales at the "Asap Indah" Fish Processing Center, Wonosari Village, Demak. Opsi. [CrossRef]
- Reynolds, S. The Influence of cultural factors on supply chain integration in multinational corporations. Preprints.org 2024, 1–9. [Google Scholar] [CrossRef]
- Reynolds, S. Understanding the Role of Culture in supply chain collaboration Preprints. org 2024, 1–16. [Google Scholar] [CrossRef]
- Halloway, S. Sustainable supply chain as a marketing differentiator: qualitative insights from industry leaders. Preprints.org 2024, 1–9. [Google Scholar] [CrossRef]
- Reynolds, S. Examining the influence of cultural factors on supply chain integration Preprints. org 2024, 1–9. [Google Scholar] [CrossRef]
- Jha, ; Raul, A; Taneja, H; Dalvi, V; Varader, U. Supply chain management using block chain technology. International Research Journal on Advanced Engineering Hub (IRJAEH) 2024, 2, 1931–1936. [CrossRef]
- Chauhan, V; Chauhan, A. Blockchain technology in supply chain management, International Journal of Scientific Reasearch in Engineering and Management (IJSREM) 2024, 8, 1–8. [CrossRef]
- Sinoimeri,D; Teta, J; Prifti, V; Lazaj, A. Information Technology in Supply Chain Management. Case Study, HomeProceedings of the Joint International Conference: 10th Textile Conference and 4th Conference on Engineering and Entrepreneurship, , 35–44. 10 January. [CrossRef]
- Aarasse, S; Idelhakkar, B. Technological tools and the impact of digitalisation on the supply chain, European Journal of Economic and Financial Research 2023, 7, 1–14. [CrossRef]
- Grant, O. Evaluating the effectiveness of supplier relationship management tools in r-commerce. Preprints.org 2024, 1–9. [Google Scholar] [CrossRef]
- Yifan, P; Xin, A. Task processing method, control terminal, robot, warehousing system and storage. medium. Patent 05 Jan 2021.
- Lei, H. Task processing method, device, electronic device, and computer-readable storage medium, Patent. 25 Jan 2019: https://typeset.
- Tao, L; Zhongyang, Y; Maohua, C; Bowenm M. Task processing method and system based on block chain, Patent, 5 Jan 2021: https://typeset.
- Li, F. Challenges and opportunities for sustainable supply chain management. Frontiers in Business, Economics and Management. [CrossRef]
- Tsikada, C; Imran, S; Masengu, R; Mugoni, E. Effect of green supply chain management practices and operational performance on sustainable competitive advantage. Brazilian Journal of Development. [CrossRef]
- Sukla, B; Gupta, J; Krishanappa, R; Nijaguna. Building sustainability into the heart of green marketing. Educational Administration : Theory and Practice. 0636. [CrossRef]
- Mukhlis, I.R. Enhancing competitive edge : green commerce and digital marketing implementation in supply chain industry 2024. 5(1),15-28, https://doi,org/10.37802/jamb.v5i1.
- Rajesh, R and Rajendran, C, 2019, Grey- and rough-set-based seasonal disaster predictions: an analysis of flood data in India, Natural Hazards, 97 (1), pp. [CrossRef]
- Chaidilok, W; Olapiriyakul,S. A framework of factors affecting supply chain flood resilience," 2017 IEEE International Conference on Smart Grid and Smart Cities (ICSGSC), Singapore, 2017, pp. -88. [CrossRef]
- Haraguchi, M; Lall, U. Flood risk and impacts: A case study of Thailands floods in 2011 and research questions for supply chain decision making, International Journal of Disaster Risk Reduction 2015, 14, 256–272. [CrossRef]
- Husain, W; Koon, L.W; Zhao, L.T; Aziz, N.T.A. A proposed framework for enhancing a supply chain management system to support flood disaster relief operation, 2016 3rd International Conference On Computer And Information Sciences (ICCOINS).
- Xu, W; Xiong, S; Proverbs, D; Zhnong, Z. Evaluation of humanitarian supply chain resilience in flood disaster, Water 2021. 13. [CrossRef]
- Oyebode, o.J; Abdulazeez, Z.O. Optimization of supply chain network in solid waste management using a hybrid approach of genetic algorithm and fuzzy logic: a case study of lagos State, Nature Environment Pollution Technology 2023, 22(4), 1707-1722. [CrossRef]
- Alshari, H; Gurtu, A. Nexus of Industry 4. Environmentally Responsible Supply Chains in an Era of Digital Transformation, 2024. [CrossRef]
- Hair, J.; Hollingsworth, C.L.; Randolph, A.B.; Chong, A.Y.L. An updated and expanded assessment of PLS-SEM in information systems research. Ind. Manag. Data Syst. 2017, 117, 442–458. [Google Scholar] [CrossRef]
- Wismantoro, Y; Aryanto, V. D.W; Pamungkas, I.D; Purusa, N.A; Amron; Chasanah, A.N; Usman. Virtual reality destination experiences model: a moderating variable between Wisesa Sustainable tourism behavior and tourists intention to visit. Sustainability, 2023, 15, 1–13. [CrossRef]

| Item | Classification | Number of People | Percentage |
|---|---|---|---|
| Gender | Male | 94 | 42% |
| Female | 130 | 58% | |
| Age | Under 17 | 2 | 1% |
| 18-30 | 220 | 98% | |
| 31-40 | 1 | 0.45% | |
| 41-50 | 1 | 0.45% | |
| Origin | Foreign | 0 | 0% |
| Domestic | 224 | 100% | |
| Visit Kebon | Not Yet | ||
| Yet |
| Variables | Indicators | Indicators Notation | Outer Loading |
|---|---|---|---|
| Culture Society | Power Distance Index | CC1 | 0,783 |
| Individualism | CC2 | 0,795 | |
| Long Term Oriented | CC3 | 0,866 | |
| Uncertain Avoidance Index | CC4 | 0,870 | |
| Technology Tool | Sorting Behaviour | TT1 | 0,837 |
| Rubbish Bin | TT2 | 0,805 | |
| Mode of Transportation | TT3 | 0,771 | |
| Landfill capacity | TT4 | 0,861 | |
| Task Process | Flow process : sorting, collection | TP1 | 0,786 |
| Trash pickup schedule | TP1 | 0,836 | |
| Waste management flow | TP3 | 0,855 | |
| Mileage | TP4 | 0,834 | |
| Processing derivative products | TP5 | 0,746 | |
| Marketing Green Environment | Environmental Impact | MGE1 | 0,717 |
| Waste management program | MGE2 | 0,830 | |
| Derivative product | MGE3 | 0,879 | |
| Marketing of derivative product | MGE4 | 0,874 | |
| E commerce | MGE5 | 0,817 | |
| Seasonal Floods | Waste management process | BM1 | 0,872 |
| Waste management policy | BM2 | 0,866 | |
| Waste management infrastructure | BM3 | 0,862 | |
| Waste management technology | BM4 | 0,827 | |
| Waste management marketable | BM5 | 0,833 | |
| Waste Supply Chain Management | Optimizing capacity | RPPS1 | 0,817 |
| Optimizing waste collection | RPPS2 | 0,862 | |
| Optimizing waste processing | RPPS3 | 0,837 | |
| Optimizing waste cost | RPPS4 | 0,834 | |
| Waste Management | households | WM1 | 0,781 |
| Waste collection | WM2 | 0,858 | |
| Recycling storage | WM3 | 0,892 | |
| Waste facilities | WM4 | 0,834 | |
| Production product | WM5 | 0,844 |
| Seasonal Floods | Culture Society | Marketing Green Environ-ment | SCWM | Task Process | Technology Tool | Waste Management | |
|---|---|---|---|---|---|---|---|
| BM1 | 0,872 | 0,650 | 0,521 | 0,619 | 0,645 | 0,688 | 0,647 |
| BM2 | 0,866 | 0,655 | 0,508 | 0,541 | 0,567 | 0,604 | 0,609 |
| BM3 | 0,862 | 0,568 | 0,513 | 0,611 | 0,581 | 0,657 | 0,640 |
| BM4 | 0,827 | 0,496 | 0,511 | 0,590 | 0,560 | 0,557 | 0,585 |
| BM5 | 0,833 | 0,552 | 0,580 | 0,640 | 0,627 | 0,592 | 0,634 |
| CC1 | 0,566 | 0,783 | 0,357 | 0,406 | 0,484 | 0,498 | 0,425 |
| CC3 | 0,528 | 0,795 | 0,531 | 0,464 | 0,581 | 0,501 | 0,525 |
| CC4 | 0,582 | 0,866 | 0,469 | 0,518 | 0,535 | 0,541 | 0,509 |
| CC5 | 0,598 | 0,870 | 0,441 | 0,493 | 0,554 | 0,540 | 0,495 |
| MGE1 | 0,650 | 0,581 | 0,717 | 0,618 | 0,611 | 0,612 | 0,636 |
| MGE2 | 0,499 | 0,488 | 0,830 | 0,560 | 0,642 | 0,516 | 0,608 |
| MGE3 | 0,440 | 0,364 | 0,879 | 0,540 | 0,569 | 0,434 | 0,614 |
| MGE4 | 0,455 | 0,362 | 0,874 | 0,536 | 0,597 | 0,440 | 0,613 |
| MGE5 | 0,477 | 0,416 | 0,817 | 0,560 | 0,576 | 0,475 | 0,621 |
| RPPS1 | 0,575 | 0,511 | 0,578 | 0,817 | 0,616 | 0,624 | 0,650 |
| RPPS2 | 0,654 | 0,481 | 0,567 | 0,862 | 0,654 | 0,629 | 0,661 |
| RPPS3 | 0,550 | 0,414 | 0,624 | 0,837 | 0,576 | 0,507 | 0,656 |
| RPPS4 | 0,587 | 0,504 | 0,539 | 0,834 | 0,659 | 0,569 | 0,670 |
| TP1 | 0,629 | 0,648 | 0,530 | 0,555 | 0,786 | 0,663 | 0,620 |
| TP2 | 0,576 | 0,530 | 0,563 | 0,630 | 0,836 | 0,594 | 0,646 |
| TP3 | 0,602 | 0,564 | 0,541 | 0,599 | 0,855 | 0,635 | 0,614 |
| TP4 | 0,530 | 0,467 | 0,598 | 0,609 | 0,834 | 0,563 | 0,635 |
| TP5 | 0,516 | 0,441 | 0,723 | 0,634 | 0,746 | 0,528 | 0,634 |
| TT2 | 0,595 | 0,536 | 0,484 | 0,545 | 0,577 | 0,837 | 0,604 |
| TT3 | 0,564 | 0,529 | 0,524 | 0,522 | 0,612 | 0,805 | 0,565 |
| TT4 | 0,570 | 0,406 | 0,450 | 0,581 | 0,519 | 0,771 | 0,545 |
| TT5 | 0,651 | 0,582 | 0,536 | 0,623 | 0,689 | 0,861 | 0,619 |
| WM 1 | 0,543 | 0,509 | 0,552 | 0,606 | 0,607 | 0,565 | 0,781 |
| WM 2 | 0,668 | 0,552 | 0,647 | 0,656 | 0,765 | 0,653 | 0,858 |
| WM 3 | 0,612 | 0,481 | 0,646 | 0,691 | 0,711 | 0,650 | 0,892 |
| WM 4 | 0,593 | 0,456 | 0,613 | 0,663 | 0,582 | 0,596 | 0,834 |
| WM 5 | 0,664 | 0,496 | 0,713 | 0,693 | 0,606 | 0,539 | 0,844 |
| Composite Reliability | Average Variance Extracted (AVE) | |
|---|---|---|
| Seasonal Floods | 0,930 | 0,726 |
| Culture Society | 0,898 | 0,688 |
| Marketing Green Environment | 0,914 | 0,681 |
| Waste Management Supply Chain | 0,904 | 0,702 |
| Task Process | 0,906 | 0,660 |
| Technology Tool | 0,891 | 0,672 |
| Waste Management | 0,924 | 0,710 |
| Seasonal Floods | Culture Society | Marketing Green Environment | Waste Manage-ment Supply Chain | Task Process | Technology Tool | Waste Management | |
|---|---|---|---|---|---|---|---|
| Seasonal Floods | 0,852 | ||||||
| Culture Society | 0,684 | 0,830 | |||||
| Marketing Green Environment | 0,620 | 0,544 | 0,825 | ||||
| Waste Management Supply Chain | 0,707 | 0,570 | 0,688 | 0,838 | |||
| Task Process | 0,702 | 0,650 | 0,731 | 0,748 | 0,812 | ||
| Technology Tool | 0,728 | 0,627 | 0,608 | 0,696 | 0,733 | 0,819 | |
| Waste Management | 0,732 | 0,591 | 0,755 | 0,787 | 0,777 | 0,713 | 0,843 |
| Seasonal Floods | Culture Society | Mareketing Green Environment | Waste Management Supply Chain | Task Process | Techno-logy Tool | Waste Management | |
|---|---|---|---|---|---|---|---|
| Seasonal Floods | |||||||
| Culture Society | 0,783 | ||||||
| Marketing Green Environment | 0,684 | 0,618 | |||||
| Waste Management Supply Chain | 0,798 | 0,664 | 0,787 | ||||
| Task Process | 0,790 | 0,760 | 0,828 | 0,862 | |||
| Technology Tool | 0,833 | 0,744 | 0,701 | 0,817 | 0,860 | ||
| Waste Management | 0,810 | 0,677 | 0,843 | 0,896 | 0,879 | 0,823 |
| Variable and indicator | outer Loading | Cronbach's Alpha | Rho A | Composite Reliability | Average Variance Extracted |
|---|---|---|---|---|---|
| Culture Society | 0,849 | 0,856 | 0,898 | 0,688 | |
| CC1 | 0,783 | ||||
| CC3 | 0,795 | ||||
| CC4 | 0,866 | ||||
| CC5 | 0,870 | ||||
| Technology Tool | 0,836 | 0,840 | 0,891 | 0,672 | |
| TT2 | 0,837 | ||||
| TT3 | 0,805 | ||||
| TT4 | 0,771 | ||||
| TT5 | 0,861 | ||||
| Task Process | 0,870 | 0,871 | 0,906 | 0,660 | |
| TP1 | 0,786 | ||||
| TP1 | 0,836 | ||||
| TP3 | 0,855 | ||||
| TP4 | 0,834 | ||||
| TP5 | 0,746 | ||||
| Marketing Green Environment | 0,881 | 0,880 | 0,914 | 0,681 | |
| MGE1 | 0,717 | ||||
| MGE2 | 0,830 | ||||
| MGE3 | 0,879 | ||||
| MGE4 | 0,874 | ||||
| MGE5 | 0,817 | ||||
| Seasonal Floods | 0,906 | 0,907 | 0,930 | 0,726 | |
| BM1 | 0,872 | ||||
| BM2 | 0,866 | ||||
| BM3 | 0,862 | ||||
| BM4 | 0,827 | ||||
| BM5 | 0,833 | ||||
| Waste Management Supply Chain | 0,858 | 0,859 | 0,904 | 0,702 | |
| RPPS1 | 0,817 | ||||
| RPPS2 | 0,862 | ||||
| RPPS3 | 0,837 | ||||
| RPPS4 | 0,834 | ||||
| Waste Management | 0,897 | 0,900 | 0,924 | 0,710 | |
| WM1 | 0,781 | ||||
| WM2 | 0,858 | ||||
| WM3 | 0,892 | ||||
| WM4 | 0,834 | ||||
| WM5 | 0,844 |
| Hypotheses | Relationship | Original Sample (O) | Statistik t (O/STDEV) | Value P | Hypothesis accept | |
|---|---|---|---|---|---|---|
| Seasonal Floods | → | Waste Management Supply Chain | 0,249 | 3,326 | 0,001 | Accepted |
| Culture Society | → | Waste Management Supply Chain | -0,026 | 0,312 | 0.755 | Rejected |
| Marketing Green Environment | → | Waste Management Supply Chain | 0,223 | 3,453 | 0.001 | Accepted |
| Waste Management Supply Chain | → | Waste Management | 0,787 | 17,934 | 0.000 | Accepted |
| Task Process | → | Waste Management Supply Chain | 0,297 | 3,289 | 0.001 | Accepted |
| Technology Tool | → | Waste Management Supply Chain | 0,178 | 2,332 | 0.020 | Accepted |
Disclaimer/Publisher’s Note: The statements, opinions and data contained in all publications are solely those of the individual author(s) and contributor(s) and not of MDPI and/or the editor(s). MDPI and/or the editor(s) disclaim responsibility for any injury to people or property resulting from any ideas, methods, instructions or products referred to in the content. |
© 2024 by the authors. Licensee MDPI, Basel, Switzerland. This article is an open access article distributed under the terms and conditions of the Creative Commons Attribution (CC BY) license (http://creativecommons.org/licenses/by/4.0/).