Submitted:
01 October 2024
Posted:
02 October 2024
You are already at the latest version
Abstract
Keywords:
Introduction
Dependence of the Conductivity Tensor on the Magnetic Field
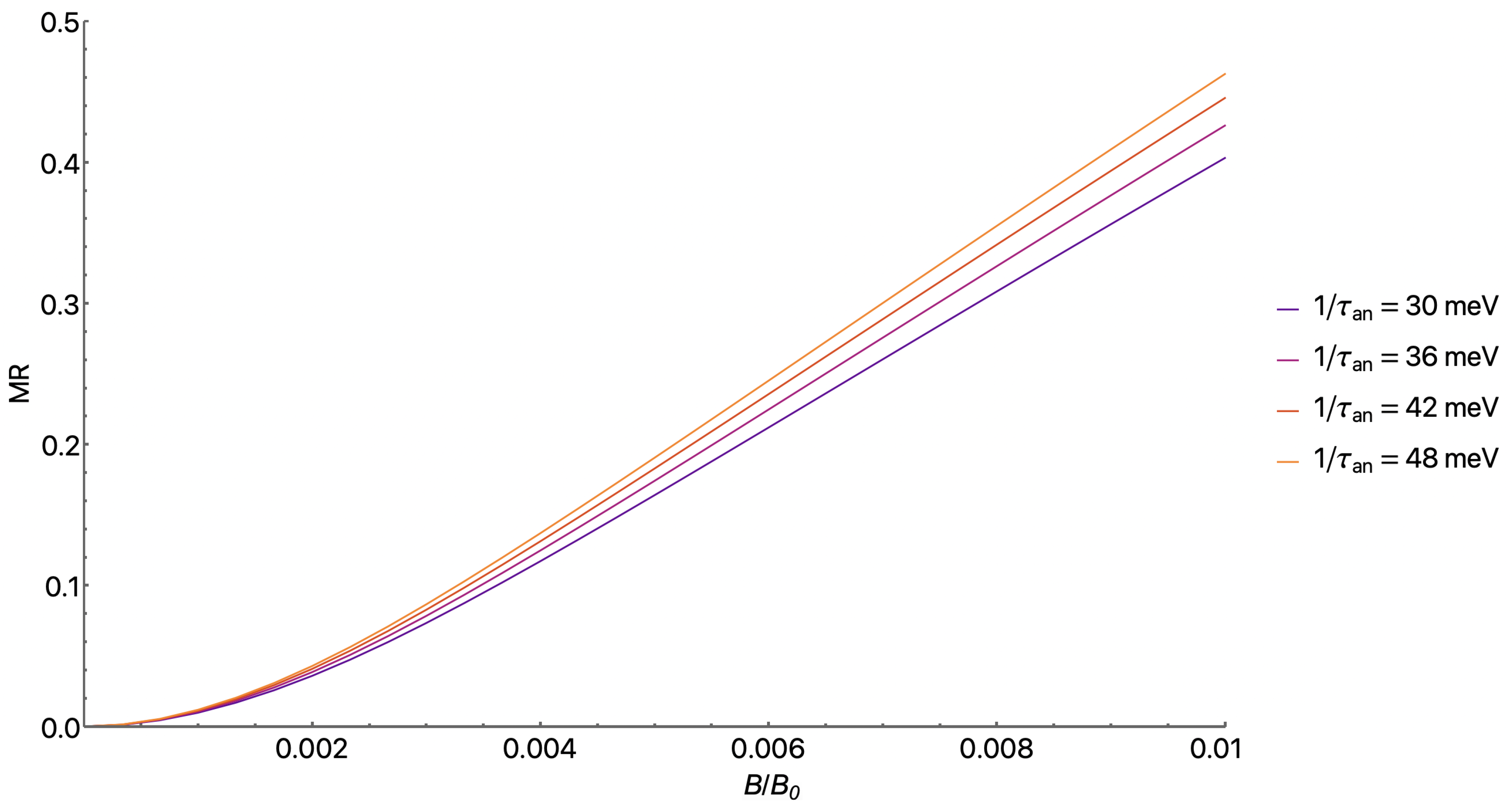
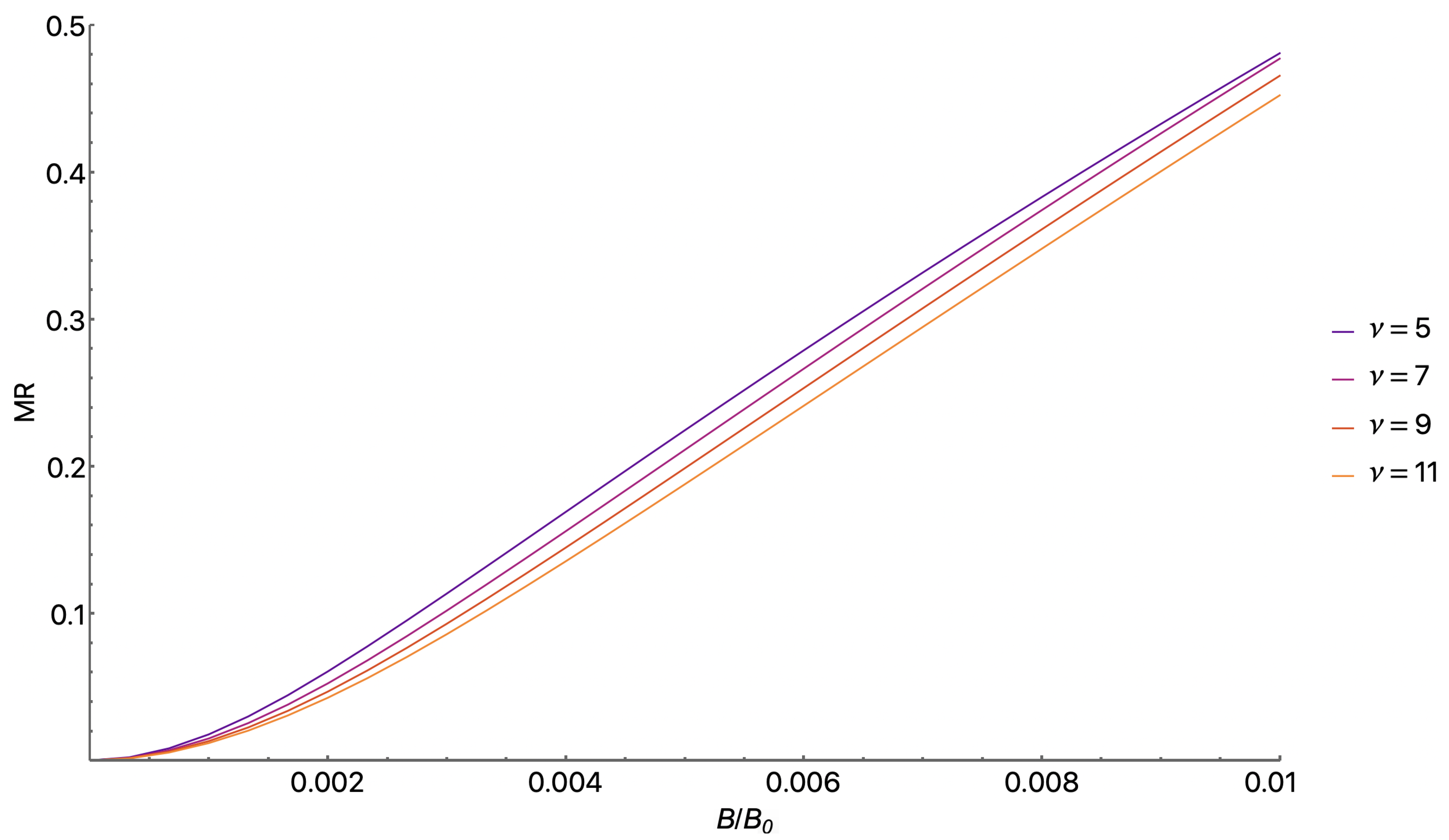
Effect of the Anisotropic Scattering
Discussion and Conclusions
Funding
Acknowledgments
Conflicts of Interest
Abbreviations
| CDFs | Charge density fluctuations |
| CDW | Charge density waves |
| RIXS | Resonant Inelastic X-ray Scattering |
Appendix A. Equation of Motion of an Electron in a Transverse Magnetic Field

Appendix B. Harmonic Analysis of the Anisotropic Component of the Scattering Rate
References
- Dagotto, E. Correlated electrons in high-temperature superconductors. Rev. Mod. Phys. 1994, 66, 763–840. [Google Scholar] [CrossRef]
- Giraldo-Gallo, P.; Galvis, J.A.; Stegen, Z.; Modic, K.A.; Balakirev, F.F.; Betts, J.B.; Lian, X.; Moir, C.; Riggs, S.C.; Wu, J.; et al. Scale-invariant magnetoresistance in a cuprate superconductor. Science 2018, 361, 479–481. [Google Scholar] [CrossRef]
- Legros, A.; Benhabib, S.; Tabis, W.; Laliberté, F.; Dion, M.; Lizaire, M.; Vignolle, B.; Vignolles, D.; Raffy, H.; Li, Z.Z.; et al. Universal T-linear resistivity and Planckian dissipation in overdoped cuprates. Nat. Phys. 2019, 15, 142. [Google Scholar] [CrossRef]
- Varma, C.M.; Littlewood, P.B.; Schmitt-Rink, S.; Abrahams, E.; Ruckenstein, A.E. Phenomenology of the normal state of Cu-O high-temperature superconductors. Phys. Rev. Lett. 1989, 63, 1996. [Google Scholar] [CrossRef]
- Damascelli, A.; Hussain, Z.; Shen, Z.-X. Rev. Mod. Phys. 2003, 75, 473. [CrossRef]
- El Azrak, A.; Nahoum, R.; Bontemps, N.; Guilloux-Viry, M.; Thivet, C.; Perrin, A.; Labdi, S.; Li, Z.Z.; Raffy, H. Infrared properties of YBa2Cu3O7 and Bi2Sr2Can-1CunO2n+4 thin films. Phys. Rev. B 1994, 49, 9846. [Google Scholar] [CrossRef]
- van der Marel, D.; Molegraaf, H.J.A.; Zaanen, J.; Nussinov, Z.; Carbone, F.; Damascelli, A.; Eisaki, H.; Greven, M.; Kes, P.H.; Li, M. Quantum critical behaviour in a high-Tc superconductor. Nature 2003, 425, 271. [Google Scholar] [CrossRef]
- van der Marel, D.; Carbone, F.; Kuzmenko, A.B.; Giannini, E. Scaling properties of the optical conductivity of Bi-based cuprates. Annals of Physics 2006, 321, 1716. [Google Scholar]
- Hwang, J.; Timusk, T.; Gu, G.D. Doping dependent optical properties of Bi2Sr2CaCu2O8+δ. J. Phys.: Condens. Matter 2007, 19, 125208. [Google Scholar] [CrossRef]
- van Heumen, E.; Feng, X.; Cassanelli, S.; Neubrand, L.; de Jager, L.; Berben, M.; Huang, Y.; Kondo, T.; Takeuchi, T.; Zaanen, J. Strange metal electrodynamics across the phase diagram of Bi2-xPbxSr2-yLayCuO6+δ cuprates. Phys. Rev. B 2022, 106, 054515. [Google Scholar] [CrossRef]
- Michon, B.; Berthod, C.; Rischau, C.W.; Ataei, A.; Chen, L.; Komiya, S.; Ono, S.; Taillefer, L.; van der Marel, D.; Georges, A. Reconciling scaling of the optical conductivity of cuprate superconductors with Planckian resistivity and specific heat. Nature Communications 2023, 14, 3033. [Google Scholar] [CrossRef]
- Michon, B.; Girod, C.; Badoux, S.; Kačmarčík, J.; Ma, Q.; Dragomir, M.; Dabkowska, H.A.; Gaulin, B.D.; Zhou, J.S.; Pyon, S.; et al. Thermodynamic signatures of quantum criticality in cuprate superconductors. Nature 2019, 567, 218–222. [Google Scholar] [CrossRef]
- Ataei, A.; et al. Electrons with Planckian scattering obey standard orbital motion in a magnetic field. Nat. Phys. 2022, 18, 1420–1424. [Google Scholar] [CrossRef]
- Chakravarty, S.; Halperin, B.I.; Nelson, D.R. Low-temperature behavior of two-dimensional quantum antiferromagnets. Phys. Rev. Lett. 1988, 60, 1057. [Google Scholar] [CrossRef]
- Lee, P.A.; Nagaosa, N.; Wen, X. Doping a Mott Insulator: Physics of High Temperature Superconductivity. Rev. Mod. Phys. 2006, 78, 17–85. [Google Scholar] [CrossRef]
- Vaknin, D.; Sinha, S.K.; Moncton, D.E.; Johnston, D.C.; Newsam, J.M.; Safinya, C.R.; King, H.E., Jr. Antiferromagnetism in La2CuO4-y. Phys. Rev. Lett. 1987, 58, 2802. [Google Scholar] [CrossRef]
- Castellani, C.; Di Castro, C.; Grilli, M. Singular Quasiparticle Scattering in the Proximity of Charge Instabilities. Phys. Rev. Lett. 1995, 75, 4650. [Google Scholar] [CrossRef]
- Arpaia, R.; Ghiringhelli, G. Charge Order at High Temperature in Cuprate Superconductor. J. Phys. Soc. Japan 2021, 90, 111005. [Google Scholar] [CrossRef]
- Hlubina, R.; Rice, T.M. Resistivity as a function of temperature for models with hot spots on the Fermi surface. Phys. Rev. B 1995, 51, 9253. [Google Scholar] [CrossRef]
- Mirarchi, G.; Grilli, M.; Seibold, G.; Caprara, S. The Shrinking Fermi Liquid Scenario for Strange-Metal Behavior from Overdamped Optical Phonons. Condens. Matter 2024, 9, 14. [Google Scholar] [CrossRef]
- Arpaia, R.; Caprara, S.; Fumagalli, R.; De Vecchi, G.; Peng, Y.Y.; Andersson, E.; Betto, D.; De Luca, G.M.; Brookes, N.B.; Lombardi, F.; et al. Dynamical charge density fluctuations pervading the phase diagram of a Cu-based high-Tc superconductor. Science 2019, 365, 906–910. [Google Scholar] [CrossRef]
- Arpaia, R.; Martinelli, L.; Sala, M.M. : et al. Signature of quantum criticality in cuprates by charge density fluctuations. Nat Commun 2023, 14, 7198. [Google Scholar] [CrossRef]
- Seibold, G.; Arpaia, R.; Peng, Y.Y.; Fumagalli, R.; Braicovich, L.; Di Castro, C.; Grilli, M.; Ghiringhelli, G.C.; Caprara, S. Strange metal behaviour from charge density fluctuations in cuprates. Commun. Phys. 2021, 4, 7. [Google Scholar] [CrossRef]
- Mirarchi, G. et al., The strange-metal behavior of cuprates. Condens. Matter 2022, 7, 22. [Google Scholar] [CrossRef]
- Grissonnanche, G. et al., Linear-in-temperature resistivity from an isotropic Planckian scattering rate. Nature 2021, 595, 667–672. [Google Scholar] [CrossRef]
- Chambers R., G. The Kinetic Formulation of Conduction Problems. Proc. Phys. Soc. A 1952, 65, 458. [Google Scholar] [CrossRef]
- Caprara, S. et al., Dissipation-driven strange metal behavior. Commun. Phys. 2022, 5, 10. [Google Scholar] [CrossRef]
- Meevasana, W. et al. Hierarchy of multiple many-body interaction scales in high-temperature superconductors. Phys. Rev. B 2007, 75, 174506. [Google Scholar] [CrossRef]
- Biškup, N. et al. Atomic-resolution studies of epitaxial strain release mechanisms in La1.85Sr0.15CuO4/La0.67 Ca0.33MnO3 superlattices. Phys. Rev. B 2015, 91, 205132. [Google Scholar] [CrossRef]
- Dragomir, M. et al. Materials preparation, single-crystal growth, and the phase diagram of the cuprate high-temperature superconductor La2-xSrxCuO4. Phys. Rev. Materials 2020, 4, 114801. [Google Scholar] [CrossRef]
- Dzero, M.; Schmalian, J.; Wolynes, P.G. in Structural Glasses and Supercooled Liquids: Theory, Experiment, and Applications, P. G. Wolynes, V. Lubchenko, Eds. (Wiley, 2012), pp. 193-222. [CrossRef]




Disclaimer/Publisher’s Note: The statements, opinions and data contained in all publications are solely those of the individual author(s) and contributor(s) and not of MDPI and/or the editor(s). MDPI and/or the editor(s) disclaim responsibility for any injury to people or property resulting from any ideas, methods, instructions or products referred to in the content. |
© 2024 by the authors. Licensee MDPI, Basel, Switzerland. This article is an open access article distributed under the terms and conditions of the Creative Commons Attribution (CC BY) license (http://creativecommons.org/licenses/by/4.0/).
