Submitted:
01 October 2024
Posted:
01 October 2024
You are already at the latest version
Abstract
Keywords:
1. Introduction
2. Materials and Methods
2.1. Cell Lines, Cell Culture and pH Adjustment Cell Lines, Cell Culture and pH Adjustment
2.2. Cell Viability Assay
2.3. Cell Migration Assay
2.4. Western Blotting
2.5. Flow Cytometry Analysis
3. Results
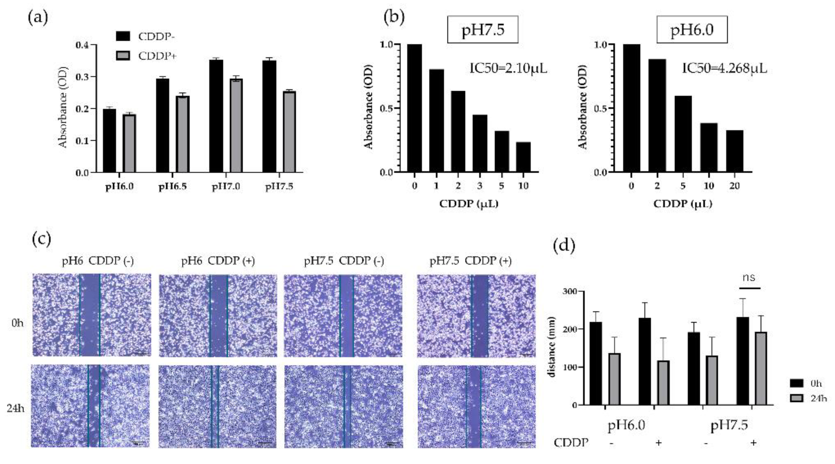
3.1. BC Cells Become More Resistant to CDDP as the Acidity of the Medium Increases
3.2. CDDP Treatment in an Acidic Environment Does Not Influence Mobility of BC Cells
3.3. Bcl-2 Expression Is Activated and Autophagy Is Suppressed in BC Cells with an Acidic Environment
3.4. Bcl-2 and XIAP High Expression Suppresses Apoptosis and Autophagy-Induced Death in BC Cells
4. Discussion

Supplementary Materials
Author Contributions
Funding
Institutional Review Board Statement
Informed Consent Statement
Data Availability Statement
Conflicts of Interest
References
- Sung H, Ferlay J, Siegel RL, Laversanne M, Soerjomataram I, Jemal A, et al. Global Cancer Statistics 2020: GLOBOCAN Estimates of Incidence and Mortality Worldwide for 36 Cancers in 185 Countries. CA Cancer J Clin. 2021;71:209-49. [CrossRef]
- AP AB, Clark O, Turnure M, Moreira ES, Yuasa A, Sugiyama S, et al. Treatment patterns in metastatic bladder cancer in Japan: results of the CancerMPact((R)) survey 2020. Future Oncol. 2024;20:603-11.
- Lachand AT, Texier J, Texier P. Surveillance and prognosis of stage T1 superficial bladder tumours. A homogeneous series of 89 cases followed for 1 to 22 years. Prog Urol. 2001;11:472-7.
- Lachand AT, Texier J, Texier P. Surveillance and prognosis of stage Ta superficial bladder cancers. A homogeneous series of 138 cases followed for 1 to 18 years. Prog Urol. 2001;11:466-71.
- Stein JP, Lieskovsky G, Cote R, Groshen S, Feng AC, Boyd S, et al. Radical cystectomy in the treatment of invasive bladder cancer: Long-term results in 1,054 patients. Journal of Clinical Oncology. 2001;19:666-75.
- von der Maase H, Sengelov L, Roberts JT, Ricci S, Dogliotti L, Oliver T, et al. Long-term survival results of a randomized trial comparing gemcitabine plus cisplatin, with methotrexate, vinblastine, doxorubicin, plus cisplatin in patients with bladder cancer. J Clin Oncol. 2005;23:4602-8. [CrossRef]
- von der Maase H, Hansen SW, Roberts JT, Dogliotti L, Oliver T, Moore MJ, et al. Gemcitabine and Cisplatin Versus Methotrexate, Vinblastine, Doxorubicin, and Cisplatin in Advanced or Metastatic Bladder Cancer: Results of a Large, Randomized, Multinational, Multicenter, Phase III Study. J Clin Oncol. 2023;41:3881-90. [CrossRef]
- Dogliotti L, Carteni G, Siena S, Bertetto O, Martoni A, Bono A, et al. Gemcitabine plus cisplatin versus gemcitabine plus carboplatin as first-line chemotherapy in advanced transitional cell carcinoma of the urothelium: results of a randomized phase 2 trial. Eur Urol. 2007;52:134-41. [CrossRef]
- Dasari S, Tchounwou PB. Cisplatin in cancer therapy: Molecular mechanisms of action. Eur J Pharmacol. 2014;740:364-78. [CrossRef]
- Raggi D, Miceli R, Sonpavde G, Giannatempo P, Mariani L, Galsky MD, et al. Second-line single-agent versus doublet chemotherapy as salvage therapy for metastatic urothelial cancer: a systematic review and meta-analysis. Ann Oncol. 2016;27:49-61. [CrossRef]
- Albers P, Park SI, Niegisch G, Fechner G, Steiner U, Lehmann J, et al. Randomized phase III trial of 2nd line gemcitabine and paclitaxel chemotherapy in patients with advanced bladder cancer: short-term versus prolonged treatment [German Association of Urological Oncology (AUO) trial AB 20/99]. Annals of Oncology. 2011;22:288-94.
- Bellmunt J, Théodore C, Demkov T, Komyakov B, Sengelov L, Daugaard G, et al. Phase III Trial of Vinflunine Plus Best Supportive Care Compared With Best Supportive Care Alone After a Platinum-Containing Regimen in Patients With Advanced Transitional Cell Carcinoma of the Urothelial Tract. Journal of Clinical Oncology. 2009;27:4454-61. [CrossRef]
- Powles T, Park SH, Voog E, Caserta C, Valderrama BP, Gurney H, et al. Avelumab Maintenance Therapy for Advanced or Metastatic Urothelial Carcinoma. N Engl J Med. 2020;383:1218-30. [CrossRef]
- Powles T, Park SH, Caserta C, Valderrama BP, Gurney H, Ullén A, et al. Avelumab First-Line Maintenance for Advanced Urothelial Carcinoma: Results From the JAVELIN Bladder 100 Trial After ≥2 Years of Follow-Up. Journal of Clinical Oncology. 2023;41:3486-+. [CrossRef]
- Powles T, Rosenberg JE, Sonpavde GP, Loriot Y, Duran I, Lee JL, et al. Enfortumab Vedotin in Previously Treated Advanced Urothelial Carcinoma. N Engl J Med. 2021;384:1125-35. [CrossRef]
- Rosenberg JE, Powles T, Sonpavde GP, Loriot Y, Duran I, Lee JL, et al. EV-301 long-term outcomes: 24-month findings from the phase III trial of enfortumab vedotin versus chemotherapy in patients with previously treated advanced urothelial carcinoma. Annals of Oncology. 2023;34:1047-54. [CrossRef]
- Powles T, Valderrama BP, Gupta S, Bedke J, Kikuchi E, Hoffman-Censits J, et al. Enfortumab Vedotin and Pembrolizumab in Untreated Advanced Urothelial Cancer. N Engl J Med. 2024;390:875-88. [CrossRef]
- de Bem Prunes B, Nunes JS, da Silva VP, Laureano NK, Goncalves DR, Machado IS, et al. The role of tumor acidification in aggressiveness, cell dissemination and treatment resistance of oral squamous cell carcinoma. Life Sci. 2022;288:120163. [CrossRef]
- Ralph ACL, Valadao IC, Cardoso EC, Martins VR, Oliveira LMS, Bevilacqua E, et al. Environmental control of mammary carcinoma cell expansion by acidification and spheroid formation in vitro. Sci Rep. 2020;10:21959. [CrossRef]
- Yang X, Yin H, Zhang Y, Li X, Tong H, Zeng Y, et al. Hypoxia-induced autophagy promotes gemcitabine resistance in human bladder cancer cells through hypoxia-inducible factor 1alpha activation. Int J Oncol. 2018;53:215-24. [CrossRef]
- Maeda T, Kikuchi E, Matsumoto K, Miyajima A, Oya M. Urinary pH Is Highly Associated With Tumor Recurrence During Intravesical Mitomycin C Therapy for Nonmuscle Invasive Bladder Tumor. J Urology. 2011;185:802-6. [CrossRef]
- Naeem MT, Usman AH, Ali S, Raza H, Shah AN, Mahmmoud Fadelallah Eljack M. Intravesical mitomycin C efficacy in acidic and alkaline urinary pH: impact on recurrence-free survival rate after TURBT. Ann Med Surg (Lond). 2023;85:5323-7. [CrossRef]
- Webb BA, Chimenti M, Jacobson MP, Barber DL. Dysregulated pH: a perfect storm for cancer progression. Nat Rev Cancer. 2011;11:671-7. [CrossRef]
- Gerweck LE, Seetharaman K. Cellular pH gradient in tumor versus normal tissue: potential exploitation for the treatment of cancer. Cancer Res. 1996;56:1194-8.
- Griffiths JR. Are cancer cells acidic? Br J Cancer. 1991;64:425-7.
- Warburg O. On the origin of cancer cells. Science. 1956;123:309-14. [CrossRef]
- Khandelwal P, Abraham SN, Apodaca G. Cell biology and physiology of the uroepithelium. Am J Physiol Renal Physiol. 2009;297:F1477-501. [CrossRef]
- Han JH, Jeong SH, Yuk HD, Jeong CW, Kwak C, Ku JH. Acidic urine is associated with poor prognosis in patients with bladder cancer undergoing radical cystectomy. Front Oncol. 2022;12:964571. [CrossRef]
- Han JH, Jeong SH, Yuk HD, Jeong CW, Kwak C, Ku JH. Acidic Urine Is Associated With Poor Prognosis of Upper Tract Urothelial Carcinoma. Front Oncol. 2021;11:817781. [CrossRef]
- Zhao H, Tse RT, Cheng CK, Wong CY, Kong AW, Chan RC, et al. In vitro cytotoxicity of human urine and its potential toxic parameters towards bladder cancer cells. PLoS One. 2022;17:e0276127. [CrossRef]
- Mahoney BP, Raghunand N, Baggett B, Gillies RJ. Tumor acidity, ion trapping and chemotherapeutics. I. Acid pH affects the distribution of chemotherapeutic agents in vitro. Biochem Pharmacol. 2003;66:1207-18.
- Tse C, Shoemaker AR, Adickes J, Anderson MG, Chen J, Jin S, et al. ABT-263: a potent and orally bioavailable Bcl-2 family inhibitor. Cancer Res. 2008;68:3421-8.
- Anuar NNM, Hisam NSN, Liew SL, Ugusman A. Clinical Review: Navitoclax as a Pro-Apoptotic and Anti-Fibrotic Agent. Front Pharmacol. 2020;11. [CrossRef]
- Mauthe M, Orhon I, Rocchi C, Zhou XD, Luhr M, Hijlkema KJ, et al. Chloroquine inhibits autophagic flux by decreasing autophagosome-lysosome fusion. Autophagy. 2018;14:1435-55. [CrossRef]
- Eckelman BP, Salvesen GS, Scott FL. Human inhibitor of apoptosis proteins: why XIAP is the black sheep of the family. Embo Rep. 2006;7:988-94. [CrossRef]
- Evans MK, Brown MC, Geradts J, Bao X, Robinson TJ, Jolly MK, et al. XIAP Regulation by MNK Links MAPK and NFkappaB Signaling to Determine an Aggressive Breast Cancer Phenotype. Cancer Res. 2018;78:1726-38.
- Chen X, Wang T, Yang D, Wang J, Li X, He Z, et al. Expression of the IAP protein family acts cooperatively to predict prognosis in human bladder cancer patients. Oncol Lett. 2013;5:1278-84. [CrossRef]
- Sahoo S, Singh P, Kalha B, Singh O, Pal R. Gonadotropin-mediated chemoresistance: Delineation of molecular pathways and targets. BMC Cancer. 2015;15:931. [CrossRef]
- Pattingre S, Tassa A, Qu XP, Garuti R, Liang XH, Mizushima N, et al. Bcl-2 antiapoptotic proteins inhibit Beclin 1-dependent autophagy. Cell. 2005;122:927-39. [CrossRef]
- Jo EK, Silwal P, Yuk JM. AMPK-Targeted Effector Networks in Mycobacterial Infection. Front Microbiol. 2019;10. [CrossRef]
- Mann SS, Hammarback JA. Molecular Characterization of Light Chain-3 - a Microtubule-Binding Subunit of Map1a and Map1b. J Biol Chem. 1994;269:11492-7. [CrossRef]
- Kabeya Y, Mizushima N, Uero T, Yamamoto A, Kirisako T, Noda T, et al. LC3, a mammalian homologue of yeast Apg8p, is localized in autophagosome membranes after processing. Embo J. 2000;19:5720-8. [CrossRef]
- Yoshimori T. Autophagy: a regulated bulk degradation process inside cells. Biochem Bioph Res Co. 2004;313:453-8. [CrossRef]
- Bjorkoy G, Lamark T, Brech A, Outzen H, Perander M, Overvatn A, et al. p62/SQSTM1 forms protein aggregates degraded by autophagy and has a protective effect on huntingtin-induced cell death. J Cell Biol. 2005;171:603-14.
- Ando H, Eshima K, Ishida T. Neutralization of Acidic Tumor Microenvironment (TME) with Daily Oral Dosing of Sodium Potassium Citrate (K/Na Citrate) Increases Therapeutic Effect of Anti-cancer Agent in Pancreatic Cancer Xenograft Mice Model. Biol Pharm Bull. 2021;44:266-70. [CrossRef]
- Robey IF, Baggett BK, Kirkpatrick ND, Roe DJ, Dosescu J, Sloane BF, et al. Bicarbonate increases tumor pH and inhibits spontaneous metastases. Cancer Res. 2009;69:2260-8.
- Ando H, Ikeda A, Tagami M, Matsuo NCA, Shimizu T, Ishima Y, et al. Oral administration of sodium bicarbonate can enhance the therapeutic outcome of Doxil(R) via neutralizing the acidic tumor microenvironment. J Control Release. 2022;350:414-20.
- Au JL, Badalament RA, Wientjes MG, Young DC, Warner JA, Venema PL, et al. Methods to improve efficacy of intravesical mitomycin C: results of a randomized phase III trial. J Natl Cancer Inst. 2001;93:597-604. [CrossRef]





| Antibody Name | Product Code | Working Concentration | Manufacture |
|---|---|---|---|
| BCL2 monoclonal antibody | #MAB11332 | 1:2000 | Abnova |
| XIAP | #66800-1-Ig | 1:2000 | Proteintech |
| Cleaved PARP | #9541 | 1:500 | Cell SignalingTechnology |
| HIF1a | #14179 | 1:1000 | Cell SignalingTechnology |
| Beclin1 | #3738 | 1:1000 | Cell SignalingTechnology |
| LC3B | #3868 | 1:1000 | Cell SignalingTechnology |
| SQSTM1/p62 | #8025 | 1:1000 | Cell SignalingTechnology |
| β-Actin | #3700 | 1:1000 | Cell SignalingTechnology |
| Anti-Mouse IgG, HRP-Linked Whole Ab Sheep | NA931 | 1:2500 | Cytiva |
| Anti-Mouse IgG, HRP-Linked Whole Ab Sheep | NA934 | 1:10,000 | Cytiva |
Disclaimer/Publisher’s Note: The statements, opinions and data contained in all publications are solely those of the individual author(s) and contributor(s) and not of MDPI and/or the editor(s). MDPI and/or the editor(s) disclaim responsibility for any injury to people or property resulting from any ideas, methods, instructions or products referred to in the content. |
© 2024 by the authors. Licensee MDPI, Basel, Switzerland. This article is an open access article distributed under the terms and conditions of the Creative Commons Attribution (CC BY) license (http://creativecommons.org/licenses/by/4.0/).