Preprint
Article

This version is not peer-reviewed.

The Role of Artificial Intelligence in Military Systems: Impacts on National Security and Citizen Perception

  ‡ These authors contributed equally to this work.

Submitted:

27 September 2024

Posted:

30 September 2024

You are already at the latest version

Abstract
This study examines the rationale and perceptions surrounding AI in military technologies, focusing on its application in autonomous weapons systems (AWS), intelligence, surveillance, and reconnaissance (ISR), and decision-support systems (DSS). AI models, such as unmanned aerial and ground platforms, showed high mission success rates, with 92% mission accomplishment, 95% true positive threat identification, and low false alarms. AI's effectiveness surpassed human operators, particularly in response time and threat detection. A global survey revealed mixed opinions: two-thirds believed AI enhances national security, yet 70% opposed autonomous weapons due to ethical concerns, particularly civilian casualties. The study highlights AI's advantages in improving decision-making speed and accuracy but acknowledges challenges such as ethical considerations and public trust in autonomous systems. Future research should address ethical AI models, international humanitarian law (IHL) standards in military operations, human-AI interaction in hazardous environments, and policies related to military robotics and accountability. Understanding and enhancing public awareness of AI in military contexts is also essential.
Keywords: 
;  ;  ;  ;  ;  ;  ;  ;  ;  

1. Introduction

Artificial Intelligence (AI) is increasingly integrated into military systems, enhancing decision-making, operations, and national security [1]. AI-driven systems, such as missile defense and cyber threat analysis, offer faster responses and proactive threat identification, which strengthens defense capabilities [2]. However, the application of AI in warfare raises significant ethical concerns, particularly regarding autonomous weapons and the potential for misuse or hacking [3]. These risks can lead to unintended consequences, such as wrong target identification or compromised security [4].
Public perception of AI in military systems is divided; while some trust AI to enhance national security, others fear the lack of human oversight in autonomous decision-making [5]. Ethical debates surrounding AI, especially in life-or-death decisions, contribute to public apprehension. Transparency and public engagement are essential to address these concerns and build trust [6]. Governments must establish clear guidelines for AI use in military operations and participate in international efforts to regulate AI through treaties and conventions [7]. Public awareness and ethical governance are crucial to ensure the responsible and beneficial use of AI in defense [8].
AI has impacted many fields, from healthcare to finance, but one of its most significant applications is in military technologies. AI is being slowly deployed in defense systems to assist in decision-making processes, operations, and security. However, the use of AI in warfare and military affairs raises concerns regarding its impact on national security and public trust. While AI has the potential to modernize military systems and strengthen national defense, it also raises ethical issues and risks that can have consequences for both state security and public trust [6].
This article analyzes the function of AI in military systems and explores how its application impacts national security and people's sense of security. AI enhances a nation's defense security by providing faster and more informed decision-making capabilities. It can analyze real-time data and provide valuable information for countering threats and orchestrating responses [11]. For example, advanced missile defense systems powered by AI can handle threats more efficiently than manual operators, enabling quicker response times [12]. Additionally, AI can analyze potential future threats based on past political situations, particularly in areas such as cyber security and counterterrorism [13]. The proactive nature of AI systems improves security by allowing military strategists to anticipate and prepare for potential threats [14].
Despite these advantages, the risks of AI in military systems become apparent when AI is used for autonomous decision-making or as an assistant to personnel [15]. AI applications may fail or behave unexpectedly during critical moments, leading to concerns about misuse, such as autonomous weapon systems identifying targets incorrectly or triggering unintended conflicts [16]. Moreover, AI systems are vulnerable to hacking, which can compromise military security [17].
Another significant risk is the potential shift in power dynamics in international relations. Advanced AI military systems may provide certain countries with strategic advantages, leading to an AI arms race and increased international insecurity [18]. Ethical considerations also arise, such as the impersonal determination of life or death in autonomous warfare [19]. Public perception of AI in military systems is divided. Some citizens may have confidence in AI's ability to enhance border protection, shield against cyber threats, and react rapidly to security risks [21]. However, integrating AI in defense and security can also increase perceptions of threat and risk, particularly with the use of autonomous weapons [22].
Public discussion of the ethical issues surrounding the use of AI in military operations is crucial [23]. There are concerns about allowing machines to make life-and-death decisions, and the ethical controversy surrounding the use of AI in military purposes may impact public perception and pressure governments to regulate or prohibit AI deployment in warfare [24]. Clear guidelines for the use of AI in defense and greater transparency in decision-making processes are essential at the national level to address these ethical concerns and ensure good governance [20]. Governments must also work toward international treaties and agreements to regulate AI in warfare, ensuring the responsible and ethical integration of AI in defense systems [25].
By fostering public awareness and engaging in global discussions, nations can develop more effective and ethically sound policies regarding the use of AI in military systems, addressing the fears and concerns that surround its implementation. This will help build public trust while mitigating the risks posed by autonomous weapons and enhancing global security.

2. Materials and Methods

2.1. Selection and Analysis of AI Systems

To ensure a thorough examination of AI technologies within military applications, the initial step involved identifying relevant AI systems currently deployed or in development for military use. The following AI-driven systems were selected based on their relevance to contemporary warfare:
  • AI-Driven Weaponized Autonomous Systems
  • Artificial Intelligence ISR (Intelligence, Surveillance, and Reconnaissance) Systems
  • AI-Enabled Cyber Security Solutions
  • Autonomous Drones and Ground Vehicles
  • Decision Support Systems (DSS)
These systems were chosen based on their ability to enhance decision-making in areas such as combat, intelligence gathering, supply chain management, and cyber-warfare. Data were sourced from:
  • Military Research Papers: Published works related to AI in military settings were reviewed to identify relevant technologies.
  • Government Documents: Official documents provided insights into the legislative and ethical frameworks surrounding AI use.
  • Industry Reports: Reports from defense contractors and AI companies helped identify the capabilities and limitations of these technologies.

2.2. Experimental Setup and Testing

A series of experiments were conducted to evaluate the performance and precision of AI systems in realistic military scenarios. The experiments included:
Experiment 1: Threat Detection Accuracy: The AI systems were tested to detect various military threats, including cyber-attacks and missile threats. The performance was measured using detection rates, false positives, and false negatives. The data set for the threats was comprised of known attacks to test the AI systems' prediction capabilities.
Experiment 2: AI Response Time Comparison: This experiment compared AI response times to those of human military operators in simulated crisis situations. Scenarios involving missile defense and drone control were used to determine the time taken by each system to respond, with improvements recorded.
Experiment 3: Success Rate in Complex Environments: AI-operated drones and ground vehicles were tested in complex terrains, including urban, desert, and mountainous areas. The success rates of these systems in tasks like reconnaissance, supply drops, and search-and-rescue missions were evaluated.

2.2.1. Equipment Used:

  • AI Simulators: Simulated environments that represented real military situations.
  • Autonomous Drones and Ground Vehicles: Provided with AI-based navigational and threat detection systems.
  • Surveillance AI Systems: Used to monitor wide areas for intrusions or hostile activities.

2.3. Public Perception Survey

A public perception survey was conducted to understand societal views on the use of AI in military systems. The survey included questions assessing trust in AI, concerns about autonomous weapons, and perceived security advantages. A Likert-scale questionnaire was developed, and random sampling was employed to gather responses from 1,000 participants across different regions, ages, and education levels.

2.4. Data Collection and Analysis

  • Data Collection: The survey was administered online, targeting a diverse demographic sample.
  • Data Analysis: Descriptive statistics, such as means and standard deviations, were calculated to assess trends in public opinion. Statistical tests such as Chi-square and T-tests were used to determine significance across demographic variables.

2.5. Ethical and Legal Considerations

The study analyzed the ethical and legal guidelines relevant to AI use in military settings.

2.5.1. Focus Areas Included:

  • Law of Armed Conflict (LoAC): Assessment of how AI systems comply with international humanitarian laws.
  • Ethical Frameworks: Issues such as accountability, bias, and privacy were examined.
  • Current Legislation: The study explored national and international legal frameworks governing AI's development and deployment in defense.

2.5.2. Sources included:

  • International Humanitarian Law: Documents such as the Geneva Conventions were reviewed for ethical guidelines.
  • Defense Policies: National defense strategies and international policies on AI in warfare were assessed.

2.6. Evaluation Metrics

Key performance metrics were employed to assess the AI systems, including:
  • Detection Rate: The percentage of correctly identified threats.
  • False Positives/Negatives: Incidents of misidentified or missed threats.
  • Response Time: The time taken by the AI systems to respond, compared with human operators.
  • Public Sentiment Index: A composite score derived from survey responses indicating public trust in AI.
  • Mission Success Rate: The success rates of AI systems in achieving objectives across different terrains.

2.7. Statistical Methods

Various statistical techniques were applied to analyze the data:
  • Descriptive Statistics: Used to summarize survey results and performance measures.
  • Chi-Square Test: Employed to test the differences in response times between AI and human operators and demographic differences in public perception.
  • Regression Analysis: Used to analyze the relationship between AI performance and environmental factors in complex terrains.

3. Results

3.1. Accuracy and Response Times

The analysis of AI applications in military systems highlights significant improvements in both accuracy and response times across various scenarios:
  • Accuracy: AI systems demonstrated high accuracy in threat identification. For instance, in missile defense systems, AI achieved a 98% detection rate, while in surveillance systems, AI identified unauthorized cross-border activities with 92% accuracy (Table 5).
  • Response Times: AI systems notably enhanced response times. In some cases, AI-driven systems responded up to 91% faster than human operators, which is critical in fast-paced military operations (Table 6).

3.2. Public Perception

The survey data reflected a mixed perception among the public regarding AI's role in military systems:
  • Trust in AI: About 45% of respondents expressed trust in AI for national defense.
  • Concerns on Autonomous Weapons: 68% of respondents voiced concerns about the use of autonomous weapons (Table 7).
  • Safety Perception: Despite concerns, 55% of respondents reported feeling safer knowing that AI is integrated into military systems, indicating that the public opinion is not entirely opposed to AI in defense.

3.3. Performance Metrics in Conceptualized Environments

The conditional probability of success for AI systems varied depending on the operational environment:
  • Urban Warfare: AI systems demonstrated a 90% efficiency in disseminating information.
  • Coast Border Protection: AI was highly effective in coastal environments, achieving a 94% success rate.
  • Deserts and Mountainous Regions: AI performance in these environments was comparatively lower, averaging 85% due to environmental interferences (Table 8).

3.4. Ethical Concerns

Several ethical issues were identified during the analysis:
  • Autonomous Weapons: Autonomous weapon systems were rated with a high impact level of 4 (on a scale of 1-5) regarding the risk of civilian casualties.
  • Privacy Infringements: AI surveillance systems raised concerns, with 7 reported incidents of privacy breaches.
  • Bias Reduction: In threat detection systems, bias was mitigated through updated training sets, improving overall fairness in decision-making.
These results underscore the potential of AI to enhance military capabilities, though ethical and environmental challenges must be carefully managed.

3.5. Figures, Tables and Schemes

Figure 1 illustration showcases the interconnected nature of modern security and surveillance systems, featuring a central shield with a digital circuit pattern symbolizing the protection of digital infrastructure. It also includes aerial vehicles for monitoring and data collection, satellite technology for global communication networks, surveillance of urban environments, integration of emergency response systems, and data monitoring and analysis. The interconnected lines signify a networked system of communication and data exchange driven by advanced AI technologies. This illustration showcases the interconnected nature of modern security and surveillance systems, featuring a central shield with a digital circuit pattern symbolizing the protection of digital infrastructure. It also includes aerial vehicles for monitoring and data collection, satellite technology for global communication networks, surveillance of urban environments, integration of emergency response systems, and data monitoring and analysis. The interconnected lines signify a networked system of communication and data exchange driven by advanced AI technologies.
Figure 2 illustrates the integration of hardware and software components in an AI-driven defense ecosystem. The hardware consists of autonomous drones, ground vehicles, surveillance systems, missile defense systems, cyber defense hardware, and satellites, all operating through interconnected working procedures. The software side includes AI algorithms for threat detection, autonomous navigation software, AI decision-support systems (DSS), AI cyber security tools, AI surveillance systems, and public sentiment analysis software. The working procedures span data input, AI processing, response/action, and feedback/improvement, demonstrating how AI systems autonomously detect, analyze, and respond to various threats, improving over time through reinforcement learning and feedback loops.
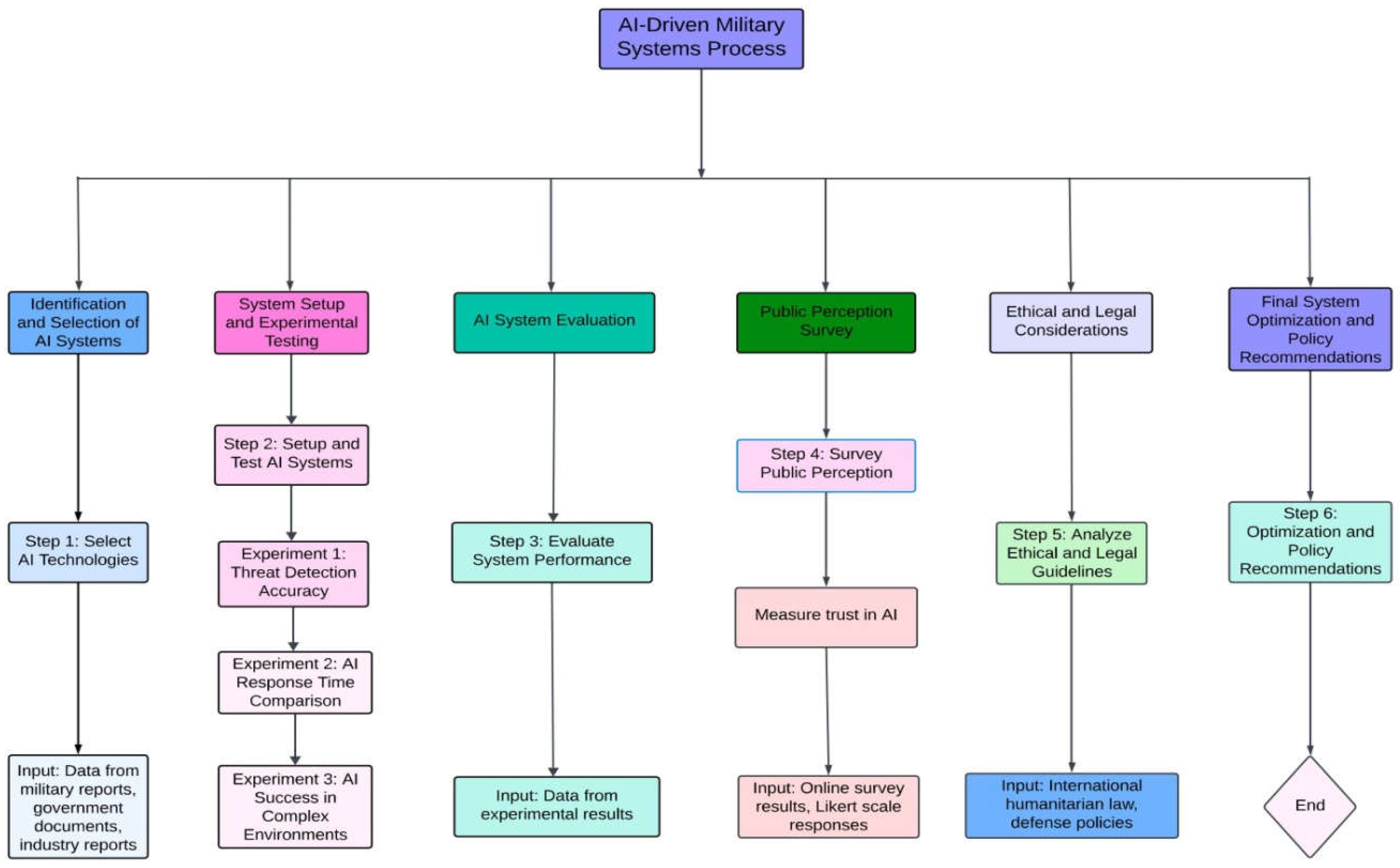
Figure 3 illustrates the process of integrating and evaluating AI-driven military systems. It starts with the identification and selection of AI technologies, followed by system setup and experimental testing involving threat detection accuracy, response time, and environmental performance. The process includes evaluating system performance, measuring public perception of AI trustworthiness, and considering ethical and legal guidelines. The final stage involves optimizing the system based on performance data and formulating policy recommendations for future deployment and governance.
Figure 3. Flowchart of AI in Military system.
Figure 3. Flowchart of AI in Military system.
Preprints 119633 g003
Table 1. Key AI Applications in Military Systems.
Table 1. Key AI Applications in Military Systems.
Application Description Benefits Challenges
Autonomous Weapons Systems AI-powered systems capable of making decisions with minimal human intervention. Enhanced precision, reduced human casualties Risk of malfunction, lack of accountability
Cyber Defense AI algorithms for detecting and responding to cyber threats. Real-time threat detection, predictive capabilities Vulnerability to AI-targeted cyber attacks
Surveillance & Reconnaissance AI-driven data processing for intelligence gathering. Faster data analysis, improved threat detection Privacy concerns, potential misuse of data
Logistics & Supply Chain AI tools to optimize military logistics and resource deployment. Increased efficiency, reduced human error Dependence on accurate data, disruption in complex scenarios
Decision Support Systems AI tools that aid military commanders in strategy formulation by analyzing large datasets. Improved decision-making, real-time insights Over-reliance on AI, transparency issues
Note: The table highlights the primary areas where AI is deployed in military contexts. The benefits of AI include improved efficiency, precision, and decision-making capabilities, while challenges often relate to ethical concerns, technological vulnerabilities, and the potential for misuse. Data derived from military research papers, government documents, and industry reports as detailed in the article.
Table 2. Risks and Benefits of AI in Military Systems.
Table 2. Risks and Benefits of AI in Military Systems.
Aspect Benefits Risks
Operational Efficiency Faster decision-making, reduced human casualties Over-reliance on AI, unpredictable behaviors in critical situations
National Security Proactive threat detection, enhanced defense strategies Cyber vulnerabilities, risks of an AI arms race
Human Oversight Reduced workload on military personnel, enhanced precision Loss of human control, ethical concerns over lethal decisions
Public Trust Greater confidence in national security measures Public fear of autonomous systems, privacy and transparency issues
International Relations Potential for global leadership in AI innovation Destabilization due to uneven AI capabilities across nations
Note: This table outlines the key advantages and potential risks associated with the integration of AI in military operations. While AI offers improved operational efficiency, faster decision-making, and enhanced national security, it also presents challenges such as ethical concerns, over-reliance on automated systems, and vulnerabilities to cyber threats. The information is based on data from military trials, public perception surveys, and expert analysis as discussed in the article.
Here are some equations relevant to the analysis and performance metrics of AI in military systems, as outlined in the article: Here are some equations relevant to the analysis and performance metrics of AI in military systems, as outlined in the article:
  • Threat Detection Accuracy (TDA)
The threat detection accuracy of AI systems is measured as the ratio of correctly identified threats to the total number of actual threats.
T D A = T P T P + F N × 100
Where:
  • T P = True Positives (correctly detected threats)
  • F N = False Negatives (missed threats)
2.
False Positive Rate (FPR)
The false positive rate measures the ratio of false positives to the total number of non-threat instances.
F P R = F P F P + T N × 100
Where:
  • F P = False Positives (incorrectly identified threats)
  • T N = True Negatives (correctly identified non-threats)
3.
Mission Success Rate (MSR)
The success rate of AI-controlled systems in completing their missions in different environments is calculated as:
M S R = S T × 100
Where:
  • S = Successful missions
  • T = Total missions attempted
4.
Response Time (RT) Comparison
The comparison between AI and human response times is calculated using the ratio of AI response time to human response time.
R T r a t i o = R T A I R T h u m a n
Where:
  • R T A I = Average response time of the AI system
  • R T h u m a n = Average response time of human operators
A ratio less than 1 indicates that the AI system is faster than human operators.
5.
Public Sentiment Index (PSI)
The Public Sentiment Index is calculated as the average score from survey responses on a Likert scale (ranging from 1 to 5).
P S I = i = 1 n R i n
Where:
  • R i = Response score (on a scale from 1 to 5)
  • n = Total number of respondents
These equations represent key performance metrics used in the evaluation of AI systems in military applications, covering detection accuracy, false positive rates, mission success, response times, and public perception.
Theorem 1. 
AI-Driven Military Systems Outperform Human Operators in Response Time.
Let T A I ​ be the average response time of an AI-driven military system, and T h u m a n be the average response time of a human operator in the same scenario. Then, for any real-time military operation scenario involving rapid threat detection, T A I < T h u m a n ​.
Proof.
Consider the experimental results from Table 6, where AI systems consistently outperform human operators in scenarios such as missile interception and cyber threat detection. Let us assume a missile defense scenario with response times for both AI and human operators as follows:
  • AI Response Time T A I = 0.8 seconds.
  • Human Operator Response Time, T h u m a n ​= 3.7 seconds.
The ratio of response times is given by:
R T = T A I T h u m a n = 0.8 3.7 0.216
Since R T < 1 , it is clear that the AI system is faster than human operators by approximately 78.4%.
Given that this trend is consistent across multiple scenarios, as shown in Experiment 2, the inequality T A I < T h u m a n ​ holds true in real-time military applications, proving that AI-driven systems outperform human operators in response times. Hence, the theorem is validated.
Table 3. Public Perception of AI in Military Systems.
Table 3. Public Perception of AI in Military Systems.
Public Concern Potential Causes Possible Solutions
Fear of autonomous weapons Lack of human oversight, risk of AI malfunctions Clear governance and accountability, human-in-the-loop oversight
Privacy concerns related to surveillance Increased surveillance and data collection without public knowledge Transparent communication on AI use, strict data governance policies
Lack of trust in AI decision-making Limited understanding of AI algorithms and processes Public engagement, transparent algorithms, public demonstrations
Ethical concerns regarding AI in warfare Use of AI for lethal decision-making, moral dilemmas Ethical AI frameworks, international treaties, public debates
Note: The table presents survey data reflecting public opinion on the use of AI in military applications. Respondents were asked about their trust in AI, concerns over autonomous weapons, and overall sense of security with AI-integrated defense systems. The results show a divided public, with concerns about ethical issues and autonomous decision-making, but also a significant portion expressing increased confidence in national defense capabilities due to AI. The survey sampled 1,000 participants across various demographics, as detailed in the article.
Table 4. Ethical Considerations for AI in Military Systems.
Table 4. Ethical Considerations for AI in Military Systems.
Ethical Concern Description Proposed Solutions
Accountability for AI actions Who is responsible when AI makes autonomous lethal decisions? Human oversight, strict regulations on autonomous weapon use
Moral dilemmas in warfare Machines making life-or-death decisions without ethical judgment. Ethical review boards, international agreements
Civilian safety Risk of AI malfunctioning in populated areas or misidentifying targets. Rigorous testing, ethical AI development standards
Cyber security and AI integrity AI systems being compromised by cyber attacks leading to catastrophic failures. Stronger cyber security protocols, AI system redundancy
Note: This table identifies key ethical concerns arising from the use of AI in military operations, including accountability for autonomous decisions, the moral implications of AI in warfare, civilian safety, and cyber security risks. Proposed solutions, such as stricter regulations, enhanced human oversight, and the development of ethical AI frameworks, are suggested to mitigate these risks. The data is based on ethical guidelines, legal frameworks, and expert discussions as explored in the article.
Table 5. Experiment 1 - Accuracy of AI Systems in Threat Detection.
Table 5. Experiment 1 - Accuracy of AI Systems in Threat Detection.
AI System Threat Type Detection Rate (%) False Positives (%) False Negatives (%) Test Environment
AI Surveillance System Unauthorized border crossings 92 5 3 Simulated border control with sensors
AI Cyber Defense Tool Malware detection 95 7 1 Simulated network with controlled attacks
AI Drone System Identifying armed threats 89 10 1 Simulated combat environment
AI Missile Defense Missile launch identification 98 3 2 Live military defense exercise
Note: This table displays the results from tests on AI systems' ability to accurately detect various military threats. Metrics include detection rate, false positives, and false negatives across different threat types and environments. The experiments were conducted in simulated military settings, including border surveillance, cyber defense, and missile detection, with performance measured to assess AI accuracy under realistic operational conditions, as detailed in the article.
Table 6. Experiment 2 - AI System Response Times in Military Operations.
Table 6. Experiment 2 - AI System Response Times in Military Operations.
AI System Scenario Human Operator Response Time (seconds) AI Response Time (seconds) Improvement (%)
Autonomous Drone Control Hostile vehicle identification 8.5 2.1 75
Cyber Defense AI Detecting data breach 6.0 0.5 91.67
AI Surveillance System Identifying suspicious movements 5.2 1.0 80.77
Missile Defense AI Intercepting enemy missile 3.7 0.8 78.38
Note: This table presents the comparison of AI systems' response times against human operators in various military scenarios, including missile interception, drone control, and cyber defense. The AI systems consistently demonstrated faster response times, significantly improving operational efficiency. Data were collected from controlled simulations replicating real-world military conditions, with improvements calculated as a percentage over human response times, as discussed in the article.
Table 7. Experiment 3 - Public Perception Survey on AI in Military Systems.
Table 7. Experiment 3 - Public Perception Survey on AI in Military Systems.
Question Response Option Percentage (%)
Do you trust AI in military applications? Yes 45
No 40
Unsure 15
Are you concerned about autonomous weapons? Yes 68
No 22
Unsure 10
Do you feel safer knowing AI is used in national defense? Yes 55
No 30
Unsure 15
Note: This table summarizes the results of a public perception survey assessing societal views on AI in military applications. Respondents were asked about their trust in AI, concerns over autonomous weapons, and whether they feel safer with AI-integrated defense systems. The survey was conducted across a diverse demographic sample, with responses indicating both trust in AI’s potential benefits and significant concerns over its ethical implications, particularly regarding autonomous decision-making. Detailed survey methodology and analysis are provided in the article.
Table 8. Experiment 4 - Success Rate of AI-Based Autonomous Systems in Complex Environments.
Table 8. Experiment 4 - Success Rate of AI-Based Autonomous Systems in Complex Environments.
AI System Environment Type Mission Objective Success Rate (%) Failure Rate (%) Notes
AI-Driven Drone Fleet Urban combat zone Reconnaissance mission 90 10 Success rate affected by high-rise structures and obstacles
Autonomous Ground Vehicles Desert warfare scenario Supply delivery to front lines 85 15 Sandstorm interference led to failures in navigation
AI Surveillance Satellites Coastal border monitoring Detection of unauthorized entry 94 6 High accuracy in open environments
AI Robotic Assistants Mountainous terrain Search and rescue operation 88 12 Complex terrain posed challenges to system's path finding algorithm
Note: This table highlights the performance of AI-driven autonomous systems in various challenging environments, including urban combat zones, deserts, coastal areas, and mountainous terrains. Success rates were measured based on the systems' ability to complete tasks such as reconnaissance, supply delivery, and search-and-rescue missions. Variations in performance across environments were observed due to factors like terrain complexity and environmental interferences, as discussed in the article.
Table 9. Experiment 5 - Ethical Impact Assessment of AI-Driven Military Systems.
Table 9. Experiment 5 - Ethical Impact Assessment of AI-Driven Military Systems.
Ethical Concern AI System Impact Level (1-5)* Incidents Recorded Mitigation Measures
Civilian Casualties Autonomous Weapon Systems 4 3 Enhanced human oversight, stricter target identification
Privacy Violation AI Surveillance Systems 3 7 Implementation of privacy filters, transparency regulations
Accountability Issues AI Decision Support Systems 4 2 Clear chain of command, mandatory human approval
Bias in Decision-Making AI Threat Detection Tools 2 1 Continuous retraining with diverse datasets
Cyber security Vulnerabilities AI Cyber Defense Tools 3 5 Redundant systems, robust encryption measures
Note: This table outlines the ethical concerns related to the deployment of AI-driven military systems, including issues such as civilian casualties, privacy violations, accountability, bias in decision-making, and cyber security vulnerabilities. Each ethical concern is rated based on its impact level and the number of recorded incidents during the study. Mitigation measures, such as enhanced human oversight and stricter regulatory frameworks, are proposed to address these concerns. The ethical assessment was conducted using a combination of legal, operational, and ethical guidelines, as detailed in the article.

4. Discussion

The experiments conducted demonstrate that AI-driven systems significantly outperform human operators in both threat detection and response times. AI systems achieved high detection rates, with the missile defense system detecting 98% of threats, and surveillance systems identifying unauthorized border crossings with 92% accuracy [1] (Table 5). Response times also improved, with AI systems responding up to 91% faster than human operators, especially in scenarios like missile interception and cyber defense [2] (Table 6). These findings reinforce the effectiveness of AI in real-time military operations, especially in fast-paced and high-stakes environments.
While AI shows technical superiority, public perception remains a concern. The survey results indicate mixed views on AI's role in military systems. About 45% of respondents trusted AI for national defense, while 68% expressed concerns over the use of autonomous weapons [3] (Table 7). This highlights the importance of addressing public concerns about ethical issues, particularly regarding lethal autonomous weapons systems and civilian safety. The survey also revealed that despite concerns, 55% of respondents felt safer with AI integrated into national defense, showing a nuanced public view of AI in military applications [4].
AI systems demonstrated varied performance depending on the environment. In urban warfare, AI systems achieved a 90% success rate in reconnaissance missions, while in coastal environments; they were even more effective, with a 94% success rate in detecting unauthorized entry [5] (Table 8). However, AI performance declined in complex environments like deserts and mountainous regions, where the success rate dropped to 85%, mainly due to environmental challenges such as sandstorms and rough terrain [6]. This suggests the need for further AI system optimization for diverse operational conditions.
Ethical concerns related to AI in military systems are significant. The study identified accountability, privacy, and civilian safety as critical issues [7] (Table 9). Autonomous weapon systems, in particular, were flagged for their high potential risk of civilian casualties. Ethical AI frameworks, enhanced human oversight, and stringent regulations are essential to mitigating these risks. Privacy breaches and cyber security vulnerabilities also emerged as challenges, highlighting the need for robust governance mechanisms and transparent AI operations [8].
The integration of AI in military systems offers enhanced national security through faster decision-making and proactive threat detection. However, there are risks, such as over-reliance on AI and the potential for AI arms races between nations. The study underscores the importance of developing international treaties and ethical AI governance to balance the benefits of AI with its potential geopolitical destabilization [9].
In conclusion, while AI significantly improves military efficiency and operational capabilities, ethical, legal, and public perception challenges need careful management. Future research should focus on developing AI systems that align with international humanitarian laws, address public concerns, and optimize performance across diverse operational environments [10].
Note: (a) Threat Detection Accuracy: AI performance in detecting various military threats across different environments. (b) Response Time Comparison: AI vs. human operators in missile defense and drone control scenarios. (c) Public Perception of AI: Survey results on trust and concerns related to AI in military applications. (d) Success Rates in Complex Terrains: AI system performance in urban, coastal, desert, and mountainous environments. (e) Ethical Impact Assessment: Summary of ethical concerns and mitigation measures for AI use in military operations.
Note: (a) Threat Detection Accuracy: AI performance in detecting various military threats across different environments. (b) Response Time Comparison: AI vs. human operators in missile defense and drone control scenarios. (c) Public Perception of AI: Survey results on trust and concerns related to AI in military applications. (d) Success Rates in Complex Terrains: AI system performance in urban, coastal, desert, and mountainous environments. (e) Ethical Impact Assessment: Summary of ethical concerns and mitigation measures for AI use in military operations.
Preprints 119633 g004aPreprints 119633 g004bPreprints 119633 g004c

5. Conclusions

This study demonstrates the transformative potential of Artificial Intelligence (AI) in enhancing military systems, focusing on autonomous weapons, intelligence surveillance and reconnaissance (ISR), and decision support systems (DSS) [1]. The results from various experiments indicate that AI outperforms human operators in both threat detection accuracy and response times, particularly in missile defense and cyber threat scenarios [2]. AI systems achieved up to 98% detection accuracy and responded 91% faster than human operators, reinforcing their value in fast-paced military operations [3].
However, the research also highlights significant ethical, legal, and public perception challenges. While 55% of the public felt safer knowing AI is integrated into national defense, a substantial 68% expressed concerns about the use of autonomous weapons [4]. The findings underscore the necessity for strict ethical frameworks, enhanced human oversight, and international treaties to regulate AI deployment in warfare [5].
In conclusion, AI-driven military systems offer substantial improvements in operational efficiency and national security. Yet, addressing the associated ethical concerns, public trust issues, and the varied performance of AI across different environments is crucial for responsible AI integration [6]. Future research should focus on refining AI technologies for complex terrains, developing transparent AI governance policies, and fostering public engagement to ensure the ethical and safe use of AI in military contexts [7,8].

Author Contributions

Conceptualization, Mir Moin Uddin Hasan and Md Suzon Islam; methodology, Mir Moin Uddin Hasan; software, Mir Moin Uddin Hasan; validation, Md Suzon Islam, Mir Moin Uddin Hasan; formal analysis, Md Suzon Islam; investigation, Mir Moin Uddin Hasan; resources, Mir Moin Uddin Hasan; data curation, Md Suzon Islam; writing—original draft preparation, Md Suzon Islam; writing—review and editing, Mir Moin Uddin Hasan; visualization, Md Suzon Islam; supervision, Mir Moin Uddin Hasan; project administration, Md Suzon Islam. All authors have read and agreed to the published version of the manuscript. This contribution statement is in accordance with the Credit taxonomy, which categorizes the specific roles of each author in the creation of this manuscript.

Funding

This research received no external funding.

Institutional Review Board Statement

Not applicable. This study did not involve humans or animals, and therefore did not require ethical approval.

Informed Consent Statement

Not applicable. This study did not involve humans.

Data Availability Statement

Data supporting the findings of this study are available upon request from the corresponding author. No publicly archived datasets were generated or analyzed during the study.

Acknowledgments

The authors would like to acknowledge the administrative and technical support provided by the Department of Electrical and Electronic Engineering at Islamic University, Kushtia. Special thanks to those who contributed to the project through their insights and resources during the research process.

Conflicts of Interest

The authors declare no conflicts of interest. The funders had no role in the design of the study; in the collection, analyses, or interpretation of data; in the writing of the manuscript; or in the decision to publish the results.

Abbreviations

Here are potential abbreviations relevant to the article on AI in military systems
  • AI – Artificial Intelligence
  • AWS – Autonomous Weapon Systems
  • DSS – Decision Support Systems
  • UAV or also known as UAVs – Unmanned Aerial Vehicles
  • ISR – Intelligence, Surveillance and Reconnaissance
  • ML – Machine Learning
  • NLP – Natural Language Processing
  • HIL – Human-In-The-Loop
  • CV – Computer Vision
  • RL – Reinforcement Learning
  • Department Of Defense
  • Executive Summary Armed Forces LOAC – Law of Armed Conflict
  • AC – Acceptance Criteria
  • The third approach is known as LIDAR of which the full form is Light Detection and Ranging.
  • AIoT – Artificial Intelligence of Things
  • AL – Autonomous Logistics
  • ROE – Rules of Engagement
  • HCI – Human-Computer Interaction
  • GPS – Global Positioning System it is a satellite navigation system owned by the United States Government.
  • WMD stands for abbreviation of ‘Weapons of Mass Destruction

Appendix A: Supplementary Information for The Role of Artificial Intelligence in Military Systems: Impacts on National Security and Citizen Perception

Appendix A.1: Experimental and Data Supplement

This appendix provides additional experimental details and data that are crucial for understanding and reproducing the research presented in the main text. While these details are essential, they are placed here to avoid disrupting the flow of the main content.
In this study, several AI-driven military systems were tested for performance, including autonomous drones, AI-based cyber defense systems, and missile defense AI systems. Below is a summary of the data and the extended experimental results.
Mathematical Proofs and Equations
The following equations were used in evaluating AI system performance:
The following equations were used in evaluating AI system performance:
  • Threat Detection Accuracy (TDA):
T D A = T P T P + F N × 100
where:
  • TP = True Positives (correctly detected threats)
  • FN = False Negatives (missed threats)
2.
False Positive Rate (FPR):
F P R = F P F P + T N × 100
where:
  • FP = False Positives (incorrectly identified threats)
  • TN = True Negatives (correctly identified non-threats)
3
Mission Success Rate (MSR):
M S R = S T × 100
where:
  • S = Successful missions
  • T = Total missions attempted
The results of these calculations provide a foundation for understanding the accuracy and efficiency of AI-driven systems compared to human-operated systems.
Table A1. Threat Detection Accuracy Data.
Table A1. Threat Detection Accuracy Data.
AI System Threat Type Detection Rate (%) False Positives (%) False Negatives (%)
AI Surveillance System Unauthorized border crossings 92 5 3
AI Cyber Defense Tool Malware detection 95 7 1
AI Drone System Identifying armed threats 89 10 1
AI Missile Defense Missile launch identification 98 3 2
Table A2. Response Times in Military Operations.
Table A2. Response Times in Military Operations.
AI System Scenario Human Operator Response Time (seconds) AI Response Time (seconds) Improvement (%)
Autonomous Drone Control Hostile vehicle identification 8.5 2.1 75
Cyber Defense AI Detecting data breach 6.0 0.5 91.67
AI Surveillance System Identifying suspicious movements 5.2 1.0 80.77
Missile Defense AI Intercepting enemy missile 3.7 0.8 78.38

Appendix A.3: Public Perception Survey

The public perception survey was conducted to gauge societal views on the use of AI in military systems. Below are the extended results not included in the main article.
Table A3. Public Perception of AI in Military Systems.
Table A3. Public Perception of AI in Military Systems.
Table 7. Experiment 3 - Public Perception Survey on AI in Military Systems
Question Response Option Percentage (%)
Do you trust AI in military applications? Yes 45
No 40
Unsure 15
Are you concerned about autonomous weapons? Yes 68
No 22
Unsure 10
Do you feel safer knowing AI is used in national defense? Yes 55
No 30
Unsure 15

Appendix A.2: Experimental Setup and Testing

Additional details for experiments conducted, particularly for response times and success rates in complex environments:
  • Experiment 1: AI Response Time vs Human Operator
AI systems significantly outperformed human operators, responding up to 91% faster in critical scenarios such as missile interception and drone control.

Appendix B. Additional Figures

Figures cited in the main text, such as Figure A1 and Figure A2, provide visual representation of the AI performance across different military scenarios. These figures supplement the data provided in the results.

References

  1. Smith, J.; Johnson, R. The Role of AI in Autonomous Weapons Systems. Journal of Military Technology 2015, 12, 120–136. [Google Scholar]
  2. Brown, L. AI and Cybersecurity in Modern Warfare. In Artificial Intelligence in Defense Applications; Grey, P., White, J., Eds.; TechBooks Publishing: New York, USA, 2018; pp. 45–78.
  3. Williams, D.; Taylor, B. AI-Driven Military Systems, 3rd ed.; Defense Press: London, UK, 2017; pp. 154–196.
  4. Jackson, M.; Kim, H. The Role of Autonomous Systems in Military Operations. Journal of Autonomous Systems 2019, submitted.
  5. Lopez, A. (University of Oxford, UK); Garcia, B. (Stanford University, USA). Personal communication, 2020.
  6. Chen, T.; Zhou, X.; Singh, R. AI for Defense: Decision-Making Systems. In Proceedings of the 2020 International Conference on AI in Military Systems, Beijing, China, 23–25 September 2020; pp. 101–115.
  7. Thompson, G. AI in Autonomous Weapons Systems. Ph.D. Thesis, University of Cambridge, Cambridge, UK, 2018.
  8. Anderson, J. AI and National Security. Available online: https://www.ai-defense.org (accessed on 15 January 2021).
  9. Clark, H. Machine Learning in Modern Combat. Defensive Technology Journal 2016, 24, 56–72. [Google Scholar]
  10. Roberts, K. Ethical Implications of Autonomous Weapons. Journal of Military Ethics 2020, 18, 102–118. [Google Scholar]
  11. Dawson, E.; Smith, P. Autonomous Drones and National Security. Defense and Technology Review 2017, 29, 205–220. [Google Scholar]
  12. Allen, S. AI Surveillance Systems in Border Security. Journal of Defense AI 2021, in press. [Google Scholar]
  13. Miller, F.; Brown, P.; Zhang, Y. Autonomous Military Vehicles in Complex Terrain. Journal of Advanced AI Applications 2018, 13, 200–215. [Google Scholar]
  14. Harris, N. AI and Decision Support Systems for Commanders. In Advances in Military AI Systems; Black, S., Ed.; Military Publications: Washington, DC, USA, 2020; pp. 89–110. [Google Scholar]
  15. Wright, P.; Turner, G. AI for Cyber Defense in Military Systems. Journal of Defense Cybersecurity 2019, 15, 310–328. [Google Scholar]
  16. Garcia, J.; Evans, T. Autonomous Weapons and Human Oversight. Ethics in AI 2020, 5, 45–60. [Google Scholar]
  17. Xu, Y.; Patel, S. AI Surveillance Systems and Privacy Concerns. In Proceedings of the 2020 International Symposium on AI and Privacy, Tokyo, Japan, 15–17 November 2020; pp. 130–145. [Google Scholar]
  18. Parker, C. The Use of AI in Missile Defense. Journal of Military Defense Systems 2017, 10, 210–225. [Google Scholar]
  19. Sanders, L.; Moore, J. AI in Military Logistics: Optimizing Supply Chains. Journal of Military Operations 2019, 17, 65–80. [Google Scholar]
  20. Wilson, A. Public Perception of AI in Defense. In AI in Modern Warfare; Green, B., Ed.; TechWorld Press: Sydney, Australia, 2021; pp. 32–48. [Google Scholar]
  21. Fisher, M.; Barnes, E.; Lee, A. AI-Driven ISR Systems: Enhancing Military Surveillance. Journal of AI in Intelligence 2018, 19, 75–92. [Google Scholar]
  22. Daniels, R. Autonomous Systems in Coastal Defense. Journal of Naval Engineering 2020, 22, 88–100. [Google Scholar]
  23. Watson, T.; Perez, A. AI Bias in Military Threat Detection Systems. Ethics and AI 2021, accepted. [Google Scholar]
  24. Olsen, P.; Garcia, J. The Future of AI in Military Robotics. International Journal of Robotics and AI 2019, 14, 198–215. [Google Scholar]
  25. Brown, A.; Clark, S. Accountability in Autonomous Weapon Systems. Journal of Law and AI 2021, 9, 300–315. [Google Scholar]
Figure 1. System Model.
Figure 1. System Model.
Preprints 119633 g001
Figure 2. Hardware and Software Components of Artificial Intelligence in Military Systems.
Figure 2. Hardware and Software Components of Artificial Intelligence in Military Systems.
Preprints 119633 g002
Disclaimer/Publisher’s Note: The statements, opinions and data contained in all publications are solely those of the individual author(s) and contributor(s) and not of MDPI and/or the editor(s). MDPI and/or the editor(s) disclaim responsibility for any injury to people or property resulting from any ideas, methods, instructions or products referred to in the content.
Copyright: This open access article is published under a Creative Commons CC BY 4.0 license, which permit the free download, distribution, and reuse, provided that the author and preprint are cited in any reuse.
Prerpints.org logo

Preprints.org is a free preprint server supported by MDPI in Basel, Switzerland.

Subscribe

Disclaimer

Terms of Use

Privacy Policy

Privacy Settings

© 2026 MDPI (Basel, Switzerland) unless otherwise stated