Submitted:
25 September 2024
Posted:
26 September 2024
You are already at the latest version
Abstract
Keywords:
1. Introduction
1.1. Research Questions and Objective
2. Materials and Methods
- Content propositions, denoted by Cpi, for i ∈ {1, 2, 3, …}. Content propositions identify elements (content) of entities, which are the building blocks in the framework.
- Association propositions, denoted by Apj, for j ∈ {1, 2, 3, …}. Association propositions define associations among the building blocks of the framework.
- Consequential propositions indicated by Cons_pk, for k ∈ {1, 2, 3, …}. Consequential propositions capture information of the form: if p then q.
3. Literature Review
-
Proposition Cp1: Worldwide dependence on fossil fuels should be reduced in favour of renewable energy sources, for example, solar cell technology, since.
- ➢
- The consumption of coal simulates a Gartner-Hype CycleTM since its global demand appears to have increased over the decades, decreased for a while, and then increased again.
- Proposition Cp2a: Perovskite solar cells (PSCs) may be the technology of choice in embarking on solar cell technology.
-
Proposition Cp2: In embarking on solar cell technology, perovskite solar cells (PSCs) may be the technology of choice based on the following advantages and disadvantages:
- ➢
- PSCs inhibit relatively simple manufacturing processes at lower temperatures.
- ➢
- Their manufacturing resides with Industry 4.0 technologies and exhibits aspects of the 6IR regarding renewable energy [28] and nanotechnology.
- ➢
- Their manufacturing supply chain involves mining raw materials, reagent species production, and device manufacturing.
- Proposition Cp3: Should a worldwide demand for PSCs emerge, suitable costing methods should be devised and employed to make their manufacturing economically feasible.
4. Findings
4.1. Fabrication of the Perovskite Layer in the PSC
-
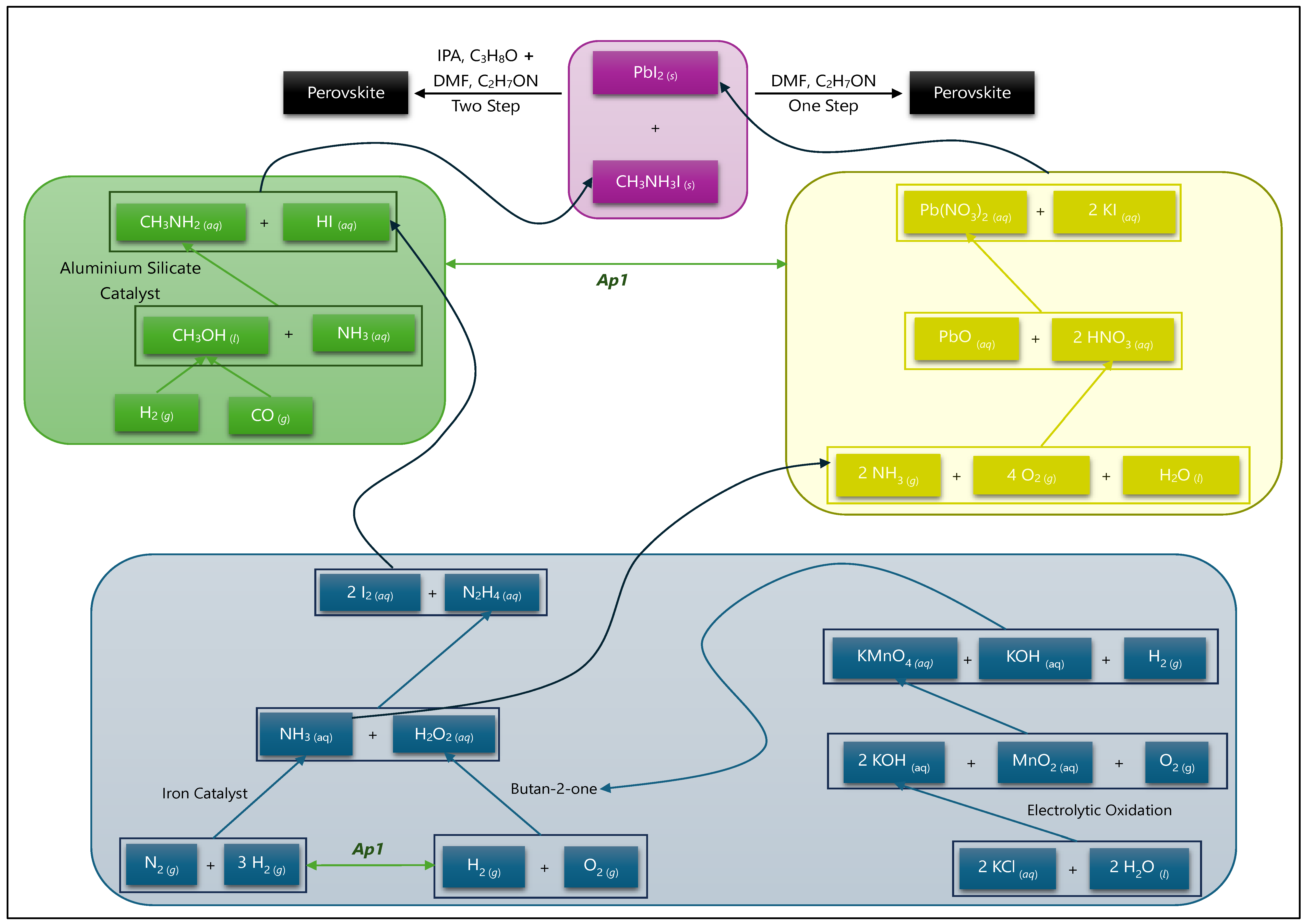
Proposition Ap1: The fabrication of a PSC involves two or more groups of processes that may be executed in parallel:
- ➢
- Parallel execution may incur cost savings in placing a product on the market but may necessitate two or more sets of personnel to oversee each process.
- Proposition Cp4: The one-step method for fabricating PSCs may be preferred since the compound C3H8O is not needed, leading to reduced costs.
4.1.1. Production of the Chemicals
-
Iodine (I2) is sourced from natural brines or caliche ore deposits [33,34]. Iodine from brines can be purified immediately; however, iodine from an ore deposit is first leached through water and further purified.We make the following observation:
- ❖
- Observation #1: Reaction (2) involves several activities, stakeholders, and associated costs, namely, mining of ore, e.g., Iodine, transport of raw materials to the factory or laboratory, and fabrication of the relevant materials. Typical waste, e.g., acid mine drainage (AMD), occurs during the mining operations [35,36]. Naturally, the wages and salaries of the mine personnel add to the cost of the reaction.
-
Hydrazine (N2H4): In the industrial production of hydrazine, the peroxide process uses a combination of ammonia (NH3) with hydrogen peroxide (H2O2) in the presence of a ketone catalyst (butane-2-one) to form hydrazine [37]. Equation (3) (Annexure A) shows that water is produced as a by-product and that ammonia, hydrogen peroxide, and butane-2-one should be produced for this synthesis to be viable.
- ❖
- Observation #2: Augmenting observation #1, the formation of N2H4 occurs in a factory, leading to industrial waste and greenhouse gasses [10]. The transport costs involve moving the product from the factory to the laboratory, and the remuneration of the personnel involved adds to the cost of the product.
- Ammonia: the Haber-Bosch process [38] is almost exclusively used in the industrial production of ammonia. Equation (4) (Annexure A) gives the Haber-Bosch process.
-
Nitrogen gas (N2): By purifying air, which contains 78% nitrogen [32], nitrogen is obtained on an industrial scale. We observe the following:
- ❖
- Observation #3: The cost of reaction (4) regarding forming nitrogen gas stems from manufacturing or fabrication costs.
- Hydrogen gas (H2): is produced from the steam reforming of natural gas, coal gasification, or the partial oxidation of other hydrocarbons [39]. A similar observation as in observation #3 may be made for nitrogen gas formation.
- An Iron catalyst is used in the form of magnetite (Fe3O4) from iron ores [40]. Observations #1, #2, and #3 also hold here due to the underlying mining and manufacturing processes.
- Hydrogen peroxide: Produced by the anthraquinone process using an anthraquinone derivative and palladium (a catalyst) through a hydrogenation reaction in the presence of oxygen. This process is shown in Equation (5) (Annexure A).
- Oxygen gas is distilled from the air in oxygen plants [41]. Consequently, this process is relatively inexpensive.
- Anthraquinone derivative: Anthraquinone is synthesised by acid catalysis of styrene [42]. Styrene can be obtained from the dehydrogenation of ethylbenzene over an iron oxide catalyst, which is obtained from the refining of crude oil [43]. This process may be costly; hence, observations #1, #2, and #3 hold.
- Palladium (Pd) is obtained from cooperite and polarite minerals. The usual mining and related processes apply here, leading to observations #1, #2, and #3.
- Butan-2-one (a catalyst): Synthesis starts with the oxidation of butan-2-ol using potassium permanganate (KMnO4). KMnO4 is produced through the process in Equation (6) (Annexure A) [44].
- Potassium hydroxide: is produced from potassium chloride and electrolysis as per equation (7) (Annexure A) [45].
- Potassium chloride (KCl): is obtained from underground mines. Underground deposits of sylvinite, carnallite, or potash are mined, and KCl is extracted [45]. Butan-2-ol is produced from the acid-catalysed (Sulfuric Acid, H2SO4) hydration (use of water) of but-1-ene or but-2-ene (both of which are obtained from the cracking of crude oil) [46]. In turn, H2SO4 is obtained from the contact process, which requires sulphur (S (s)) and oxygen (O2 (g)) [47]. Reaction (7) likewise involves several processes, including mining and manufacturing, leading to observations #1, #2, and #3.
- Potassium iodide: Produced by the reaction of KOH with HI, discussed earlier [45].
- Lead nitrate: Formed by the reaction of lead oxide (PbO) and nitric acid (HNO3) according to equation (9) (Annexure A) [32].
- Nitric acid: Produced through the Ostwald process in Equation (10) (Annexure A), where all the reagent production has already been discussed.
- Methyl Amine (CH3NH2) is synthesised through the reaction of ammonia with methanol in the presence of an aluminium silicate catalyst, as shown in Equation (11) (Annexure A) [50].
- Ammonia has been discussed before.
- Kaolinite (a clay mineral, Al2Si2O5(OH)4, the catalyst): Obtained from mining minerals such as feldspar [32]. Owing to manufacturing processes, observation 3 applies.
- Methanol: Produced from the combination of syngas (H2 and O2 gas combined) and CO or CO2 via a hydrogenation reaction as per Equation (12) (Annexure A) [51].
- CO and CO2: Obtained from burning natural gas or hydrocarbons [52].
- Dimethylamine: Produced by the reaction between methanol and ammonia (Equation (14) – Annexure A), all of which have been described earlier.
- Zinc chloride catalyst (ZnCl2): Reacting the zinc metal (Zn (s)) with hydrochloric acid (HCl (aq), producing the catalyst and water as a by-product.
- HCl: Reaction between hydrogen and chlorine gas [47].
- Chlorine gas is obtained from the electrolysis of brine (NaCl and KCl solution) to release Cl2 gas [54].
- Isopropyl Alcohol (C3H8O): The hydration of propene, using sulphuric acid as a catalyst, is the main industrial method of synthesis for isopropyl alcohol [55].
- Propene: Obtained by steam cracking and fractional distillation of saturated hydrocarbons obtained from natural gas and crude oil [55].
-
Proposition Cp5: The chemical processes towards the fabrication of PSCs lead to the generation of additional compounds:
- ➢
- Byproducts, such as water or nitrogen, result, and these may be sold or used in other processes, reducing the cost of the process.
- ➢
- Waste, e.g., acid mine drainage (AMD), may be recycled and reused.
-
Proposition Cp6: The supply chain of chemical processes involves materials from mining, fabrication in a factory, and laboratory processes.
- ➢
- A costing method is needed for each process to follow the material flow of each product and chemical substance and quantify it in physical and monetary units.
4.2. Mining of Ore
- Proposition Cp7: The cost of mining ore can, amongst others, be divided into mining and milling; resources, e.g., electricity and fuel; administrative, e.g., wages and salaries of personnel; logistics; general; and miscellaneous expenses.
- Proposition Ap2: The types of mining, milling and mineral recovery affect the cost of the rest of the supply chain.
4.3. Transporting the Raw Materials, Products, and Chemicals
- Proposition Cp8: The shortest route in transporting chemicals and products should be established to reduce CO2 emissions and costs.
4.4. Recycling of Perovskite Modules
- Proposition Cp9: Costing all end-of-life processes is important since the business that sold the solar panel and the customer might not be the only responsible parties.
4.5. Material Flow Cost Accounting, a Match for Perovskite Solar Cell Fabrication
- Proposition Cp10a: MFCA traces and quantifies the flow of materials and attempts to reduce waste at the source.
- Proposition Cons_p1: An MFCA waste recovery strategy to reduce an industry's environmental impact and improve its economic performance facilitates waste reduction during fabrication.
- Proposition Cp11: MFCA can be employed to cost the perovskite fabrication supply chain.
-
Proposition Cp10: MFCA traces and quantifies the flow of materials. It:
- ➢
- aims to reduce waste at the source;
- ➢
- assists in measuring materials, solvents, gases, and electrical and heat energies in fabricating the Perovskite layer.
-
Proposition Cp11: MFCA can:
- ➢
- reduce costs (more economical solar panels),
- ➢
- reduce waste and environmental impacts (sustainable alternative energy), and
- ➢
- enhance quality and improvement of processes (leading to improved solar panels).
- Proposition Cp12: MFCA can measure material loss and residue in laboratory equipment during a process and identify auxiliary materials.
5. Discussion
6. Discussion
7. Conclusions
Author Contributions
Funding
Data Availability Statement
Acknowledgments
Conflicts of Interest
Appendix A. Production of Chemicals
| Chemical | Equation | By-products |
| CH3NH3I | CH3NH2 (aq) + HI (aq) → CH3NH3I (s) (1) | |
| Hydrogen Iodide (HI) | 2 I2 (aq) + N2H4 (aq) 4 HI (aq) + N2 (g) (2) | Nitrogen gas (N2) |
| Iodine (Eq2) | 2 NH3 (g) + H2O2 (aq) N2H4 (aq) + 2 H2O (l) (3) | Water |
| 2 NH3 (g) (4) | ||
| Nitrogen gas, hydrogen gas and iron (Eq4) | H2O2 (aq) (5) | |
| 2 MnO2 (aq)+ 4 KOH (aq) + O2 (g) 2 KMnO4 (aq) + 2 KOH (aq) + H2 (g) (6) | ||
| 2 KCl (aq) + 2 H2O (l) 2 KOH (aq) + Cl2 (g) + H2 (g) (7) | ||
| Lead Iodide (PbI2) | Pb(NO3)2 (aq) + 2 KI (aq) PbI2 (s) + 2 KNO3 (aq) (8) | |
| PbO (aq) + 2 HNO3 (aq) Pb(NO3)2 (aq) + H2O (l) (9) | ||
| 2 NH3 (g) + 4 O2 (g) + H2O (l) 3 H2O (g) + 2 HNO3 (aq) (10) | ||
| Methyl Amine (CH3NH2) | NH3 (aq) + CH3OH (l) H2O (l) + CH3NH2 (aq) (11) | |
| 3 H2 (g) + CO (g) CH3OH (l) (12) 3 H2 (g) + CO2 (g) CH3OH (l) + H2O (l) (13) |
||
| Dimethylformamide (C2H7ON) | NH3 (aq) + CH3OH (l) → 2H2O (l) + (CH3)2NH (aq) (14) |
References
- United Nations Environment Programme International Resource Panel Global Resources Outlook 2024 - Bend the trend Pathways to a liveable planet as resource use spikes. United Nations Environment Programme 2024.
- Renewable energy – powering a safer future. Available online: https://www.un.org/en/climatechange/raising-ambition/renewable-energy (Accessed on 13 May 2024).
- Conference of Parties (COP). Available online: https://unfccc.int/process/bodies/supreme-bodies/conference-of-the-parties-cop (Accessed on 5 April 2024).
- United Nations Development Programme Sustainable Development Goals Booklet. Sustainable Development Goals 2015.
- Yi, R.; Chen, A. Blessing or curse energy sustainability: how does climate change affect renewable energy consumption in China? Environment, Development and Sustainability 2024, 24. [CrossRef]
- Adwek, G.; Boxiong, S.; Ndolo, O.O.; Siagi, Z.O.; Chepsaigutt, C.; Kenmunto, C.M.; Arowo, M.; Shimmon, J.; Simiyu, P.; Yabo, A.C. The solar energy access in Kenya: a review focusing on Pay-As-You-Go solar home system. Environment, Development and Sustainability 2020, 22, 3897–3938. [CrossRef]
- Igliński, B.; Skrzatek, M.; Kujawski, W.; Cichosz, M.; Buczkowski, R. SWOT analysis of renewable energy sector in Mazowieckie Voivodeship (Poland): current progress, prospects and policy implications. Environment, Development and Sustainability 2022, 24, 77–111. [CrossRef]
- Fakharuddin, A.; Jose, R.; Brown, T.M.; Fabregat-Santiago, F.; Bisquert, J. A perspective on the production of dye-sensitized solar modules. Energy Environ Sci 2014, 7, 3952. [CrossRef]
- Bhardwaj, K.D. Manual on Material Flow Cost Accounting: ISO14051-2014. Asian Productivity Organization (APO) 2014, 37.
- Lee, K.; Gunarathne, N. An exploration of the implementation and usefulness of environmental management accounting: A comparative study between Australia and Sri Lanka. CIMA Research Executive Summary 2019, 15, 1–26 Available online: https://www.aicpa-cima.com/resources/download/an-exploration-of-the-implementation-and-usefulness-of-environmental.
- van der Poll, J.A.; van der Poll, H.M. Assisting postgraduate students to synthesise qualitative propositions to develop a conceptual framework. J New Gener Sci 2023, 21, 146–158. Available online: https://hdl.handle.net/10520/ejc-newgen-v21-n1-a13.
- COP26: Together for our planet. Available online: https://www.un.org/en/climatechange/cop26 (Accessed on 16 April 2024).
- Green, F.; van Asselt, H. Opinion: COP27 flinched on phasing out ‘all fossil fuels’. What’s next? 2022.
- COP 28: What Was Achieved and What Happens Next? Available online: https://unfccc.int/cop28/5-key-takeaways#end-of-fossil-fuels (Accessed on 16 April 2024).
- International Energy Agency World Energy Outlook 2017. International Energy Agency 2017, 1–782.
- International Energy Agency Coal 2023: Analysis and forecast to 2026. International Energy Agency 2023, 1–130.
- Ng, C.H.; Lim, H.N.; Hayase, S.; Zainal, Z.; Huang, N.M. Photovoltaic performances of mono- and mixed-halide structures for perovskite solar cell: A review. Renewable and Sustainable Energy Reviews 2018, 90, 248–274. Available online: https://www.sciencedirect.com/science/article/pii/S1364032118301102. [CrossRef]
- Meillaud, F.; Boccard, M.; Bugnon, G.; Despeisse, M.; Ha, S.; Haug, F.-.; Persoz, J.; Schu, J.-.; Ttauf, ¨.; Stuckelberger, M.; Ballif, C. Recent advances and remaining challenges in thin-film silicon photovoltaic technology. Materials Today 2015, 18, 378–384. [CrossRef]
- Hegedus, S.; Luque, A. Achievements and Challenges of Solar Electricity from Photovoltaics. In Handbook of Photovoltaic Science and Engineering2010; pp. 1–38.
- Ikeda, N.; Teshima, K.; Miyasaka, T. Conductive polymer–carbon–imidazolium composite: a simple means for constructing solid-state dye-sensitized solar cells. Chem Commun 2006, 16, 1733–1735. [CrossRef]
- Kojima, A.; Teshima, K.; Shirai, Y.; Miyasaka, T. Organometal Halide Perovskites as Visible-Light Sensitizers for Photovoltaic Cells. J Am Chem Soc 2009, 131, 6050–6051. [CrossRef]
- Adams, G.R.; Okoli, O.I. A review of perovskite solar cells with a focus on wire-shaped devices. Renewable Energy Focus 2018, 25, 17–23. Available online: https://www.sciencedirect.com/science/article/pii/S1755008417300169. [CrossRef]
- Onwubiko, I.; Khan, W.S.; Subeshan, B.; Asmatulu, R. Investigating the effects of carbon-based counter electrode layers on the efficiency of hole-transporter-free perovskite solar cells. Energy Ecol Environ 2020, 5, 141–152. [CrossRef]
- National Renewable Energy Laboratory Best Research-Cell Efficiency Chart. 2024.
- Kim, B.J.; Kim, D.H.; Kwon, S.L.; Park, S.Y.; Li, Z.; Zhu, K.; Jung, H.S. Selective dissolution of halide perovskites as a step towards recycling solar cells. Nat Commun 2016, 7, 11735. [CrossRef]
- Zuser, A.; Rechberger, H. Considerations of resource availability in technology development strategies: The case study of photovoltaics. Resources, Conservation and Recycling 2011, 56, 56–65. [CrossRef]
- Jena, A.K.; Kulkarni, A.; Miyasaka, T. Halide Perovskite Photovoltaics: Background, Status, and FutureProspects. Chem Rev 2019, 119, 3036–3103. [CrossRef]
- Duggal, A.S.; Malik, P.K.; Gehlot, A.; Singh, R.; Gaba, G.S.; Masud, M.; Al-Amri, J. A sequential roadmap to Industry 6.0: Exploring future manufacturing trends. IET Commun 2022, 16, 521–531. [CrossRef]
- Laalioui, S.; Alaoui, K.B.; Dads, H.A.; Assali, K.E.; Ikken, B.; Outzourhit, A. Progress in perovskite based solar cells: scientific and engineering state of the art. Rev Adv Mater Sci 2020, 59. [CrossRef]
- Patwardhan, S.; Cao, D.H.; Hatch, S.; Farha, O.K.; Hupp, J.T.; Kanatzidis, M.G.; Schatz, G.C. Introducing Perovskite Solar Cells to Undergraduates. J Phys Chem Lett 2015, 6, 251–255. [CrossRef]
- Taylor, F.S. The evolution of the still. Ann Sci 1945, 5, 185–202. [CrossRef]
- Greenwood, N.N.; Earnshaw, A. Chemistry of the Elements, 2nd ed.; Butterworth-Heinemann: Oxford, 1997; pp. 1–1384.
- Krukowski, S.T.; Johnson, K.S. Iodine. In Industrial Minerals & Rocks: Commodities, Markets, and Uses; Kogel, J.E.; Trivedi, N.C.; Barker, J.M.; Krukowski, S.T., Eds.; Society for Mining, Metallurgy and Exploration: Englewood, Colorado, 2006; pp. 1–1548.
- Maekawa, T.; Igari, S.; Kaneko, N. Chemical and isotopic compositions of brines from dissolved-in-water type natural gas fields in Chiba, Japan. Geochem J 2006, 40, 475–484. [CrossRef]
- Mbedzi, M.D.; Van Der Poll, H.M.; Van Der Poll, J.A. Enhancing a Decision-Making Framework to Address Environmental Impacts of the South African Coalmining Industry. Energies 2020, 13, 1–23. [CrossRef]
- Nyakuwanika, M.; Van Der Poll, H.M.; Van Der Poll, J.A. A Conceptual Framework for Greener Goldmining through Environmental Management Accounting Practices (EMAPs): The Case of Zimbabwe. Sustainability 2021, 13, 1026. [CrossRef]
- Schirmann, J.; Bourdauducq, P. Hydrazine. Ullmann's Encycl Ind Chem 2001, 18, 79–96. [CrossRef]
- Appl, M. Ammonia. Ullmann's Encycl Ind Chem 2011, 3, 107–137. [CrossRef]
- Subramani, V.; Sharma, P.; Zhang, L.; Liu, K. Catalytic Steam Reforming Technology for the Production of Hydrogen and Syngas. In Hydrogen and Syngas Production and Purification Technologies; Liu, K.; Song, C.; Subramani, V., Eds.; Wiley: Hoboken, New Jersey, 2009; pp. 14–126.
- Magnetite. Available online: http://webmineral.com/data/Magnetite.shtml (Accessed on 20 March 2023).
- Drnevich, R.F.; Ecelbarger, E.J.; Portzer, J.W. Industrial Oxygen Plants: A TechnologyOverview for Users of Coal Gasification-Combined-Cycle Systems. U.S. Department of Energy Office of Scientific and Technical Information 1981, 6632782, 1–96.
- Vogel, A. Anthraquinone. Ullmann's Encycl Ind Chem 2000, 3, 503–511. [CrossRef]
- Lee, E.H. Iron Oxide Catalysts for Dehydrogenation of Ethylbenzene in the Presence of Steam. Catalysis Reviews 1974, 8, 285–305. [CrossRef]
- Reidies, A.H. Manganese Compounds. Ullmann's Encycl Ind Chem 2000, 22, 223–244. [CrossRef]
- Schultz, H.; Bauer, G.; Schachl, E.; Hagedorn, F.; Schmittinger, P. Potassium Compounds. Ullmann's Encycl Ind Chem 2000, 29, 639–704. [CrossRef]
- Mazoyer, E.; Szeto, K.C.; Basset, J.; Nicholas, C.P.; Taoufik, M. High selectivity production of propylene from 2-butene: non-degenerate pathways to convert symmetric olefins via olefin metathesis. Chem Commun 2012, 48, 3611–3613. [CrossRef]
- Green, D.W.; Southard, M.Z. Perry’s Chemical Engineers’ Handbook, 9th ed.; McGraw Hill: New York, 2018;.
- Saikumar, I.; Ahmad, S.; Baumberg, J.J.; Vijaya Prakash, G. Fabrication of excitonic luminescent inorganic–organic hybrid nano- and microcrystals. Scripta Materialia 2012, 67, 834–837. [CrossRef]
- Ghazi, A.M.; Millette, J.R. Lead. In Environmental Forensics: Contaminant Specific Guide; Morrison, R.D.; Murphy, B.L., Eds.; Academic Press: Cambridge, Massachusetts, 1964; pp. 55–79.
- Corbin, D.R.; Schwarz, S.; Sonnichsen, G.C. Methylamines synthesis: A review. Catal Today 1997, 37, 71–102. [CrossRef]
- Marlin, D.S.; Sarron, E.; Sigurbjörnsson, Ó Process Advantages of Direct CO2 to Methanol Synthesis. Front Chem 2018, 6. [CrossRef]
- Keeling, C.D. Industrial production of carbon dioxide from fossil fuels and limestone. Tellus 1973, 25, 174–198. [CrossRef]
- Weissermel, K.; Arpe, H. Industrial Organic Chemistry, 4th ed.; Wiley-VCH: Hoboken, New Jersey, 2003; pp. 1–491.
- Landolt, D.; Ibl, N. Anodic chlorate formation on platinized titanium. J Appl Electrocehm 1972, 2, 201–210. Available online: https://link.springer.com/article/10.1007/BF02354977. [CrossRef]
- Klabunde, J.; Bischoff, C.; Papa, A.J. Propanols. Ullmann's Encycl Ind Chem 2018, 1–14. [CrossRef]
- Curry, J.A.; Ismay, M.J.L.; Jameson, G.J. Mine operating costs and the potential impacts of energy and grinding. Minerals Eng 2014, 56, 70–80. Available online: https://www.sciencedirect.com/science/article/pii/S0892687513003440. [CrossRef]
- Attari, M.Y.N.; Torkayesh, A.E. Developing benders decomposition algorithm for a green supply chain network of mine industry: Case of Iranian mine industry. Oper Res Pers 2018, 5, 371–382. Available online: https://www.sciencedirect.com/science/article/pii/S2214716018302094. [CrossRef]
- Rodrigue, J.-. The Geography of Transport Systems, Sixth ed.; Routledge: London, 2024; pp. 402.
- Goetz, K.P.; Taylor, A.D.; Hofstetter, Y.J.; Vaynzof, Y. Sustainability in Perovskite Solar Cells. ACS Appl Mater Interfaces 2020, 13, 1–17. [CrossRef]
- Kadro, J.M.; Hagfeldt, A. The End-of-Life of Perovskite PV. Joule 2017, 1, 29–46. [CrossRef]
- Dragomir, V.D.; Gorgan, C.; Calu, D.; Dumitru, M. The relevance and comparability of corporate financial reporting regarding renewable energy production in Europe. Renewable Energy Focus 2022, 41, 206–215. Available online: https://www.sciencedirect.com/science/article/pii/S1755008422000205. [CrossRef]
- Herzig, C.; Viere, T.; Schaltegger, S.; Burritt, R.L.; Lee, K. Environmental Management Accounting: Case studies of South-East Asian Companies. Accounting Forum 2012, 36, 310–312. [CrossRef]
- Burritt, R.; Christ, K.; Schaltegger, S. Materials and energy accounting. In Routledge Handbook of Environmental Accounting; Bebbington, J.; Larrinaga, C.; O'Dwyer, B.; Thomson. Ian, Eds.; Routledge: Abingdon, 2021; pp. 17.
- International Organization for Standardization ISO14051: Environmental management - Material flow cost accounting - General framework . 2011 Available online: https:www.iso.org/standard/50986.htm.
- Wan, Y.K.; Ng, R.T.L.; Ng, D.K.S.; Tan, R.R. Material flow cost accounting (MFCA)–based approach for prioritisation of waste recovery. J Clean Prod 2015, 107, 602–614. Available online: https://www.sciencedirect.com/science/article/pii/S0959652615005703. [CrossRef]
- Burritt, R.L.; Herzig, C.; Schaltegger, S.; Viere, T. Diffusion of environmental management accounting for cleaner production: Evidence from some case studies. Journal of Cleaner Production 2019, 224, 479–491. [CrossRef]
- Walz, M.; Guenther, E. What effects does material flow cost accounting have for companies?: Evidence from a case studies analysis. J Ind Ecology 2021, 25, 593–613. [CrossRef]




Disclaimer/Publisher’s Note: The statements, opinions and data contained in all publications are solely those of the individual author(s) and contributor(s) and not of MDPI and/or the editor(s). MDPI and/or the editor(s) disclaim responsibility for any injury to people or property resulting from any ideas, methods, instructions or products referred to in the content. |
© 2024 by the authors. Licensee MDPI, Basel, Switzerland. This article is an open access article distributed under the terms and conditions of the Creative Commons Attribution (CC BY) license (http://creativecommons.org/licenses/by/4.0/).
