Submitted:
05 September 2024
Posted:
06 September 2024
You are already at the latest version
Abstract
Keywords:
1. Introduction and Literature Review
2. Problem Introduction
- Variant 1 - selection of projects to be implemented from a set of transport infrastructure projects;
- Variant 2 - selection and implementation schedule of transport infrastructure projects;
- Variant 3 - selection and implementation schedule of transport infrastructure projects with multi-year funding allocations;
- Variant 4 - selection and implementation schedule of transport infrastructure projects with multi-year funding allocation and the rule;
3. Mathematical Formulation of the Problem and Mathematical Model
| Notation | Definition |
|---|---|
| set of transport infrastructure projects, | |
| set of programming period years, | |
| an auxiliary set of years (phases) for the implementation of projects. |
| Notation | Definition |
|---|---|
| number of transport infrastructure projects, | |
| number of years including years after the end of the programming period in which funds can be drawn down by the rule, | |
| the volume of funds allocated for the year , | |
| number of phases (years of implementation) of the project , | |
| the benefit to society achieved by the implementation of project , | |
| the project implementation cost in the implementation year . |
| Notation | Definition |
|---|---|
| binary variable indicating the start of implementation of project in year | |
| auxiliary binary variable modelling for project the implementation phase in year . |
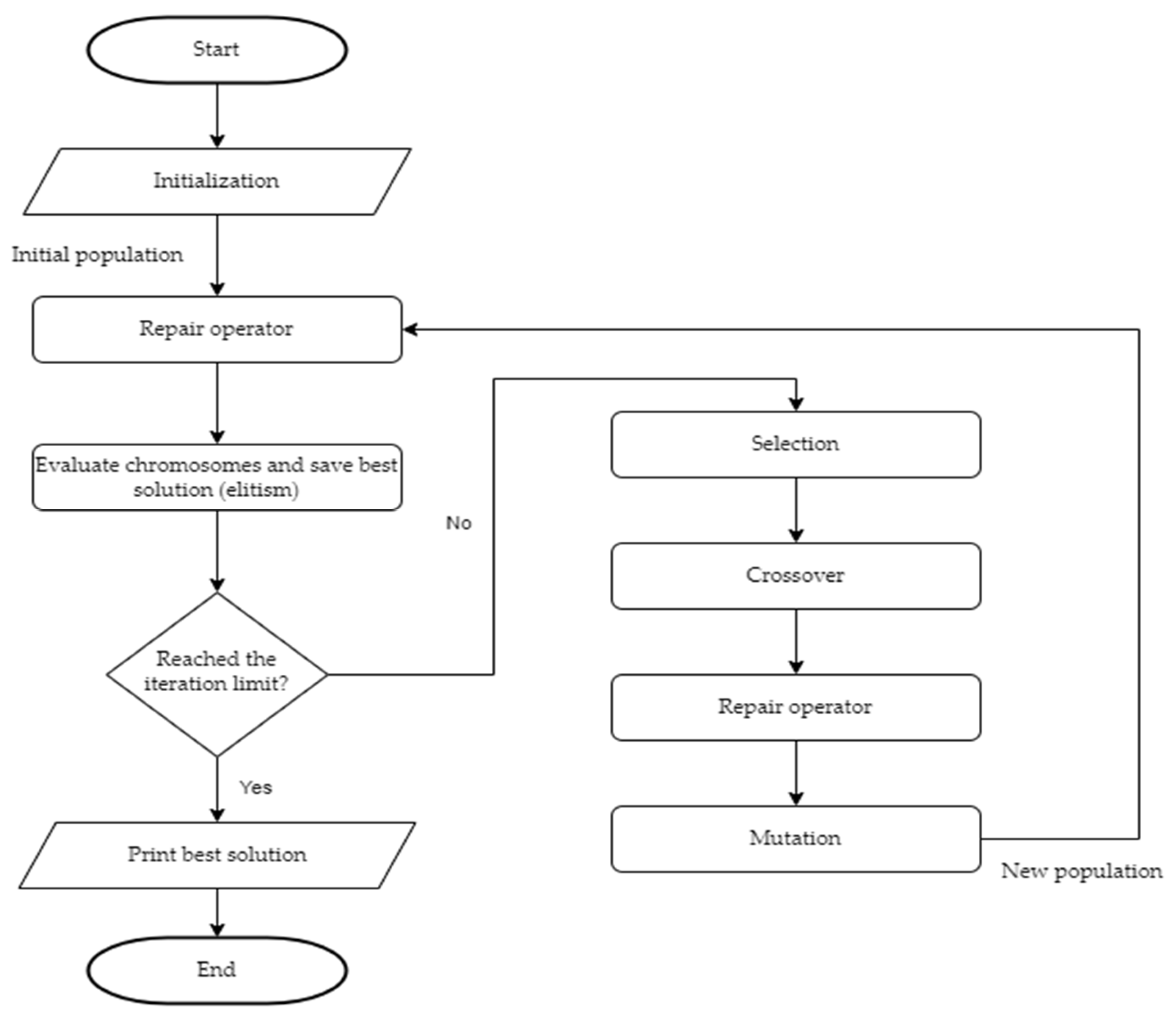
4. A Proposed Genetic Algorithm Solution
| Notation | Definition |
|---|---|
| set of chromosomes in a population. |
| Notation | Definition |
|---|---|
| population size, | |
| crossover probability, | |
| mutation probability, | |
| maximum number of iterations, | |
| maximum number of iterations with unchanged best solution. |
4.1. The Chromosome Encoding and Fitness Function
4.2. The Repair Operator Concept
- Validity case I - violation of a group of constraints (2) – a project has more than one start of implementation;
- Validity case II - violation of a group of constraints (3a), (3b) or (3c) - the utilization of funds for project implementation exceeds the available budget;
- Validity case III - project is started in year - the project will not be completed within the programming period.
- penalization of invalid chromosomes in fitness function;
- implementing repair operator into GA.
4.2.1. Repair Operator for Validity Case III
| Algorithm 1. Repair operator for Validity case III | ||
| Input: Chromosome . | ||
| for : | ||
| if then | ||
| for all ; | ||
| for randomly chosen ; | ||
| end | ||
| return Chromosome ; | ||
4.2.2. Repair Operator for Validity Case II
| Algorithm 2. Calculation of reserve | |||
| Input: Chromosome . | |||
| calculate ; | |||
| calculate ; | |||
| if then | |||
| if then | |||
| and ; | |||
| else | |||
| ; | |||
| ; | |||
| else ; | |||
| for | |||
| if then | |||
| if then | |||
| and | |||
| else if then | |||
| if then | |||
| ; | |||
| and ; | |||
| else | |||
| ; | |||
| and ; | |||
| else | |||
| ; | |||
| ; | |||
| else if then | |||
| if then | |||
| and ; | |||
| else | |||
| ; | |||
| ; | |||
| else ; | |||
| end | |||
| return | |||
| Algorithm 3. Repair operator for Validity case II | |||
| Input: Chromosome . | |||
| calculate ; | |||
| ; | |||
| ; | |||
| while do | |||
| Randomly chose and ; | |||
| ; | |||
| for and do | |||
| ;* | |||
| ; | |||
| if then | |||
| for randomly chosen ; | |||
| end | |||
| return Chromosome ; | |||
| Algorithm 4. Repair operator algorithm | |
| Input: population . | |
| for do | |
| Repair operator for Validity case III; | |
| Repair operator for Validity case II; | |
| end | |
| return Population | |
4.3. Generation of Initial Population
| Algorithm 5. Generation of initial chromosome | ||
| Input: . | ||
| create a zero matrix of size ; | ||
| calculate ; | ||
| for : | ||
| With probability do: | ||
| for randomly chosen ; | ||
| end | ||
| return Chromosome | ||
| Algorithm 6. Generation of initial population | |
| Input: . | |
| ; | |
| for do | |
| ; | |
| end | |
| return Initial population | |
4.4. Selection Operator
| Algorithm 7. Selection operator algorithm | |
| Input: population . | |
| ; | |
| for do | |
| with probability ; | |
| ; | |
| end | |
| return Intermediate population | |
4.5. Crossover Operator
| Algorithm 8. Crossover operator algorithm | ||
| Input . | ||
| ; | ||
| while do | ||
| randomly chose and chromosomes from ; | ||
| with probability do | ||
| randomly chose value from interval | ||
| and and ; | ||
| ; | ||
| else ; | ||
| end | ||
| return Intermediate population | ||
4.5. Mutation Operator
- Mutation case I – mutated element ;
- Mutation case II – mutated element and ;
- Mutation case III – mutated element and .
| Algorithm 9. Mutation operator algorithm | ||||
| Input: Intermediate population . | ||||
| for do | ||||
| ;* | ||||
| for : | ||||
| with probability do | ||||
| randomly chose ; | ||||
| if then | ||||
| ; | ||||
| else if then | ||||
| ; | ||||
| else | ||||
| for , where ; | ||||
| ; | ||||
| end | ||||
| return New population ; | ||||
5. Results and Discussion
5.1. GA Parameters Calibration
5.2. GA Performance
5.3. Discussion
5. Conclusions
Author Contributions
Funding
Data Availability Statement
Conflicts of Interest
References
- Meersman, H.; Nazemzadeh, M. The Contribution of Transport Infrastructure to Economic Activity: The Case of Belgium. Case Studies on Transport Policy 2017, 5, 316–324. [Google Scholar] [CrossRef]
- Kovács, G.; Spens, K.M. Transport Infrastructure in the Baltic States Post-EU Succession. Journal of Transport Geography 2006, 14, 426–436. [Google Scholar] [CrossRef]
- Purwanto, A.J.; Heyndrickx, C.; Kiel, J.; Betancor, O.; Socorro, M.P.; Hernandez, A.; Eugenio-Martin, J.L.; Pawlowska, B.; Borkowski, P.; Fiedler, R. Impact of Transport Infrastructure on International Competitiveness of Europe. Transportation Research Procedia 2017, 25, 2877–2888. [Google Scholar] [CrossRef]
- Pawlas, I. Cohesion Fund as an Instrument Stimulating Transport Infrastructure Development in Poland. In Proceedings of the PROCEEDINGS OF THE 16TH INTERNATIONAL SCIENTIFIC CONFERENCE FINANCE AND RISK 2014, VOL 1; Publishing House Ekonóm: Bratislava, Slovak Republic; 2014; pp. 173–181. [Google Scholar]
- Warsaw University of Life, Sciences; Stawicki, M. Warsaw University of Life Sciences; Stawicki, M. Development of Transport Infrastructure in Latvia, Lithuania and Poland with Support of Structural Funds.; May 8 2018; pp. 244–251.
- Crescenzi, R.; Rodríguez-Pose, A. Infrastructure and Regional Growth in the European Union*. Papers in Regional Science 2012, 91, 487–513. [Google Scholar] [CrossRef]
- Kemmerling, A.; Stephan, A. Comparative Political Economy of Regional Transport Infrastructure Investment in Europe. Journal of Comparative Economics 2015, 43, 227–239. [Google Scholar] [CrossRef]
- Kyriacou, A.P.; Muinelo-Gallo, L.; Roca-Sagalés, O. The Efficiency of Transport Infrastructure Investment and the Role of Government Quality: An Empirical Analysis. Transport Policy 2019, 74, 93–102. [Google Scholar] [CrossRef]
- Kuzmina-Merlino, I.; Skorobogatova, O.; Schmidtke, N.; Behrendt, F. Mechanism for Investment in the Transport Infrastructure Development in Latvia. In Proceedings of the Reliability and Statistics in Transportation and Communication; Kabashkin, I., Yatskiv, I., Prentkovskis, O., Eds.; Springer International Publishing: Cham, 2018; pp. 507–518. [Google Scholar]
- Zhang, Y.; Cheng, L. The Role of Transport Infrastructure in Economic Growth: Empirical Evidence in the UK. Transport Policy 2023, 133, 223–233. [Google Scholar] [CrossRef]
- Assi, M.; Haraty, R.A. A Survey of the Knapsack Problem. In Proceedings of the 2018 International Arab Conference on Information Technology (ACIT); November 2018; pp. 1–6. [Google Scholar]
- Kellerer, H.; Pferschy, U.; Pisinger, D. Multiple Knapsack Problems. In Knapsack Problems; Kellerer, H., Pferschy, U., Pisinger, D., Eds.; Springer: Berlin, Heidelberg, 2004; ISBN 978-3-540-24777-7. [Google Scholar]
- Cacchiani, V.; Iori, M.; Locatelli, A.; Martello, S. Knapsack Problems — An Overview of Recent Advances. Part II: Multiple, Multidimensional, and Quadratic Knapsack Problems. Computers & Operations Research 2022, 143, 105693. [Google Scholar] [CrossRef]
- Kellerer, H.; Pferschy, U.; Pisinger, D. Knapsack Problems; Springer: Berlin ; New York, 2004; ISBN 978-3-540-40286-2.
- Morrison, D.R.; Jacobson, S.H.; Sauppe, J.J.; Sewell, E.C. Branch-and-Bound Algorithms: A Survey of Recent Advances in Searching, Branching, and Pruning. Discrete Optimization 2016, 19, 79–102. [Google Scholar] [CrossRef]
- Sitarz, S. Dynamic Programming with Ordered Structures: Theory, Examples and Applications. Fuzzy Sets and Systems 2010, 161, 2623–2641. [Google Scholar] [CrossRef]
- Fleszar, K. A Branch-and-Bound Algorithm for the Quadratic Multiple Knapsack Problem. European Journal of Operational Research 2022, 298, 89–98. [Google Scholar] [CrossRef]
- Galli, L.; Martello, S.; Rey, C.; Toth, P. Polynomial-Size Formulations and Relaxations for the Quadratic Multiple Knapsack Problem. European Journal of Operational Research 2021, 291, 871–882. [Google Scholar] [CrossRef]
- Yamada, T.; Takeoka, T. An Exact Algorithm for the Fixed-Charge Multiple Knapsack Problem. European Journal of Operational Research 2009, 192, 700–705. [Google Scholar] [CrossRef]
- Dawande, M.; Kalagnanam, J.; Keskinocak, P.; Salman, F.S.; Ravi, R. Approximation Algorithms for the Multiple Knapsack Problem with Assignment Restrictions. Journal of Combinatorial Optimization 2000, 4, 171–186. [Google Scholar] [CrossRef]
- Pisinger, D. An Exact Algorithm for Large Multiple Knapsack Problems. European Journal of Operational Research 1999, 114, 528–541. [Google Scholar] [CrossRef]
- Lalonde, O.; Côté, J.-F.; Gendron, B. A Branch-and-Price Algorithm for the Multiple Knapsack Problem. INFORMS Journal on Computing 2022, 34, 3134–3150. [Google Scholar] [CrossRef]
- Fukunaga, A. A Branch-and-Bound Algorithm for Hard Multiple Knapsack Problems. Annals OR 2011, 184, 97–119. [Google Scholar] [CrossRef]
- Bazgan, C.; Hugot, H.; Vanderpooten, D. Solving Efficiently the 0–1 Multi-Objective Knapsack Problem. Computers & Operations Research 2009, 36, 260–279. [Google Scholar] [CrossRef]
- Hartman, J.C.; Perry, T.C. Approximating the Solution of a Dynamic, Stochastic Multiple Knapsack Problem.
- Perry, T.; Hartman, J. An Approximate Dynamic Programming Approach to Solving a Dynamic, Stochastic Multiple Knapsack Problem. International Transactions in Operational Research 2009, 16, 347–359. [Google Scholar] [CrossRef]
- Hiley, A.; Julstrom, B.A. The Quadratic Multiple Knapsack Problem and Three Heuristic Approaches to It. In Proceedings of the Proceedings of the 8th annual conference on Genetic and evolutionary computation; Association for Computing Machinery: New York, NY, USA, June 8, 2006; pp. 547–552. [Google Scholar]
- Ferreira, C.E.; Martin, A.; Weismantel, R. Solving Multiple Knapsack Problems by Cutting Planes. SIAM J. Optim. 1996, 6, 858–877. [Google Scholar] [CrossRef]
- Sundar, S.; Singh, A. A Swarm Intelligence Approach to the Quadratic Multiple Knapsack Problem. In Proceedings of the Neural Information Processing. Theory and Algorithms; Wong, K.W., Mendis, B.S.U., Bouzerdoum, A., Eds.; Springer: Berlin, Heidelberg, 2010; pp. 626–633. [Google Scholar]
- Boryczka, U. Ants and Multiple Knapsack Problem. In Proceedings of the 6th International Conference on Computer Information Systems and Industrial Management Applications (CISIM’07); June 2007; pp. 149–154. [Google Scholar]
- Liu, Q.; Odaka, T.; Kuroiwa, J.; Shirai, H.; Ogura, H. A New Artificial Fish Swarm Algorithm for the Multiple Knapsack Problem. IEICE TRANSACTIONS on Information and Systems, 2014; E97-D, 455–468. [Google Scholar]
- Li, S.; Cai, S.; Sun, R.; Yuan, G.; Chen, Z.; Shi, X. Improved Bat Algorithm for Multiple Knapsack Problems; 2019; p. 157; ISBN 9789811513763.
- Sivanandam, S.N.; Deepa, S.N. Introduction to Genetic Algorithms; Springer: Berlin ; New York, 2007; ISBN 978-3-540-73189-4.
- Chu, P.C.; Beasley, J.E. A Genetic Algorithm for the Multidimensional Knapsack Problem. Journal of Heuristics 1998, 4, 63–86. [Google Scholar] [CrossRef]
- Guler, A.; Nuriyev, U.; Berberler, M. A Genetic Algorithm to Solve the Multidimensional Knapsack Problem. Mathematical and Computational Applications 2013, 18, 486–494. [Google Scholar] [CrossRef]
- Cotta, C.; Troya, J.M. A Hybrid Genetic Algorithm for the 0–1 Multiple Knapsack Problem. In Proceedings of the Artificial Neural Nets and Genetic Algorithms; Smith, G.D., Steele, N.C., Albrecht, R.F., Eds.; Springer: Vienna, 1998; pp. 250–254. [Google Scholar]
- Sarac, T.; Sipahioglu, A. A Genetic Algorithm for the Quadratic Multiple Knapsack Problem; 2007; p. 498; ISBN 978-3-540-75554-8.
- Unal, A.N. A Genetic Algorithm for the Multiple Knapsack Problem in Dynamic Environment. In Proceedings of the WORLD CONGRESS ON ENGINEERING AND COMPUTER SCIENCE, WCECS 2013, VOL II; Ao, S.I., Douglas, C., Grundfest, W.S., Burgstone, J., Eds.; Int Assoc Engineers-Iaeng: Hong Kong, 2013; Vol. Ao, pp. 1162–1167.
- Zhan, H.; Yang, J.J.; Ju, L.Y. Improved Genetic Algorithm Based on Operation Order Matrix Encoding for Job Shop Scheduling Problem. Advanced Materials Research 2011, 189–193, 4212–4215. [Google Scholar] [CrossRef]
- Meng, L.; Cheng, W.; Zhang, B.; Zou, W.; Fang, W.; Duan, P. An Improved Genetic Algorithm for Solving the Multi-AGV Flexible Job Shop Scheduling Problem. Sensors 2023, 23, 3815. [Google Scholar] [CrossRef] [PubMed]
- Chen, D.; Shen, Y.; Liu, S. A Two-Layer Genetic Algorithm Based on Matrix Coding for FJSP. In Proceedings of the 2018 5th IEEE International Conference on Cloud Computing and Intelligence Systems (CCIS); November 2018; pp. 507–511. [Google Scholar]
- Sun, L.; Zhang, Y.; Jiang, C. A Matrix Real-Coded Genetic Algorithm to the Unit Commitment Problem. Electric Power Systems Research 2006, 76, 716–728. [Google Scholar] [CrossRef]
- Chen, K.; Bi, W. A New Genetic Algorithm for Community Detection Using Matrix Representation Method. Physica A: Statistical Mechanics and its Applications 2019, 535, 122259. [Google Scholar] [CrossRef]
- Capital Budgeting in the States - Nasbo. Available online: https://www.nasbo.org/reports-data/capital-budgeting-in-the-states (accessed on 14 August 2024).
- Ječmen, K.; Mocková, D.; Teichmann, D.; Mertlová, O. SELECTION AND SCHEDULING OF TRANSPORT INFRASTRUCTURE PROJECTS FOR IMPLEMENTATION USING GENETIC ALGORITHMS. In Proceedings of the Proceedings of the International Scientific Conference QUANTITATIVE METHODS IN ECONOMICS Multiple Criteria Decision Making XXII; Vydavateľstvo EKONÓM: Bratislava, Slovak Republic, June, 2024; Vol. 22; pp. 70–77. [Google Scholar]







| 1 | 2 | 3 | 4 | 5 | 6 | 7 | 8 | 9 | |
|---|---|---|---|---|---|---|---|---|---|
| 1 | 0 | 0 | 0 | 0 | 0 | 0 | 1 | 0 | 0 |
| 2 | 1 | 0 | 0 | 0 | 0 | 0 | 0 | 0 | 0 |
| 3 | 0 | 0 | 1 | 0 | 0 | 0 | 0 | 0 | 0 |
| 4 | 0 | 0 | 0 | 1 | 0 | 0 | 0 | 0 | 0 |
| 5 | 0 | 1 | 0 | 0 | 0 | 0 | 0 | 0 | 0 |
| 6 | 0 | 1 | 0 | 0 | 0 | 0 | 0 | 0 | 0 |
| 1 | 2 | 3 | 4 | 5 | 6 | 7 | 8 | 9 | |
|---|---|---|---|---|---|---|---|---|---|
| 1, | 0 | 0 | 0 | 0 | 0 | 0 | 1 | 0 | 0 |
| 2, | 1 | 0 | 0 | 0 | 0 | 0 | 0 | 0 | 0 |
| 3, | 0 | 0 | 1 | 0 | 0 | 0 | 0 | 0 | 0 |
| 4, | 0 | 0 | 0 | 1 | 0 | 0 | 0 | 0 | 0 |
| 5, | 0 | 1 | 0 | 0 | 0 | 0 | 0 | 0 | 0 |
| 6, | 0 | 1 | 0 | 0 | 0 | 0 | 0 | 0 | 0 |
| 10 | 15 | 7 | 6 | 8 | 4 | 4 | 2 | 1 | |
| 10 | 10 | 7 | 8 | 8 | 8 | 7 | 0 | 0 | |
| 1 | 2 | 3 | 4 | 5 | 6 | 7 | 8 | 9 | |
|---|---|---|---|---|---|---|---|---|---|
| 1, | 0 | 0 | 0 | 0 | 0 | 0 | 4 | 2 | 1 |
| 2, | 10 | 4 | 2 | 0 | 0 | 0 | 0 | 0 | 0 |
| 3, | 0 | 0 | 3 | 0 | 0 | 0 | 0 | 0 | 0 |
| 4, | 0 | 0 | 0 | 4 | 8 | 4 | 0 | 0 | 0 |
| 5, | 0 | 5 | 0 | 0 | 0 | 0 | 0 | 0 | 0 |
| 6, | 0 | 6 | 2 | 2 | 0 | 0 | 0 | 0 | 0 |
| 10 | 15 | 7 | 6 | 8 | 4 | 4 | 2 | 1 | |
| 10 | 10 | 7 | 8 | 8 | 8 | 7 | 0 | 0 | |
| 0 | -5 | 0 | 0 | 0 | 2 | 4 | 0 | 0 | |
| 0 | 0 | 0 | 0 | 0 | 1 | 0 | 0 | 0 | 0 | |
| 1 | 0 | 0 | 0 | 0 | 0 | 1 | 0 | 0 | 0 | |
| 0 | 0 | 1 | 0 | 0 | 0 | 0 | 0 | 1 | 0 | |
| 0 | 0 | 0 | 0 | 1 | 0 | 0 | 0 | 0 | 0 | |
| 0 | 0 | 0 | 1 | 0 | 0 | 0 | 0 | 0 | 1 | |
| 0 | 1 | 0 | 0 | 0 | 0 | 0 | 0 | 0 | 0 | |
| 0 | 0 | 0 | 0 | 0 | 1 | 0 | 0 | 0 | 0 | |
| 1 | 0 | 0 | 0 | 0 | 0 | 1 | 0 | 0 | 0 | |
| 0 | 0 | 1 | 0 | 0 | 0 | 0 | 0 | 1 | 0 | |
| 0 | 0 | 0 | 0 | 1 | 0 | 0 | 0 | 0 | 0 | |
| 0 | 0 | 0 | 0 | 1 | 0 | 0 | 0 | 1 | 0 | |
| 0 | 0 | 0 | 0 | 0 | 0 | 1 | 0 | 0 | 0 | |
| Mutation case | Initial chromosome row | Mutation | Mutated chromosome row | ||||||||
|---|---|---|---|---|---|---|---|---|---|---|---|
| Mutation case I | 0 | 0 | 1 | 0 | 0 | 0 | 0 | 0 | 0 | 0 | |
| Mutation case II | 0 | 0 | 0 | 0 | 0 | 0 | 0 | 1 | 0 | 0 | |
| Mutation case III | 1 | 0 | 0 | 0 | 0 | 0 | 0 | 1 | 0 | 0 | |
| Crossover probability |
|||||
|---|---|---|---|---|---|
| 0.111 | 0.056 | 0.028 | 0.006 | Total | |
| 0.6 | 1 266.90 | 1 312.20 | 1 317.10 | 997.20 | 1 223.35 |
| 0.7 | 1 302.60 | 1 259.20 | 1 235.80 | 1 034.40 | 1 253.48 |
| 0.8 | 1 275.70 | 1 281.20 | 1 249.20 | 1 133.90 | 1 265.38 |
| 0.9 | 1 313.40 | 1 322.90 | 1 298.10 | 1 092.90 | 1 260.17 |
| Total | 1 289.65 | 1 293.88 | 1 275.05 | 1 064.60 | - |
| Crossover probability |
|||||
|---|---|---|---|---|---|
| 0.111 | 0.056 | 0.028 | 0.006 | Total | |
| 0.6 | 27.56 | 30.72 | 30.20 | 24.60 | 28.27 |
| 0.7 | 30.66 | 24.80 | 28.58 | 25.00 | 27.26 |
| 0.8 | 27.57 | 28.02 | 26.97 | 31.36 | 28.48 |
| 0.9 | 33.60 | 32.20 | 27.63 | 29.87 | 30.83 |
| Total | 29.85 | 28.93 | 28.35 | 27.71 | - |
| Problem size | GA | LP solution | |||
|---|---|---|---|---|---|
| Time [s] | Solution obtained |
Perc. of LP solution |
Time [s] | Solution obtained |
|
| 2.7 | 643 | 98.6% | 0.19 | 652 | |
| 4.8 | 620 | 90.0% | 3.6 | 689 | |
| 60.1 | 1 434 | 92.2% | 3 600+ | 1 555 | |
| 617.8 | 3 589 | 86.8% | 3 600+ | 4 137 | |
| 1 704.4 | 5 943 | 82.1% | 3 600+ | 7 236 | |
| Calculation | Computational time [s] | Fitness value | Perc. of LP solution |
| 1 | 144.11 | 1467 | 93.34% |
| 2 | 182.03 | 1416 | 91.06% |
| 3 | 121.21 | 1434 | 92.22% |
| 4 | 112.43 | 1435 | 92.28% |
| 5 | 63.55 | 1385 | 89.07% |
| 6 | 73.13 | 1350 | 86.82% |
| 7 | 120.87 | 1416 | 91.06% |
| 8 | 64.92 | 1388 | 89.26% |
| 9 | 81.23 | 1349 | 86.75% |
| 10 | 116.01 | 1434 | 92.22% |
| GA phase | Time [s] | Perc. of total time |
|---|---|---|
| Calculations | 14.05 | 27.7% |
| Crossover | 9.06 | 17.8% |
| Mutation | 4.39 | 8.6% |
| Repair operator | 23.29 | 45.9% |
Disclaimer/Publisher’s Note: The statements, opinions and data contained in all publications are solely those of the individual author(s) and contributor(s) and not of MDPI and/or the editor(s). MDPI and/or the editor(s) disclaim responsibility for any injury to people or property resulting from any ideas, methods, instructions or products referred to in the content. |
© 2024 by the authors. Licensee MDPI, Basel, Switzerland. This article is an open access article distributed under the terms and conditions of the Creative Commons Attribution (CC BY) license (https://creativecommons.org/licenses/by/4.0/).