Preprint
Article

This version is not peer-reviewed.

Enhancing Romanian Naval Resilience to Climate Change: Advanced Functional Materials for Green Defence Strategies

A peer-reviewed article of this preprint also exists.

Submitted:

31 August 2024

Posted:

02 September 2024

Read the latest preprint version here

Abstract
Climate change poses a significant threat to European security, implicitly to Romania’s naval forces in the Black Sea. Rising sea levels, extreme weather events, and ocean acidification impact maritime operations, infrastructure, and personnel, with potential ramifications for regional stability. This paper explores the implications of climate change for the Romanian Navy and proposes "Green Defence" strategies to enhance resilience and sustainability. These strategies encompass energy efficiency, renewable energy integration, sustainable procurement, and the application of advanced functional materials in naval operations and infrastructure. By adopting a proactive and multifaceted approach, the Romanian Navy can adapt to the changing climate, ensuring operational effectiveness while minimizing environmental impact. This approach aligns with broader European security concerns and contributes to a more sustainable and resilient defence posture in the face of climate-related challenges.
Keywords: 
;  ;  ;  ;  ;  ;  ;  

1. Introduction

Climate change, once a distant concern, is now an undeniable reality with significant implications for security and defence [1]. The maritime domain, encompassing coastlines and naval operations, is particularly susceptible to the adverse effects of a warming planet [2]. Rising sea levels, intensified storms, and altered ocean chemistry threaten naval infrastructure, disrupt operations, and amplify existing security risks[3,4].
Romania, with its Black Sea coastline and crucial role in regional security, faces a unique set of climate-related risks [5]. The Black Sea region is experiencing accelerated warming, leading to sea-level rise, shifts in precipitation patterns, and potential disruptions to marine ecosystems [6]. These evolving environmental conditions necessitate a comprehensive and proactive response from the Romanian Navy to maintain its operational effectiveness and fulfil its mandate to safeguard maritime security.
The concept of "Green Defence" has emerged as a framework for integrating environmental considerations into military planning and operations [7]. Green Defence encompasses a holistic approach that aims to minimize the environmental impact of military activities while simultaneously bolstering operational resilience and effectiveness in the face of climate change [8]. It represents a paradigm shift in military thinking, recognizing the inextricable link between environmental sustainability and long-term security.
A pivotal element of Green Defence is the strategic integration of advanced functional materials into naval platforms, infrastructure, and equipment. These materials, engineered with specific properties and performance characteristics, offer transformative solutions for addressing the challenges posed by climate change [9]. From self-healing coatings that mitigate corrosion to lightweight composites that enhance fuel efficiency, advanced functional materials have the potential to revolutionize naval capabilities and promote sustainability [10].
This paper explores the integration of advanced functional materials as a cornerstone of the Romanian Navy’s Green Defence strategy. It examines the specific climate-related threats facing the Navy, the principles of Green Defence, and the potential applications of advanced functional materials in naval operations. Through case studies and analysis, this paper aims to demonstrate how advanced materials can contribute to a more resilient, sustainable, and effective Romanian Naval Force in the era of climate change.

2. Climate Change Impacts on Romanian Naval Operations: A Comprehensive Analysis

The Black Sea region, is experiencing a disproportionate impact from climate change compared to the global average [11]. This is manifested in several key areas, each with distinct implications for naval operations: These changes pose a multi-faceted challenge to naval operations, infrastructure, and personnel, necessitating a comprehensive adaptation strategy.
Sea-Level Rise. The Black Sea is experiencing an accelerated rate of sea-level rise, exceeding the global average [12,13]. This phenomenon threatens naval bases, coastal infrastructure, and low-lying operational areas. Inundation, coastal erosion, and saltwater intrusion into freshwater resources are increasingly jeopardizing operational readiness and logistical support for naval forces [13]. Constanta city, a vital Romanian port city renowned for both its tourism and industry, as well as a critical asset for the Romanian Navy, has already witnessed increased flooding events [14], underscoring the vulnerability of essential infrastructure to sea-level rise.
Extreme Weather Events. The frequency and intensity of extreme weather events, such as storms, floods, and heatwaves, are escalating in the Black Sea region [15]. These events disrupt naval operations, damage infrastructure, and endanger personnel safety. The Copernicus Climate Change’s European State of the Climate 2023 [16] (2023) highlights the increasing frequency and intensity of extreme weather events in the region, which can directly impact naval operations, possibly resulting in cancelled or postponed exercises.
Ocean Acidification. The unique hydrographic characteristics of the Black Sea render it particularly susceptible to ocean acidification [17,18]. The increasing acidity of seawater accelerates the corrosion of ships, submarines, and other naval assets, necessitating more frequent and costly maintenance while potentially reducing the operational lifespan of these assets [19,20,21]. This additional financial burden strains the Navy’s resources and can affect long-term planning.
Changes in Marine Ecosystems. Climate change is disrupting marine ecosystems in the Black Sea, altering the distribution and abundance of marine species [22]. These changes can have cascading effects on food security for coastal communities, potentially leading to social unrest and regional instability [23]. Additionally, the proliferation of harmful algal blooms [24], triggered by warming waters and nutrient runoff [25], can disrupt naval training exercises and pose health risks to personnel.
These climate-induced changes are not merely future projections; they are already impacting [26,27] the Romanian Navy’s operational environment. Adapting to these challenges requires a multifaceted approach that encompasses infrastructure upgrades, operational adjustments, technological innovation, and a commitment to sustainable practices.
The integration of Green Defence strategies, including the utilization of advanced functional materials, offers a promising avenue to enhance the Navy’s resilience and sustainability in this changing landscape. By adopting innovative solutions and embracing a more environmentally conscious approach, the Romanian Naval Forces can not only mitigate the adverse effects of climate change but also maintain their operational effectiveness and contribute to regional stability in an era of increasing environmental uncertainty.

2.1. Green Defence: A Sustainable Imperative for Enhancing Romanian Naval Resilience

Green Defence, a strategic paradigm shift, represents a holistic approach to integrating environmental sustainability with military operational effectiveness [28]. It acknowledges the interconnectedness of environmental degradation, climate change, and security risks, recognizing that a healthy environment is fundamental to long-term stability and resilience [29]. For the Romanian Navy, Green Defence provides a comprehensive framework for mitigating the impacts of climate change while enhancing its operational capabilities and long-term sustainability.
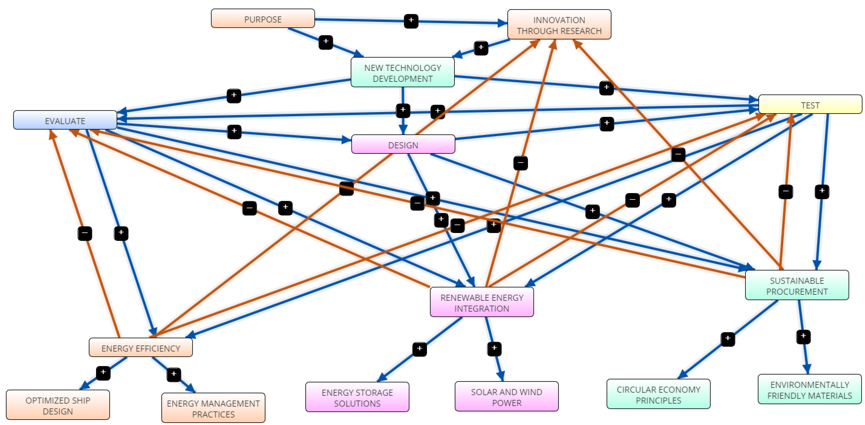
Core Principles of Green Defence for the Romanian Navy (see Figure 1 ):
  • Energy Efficiency Reducing energy consumption is a cornerstone of Green Defence. The Romanian Navy can achieve this through a combination of approaches:
    • Optimized Ship Design: Implementing advanced hull designs, incorporating lightweight materials, and utilizing more efficient propulsion systems (e.g., hybrid or electric propulsion) can significantly reduce fuel consumption and emissions [30].
    • Energy Management Practices: Onboard energy management systems, optimized operational procedures, and crew training in energy-saving practices can further enhance efficiency [31].
  • Renewable Energy Integration:
    • Harnessing Solar and Wind Power: The Black Sea region offers abundant solar and wind resources [32], which the Romanian Navy can leverage to reduce its dependence on fossil fuels. Installing solar panels on ships and naval bases and exploring the potential of offshore wind farms can significantly contribute to the Navy’s energy needs [33].
    • Energy Storage Solutions: Integrating advanced energy storage technologies, such as batteries or hydrogen fuel cells, can ensure a stable and reliable power supply from renewable sources [34].
  • Sustainable Procurement:
    • Environmentally Friendly Materials: Prioritizing materials with lower embodied carbon, recyclable or biodegradable components, and selecting suppliers with strong environmental credentials are key elements of sustainable procurement [34,35,36].
    • Circular Economy Principles: Adopting circular economy practices, such as reusing, repairing, and recycling materials, can minimize waste and resource consumption [37].
The Strategic Imperative of Green Defence:
The adoption of Green Defence principles is not merely an environmental gesture but a strategic necessity for the Romanian Navy. By reducing its environmental footprint, the Navy can:
  • Enhance Public Image: Demonstrate a commitment to sustainability and responsible environmental stewardship, enhancing public trust and support [38].
  • Strengthen Partnerships: Align with international environmental agreements and collaborate with other navies and organizations on climate change mitigation efforts [39].
  • Improve Operational Capabilities: Energy-efficient vessels have increased endurance and reduced logistical burdens, while renewable energy sources enhance energy security and operational flexibility [40].
Advanced Functional Materials as Enablers:
Advanced functional materials play a crucial role in enabling Green Defence for the Romanian Naval Forces. These materials, engineered for specific properties and performance, offer innovative solutions for energy efficiency, durability, and environmental monitoring [41,42]. Their integration can lead to the development of more resilient and sustainable naval platforms and infrastructure, capable of operating effectively in the face of climate change challenges.

2.2. Advanced Functional Materials: Enabling a Sustainable and Resilient Romanian Navy

Advanced functional materials, engineered with tailored properties and functionalities, represent a cornerstone of Green Defence strategies for modern naval forces. These materials offer innovative solutions [43] to address the multifaceted challenges posed by climate change, enhancing the resilience, sustainability, and operational effectiveness of naval assets. For the Romanian Navy, the strategic integration of advanced functional materials into ship design, infrastructure, and equipment can significantly contribute to achieving its Green Defence goals and maintaining maritime superiority in a changing environment.
Self-Healing Materials: Extending Lifespan and Reducing Maintenance. Self-healing materials, encompassing polymers and coatings, possess the remarkable ability to autonomously repair damage caused by wear, tear, or environmental factors [44]. In the naval context, these materials offer immense potential for mitigating the degradation of critical components exposed to the harsh marine environment [45]. Self-healing coatings applied to ship hulls, for example, can automatically seal micro-cracks and scratches caused by saltwater corrosion or minor collisions [46]. This not only extends the lifespan of the hull but also reduces the need for dry-docking and the associated release of harmful antifouling chemicals into the marine environment [46,47]. By incorporating self-healing materials, the Romanian Navy can reduce maintenance requirements, preserve resources, and minimize its environmental footprint.
Corrosion-Resistant Materials: Combatting the Sea. orrosion is a persistent and costly challenge for naval assets operating in the corrosive marine environment [48]. Advanced corrosion-resistant materials, such as high-performance alloys, coatings, and composites, offer a robust defence against the deteriorating effects of saltwater [49]. For instance, nickel-aluminium bronze alloys, known for their exceptional corrosion resistance, are increasingly employed for propellers and other underwater components, significantly extending their operational lifespan [50,51]. By adopting these advanced materials, the Romanian Navy can reduce maintenance costs, prolong the service life of its assets, and minimize the environmental impact of corrosion-related waste [52,53].
Lightweight, High-Strength Composites: Enhancing Efficiency and Performance. Lightweight igh-strength composites, exemplified by carbon fiber reinforced polymers (CFRP), are revolutionizing naval construction [54]. These materials exhibit a remarkable strength-to-weight ratio, surpassing traditional materials like steel and aluminium while maintaining or even exceeding their structural integrity [55]. By incorporating composites into ship hulls, superstructures, and internal components, the Romanian Navy can achieve significant weight reduction, leading to improved fuel efficiency, reduced emissions, and enhanced manoeuvrability [56]. The application of CFRP in mast structures and topside components is a prime example, where weight reduction translates to improved stability and lower fuel consumption [57].
Sensor-Enabling Materials: Monitoring for Proactive Maintenance. Sensor-enabling materials, such as piezoelectric materials and fiber optic sensors, are indispensable for real-time monitoring of the structural health of ships and infrastructure [58]. By embedding these materials into naval assets, the Romanian Navy can gain continuous insights into the condition of its vessels, enabling proactive maintenance and early detection of potential failures [59]. This approach not only enhances safety and operational readiness but also contributes to Green Defence by minimizing the need for reactive repairs and replacements. For instance, fiber optic sensors embedded within ship hulls can detect and localize structural damage, such as cracks or deformations, facilitating timely repairs and preventing catastrophic failures [60,61].

2.2.1. Case Studies: Applications of Advanced Functional Materials in the Romanian Navy

This section presents three case studies focusing on self-healing ship coatings, corrosion-resistant infrastructure, and sensor networks for early warning to illustrate the practical implementation and potential benefits of advanced functional materials within the Romanian Navy’s Green Defence strategy.
Self-Healing Ship Coatings for Enhanced Durability and Reduced Maintenance. The Challenge: The rough marine environment, characterized by salt water, waves, biofouling, and mechanical stresses, subjects ship hulls to constant wear and tear, leading to corrosion, fouling, and physical damage (see Figure 2) [49]. These issues necessitate frequent maintenance, including dry-docking and the application of antifouling coatings, which can be both costly and environmentally detrimental due to the release of biocides [62].
The Solution: Self-healing polymer coatings offer a promising solution to this challenge [44]. These coatings contain microcapsules or vascular networks filled with healing agents that are released upon damage, autonomously repairing cracks, scratches, and other defects [63]. Incorporating self-healing coatings into the Romanian Navy’s ship maintenance protocols can reduce the frequency of dry-docking and repainting, leading to substantial cost savings and a diminished environmental footprint [64].
Implementation: The Romanian Navy can collaborate with research institutions and industry partners, such as the National Institute for Research and Development in Chemistry and Petrochemistry (ICECHIM) [65], to develop and test self-healing coatings specifically tailored to the Black Sea’s unique environmental conditions. These coatings can be applied to various parts of the ship, including the hull, deck, and superstructure, providing comprehensive protection against diverse forms of damage. Regular inspections and monitoring, utilizing advanced non-destructive testing techniques [66,67], can ensure the effectiveness of the coatings and identify areas that may require additional attention.
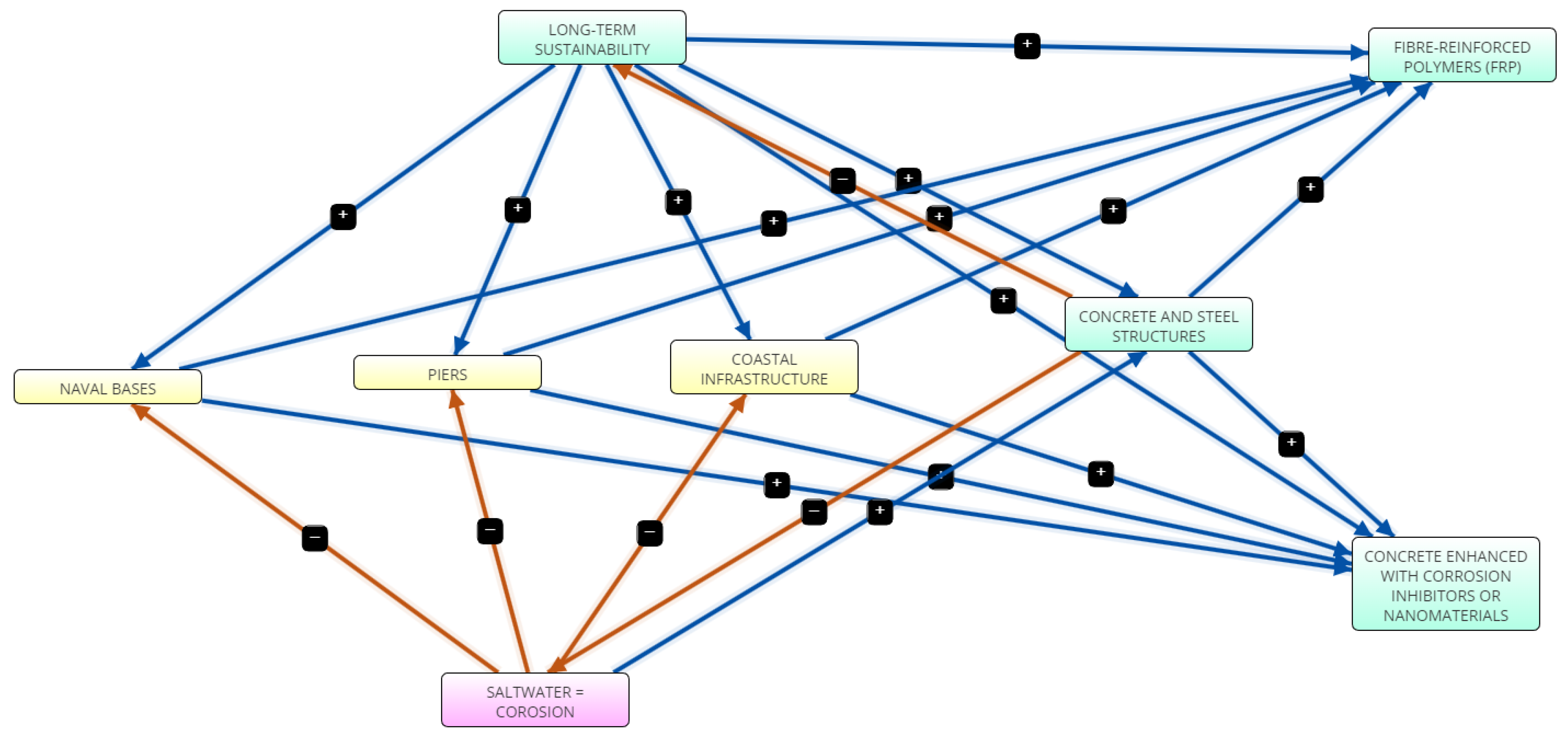
Corrosion-Resistant Infrastructure for Long-Term Sustainability. The Challenge: Naval bases, piers, and other coastal infrastructure are constantly exposed to the corrosive effects of saltwater, leading to the degradation of concrete and steel structures [68,69]. This necessitates costly repairs and replacements, disrupting naval operations and contributing to environmental pollution through the release of construction materials and debris [70] (see Figure 3).
The Solution: Incorporating corrosion-resistant materials, such as fiber-reinforced polymers (FRP) and concrete enhanced with corrosion inhibitors or nanomaterials, can significantly extend the lifespan of naval infrastructure [71]. These materials exhibit superior resistance to saltwater corrosion, reducing the need for maintenance and replacement, and minimizing the environmental impact of construction activities [72,73].
Implementation: The Romanian Navy can adopt a proactive approach by integrating corrosion-resistant materials into the design and construction of new naval bases and infrastructure projects. Existing structures can be retrofitted with protective coatings or overlays to enhance their durability and longevity [74]. Regular inspections and targeted maintenance, utilizing non-destructive testing methods, can ensure the long-term performance of these materials and prevent costly failures.
Sensor Networks for Early Warning and Proactive Adaptation. The Challenge: The increasing frequency and intensity of extreme weather events in the Black Sea pose a significant risk to naval operations and infrastructure [75]. Early warning systems are essential for enabling the Navy to anticipate and respond to these events effectively, minimizing damage and ensuring the safety of personnel and assets.
The Solution: A network of strategically deployed sensors, integrated into buoys, coastal installations, and naval vessels, can provide real-time data on meteorological and oceanographic parameters [76]. This data, analysed using advanced algorithms and machine learning techniques, can generate accurate forecasts of impending storms, floods, and other extreme events, empowering the Navy to make informed decisions regarding operational adjustments, asset protection, and personnel safety.
Implementation: The Romanian Navy can leverage partnerships with national and international meteorological agencies, such as the Romanian National Meteorological Administration (ANM) [77] and the European Centre for Medium-Range Weather Forecasts (ECMWF) [78], to develop and maintain a robust sensor network. This network can be integrated with the Navy’s existing communication and data analysis infrastructure to provide timely alerts and decision-support tools for naval commanders.

2.3. Challenges and Future Directions: Navigating the Complexities of Advanced Functional Materials in Green Defence

While the integration of advanced functional materials offers promising avenues for bolstering the Romanian Navy’s resilience to climate change, several challenges and considerations must be thoughtfully addressed to ensure the successful and sustainable implementation of Green Defence strategies.
Cost and Scalability: Balancing Innovation and Economic Realities. A primary challenge associated with advanced functional materials is their cost. Some of these materials, particularly those requiring complex synthesis processes or incorporating rare elements, can be expensive to produce and implement on a large scale. The Romanian Navy, operating within budgetary constraints, must conduct rigorous cost-benefit analyses to identify the most effective and economically viable solutions [79].
To mitigate this challenge, research and development efforts should focus on developing more cost-effective production methods and exploring alternative materials with comparable properties but lower costs [80]. Additionally, the Navy can prioritize the application of advanced functional materials to critical areas where their benefits demonstrably outweigh the costs, such as self-healing coatings for high-wear components or corrosion-resistant materials for essential infrastructure.
Environmental Impact: A Life-Cycle Perspective. While advanced functional materials offer significant environmental benefits in terms of reduced maintenance, extended lifespan, and improved energy efficiency, their production and disposal can pose environmental challenges. Some materials may require energy-intensive manufacturing processes or contain hazardous substances that necessitate careful management throughout their lifecycle [81].
To ensure a holistic approach to sustainability, the Romanian Navy should adopt a life-cycle assessment (LCA) framework, evaluating the environmental impact of advanced functional materials from raw material extraction to end-of-life disposal [82]. LCA can inform the selection of materials with the lowest overall environmental footprint and guide the development of sustainable disposal and recycling practices, aligning with circular economy principles.
Integration and Standardization: Fostering Collaboration and Interoperability. The successful integration of advanced functional materials into naval operations requires a coordinated effort across diverse stakeholders, including researchers, engineers, manufacturers, and naval personnel. Standardization of materials, testing protocols, and maintenance procedures is essential to ensure consistent performance and interoperability across different platforms and systems.
The Romanian Navy can establish strategic partnerships with research institutions, industry leaders, and international organizations to develop standardized guidelines and best practices for using advanced functional materials in naval applications. This collaborative approach can facilitate knowledge sharing, technology transfer, and the development of a skilled workforce capable of implementing and maintaining these cutting-edge technologies.
Future Directions. Looking ahead, several key areas warrant further research and development to maximize the potential of advanced functional materials for Green Defence, as:
-
Multifunctional Materials: Developing materials that combine multiple functionalities, such as self-healing, corrosion resistance, and sensing capabilities, can offer synergistic benefits in terms of performance, efficiency, and sustainability [83].
-
Bio-Inspired Materials: Drawing inspiration from nature’s elegant solutions, researchers can develop materials with properties such as self-cleaning, antifouling, and adaptive camouflage, further enhancing the resilience and sustainability of naval assets.
-
Smart Materials: Integrating sensors and actuators into materials can enable real-time monitoring and adaptive responses to changing environmental conditions, optimizing performance, and minimizing resource consumption [84,85].
By investing in research and development, fostering collaboration across sectors, and adopting a holistic approach to Green Defence, the Romanian Navy can harness the transformative potential of advanced functional materials to navigate the complexities of climate change and ensure a sustainable and secure future for its maritime operations.

3. Conclusions

Climate change poses an undeniable and escalating threat to global security, with the Romanian Naval Forces facing a unique set of challenges in the increasingly volatile Black Sea region. Rising sea levels, intensified storms, ocean acidification, and disruptions to marine ecosystems demand a comprehensive and proactive response to ensure the Navy’s continued operational effectiveness and the protection of Romania’s maritime interests.
Green Defence emerges as a strategic imperative, offering a holistic framework for mitigating the impacts of climate change while enhancing the Navy’s long-term resilience and mission capability. By embracing energy efficiency measures, integrating renewable energy sources, and adopting sustainable procurement practices, the Romanian Navy can reduce its environmental footprint, improve operational capabilities, and contribute to global efforts to combat climate change.
Integrating advanced functional materials represents a transformative opportunity for the Romanian Navy to further its Green Defence goals. Self-healing coatings, corrosion-resistant materials, lightweight composites, and sensor-enabled technologies offer innovative solutions to address the specific challenges posed by the Black Sea’s changing environment. These materials can enhance the durability, longevity, and performance of naval assets, reduce maintenance requirements, and improve energy efficiency, ultimately contributing to a more sustainable and resilient naval force.
While the adoption of Green Defence strategies and advanced functional materials presents undeniable advantages, it is not without its challenges. Cost considerations, environmental impact assessments, the need for standardization, and fostering collaboration across sectors are all critical aspects that must be thoughtfully addressed to ensure the long-term viability and effectiveness of these initiatives.
The Romanian Navy, by investing in research and development, forging strategic partnerships, and embracing a holistic approach to Green Defence, can harness the transformative potential of advanced functional materials to navigate the complexities of climate change [8]. This will not only bolster the Navy’s operational readiness and resilience but also position Romania as a leader in sustainable maritime practices, contributing to regional stability and the global effort to address the intersecting challenges of climate change and security.

Author Contributions

Conceptualization, M.E.M.; methodology, M.E.M.; investigation, M.E.M. and A.V.C., G.C., M.G.I.; writing—original draft preparation, M.E.M and A.V.C.; Mental Modeler software: M.E.M; writing—review and editing, M.E.M, A.V.C., G.C., and M.G.I. All authors have read and agreed to the published version of the manuscript.

Funding

No funding

Data Availability Statement

The data presented in this study are available on request from the corresponding author.

Conflicts of Interest

The authors declare no conflicts of interest.

References

  1. on Climate Change (IPCC), I.P. Climate Change 2021 – The Physical Science Basis: Working Group I Contribution to the Sixth Assessment Report of the Intergovernmental Panel on Climate Change; Cambridge University Press: Cambridge, 2023. [Google Scholar]
  2. Department of Defense (US). Climate Risk Analysis, 2021. last seen Aug 2024.
  3. Vousdoukas, M.I.; Mentaschi, L.; Voukouvalas, E.; Verlaan, M.; Jevrejeva, S.; Jackson, L.P.; Feyen, L. Global probabilistic projections of extreme sea levels show intensification of coastal flood hazard. Nature Communications 2018, 9, 2360. [Google Scholar] [CrossRef] [PubMed]
  4. Sweet, W.; Kopp, R.; Weaver, C.; Obeysekera, J.; Horton, R.; Thieler, E.; Zervas, C. GLOBAL AND REGIONAL SEA LEVEL RISE SCENARIOS FOR THE UNITED STATES. Technical report, The National Ocean Service (NOS) Center for Operational Oceanographic Products and Services (CO- OPS), 2017.
  5. Romanian Ministry of National Defence. National Defence Strategy, 2020. last seen Aug 2024.
  6. Oguz, T. General Oceanographic Properties: Physico-Chemical and Climatic Features. State of Environment of the Black Sea (2001-2006/7). Publication of the Commission On the Protection of the Black Sea Against Pollution (BSC) 2008, 39–60. [Google Scholar]
  7. Ministry of Defence (UK). Climate Change and Sustainability Strategic Approach., 2021. last seen Aug 2024.
  8. North Atlantic Treaty Organization (NATO). NATO Climate Change and Security Action Plan, 2023. last seen Aug 2024.
  9. Yang, Y.; Urban, M.W. Self-healing polymeric materials. Chem Soc Rev 2013, 42, 7446–7467. [Google Scholar] [CrossRef] [PubMed]
  10. Thakur, V.K.; Kessler, M.R. Self-healing polymer nanocomposite materials: A review. Polymer 2015, 69, 369–383. [Google Scholar] [CrossRef]
  11. "Korshenko, A.; Denga, Y.; B, G.; Machitadze, N.; Oros, A. , "STATE OF THE ENVIRONMENT OF THE BLACK SEA (2001-2006/7) / Chapter 3 - The state of the chemical pollution”; Blacksea Commision: Istanbul, Turkey, 2008; p. 408. [Google Scholar]
  12. Mihailov, M.E.; Buga, L.; Spînu, A.D.; Dumitrache, L.; Constantinoiu, L.F.; Tomescu-Chivu, M.I. Interconnection between Winds and Sea Level in the Western Black Sea Based on 10 Years Data Analysis from the Climate Change Perspective. Cercetări Marine - Recherches Marines 2018, 48, 171–178. [Google Scholar] [CrossRef]
  13. Avşar, N.; Kutoglu, H.; Erol, B.; Jin, S. Coastal Risk Analysis of the Black Sea Under the Sea Level Rise. 2015.
  14. Buzgaru, N.; Maftei, C. A review of flash floods in the Dobrogea Region. IOP Conference Series: Materials Science and Engineering 2021, 1138, 012012. [Google Scholar] [CrossRef]
  15. Lionello, P.; Scarascia, L. The relation between climate change in the Mediterranean region and global warming. Regional Environmental Change 2018, 18. [Google Scholar] [CrossRef]
  16. Copernicus Climate Change Service (C3S) and the World Meteorological Organization (WMO). European State of the Climate 2023, 2023. last seen Aug 2024.
  17. Elge, M. Analysis of Black Sea Ocean Acidification. International Journal of Environment and Geoinformatics 2021, 8, 467–474. [Google Scholar] [CrossRef]
  18. Sadogurska, S.; Reinikainen, M.; Vehmaa, A.; Mindjov, K.; Andrei, L. BALSAM project report: Ocean acidification in the Black Sea. Technical report, 2021. last seen Aug 2024.
  19. Valdez, B.; Ramirez, J.; Eliezer, A.; Schorr, M.; Ramos, R.; Salinas, R. Corrosion assessment of infrastructure assets in coastal seas. Journal of Marine Engineering and Technology 2016, 15, 124–134. [Google Scholar] [CrossRef]
  20. Abbas, M.; Shafiee, M. An overview of maintenance management strategies for corroded steel structures in extreme marine environments. Marine Structures 2020, 71, 102718. [Google Scholar] [CrossRef]
  21. Beavers, J.A.; Koch, G.H.; Berry, W.E. Corrosion of Metals in Marine Environments – A State-of-the-Art Report,. 1986.
  22. Daskalov, G. Overfishing drives a trophic cascade in the Black Sea. Marine Ecology-progress Series - MAR ECOL-PROGR SER 2002, 225, 53–63. [Google Scholar] [CrossRef]
  23. Food and Agriculture Organization of the United Nations. The State of World Fisheries and Aquaculture 2020, 2020. Sustainability in action. Rome.
  24. Boicenco, L.; Lazăr, L.; Bișinicu, E.; Vlas, O.; Harcotă, G.; Pantea, E.; Tabarcea, C.; Timofte, F. Ecological Status of Romanian Black Sea Waters according to the Planktonic Communities. Cercetări Marine - Recherches Marines 2019, 49, 34–56. [Google Scholar] [CrossRef]
  25. Oguz, T. Long-Term Impacts of Anthropogenic Forcing on the Black Sea Ecosystem. Oceanography 2005, 18, 112–121. [Google Scholar] [CrossRef]
  26. Romania’s 6th National Communication on Climate Change and 1st Biennial Report,. Technical report, Romanian Ministry of Environment and Climate Change, 2013.
  27. Presidential Administration of Romania, D.o.C. ; Sustainability. Executive summary of the report Limiting climate change and its impact: an integrated approach for Romania. English translation. Technical report, Working Group on „Fighting climate change: an integrated approach”, 2023.
  28. National Defence Strategy. Technical report, Ministry of National Defence, Romania, 2020.
  29. United Nations Environment Programme. Greening the Blue Helmets: Environment, Natural Resources and UN Peacekeeping Operations. Technical report, United Nations, 2019.
  30. Initial IMO Strategy on Reduction of GHG Emissions from Ships. Technical report, International Maritime Organization, 2018.
  31. Lassesson, H. , Andersson, K.. Energy efficiency in shipping. Department of Shipping and Marine Technology. Technical report, Division of Sustainable Ship Propulsion, Charmers University of Technology: Göteborg, Sweden, 2017.
  32. INTEGRATED NATIONAL ENERGY AND CLIMATE PLAN OF ROMANIA 2021-2030 Update - First draft version. Technical report, European Commission, 2023.
  33. Dunn, B.; Kamath, H.; Tarascon, J.M. Electrical Energy Storage for the Grid: A Battery of Choices. Science 2011, 334, 928–935. [Google Scholar] [CrossRef]
  34. The military strategy of Romania - Modern Armed Forces for a Powerful Romania within Europe and Around the World. Technical report, Ministry of National Defense, 2016.
  35. Supply Chain Sustainability: A Practical Guide for Continuous Improvement, Second Edition. Technical report, United Nations Global Compact, 2015.
  36. HRAB, D.E. PROCUREMENT PROGRAMS CHALLENGES FOR THE SUSTAINABILITY OF THE ROMANIAN MILITARY LOGISTICS. 2023. [CrossRef]
  37. Geissdoerfer, M.; Savaget, P.; Bocken, N.M.; Hultink, E.J. The Circular Economy – A new sustainability paradigm? Journal of Cleaner Production 2017, 143, 757–768. [Google Scholar] [CrossRef]
  38. Environment of Peace: Security in a New Era of Risk. Technical report, Stockholm International Peace Research Institute., 2022.
  39. The Military Balance 2020. Technical report, The International Institute for Strategic Studies., 2020.
  40. Scutaru, G. Black Sea’s offshore energy potential and its strategic role at a regional and continental leve. Technical report, New Strategy Center and Konrad-Adenauer-Stiftung Romania, 2024.
  41. Raul Fangueiro, Sohel Rana. Advanced Materials for Defense; Springer Cham: Springer Nature Switzerland, 2020. [Google Scholar] [CrossRef]
  42. Mark Burnett, Paul Ashton, Andrew Hunt, Dmitri Kamenetsky, Nigel McGinty, Dale Quinn, Shannon Ryan, Alex Shekhter and Paul Solomon. Advanced Materials and Manufacturing – Implications for Defence to 2040. Technical report, Defence Science and Technology Group, DST Edinburgh Australia,, 2018.
  43. Natural Fibers, Biopolymers, and Biocomposites, 1st ed.; Mohanty, A.K., Misra, M., and Drzal, L.T., Eds.; CRC Press: Boca Raton, 2005. [Google Scholar] [CrossRef]
  44. Hillewaere, X.K.; Du Prez, F.E. Fifteen chemistries for autonomous external self-healing polymers and composites. Progress in Polymer Science 2015, 49-50, 121–153. [Google Scholar] [CrossRef]
  45. Materials: Introduction and Applications Witold Brostow and Haley E. Hagg Lobland. MRS Bulletin 2017, 42, 974–974. [Google Scholar] [CrossRef]
  46. Materials: Introduction and Applications Witold Brostow and Haley E. Hagg Lobland. MRS Bulletin 2017, 42, 974–974. [Google Scholar] [CrossRef]
  47. Williams, G.; Pye, A. Sustainable Design and Manufacturing 2016; Springer Cham: Springer International Publishing Switzerland, 2016. [Google Scholar]
  48. Rizzuto, E.; Downes, J.; Radon, M.; Egorov, G.; Kawamura, Y.; O’Neil, S.; Skjong, R.; Teixeira, A. ISSC Committee IV.I: Design principles and criteria. Proceedings of the 19th International Ship and Offshore Structures Congress. Taylor & Francis, 2015, pp. 415–458.
  49. Laque, F.L. Marine corrosion: causes and prevention 1975.
  50. Jones, D.A. Principles and prevention of corrosion. 1991.
  51. Y. Wang, X. Pang, X. Cao, J. Huang, P. Wanjara and J. Gholipour. Corrosion Performance of Additive Manufactured Nickel Aluminum Bronze Alloy, NATO Science and Technology Organization - NATO UNCLASSIFIED RELEASABLE TO AUS, FIN AND SWE,. Technical report, NATO intl., 2018.
  52. R. Winston Revie, Herbert H. Uhlig. Corrosion and Corrosion Control: An Introduction to Corrosion Science and Engineering; Wiley Press: Hoboken, NJ, 2008.
  53. Aluminum and Aluminum Alloys. In Corrosion and Corrosion Control; John Wiley & Sons, Ltd, 2008; chapter 21, pp. 383–398, [https://onlinelibrary.wiley.com/doi/pdf/10.1002/9780470277270.ch21]. [CrossRef]
  54. Barbero, E.J. Introduction to Composite Materials Design, 3rd ed.; CRC Press: Boca Raton, 2017. [Google Scholar]
  55. Mallick, P. Fiber-Reinforced Composites Materials, Manufacturing, and Design, Third Edition; CRC Press: Boca Raton, 2007. [Google Scholar]
  56. Campbell, F. Structural Composite Materials; ASM International: 9639 Kinsman Road, Materials Park, OH, 2010. [Google Scholar]
  57. Baley, C.; Davies, P.; Troalen, W.; Chamley, A.; Dinham-Price, I.; Marchandise, A.; Keryvin, V. Sustainable polymer composite marine structures: Developments and challenges. Progress in Materials Science 2024, 145, 101307. [Google Scholar] [CrossRef]
  58. Udd, E.; Spillman, W. Fiber Optic Sensors: An Introduction for Engineers and Scientists; Wiley: Hoboken, NJ, 2011. [Google Scholar]
  59. Chen, S.; Wang, J.; Zhang, C.; Li, M.; Li, N.; Wu, H.; Liu, Y.; Peng, W.; Song, Y. Marine Structural Health Monitoring with Optical Fiber Sensors: A Review. Sensors 2023, 23. [Google Scholar] [CrossRef] [PubMed]
  60. Güemes, A.; Fernández-López, A.; Soller, B. Optical Fiber Distributed Sensing - Physical Principles and Applications. Structural Health Monitoring 2010, 9, 233–245. [Google Scholar] [CrossRef]
  61. Santos, J.; Farahi, F. Handbook of Optical Sensors; CRC Press: Boca Raton, 2014. [Google Scholar]
  62. Yebra, D.M.; Kiil, S.; Dam-Johansen, K. Antifouling technology—past, present and future steps towards efficient and environmentally friendly antifouling coatings. Progress in Organic Coatings 2004, 50, 75–104. [Google Scholar] [CrossRef]
  63. White, S.R.; Sottos, N.R.; Geubelle, P.H.; Moore, J.S.; Kessler, M.R.; Sriram, S.R.; Brown, E.N.; Viswanathan, S. Autonomic healing of polymer composites. Nature 2001, 409, 794–797. [Google Scholar] [CrossRef] [PubMed]
  64. Carpentieri, G.; Skelton, R.E. On the minimal mass design of composite membranes. Composites Part B: Engineering 2017, 115, 244–256. [Google Scholar] [CrossRef]
  65. National Institute for Research and Development in Chemistry and Petrochemistry (ICECHIM). Last seen Aug 2024.
  66. Meyendorf, N. Handbook of Nondestructive Evaluation 4.0; Springer, 2021.
  67. Howell, P.A. Nondestructive Evaluation (NDE) Methods and Capabilities Handbook. Technical report, NASA, 2020. NASA/TM-2020-220568/Volume II/Part 2.
  68. Morris, W.; Vazquez, M. Corrosion of reinforced concrete exposed to marine environment. Corrosion Reviews 2002, 20. [Google Scholar] [CrossRef]
  69. Melchers, R.; Li, C. Reinforcement corrosion initiation and activation times in concrete structures exposed to severe marine environments. Cement and Concrete Research 2009, 39, 1068–1076. [Google Scholar] [CrossRef]
  70. Tanash, A.; Muthusamy, K. Concrete Industry, Environment Issue, and Green Concrete: A Review. CONSTRUCTION 2022, 2, 01–09. [Google Scholar] [CrossRef]
  71. A.C. Guide for the Design and Construction of Fixed Offshore Concrete Structures (ACI 357R-07). Technical report, American Concrete Institute, 1984.
  72. Wen, S.; Cao, M. Review on degradation behavior of fiber-reinforced polymer bars in marine environments. Journal of Materials Science 2023, 58, 1–33. [Google Scholar] [CrossRef]
  73. Ahmed, A.; Guo, S.; Zhang, Z.; Shi, C.; Zhu, D. A review on durability of fiber reinforced polymer (FRP) bars reinforced seawater sea sand concrete. Construction and Building Materials 2020, 256, 119484. [Google Scholar] [CrossRef]
  74. Romania’s National Sustainable Development Strategy 2030, adopted by the Romanian Government on through Government Decision 877/2018. Technical report, Romanian Government, 2018.
  75. Lionello, P.; Scarascia, L. The relation between climate change in the Mediterranean region and global warming. Regional Environmental Change 2018, 18. [Google Scholar] [CrossRef]
  76. National Data Buoy Center. Technical report, National Oceanic and Atmospheric Administration., 2023.
  77. Romanian National Meteorological Administration (ANM). last seen Aug 2024. 2024.
  78. European Centre for Medium-Range Weather Forecasts (ECMWF).
  79. Nan Tian, Diego Lopes da Silva, Xiao Liang and Lorenzo Scarazzato. Trends in World Military Expenditure. Stockholm International Peace Research Institute 2023. [Google Scholar]
  80. A European Green Deal. Technical report, European Commission., 2020.
  81. Henriques, R.; Figueiredo, F.; Nunes, J. Product-Services for a Resource-Efficient and Circular Economy: An Updated Review. Sustainability 2023, 15, 1–24. [Google Scholar] [CrossRef]
  82. Arvanitoyannis, I. , ISO 14040: Life Cycle Assessment (LCA) – Principles and Guidelines; 2008; pp. 97–132. [CrossRef]
  83. Mckittrick, J.; Chen, P.Y. Structural Biological Materials: Critical Mechanics-Materials Connections. Science (New York, N.Y.) 2013, 339, 773–9. [Google Scholar] [CrossRef]
  84. West, J. Basics of actuator technology. Lasers & Optronics 1993, 12, 21–25. [Google Scholar]
  85. Inamuddin.; Boddula, R.; Asiri, A. Actuators and Their Applications: Fundamentals, Principles, Materials, and Emerging Technologies; Wiley, 2020.
Figure 1. Conceptual Framework - Core principles of Green Defence for the Romanian Navy
Figure 1. Conceptual Framework - Core principles of Green Defence for the Romanian Navy
Preprints 116874 g001
Figure 2. Conceptual Framework - Self-healing ship coatings for Enhanced Durability and reduced maintenance.
Figure 2. Conceptual Framework - Self-healing ship coatings for Enhanced Durability and reduced maintenance.
Preprints 116874 g002
Figure 3. Conceptual Framework - Corrosion-Resistant infrastrucure for long-term sustainability
Figure 3. Conceptual Framework - Corrosion-Resistant infrastrucure for long-term sustainability
Preprints 116874 g003
Disclaimer/Publisher’s Note: The statements, opinions and data contained in all publications are solely those of the individual author(s) and contributor(s) and not of MDPI and/or the editor(s). MDPI and/or the editor(s) disclaim responsibility for any injury to people or property resulting from any ideas, methods, instructions or products referred to in the content.
Copyright: This open access article is published under a Creative Commons CC BY 4.0 license, which permit the free download, distribution, and reuse, provided that the author and preprint are cited in any reuse.
Prerpints.org logo

Preprints.org is a free preprint server supported by MDPI in Basel, Switzerland.

Subscribe

Disclaimer

Terms of Use

Privacy Policy

Privacy Settings

© 2026 MDPI (Basel, Switzerland) unless otherwise stated