Submitted:
29 August 2024
Posted:
30 August 2024
You are already at the latest version
Abstract
Keywords:
1. Introduction
2. Literature Review
2.1. The Internet of Things (IoT)
2.2. Blockchain Technology and Accounting Systems
2.3. eXtensible Business Reporting Language (XBRL)
2.4. The Integration of IoT, Blockchain, and XBRL
3. Methodology
4. Results and Discussion
4.1. Integration Feasibility
“It's totally doable, and it's a great idea from my perspective. You could have your IoT devices capturing data, then have it stored safely by the blockchain, and then—boom—come the automatic formatting of that data for financial reports with XBRL. To sum it up in a word: automation. So many of the accounting functions involved in this whole stream can be handled with such a system. Inventory management, invoice processing, and even financial reporting—all may occur on a preprogrammed basis.”
“Yeah, it's definitely possible. Tricky, but possible. Here's how I see it playing out: With all your IoT devices out there doing their thing—collecting data—your information flows into the blockchain, where it sits as your safe, unchangeable database. The blockchain's smart contracts process that data to develop those automatic journal entries we were talking about. Here is where XBRL comes in. You could easily program your system to have the blockchain automatically produce those same financial reports but with XBRL tagging. But let me tell you, getting all these pieces to play nice together will not be a walk in the park. Serious integration work will be required.”
4.2. The Challenges of the Proposed System
“The considerable challenge of course would be the integration. IoT devices, blockchain technology, XBRL software some would liken it to getting different languages to talk with one another. It's sometimes hard to get those to speak well with each other.”
“The guiding, bringing it all together is a significant challenge. IoT devices, blockchain systems, and XBRL tools can be very disparate technologies to integrate and work smoothly together.”
“I would strongly urge the implementation of any middleware platform, like Apache Camel, to make all these systems just talk to each other seamlessly”
“This requires solid integration tools and middleware, like Apache Kafka, to process streams of data and ensure systems communicate efficiently.”
“You know the saying, Garbage in, garbage out. If your sensors give you insufficient data or somebody makes a human error when the data is entered manually, it all gets messed up. You have to be very, very careful about making sure all of your data is accurate.”
“My advice would be to put in place multi-level validation—at the IoT devices themselves, then again when data hits the blockchain, and finally when you're creating the XBRL report. It's kind of like having three layers of quality control.”
“While it can handle a vast amount of information, it is not limitless. If numerous IoT devices are sending a tremendous amount of information, then you are most likely to face problems. Besides this, calls to the blockchain can end up being rather expensive if many transactions have to go through. You need to make sure in both cases that the system is within budget and can be scaled according to your business expansion.”
“Another way is to use the permissioned blockchain like Hyperledger Fabric. A business-class blockchain is capable of enduring burdens prompted by information and transaction loads. It also performs very well compared to public blockchains, which for this purpose can become very costly.”
“Setting up and then maintaining such an integrated system can be highly expensive upfront. Integrating blockchain, IoT, and XBRL is labour- and cost-intensive. Therefore, do a complete cost-benefit study to ensure that the benefits derived will be of greater importance than the costs incurred”
“Therefore, do a complete cost-benefit study to ensure that the benefits derived will be of greater importance than the costs incurred. Again, consider cloud-based options that can help cut down infrastructural expenses and make a system more able to scale for additional users”.
“What good is it to develop the best system in the world if nobody would like to work with it? Your accountants and other users must be on board and understand how the system runs”
“The success of the method is very much dependent on the level of training and familiarization needed in using it. Some resistance to this more integrated technique can come from persons trained using older accounting methods. To get around this, give end-users sufficient training and involve them during the early planning stages. This will make them understand the benefits and ease their dislike of the change.”
“Compliance with regulations is challenging because new technologies, like blockchain and IoT, vary continuously. It can become very exhaustive to stay in compliance as guidelines keep changing”
“Tracking the changes and due info on new rules will support maintaining pace. Also, make your system flexible so that you might adapt to any new needs quickly. Another way to make sure your system meets the required standards is by working in cooperation with compliance experts and regulatory groups”
4.3. The Benefits of the Proposed System
“This would provide access to accurate and timely data. Imagine a situation where your inventory is changing continuously. IoT sensors avoid manual counting and, hence, are much more efficient and precise. We get the data in real-time, and we have introduced a blockchain system that will create a perfect record of it”
“This can even extend to data collection more accurately and in real-time. IoT devices automate data collection—for instance, inventory amount and utilization of assets—without leaving a window of error by people. The real-time data helps ensure that your financial data remains accurate and fresh. Higher integrity and security for data are major benefits. Data once recorded on blockchain cannot be deleted. This makes the records of all financial transactions very secure and reliable.”
“To sum it up in a word: automation. So many of the accounting functions involved in this whole stream can be handled with such a system. Inventory management, invoice processing, and even financial reporting—all may occur on a preprogrammed basis, thus reducing errors and releasing accountants for far more strategic work”
“A significant advantage is better integrity and protection for data. Data recorded on blockchain cannot be deleted. This makes your records of all financial transactions much more secure and reliable”
“By doing that, you can save much in administrative costs. With all the manual work, fewer mistakes, and higher data quality, it cuts down all the administrative costs. Blockchain also reduces the possibility of fraud and additional work in investigating it. In addition, XBRL facilitates compliance with regulations and hence reduces fines and penalties. Everyone benefits in this value chain”
“Doesn't it make things pretty transparent? You will with blockchain be able to consider it an open book of sorts where anybody can see what is going on and completely immutable. This engenders trust with the investors, the auditors anyone who needs to have confidence in your information. You can also apply XBRL, so you're not just firing out numbers, it's structured, so everyone can compare your data quickly and see what is going on.”
4.4. Specific Design Considerations
4.4.1. Integration Approach
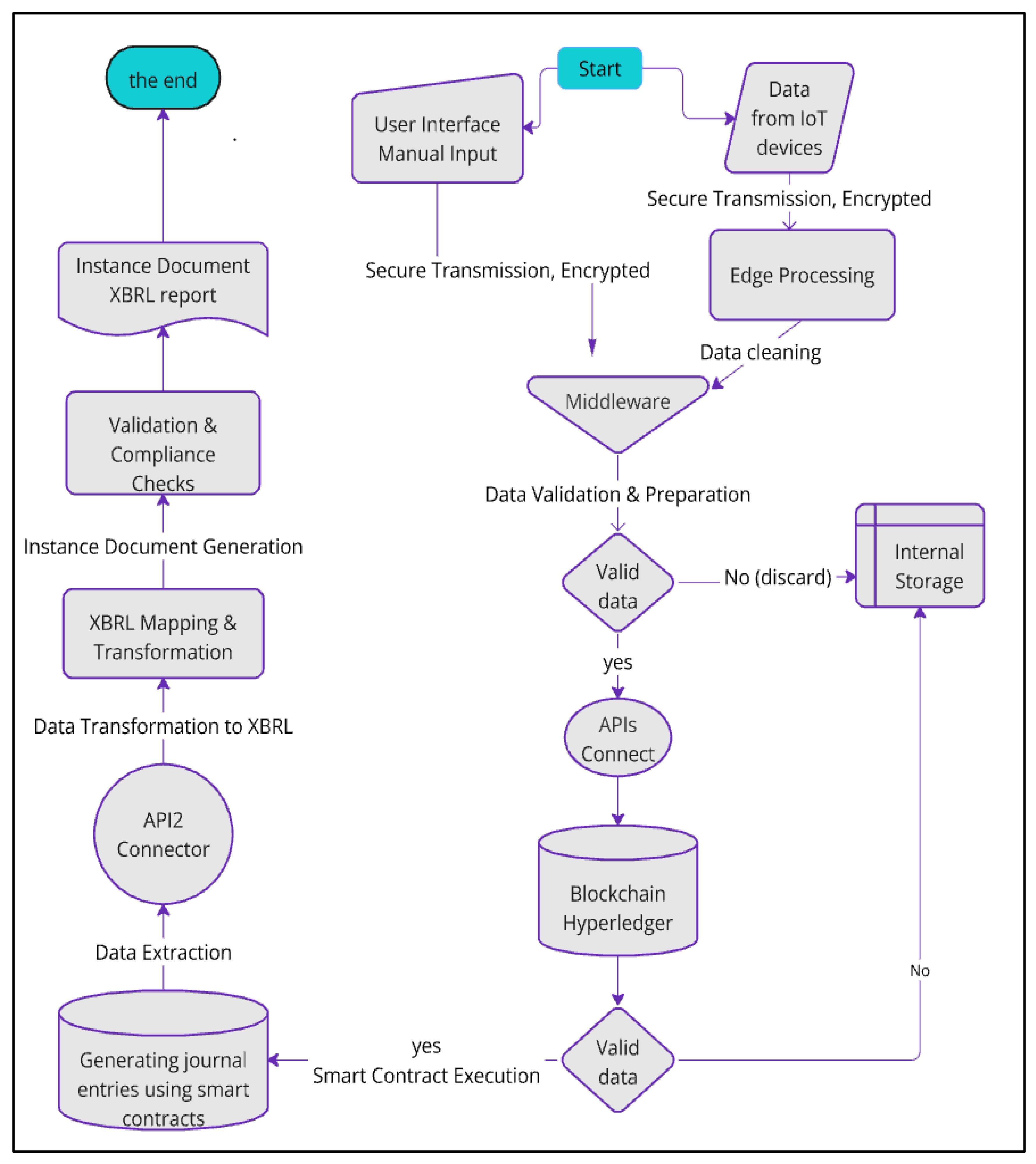
“Combining IoT, blockchain, and XBRL is best achieved by creating a multi-layered system. The first step is deploying the IoT sensors to collect real-time data. This could be inventory levels, status of equipment, or sales transactions. Then, the collected data is securely transferred to a blockchain network, ensuring its immutability and resistance to tampering. Smart contracts would, therefore, generate journal entries on the blockchain automatically with this available information. Finally, the data sourced from the blockchain shall be extracted and transformed in the form of XBRL-formatted data so that consistent financial reporting can be achieved”
4.4.2. Interoperability
“Take, for instance, individuals who speak different languages. Definitely, if they are going to discuss something with each other, then some kind of translation in the middle is necessary. In the same way, in these technologies, a layer has to be interposed in order for them to be able to talk to one another”
4.4.3. Blockchain Choice for the Proposed System
“Looking at the requirements of your system, I would propose private blockchains like Hyperledger Fabric, and Corda would be suitable for your system. Hyperledger Fabric provides a reliable and flexible platform with many advanced features to handle vast amounts of automated IoT data together with manual data entries in a reliable and failsafe way. This allows one to automate different processes with its strong support for smart contracts, confirming the integrity and safety of data and compliance with regulations”
4.4.4. IoT Data Accuracy
“A good starting point is edge computing, as one of the activities for ensuring that data from the IoT is accurate before being recorded in the accounting systems. These include data validation and preprocessing at the data source: the scrubbing of information that may not be necessary, and the correction of any abnormalities. Use threshold checks to discard data that falls outside the expected ranges. Making sure your data is clean from the beginning is critical”
4.4.5. Transferring IoT Data to Blockchain
“This would probably not be the best approach, considering that potential data quality issues may create problems. There has to be an intermediate step within this process to clean and validate the data properly. Instruments like Apache NiFi for data transformation and AWS IoT Core for ease of integration help in making sure that the data recorded on your blockchain is clean and accurate, maintaining its integrity”
4.4.6. Transferring Data from Blockchain to XBRL
4.4.7. User-Friendly Interface
“There must be a simple interface to enable accountants to enter data into the blockchain simply. This can be realized with Web or mobile app logins, followed by the completion and submission of forms with data obtained. Ensure that the forms have inbuilt checking to avoid errors before the information is finally dispatched. Use multi-factor login and encrypt data while sending it over to protect it. Information, upon being sent, is dealt with by an API and stored on the blockchain by smart contracts”
4.5. The Proposed System
5. Conclusions
Author Contributions
Funding
Acknowledgments
Conflicts of Interest
Appendix A. Interview Participant
| Interviewee code | Job Title | Years of Experience |
Qualifications | The Interview Mode | Interview duration (mint) |
| P1 | Blockchain Engineer |
13 | PhD in Software Systems Engineering |
Online using Microsoft Teams |
45 |
| P2 | Professor of Accounting Information Systems |
15 | Ph.D. in Accounting Information Systems | Online using Microsoft Teams |
35 |
| P3 | Professor of Accounting Information Systems |
17 | Ph.D. in Accounting Information Systems | Online using Microsoft Teams |
40 |
| P4 | Blockchain Developer |
9 | M.Sc. in Computer Science CBE Certified |
Online using Microsoft Teams |
50 |
| P5 | Senior Financial Systems Analyst |
12 | MBA, Certified Management Accountant (CMA) |
Online using Microsoft Teams |
40 |
| P6 | Blockchain Engineer |
11 | M.Sc. in Computer and systems engineering |
in person | 55 |
| P7 | Blockchain & Security Engineer |
9 | Master of Science (MSc) in Information Systems | Online using Microsoft Teams |
45 |
| P8 | Professor of Accounting Information Systems |
14 | Ph.D. in Accounting Information Systems | Online using Microsoft Teams |
50 |
| P9 | Blockchain Developer |
10 | Master of Computer Applications (MCA) | Online using Microsoft Teams |
40 |
| P10 | Financial Systems Analyst |
13 | MSc, Information Systems Management |
Online using Microsoft Teams |
35 |
| P11 | Professor of Accounting Information Systems |
16 | Ph.D. in Accounting Information Systems | Online using Microsoft Teams |
45 |
| P12 | Software Engineer - Blockchain and Smart Contract |
10 | MSc. Financial Technology |
Online using Microsoft Teams |
50 |
| P13 | Senior Blockchain Developer |
11 | M.Sc. in Engineering | Online using Microsoft Teams |
40 |
Appendix B. Interview Questions
| No. | Questions |
| 1 | Can you describe your role and experience in accounting and technology? |
| 2 | Do you think that the Internet of Things can be used in the accounting system? If yes, how can this technology be used in the accounting system? |
| 3 | Do you believe that blockchain could be used in accounting? If so, how can it be used in the field of accounting? |
| 4 | Do you think it is technically possible for IoT, blockchain, and XBRL to work together? |
| 5 | What do you think is the best way to combine IoT, blockchain, and XBRL in the suggested accounting system? |
| 6 | How can we ensure seamless integration and connection across these various technologies? |
| 7 | How can we validate and ensure the accuracy of IoT-collected data before it's recorded on the accounting systems? |
| 8 | Will IoT data be directly translated into blockchain, or will an intermediate be required to clean the data before it is included in the blockchain? If intermediate is required, what tool do you suggest to use? |
| 9 | IoT devices in this system will automatically record some data in the blockchain, while the user will manually record others. How will the user insert the manual data? |
| 10 | What type of blockchain do you think would be perfect for use in this proposed system? |
| 11 | What procedures can be used to automatically transform blockchain transactions into XBRL-formatted financial statements? |
| 12 | How can we ensure the accuracy of data transmission from blockchain to XBRL? How can the integrity of the data from the blockchain to XBRL be ensured, preventing any unauthorised alterations or manipulations? |
| 13 | what are the potential benefits of this system? |
| 14 | What are the potential challenges or limitations that may impact the performance of this system and require attention? |
References
- Akter, M., Kummer, T. F., & Yigitbasioglu, O. (2024). Looking beyond the hype: The challenges of blockchain adoption in accounting. International Journal of Accounting Information Systems, 53. [CrossRef]
- Alathamneh, M.S. (2020). The impact of accounting information systems reliability on enhancing the requirements of planning process at Jordanian commercial banks. Management Science Letters, 10(5). [CrossRef]
- Alkafaji, B. K. A., Dashtbayaz, M. L., & Salehi, M. (2023). The Impact of Blockchain on the Quality of Accounting Information: An Iraqi Case Study. Risks, 11(3). [CrossRef]
- Alles, M., & Gray, G. L. (2020). “The first mile problem”: Deriving an endogenous demand for auditing in blockchain-based business processes. International Journal of Accounting Information Systems, 38. [CrossRef]
- Al-Okaily, M., Boshnak, H., Alkayed, H., Shehadeh, E., & Alqam, M. (2024). From traditional to digital: the role of XBRL adoption in improving financial statements transparency. Global Knowledge, Memory and Communication. [CrossRef]
- Antwi, M., Adnane, A., Ahmad, F., Hussain, R., Habib ur Rehman, M., & Kerrache, C. A. (2021). The case of HyperLedger Fabric as a blockchain solution for healthcare applications. Blockchain: Research and Applications, 2(1). [CrossRef]
- Anu Mohan, M., Ashok, K., Shaikh, M. R., Dhanush, Y. P., & Vishwakarma, Y. (2023). Data Integration and Transformation using Large Language Models. 14th International Conference on Advances in Computing, Control, and Telecommunication Technologies, ACT 2023, 2023-June, 1644–1649.
- Arora, S., & Chauhan, Y. (2023). Does financial statement readability alleviate the informational disadvantage of foreign investors? Pacific Accounting Review, 35(3). [CrossRef]
- Ashton, K. (2009). That Internet of Things Thing. RFID Journal, 4986.
- Atzori, M. (2018). Blockchain-Based Architectures for the Internet of Things: A Survey. SSRN Electronic Journal. [CrossRef]
- Autore, D., Chen, H. (Amy), Clarke, N., & Lin, J. (2024). Blockchain and earnings management: Evidence from the supply chain. British Accounting Review. [CrossRef]
- Baiod, W., & Hussain, M. M. (2024). The impact and adoption of emerging technologies on accounting: perceptions of Canadian companies. International Journal of Accounting and Information Management, 32(4), 557–592.
- Beerbaum, D. (2018). Blockchain-a business case for XBRL-a beast or a lame duck? Available online: https://ssrn.com/abstract=3174431.
- Benedetti, H., Nikbakht, E., Sarkar, S., & Spieler, A. C. (2020). Blockchain and corporate fraud. Journal of Financial Crime, 28(3), 702–721. [CrossRef]
- Bergeron, B. (2004). Essentials of XBRL: Financial reporting in the 21st century. In John Wiley&Sons.
- Bible, W., Raphael, J., & Taylor, P. (2017). Blockchain Technology and Its Potential Impact on the Audit and Assurance Profession. CPA (Canada), AICPA (USA).
- Bloomberg, L., & Volpe, M. (2012). Completing Your Qualitative Dissertation: A Roadmap from Beginning to End. In Completing Your Qualitative Dissertation: A Roadmap from Beginning to End. SAGE Publications, Inc. [CrossRef]
- Boixo, I., Mora, J., & Ruiz, J. (2019). Proof of concept for an XBRL report indexer with integrity and non-repudiation secured by Blockchain using a smart contract: XBRLchain demo.
- Bonsón, E., & Bednárová, M. (2019). Blockchain and its implications for accounting and auditing. In Meditari Accountancy Research (Vol. 27, Issue 5, pp. 725–740). Emerald Group Holdings Ltd. [CrossRef]
- Borgi, H., & Tawiah, V. (2022). Determinants of eXtensible business reporting language adoption: an institutional perspective. International Journal of Accounting and Information Management, 30(3). [CrossRef]
- Braun, V., & Clarke, V. (2006). Using thematic analysis in psychology. Qualitative Research in Psychology, 3(2). [CrossRef]
- Cai, C.W. (2021). Triple-entry accounting with blockchain: How far have we come? Accounting and Finance, 61(1), 71–93. [CrossRef]
- Cao, H., & Zhu, Z. (2012). Research on future accounting information system in the Internet of Things era. ICSESS 2012 - Proceedings of 2012 IEEE 3rd International Conference on Software Engineering and Service Science. [CrossRef]
- Carlin, T. (2019). Blockchain and the Journey Beyond Double Entry. Australian Accounting Review, 29(2). [CrossRef]
- Castleberry, A., & Nolen, A. (2018). Thematic analysis of qualitative research data: Is it as easy as it sounds? In Currents in Pharmacy Teaching and Learning (Vol. 10, Issue 6). [CrossRef]
- Chang, S. E., Chen, Y. C., & Lu, M. F. (2019). Supply chain re-engineering using blockchain technology: A case of smart contract based tracking process. Technological Forecasting and Social Change, 144, 1–11. [CrossRef]
- Chou, C. C., Hwang, N. C. R., Schneider, G. P., Wang, T., Li, C. W., & Wei, W. (2021). Using Smart Contracts to Establish Decentralized Accounting Contracts: An Example of Revenue Recognition. Journal of Information Systems, 35(3), 17–52. [CrossRef]
- Christidis, K., & Devetsikiotis, M. (2016). Blockchains and Smart Contracts for the Internet of Things. In IEEE Access (Vol. 4). [CrossRef]
- Collis, J., & Hussey, R. (2013). Business Research A Practical Guide for Undergraduate and Postgraduate Students 3rd edition. In palgrave (Vol. 142).
- Cooper, D. R., & Schindler, P. S. (2014). Business Research Methods. In McGraw-Hill.
- Corbin, J. & Strauss, A. (2015). Basics of Qualitative Research: Techniques and Procedures for Developing Grounded Theory (4th Edition). In Thousand Oaks, CA: Sage Publications, Inc.
- Creswell, J. (2016). Qualitative Inquiry and Research Design: Choosing Among Five Approaches. Sage Publication. In Design: Choosing Among Five Approaches (Vol. 3, Issue June).
- Dai, J., & Vasarhelyi, M. A. (2017). Toward blockchain-based accounting and assurance. Journal of Information Systems, 31(3), 5–21. [CrossRef]
- Desplebin, O., Lux, G., & Petit, N. (2021). To Be or Not to Be: Blockchain and the Future of Accounting and Auditing*. Accounting Perspectives, 20(4). [CrossRef]
- Desyatnyuk, O., Muravskyi, V., Shevchuk, O., & Oleksiiv, M. (2022). Dual Use of Internet of Things Technology in Accounting Automation and Cybersecurity. Proceedings - International Conference on Advanced Computer Information Technologies, ACIT, 360–363. [CrossRef]
- Dorri, A., Kanhere, S. S., Jurdak, R., & Gauravaram, P. (2017). Blockchain for IoT security and privacy: The case study of a smart home. 2017 IEEE International Conference on Pervasive Computing and Communications Workshops, PerCom Workshops 2017. [CrossRef]
- Efuntade, O. O., & Efuntade, A. O. (2023). Application Programming Interface (API) And Management of Web-Based Accounting Information System (AIS): Security of Transaction Processing System, General Ledger and Financial Reporting System. Journal of Accounting and Financial Management, 9(6). [CrossRef]
- Elmaasrawy, H. E., & Tawfik, O. I. (2024). The impact of using the Internet of Things on the development of the accounting information system in the health sector. In Artificial Intelligence, Big Data, Blockchain and 5G for the Digital Transformation of the Healthcare Industry. [CrossRef]
- Emmersberger, C., & Springer, F. (2013). Tutorial: Open source enterprise application integration: Introducing the event processing capabilities of apache camel. DEBS 2013 - Proceedings of the 7th ACM International Conference on Distributed Event-Based Systems, 259–268. [CrossRef]
- Faccia, A., Al Naqbi, M. Y. K., & Lootah, S. A. (2019). Integrated cloud financial accounting cycle. How artificial intelligence, blockchain, and XBRL will change accounting, fiscal and auditing practices. ACM International Conference Proceeding Series, 31–37. [CrossRef]
- Faccia, A., Moşteanu, N. R., & Cavaliere, L. P. L. (2020). Blockchain Hash, the Missing Axis of the Accounts to Settle the Triple Entry Bookkeeping System. ACM International Conference Proceeding Series. [CrossRef]
- Faccia, A., & Petratos, P. (2021). Blockchain, enterprise resource planning (ERP) and accounting information systems (AIS): Research on e-procurement and system integration. Applied Sciences (Switzerland), 11(15). [CrossRef]
- Fernández-Caramés, T. M., & Fraga-Lamas, P. (2018). A Review on the Use of Blockchain for the Internet of Things. In IEEE Access (Vol. 6). [CrossRef]
- Finlay, L. (2021). Thematic analysis: The ‘Good’, the ‘Bad’ and the ‘Ugly.’ European Journal for Qualitative Research in Psychotherapy, 11.
- Flick, U. (2009). An introduction to qualitative research: Theory method and applications. In Sage (Vol. 4th).
- Fresner, J., & Engelhardt, G. (2004). Experiences with integrated management systems for two small companies in Austria. Journal of Cleaner Production, 12(6), 623–631. [CrossRef]
- Garrido-Labrador, J. L., Puente-Gabarri, D., Ramírez-Sanz, J. M., Ayala-Dulanto, D., & Maudes, J. (2020). Using ensembles for accurate modelling of manufacturing processes in an IoT data-acquisition solution. Applied Sciences (Switzerland), 10(13). [CrossRef]
- Gomaa, A. A., Gomaa, M. I., & Stampone, A. (2019). A transaction on the blockchain: An AIS perspective, intro case to explain transactions on the ERP and the role of the internal and external auditor. Journal of Emerging Technologies in Accounting, 16(1), 47–64. [CrossRef]
- Grigg, I. (2024). Triple Entry Accounting. Journal of Risk and Financial Management, 17(2). [CrossRef]
- Guest, G., Namey, E., & Chen, M. (2020). A simple method to assess and report thematic saturation in qualitative research. PLoS ONE, 15(5). [CrossRef]
- Gunn, J. (2007). XBRL: Opportunities and Challenges in Enhancing Financial Reporting and Assurance Processes. Current Issues in Auditing, 1(1). [CrossRef]
- Haddud, A., DeSouza, A., Khare, A., & Lee, H. (2017). Examining potential benefits and challenges associated with the Internet of Things integration in supply chains. Journal of Manufacturing Technology Management, 28(8), 1055–1085. [CrossRef]
- Hang, L., & Kim, D. H. (2021). Optimal blockchain network construction methodology based on analysis of configurable components for enhancing Hyperledger Fabric performance. Blockchain: Research and Applications, 2(1). [CrossRef]
- Hao, L., Zhang, J. H., & Fang, J. B. (2014). Does voluntary adoption of XBRL reduce cost of equity capital? International Journal of Accounting and Information Management, 22(2). [CrossRef]
- Hoffman, C., & Rodríguez, M. M. (2013). Digitizing financial reports - Issues and insights: A viewpoint. International Journal of Digital Accounting Research, 13. [CrossRef]
- Hsieh, T. S., Wang, Z., & Abdolmohammadi, M. (2019). Does XBRL disclosure management solution influence earnings release efficiency and earnings management? International Journal of Accounting and Information Management, 27(1), 74–95. [CrossRef]
- Huang, Y., Shan, Y. G., & Yang, J. W. (2021). Information processing costs and stock price informativeness: Evidence from the XBRL mandate. Australian Journal of Management, 46(1). [CrossRef]
- Ibañez, J. I., Bayer, C. N., Tasca, P., & Xu, J. (2023). REA, Triple-Entry Accounting and Blockchain: Converging Paths to Shared Ledger Systems. Journal of Risk and Financial Management, 16(9), 382. [CrossRef]
- Inghirami, I.E. (2020). Accounting Information Systems: The Scope of Blockchain Accounting. Lecture Notes in Information Systems and Organisation, 38. [CrossRef]
- Jena, R.K. (2024). Investigating accounting professionals’ intention to adopt blockchain technology. Review of Accounting and Finance, 23(3), 375–393. [CrossRef]
- Karmańska, A. (2021). Internet Of Things In The Accounting Field. Benefits And Challenges. Operations Research and Decisions, 31(3), 23–39. [CrossRef]
- Khan, M. A., & Salah, K. (2018). IoT security: Review, blockchain solutions, and open challenges. Future Generation Computer Systems, 82. [CrossRef]
- Kiger, M. E., & Varpio, L. (2020). Thematic analysis of qualitative data: AMEE Guide No. 131. Medical Teacher, 42(8). [CrossRef]
- Kim, J. B., Kim, J. W., & Lim, J. H. (2019). Does XBRL Adoption Constrain Earnings Management? Early Evidence from Mandated U.S. Filers. Contemporary Accounting Research, 36(4), 2610–2634. [CrossRef]
- Kim, J., Kim, H. W., Hyun, W. S., & Jeong, H. D. J. (2021). An accounting ledger system using the hyperledger fabric-based blockchain. Advances in Intelligent Systems and Computing, 1195 AISC, 65–72. [CrossRef]
- Kim, J. W., Lim, J. H., & No, W. G. (2012). The effect of first wave mandatory XBRL reporting across the financial information environment. Journal of Information Systems, 26(1). [CrossRef]
- King, N., Horrocks, C., & Brooks, J. M. (2019). Interviews in qualitative research / Nigel King, Christine Horrocks, Joanna Brooks. In Interviews in qualitative research.
- Košt’ál, K., Helebrandt, P., Belluš, M., Ries, M., & Kotuliak, I. (2019). Management and monitoring of IoT devices using blockchain. Sensors (Switzerland), 19(4). [CrossRef]
- Kothari, C.R. (2004). Research Methodology: Methods & Techniques. In New Age International (P) Ltd. [CrossRef]
- Kraus, S., Durst, S., Ferreira, J. J., Veiga, P., Kailer, N., & Weinmann, A. (2022). Digital transformation in business and management research: An overview of the current status quo. International Journal of Information Management, 63. [CrossRef]
- Kvale, S. (2011). Doing Interviews. In Doing Interviews. [CrossRef]
- Le, V. T., Pahl, C., Ioini, N. El, & Atri, G. D. ’. (2019). Enabling Financial Reports Transparency and Trustworthiness using Blockchain Technology. Available online: www.iaria.org.
- Lee, I., & Lee, K. (2015). The Internet of Things (IoT): Applications, investments, and challenges for enterprises. Business Horizons, 58(4). [CrossRef]
- Liu, C., Luo, X. (Robert), & Wang, F. L. (2017). An empirical investigation on the impact of XBRL adoption on information asymmetry: Evidence from Europe. Decision Support Systems, 93, 42–50. [CrossRef]
- Lochmiller, C.R. (2021). Conducting thematic analysis with qualitative data. Qualitative Report, 26(6). [CrossRef]
- Lombardi, R., & Secundo, G. (2020). The digital transformation of corporate reporting – a systematic literature review and avenues for future research. In Meditari Accountancy Research (Vol. 29, Issue 5, pp. 1179–1208). Emerald Group Holdings Ltd. [CrossRef]
- Louis, J., & Dunston, P. S. (2018). Integrating IoT into operational workflows for real-time and automated decision-making in repetitive construction operations. Automation in Construction, 94, 317–327. [CrossRef]
- Madakam, S., Ramaswamy, R., & Tripathi, S. (2015). Internet of Things (IoT): A Literature Review. Journal of Computer and Communications, 03(05), 164–173. [CrossRef]
- Maharani, N. P., Salim, C. R., & Handoko, B. L. (2024). Internet Of Things (IoT) Adoption in Remote Audit: A Quantitative Study Applying the Technology Acceptance Model. Journal of Theoretical and Applied Information Technology, 102(6), 2480–2492.
- Maiti, M., Kotliarov, I., & Lipatnikov, V. (2021). A future triple entry accounting framework using blockchain technology. Blockchain: Research and Applications, 2(4). [CrossRef]
- Martinis, M. De, Khedmati, M., Navissi, F., Sualihu, M. A., & Tofik-Abu, Z. (2020). The role of agency costs in the voluntary adoption of XBRL-based financial reporting. International Journal of Managerial Finance, 16(5). [CrossRef]
- Maxwell, J.A. (2005). Qualitative research design: an interactive approach (2nd ed). In Thousand Oaks, CA : Sage Publications.
- Mayapada, A. G., Afdhal, M., & Syafitri, R. (2020). Earnings Management in the Pre and Post eXtensible Business Reporting Language Period in Indonesia. The Indonesian Journal of Accounting Research, 23(01). [CrossRef]
- Melo, C., Oliveira, F., Dantas, J., Araujo, J., Pereira, P., Maciel, R., & Maciel, P. (2022). Performance and availability evaluation of the blockchain platform hyperledger fabric. Journal of Supercomputing, 78(10). [CrossRef]
- Mistry, I., Tanwar, S., Tyagi, S., & Kumar, N. (2020). Blockchain for 5G-enabled IoT for industrial automation: A systematic review, solutions, and challenges. Mechanical Systems and Signal Processing, 135. [CrossRef]
- Moser, A., & Korstjens, I. (2018). Series: Practical guidance to qualitative research. Part 3: Sampling, data collection and analysis. In European Journal of General Practice (Vol. 24, Issue 1). [CrossRef]
- Mosteanu, N. R., & Faccia, A. (2020). Digital systems and new challenges of financial management – fintech, XBRL, blockchain and cryptocurrencies. Quality - Access to Success, 21(174), 159–166.
- Murinde, V., Rizopoulos, E., & Zachariadis, M. (2022). The impact of the FinTech revolution on the future of banking: Opportunities and risks. International Review of Financial Analysis, 81. [CrossRef]
- Naeem, M., Ozuem, W., Howell, K., & Ranfagni, S. (2023). A Step-by-Step Process of Thematic Analysis to Develop a Conceptual Model in Qualitative Research. International Journal of Qualitative Methods, 22. [CrossRef]
- Nofel, M., Marzouk, M., Elbardan, H., Saleh, R., & Mogahed, A. (2024). Integrating Blockchain, IoT, and XBRL in Accounting Information Systems: A Systematic Literature Review. Journal of Risk and Financial Management, 17(8).
- Novo, O. (2018). Blockchain Meets IoT: An Architecture for Scalable Access Management in IoT. IEEE Internet of Things Journal, 5(2). [CrossRef]
- Nowell, L. S., Norris, J. M., White, D. E., & Moules, N. J. (2017). Thematic Analysis: Striving to Meet the Trustworthiness Criteria. International Journal of Qualitative Methods, 16(1). [CrossRef]
- Ojha, V., Mathur, A., Johri, G. B. S., Gupta, V., & Mathur, A. (2023). Impact of Financial Technology (FinTech) in the Field of Accounting. Lecture Notes in Networks and Systems, 557, 113–123. [CrossRef]
- Oktian, Y. E., Lee, S. G., & Lee, B. G. (2020). Blockchain-based continued integrity service for IoT big data management: A comprehensive design. Electronics (Switzerland), 9(9). [CrossRef]
- O’Riain, S., Curry, E., & Harth, A. (2012). XBRL and open data for global financial ecosystems: A linked data approach. International Journal of Accounting Information Systems, 13(2), 141–162. [CrossRef]
- Pajooh, H. H., Rashid, M., Alam, F., & Demidenko, S. (2021). Hyperledger fabric blockchain for securing the edge internet of things. Sensors (Switzerland), 21(2). [CrossRef]
- Palas, R., & Baranes, A. (2019). Making investment decisions using XBRL filing data. Accounting Research Journal, 32(4), 587–609. [CrossRef]
- Peddireddy, K. (2023). Streamlining Enterprise Data Processing, Reporting and Realtime Alerting using Apache Kafka. ISDFS 2023 - 11th International Symposium on Digital Forensics and Security. [CrossRef]
- Pérez Estébanez, R. (2024). An Approach to Sustainable Enterprise Resource Planning System Implementation in Small- and Medium-Sized Enterprises. Administrative Sciences, 14(5).
- Peters, G. W., & Panayi, E. (2016). Understanding modern banking ledgers through blockchain technologies: Future of transaction processing and smart contracts on the internet of money. New Economic Windows. [CrossRef]
- Plumlee, R. D., & Plumlee, M. A. (2008). Assurance on XBRL for financial reporting. In Accounting Horizons (Vol. 22, Issue 3). [CrossRef]
- Qu, S. Q., & Dumay, J. (2011). The qualitative research interview. In Qualitative Research in Accounting and Management (Vol. 8, Issue 3). [CrossRef]
- Reyna, A., Martín, C., Chen, J., Soler, E., & Díaz, M. (2018). On blockchain and its integration with IoT. Challenges and opportunities. Future Generation Computer Systems, 88. [CrossRef]
- Rijanto, A. (2024). Blockchain technology roles to overcome accounting, accountability and assurance barriers in supply chain finance. Asian Review of Accounting. [CrossRef]
- Roohani, S., Furusho, Y., & Koizumi, M. (2009). XBRL: Improving transparency and monitoring functions of corporate governance. International Journal of Disclosure and Governance, 6(4). [CrossRef]
- Roszkowska, P. (2021). Fintech in financial reporting and audit for fraud prevention and safeguarding equity investments. Journal of Accounting and Organizational Change, 17(2), 164–196. [CrossRef]
- Sanad, Z. (2024). Does XBRL adoption eliminate misclassification of income statement items? Journal of Financial Reporting and Accounting, 22(2), 433–449. [CrossRef]
- Sanjana, N., Raj, S., Vishalakshi Prabhu, H., & Sandhya, S. (2023). Real-time Event Streaming for Financial Enterprise System with Kafka. 2023 3rd Asian Conference on Innovation in Technology, ASIANCON 2023. [CrossRef]
- Saragih, A. H., & Ali, S. (2023). The role of XBRL adoption on the association between managerial ability and corporate tax outcomes: empirical evidence from Indonesia. Journal of Applied Accounting Research, 24(2). [CrossRef]
- Saraiva, H. I. B., & Vieira, P. A. A. (2023). Accounting systems with smart contracts: Building accounting records in blockchain step by step. In Accounting and Financial Reporting Challenges for Government, Non-Profits, and the Private Sector (pp. 58–82). IGI Global. [CrossRef]
- Sarwar, M. I., Iqbal, M. W., Alyas, T., Namoun, A., Alrehaili, A., Tufail, A., & Tabassum, N. (2021). Data Vaults for Blockchain-Empowered Accounting Information Systems. IEEE Access, 9, 117306–117324. [CrossRef]
- Sassi, W., Ben Othman, H., & Hussainey, K. (2024). The determinants of eXtensible Business Reporting Language (XBRL) adoption: a cross-country study. International Journal of Disclosure and Governance, 21(2), 175–192. [CrossRef]
- Saunders, M., Lewis, P., & Thornhill, A. (2019). Research Methods For Business Students, 8th Edition. In Research Methods for Business Students, 8th edition (Issue 2).
- Savić, B., & Pavlović, V. (2023). Impact of Digitalization on the Accounting Profession. In Contributions to Finance and Accounting: Vol. Part F233 (pp. 19–34). Springer Nature. [CrossRef]
- Scarlata, A. N., Williams, K. L., & Vagner, B. (2019). CAN XBRL IMPROVE THE DECISION PROCESSES AND DECISION QUALITY OF NOVICES’ FINANCIAL ANALYSIS? Advances in Accounting Behavioral Research, 22. [CrossRef]
- Schmitz, J., & Leoni, G. (2019). Accounting and Auditing at the Time of Blockchain Technology: A Research Agenda. Australian Accounting Review, 29(2). [CrossRef]
- Serag, A. (2022). A proposed Framework for Integrating XBRL and Blockchain to Improve Financial Reporting Transparency and Integrity: XBRL Chain. Scientific Journal of Financial and Commercial Studies and Research, 3(1), 497–520. [CrossRef]
- Sharma, J., Tyagi, M., & Bhardwaj, A. (2024). Valuation of inter-boundary inefficiencies accounting IoT based monitoring system in processed food supply chain. International Journal of System Assurance Engineering and Management, 15(4), 1374–1396. [CrossRef]
- Sherif, K., & Mohsin, H. (2021). The effect of emergent technologies on accountant`s ethical blindness. International Journal of Digital Accounting Research, 21, 61–94. [CrossRef]
- Song, L. (2022). Construction of Accounting Internal Control Management Platform Based on IoT Cloud Computing. Wireless Communications and Mobile Computing, 2022. [CrossRef]
- Tan, B. S., & Low, K. Y. (2019). Blockchain as the Database Engine in the Accounting System. Australian Accounting Review, 29(2), 312–318. [CrossRef]
- Thies, S., Kureljusic, M., Karger, E., & Krämer, T. (2023). Blockchain-Based Triple-Entry Accounting: A Systematic Literature Review and Future Research Agenda. Journal of Information Systems, 1–18. [CrossRef]
- Thomas, J., & Harden, A. (2008). Methods for the thematic synthesis of qualitative research in systematic reviews. BMC Medical Research Methodology, 8. [CrossRef]
- Trigo, A., Belfo, F., & Estébanez, R. P. (2014). Accounting Information Systems: The Challenge of the Real-time Reporting. Procedia Technology, 16, 118–127. [CrossRef]
- Trozze, A., Kamps, J., Akartuna, E. A., Hetzel, F. J., Kleinberg, B., Davies, T., & Johnson, S. D. (2022). Cryptocurrencies and future financial crime. In Crime Science (Vol. 11, Issue 1). [CrossRef]
- Turner, D.W. (2010). Qualitative interview design: A practical guide for novice investigators. Qualitative Report, 15(3). [CrossRef]
- Uyob, R., Saad, R. A. J., & Ahmi, A. (2019). A review of the study on the impacts of the extensible business reporting language (XBRL). International Journal of Scientific and Technology Research, 8(9).
- Valentinetti, D., & Flores Muñoz, F. (2021). Internet of things: Emerging impacts on digital reporting. Journal of Business Research, 131, 549–562. [CrossRef]
- Van Niekerk, A., & Rudman, R. (2019). Risks, controls and governance associated with internet of things technologies on accounting information. Southern African Journal of Accountability and Auditing Research, 21, 15–30.
- Vasarhelyi, M. A., Chan, D. Y., & Krahel, J. P. (2012). Consequences of XBRL standardization on financial statement data. Journal of Information Systems, 26(1). [CrossRef]
- Vial, G. (2019). Understanding digital transformation: A review and a research agenda. In Journal of Strategic Information Systems (Vol. 28, Issue 2). [CrossRef]
- Wahab, Z. Abd. (2019). Integrating XBRL and Block Chain to Improve Corporate Transparency Integrity and Availability in Malaysia. International Journal of Academic Research in Business and Social Sciences, 9(6). [CrossRef]
- Wang, J., Lim, M. K., Wang, C., & Tseng, M. L. (2021). The evolution of the Internet of Things (IoT) over the past 20 years. Computers and Industrial Engineering, 155. [CrossRef]
- Wang, X., Bu, L., & Peng, X. (2021). Internet of things adoption, earnings management, and resource allocation efficiency. China Journal of Accounting Studies, 9(3), 333–359. [CrossRef]
- Wang, Y., & Kogan, A. (2018). Designing confidentiality-preserving Blockchain-based transaction processing systems. International Journal of Accounting Information Systems, 30, 1–18. [CrossRef]
- Wang, Z., & Gao, S. S. (2012). Are XBRL-based Financial Reports Better than Non-XBRL Reports? A Quality Assessment. International Journal of Social, Behavioral, Educational, Economic, Business and Industrial Engineering, 6(4).
- Wu, J., Xiong, F., & Li, C. (2019). Application of internet of things and blockchain technologies to improve accounting information quality. IEEE Access, 7, 100090–100098. [CrossRef]
- Xiao, Z. (2017). A Comparative Study on the Architecture Internet of Things and its’ Implementation method. IOP Conference Series: Earth and Environmental Science, 81(1). [CrossRef]
- Xu, R., Hang, L., Jin, W., & Kim, D. (2021). Distributed secure edge computing architecture based on blockchain for real-time data integrity in iot environments. Actuators, 10(8). [CrossRef]
- Yang, S., Liu, F. C., & Zhu, X. (2018). The impact of XBRL on financial statement structural comparability. In Lecture Notes in Information Systems and Organisation (Vol. 24). [CrossRef]
- Yarosh, V., Efanov, A. V., Yastrebov, S. S., & Privalov, E. E. (2023). Application of Common Information Models for integration of rural electric networks information systems. IOP Conference Series: Earth and Environmental Science, 1138(1). [CrossRef]
- Yoon, H., Zo, H., & Ciganek, A. P. (2011). Does XBRL adoption reduce information asymmetry? Journal of Business Research, 64(2), 157–163. [CrossRef]
- Younis, H., Bwaliez, O. M., Al-Okaily, M., & Tanveer, M. I. (2024). Revolutionizing supply chain management: a critical meta-analysis of empowerment and constraint factors in blockchain technology adoption. Business Process Management Journal, 30(5), 1472–1500.
- Yu, W., Liang, F., He, X., Hatcher, W. G., Lu, C., Lin, J., & Yang, X. (2017). A Survey on the Edge Computing for the Internet of Things. In IEEE Access (Vol. 6, pp. 6900–6919). Institute of Electrical and Electronics Engineers Inc. [CrossRef]
- Zghaibeh, M. (2023). A Blockchain-Based, Smart Contract and IoT-Enabled Recycling System. The Journal of The British Blockchain Association, 7(1), 1–10. [CrossRef]
- Zhang, Y., & Wen, J. (2017). The IoT electric business model: Using blockchain technology for the internet of things. Peer-to-Peer Networking and Applications, 10(4). [CrossRef]
- Zhen, X., & Zhen, L. (2024). Accounting Information Systems and Strategic Performance: The Interplay of Digital Technology and Edge Computing Devices. Journal of Grid Computing, 22(1). [CrossRef]
- Zheng, Z., Xie, S., Dai, H., Chen, X., & Wang, H. (2017). An Overview of Blockchain Technology: Architecture, Consensus, and Future Trends. Proceedings - 2017 IEEE 6th International Congress on Big Data, BigData Congress 2017. [CrossRef]
- Zhou, L., Fu, A., Yu, S., Su, M., & Kuang, B. (2018). Data integrity verification of the outsourced big data in the cloud environment: A survey. In Journal of Network and Computer Applications (Vol. 122). [CrossRef]
- Zhu, Y., & Qin, J. (2024). Enterprise asset management and accounting using the Internet of Things and big data. Journal of Computational Methods in Sciences and Engineering, 24(2), 975–989.





Disclaimer/Publisher’s Note: The statements, opinions and data contained in all publications are solely those of the individual author(s) and contributor(s) and not of MDPI and/or the editor(s). MDPI and/or the editor(s) disclaim responsibility for any injury to people or property resulting from any ideas, methods, instructions or products referred to in the content. |
© 2024 by the authors. Licensee MDPI, Basel, Switzerland. This article is an open access article distributed under the terms and conditions of the Creative Commons Attribution (CC BY) license (http://creativecommons.org/licenses/by/4.0/).
