Preprint
Article

This version is not peer-reviewed.

Non-local Problems for the Fractional Order Diffusion Equation and the Degenerate Hyperbolic Equation

A peer-reviewed article of this preprint also exists.

Submitted:

26 July 2024

Posted:

29 July 2024

You are already at the latest version

Abstract
In this paper, we study nonlocal problems for a fractional diffusion equation and a degenerate hyperbolic equation with singular coefficients in the lower terms. The uniqueness of the solution to the problem is proved by the method of energy integrals. The existence of a solution is equivalently reduced to the question of the solvability of Volterra integral equations of the second kind and a fractional differential equation. For a particular solution of the proposed problem, its visualization is carried out for various values of the order of the fractional derivative. It is shown that the order of the derivative affects the intensity of the diffusion process (subdiffusion), as well as the shape of the wave front.
Keywords: 
;  ;  ;  ;  ;  ;  

1. Introduction

Fractional partial differential equations can arise in the mathematical modeling of physical media with fractal geometry [1]. Boundary value problems for the fractional order diffusion equation were studied in [2,3,4,5,6]. In [7] a certain family of generalized derived Riemann–Liouville operators D a + α , β of orders α and β was studied. Applications of this operator are given in [8]. In [9] the unique solvability of the problem for the Riemann–Liouville partial fractional derivative equation with a boundary condition containing a generalized fractional integro-differentiation operator was investigated. The problem in which the boundary condition contains a linear combination of generalized fractional operators with a hyper-geometric Gaussian function for a mixed type equation with the partial fractional Riemann–Liouville derivative was studied in [10]. The nonlocal boundary value problem for a mixed type equation with the Riemann–Liouville fractional partial derivative was studied in [11]. A non-local boundary value problem for Gellerstedt equation with singular coefficient in an unbounded domain was investigated in [12].
The article’s research plan is structured as follows. Section 1 provides information about the problem under study and provides relevant links to articles. Section 2 provides the problem statement. Section 3 provides the main results: the issues of existence and uniqueness of the solution are investigated. Section 4 provides the statement of the proposed problem in a particular case, and Section 5 provides the methodology for solving this problem with its visualization.

2. Formulation of a Problem

We consider the equation
u x x D 0 , y γ u = 0 , γ ( 0 , 1 ) , y > 0 , ( y ) m u x x + u y y + α 0 ( y ) 1 m 2 u x + β 0 y u y = 0 , y < 0 ,
where D 0 , y γ is the Riemann–Liouville fractional derivative of order γ ( 0 < γ < 1 ) of u ( x , y ) [13]
( D 0 , y γ u ) ( x , y ) = y 1 Γ ( 1 γ ) 0 y u ( x , t ) d t ( y t ) γ , 0 < γ < 1 , y > 0 ,
In (1) m , α 0 , β 0 are some real numbers satisfying conditions m > 0 , | α 0 | < m + 2 2 , m 2 < β 0 < 1 .
The equation (1) is considered in domain D = D + D J , where D + is the half-plane y > 0 , D is the finite region of the fourth quadrant of the plane, limited by the characteristics
O C : x 2 m + 2 ( y ) m + 2 2 = 0 , B C : x + 2 m + 2 ( y ) m + 2 2 = 1
equations (1) coming from points O ( 0 , 0 ) , B ( 1 , 0 ) and intersecting at point C 1 2 , m + 2 4 2 m + 2 and the segment O B of the straight line y = 0 .
Let’s introduce the notation: J = ( 0 , 1 ) is the unit interval of the line y = 0 , Θ 0 ( x ) = x 2 , m + 2 4 x 2 m + 2 is the intersection point of the characteristic of equation (1) coming from the point ( x , 0 ) J with the characteristic O C .
( I 0 + μ , ρ , η f ) ( x ) is a generalized fractional integro-differentiation operator with a hypergeometric Gauss function F ( a , b , c ; z ) introduced by M.Saigo [14] and having the form for real μ , ρ , η and x > 0
( I 0 + μ , ρ , η f ) ( x ) = x μ ρ Γ ( μ ) 0 x ( x t ) μ 1 F μ + ρ , η ; μ ; 1 t x f ( t ) d t , μ > 0 , d d x n ( I 0 + μ + n , ρ n , η n f ) ( x ) , μ 0 , n = [ μ ] + 1 .
in particular
( I 0 + 0 , 0 , η f ) ( x ) = f ( x ) ,
Note that if μ > 0 , then the formulas are valid
( I 0 + μ , μ , η f ) ( x ) = ( I 0 + μ f ) ( x ) , ( I 0 + μ , μ , η f ) ( x ) = ( D 0 + μ f ) ( x ) ,
where ( I 0 + μ f ) ( x ) and ( D 0 + μ f ) ( x ) are fractional Riemann–Liouville integration and differentiation operators of the order μ > 0 [13];
( I 0 + μ f ) ( x ) = 1 Γ ( μ ) 0 x ( x t ) μ 1 f ( t ) d t , μ > 0 , x > 0 ,
( D 0 + μ f ) ( x ) = d d x n 1 Γ ( n μ ) 0 x ( x t ) n μ 1 f ( t ) d t , μ > 0 , n = [ μ ] + 1 .
Problem A. Find a solution u ( x , y ) of the equation (1) in domain D satisfying the boundary conditions
y 1 γ u | y = 0 = 0 , ( < x 0 , 1 x < ) ,
A 1 x 1 + b α β ( I 0 + a , b , a α t   α + β 1 u [ Θ 0 ( t ) ] ) ( x ) + A 2 ( I 0 + a + α , 0 , β 1 a b u ( t , 0 ) ) = g ( x ) , ( x J )
and the transmission conditions
lim y 0 u ( x , y ) = c ( x ) lim y 0 + y 1 γ u ( x , y ) , x J ¯ ,
lim y 0 ( y ) β 0 u y ( x , y ) = d ( x ) lim y 0 + y 1 γ ( y 1 γ u ( x , y ) ) y , x J ,
Here α = m + 2 ( β 0 + α 0 ) 2 ( m + 2 ) , β = m + 2 ( β 0 α 0 ) 2 ( m + 2 ) , 0 < α < 1 2 , 0 < β < 1 2 , a > max { α , 1 β } , A 1 , A 2 are valid constants, g ( x ) , c ( x ) , d ( x ) are given functions such that
g ( x ) C 1 ( J ¯ ) C 2 ( J ) , c ( x ) , d ( x ) C 2 ( J ¯ ) C 3 ( J ) , c ( x ) d ( x ) > 0 , d 2 d x 2 [ c ( x ) d ( x ) ] 0 .
Note that non-local boundary value problems for Equation (1) in unbounded and bounded domains are studied in [15,16].
We will look for a solution to the u ( x , y ) problem in the class of doubly differentiable functions in domain of D such that
y 1 γ u ( x , y ) C ( D ¯ + ) , u ( x , y ) C ( D ¯ ) ,
y 1 γ ( y 1 γ u ( x , y ) ) y C ( D + { ( x , y ) : 0 < x < 1 , y = 0 } ) ,
u x x C ( D + D ) , u y y C ( D ) .

3. Main Results

3.1. Uniqueness of the Solution of the Problem

Theorem 1. 
Let A 1 0 , A 2 > 0 , c ( x ) d ( x ) > 0 , d 2 d x 2 c ( x ) d ( x ) 0 . Then problem A, has only a trivial solution.
Proof of Theorem 1. 
Let’s introduce the following notation
lim y 0 + y 1 γ u ( x , y ) = τ 1 ( x ) , lim y 0 u ( x , y ) = τ 2 ( x ) ,
lim y 0 + y 1 γ ( y 1 γ u ( x , y ) ) y = ν 1 ( x ) , lim y 0 ( y ) β 0 u y ( x , y ) = ν 2 ( x ) .
It is known [17] that the solution of equation (1) in domain D + satisfies the condition (6) and the condition
lim y 0 + y 1 γ u ( x , y ) = τ 1 ( x ) , x J ¯
is given by the formula
u ( x , y ) = 0 1 G ( x , y , t ) τ 1 ( t ) d t ,
where G ( x , y , t ) = Γ ( γ ) 2 y γ 2 1 e 1 , γ 2 1 , γ 2 | x t | y γ 2 ,   e 1 , γ 2 1 , γ 2 ( z ) = k = 0 z k k ! Γ ( 1 k ) γ 2 is a Wright type function [17].
It is also known [18] that the functional relation between τ 1 ( x ) and ν 1 ( x ) , brought from the parabolic part of D + to the line y = 0 , has the form
ν 1 ( x ) = 1 Γ ( 1 + γ ) τ 1 ( x ) .
Let’s find the ratio between τ 2 ( x ) and ν 2 ( x ) brought to the line y = 0 from the hyperbolic part D of domain D.
The solution of the modified Cauchy problem, in domain D , has the form [15]
u ( x , y ) = γ 1 0 1 τ 2 x + 2 m + 2 ( 2 t 1 ) ( y ) m + 2 2 t β 1 ( 1 t ) α 1 d t +
+ γ 2 ( y ) 1 β 0 0 1 ν 2 x + 2 m + 2 ( 2 t 1 ) ( y ) m + 2 2 t α ( 1 t ) β d t ,
where γ 1 = Γ ( α + β ) Γ ( α ) Γ ( β ) , γ 2 = 2 Γ ( 1 α β ) ( m + 2 ) Γ ( 1 α ) Γ ( 1 β ) .
Using the formula (16) and the ratio (2) we have
u [ Θ 0 ( x ) ] = γ 1 Γ ( α ) ( I 0 + α , 0 , β 1 τ 2 ) ( x ) + γ 2 m + 2 4 1 α β Γ ( 1 β ) ( I 0 + 1 β , α + β 1 , β 1 ν 2 ) ( x ) .
Substituting u [ Θ 0 ( x ) ] into the boundary condition (7) and applying successively the relations [14]
x μ + ρ + η ( I 0 + μ , ρ , η φ ) ( x ) = ( I 0 + μ , μ η , μ ρ φ ) ( x ) , μ > 0 ,
( I 0 + μ , ρ , η I 0 + σ , δ , μ + η φ ) ( x ) = ( I 0 + μ + σ , ρ + δ , η φ ) ( x ) , μ > 0 ,
after simple calculations, we get
k 1 I 0 + a + α , 0 , β 1 a b τ 2 ( x ) + k 2 I 0 + a + 1 β , α + β 1 , β 1 a b ν 2 ( x ) = g ( x )
where k 1 = A 1 γ 1 Γ ( α ) A 2 , k 2 = A 1 γ 2 Γ ( 1 β ) m + 2 2 1 α β .
Applying the operator I 0 + a + α , 0 , β 1 a b 1 = I 0 + a α , 0 , α + β 1 b to both parts of the resulting equality, taking into account (18), (3), (4) and ( D 0 + α ( I 0 + α f ) ( t ) ) ( x ) = f ( x ) we have
k 1 τ 2 ( x ) + k 2 I 0 + 1 α β ν 2 ( x ) = g 1 ( x )
where g 1 ( x ) = I 0 + a α , 0 , α + β 1 b g ( x ) .
Consider the corresponding homogeneous problem: g ( x ) = 0 .
Consider the following two cases:
a) Let k 1 0 :
A 1 Γ ( α + β ) A 2 Γ ( β ) 0 .
Then the ratio (20) takes the form
τ 2 ( x ) = k 3 I 0 + 1 α β ν 2 ( x ) + 1 k 1 g 1 ( x ) ,
where k 3 = k 2 k 1 .
Let’s evaluate the following integral
I = 0 1 τ 2 ( x ) ν 2 ( x ) d x .
Due to the conjugation conditions (8), (9) and ratio (11),(12) we have
τ 2 ( x ) = c ( x ) τ 1 ( x ) , ν 2 ( x ) = d ( x ) ν 1 ( x ) ,
and therefore, by virtue of ratio (15) we have
I = 1 Γ ( 1 + γ ) 0 1 c ( x ) τ 1 ( x ) d ( x ) τ 1   ( x ) d x .
Integrating in parts and considering that according to (6) and (13) τ 1 ( 0 ) = τ 1 ( 1 ) = 0 , we get
I = 1 Γ ( 1 + γ ) 1 2 0 1 τ 1 2 ( x ) d 2 d x 2 c ( x ) d ( x ) d x 0 1 τ 1   ( x ) 2 c ( x ) d ( x ) d x .
Hence, due to the conditions (10), we obtain an estimate in domain of D + for the integral:
I 0 .
Now let’s find the estimate of the integral I in domain D .
For g ( x ) = 0 , the equality (22) takes the form
τ 2 ( x ) = k 3 ( I 0 + 1 α β ν 2 ( t ) ) ( x ) = k 3 Γ ( 1 α β ) 0 x ν 2 ( t ) ( x t ) α β d t
and therefore,
I = k 3 Γ ( 1 α β ) 0 1 ν 2 ( x ) d x 0 x ( x t ) α β ν 2 ( t ) d t .
Next, let’s use the well-known formula for the gamma function Γ ( σ ) [19]
0 s σ 1 cos ( k s ) d s = Γ ( σ ) k σ cos σ π 2 , ( k > 0 , 0 < σ < 1 ) .
Assuming k = x t , σ = α + β to it, we get
x t α β =
= 1 Γ ( α + β ) cos ( π α + β 2 ) 0 s α + β 1 cos ( s x t ) d s , ( 0 < α + β < 1 ) .
Applying this formula and the Dirichlet formula of the permutation of the order of integration in the repeated integral, we arrive at the relation
I = k 3 sin ( π α + β 2 ) π 0 s α + β 1 0 1 ν 2 ( x ) cos ( s x ) d x 2 + 0 1 ν 2 ( x ) sin ( s x ) d x 2 d s .
From the conditions of the theorem we obtain
I 0 .
It follows from (25) and (26) that I = 0 , and therefore according to (24)
1 2 0 1 τ 1 2 ( x ) d 2 d x 2 ( c ( x ) d ( x ) ) d x 0 1 ( τ 1   ( x ) ) 2 c ( x ) d ( x ) d x = 0 .
Hence, by virtue of the conditions (10) and the equalities τ 1 ( 0 ) = τ 1 ( 1 ) = 0 we get
τ 1 ( x ) = 0 , x J ¯ .
b) Let k 1 = 0 , k 2 0 :
A 1 Γ ( α + β ) A 2 Γ ( β ) = 0 , A 1 0 .
Then (20) is a homogeneous Abel equation:
k 2 I 0 + 1 α β ν 2 ( x ) = 0
having only a trivial solution ν 2 ( x ) = 0 .
Then, by virtue of the second formula (23) ν 1 ( x ) = 0 , the ratio (15) in the place with the conditions τ 1 ( 0 ) = τ 1 ( 1 ) = 0 leads to the equality (27). This, according to (14), means that u ( x , y ) 0 in domain of D ¯ , which proves the uniqueness of the solution to the original problem under the conditions (21) and (28). □

3.2. The Existence of a Solution to Problem A

Theorem 2. 
Let a) k 1 0 , k 2 = 0 ; b) k 1 = 0 , k 2 0 ; c) c ( x ) = c = const ; d) c ( x ) = c = const , d ( x ) = d = const . Then there is a solution to problem A.
Proof of Theorem 2. 
According to (14) and (15), to prove the existence of a solution to problem A, it is enough to find ν 1 ( x ) .
By virtue of (23), the equation (20) takes the form
k 1 c ( x ) τ 1 ( x ) + k 2 I 0 + 1 α β d ( t ) ν 1 ( t ) ( x ) = g 1 ( x ) .
Consider the case k 1 0 , k 2 = 0 , then (29) gives an explicit expression for τ 1 ( x ) , that is, τ 1 ( x ) = g 1 ( x ) k 1 c ( x ) and ν 1 ( x ) are found by the formula (15).
If k 1 = 0 , k 2 0 , then (29) is an Abel integral equation of the first kind.
k 2 I 0 + 1 α β d ( t ) ν 1 ( t ) ( x ) = g 1 ( x ) .
with 0 < α + β < 1 . According to the condition (10) g ( x ) C 1 ( J ¯ ) C 2 ( J ) . Function g 1 ( x ) is also continuous [10] and the well-known solution of the equation (30)[13] gives an explicit expression for ν 1 ( x ) in the form
ν 1 ( x ) = 1 k 2 d ( x ) d d x 1 Γ ( α + β ) 0 x ( x t ) α + β 1 g 1 ( t ) d t .
If c ( x ) = c 0 , then the equation (29) takes the form
c k 1 τ 1 ( x ) + k 2 I 0 + 1 α β d ( t ) ν 1 ( t ) ( x ) = g 1 ( x ) .
Differentiate both parts of the ratio (31) by x twice and taking into account (5), (15), we get
c k 1 Γ ( 1 + γ ) ν 1 ( x ) + k 2 D 0 + 1 + α + β d ( t ) ν 1 ( t ) ( x ) = g 1   ( x ) .
As you know [13] if
ν 2 ( x ) = d ( x ) ν 1 ( x ) = lim y 0 ( y ) β 0 u y ( x , y ) C ( [ 0 , 1 ] ) ,
then the formula is correct
I 0 + 1 + α + β D 0 + 1 + α + β ν 2 ( t ) ( x ) = ν 2 ( x ) c 1 x α + β c 2 x α + β 1 ,
where
c 1 = 1 Γ ( α + β + 1 ) I 0 + 1 α β ν 2 ( 0 + ) , c 1 = 1 Γ ( α + β ) I 0 + 1 α β ν 2 ( 0 + )
If the condition (33) is satisfied, then applying the operator I 0 + 1 + α + β to both parts of (32) and considering (34) we arrive at the integral equation:
k 2 d ( x ) ν 1 ( x ) + c k 1 Γ ( 1 + γ ) I 0 + 1 + α + β ν 1 ( t ) ( x ) = g 2 ( x ) ,
where
g 2 ( x ) = I 0 + 1 + α + β g 1   ( t ) ( x ) + k 2 [ c 1 x α + β + c 2 x α + β 1 ] .
If k 2 d ( x ) 0 , then (36) Volterra integral equation of the second kind
ν 1 ( x ) + 0 x K ( x , t ) ν 1 ( t ) d t = F ( x )
with a continuous core K ( x , t ) = c k 1 Γ ( 1 + γ ) k 2 Γ ( 1 + α + β ) d ( x ) ( x t ) α + β and the free member F ( x ) = 1 k 2 d ( x ) g 2 ( x ) , where function g 2 ( x ) is given by formula (37), and the constants c 1 , c 2 are by formula (35).
It is known [4] that the equation (38) has a unique solution ν 1 ( x ) .
If c ( x ) = c 0 , d ( x ) = d 0 , then the equation (29) reduces to a fractional differential equation [4]:
D 0 + 1 + α + β ν 1 ( t ) ( x ) + k 4 ν 1 ( x ) = Φ ( x ) ,
where k 4 = c k 1 Γ ( 1 + γ ) k 2 d , Φ ( x ) = 1 k 2 d g 1   ( x ) .
In [4], an explicit solution of the ν 1 ( x ) equation (39) is written out, which according to (14) completes the proof of the existence of a solution to the original problem. □

4. Formulation of a Problem

Let α 0 = 0 , β 0 = m 2 , then the equation (1) takes the form
u x x D 0 , y γ u = 0 , γ ( 0 , 1 ) , y > 0 , ( y ) m u x x + u y y m 2 y u y = 0 , y < 0 .
In this case, let’s study the following problem.
Problem B. Find a solution u ( x , y ) of equation (40) satisfying the boundary condition (6) and the condition
d d x u [ Θ 0 ( x ) ] = d d x u ( x , 0 ) + δ ( x ) ,
and the transmission conditions
lim y 0 u ( x , y ) = lim y 0 + y 1 γ u ( x , y ) , x J ¯ ,
lim y 0 ( y ) m 2 u y ( x , y ) = lim y 0 + y 1 γ ( y 1 γ u ( x , y ) ) y , x J .
Here δ ( x ) is given function such that
δ ( x ) C 1 ( J ¯ ) C 2 ( J ) .

5. Solution Methodology

Solving a modified Cauchy problem with initial data
u ( x , 0 ) = τ ( x ) , x J ¯ , lim y 0 ( y ) m 2 u y ( x , y ) = ν ( x ) , x J ,
in domain D for equation ( y ) m u x x + u y y m 2 y u y = 0 is given by the d’Alembert’s formula
u ( x , y ) = 1 2 τ x 2 m + 2 ( y ) m + 2 2 + τ x + 2 m + 2 ( y ) m + 2 2
2 m + 2 ( y ) m + 2 2 0 1 ν x + 2 m + 2 ( 2 t 1 ) ( y ) m + 2 2 d t .
From (44) we calculate
u [ Θ 0 ( x ) ] = 1 2 τ ( x ) 1 2 0 x ν ( z ) d z .
Substituting u [ Θ 0 ( x ) ] into the condition (41), we obtain the second functional relation between the unknown functions τ ( x ) and ν ( x ) :
τ ( x ) + ν ( x ) = 2 δ ( x ) .
Excluding ν ( x ) from the equations (15) and (45), we obtain
τ ( x ) + 1 Γ ( 1 + γ ) τ ( x ) = 2 δ ( x ) .
Applying the method of variation of constants to the equation (46), we will have
τ ( x ) = C 1 + C 2 e λ x + 2 λ 0 x δ ( s ) e λ ( s x ) 1 d s ,
where λ = Γ ( 1 + γ ) , C 1 , C 2 constant values.
From (47), taking into account (45), we get
ν ( x ) = 2 λ 2 δ ( x ) + C 2 λ e λ x + 2 0 x e λ ( s x ) δ ( s ) d s ,
Given that τ ( 0 ) = τ ( 1 ) = 0 , from (47) it is easy to show that
C 1 = 2 1 e λ 0 1 δ ( s ) e λ ( s 1 ) 1 d s , C 2 = 2 1 e λ 0 1 δ ( s ) e λ ( s 1 ) 1 d s .
Using the found τ ( x ) and ν ( x ) , it is easy to obtain a solution to problem B in each of the areas D + and D , which means that the solution to the problem (40), (6), (41) in a given class of functions in the domain D, satisfying the boundary conditions (6), (41) and the gluing conditions (42)-(43).
Let’s consider an example of solving problem B for a specific type of function δ ( x ) with its visualization. Visualization was performed using PyCharm software in the Python language.
Example 1. 
Let δ ( x ) = x 3 2 ( 1 x ) 3 2 .
Then equalities (47), (5) take the following form
τ ( x ) = C 1 + C 2 e λ x + 2 λ 0 x s 3 2 ( 1 s ) 3 2 e λ ( s x ) d s ,
ν ( x ) = 2 λ 2 x 3 2 ( 1 x ) 3 2 + C 2 λ e λ x + 2 0 x s 3 2 ( 1 s ) 3 2 e λ ( s x ) d s ,
where
C 1 = 2 π Γ ( 2.5 ) e λ 2 I 2 ( 0.5 λ ) λ 2 ( 1 e λ ) 2 B ( 2.5 , 2.5 ) 1 e λ , C 2 = 2 π Γ ( 2.5 ) e λ 2 I 2 ( 0.5 λ ) λ 2 ( 1 e λ ) + 2 B ( 2.5 , 2.5 ) 1 e λ .
Here I 2 ( x ) is the modified Bessel function, Γ ( x ) is the gamma function, B ( x , y ) is the beta function.
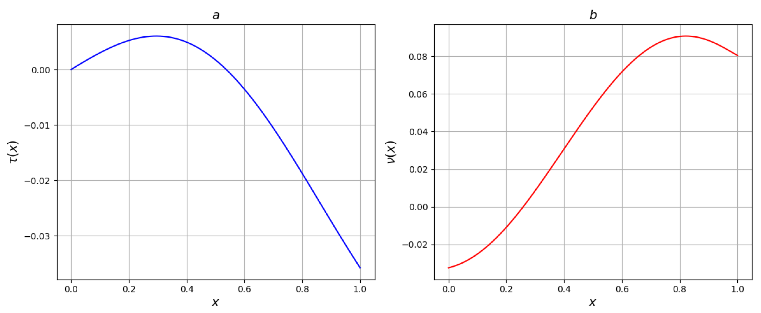
Figure 1 shows the graphs of functions τ x and ν x for γ = 0.9 and δ x = x 3 2 1 x 3 2 .
Using the obtained functions τ ( x ) and ν ( x ) , we can obtain a solution to the problem in domain D + and D , respectively, using formulas (14) and (42).
Let us present graphs of the solution u x , y of Problem B using formulas (14) and (42) depending on the values of parameter γ .
In Figure 2 we can see that when changing the parameter γ in domain D + the subdiffusion mode is enhanced due to the fact that the diffusion process proceeds more slowly than normal diffusion. We see that the region of positive values of the solution function u ( x , y ) expands, and the region of negative values, on the contrary, narrows. In domain D the wave mode proceeds, the shape of which is also affected by the values of parameter γ .

6. Discussion

The properties of solution of Equation (1) at y < 0 essentially depend on coefficients α 0 and β 0 , at the lowest terms of Equation (1). If β 0 = 1 , then the solution to Equation (1) on the parabolic degeneracy line has a logarithmic singularity. In this case boundary value problems for Equation (1) at y < 0 are studied with different conditions.

7. Conclusions

In this work, we study a boundary value problems for differential equation with partial fractional derivative and degenerate hyperbolic equation. Main results are new. Using these results, we can explore various boundary value problems for differential equations with partial fractional derivative of the second and higher orders.
The paper provides an example of solving a non-local problem in a particular case, and plots the functions. It is shown that the order of the fractional derivative affects the intensity of diffusion, it slows down, which corresponds to subdiffusion. Also, the order of the fractional derivative affects the shape of the wave front.

Author Contributions

Conceptualization, M.R., R.P., R.Z. and N.Y.; methodology, M.R., R.P., R.Z. and N.Y.; validation, M.R., R.P., R.Z. and N.Y.; investigation, M.R., R.P., R.Z. and N.Y.; writing—original draft preparation, M.R., R.P., R.Z. and N.Y.; writing—review and editing, M.R., R.P., R.Z. and N.Y.; supervision, M.R. and R.P. All authors have read and agreed to the published version of the manuscript.

Funding

Agreement between the V.I. Romanovsky Institute of Mathematics of the Academy of Sciences of the Republic of Uzbekistan and the Federal State Budgetary Scientific Institution Institute of Cosmophysical Research and Radio Wave Propagation of the Far Eastern Branch of the Russian Academy of Sciences on cooperation in the field of mathematical research (no 117, April 28, 2022).

Institutional Review Board Statement

Not applicable

Data Availability Statement

Not applicable.

Acknowledgments

Authors would like to thank anonymous referees.

Conflicts of Interest

The authors declare no conflicts of interest.

References

  1. Nakhushev, A.M. Elements of fractional calculus and their application.; Publishing House of the KBSC RAS: Nalchik, Russia, 2000. [Google Scholar]
  2. Gekkieva, S.Kh. On one analogue of the Tricomi problem for a mixed-type equation with a fractional derivative. Reports of AMAN 2001, 5(2), 18–22. [Google Scholar]
  3. Gekkieva, S.Kh. The Cauchy problem for the generalized transport equation with a fractional derivative in time. Reports of AMAN 2000, 5(1), 16–19. [Google Scholar]
  4. Kilbas, A.A.; Repin, O.A. An analogue of the Bitsadze–Samarsky problem for a mixed-type equation with a fractional derivative. Diff. equations 2003, 39(5), 638–644. [Google Scholar]
  5. Pskhu, A.V. Solution of boundary value problems for the fractional order diffusion equation by the Green’s function method. Diff. equations 2003, 39(10), 1430–1433. [Google Scholar]
  6. Pskhu, A.V. Solution of the boundary value problem for partial differential equations of fractional order. Diff. equations 2003, 39(10), 1092–1099. [Google Scholar]
  7. Tomovski, Z.; Hilfer, R.; Srivastava, H.M. Fractional and operational calculus with generalized fractional derivative operators and Mittag-Leffler type functions. Integ. Trans. and Special functions. 2010, 21(11), 797–814. [Google Scholar] [CrossRef]
  8. Hilfer, R. Experimental evidence for fractional time evolution in glass forming materials. Chemical Phys 2002, 1-2, 399–408. [Google Scholar] [CrossRef]
  9. Tarasenko, A.V.; Egorova, I.P. On a non-local problem with a fractional Riemann–Liouville derivative for a mixed type equation. Bulletin of the Sam.state Technical University. Ser. phys.-mat of Science 2017, 21, 112–121. [Google Scholar]
  10. Repin, O.A. On a problem for a mixed type equation with a fractional derivative. Izves. Vuz. Matem. 2018, 8, 46–51. [Google Scholar] [CrossRef]
  11. Ruziev, M. Kh; Yuldasheva, N.T. Nonlocal boundary value problem for a mixed type equation with fractional partial derivative. Journal of Mathematical Sciences 2023, 274, 275–284. [Google Scholar] [CrossRef]
  12. Ruziev, M.K.; Yuldasheva, N.T. On a boundary value problem for a class of equations of mixed type. Lobachevskii Journal of Mathematics 2023, 44, 2916–2929. [Google Scholar] [CrossRef]
  13. Samko, S.G.; Kilbas, A.A.; Marichev, O.I. Integrals and derivatives of fractional order and some of their applications; Science and Technology: Minsk, Belarus, 1987; pp. 154–196. [Google Scholar]
  14. Saigo, M. A remark on integral operators involving the Gauss hypergeometric function. Math. Rep. Coll. Gen.Educ.Kyushe Univ. 1978, 11(2), 135–143. [Google Scholar]
  15. Ruziev, M. Kh. A boundary value problem for a partial differential equation with fractional derivative. Fractional calculus and Applied Analysis. 2021, 24(2), 509–517. [Google Scholar] [CrossRef]
  16. Ruziev, M.K.; Zunnunov, R.T. On a nonlocal problem for mixed type equation with partial Riemann–Liouville fractional derivative. Fractal and Fractional 2022, 6, 110. [Google Scholar] [CrossRef]
  17. Pskhu, A.V. Partial differential equations of fractional order. Nauka: Moscow, 2005; 199 p.
  18. Gekkieva, S.K. An analogue of the Tricomi problem for a mixed type equation with a fractional derivative. Izv. Kabardino-Balkarian Scientific Center of the Russian Academy of Sciences 2001, 2, 78–80. [Google Scholar]
  19. Prudnikov, A.P.; Brychkov, Yu.A.; Marichev, O.I. Integrals and series. Elementary functions. Nauka: Moscow, Russia, 1981; pp. 800.
  20. Kilbas, A.A. Integral equations: a course of lectures. BSU: Minsk, Belarus, 2005; 143 p.
Figure 1. Graphs of functions for δ x = x 3 2 1 x 3 2 : a) τ x ; b) ν x .
Figure 1. Graphs of functions for δ x = x 3 2 1 x 3 2 : a) τ x ; b) ν x .
Preprints 113477 g001
Figure 2. Graphs of the solution of Problem B for m = 1.5 and different values of γ : a) γ = 1 ; b) γ = 0.8 ; c) γ = 0.6 ; d) γ = 0.4 .
Figure 2. Graphs of the solution of Problem B for m = 1.5 and different values of γ : a) γ = 1 ; b) γ = 0.8 ; c) γ = 0.6 ; d) γ = 0.4 .
Preprints 113477 g002
Disclaimer/Publisher’s Note: The statements, opinions and data contained in all publications are solely those of the individual author(s) and contributor(s) and not of MDPI and/or the editor(s). MDPI and/or the editor(s) disclaim responsibility for any injury to people or property resulting from any ideas, methods, instructions or products referred to in the content.
Copyright: This open access article is published under a Creative Commons CC BY 4.0 license, which permit the free download, distribution, and reuse, provided that the author and preprint are cited in any reuse.
Prerpints.org logo

Preprints.org is a free preprint server supported by MDPI in Basel, Switzerland.

Subscribe

Disclaimer

Terms of Use

Privacy Policy

Privacy Settings

© 2026 MDPI (Basel, Switzerland) unless otherwise stated