Submitted:
26 July 2024
Posted:
29 July 2024
You are already at the latest version
Abstract
Keywords:
1. Introduction
2. Materials and Methods
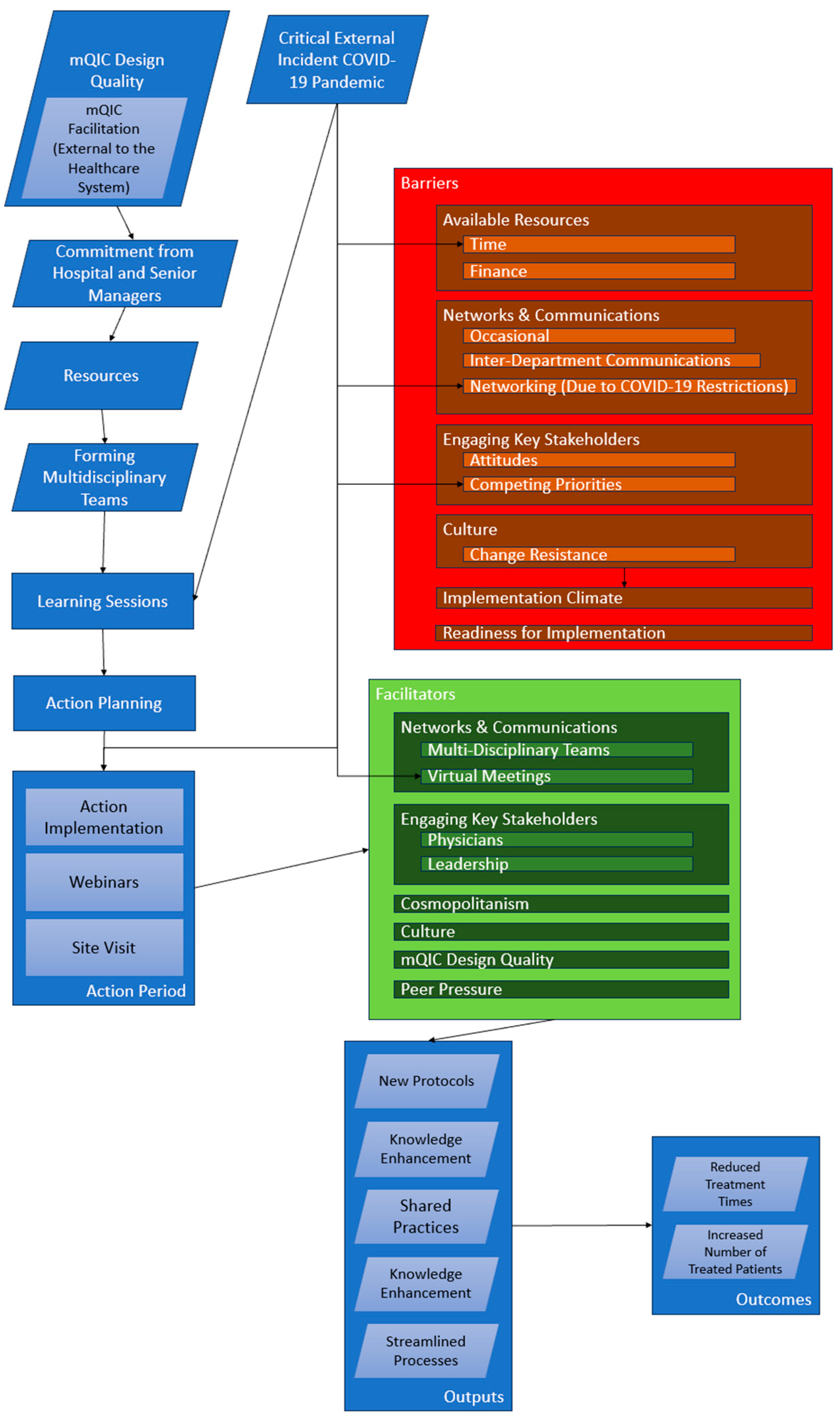
3. Results
3.1. (D1) Innovation Characteristics
3.1.1. (D1.2) Evidence Strength & Quality
3.1.2. (D1.3) Relative Advantage
3.1.3. (D1.7) Design Quality & Packaging
3.2. (D2) Outer Setting
3.2.1. (D2.1) Needs & Resources of Those Served by the Organization
3.2.2. (D2.2) Cosmopolitanism
3.2.3. (D2.3) Peer Pressure
3.3. (D3) Inner Setting
3.3.1. (D3.2) Networks & Communications
3.3.2. (D3.3) Culture
3.3.3. (D3.4) Implementation Climate
3.3.3.1. (D3.4.3) Relative Priority
3.3.3.2. (D3.4.5) Goals and Feedback
3.3.4. (D3.5) Readiness for Implementation
3.3.4.1. (D3.5.1) Leadership Engagement
3.3.4.2. (D3.5.2) Available Resources
3.3.4.3. (D3.5.3) Access to Knowledge and Information
3.4. (D4) Individual Characteristics
3.4.1. (D4.3) Individual Stage of Change
3.5. (D5) Process
3.5.1. (D5.1) Planning
3.5.2. (D5.2) Engaging
3.5.2.1. (D5.2.5) Key Stakeholders (Staff)
3.5.3. (D5.4) Reflecting & Evaluating
4. Discussion
5. Conclusions
Supplementary Materials
Author Contributions
Funding
Institutional Review Board Statement
Informed Consent Statement
Data Availability Statement
Conflicts of Interest
References
- Tissue Plasminogen Activator for Acute Ischemic Stroke. New England Journal of Medicine 1995, 333, 1581–1588. [CrossRef]
- Goyal, M.; Menon, B.K.; Zwam, W.H. van; Dippel, D.W.J.; Mitchell, P.J.; Demchuk, A.M.; Dávalos, A.; Majoie, C.B.L.M.; Lugt, A. van der; Miquel, M.A. de; et al. Endovascular thrombectomy after large-vessel ischaemic stroke: a meta-analysis of individual patient data from five randomised trials. The Lancet 2016, 387, 1723–1731. [Google Scholar] [CrossRef]
- Emberson, J.; Lees, K.R.; Lyden, P.; Blackwell, L.; Albers, G.; Bluhmki, E.; Brott, T.; Cohen, G.; Davis, S.; Donnan, G.; et al. Effect of treatment delay, age, and stroke severity on the effects of intravenous thrombolysis with alteplase for acute ischaemic stroke: a meta-analysis of individual patient data from randomised trials. The Lancet 2014, 384, 1929–1935. [Google Scholar] [CrossRef] [PubMed]
- Bourcier, R.; Goyal, M.; Liebeskind, D.S.; Muir, K.W.; Desal, H.; Siddiqui, A.H.; Dippel, D.W.J.; Majoie, C.B.; van Zwam, W.H.; Jovin, T.G.; et al. Association of Time From Stroke Onset to Groin Puncture With Quality of Reperfusion After Mechanical Thrombectomy: A Meta-analysis of Individual Patient Data From 7 Randomized Clinical Trials. JAMA Neurology 2019, 76, 405–411. [Google Scholar] [CrossRef]
- Kamal, N.; Benavente, O.; Boyle, K.; Buck, B.; Butcher, K.; Casaubon, L.K.; Côté, R.; Demchuk, A.M.; Deschaintre, Y.; Dowlatshahi, D.; et al. Good is not Good Enough: The Benchmark Stroke Door-to-Needle Time Should be 30 Minutes. Canadian Journal of Neurological Sciences 2014, 41, 694–696. [Google Scholar] [CrossRef] [PubMed]
- Boulanger, J.; Lindsay, M.; Gubitz, G.; Smith, E.; Stotts, G.; Foley, N.; Bhogal, S.; Boyle, K.; Braun, L.; Goddard, T.; et al. Canadian Stroke Best Practice Recommendations for Acute Stroke Management: Prehospital, Emergency Department, and Acute Inpatient Stroke Care, 6th Edition, Update 2018. International Journal of Stroke 2018, 13, 949–984. [Google Scholar] [CrossRef]
- Kamal, N.; Smith, E.E.; Jeerakathil, T.; Hill, M.D. Thrombolysis: Improving door-to-needle times for ischemic stroke treatment – A narrative review. International Journal of Stroke 2018, 13, 268–276. [Google Scholar] [CrossRef] [PubMed]
- Kamal, N.; Sheng, S.; Xian, Y.; Matsouaka, R.; Hill, M.D.; Bhatt, D.L.; Saver, J.L.; Reeves, M.J.; Fonarow, G.C.; Schwamm, L.H.; et al. Delays in Door-to-Needle Times and Their Impact on Treatment Time and Outcomes in Get With The Guidelines-Stroke. Stroke 2017, 48, 946–954. [Google Scholar] [CrossRef]
- Gropen, T.I.; Gagliano, P.J.; Blake, C.A.; Sacco, R.L.; Kwiatkowski, T.; Richmond, N.J.; Leifer, D.; Libman, R.; Azhar, S.; Daley, M.B. Quality improvement in acute stroke. Neurology 2006, 67, 88–93. [Google Scholar] [CrossRef]
- Schwamm, L.H.; Ali, S.F.; Reeves, M.J.; Smith, E.E.; Saver, J.L.; Messe, S.; Bhatt, D.L.; Grau-Sepulveda, M.V.; Peterson, E.D.; Fonarow, G.C. Temporal Trends in Patient Characteristics and Treatment With Intravenous Thrombolysis Among Acute Ischemic Stroke Patients at Get With the Guidelines–Stroke Hospitals. Circulation: Cardiovascular Quality and Outcomes 2013, 6, 543–549. [Google Scholar] [CrossRef]
- Katzan, I.L.; Hammer, M.D.; Furlan, A.J.; Hixson, E.D.; Nadzam, D.M. Quality Improvement and Tissue-Type Plasminogen Activator for Acute Ischemic Stroke. Stroke 2003, 34, 799–800. [Google Scholar] [CrossRef]
- Zamboni, K.; Baker, U.; Tyagi, M.; Schellenberg, J.; Hill, Z.; Hanson, C. How and under what circumstances do quality improvement collaboratives lead to better outcomes? A systematic review. Implementation Sci 2020, 15, 27. [Google Scholar] [CrossRef] [PubMed]
- Are quality improvement collaboratives effective? A systematic review | BMJ Quality & Safety. Available online: https://qualitysafety.bmj.com/content/27/3/226.abstract (accessed on Jul 4, 2024).
- Anonymous The Breakthrough Series: IHI’s Collaborative Model for Achieving Breakthrough Improvement. Diabetes Spectrum 2004, 17, 97–101. [CrossRef]
- Lowther, H.J.; Harrison, J.; Hill, J.E.; Gaskins, N.J.; Lazo, K.C.; Clegg, A.J.; Connell, L.A.; Garrett, H.; Gibson, J.M.E.; Lightbody, C.E.; et al. The effectiveness of quality improvement collaboratives in improving stroke care and the facilitators and barriers to their implementation: a systematic review. Implementation Sci 2021, 16, 95. [Google Scholar] [CrossRef] [PubMed]
- Kamal, N.; Jeerakathil, T.; Stang, J.; Liu, M.; Rogers, E.; Smith, E.E.; Demchuk, A.M.; Siddiqui, M.; Mann, B.; Bestard, J.; et al. Provincial Door-to-Needle Improvement Initiative Results in Improved Patient Outcomes Across an Entire Population. Stroke 2020, 51, 2339–2346. [Google Scholar] [CrossRef]
- Kamal, N.; Jeerakathil, T.; Mrklas, K.; Smith, E.E.; Mann, B.; Valaire, S.; Hill, M.D. Improving Door-to-needle Times in the Treatment of Acute Ischemic Stroke Across a Canadian Province: Methodology. Critical Pathways in Cardiology 2019, 18, 51. [Google Scholar] [CrossRef]
- Prabhakaran, S.; Lee, J.; O’Neill, K. Regional Learning Collaboratives Produce Rapid and Sustainable Improvements in Stroke Thrombolysis Times. Circulation: Cardiovascular Quality and Outcomes 2016, 9, 585–592. [Google Scholar] [CrossRef] [PubMed]
- Kirk, M.A.; Kelley, C.; Yankey, N.; Birken, S.A.; Abadie, B.; Damschroder, L. A systematic review of the use of the Consolidated Framework for Implementation Research. Implementation Sci 2016, 11, 72. [Google Scholar] [CrossRef]
- Kamal, N.; Aljendi, S.; Carter, A.; Cora, E.A.; Chandler, T.; Clift, F.; Fok, P.T.; Goldstein, J.; Gubitz, G.; Hill, M.D.; et al. Improving access and efficiency of ischemic stroke treatment across four Canadian provinces using a stepped wedge trial: Methodology. Front. Stroke 2022, 1. [Google Scholar] [CrossRef]
- ACTEAST: Atlantic Canada Together Enhancing Acute Stroke Treatment. Available online: https://www.dal.ca/sites/acteast.html (accessed on Jul 4, 2024).
- Phillips, S.J.; Stevens, A.; Cao, H.; Simpkin, W.; Payne, J.; Gill, N. Improving stroke care in Nova Scotia, Canada: a population-based project spanning 14 years. BMJ Open Qual 2021, 10, e001368. [Google Scholar] [CrossRef]
- Klaic, M.; Kapp, S.; Hudson, P.; Chapman, W.; Denehy, L.; Story, D.; Francis, J.J. Implementability of healthcare interventions: an overview of reviews and development of a conceptual framework. Implementation Sci 2022, 17, 10. [Google Scholar] [CrossRef] [PubMed]
- CFIR Codebook Template. Accessed: Jul. 04, 2024. [Online]. Available: https://cfirguide.org/wp-content/uploads/2019/08/cfircodebooktemplate10-27-2014.
- Damschroder, L.J.; Aron, D.C.; Keith, R.E.; Kirsh, S.R.; Alexander, J.A.; Lowery, J.C. Fostering implementation of health services research findings into practice: a consolidated framework for advancing implementation science. Implementation Sci 2009, 4, 50. [Google Scholar] [CrossRef]
- Ritchie, J.; Spencer, L. Qualitative data analysis for applied policy research. In Analyzing Qualitative Data; Routledge, 1994 ISBN 978-0-203-41308-1.
- Keith, R.E.; Crosson, J.C.; O’Malley, A.S.; Cromp, D.; Taylor, E.F. Using the Consolidated Framework for Implementation Research (CFIR) to produce actionable findings: a rapid-cycle evaluation approach to improving implementation. Implementation Sci 2017, 12, 15. [Google Scholar] [CrossRef] [PubMed]
- Making Sense of Implementation Theories, Models, and Frameworks | SpringerLink. Available online: https://link.springer.com/chapter/10.1007/978-3-030-03874-8_3 (accessed on Jul 7, 2024).
- Sykes, M.; O’Mahony, L.; Wiggin, D.; Timmons, S. Adapting a quality improvement collaborative to a new national context: a co-design and feasibility study to improve dementia care in Ireland. BMC Health Serv Res 2023, 23, 1056. [Google Scholar] [CrossRef] [PubMed]
- Daudelin, D.H.; Kulick, E.R.; D’Amore, K.; Lutz, J.S.; Barrientos, M.T.; Foell, K. The Massachusetts Emergency Medical Service Stroke Quality Improvement Collaborative, 2009–2012. Prev Chronic Dis 2013, 10, E161. [Google Scholar] [CrossRef] [PubMed]
- Andrew, N.E.; Middleton, S.; Grimley, R.; Anderson, C.S.; Donnan, G.A.; Lannin, N.A.; Stroil-Salama, E.; Grabsch, B.; Kilkenny, M.F.; Squires, J.E.; et al. Hospital organizational context and delivery of evidence-based stroke care: a cross-sectional study. Implementation Sci 2019, 14, 6. [Google Scholar] [CrossRef] [PubMed]
- Full article: Improving post-stroke recovery: the role of the multidisciplinary health care team. Available online: https://www.tandfonline.com/doi/full/10.2147/JMDH.S68764 (accessed on Jul 7, 2024).
- Frontiers | From Classification to Causality: Advancing Understanding of Mechanisms of Change in Implementation Science. Available online: https://www.frontiersin.org/journals/public-health/articles/10.3389/fpubh.2018.00136/full (accessed on Jul 7, 2024).
- Learning and Improving in Quality Improvement Collaboratives: Which Collaborative Features Do Participants Value Most? - Nembhard - 2009 - Health Services Research - Wiley Online Library. Available online: https://onlinelibrary.wiley.com/doi/full/10.1111/j.1475-6773.2008.00923.x?casa_token=m5uI0tmcxM0AAAAA%3Anigg-fUVR5rn7Gv-ISH37_ePN4axKGkngvzg2IcuiGkawDAI6awV277w26bX_28OuXxAqQnSjNcbH4BZ8Q (accessed on 7 July 2024).
- Parand, A.; Benn, J.; Burnett, S.; Pinto, A.; Vincent, C. Strategies for sustaining a quality improvement collaborative and its patient safety gains. International Journal for Quality in Health Care 2012, 24, 380–390. [Google Scholar] [CrossRef]
- Smith, C.D.; Korenstein, D. Harnessing the Power of Peer Pressure to Reduce Health Care Waste and Improve Clinical Outcomes. Mayo Clinic Proceedings 2015, 90, 311–312. [Google Scholar] [CrossRef] [PubMed]
- Smith, T.J.; Hillner, B.E. Ensuring Quality Cancer Care by the Use of Clinical Practice Guidelines and Critical Pathways. JCO 2001, 19, 2886–2897. [Google Scholar] [CrossRef]
- Whitby, M.; McLaws, M.-L.; Ross, M.W. Why Healthcare Workers Don’t Wash Their Hands: A Behavioral Explanation. Infection Control & Hospital Epidemiology 2006, 27, 484–492. [Google Scholar] [CrossRef]
- Cabanillas, C.; García, J.M.; Resinas, M.; Ruiz, D.; Mendling, J.; Ruiz-Cortés, A. Priority-Based Human Resource Allocation in Business Processes. In Proceedings of the Service-Oriented Computing; Basu, S., Pautasso, C., Zhang, L., Fu, X., Eds.; Springer: Berlin, Heidelberg, 2013; pp. 374–388. [Google Scholar]
- Unpacking organizational readiness for change: an updated systematic review and content analysis of assessments | BMC Health Services Research. Available online: https://link.springer.com/article/10.1186/s12913-020-4926-z (accessed on 7 July 2024).
- How to engage stakeholders in research: design principles to support improvement | Health Research Policy and Systems. Available online: https://link.springer.com/article/10.1186/s12961-018-0337-6 (accessed on Jul 7, 2024).
- Zohar, D.; Tenne-Gazit, O. Transformational leadership and group interaction as climate antecedents: A social network analysis. Journal of Applied Psychology 2008, 93, 744–757. [Google Scholar] [CrossRef] [PubMed]
- Goodman, J.; Truss †, C. The medium and the message: communicating effectively during a major change initiative. Journal of Change Management 2004, 4, 217–228. [Google Scholar] [CrossRef]
- Ahmadi, S.; Salamzadeh, Y.; Daraei, M.; Akbari, J. Relationship between Organizational Culture and Strategy Implementation: Typologies and Dimensions. Global Business and Management Research: An International Journal. Available online: https://www.semanticscholar.org/paper/Relationship-between-Organizational-Culture-and-and-Ahmadi-Salamzadeh/a502e636dcb58030b0dd06f1f281de4c9d6e0ed2/: online: https, 2012.



| Domain/Construct Code | Description |
|---|---|
| Domain 1: Intervention Characteristics | Characteristics of the intervention. |
| D1.1 Innovation Source | Perception of intervention's origin (external or internal). |
| D1.2 Evidence Strength & Quality | Perception of the quality and validity of evidence for the intervention. |
| D1.3 Relative Advantage | Perception of the intervention's advantage over alternative solutions. |
| D1.4 Adaptability | Degree of adaptability of the intervention to local needs. |
| D1.5 Trialability | Ability to test and potentially reverse the intervention. |
| D1.6 Complexity | Perceived difficulty of implementing the intervention. |
| D1.7 Design Quality & Packaging | Perceived excellence in the presentation of the intervention. |
| D1.8 Cost | Costs of the intervention and its implementation. |
| Domain 2 Outer Setting Characteristics | The economic, political, and social context within which an organization resides. |
| D2.1 Patients’ Needs & Resources | The extent to which patient needs and barriers are known and prioritized. |
| D2.2 Cosmopolitanism | The degree to which an organization is networked externally. |
| D2.3 Peer Pressure | Pressure to implement an intervention due to competition or norms. |
| D2.4 External Policy & Incentives | Influence of external strategies, policy, regulations, and incentives. |
| Domain 3 Inner Setting Characteristics | Structural, political, and cultural contexts of the implementation process. |
| D3.1 Structural Characteristics | Features of an organization such as size, maturity, and social architecture. |
| D3.2 Networks & Communications | Quality of social networks and communications within an organization. |
| D3.3 Culture | Norms, values, and basic assumptions of a given organization. |
| D3.4 Implementation Climate | Organizational capacity for change and receptivity to an intervention. |
| D3.4.1 Tension for Change | Perception of the current situation as intolerable or needing change. |
| D3.4.2 Compatibility | Alignment of intervention with individual norms and existing workflows. |
| D3.4.3 Relative Priority | Perception of the importance of the implementation within the organization. |
| D3.4.4 Incentives & Rewards | Use of extrinsic and intangible incentives to promote the intervention. |
| D3.4.5 Goals and Feedback | Clear communication and alignment of goals with staff feedback |
| D3.4.6 Learning Climate | Climate promoting leader-team collaboration, safety, and reflective thinking. |
| D3.5 Readiness for Implementation | Indicators of organizational commitment to implementation. |
| D3.5.1 Leadership Engagement | Leaders' dedication and accountability in innovation implementation. |
| D3.5.2 Available Resources | Resource allocation for the implementation and operations |
| D3.5.3 Access to Knowledge and Information | Ease of acquiring and comprehending information for task integration. |
| Domain 4 Individual Characteristics | Individuals engaged in the intervention or implementation process. |
| D4.1 Knowledge & Beliefs | Individuals’ attitudes toward and understanding of the intervention |
| D4.2 Self-efficacy | Individual belief in their ability to achieve implementation goals. |
| D4.3 Individual Stage of Change | Phase an individual is in towards skilled and sustained use of the intervention. |
| D4.4 Individual Identification with Organization | Individual perception of and commitment to the organization. |
| D4.5 Other Personal Attributes | Personal traits, such as motivation and learning style, influencing implementation. |
| Domain 5 Process Characteristics | Coordinated actions for effective, flexible use of the intervention. |
| D5.1 Planning | Quality of planning for implementation of the intervention. |
| D5.2 Engaging | Strategies to involve individuals in the implementation of the intervention. |
| D5.2.1 Opinion Leaders | Influential individuals shaping peers' attitudes towards the intervention. |
| D5.2.2 Formally Appointed Implementation Leader | Formally designated individuals responsible for implementing the intervention. |
| D5.2.3 Champion | Individuals actively driving the intervention amidst organizational resistance. |
| D5.2.4 External Change Agent | External associates influencing or steering innovation decisions positively. |
| D5.2.5 Key Stakeholders (Staff) | Staff directly impacted by the innovation. |
| D5.2.6 Innovation Participants (Patients) | The organization’s clientele participating in the innovation |
| D5.3 Executing | Carrying out or accomplishing the implementation according to plan. |
| D5.4 Reflecting & Evaluating | Evaluative feedback and regular debriefing on implementation progress |
| Domain/Construct | Barriers | Facilitators |
|---|---|---|
| Domain 1: Innovation Characteristics | ||
| D1.2 Evidence Strength & Quality | 1 | 16 |
| D1.3 Relative Advantage | 2 | 19 |
| D1.4 Adaptability | 0 | 1 |
| D1.6 Complexity | 3 | 2 |
| D1.7 Design Quality & Packaging | 3 | 26 |
| Domain 2: Outer Settings | ||
| D2.1 Need & Resources of Those Served by the Organization | 1 | 12 |
| D2.2 Cosmopolitanism | 0 | 16 |
| D2.3 Peer Pressure | 1 | 26 |
| Domain 3: Inner Settings | ||
| D3.1 Structural Characteristics | 0 | 1 |
| D3.2 Networks & Communications | 9 | 51 |
| D3.3 Culture | 4 | 36 |
| D3.4 Implementation Climate | 1 | 1 |
| D3.4.1 Tension for Change | 0 | 10 |
| D3.4.2 Compatibility | 1 | 0 |
| D3.4.3 Relative Priority | 15 | 16 |
| D3.4.4 Organizational Incentives & Rewards | 0 | 4 |
| D3.4.5 Goals and Feedback | 0 | 14 |
| D3.5 Readiness for Implementation | ||
| D3.5.1 Leadership Engagement | 2 | 17 |
| D3.5.2 Available Resources | 18 | 6 |
| D3.5.3 Access to Knowledge and Information | 1 | 14 |
| Domain 4: Individual Characteristics | ||
| D4.1 Knowledge & Beliefs | 1 | 0 |
| D4.3 Individual Stage of Change | 0 | 9 |
| Domain 5: Process | ||
| D5.1 Planning | 0 | 10 |
| D5.2 Engaging | 0 | 2 |
| D5.2.2 Formally Appointed Implementation Leader | 0 | 1 |
| D5.2.3 Champion | 0 | 4 |
| D5.2.4 External Change Agent | 0 | 3 |
| D5.2.5 Key Stakeholder (Staff) | 6 | 37 |
| D5.3 Executing | 2 | 4 |
| D5.4 Reflecting & Evaluating | 3 | 26 |
Disclaimer/Publisher’s Note: The statements, opinions and data contained in all publications are solely those of the individual author(s) and contributor(s) and not of MDPI and/or the editor(s). MDPI and/or the editor(s) disclaim responsibility for any injury to people or property resulting from any ideas, methods, instructions or products referred to in the content. |
© 2024 by the authors. Licensee MDPI, Basel, Switzerland. This article is an open access article distributed under the terms and conditions of the Creative Commons Attribution (CC BY) license (https://creativecommons.org/licenses/by/4.0/).