Submitted:
25 July 2024
Posted:
26 July 2024
You are already at the latest version
Abstract
Keywords:
1. Introduction

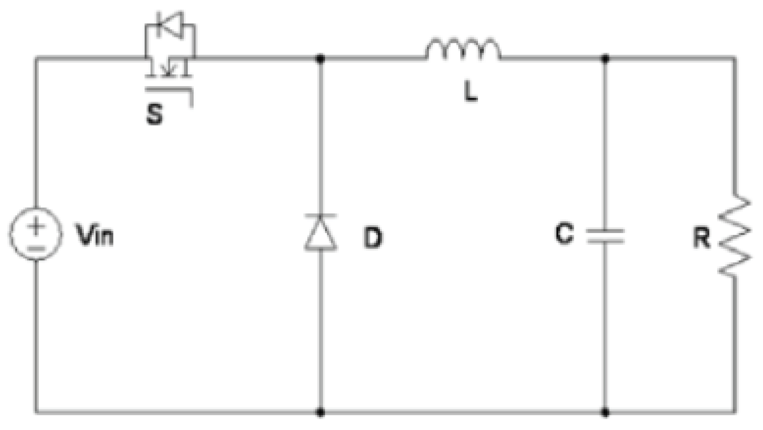
2. Configuration of DC-DC Buck Converter
3. Mathematical Analysis of DC-DC Buck Converter
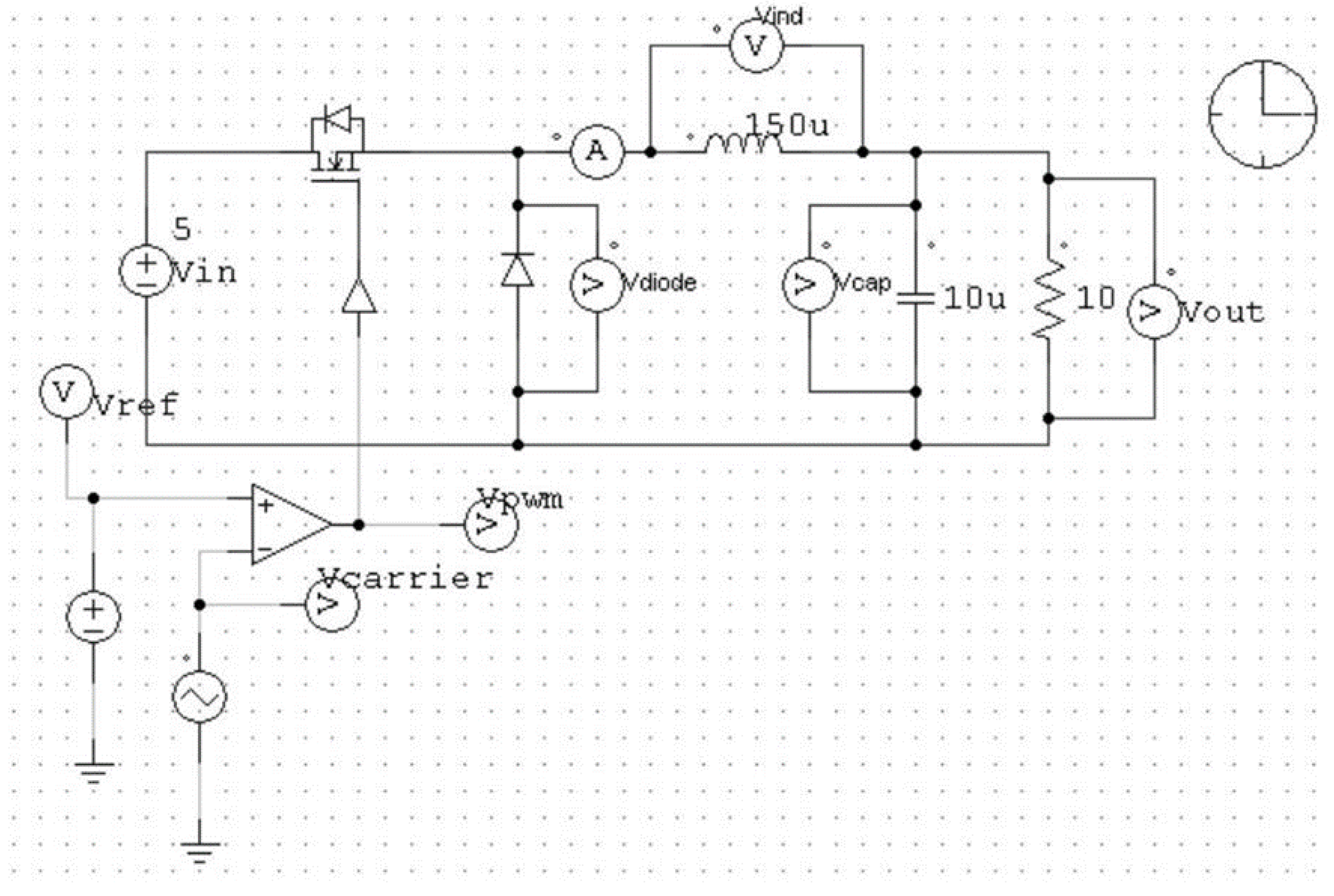
4. Methodology
5. Analysis of Simulated Results and Hardware Implementation
5.1. Simulation Results
5.2. Analysis of Hardware Prototype Results










5.3. Comparative Analysis: Simulation vs. Hardware Implementation Results
6. Concluding Insights: Optimizing DC Buck Converter for Renewable Energy Applications
Funding
Conflicts of Interest
References
- Dileep, G.; Singh, S.N. Selection of non-isolated DC-DC converters for solar photovoltaic system。 Renew. Sustain. Energy Rev. 2017, 76, 1230–1247. [Google Scholar]
- Ali, U.S. Z-source DC-DC Converter with Fuzzy Logic MPPT Control for Photovoltaic Applications. Energy Procedia 2016, 90, 163–170. [Google Scholar] [CrossRef]
- Taghvaee, M.H.; Radzi, M.A.M.; Moosavain, S.M.; Hizam, H.; Marhaban, M.H. A current and future study on non-isolated DC-DC converters for photovoltaic applications. Renew. Sustain. Energy Rev. 2013, 17, 216–227. [Google Scholar] [CrossRef]
- D. G; Singh, S.N. Selection of non-isolated DC-DC converters for solar photovoltaic system. Renew. Sustain. Energy Rev. 2017, 76, 1230–1247. [Google Scholar] [CrossRef]
- Jain, P.K.; Thermal, W.; Station, P.; State, G.; Corporation, E.; Kumar, A. , "Interleaved DC to DC Buck Converter for Low Power Application," pp. 0–4, 2015.
- Ali, M.S.; Kamarudin, S.K.; Masdar, M.S.; Mohamed, A. An Overview of Power Electronics Applications in Fuel Cell Systems : DC and AC Converters. Sci. World J. 2014, 2014, 1–9. [Google Scholar] [CrossRef] [PubMed]
- Hossain, M.K.; Ali, M.H. Transient stability augmentation of PV/DFIG/SG-based hybrid power system by parallel-resonance bridge fault current limiter. Electr. Power Syst. Res. 2016, 130, 89–102. [Google Scholar] [CrossRef]




| Parameters | ||
|---|---|---|
| Parameters | Duty Cycle, D = 0.4 | |||||
|---|---|---|---|---|---|---|
| Calculation | Simulation | Hardware | Calculation | Simulation | Hardware | |
Disclaimer/Publisher’s Note: The statements, opinions and data contained in all publications are solely those of the individual author(s) and contributor(s) and not of MDPI and/or the editor(s). MDPI and/or the editor(s) disclaim responsibility for any injury to people or property resulting from any ideas, methods, instructions or products referred to in the content. |
© 2024 by the author. Licensee MDPI, Basel, Switzerland. This article is an open access article distributed under the terms and conditions of the Creative Commons Attribution (CC BY) license (https://creativecommons.org/licenses/by/4.0/).