Submitted:
02 July 2024
Posted:
03 July 2024
Read the latest preprint version here
Abstract
Keywords:
1. Introduction
1.1. Drought Relevance with Tree Mortality
1.2. Efforts in Satellite Earth Observation and Meteorological Monitoring of Tree Mortality
1.3. The Objectives and Structure of This Review
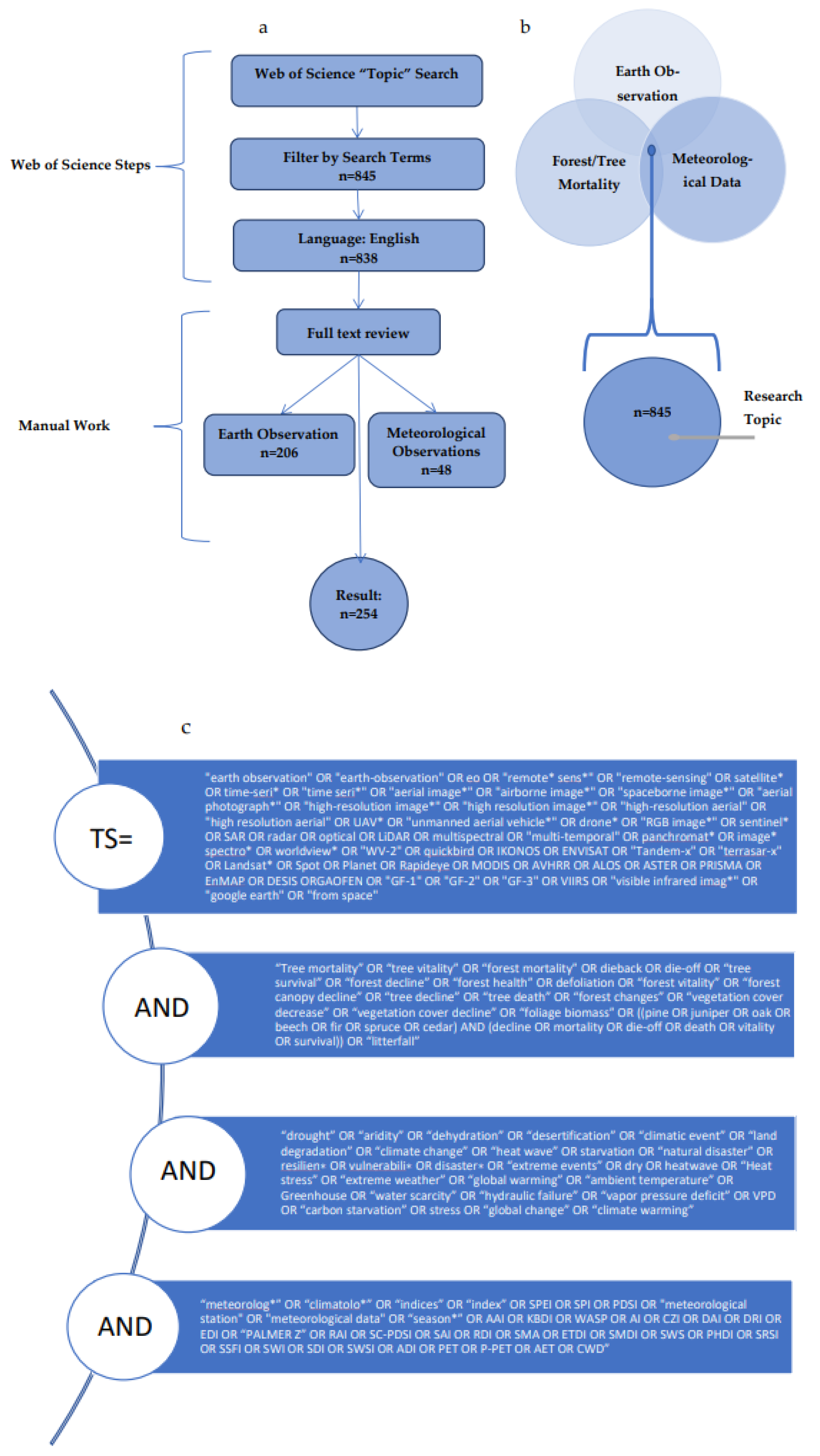
2. Materials and Methods
3. Results
3.1. Tree Mortality Studies over Time
3.2. Spatial Distribution of Reviewed Research Articles
3.3. Temporal Scale and Spatial Resolution of Tree Mortality Publications
3.4. Earth Observation Sensors Distribution
3.5. Methods for Tree Mortality Analysis
3.6. Documented Cases of Drought and/or Heat-Induced Forest Mortality across Biomes
3.7. Thematic Foci Analysis of the Remote Sensing and Meteorological Monitoring
3.7.1. Remote Sensing Sphere
3.7.2. Ground-Based Sphere

3.7.3. Remote Sensing and Ground-Based Monitoring Scales
3.8. Geographical Distribution of Tree Mortality Research
3.8.1. North America
3.8.2. Europe
3.8.3. South America
3.8.4. Australia
3.8.5. Asia
4. Discussion
4.1. Discussion of the Review Results
4.2. Analysis of Tree Mortality Indicators
4.3. Applicability and Research Gaps in Monitoring Tree Mortality
- It is evident that some continents have limitations in their thematic focus and the application of indicators. Specifically, the analysis of Remotely Sensed thematic foci in Europe lacks detailed water response. There is a notable lack of European tree mortality research utilizing indicators like NDWI and SAVI, despite considerable interest. Furthermore, the LAI indicator is notably absent, except in studies from France and Spain. Additionally, Oceania shows a deficiency in Remotely Sensed indicators such as NDWI and LAI. Topographic variables are also poorly investigated in Remote Sensing studies. In the Mediterranean, elevation or slope are not comprehensively utilized.
- Despite the above, meteorological drought indicators provide a substantial amount of information on tree mortality timeseries, which exhibit considerable variation. Specifically, the PDSI drought indicator is not reported in studies for Europe, Oceania, and South America. Furthermore, the most frequently used meteorological indicator, SPEI, is not analyzed in South America and Oceania. Therefore, any comparison between meteorological and other monitoring methodologies must consider these factors to investigate tree mortality effectively and accurately.
- There is a significant gap in understanding species-specific responses to hydraulic failure or carbon starvation. Certain regions lack literature investigating the mortality of specific tree species using Remotely Sensed indicators, such as juniper and spruce in South America or Africa. It is important to note that due to their endemism, certain species remain beyond the scope of field studies, as evidenced by the lack of Remote Sensing and meteorological analyses.
5. Conclusion
- Several peer-reviewed contributions have been reported since 1993. From 2009 onwards, a gradual increase is evident in tree mortality research activity. The major peak of the research activity was in 2021, with 35 publications.
- North America is a hotspot of research in tree mortality, with a 39% share, followed by Europe (29%). Specifically, USA (31%), Spain (7%), China (7%), Canada (4%) and Australia (4%) are the most frequently investigated areas using a Remote Sensing approach. Furthermore, meteorological monitoring studies are distributed as follows: USA (27%), Spain (15%), Greece, Canada, Switzerland and Germany (6%). It is evident that certain research areas are addressed using both methods. More publications from additional regions/countries may boost tree mortality research.
- Optical sensors are predominantly used, with Landsat and MODIS being the most popular ones, accounting for approximately 89%, followed by the active sensors with around 6%. Landsat data have been utilized in 31% of studies, while MODIS data in 27%. Furthermore, LiDAR has been used in 8% and UAVs in 6% of studies. Apart from this, there is a popularity in hybrid approaches combining optical and active sensors, accounting for roughly 4%.
- Roughly, 72% of the studies focused solely on the local scale, while those relying on the regional scale represent 24.5%. Global studies constituted 3.5% of the cases. Most Remote Sensing studies investigated tree mortality on the local scale with a timeframe of less than 25 years and with a spatial resolution of less than 100m. Equally important is the fact that regional scale studies often utilize spatial resolutions ranging between 10m and 100m (8%), followed by those with a spatial resolution of 100m to 1000m (11.9%). In contrast, local scale studies often utilize resolutions of 0-10m (26.4%), while resolutions of 10-100m are evident in merely 29.5% of the studies.
- Most remote sensing studies utilize NDVI as the primary indicator to identify tree mortality (28.2%). Subsequently, many cases utilize the classification/optical imagery methods or EVI indicator with 9% and 6.2%, respectively. The NDWI (3.6%) and LAI (3.4%) indicators were used in a significant number of studies in order to depict this situation. Ground-based biotic methods frequently used the DBH method (15%), while the TRW method is also commonly used (12%) to evaluate tree mortality. Similarly, studies assessing tree mortality focus on the role of the BAI method and tree water potential, accounting for 8% and 4% of the cases, respectively. Ground-based abiotic methods were mainly supported by SPEI drought indicator (15%), while aspect, elevation, slope and PDSI were adopted in 4% of studies. Another crucial aspect of meteorological monitoring is the response of the VPD indicator providing detailed information of drought events (4%).
- Lastly, studies are classified according to their thematic foci. Remote Sensing studies comprise 81.1%, while meteorological studies constitute 18.9%. Within the remote sensing sphere, studies often focus on foliage greenness (27%) due to the frequently used of indicators such as NDVI and EVI. As we mentioned above, analysis of stand density (11%) is also well reported in various studies using classification methods. Additionally, canopy and tree structure are highlighted to provide a comprehensive assessment (11%). Further, the assessment of tree water content has the potential to enhance analyses of tree mortality (9%). Also, meteorological studies often focus on the growth rate and the physiological responses of trees (44%), followed by responses to water content (11%). However, other meteorology-based studies exhibit a preference in analyzing the photosynthetic rate (8%). Several studies analyze the soil water balance (7%) and air humidity (6%). Further studies emphasize precipitation (4%), evapotranspiration (4%) and forecasting (4%).
Supplementary Materials
Author Contributions
Funding
Data Availability Statement
Acknowledgments
Conflicts of Interest
Appendix A
| AET | Actual Evapotranspiration |
| AOI | Areas of Interest |
| AVHRR | Advanced Very High-Resolution Radiometer |
| BAI | Basal Area Increment |
| CHM | Canopy Height Model |
| CWC | Canopy Water Content |
| CWD | Cumulative Water Deficit |
| DBH | Diameter at Breast Height |
| EO | Earth Observation |
| ET | Evapotranspiration |
| EVI | Enhanced Vegetation Index |
| GNDVI | Green Normalized Difference Vegetation Index |
| GPP | Gross Primary Production |
| LAI | Leaf Area Index |
| LiDAR | Light Detection and Ranging |
| LST | Land Surface Temperature |
| MODIS | Moderate Resolution Imaging Spectroradiometer |
| MSAVI | Modified Soil Adjusted Vegetation Index |
| NAIP | National Agriculture Imagery Program |
| NBR | Normalized Burn Ratio |
| NDII | Normalized Difference Infrared Index |
| NDMI | Normalized Difference Moisture Index |
| NDVI | Normalized Difference Vegetation Index |
| NDWI | Normalized Difference Water Index |
| NOAA | National Oceanographic and Atmospheric Administration |
| PAR | Photosynthetically Active Radiation |
| PDSI | Palmer Drought Severity Index |
| PET | Potential Evapotranspiration |
| PLC | Percentage Loss of Conductance |
| PHDI | Palmer Hydrological Drought Index |
| P-PET | Precipitation minus Potential Evapotranspiration |
| RWC | Relative Water Content |
| SAVI | Soil Adjusted Vegetation Index |
| SCI | Science Citation Index |
| scPDSI | Self-Calibrated Palmer Drought Severity Index |
| SMAP | Soil Moisture Active and Passive |
| SPEI | Standardized Precipitation-Evapotranspiration Index |
| SPI | Standardized Precipitation Index |
| SWC | Soil volumetric water content |
| TCW | Tasseled Cap Wetness |
| TRW | Tree Ring Width |
| UAV | Unmanned Aerial Vehicles |
| VHR | Very High Resolution |
| VOD | Vegetation Optical Depth |
| VPD | Vapor Pressure Deficit |
| WUE | Water Use Efficiency |
References
- Organization, W.M. New climate predictions increase likelihood of temporarily reaching 1.5 °C in next 5 years. [cited 2022 27/12]; Available from: https://public.wmo.int/en/media/press-release/new-climate-predictions-increase-likelihood-of-temporarily-reaching-15-%C2%B0c-next-5.
- Alisher Mirzabaev, J.W. Desertification. [cited 2022 27/12]; Available from: https://www.ipcc.ch/site/assets/uploads/sites/4/2019/11/06_Chapter-3.pdf.
- Park Williams, A., et al., Temperature as a potent driver of regional forest drought stress and tree mortality. Nature Climate Change, 2012. 3(3): p. 292-297.
- Javed, T.; Li, Y.; Feng, K.; Ayantobo, O.O.; Ahmad, S.; Chen, X.; Rashid, S.; Suon, S. Monitoring responses of vegetation phenology and productivity to extreme climatic conditions using remote sensing across different sub-regions of China. Environ. Sci. Pollut. Res. 2020, 28, 3644–3659. [CrossRef]
- Le Houérou, H.N. Rain use efficiency: a unifying concept in arid-land ecology. J. Arid. Environ. 1984, 7, 213–247. [CrossRef]
- Kassas, M. Desertification: a general review. J. Arid. Environ. 1995, 30, 115–128. [CrossRef]
- Siva Kumar, M.V.K. and N. Ndiang'ui, Climate and land degradation. Environmental science and engineering Environmental science. 2007, Berlin ; New York: Springer. xxvi, 623 p.
- Alibakhshi, S.; Groen, T.A.; Rautiainen, M.; Naimi, B. Remotely-Sensed Early Warning Signals of a Critical Transition in a Wetland Ecosystem. Remote. Sens. 2017, 9, 352. [CrossRef]
- Scheffer, M.; Carpenter, S.; Foley, J.A.; Folke, C.; Walker, B. Catastrophic shifts in ecosystems. Nature 2001, 413, 591–596. [CrossRef]
- Allen, C.D.; Macalady, A.K.; Chenchouni, H.; Bachelet, D.; McDowell, N.; Vennetier, M.; Kitzberger, T.; Rigling, A.; Breshears, D.D.; Hogg, E.H.; et al. A global overview of drought and heat-induced tree mortality reveals emerging climate change risks for forests. For. Ecol. Manag. 2010, 259, 660–684. [CrossRef]
- Ma, X.; Huete, A.; Moran, S.; Ponce-Campos, G.; Eamus, D. Abrupt shifts in phenology and vegetation productivity under climate extremes. J. Geophys. Res. Biogeosciences 2015, 120, 2036–2052. [CrossRef]
- Workie, T.G.; Debella, H.J. Climate change and its effects on vegetation phenology across ecoregions of Ethiopia. Glob. Ecol. Conserv. 2018, 13. [CrossRef]
- Gustafson, E.J.; Sturtevant, B.R. Modeling Forest Mortality Caused by Drought Stress: Implications for Climate Change. Ecosystems 2012, 16, 60–74. [CrossRef]
- Muller, C.L.; Chapman, L.; Grimmond, C.S.B.; Young, D.T.; Cai, X. Sensors and the city: a review of urban meteorological networks. Int. J. Climatol. 2013, 33, 1585–1600. [CrossRef]
- Pijl, A.; Quarella, E.; Vogel, T.A.; D’agostino, V.; Tarolli, P. Remote sensing vs. field-based monitoring of agricultural terrace degradation. Int. Soil Water Conserv. Res. 2020, 9, 1–10. [CrossRef]
- Van Oevelen, P.J., Soil moisture variability: a comparison between detailed field measurements and remote sensing measurement techniques. Hydrological Sciences Journal-Journal Des Sciences Hydrologiques, 1998. 43(4): p. 511-520.
- Symeonakis, E.; Karathanasis, N.; Koukoulas, S.; Panagopoulos, G. Monitoring Sensitivity to Land Degradation and Desertification with the Environmentally Sensitive Area Index: The Case of Lesvos Island. Land Degrad. Dev. 2014, 27, 1562–1573. [CrossRef]
- Koehler, J.; Kuenzer, C. Forecasting Spatio-Temporal Dynamics on the Land Surface Using Earth Observation Data—A Review. Remote. Sens. 2020, 12, 3513. [CrossRef]
- Holzwarth, S.; Thonfeld, F.; Abdullahi, S.; Asam, S.; Canova, E.D.P.; Gessner, U.; Huth, J.; Kraus, T.; Leutner, B.; Kuenzer, C. Earth Observation Based Monitoring of Forests in Germany: A Review. Remote. Sens. 2020, 12, 3570. [CrossRef]
- Drusch, M., et al., Sentinel-2: ESA's Optical High-Resolution Mission for GMES Operational Services. Remote Sensing of Environment, 2012. 120: p. 25-36.
- Archive, U.E. Advanced Very High Resolution Radiometer—AVHRR. Available from: https://www.usgs.gov/centers/eros/science/usgs-eros-archive-advanced-very-high-resolution-radiometer-avhrr.
- NASA), N.A.a.S.A. MODIS Moderate Resolution Imaging Spectroradiometer. Available from: https://modis.gsfc.nasa.gov/about/.
- Jiao, W.; Wang, L.; McCabe, M.F. Multi-sensor remote sensing for drought characterization: current status, opportunities and a roadmap for the future. Remote. Sens. Environ. 2021, 256. [CrossRef]
- Sazib, N.; Mladenova, I.; Bolten, J. Leveraging the Google Earth Engine for Drought Assessment Using Global Soil Moisture Data. Remote. Sens. 2018, 10, 1265. [CrossRef]
- Venkatappa, M.; Sasaki, N.; Han, P.; Abe, I. Impacts of droughts and floods on croplands and crop production in Southeast Asia – An application of Google Earth Engine. Sci. Total. Environ. 2021, 795, 148829. [CrossRef]
- Khan, R.; Gilani, H. Global drought monitoring with drought severity index (DSI) using Google Earth Engine. Theor. Appl. Clim. 2021, 146, 411–427. [CrossRef]
- Fiebrich, C.A., et al., The Oklahoma Mesonet's skin temperature network. Journal of Atmospheric and Oceanic Technology, 2003. 20(11): p. 1496-1504.
- Bradley, E.; Roberts, D.; Still, C. Design of an image analysis website for phenological and meteorological monitoring. Environ. Model. Softw. 2010, 25, 107–116. [CrossRef]
- Grey, C.P.; Tarascon, J.M. Sustainability and in situ monitoring in battery development. Nat. Mater. 2016, 16, 45–56. [CrossRef]
- Hope, A.S.; Stow, D.A. An analysis of tree mortality in southern California using high spatial resolution remotely sensed spectral radiances: a climatic change scenario. Landsc. Urban Plan. 1993, 24, 87–94. [CrossRef]
- Phillips, O.L.; Aragão, L.E.O.C.; Lewis, S.L.; Fisher, J.B.; Lloyd, J.; López-González, G.; Malhi, Y.; Monteagudo, A.; Peacock, J.; Quesada, C.A.; et al. Drought Sensitivity of the Amazon Rainforest. Science 2009, 323, 1344–1347. [CrossRef]
- Liu, P. A survey of remote-sensing big data. Front. Environ. Sci. 2015, 3. [CrossRef]
- Etzold, S.; Ziemińska, K.; Rohner, B.; Bottero, A.; Bose, A.K.; Ruehr, N.K.; Zingg, A.; Rigling, A. One Century of Forest Monitoring Data in Switzerland Reveals Species- and Site-Specific Trends of Climate-Induced Tree Mortality. Front. Plant Sci. 2019, 10, 307. [CrossRef]
- Zhao, J.; Zhang, Q.; Zhu, X.; Shen, Z.; Yu, H. Drought risk assessment in China: Evaluation framework and influencing factors. Geogr. Sustain. 2020, 1, 220–228. [CrossRef]
- Jomsrekrayom, N.; Meena, P.; Laosuwan, T. SPATIOTEMPORAL ANALYSIS OF VEGETATION DROUGHT VARIABILITY IN THE MIDDLE OF THE NORTHEAST REGION OF THAILAND USING TERRA/MODIS SATELLITE DATA. Geogr. Tech. 2021, 16, 70–81. [CrossRef]
- Vadrevu, K.P.; Lasko, K.; Giglio, L.; Schroeder, W.; Biswas, S.; Justice, C. Trends in Vegetation fires in South and Southeast Asian Countries. Sci. Rep. 2019, 9, 1–13. [CrossRef]
- Hashim, M.; Reba, N.M.; Nadzri, M.I.; Pour, A.B.; Mahmud, M.R.; Yusoff, A.R.M.; Ali, M.I.; Jaw, S.W.; Hossain, M.S. Satellite-Based Run-Off Model for Monitoring Drought in Peninsular Malaysia. Remote. Sens. 2016, 8, 633. [CrossRef]
- Fok, H.S.; He, Q.; Chun, K.P.; Zhou, Z.; Chu, T. Application of ENSO and Drought Indices for Water Level Reconstruction and Prediction: A Case Study in the Lower Mekong River Estuary. Water 2018, 10, 58. [CrossRef]
- Rotjanakusol, T.; Laosuwan, T. DROUGHT EVALUATION WITH NDVI-BASED STANDARDIZED VEGETATION INDEX IN LOWER NORTHEASTERN REGION OF THAILAND. Geogr. Tech. 2019, 14, 118–130. [CrossRef]
- Le, M.-H.; Lakshmi, V.; Bolten, J.; Du Bui, D. Adequacy of Satellite-derived Precipitation Estimate for Hydrological Modeling in Vietnam Basins. J. Hydrol. 2020, 586, 124820. [CrossRef]
- Allen, C.D.; Macalady, A.K.; Chenchouni, H.; Bachelet, D.; McDowell, N.; Vennetier, M.; Kitzberger, T.; Rigling, A.; Breshears, D.D.; Hogg, E.H.; et al. A global overview of drought and heat-induced tree mortality reveals emerging climate change risks for forests. For. Ecol. Manag. 2010, 259, 660–684. [CrossRef]
- Heine, I., et al., Monitoring Seasonal Changes in the Water Surface Areas of Reservoirs Using TerraSAR-X Time Series Data in Semiarid Northeastern Brazil. Ieee Journal of Selected Topics in Applied Earth Observations and Remote Sensing, 2014. 7(8): p. 3190-3199.
- Collins, J.B.; Woodcock, C.E. Change detection using the Gramm-Schmidt transformation applied to mapping forest mortality. Remote. Sens. Environ. 1994, 50, 267–279. [CrossRef]
- Rödig, E.; Cuntz, M.; Heinke, J.; Rammig, A.; Huth, A. Spatial heterogeneity of biomass and forest structure of the Amazon rain forest: Linking remote sensing, forest modelling and field inventory. Glob. Ecol. Biogeogr. 2017, 26, 1292–1302. [CrossRef]
- Espirito-Santo, F.D.B., et al., Size and frequency of natural forest disturbances and the Amazon forest carbon balance (vol 5, 3434, 2014). Nature Communications, 2015. 6.
- Huang, C.-Y.; Asner, G.P.; Barger, N.N.; Neff, J.C.; Floyd, M.L. Regional aboveground live carbon losses due to drought-induced tree dieback in piñon–juniper ecosystems. Remote. Sens. Environ. 2010, 114, 1471–1479. [CrossRef]
- Anderson, L.O.; Malhi, Y.; Aragão, L.E.O.C.; Ladle, R.; Arai, E.; Barbier, N.; Phillips, O. Remote sensing detection of droughts in Amazonian forest canopies. New Phytol. 2010, 187, 733–750. [CrossRef]
- Van Gunst, K.J.; Weisberg, P.J.; Yang, J.; Fan, Y. Do denser forests have greater risk of tree mortality: A remote sensing analysis of density-dependent forest mortality. For. Ecol. Manag. 2016, 359, 19–32. [CrossRef]
- Longo, M.; Knox, R.G.; Levine, N.M.; Swann, A.L.S.; Medvigy, D.M.; Dietze, M.C.; Kim, Y.; Zhang, K.; Bonal, D.; Burban, B.; et al. The biophysics, ecology, and biogeochemistry of functionally diverse, vertically and horizontally heterogeneous ecosystems: the Ecosystem Demography model, version 2.2 – Part 2: Model evaluation for tropical South America. Geosci. Model Dev. 2019, 12, 4347–4374. [CrossRef]
- Barrett, F.; McRoberts, R.E.; Tomppo, E.; Cienciala, E.; Waser, L.T. A questionnaire-based review of the operational use of remotely sensed data by national forest inventories. Remote. Sens. Environ. 2016, 174, 279–289. [CrossRef]
- Zhou, R.K., et al., Estimation of DBH at Forest Stand Level Based on Multi-Parameters and Generalized Regression Neural Network. Forests, 2019. 10(9).
- Dorman, M.; Svoray, T.; Perevolotsky, A.; Moshe, Y.; Sarris, D. What determines tree mortality in dry environments? a multi-perspective approach. Ecol. Appl. 2015, 25, 1054–1071. [CrossRef]
- Choat, B.; Jansen, S.; Brodribb, T.J.; Cochard, H.; Delzon, S.; Bhaskar, R.; Bucci, S.J.; Feild, T.S.; Gleason, S.M.; Hacke, U.G.; et al. Global convergence in the vulnerability of forests to drought. Nature 2012, 491, 752–755. [CrossRef]
- Tefera, A.S.; Ayoade, J.O.; Bello, N.J. Comparative analyses of SPI and SPEI as drought assessment tools in Tigray Region, Northern Ethiopia. SN Appl. Sci. 2019, 1, 1265. [CrossRef]
- Vicente-Serrano, S.M.; Beguería, S.; López-Moreno, J.I. A Multiscalar Drought Index Sensitive to Global Warming: The Standardized Precipitation Evapotranspiration Index. J. Clim. 2010, 23, 1696–1718. [CrossRef]
- Wyckoff, P.H.; Bowers, R. Response of the prairie–forest border to climate change: impacts of increasing drought may be mitigated by increasing CO2. J. Ecol. 2009, 98, 197–208. [CrossRef]
- Hashimoto, H.; Dungan, J.L.; White, M.A.; Yang, F.; Michaelis, A.R.; Running, S.W.; Nemani, R.R. Satellite-based estimation of surface vapor pressure deficits using MODIS land surface temperature data. Remote. Sens. Environ. 2008, 112, 142–155. [CrossRef]
- Broz, A.; Retallack, G.J.; Maxwell, T.M.; Silva, L.C.R. A record of vapour pressure deficit preserved in wood and soil across biomes. Sci. Rep. 2021, 11, 1–12. [CrossRef]
- Gao, B.-C. NDWI—A normalized difference water index for remote sensing of vegetation liquid water from space. Remote Sens. Environ. 1996, 58, 257–266. [CrossRef]
- Byer, S.; Jin, Y. Detecting Drought-Induced Tree Mortality in Sierra Nevada Forests with Time Series of Satellite Data. Remote. Sens. 2017, 9, 929. [CrossRef]
- Stark, S.C.; Enquist, B.J.; Saleska, S.R.; Leitold, V.; Schietti, J.; Longo, M.; Alves, L.F.; Camargo, P.B.; Oliveira, R.C. Linking canopy leaf area and light environments with tree size distributions to explain Amazon forest demography. Ecol. Lett. 2015, 18, 636–645. [CrossRef]
- Shan, Y.; Izuta, T.; Totsuka, T. Phenological Disorder Induced by Atmospheric Nitrogen Deposition: Original Causes of Pine Forest Decline over Japan. Part I. Phenological Disorder, Cold Death of Apical Shoots of Red Pine Subjected to Combined Exposures of Simulated Acid Rain and Soil Acidification, and Implications for Forest Decline. Water, Air, Soil Pollut. 2000, 117, 191–203. [CrossRef]
- Anderegg, W.R.L.; Anderegg, L.D.L.; Huang, C. Testing early warning metrics for drought-induced tree physiological stress and mortality. Glob. Chang. Biol. 2019, 25, 2459–2469. [CrossRef]
- Keen, R.M.; Voelker, S.L.; Wang, S.S.; Bentz, B.J.; Goulden, M.L.; Dangerfield, C.R.; Reed, C.C.; Hood, S.M.; Csank, A.Z.; Dawson, T.E.; et al. Changes in tree drought sensitivity provided early warning signals to the California drought and forest mortality event. Glob. Chang. Biol. 2021, 28, 1119–1132. [CrossRef]
- Olano, J.M.; Brito, P.; González-Rodríguez, .M.; Martín-Esquivel, J.L.; García-Hidalgo, M.; Rozas, V. Thirsty peaks: Drought events drive keystone shrub decline in an oceanic island mountain. Biol. Conserv. 2017, 215, 99–106. [CrossRef]
- Szép, I.J., J. Mika, and Z. Dunkel, Palmer drought severity index as soil moisture indicator:: physical interpretation, statistical behaviour and relation to global climate. Physics and Chemistry of the Earth, 2005. 30(1-3): p. 231-243.
- Weisberg, P.J.; Dilts, T.E.; Baughman, O.W.; Meyer, S.E.; Leger, E.A.; Van Gunst, K.J.; Cleeves, L. Development of remote sensing indicators for mapping episodic die-off of an invasive annual grass (Bromus tectorum) from the Landsat archive. Ecol. Indic. 2017, 79, 173–181. [CrossRef]
- Bat-Enerel, B.; Weigel, R.; Leuschner, C. Changes in the Thermal and Hydrometeorological Forest Growth Climate During 1948–2017 in Northern Germany. Front. For. Glob. Chang. 2022, 5. [CrossRef]
- Csilléry, K.; Kunstler, G.; Courbaud, B.; Allard, D.; Lassègues, P.; Haslinger, K.; Gardiner, B. Coupled effects of wind-storms and drought on tree mortality across 115 forest stands from the Western Alps and the Jura mountains. Glob. Chang. Biol. 2017, 23, 5092–5107. [CrossRef]
- Helama, S., et al., Oak decline analyzed using intraannual radial growth indices, δ13C series and climate data from a rural hemiboreal landscape in southwesternmost Finland. Environmental Monitoring and Assessment, 2014. 186(8): p. 4697-4708.
- Helama, S.; Sohar, K.; Läänelaid, A.; Mäkelä, H.M.; Raisio, J. Oak Decline as Illustrated Through Plant–Climate Interactions Near the Northern Edge of Species Range. Bot. Rev. 2016, 82, 1–23. [CrossRef]
- Merlin, M.; Perot, T.; Perret, S.; Korboulewsky, N.; Vallet, P. Effects of stand composition and tree size on resistance and resilience to drought in sessile oak and Scots pine. For. Ecol. Manag. 2015, 339, 22–33. [CrossRef]
- Meyer, B.F.; Buras, A.; Rammig, A.; Zang, C.S. Higher susceptibility of beech to drought in comparison to oak. Dendrochronologia 2020, 64, 125780. [CrossRef]
- Meyer, P., et al., Management alters drought-induced mortality patterns in European beech (Fagus sylvatica L.) forests. Plant Biology, 2022. 24(7): p. 1157-1170.
- Christopoulou, A.; Sazeides, C.; Fyllas, N. Size-mediated effects of climate on tree growth and mortality in Mediterranean Brutia pine forests. Sci. Total. Environ. 2022, 812, 151463. [CrossRef]
- Proutsos, N.; Tigkas, D. Growth Response of Endemic Black Pine Trees to Meteorological Variations and Drought Episodes in a Mediterranean Region. Atmosphere 2020, 11, 554. [CrossRef]
- Koulelis, P.P., et al., The impact of selected climatic factors on the growth of Greek fir on Mount Giona in mainland Greece based on tree ring analysis. Austrian Journal of Forest Science, 2022. 139(1): p. 1-30.
- Tognetti, R.; Lasserre, B.; Di Febbraro, M.; Marchetti, M. Modeling regional drought-stress indices for beech forests in Mediterranean mountains based on tree-ring data. Agric. For. Meteorol. 2018, 265, 110–120. [CrossRef]
- Camarero, J.J.; Gazol, A.; Sánchez-Salguero, R.; Sangüesa-Barreda, G.; Díaz-Delgado, R.; Casals, P. Dieback and mortality of junipers caused by drought: Dissimilar growth and wood isotope patterns preceding shrub death. Agric. For. Meteorol. 2020, 291, 108078. [CrossRef]
- Madrigal-González, J.; Ballesteros-Cánovas, J.A.; Zavala, M.A.; Morales-Molino, C.; Stoffel, M. Forest stocks control long-term climatic mortality risks in Scots pine dry-edge forests. Ecosphere 2020, 11. [CrossRef]
- Hereş, A.-M.; Martínez-Vilalta, J.; López, B.C. Growth patterns in relation to drought-induced mortality at two Scots pine (Pinus sylvestris L.) sites in NE Iberian Peninsula. Trees 2011, 26, 621–630. [CrossRef]
- Manrique-Alba, .; Beguería, S.; Molina, A.J.; González-Sanchis, M.; Tomàs-Burguera, M.; del Campo, A.D.; Colangelo, M.; Camarero, J.J. Long-term thinning effects on tree growth, drought response and water use efficiency at two Aleppo pine plantations in Spain. Sci. Total. Environ. 2020, 728, 138536. [CrossRef]
- Etzold, S.; Ziemińska, K.; Rohner, B.; Bottero, A.; Bose, A.K.; Ruehr, N.K.; Zingg, A.; Rigling, A. One Century of Forest Monitoring Data in Switzerland Reveals Species- and Site-Specific Trends of Climate-Induced Tree Mortality. Front. Plant Sci. 2019, 10, 307. [CrossRef]
- Rodriguez, D.R.O.; Sánchez-Salguero, R.; Hevia, A.; Granato-Souza, D.; Assis-Pereira, G.; Roig, F.A.; Tomazello-Filho, M. Long- and short-term impacts of climate and dry-season on wood traits of Cedrela fissilis Vell. in southern Brazilian Amazon. Agric. For. Meteorol. 2023, 333. [CrossRef]
- Zheng, W.; Gou, X.; Su, J.; Fan, H.; Yu, A.; Liu, W.; Deng, Y.; Manzanedo, R.D.; Fonti, P. Physiological and Growth Responses to Increasing Drought of an Endangered Tree Species in Southwest China. Forests 2019, 10, 514. [CrossRef]
- Sun, S.; Zhang, J.; Zhou, J.; Guan, C.; Lei, S.; Meng, P.; Yin, C. Long-Term Effects of Climate and Competition on Radial Growth, Recovery, and Resistance in Mongolian Pines. Front. Plant Sci. 2021, 12. [CrossRef]
- D'Orangeville, L.; Maxwell, J.; Kneeshaw, D.; Pederson, N.; Duchesne, L.; Logan, T.; Houle, D.; Arseneault, D.; Beier, C.M.; Bishop, D.A.; et al. Drought timing and local climate determine the sensitivity of eastern temperate forests to drought. Glob. Chang. Biol. 2018, 24, 2339–2351. [CrossRef]
- Ogaya, R.; Barbeta, A.; Başnou, C.; Peñuelas, J. Satellite data as indicators of tree biomass growth and forest dieback in a Mediterranean holm oak forest. Ann. For. Sci. 2014, 72, 135–144. [CrossRef]
- Rowland, L.; da Costa, A.C.L.; Galbraith, D.R.; Oliveira, R.S.; Binks, O.J.; Oliveira, A.A.R.; Pullen, A.M.; Doughty, C.E.; Metcalfe, D.B.; Vasconcelos, S.S.; et al. Death from drought in tropical forests is triggered by hydraulics not carbon starvation. Nature 2015, 528, 119–122. [CrossRef]
- López, R.; Cano, F.J.; Rodríguez-Calcerrada, J.; Sangüesa-Barreda, G.; Gazol, A.; Camarero, J.J.; Rozenberg, P.; Gil, L. Tree-ring density and carbon isotope composition are early-warning signals of drought-induced mortality in the drought tolerant Canary Island pine. Agric. For. Meteorol. 2021, 310. [CrossRef]
- Catalão, J.; Navarro, A.; Calvão, J. Mapping Cork Oak Mortality Using Multitemporal High-Resolution Satellite Imagery. Remote. Sens. 2022, 14, 2750. [CrossRef]
- Chang, C.-T.; Wang, H.-C.; Huang, C.-Y. Assessment of MODIS-derived indices (2001–2013) to drought across Taiwan’s forests. Int. J. Biometeorol. 2017, 62, 809–822. [CrossRef]
- Moreno-Fernández, D.; Viana-Soto, A.; Camarero, J.J.; Zavala, M.A.; Tijerín, J.; García, M. Using spectral indices as early warning signals of forest dieback: The case of drought-prone Pinus pinaster forests. Sci. Total. Environ. 2021, 793, 148578. [CrossRef]
- Haberstroh, S.; Werner, C.; Grün, M.; Kreuzwieser, J.; Seifert, T.; Schindler, D.; Christen, A. Central European 2018 hot drought shifts scots pine forest to its tipping point. Plant Biol. 2022, 24, 1186–1197. [CrossRef]
- I Kharuk, V.; Im, S.T.; Dvinskaya, M.L.; Golukov, A.S.; Ranson, K.J. Climate-induced mortality of spruce stands in Belarus. Environ. Res. Lett. 2015, 10, 125006. [CrossRef]
- Stoyanova, J.S.; Georgiev, C.G.; Neytchev, P.N. Drought Monitoring in Terms of Evapotranspiration Based on Satellite Data from Meteosat in Areas of Strong Land–Atmosphere Coupling. Land 2023, 12, 240. [CrossRef]
- Móricz, N., et al., Recent Drought-Induced Vitality Decline of Black Pine (Pinus nigra Arn.) in South-West HungaryIs This Drought-Resistant Species under Threat by Climate Change? Forests, 2018. 9(7).
- Marusig, D.; Petruzzellis, F.; Tomasella, M.; Napolitano, R.; Altobelli, A.; Nardini, A. Correlation of Field-Measured and Remotely Sensed Plant Water Status as a Tool to Monitor the Risk of Drought-Induced Forest Decline. Forests 2020, 11, 77. [CrossRef]
- Lewińska, K.E.; Ivits, E.; Schardt, M.; Zebisch, M. Drought Impact on Phenology and Green Biomass Production of Alpine Mountain Forest—Case Study of South Tyrol 2001–2012 Inspected with MODIS Time Series. Forests 2018, 9, 91. [CrossRef]
- Grabska, E.; Hawryło, P.; Socha, J. Continuous Detection of Small-Scale Changes in Scots Pine Dominated Stands Using Dense Sentinel-2 Time Series. Remote. Sens. 2020, 12, 1298. [CrossRef]
- Kotlarz, J.; Nasiłowska, S.A.; Rotchimmel, K.; Kubiak, K.; Kacprzak, M. Species Diversity of Oak Stands and Its Significance for Drought Resistance. Forests 2018, 9, 126. [CrossRef]
- Pace, G.; Gutiérrez-Cánovas, C.; Henriques, R.; Boeing, F.; Cássio, F.; Pascoal, C. Remote sensing depicts riparian vegetation responses to water stress in a humid Atlantic region. Sci. Total. Environ. 2021, 772, 145526. [CrossRef]
- Moreno-Fernández, D.; Camarero, J.J.; García, M.; Lines, E.R.; Sánchez-Dávila, J.; Tijerín, J.; Valeriano, C.; Viana-Soto, A.; Zavala, M..; Ruiz-Benito, P. The Interplay of the Tree and Stand-Level Processes Mediate Drought-Induced Forest Dieback: Evidence from Complementary Remote Sensing and Tree-Ring Approaches. Ecosystems 2022, 25, 1738–1753. [CrossRef]
- Sturm, J.; Santos, M.J.; Schmid, B.; Damm, A. Satellite data reveal differential responses of Swiss forests to unprecedented 2018 drought. Glob. Chang. Biol. 2022, 28, 2956–2978. [CrossRef]
- Liu, Y.Y.; van Dijk, A.I.; Miralles, D.G.; McCabe, M.F.; Evans, J.P.; de Jeu, R.A.; Gentine, P.; Huete, A.; Parinussa, R.M.; Wang, L.; et al. Enhanced canopy growth precedes senescence in 2005 and 2010 Amazonian droughts. Remote. Sens. Environ. 2018, 211, 26–37. [CrossRef]
- Dalagnol, R.; Wagner, F.H.; Galvão, L.S.; Streher, A.S.; Phillips, O.L.; Gloor, E.; Pugh, T.A.M.; Ometto, J.P.H.B.; Aragão, L.E.O.C. Large-scale variations in the dynamics of Amazon forest canopy gaps from airborne lidar data and opportunities for tree mortality estimates. Sci. Rep. 2021, 11, 1–14. [CrossRef]
- Saatchi, S., et al., Persistent effects of a severe drought on Amazonian forest canopy. Proceedings of the National Academy of Sciences of the United States of America, 2013. 110(2): p. 565-570.
- Huertas, C.; Sabatier, D.; Derroire, G.; Ferry, B.; Jackson, T.; Pélissier, R.; Vincent, G. Mapping tree mortality rate in a tropical moist forest using multi-temporal LiDAR. Int. J. Appl. Earth Obs. Geoinformation 2022, 109, 102780. [CrossRef]
- Pascual, A.; Tupinambá-Simões, F.; Guerra-Hernández, J.; Bravo, F. High-resolution planet satellite imagery and multi-temporal surveys to predict risk of tree mortality in tropical eucalypt forestry. J. Environ. Manag. 2022, 310, 114804. [CrossRef]
- Asbridge, E.; Bartolo, R.; Finlayson, C.; Lucas, R.; Rogers, K.; Woodroffe, C. Assessing the distribution and drivers of mangrove dieback in Kakadu National Park, northern Australia. Estuarine, Coast. Shelf Sci. 2019, 228, 106353. [CrossRef]
- Wentzel, J.J.; Craig, M.D.; Barber, P.A.; Hardy, G.E.S.J.; Fleming, P.A. Tuart (Eucalyptus gomphocephala) decline is not associated with other vegetation structure and composition changes. Australas. Plant Pathol. 2018, 47, 521–530. [CrossRef]
- Li, X.; Blackman, C.J.; Rymer, P.D.; Quintans, D.; A Duursma, R.; Choat, B.; E Medlyn, B.; Tissue, D.T. Xylem embolism measured retrospectively is linked to canopy dieback in natural populations of Eucalyptus piperita following drought. Tree Physiol. 2018, 38, 1193–1199. [CrossRef]
- Brouwers, N.; van Dongen, R.; Matusick, G.; Coops, N.; Strelein, G.; Hardy, G. Inferring drought and heat sensitivity across a Mediterranean forest region in southwest Western Australia: a comparison of approaches. For. Int. J. For. Res. 2015, 88, 454–464. [CrossRef]
- Evans, B.; Stone, C.; Barber, P. Linking a decade of forest decline in the south-west of Western Australia to bioclimatic change. Aust. For. 2013, 76, 164–172. [CrossRef]
- Gheitury, M.; Heshmati, M.; Noroozi, A.; Ahmadi, M.; Parvizi, Y. Monitoring mortality in a semiarid forest under the influence of prolonged drought in Zagros region. Int. J. Environ. Sci. Technol. 2020, 17, 4589–4600. [CrossRef]
- Liu, F.; Liu, H.; Xu, C.; Zhu, X.; He, W.; Qi, Y. Remotely sensed birch forest resilience against climate change in the northern China forest-steppe ecotone. Ecol. Indic. 2021, 125. [CrossRef]
- Peng, K.; Peng, J.; Huo, J.; Yang, L. Assessing the adaptability of alien (Larix kaempferi) and native (Pinus armandii) tree species at the Baiyunshan Mountain, central China. Ecol. Indic. 2018, 95, 108–116. [CrossRef]
- Zang, Z.; Wang, G.; Lin, H.; Luo, P. Developing a spectral angle based vegetation index for detecting the early dying process of Chinese fir trees. ISPRS J. Photogramm. Remote. Sens. 2021, 171, 253–265. [CrossRef]
- Archive, N.O.t.L.; Available from: https://landsat.gsfc.nasa.gov/article/opening-the-landsat-archive/.
- USGS, Opening the Landsat Archive. 2009.
- Goulden, M.L.; Bales, R.C. California forest die-off linked to multi-year deep soil drying in 2012–2015 drought. Nat. Geosci. 2019, 12, 632–637. [CrossRef]
- Tai, X.; Trugman, A.T.; Anderegg, W.R.L. Linking remotely sensed ecosystem resilience with forest mortality across the continental United States. Glob. Chang. Biol. 2022, 29, 1096–1105. [CrossRef]
- Oswald, B.P.; Dugan, S.C.; Balice, R.G.; Unger, D.R. Overstory Tree Mortality in Ponderosa Pine and Spruce-Fir Ecosystems Following a Drought in Northern New Mexico. Forests 2016, 7, 225. [CrossRef]











| Variables Recorded |
|---|
| Article code; Authors; Publication year; Article title; Journals; Drought event; Study country; Study area; Remote Sensing Monitoring; Meteorology Monitoring; Starting year of investigation; Ending year of investigation; Spatial scalea; Spatial resolution (m/km); Satellite sensors; Article Focus; Remote Sensing Indicators; Ground-based indicators; Meteorological indicators; Statistical Analysis. |
| Type of Biome | Number of Papers |
| Mediterranean Forests, Woodlands & Scrub | 64 |
| Temperate Broadleaf & Mixed Forests | 59 |
| Temperate Conifer Forests | 52 |
| Tropical & Subtropical Moist Broadleaf Forests | 25 |
| Boreal Forests/Taiga | 20 |
| Temperate Grasslands, Savannas & Shrublands | 17 |
| Deserts & Xeric Shrublands | 8 |
| Tropical & Subtropical Grasslands, Savannas & Shrublands | 6 |
| Tundra | 2 |
| Tropical & Subtropical Coniferous Forests | 2 |
Disclaimer/Publisher’s Note: The statements, opinions and data contained in all publications are solely those of the individual author(s) and contributor(s) and not of MDPI and/or the editor(s). MDPI and/or the editor(s) disclaim responsibility for any injury to people or property resulting from any ideas, methods, instructions or products referred to in the content. |
© 2024 by the authors. Licensee MDPI, Basel, Switzerland. This article is an open access article distributed under the terms and conditions of the Creative Commons Attribution (CC BY) license (http://creativecommons.org/licenses/by/4.0/).