Submitted:
18 June 2024
Posted:
19 June 2024
You are already at the latest version
Abstract
Keywords:
1. Introduction
2. Method
2.1. Mathematical Formulation of the Algorithm
2.2. Meaning and Purpose
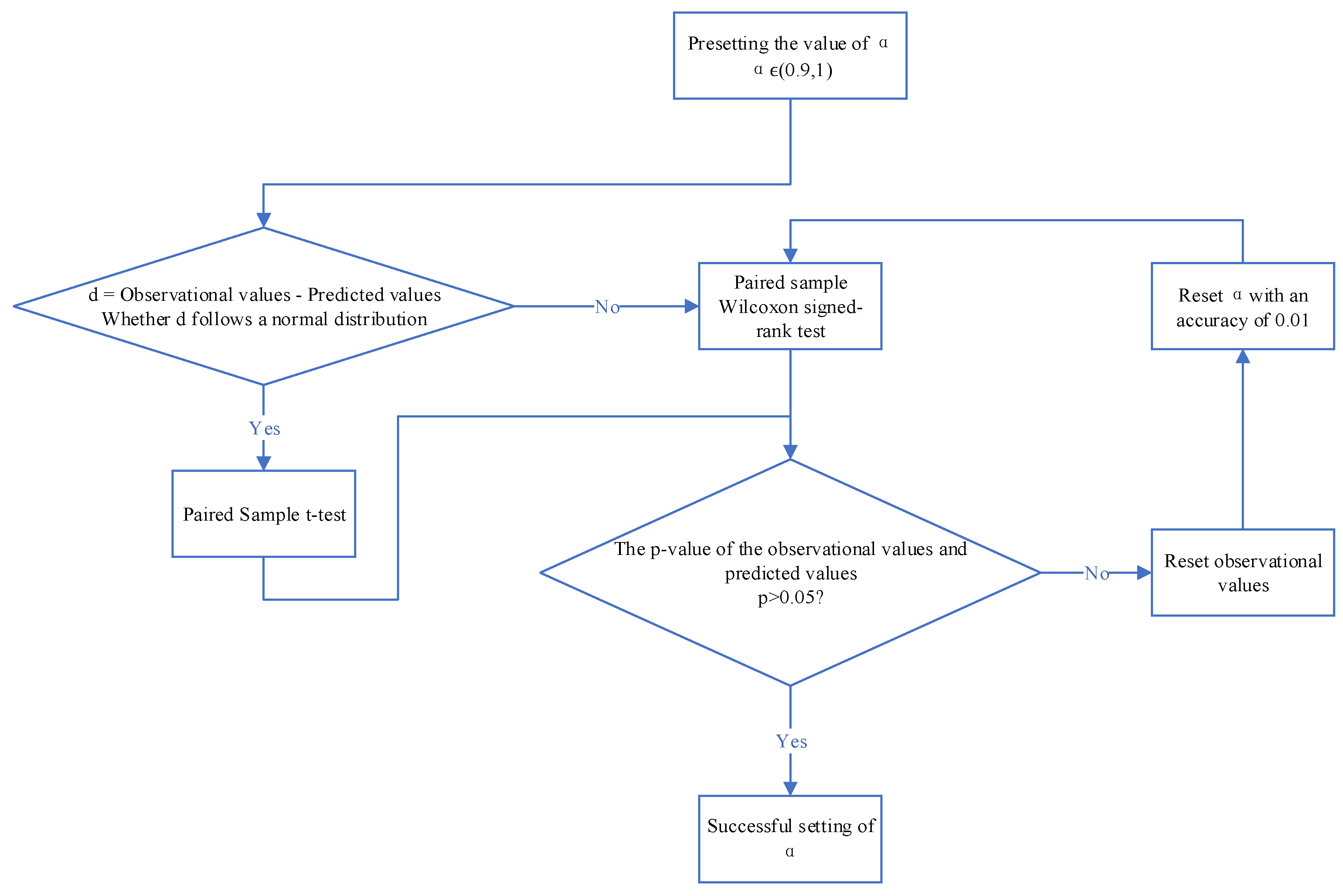
2.3. Parameter Settings based on Difference Analysis
2.4. Absolute Value Differential Feedback——
3. Case Study and Discussion
3.1. Clinical ECG Signal
3.2. MIT-BIH ECG Signal
4. Discussion
5. Conclusion
Supplementary Materials
Author Contributions
Funding
Data Availability Statement
Acknowledgments
Conflicts of Interest
References
- Mumuni, A.; Mumuni, F. Automated data processing and feature engineering for deep learning and big data applications: A survey. Journal of Information and Intelligence 2024. [Google Scholar] [CrossRef]
- Singh, A.K.; Krishnan, S. ECG signal feature extraction trends in methods and applications. Biomed Eng Online 2023, 22. [Google Scholar] [CrossRef] [PubMed]
- Mishra, P.; Biancolillo, A.; Roger, J.M.; Marini, F.; Rutledge, D.N. New data preprocessing trends based on ensemble of multiple preprocessing techniques. Trac-Trend Anal Chem 2020, 132. [Google Scholar] [CrossRef]
- Egli, A.; Schrenzel, J.; Greub, G. Digital microbiology. Clin Microbiol Infect 2020, 26, 1324–1331. [Google Scholar] [CrossRef] [PubMed]
- van Driel, J.; Olivers, C.N.L.; Fahrenfort, J.J. High-pass filtering artifacts in multivariate classification of neural time series data. J Neurosci Methods 2021, 352, 109080. [Google Scholar] [CrossRef] [PubMed]
- Joostberens, J.; Rybak, A.; Rybak, A.; Gwozdzik, P. Signal Processing from the Radiation Detector of the Radiometric Density Meter Using the Low-Pass Infinite Impulse Response Filter in the Measurement Path in the Coal Enrichment Process Control System. Electronics-Switz 2024, 13. [Google Scholar] [CrossRef]
- Pradhan, N.C.; Koziel, S.; Barik, R.K.; Pietrenko-Dabrowska, A.; Karthikeyan, S.S. Miniaturized Dual-Band SIW-Based Bandpass Filters Using Open-Loop Ring Resonators. Electronics-Switz 2023, 12. [Google Scholar] [CrossRef]
- Haq, T.; Koziel, S.; Pietrenko-Dabrowska, A. Resonator-Loaded Waveguide Notch Filters with Broad Tuning Range and Additive-Manufacturing-Based Operating Frequency Adjustment Procedure. Electronics-Switz 2023, 12. [Google Scholar] [CrossRef]
- Hesar, H.D.; Mohebbi, M. An Adaptive Kalman Filter Bank for ECG Denoising. IEEE J Biomed Health Inform 2021, 25, 13–21. [Google Scholar] [CrossRef] [PubMed]
- Rey-Martinez, J. Validity of wavelet transforms for analysis of video head impulse test (vHIT) results. Eur Arch Otorhinolaryngol 2017, 274, 4241–4249. [Google Scholar] [CrossRef] [PubMed]
- Vican, I.; Krekovic, G.; Jambrosic, K. Can empirical mode decomposition improve heartbeat detection in fetal phonocardiography signals? Comput Methods Programs Biomed 2021, 203, 106038. [Google Scholar] [CrossRef] [PubMed]
- Malik, J.; Devecioglu, O.C.; Kiranyaz, S.; Ince, T.; Gabbouj, M. Real-Time Patient-Specific ECG Classification by 1D Self-Operational Neural Networks. IEEE Trans Biomed Eng 2022, 69, 1788–1801. [Google Scholar] [CrossRef] [PubMed]
- Hosseini, M.P.; Hosseini, A.; Ahi, K. A Review on Machine Learning for EEG Signal Processing in Bioengineering. IEEE Rev Biomed Eng 2021, 14, 204–218. [Google Scholar] [CrossRef] [PubMed]
- Martinek, R.; Ladrova, M.; Sidikova, M.; Jaros, R.; Behbehani, K.; Kahankova, R.; Kawala-Sterniuk, A. Advanced Bioelectrical Signal Processing Methods: Past, Present and Future Approach-Part I: Cardiac Signals. Sensors (Basel) 2021, 21. [Google Scholar] [CrossRef] [PubMed]
- Benyahia, S.; Meftah, B.; Lezoray, O. Multi-features extraction based on deep learning for skin lesion classification. Tissue Cell 2022, 74, 101701. [Google Scholar] [CrossRef] [PubMed]
- Kim, S.E.; Behr, M.K.; Ba, D.; Brown, E.N. State-space multitaper time-frequency analysis. Proc Natl Acad Sci U S A 2018, 115, E5–E14. [Google Scholar] [CrossRef] [PubMed]
- Bedoyan, E.; Reddy, J.W.; Kalmykov, A.; Cohen-Karni, T.; Chamanzar, M. Adaptive frequency-domain filtering for neural signal preprocessing. Neuroimage 2023, 284, 120429. [Google Scholar] [CrossRef] [PubMed]
- Comert, Z.; Sengur, A.; Budak, U.; Kocamaz, A.F. Prediction of intrapartum fetal hypoxia considering feature selection algorithms and machine learning models. Health Inf Sci Syst 2019, 7, 17. [Google Scholar] [CrossRef] [PubMed]
- Akbari, H.; Sadiq, M.T.; Siuly, S.; Li, Y.; Wen, P. Identification of normal and depression EEG signals in variational mode decomposition domain. Health Inf Sci Syst 2022, 10, 24. [Google Scholar] [CrossRef] [PubMed]
- Islam, T.; Basak, M.; Islam, R.; Roy, A.D. Investigating population-specific epilepsy detection from noisy EEG signals using deep-learning models. Heliyon 2023, 9, e22208. [Google Scholar] [CrossRef] [PubMed]






| Kolmogorov-Smirnova | Shapiro-Wilk | |||||
|---|---|---|---|---|---|---|
| Statistic | df | Sig. | Statistic | df | Sig. | |
| D_value | .163 | 5000 | .000 | .810 | 5000 | .000 |
| N | Mean Rank | Sum of Ranks | ||
|---|---|---|---|---|
| Negative Ranks | 192a | 347.70 | 66759.00 | |
| Positive Ranks | 4791b | 2577.93 | 12350877.00 | |
| Ties | 17c | |||
| Total | 5000 | |||
| Z | -60.480d | |||
| Asymp. Sig. (2-tailed) | .000 | |||
| N | Mean Rank | Sum of Ranks | ||
|---|---|---|---|---|
| Negative Ranks | 52a | 48.47 | 2520.50 | |
| Predicted data α=0.94 | Positive Ranks | 59b | 62.64 | 3695.50 |
| Reset raw data α=0.94 Predicted data α=0.95 Reset raw data α=0.95 Predicted data α=0.93 Reset raw data α=0.93 |
Ties Total Negative Ranks Positive Ranks Ties Total Negative Ranks Positive Ranks Ties Total |
4889c 5000 27d 83e 4890f 5000 70g 41h 4889i 5000 |
26.59 64.90 60.04 49.10 |
718.00 5387.00 4203.00 2013.00 |
| Predicted data-Reset raw data, α=0.94 | Predicted data-Reset raw data, α=0.95 | Predicted data-Reset raw data, α=0.93 | ||
| Z Asymp. Sig. (2-tailed) |
-1.729j .084 |
-6.963j .000 |
3.222k .001 |
|
| Example data |
(a) | (b) | (c) | (d) | (e) | ||||||
|---|---|---|---|---|---|---|---|---|---|---|---|
| Validation metrics |
raw | result | raw | result | raw | result | raw | result | raw | result | |
| Variance | 6.32E-04 | 2.21E-04 | 1.20E-04 | 6.23E-05 | 4.18E-03 | 3.28E-04 | 3.63E-03 | 2.28E-04 | 1.10E-03 | 1.26E-04 | |
| Correlation coefficient | 0.996 | 0.999 | 0.995 | 0.996 | 0.956 | ||||||
|
Example data |
(f) | (g) | (h) | (i) | (j) | ||||||
|
Validation metrics |
raw | result | raw | result | raw | result | raw | result | raw | result | |
| Validation | 3.60E-05 | 2.34E-05 | 4.21E-03 | 3.01E-05 | 6.04E-04 | 6.89E-07 | 2.41E-03 | 1.29E-04 | 2.58E-03 | 2.20E-05 | |
| Correlation coefficient | 0.933 | 0.984 | 0.990 | 0.997 | 0.990 | ||||||
| Example data |
(a) | (b) | (c) | (d) | (e) | ||||||
|---|---|---|---|---|---|---|---|---|---|---|---|
| Validation metrics |
raw | result | raw | result | raw | result | raw | result | raw | result | |
| Variance | 2.68E-02 | 3.07E-04 | 8.66E-02 | 5.64E-02 | 4.82E-03 | 9.84E-04 | 2.60E-02 | 9.28E-04 | 6.80E-03 | 2.15E-03 | |
| Correlation coefficient | 0.998 | 0.994 | 0.998 | 0.997 | 0.999 | ||||||
Disclaimer/Publisher’s Note: The statements, opinions and data contained in all publications are solely those of the individual author(s) and contributor(s) and not of MDPI and/or the editor(s). MDPI and/or the editor(s) disclaim responsibility for any injury to people or property resulting from any ideas, methods, instructions or products referred to in the content. |
© 2024 by the authors. Licensee MDPI, Basel, Switzerland. This article is an open access article distributed under the terms and conditions of the Creative Commons Attribution (CC BY) license (https://creativecommons.org/licenses/by/4.0/).
