Submitted:
17 June 2024
Posted:
17 June 2024
You are already at the latest version
Abstract
Keywords:
1. Introduction
2. Materials and Methods
- Designed a novel HiL test bench: A Hardware-in-the-Loop (HiL) test bench was created to facilitate the development, rapid prototyping, and testing of prospective control algorithms against ISO standards [43].
- Developed and tested a PI control algorithm: Initially, a velocity-based PID control algorithm was developed and tested on the HiL test bench using speed profiles derived from the displacement curves of the ISO and hip ADL [43].
- Benchmarked with PI Controller: The PI controller was established as a benchmark to test and verify the minimum motion control requirements outlined by ISO 18192-1, which involves a simple sinusoidal flexion-extension (FE) profile at 1 Hz.
- Developed and tested a Fuzzy-PI control algorithm: An advanced PI control algorithm based on fuzzy logic, known as Fuzzy-PI, was developed on the HiL test bench to extend the testing capabilities by simulating ISO profiles at 2 Hz and ADL profiles of the hip, such as walking [42]. The performance of the Fuzzy-PI controller was compared to the PI controller using a Bode plot, and a frequency sweep was conducted for the ISO-FE profiles at 0.5 Hz, 1 Hz, 1.5 Hz, and 2 Hz [42].
2.1. Spine Wear Simulator



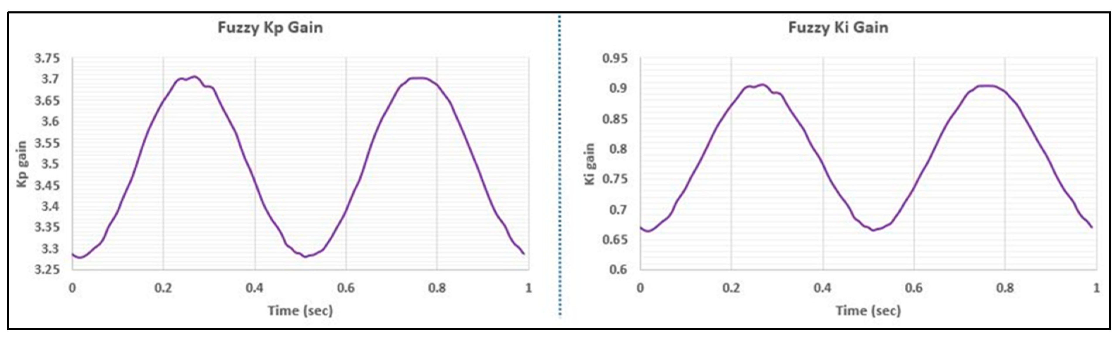
| Sr no. | Fuzzy Rules |
|---|---|
| 1 | IF Displacement Error is "Large Neg" THEN Kp is "Extreme" ALSO Ki is "Extreme" |
| 2 | IF Displacement Error is "Medium Neg" THEN Kp is "Very Large" ALSO Ki is "Very Large" |
| 3 | IF Displacement Error is "Small Neg" THEN Kp is "Large" ALSO Ki is "Large" |
| 4 | IF Displacement Error is "Small Pos" THEN Kp is "Medium" ALSO Ki is "Medium" |
| 5 | IF Displacement Error is "Medium Pos" THEN Kp is "Small" ALSO Ki is "Small" |
| 6 | IF Displacement Error is "Large Pos" THEN Kp is "Small" ALSO Ki is "Very Small" |
3. Results
4. Discussion
4.1. Broader Applications and Achievements of Fuzzy Logic
5. Conclusions
6. Future work
Author Contributions
Funding
Data Availability Statement
Conflicts of Interest
References
- Dowson D, Jobbins B. Design and Development of a versatile hip joint simulator and a priliminary assessment of wear and creep in Charnley total replacement hip joints. Eng Med 1988.
- Affatato S, Leardini W, Zavalloni M. Hip Joint Simulators: State of the Art. Bioceramics and Alternative Bearings in Joint Arthroplasty 2006, 171–80. [Google Scholar]
- Saikko, V. A 12-station anatomic hip joint simulator. Proc Inst Mech Eng H 2005, 219, 437–48. [Google Scholar] [CrossRef] [PubMed]
- Viceconti M, Cavallotti G, Andrisano AO. Toni A. Discussion on the design of a hip joint simulator. Med Eng Phys 1996, 18, 234–40. [Google Scholar] [CrossRef] [PubMed]
- Saikko, V. Adverse condition testing with hip simulators. Biotribology [Internet] 2015, 1–2, 2–10. [Google Scholar] [CrossRef]
- Viitala R, Saikko V. Effect of random variation of input and various daily activities on wear in a hip joint simulator. J Biomech [Internet] 2020, 106, 109831. [Google Scholar] [CrossRef] [PubMed]
- Trommer RM, Maru MM. Importance of preclinical evaluation of wear in hip implant designs using simulator machines. Revista Brasileira de Ortopedia (English Edition) [Internet] 2017, 52, 251–9. [Google Scholar] [CrossRef] [PubMed]
- Schmalzried TP, Shepherd EF, Dorey FJ, Jackson WO, Dela Rosa M, Fa’vae F, et al. Wear is a function of use, not time. Clin Orthop Relat Res 2000, 381, 36–46. [Google Scholar] [CrossRef] [PubMed]
- Kechagias VA, Grivas TB. Hip-Spine and Knee-Spine Syndrome: Is Low Back Pain Improved After Total Hip and Knee Arthroplasty? Cureus 2024, 16, 1–10. [Google Scholar]
- Płusa T, Baranowska A, Baranowski P, Dudek J, Baranowska-Kijewska J. Metal hypersensitivity in hip, knee and spine surgery. Postepy Dermatol Alergol 2023, 40, 215–9. [Google Scholar] [CrossRef]
- Kurtz SM, Lau E, Ong K, Zhao K, Kelly M, Bozic KJ. Future young patient demand for primary and revision joint replacement: National projections from 2010 to 2030. Clin Orthop Relat Res 2009, 467, 2606–12. [Google Scholar] [CrossRef] [PubMed]
- Negm AM, Beaupre LA, Goplen CM, Weeks C, Jones CA. A Scoping Review of Total Hip Arthroplasty Survival and Reoperation Rates in Patients of 55 Years or Younger: Health Services Implications for Revision Surgeries. Arthroplast Today [Internet] 2022, 16, 247–258.e6. [Google Scholar] [CrossRef] [PubMed]
- Humphreys SC, Hodges SD, Sielatycki JA, Sivaganesan A, Block JE. Are We Finally Ready for Total Joint Replacement of the Spine? An Extension of Charnley’s Vision. Int J Spine Surg 2024, 18, 24–31. [Google Scholar] [CrossRef] [PubMed]
- Ruggiero A, Sicilia A. Lubrication modeling and wear calculation in artificial hip joint during the gait. Tribol Int [Internet] 2020, 142, 105993. [Google Scholar] [CrossRef]
- Gerbers JG, Nelissen RG. Arthroplasty registries: a valuable tool to orthopaedic surgeons, manufacturers, patients and regulators? 2024, 38, 118–23. [Google Scholar] [CrossRef]
- AbuAlia M, Fullam S, Cinotti F, Manninen N, Wimmer MA. Titanium Nitride Coatings on CoCrMo and Ti6Al4V Alloys: Effects on Wear and Ion Release. Lubricants 2024;12(3).
- ISO 18192-1. BS ISO 18192-1, 2018. Implants for surgery — Wear of total intervertebral spinal disc prostheses - Part 1: Loading and displacement parameters for wear testing and corresponding environmental conditions for test. 2018.
- ISO 14242-3. ISO 14242-3, 2014. Implants for surgery — Wear of total hip-joint prostheses — Part 3: Loading and displacement parameters for orbital bearing type wear testing machines and corresponding environmental conditions for test. 2014.
- Lunn DE, De Pieri E, Chapman GJ, Lund ME, Redmond AC, Ferguson SJ. Current Preclinical Testing of New Hip Arthroplasty Technologies Does Not Reflect Real-World Loadings: Capturing Patient-Specific and Activity-Related Variation in Hip Contact Forces. Journal of Arthroplasty [Internet] 2020;35(3):877–85. Available from. [CrossRef]
- Lunn DE, De Pieri E, Chapman GJ, Lund ME, Redmond AC, Ferguson SJ. Current Preclinical Testing of New Hip Arthroplasty Technologies Does Not Reflect Real-World Loadings: Capturing Patient-Specific and Activity-Related Variation in Hip Contact Forces. Journal of Arthroplasty [Internet] 2020;35(3):877–85. Available from. [CrossRef]
- Affatato S, Spinelli M, Zavalloni M, Mazzega-Fabbro C, Viceconti M. Tribology and total hip joint replacement: Current concepts in mechanical simulation. Med Eng Phys 2008, 30, 1305–17. [Google Scholar] [CrossRef] [PubMed]
- Dowson, D. New joints for the Millennium: Wear control in total replacement hip joints. Proc Inst Mech Eng H 2001, 215, 335–58. [Google Scholar] [CrossRef] [PubMed]
- Hyde PJ, Fisher J, Hall RM. Wear simulation of a polyethylene-on-metal cervical total disc replacement under different concentrations of bovine serum lubricant. Proc Inst Mech Eng H 2016, 230, 481–8. [Google Scholar] [CrossRef] [PubMed]
- Hyde, PJ. Bio-tribology of Total Disc Replacements of the Lumbar Spine. 2012. [Google Scholar]
- Shen G, Zhang JF, Fang FZ. In vitro evaluation of artificial joints: a comprehensive review. Adv Manuf [Internet] 2019;7(1):1–14. Available from. [CrossRef]
- Maag C, Cracaoanu I, Langhorn J, Heldreth M. Total knee replacement wear during simulated gait with mechanical and anatomic alignments. Proc Inst Mech Eng H 2021, 235, 515–22. [Google Scholar] [CrossRef]
- Affatato, S. Towards wear testing of high demanding daily activities on total hip replacement: preliminary results. Journal of the Brazilian Society of Mechanical Sciences and Engineering [Internet] 2018;40(5):1–6. Available from. [CrossRef]
- Abdel-Jaber S, Belvedere C, Mattia JS De, Leardini A, Affatato S. A new protocol for wear testing of total knee prostheses from real joint kinematic data: Towards a scenario of realistic simulations of daily living activities. J Biomech [Internet] 2016;49(13):2925–31. Available from. [CrossRef]
- Bergmann G, Bender A, Dymke J, Duda G, Damm P. Standardized loads acting in hip implants. PLoS One 2016;11(5):1–23.
- Goel VK, Wilder DG, Pope MH, Thomas Edwards W. Controversy biomechanical testing of the spine load-controlled versus displacement- controlled analysis. Spine (Phila Pa 1976)1995;20(21):2354–7.
- Goel VK, Panjabi MM, Patwardhan AG, Dooris AP, Serhan H. Test protocols for evaluation of spinal implants. Journal of Bone and Joint Surgery - Series A 2006;88(SUPPL. 2):103–9.
- Tian, L. An intelligent control method based on fuzzy logic for a robotic testing system for the human spine. J Biomech Eng 2005, 127, 807–12. [Google Scholar] [CrossRef]
- Tian L, Gilbertson LG. The study of control methods for the robotic testing system for human musculoskeletal joints. Elsevier, Computer Methods and Programs in Biomedicines.
- Fujie H, Sekito T, Orita A. A novel robotic system for joint biomechanical tests: Application to the human knee joint. J Biomech Eng 2004, 126, 54–61. [Google Scholar] [CrossRef] [PubMed]
- Fujie H, Mabuchi K, Woo SLY, Livesay GA, Arai S, Tsukamoto Y. The use of robotics technology to study human joint kinematics: A new methodology. J Biomech Eng. 1993, 115, 211–7. [Google Scholar] [CrossRef] [PubMed]
- Sherrill JT, Siddicky SF, Davis WD, Chen C, Bumpass DB, Mannen EM. Validation of a custom spine biomechanics simulator: A case for standardization. J Biomech [Internet] 2020;98(xxxx):109470. Available from. [CrossRef]
- Bell KM, Hartman RA, Gilbertson LG, Kang JD. In vitro spine testing using a robot-based testing system: Comparison of displacement control and “hybrid control.” J Biomech [Internet] 2013;46(10):1663–9. Available from. [CrossRef]
- Maag C, Metcalfe A, Cracaoanu I, Wise C, Auger DD. The development of simulator testing for total knee replacements. Biosurf Biotribol 2021, 7, 70–82. [Google Scholar] [CrossRef]
- Abdelgaied A, Fisher J, Jennings LM. A comparison between electromechanical and pneumatic-controlled knee simulators for the investigation of wear of total knee replacements. Proc Inst Mech Eng H 2017, 231, 643–51. [Google Scholar] [CrossRef] [PubMed]
- John W, Frymoyer M. Back pain and sciatica. N Engl J Med 2015, 319, 1374–8. [Google Scholar]
- Battaglia S, Belvedere C, Jaber SA, Affatato S, D’Angeli V, Leardini A. A new protocol from real joint motion data for wear simulation in total knee arthroplasty: Stair climbing. Med Eng Phys [Internet] 2014;36(12):1605–10. Available from. [CrossRef]
- Iyer KR, Keeling D, Hall RM. A novel and advanced control method based on Fuzzy-PI for joint wear simulators. Open Research Europe 2024;4:6.
- Iyer K, Keeling D, Hall RM. Application of Hardware-in-the-Loop Simulation for the Development and Testing of Advanced Control Systems for Joint Wear Simulators. 2022 8th International Conference on Mechatronics and Robotics Engineering, ICMRE 2022 2022;44–9.
- Pratumsuwa P, Thongchai S, Tansriwong S. A Hybrid of Fuzzy and Proportional-Integral-Derivative Controller for Electro-Hydraulic Position Servo System. Energy Research Journal 2010;1(2):62–7.
- Ansaripour H, Haeussler KL, Ferguson SJ, Flohr M. Prioritizing biomaterials for spinal disc implants by a fuzzy AHP and TOPSIS decision making method. Sci Rep [Internet] 2023;13(1):1–19. Available from. [CrossRef]
- Alvarez AB, Florez R, Palomino-quispe F. Tendon-Driven 3D Robotic Lumbar Spine Mechanism †. 2023;1–19.
- Rojek I, Prokopowicz P, Dorożyński J, Mikołajewski D. Novel Methods of AI-Based Gait Analysis in Post-Stroke Patients. Applied Sciences (Switzerland) 2023;13(10).








| Controller performance vs ISO 18192-1 tolerance | RMS Error | |||||
|---|---|---|---|---|---|---|
| Frequency | Performance metric | Fuzzy-PI | PI | Fuzzy-PI | PI | |
| 1 Hz | Amplitude (±0.5°) | ±0.022° | ±0.036° | 0.07 | 0.62 | |
| Phase (±2%) | -0.5° (0.13%) | -6.72° (-1.86%) | ||||
| 2 Hz | Amplitude (±0.5°) | ±0.1° | ±0.2° | 0.74 | 1.19 | |
| Phase (±2%) | -7.97° (-2.2%) | -12.97° (-3.6%) | ||||
| Controller performance vs ISO 18192-1 tolerance | RMS Error | ||||
| Frequency | Performance metric | Fuzzy-PI | PI | Fuzzy-PI | PI |
| 2 Hz | Amplitude (±0.5°) | ±0.1° | ± 0.15° | 0.49 | 0.81 |
| Phase (±2%) | 6.2° (1.7%) | -10.3° (2.9%) | |||
Disclaimer/Publisher’s Note: The statements, opinions and data contained in all publications are solely those of the individual author(s) and contributor(s) and not of MDPI and/or the editor(s). MDPI and/or the editor(s) disclaim responsibility for any injury to people or property resulting from any ideas, methods, instructions or products referred to in the content. |
© 2024 by the authors. Licensee MDPI, Basel, Switzerland. This article is an open access article distributed under the terms and conditions of the Creative Commons Attribution (CC BY) license (http://creativecommons.org/licenses/by/4.0/).